Sign in to use this feature.

Years

Between: -

Subjects

remove_circle_outline
remove_circle_outline
remove_circle_outline
remove_circle_outline
remove_circle_outline
remove_circle_outline
remove_circle_outline

Journals

Article Types

Countries / Regions

Search Results (38)

Search Parameters:
Keywords = costunolide

Order results
Result details
Results per page
Select all
Export citation of selected articles as:
20 pages, 3284 KB  
Article
Suk-SaiYasna Remedy, a Traditional Thai Medicine, Mitigates Stress-Induced Cognitive Impairment via Keap1-Nrf2 Pathway
by Wuttipong Masraksa, Supawadee Daodee, Orawan Monthakantirat, Chantana Boonyarat, Charinya Khamphukdee, Pakakrong Kwankhao, Abdulwaris Mading, Poowanarth Muenhong, Juthamart Maneenet, Suresh Awale, Kinzo Matsumoto and Yaowared Chulikhit
Int. J. Mol. Sci. 2025, 26(11), 5388; https://doi.org/10.3390/ijms26115388 - 4 Jun 2025
Viewed by 1571
Abstract
Suk-SaiYasna (SSY) is a well-documented traditional Thai herbal formula in the Royal Scripture of King Narai’s Traditional Medicine. SSY contains Cannabis sativa leaves as a key ingredient and has traditionally been used to promote sleep, alleviate stress-related symptoms, and stimulate appetite. This study [...] Read more.
Suk-SaiYasna (SSY) is a well-documented traditional Thai herbal formula in the Royal Scripture of King Narai’s Traditional Medicine. SSY contains Cannabis sativa leaves as a key ingredient and has traditionally been used to promote sleep, alleviate stress-related symptoms, and stimulate appetite. This study aimed to investigate the neuroprotective effects of SSY in a mouse model of unpredictable chronic mild stress (UCMS)-induced cognitive impairment and explore the underlying mechanisms, particularly antioxidant enzyme pathways. Behavioral tests, including the Y-maze test, novel object recognition test, and Morris water maze test, demonstrated that UCMS-exposed mice exhibited cognitive impairment compared to non-stress mice. However, SSY treatment significantly improved learning and memory performance in UCMS-exposed mice. Mechanistic studies revealed that SSY reduced lipid peroxidation in the hippocampus and frontal cortex, key brain regions affected by chronic stress. Furthermore, UCMS significantly reduced the activity of antioxidant enzymes superoxide dismutase (SOD) and catalase (CAT), whereas SSY treatment restored their activity, indicating antioxidative and neuroprotective effects in vivo. Gene expression analysis further revealed that SSY regulates oxidative stress via the Nrf2/Keap1 signaling pathway. In vitro studies using 2,2′-azinobis-(3-ethylbenzothiazoline-6-sulfonic acid (ABTS) and 2,2-diphenyl-1-picrylhydrazyl (DPPH) assay confirmed the radical scavenging activities of SSY and its herbal components, demonstrating significant antioxidant potential. Phytochemical analysis identified delta-9-tetrahydrocannabinol, delta-9-tetrahydrocannabinolic acid A, and cannabinoids as bioactive compounds in SSY, along with potent antioxidants such as gallic acid, myricetin, myristicin, piperine, costunolide, and gingerol. These findings suggest that the SSY formula mitigates UCMS-induced cognitive function through its antioxidant properties via multiple pathways, including radical scavenging activities, modulating the Nrf2-Keap1 pathway, inducing the expression of HO-1, NQO1 mRNAs, and other antioxidant enzymes. This work bridges traditional Thai medicine with modern neuropharmacology. Full article
(This article belongs to the Special Issue Natural Products for Neuroprotection and Neurodegeneration)
Show Figures

Graphical abstract

22 pages, 7081 KB  
Article
A Comprehensive Metabolomic Analysis of Volatile and Non-Volatile Compounds in Folium Artemisia argyi Tea from Different Harvest Times
by Hui Wu, Liya Niu, Jiguang Chen, Haixia Xu, Cailin Kong and Jianhui Xiao
Foods 2025, 14(5), 843; https://doi.org/10.3390/foods14050843 - 28 Feb 2025
Viewed by 1541
Abstract
To develop and utilize Folium Artemisia argyi (FAA) tea resources, UPLC-MS/MS, HS-GC-IMS, and HS-SPME/GC×GC-TOFMS were adopted to analyze its volatile and non-volatile compounds, when harvested from March to June, in combination with its antioxidant activity. Here, 1742 volatile compounds and 8726 non-volatile compounds [...] Read more.
To develop and utilize Folium Artemisia argyi (FAA) tea resources, UPLC-MS/MS, HS-GC-IMS, and HS-SPME/GC×GC-TOFMS were adopted to analyze its volatile and non-volatile compounds, when harvested from March to June, in combination with its antioxidant activity. Here, 1742 volatile compounds and 8726 non-volatile compounds were identified, with 75 differential volatile metabolites and 36 key flavor compounds screened. Notably, 1-octen-3-one, (E)-2-octenal, (E)-2-undecenal, and heptanal were identified as major contributors to the sweet, fruity, green, and herbal aromas, and the concentration of them was highest in June-harvest FAA tea. Furthermore, metabolomics revealed that there were 154 non-volatile differential metabolites in FAA tea at four harvest times, which were mainly related to amino acid biosynthetic pathways. Samples harvested in June also showed the strongest antioxidant capacity, which was positively correlated with D-xylitol, L-glutamic acid, honokiol, and costunolide. These findings highlight June as the optimal harvest time, providing FAA tea with superior flavor and enhanced antioxidant properties, underscoring its potential as a valuable resource for functional food development. Full article
(This article belongs to the Section Foodomics)
Show Figures

Figure 1

3 pages, 682 KB  
Correction
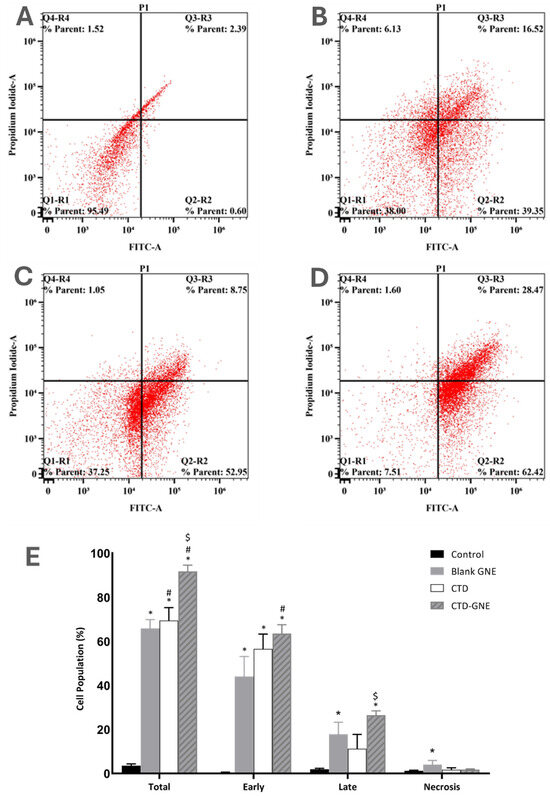
Correction: Alhakamy et al. Green Nanoemulsion Stabilized by In Situ Self-Assembled Natural Oil/Native Cyclodextrin Complexes: An Eco-Friendly Approach for Enhancing Anticancer Activity of Costunolide against Lung Cancer Cells. Pharmaceutics 2022, 14, 227
by Nabil A. Alhakamy, Shaimaa M. Badr-Eldin, Osama A. A. Ahmed, Hibah M. Aldawsari, Solomon Z. Okbazghi, Mohamed A. Alfaleh, Wesam H. Abdulaal, Thikryat Neamatallah, Omar D. Al-hejaili and Usama A. Fahmy
Pharmaceutics 2025, 17(1), 107; https://doi.org/10.3390/pharmaceutics17010107 - 14 Jan 2025
Viewed by 757
Abstract
In the original publication [...] Full article
Show Figures

Figure 6

10 pages, 596 KB  
Article
In Vitro Antitumor, Antioxidant, and Hemolytic Activities of Chlorella sorokiniana Methanol Extracts and Collective Fractions
by Maribel Domínguez-Gámez, César I. Romo-Sáenz, Ricardo Gomez-Flores, Guadalupe González-Ochoa, Andrés García-Romero, Alonso A. Orozco-Flores, Cristina Rodríguez-Padilla and Patricia Tamez-Guerra
Appl. Sci. 2024, 14(20), 9613; https://doi.org/10.3390/app14209613 - 21 Oct 2024
Cited by 5 | Viewed by 2667
Abstract
Chlorella species are fast-growing microalgae with significant industrial applications. The aim of the present study was to investigate the antitumor, antioxidant, and hemolytic activities of Chlorella sorokiniana UTEX 1230 crude methanol extracts and fractions. Ch. sorokiniana crude methanol extracts and collective fractions (CFs) [...] Read more.
Chlorella species are fast-growing microalgae with significant industrial applications. The aim of the present study was to investigate the antitumor, antioxidant, and hemolytic activities of Chlorella sorokiniana UTEX 1230 crude methanol extracts and fractions. Ch. sorokiniana crude methanol extracts and collective fractions (CFs) were obtained from lyophilized biomass by maceration and column chromatography. Antitumor assays against murine lymphoma L5178Y-R and human breast cancer MCF-7 cells were performed by the colorimetric 3-(4,5-dimethylthiazol-2-yl)-2,5-diphenyltetrazolium bromide (MTT) reduction technique, using human peripheral blood mononuclear cells (PBMC) as the control group. Antioxidant and hemolytic activities were evaluated using the 2,2-diphenyl-1-picrylhydrazyl radical scavenging assay (DPPH) and erythrocyte hemolysis, respectively. We showed that crude methanol extracts (IC50) increased L5178Y-R and MCF-7 cell growth inhibition, without affecting PBMC. In addition, all evaluated CFs showed significantly higher antioxidant activity than the positive control (ascorbic acid). CF3 and CF4 showed the highest cytotoxicity against L5178Y-R, whereas CF3, CF4, and CF5 caused the highest antitumor activity against MCF-7 cells. CF3, CF4, and CF5 induced significantly higher hemolytic activity compared with all other fractions. CF characterization revealed loliolide, cinnamic acid, methyl dihydrojasmonate, salsalvamide A, 1-monolinolenin, cryptophycin 29, costunolide, riboflavin lumicrome, and germicidin B, which have been related to antitumor and antioxidant activities. In conclusion, we demonstrated that Ch. sorokiniana extracts and fractions possess antitumor and antioxidant potential, without affecting human erythrocytes and PBMC. Full article
(This article belongs to the Special Issue Microorganisms and their Use in Biotechnological Production)
Show Figures

Figure 1

1 pages, 137 KB  
Retraction
RETRACTED: El-Far et al. Nanonutraceuticals: Anti-Cancer Activity and Improved Safety of Chemotherapy by Costunolide and Its Nanoformulation against Colon and Breast Cancer. Biomedicines 2021, 9, 990
by Ali H. El-Far, Kavitha Godugu, Taher A. Salaheldin, Noureldien H. E. Darwish, Amna A. Saddiq and Shaker A. Mousa
Biomedicines 2024, 12(10), 2305; https://doi.org/10.3390/biomedicines12102305 - 10 Oct 2024
Cited by 1 | Viewed by 1040
Abstract
The journal retracts the article, “Nanonutraceuticals: Anti-Cancer Activity and Improved Safety of Chemotherapy by Costunolide and Its Nanoformulation against Colon and Breast Cancer” [...] Full article
(This article belongs to the Section Nanomedicine and Nanobiology)
18 pages, 5200 KB  
Article
Sesquiterpene Lactones Containing an α-Methylene-γ-Lactone Moiety Selectively Down-Regulate the Expression of Tumor Necrosis Factor Receptor 1 by Promoting Its Ectodomain Shedding in Human Lung Adenocarcinoma A549 Cells
by Quy Van Vu, Shinsei Sayama, Masayoshi Ando and Takao Kataoka
Molecules 2024, 29(8), 1866; https://doi.org/10.3390/molecules29081866 - 19 Apr 2024
Cited by 4 | Viewed by 2392
Abstract
Alantolactone is a eudesmane-type sesquiterpene lactone containing an α-methylene-γ-lactone moiety. Previous studies showed that alantolactone inhibits the nuclear factor κB (NF-κB) signaling pathway by targeting the inhibitor of NF-κB (IκB) kinase. However, in the present study, we demonstrated that alantolactone selectively down-regulated the [...] Read more.
Alantolactone is a eudesmane-type sesquiterpene lactone containing an α-methylene-γ-lactone moiety. Previous studies showed that alantolactone inhibits the nuclear factor κB (NF-κB) signaling pathway by targeting the inhibitor of NF-κB (IκB) kinase. However, in the present study, we demonstrated that alantolactone selectively down-regulated the expression of tumor necrosis factor (TNF) receptor 1 (TNF-R1) in human lung adenocarcinoma A549 cells. Alantolactone did not affect the expression of three adaptor proteins recruited to TNF-R1. The down-regulation of TNF-R1 expression by alantolactone was suppressed by an inhibitor of TNF-α-converting enzyme. Alantolactone increased the soluble forms of TNF-R1 that were released into the culture medium as an ectodomain. The structure–activity relationship of eight eudesmane derivatives revealed that an α-methylene-γ-lactone moiety was needed to promote TNF-R1 ectodomain shedding. In addition, parthenolide and costunolide, two sesquiterpene lactones with an α-methylene-γ-lactone moiety, increased the amount of soluble TNF-R1. Therefore, the present results demonstrate that sesquiterpene lactones with an α-methylene-γ-lactone moiety can down-regulate the expression of TNF-R1 by promoting its ectodomain shedding in A549 cells. Full article
(This article belongs to the Special Issue Role of Natural Products in Inflammation)
Show Figures

Figure 1

14 pages, 6442 KB  
Review
The Medicinal Moroccan Plant Cladanthus arabicus as a Prominent Source of Sesquiterpenes Cladantholide and Sintenin
by Latifa Bouissane and Christian Bailly
AppliedChem 2024, 4(1), 15-28; https://doi.org/10.3390/appliedchem4010002 - 25 Jan 2024
Viewed by 5139
Abstract
The yellow-flowering plant Cladanthus arabicus (L.) Cass., commonly called Arabian Cladanthus or palm springs daisy, is typical of the West Mediterranean region and is particularly abundant in Morocco. The plant is used in traditional Moroccan medicine for the treatment of diabetes and other [...] Read more.
The yellow-flowering plant Cladanthus arabicus (L.) Cass., commonly called Arabian Cladanthus or palm springs daisy, is typical of the West Mediterranean region and is particularly abundant in Morocco. The plant is used in traditional Moroccan medicine for the treatment of diabetes and other ailments. Over the past 20 years, this abundant wild plant has been neglected from a phytochemical viewpoint. For the first time, the present review provides a survey of the pharmacological properties reported from extracts of C. arabicus and from essential oils derived from the aerial parts, mainly antimicrobial, antioxidant, and anti-inflammatory properties. The main bioactive natural products are discussed, with a focus on two rare sesquiterpenes of major interest, which are abundant in the stems and leaves: the 6,12-guaianolide cladantholide and the germacranolide sintenin. These sesquiterpene lactones and their analogues are presented to highlight their properties, extraction or total synthesis, and their therapeutic benefits. They both represent convenient biosourced precursors for the synthesis of derivatives. Sintenin may be used as a starting material for the design of hemi-synthetic germacradienolide-type costunolide or parthenolide derivatives. The 6,12-guaianolide scaffold of cladantholide offers opportunities to design novel arglabin derivatives. The therapeutic potential of the neglected and under-utilized plant Cladanthus arabicus and its original phytochemicals shall be explored further. Full article
Show Figures

Graphical abstract

15 pages, 2494 KB  
Article
Effects of Sesquiterpene Lactones on Primary Cilia Formation (Ciliogenesis)
by Marina Murillo-Pineda, Juan M. Coto-Cid, María Romero, Jesús G. Zorrilla, Nuria Chinchilla, Zahara Medina-Calzada, Rosa M. Varela, Álvaro Juárez-Soto, Francisco A. Macías and Elena Reales
Toxins 2023, 15(11), 632; https://doi.org/10.3390/toxins15110632 - 27 Oct 2023
Cited by 2 | Viewed by 2886
Abstract
Sesquiterpene lactones (SLs), plant-derived metabolites with broad spectra of biological effects, including anti-tumor and anti-inflammatory, hold promise for drug development. Primary cilia, organelles extending from cell surfaces, are crucial for sensing and transducing extracellular signals essential for cell differentiation and proliferation. Their life [...] Read more.
Sesquiterpene lactones (SLs), plant-derived metabolites with broad spectra of biological effects, including anti-tumor and anti-inflammatory, hold promise for drug development. Primary cilia, organelles extending from cell surfaces, are crucial for sensing and transducing extracellular signals essential for cell differentiation and proliferation. Their life cycle is linked to the cell cycle, as cilia assemble in non-dividing cells of G0/G1 phases and disassemble before entering mitosis. Abnormalities in both primary cilia (non-motile cilia) and motile cilia structure or function are associated with developmental disorders (ciliopathies), heart disease, and cancer. However, the impact of SLs on primary cilia remains unknown. This study evaluated the effects of selected SLs (grosheimin, costunolide, and three cyclocostunolides) on primary cilia biogenesis and stability in human retinal pigment epithelial (RPE) cells. Confocal fluorescence microscopy was employed to analyze the effects on primary cilia formation (ciliogenesis), primary cilia length, and stability. The effects on cell proliferation were evaluated by flow cytometry. All SLs disrupted primary cilia formation in the early stages of ciliogenesis, irrespective of starvation conditions or cytochalasin-D treatment, with no effect on cilia length or cell cycle progression. Interestingly, grosheimin stabilized and promoted primary cilia formation under cilia homeostasis and elongation treatment conditions. Thus, SLs have potential as novel drugs for ciliopathies and tumor treatment. Full article
(This article belongs to the Special Issue Biological Activities and Potential Applications of Phytotoxins)
Show Figures

Figure 1

17 pages, 1886 KB  
Article
HPLC-PDA Method for Quantification of Bioactive Compounds in Crude Extract and Fractions of Aucklandia costus Falc. and Cytotoxicity Studies against Cancer Cells
by Anil Bhushan, Dixhya Rani, Misbah Tabassum, Saajan Kumar, Prem N. Gupta, Sumeet Gairola, Ajai P. Gupta and Prasoon Gupta
Molecules 2023, 28(12), 4815; https://doi.org/10.3390/molecules28124815 - 16 Jun 2023
Cited by 11 | Viewed by 4699
Abstract
Aucklandia costus Falc. (Synonym: Saussurea costus (Falc.) Lipsch.) is a perennial herb of the family Asteraceae. The dried rhizome is an essential herb in the traditional systems of medicine in India, China and Tibet. The important pharmacological activities reported for Aucklandia costus are [...] Read more.
Aucklandia costus Falc. (Synonym: Saussurea costus (Falc.) Lipsch.) is a perennial herb of the family Asteraceae. The dried rhizome is an essential herb in the traditional systems of medicine in India, China and Tibet. The important pharmacological activities reported for Aucklandia costus are anticancer, hepatoprotective, antiulcer, antimicrobial, antiparasitic, antioxidant, anti-inflammatory and anti-fatigue activities. The objective of this study was the isolation and quantification of four marker compounds in the crude extract and different fractions of A. costus and the evaluation of the anticancer activity of the crude extract and its different fractions. The four marker compounds isolated from A. costus include dehydrocostus lactone, costunolide, syringin and 5-hydroxymethyl-2-furaldehyde. These four compounds were used as standard compounds for quantification. The chromatographic data showed good resolution and excellent linearity (r2 ˃ 0.993). The validation parameters, such as inter- and intraday precision (RSD < 1.96%) and analyte recovery (97.52–110.20%; RSD < 2.00%),revealed the high sensitivity and reliability of the developed HPLC method. The compounds dehydrocostus lactone and costunolide were concentrated in the hexane fraction (222.08 and 65.07 µg/mg, respectively) and chloroform fraction (99.02 and 30.21 µg/mg, respectively), while the n-butanol fraction is a rich source of syringin (37.91 µg/mg) and 5-hydroxymethyl-2-furaldehyde (7.94 µg/mg). Further, the SRB assay was performed for the evaluation of anticancer activity using lung, colon, breast and prostate cancer cell lines. The hexane and chloroform fractions show excellent IC50 values of 3.37 ± 0.14 and 7.527 ± 0.18 µg/mL, respectively, against the prostate cancer cell line (PC-3). Full article
(This article belongs to the Special Issue Natural Products in Anticancer Activity)
Show Figures

Graphical abstract

16 pages, 2000 KB  
Review
Current Status and De Novo Synthesis of Anti-Tumor Alkaloids in Nicotiana
by Md. Ahsan Habib, Md. Mobinul Islam, Md. Mukul Islam, Md. Mohidul Hasan and Kwang-Hyun Baek
Metabolites 2023, 13(5), 623; https://doi.org/10.3390/metabo13050623 - 30 Apr 2023
Cited by 4 | Viewed by 4688
Abstract
Alkaloids are the most diversified nitrogen-containing secondary metabolites, having antioxidant and antimicrobial properties, and are extensively used in pharmaceuticals to treat different types of cancer. Nicotiana serves as a reservoir of anti-cancer alkaloids and is also used as a model plant for the [...] Read more.
Alkaloids are the most diversified nitrogen-containing secondary metabolites, having antioxidant and antimicrobial properties, and are extensively used in pharmaceuticals to treat different types of cancer. Nicotiana serves as a reservoir of anti-cancer alkaloids and is also used as a model plant for the de novo synthesis of various anti-cancer molecules through genetic engineering. Up to 4% of the total dry weight of Nicotiana was found to be composed of alkaloids, where nicotine, nornicotine, anatabine, and anabasine are reported as the dominant alkaloids. Additionally, among the alkaloids present in Nicotiana, β-carboline (Harmane and Norharmane) and Kynurenines are found to show anti-tumor effects, especially in the cases of colon and breast cancers. Creating new or shunting of existing biosynthesis pathways in different species of Nicotiana resulted in de novo or increased synthesis of different anti-tumor molecules or their derivatives or precursors including Taxadiane (~22.5 µg/g), Artemisinin (~120 μg/g), Parthenolide (~2.05 ng/g), Costunolide (~60 ng/g), Etoposide (~1 mg/g), Crocin (~400 µg/g), Catharanthine (~60 ng/g), Tabersonine (~10 ng/g), Strictosidine (~0.23 mg/g), etc. Enriching the precursor pool, especially Dimethylallyl Diphosphate (DMAPP), down-regulating other bi-product pathways, compartmentalization or metabolic shunting, or organelle-specific reconstitution of the precursor pool, might trigger the enhanced accumulation of the targeted anti-cancer alkaloid in Nicotiana. Full article
(This article belongs to the Special Issue Nicotiana spp. as Production Platforms for Bioproducts)
Show Figures

Figure 1

18 pages, 4411 KB  
Article
Costunolide and Parthenolide Ameliorate MPP+ Induced Apoptosis in the Cellular Parkinson’s Disease Model
by Mehmet Enes Arslan, Hasan Türkez, Yasemin Sevim, Harun Selvitopi, Abdurrahim Kadi, Sena Öner and Adil Mardinoğlu
Cells 2023, 12(7), 992; https://doi.org/10.3390/cells12070992 - 24 Mar 2023
Cited by 11 | Viewed by 3237
Abstract
Monoamine oxidase B (MAO-B) is an enzyme that metabolizes several chemicals, including dopamine. MAO-B inhibitors are used in the treatment of Parkinson’s Disease (PD), and the inhibition of this enzyme reduces dopamine turnover and oxidative stress. The absence of dopamine results in PD [...] Read more.
Monoamine oxidase B (MAO-B) is an enzyme that metabolizes several chemicals, including dopamine. MAO-B inhibitors are used in the treatment of Parkinson’s Disease (PD), and the inhibition of this enzyme reduces dopamine turnover and oxidative stress. The absence of dopamine results in PD pathogenesis originating from decreased Acetylcholinesterase (AChE) activity and elevated oxidative stress. Here, we performed a molecular docking analysis for the potential use of costunolide and parthenolide terpenoids as potential MAO-B inhibitors in the treatment of PD. Neuroprotective properties of plant-originated costunolide and parthenolide terpenoids were investigated in a cellular PD model that was developed by using MPP+ toxicity. We investigated neuroprotection mechanisms through the analysis of oxidative stress parameters, acetylcholinesterase activity and apoptotic cell death ratios. Our results showed that 100 µg/mL and 50 µg/mL of costunolide, and 50 µg/mL of parthenolide applied to the cellular disease model ameliorated the cytotoxicity caused by MPP+ exposure. We found that acetylcholinesterase activity assays exhibited that terpenoids could ameliorate and restore the enzyme activity as in negative control levels. The oxidative stress parameter analyses revealed that terpenoid application could enhance antioxidant levels and decrease oxidative stress in the cultures. In conclusion, we reported that these two terpenoid molecules could be used in the development of efficient treatment strategies for PD patients. Full article
Show Figures

Figure 1

18 pages, 4673 KB  
Article
Therapeutic Effect of Costunolide in Autoimmune Hepatitis: Network Pharmacology and Experimental Validation
by Zheng Huang, Shangshu Nie, Shuhui Wang, Han Wang, Jin Gong, Wei Yan, Dean Tian and Mei Liu
Pharmaceuticals 2023, 16(2), 316; https://doi.org/10.3390/ph16020316 - 17 Feb 2023
Cited by 11 | Viewed by 3493
Abstract
Novel treatments for autoimmune hepatitis (AIH) are highly demanded due to the limitations of existing therapeutic agents. Costunolide is a promising candidate due to its anti-inflammatory and hepatoprotective function, but its effect in AIH remains obscure. In this study, we integrated network pharmacology [...] Read more.
Novel treatments for autoimmune hepatitis (AIH) are highly demanded due to the limitations of existing therapeutic agents. Costunolide is a promising candidate due to its anti-inflammatory and hepatoprotective function, but its effect in AIH remains obscure. In this study, we integrated network pharmacology and experimental validation to reveal the effect and mechanism of costunolide in AIH. A total of 73 common targets of costunolide and AIH were obtained from databases. Pathway enrichment analysis indicated that PI3K-AKT pathway was the core pathway of costunolide in AIH. Protein–protein interaction network analysis and molecular docking revealed that SRC and IGF1R might play critical roles. In two murine AIH models, costunolide significantly attenuated liver injury, inflammation, and fibrosis reflected by the liver gross appearance, serum transaminases, necrosis area, spleen index, immune cell infiltration, and collagen deposition. Western blot and immunohistochemistry confirmed that phosphorylated AKT, SRC, and IGF1R were upregulated in AIH models, and costunolide administration could inhibit the phosphorylation of these proteins. In summary, costunolide significantly ameliorates murine AIH. The therapeutic effect might work by suppressing the activation of PI3K-AKT pathway and inhibiting the phosphorylation of SRC and IGF1R. Our research reveals the potent therapeutic effect of costunolide in AIH and the potential role of SRC and IGF1R in AIH for the first time, which may further contribute to the novel drug development for AIH and other autoimmune diseases. Full article
Show Figures

Figure 1

15 pages, 2431 KB  
Article
Investigation of Molecular Mechanisms Involved in Sensitivity to the Anti-Cancer Activity of Costunolide in Breast Cancer Cells
by Yu-Jeong Choi, Youn Kyung Choi, Seong-Gyu Ko, Chunhoo Cheon and Tai Young Kim
Int. J. Mol. Sci. 2023, 24(4), 4009; https://doi.org/10.3390/ijms24044009 - 16 Feb 2023
Cited by 14 | Viewed by 3316
Abstract
Costunolide (CTL), an active compound isolated from Saussurea lappa Clarke and Laurus nobilis L, has been shown to induce apoptosis via reactive oxygen species (ROS) generation in various types of cancer cells. However, details of molecular mechanisms underlying the difference in sensitivity of [...] Read more.
Costunolide (CTL), an active compound isolated from Saussurea lappa Clarke and Laurus nobilis L, has been shown to induce apoptosis via reactive oxygen species (ROS) generation in various types of cancer cells. However, details of molecular mechanisms underlying the difference in sensitivity of cancer cells to CTL are still largely unknown. Here, we tested the effect of CTL on the viability of breast cancer cells and found that CTL had a more efficient cytotoxic effect against SK-BR-3 cells than MCF-7 cells. Mechanically, ROS levels were significantly increased upon CTL treatment only in SK-BR-3 cells, which leads to lysosomal membrane permeabilization (LMP) and cathepsin D release, and subsequent activation of the mitochondrial-dependent intrinsic apoptotic pathway by inducing mitochondrial outer membrane permeabilization (MOMP). In contrast, treatment of MCF-7 cells with CTL activated PINK1/Parkin-dependent mitophagy to remove damaged mitochondria, which prevented the elevation of ROS levels, thereby contributing to their reduced sensitivity to CTL. These results suggest that CTL is a potent anti-cancer agent, and its combination with the inhibition of mitophagy could be an effective method for treating breast cancer cells that are less sensitive to CTL. Full article
(This article belongs to the Special Issue Molecular Biology and Drug-Resistance of Cancer Cells)
Show Figures

Figure 1

22 pages, 10961 KB  
Article
Cardamom (Elettaria cardamomum (L.) Maton) Seeds Intake Increases Energy Expenditure and Reduces Fat Mass in Mice by Modulating Neural Circuits That Regulate Adipose Tissue Lipolysis and Mitochondrial Oxidative Metabolism in Liver and Skeletal Muscle
by Claudia Delgadillo-Puga, Ivan Torre-Villalvazo, Yonatan Y. Cariño-Cervantes, Cinthia García-Luna, Paulina Soberanes-Chávez, Patricia de Gortari, Lilia G. Noriega, Claudia J. Bautista and Luis Cisneros-Zevallos
Int. J. Mol. Sci. 2023, 24(4), 3909; https://doi.org/10.3390/ijms24043909 - 15 Feb 2023
Cited by 7 | Viewed by 14833
Abstract
Cardamom seed (Elettaria cardamomum (L.) Maton; EC) is consumed in several countries worldwide and is considered a nutraceutical spice since it exerts antioxidant, anti-inflammatory, and metabolic activities. In obese individuals, EC intake also favors weight loss. However, the mechanism for these effects [...] Read more.
Cardamom seed (Elettaria cardamomum (L.) Maton; EC) is consumed in several countries worldwide and is considered a nutraceutical spice since it exerts antioxidant, anti-inflammatory, and metabolic activities. In obese individuals, EC intake also favors weight loss. However, the mechanism for these effects has not been studied. Here, we identified that EC modulates the neuroendocrine axis that regulates food intake, body weight, mitochondrial activity, and energy expenditure in mice. We fed C57BL/6 mice with diets containing 3%, 6%, or 12% EC or a control diet for 14 weeks. Mice fed the EC-containing diets gained less weight than control, despite slightly higher food intake. The lower final weight of EC-fed mice was due to lesser fat content but increased lean mass than control. EC intake increased lipolysis in subcutaneous adipose tissue, and reduced adipocyte size in subcutaneous, visceral, and brown adipose tissues. EC intake also prevented lipid droplet accumulation and increased mitochondrial content in skeletal muscle and liver. Accordingly, fasting and postprandial oxygen consumption, as well as fasting fat oxidation and postprandial glucose utilization were higher in mice fed with EC than in control. EC intake reduced proopiomelanocortin (POMC) mRNA content in the hypothalamic arcuate nucleus, without an impact on neuropeptide Y (NPY) mRNA. These neuropeptides control food intake but also influence the hypothalamic-pituitary-thyroid (HPT) and hypothalamic-pituitary-adrenal (HPA) axes. Thyrotropin-releasing hormone (TRH) mRNA expression in the hypothalamic paraventricular nucleus (PVN) and circulating triiodothyronine (T3) were lower in EC-fed mice than in control. This effect was linked with decreased circulating corticosterone and weight of adrenal glands. Our results indicate that EC modulates appetite, increases lipolysis in adipose tissue and mitochondrial oxidative metabolism in liver and skeletal muscle, leading to increased energy expenditure and lower body fat mass. These metabolic effects were ascribable to the modulation of the HPT and HPA axes. LC-MS profiling of EC found 11 phenolic compounds among which protocatechuic acid (23.8%), caffeic acid (21.06%) and syringic acid (29.25%) were the most abundant, while GC-MS profiling showed 16 terpenoids among which costunolide (68.11%), ambrial (5.3%) and cis-α-terpineol (7.99%) were identified. Extrapolation of mice-to-human EC intake was performed using the body surface area normalization equation which gave a conversion equivalent daily human intake dose of 76.9–308.4 mg bioactives for an adult of 60 kg that can be obtained from 14.5–58.3 g of cardamom seeds (18.5–74.2 g cardamom pods). These results support further exploration of EC as a coadjuvant in clinical practice. Full article
(This article belongs to the Special Issue Natural Products and Obesity)
Show Figures

Figure 1

17 pages, 3112 KB  
Article
Naturally Isolated Sesquiterpene Lactone and Hydroxyanthraquinone Induce Apoptosis in Oral Squamous Cell Carcinoma Cell Line
by Afshan Shams, Ayaz Ahmed, Ajmal Khan, Shariqa Khawaja, Najeeb Ur Rehman, Asma Saleem Qazi, Adnan Khan, Sami Bawazeer, Syed Abid Ali and Ahmed Al-Harrasi
Cancers 2023, 15(2), 557; https://doi.org/10.3390/cancers15020557 - 16 Jan 2023
Cited by 8 | Viewed by 3624
Abstract
Oral squamous cell carcinoma (OSCC) is one of the most prevalent cancers worldwide, especially in Asian countries. The emergence of its drug resistance and its side effects demands alternatives, to improve prognosis. Since the majority of cancer drugs are derived from natural sources, [...] Read more.
Oral squamous cell carcinoma (OSCC) is one of the most prevalent cancers worldwide, especially in Asian countries. The emergence of its drug resistance and its side effects demands alternatives, to improve prognosis. Since the majority of cancer drugs are derived from natural sources, it provides a window to look for more biocompatible alternatives. In this study, two natural compounds, costunolide (CE) and aloe emodin (AE), were isolated from the stem of Lycium shawii. The compounds were examined for their anticancer and apoptotic potentials against OSCC (CAL 27) cells, using an in vitro analysis, such as a MTT assay, scratch assay, gene, and protein expressions. Both compounds, CE and AE, were found to be cytotoxic against the cancer cells with an IC50 value of 32 and 38 µM, respectively. Moreover, the compounds were found to be non-toxic against normal NIH-3T3 cells and comparable with the standard drug i.e., 5-fluorouracil (IC50 = 97.76 µM). These compounds were active against normal cells at higher concentrations. Nuclear staining displayed the presence of apoptosis-associated morphological changes, i.e., karyopyknosis and karyorrhexis in the treated cancer cells. Flow cytometry results further confirmed that these compounds induce apoptosis rather than necrosis, as the majority of the cells were found in the late apoptotic phase. Gene and protein expression analyses showed an increased expression of apoptotic genes, i.e., BAK, caspase 3, 6, and 9. Moreover, the compounds significantly downregulated the expression of the anti-apoptotic (BCL-2 L1), metastatic (MMP-2), and pro-inflammatory (COX-2) genes. Both compounds have shown promising anticancer, apoptotic, and anti-migratory activities against the OSCC cell line (i.e., CAL-27). However, further in vivo studies are required to explore these compounds as anticancer agents. Full article
(This article belongs to the Special Issue Advances in Anticancer Drugs and Pharmacotherapy of Cancer)
Show Figures

Figure 1

Back to TopTop