A Comprehensive Metabolomic Analysis of Volatile and Non-Volatile Compounds in Folium Artemisia argyi Tea from Different Harvest Times
Abstract
1. Introduction
2. Materials and Methods
2.1. Materials
2.2. Appearance Measurement
2.3. Antioxidant Capacity Measurements
2.3.1. DPPH• Radical Scavenging Assay
2.3.2. ABTS•+ Radical-Scavenging Assay
2.3.3. Ferric-Reducing Antioxidant Power (FRAP) Assay
2.4. UPLC-MS/MS Detection of the Nonvolatile Compounds
2.4.1. Sample Preparation
2.4.2. UPLC-MS/MS Detection
2.5. HS-GC-IMS Detection of the Volatile Compounds
2.6. HS-SPME/GC×GC-TOFMS Detection of the Volatile Compounds
2.7. ROAV Analysis
2.8. Data Processing and Analysis
3. Results and Discussion
3.1. Appearance Properties of FAA Tea at Four Harvest Times
3.2. Analysis of Antioxidant Capacity of FAA Tea at Four Harvest Times
3.3. Characterization of Non-Volatile Metabolites of FAA Tea at Four Harvest Times
3.3.1. Comprehensive Analysis of Non-Volatile Metabolites in FAA Tea
3.3.2. Multivariate Statistical Analysis of Non-Volatile Metabolites
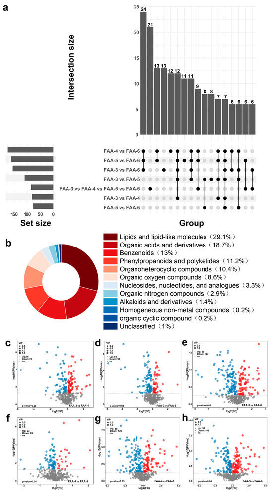
3.3.3. Characterization of Differential Non-Volatile Metabolites in FAA Tea
3.3.4. Kyoto Encyclopedia of Genes and Genomes (KEGG) Analysis of Differential Metabolites
3.4. Characterization of Volatile Compounds of FAA Tea in Four Harvest Times
3.4.1. Analysis of Volatile Compounds by HS-GC-IMS
3.4.2. Analysis of Volatile Compounds via HS-SPME/GC×GC-TOFMS
3.4.3. Key Flavor Characteristics of FAA Tea
3.5. Correlation Analyses of Antioxidant Power, Key Flavor Compounds, and Differential Non-Volatile Metabolites
4. Conclusions
Supplementary Materials
Author Contributions
Funding
Institutional Review Board Statement
Informed Consent Statement
Data Availability Statement
Conflicts of Interest
References
- Wei, W.; Guo, T.; Xue, G.; Ma, R.; Wang, Y.; Chen, Z. Artemisia argyi H. Lév. & Vaniot: A comprehensive review on traditional uses, phytochemistry, and pharmacological activities. Phytochem. Rev. 2024, 23, 821–862. [Google Scholar]
- Zhang, D.; Yao, L.; Chang, Y.; Yang, G.; Xue, Z.; Wang, L.; Zheng, Y.; Guo, L. Evaluation and Comparison of Bioactive Constituents of Artemisiae argyi Folium Collected at Different Developmental Stages. J. AOAC Int. 2021, 104, 515–525. [Google Scholar] [CrossRef] [PubMed]
- Song, X.; Wen, X.; He, J.; Zhao, H.; Li, S.; Wang, M. Phytochemical components and biological activities of Artemisia argyi. J. Funct. Foods. 2019, 52, 648–662. [Google Scholar] [CrossRef]
- Yang, Y.; Cao, Y.; Zhang, J.; Fan, L.; Huang, Y.; Tan, T.C.; Ho, L.H. Artemisia argyi extract exerts antioxidant properties and extends the lifespan of Drosophila melanogaster. J. Sci. Food. Agric. 2024, 104, 3926–3935. [Google Scholar] [CrossRef]
- Yu, J.; Cao, Y.; He, F.; Xiang, F.; Wang, S.; Ke, W.; Wu, W. Polysaccharides from Artemisia argyi leaves: Environmentally friendly ultrasound-assisted extraction and antifatigue activities. Ultrason. Sonochem. 2024, 107, 106932. [Google Scholar] [CrossRef] [PubMed]
- Han, Y.; Park, H.; Hong, M.; Shin, M.; Roh, S.; Kwon, E. Artemisiae argyi Water Extract Alleviates Obesity-Induced Metabolic Disorder. Curr. Issues Mol. Biol. 2022, 44, 6158–6171. [Google Scholar] [CrossRef] [PubMed]
- Li, M.; Chai, X.; Wang, L.; Yang, J.; Wang, Y. Study of the Variation of Phenolic Acid and Flavonoid Content from Fresh Artemisiae argyi Folium to Moxa Wool. Molecules 2019, 24, 4603. [Google Scholar] [CrossRef] [PubMed]
- Zeng, C.; Lin, H.; Liu, Z.; Liu, Z. Metabolomics analysis of Camellia sinensis with respect to harvesting time. Food Res. Int. 2020, 128, 108814. [Google Scholar] [CrossRef] [PubMed]
- Chen, X.; Xu, Y.; Du, X.; Li, Z.; Yang, Y.; Jiang, Z.; Ni, H.; Li, Q. Effect of Porphyra haitanensis polyphenols from different harvest periods on hypoglycaemic activity based on in vitro digestion and widely targeted metabolomic analysis. Food Chem. 2024, 437, 137793. [Google Scholar] [CrossRef]
- Liu, H.; Wen, J.; Xu, Y.; Wu, J.; Yu, Y.; Yang, J.; Liu, H.; Fu, M. Evaluation of dynamic changes and formation regularity in volatile flavor compounds in Citrus reticulata ‘chachi’ peel at different collection periods using gas chromatography-ion mobility spectrometry. LWT 2022, 171, 114126. [Google Scholar] [CrossRef]
- Bassiony, A.; Peng, Q.; Baldermann, S.; Feng, S.; Yang, K.; Zhang, Y.; Fu, J.; Lv, H.; Lin, Z.; Shi, J. Differential accumulation patterns of flavor compounds in Longjing 43 and Qunti fresh leaves and during processing responding to aititude changes. Food Res. Int. 2024, 187, 114392. [Google Scholar] [CrossRef]
- Teng, R.; Ao, C.; Huang, H.; Shi, D.; Mao, Y.; Zheng, X.; Zhao, Y. Research of Processing Technology of Longjing Tea with ‘Baiye 1’ Based on Non-Targeted Aroma Metabolomics. Foods 2024, 13, 1338. [Google Scholar] [CrossRef] [PubMed]
- Huang, Q.; Dong, K.; Wang, Q.; Huang, X.; Wang, G.; An, F.; Luo, Z.; Luo, P. Changes in volatile flavor of yak meat during oxidation based on multi-omics. Food Chem. 2022, 371, 131103. [Google Scholar] [CrossRef] [PubMed]
- Zhang, Y.; Zhang, P.; Le, M.; Qi, Y.; Yang, Z.; Hu, F.; Ling, T.; Bao, G. Improving flavor of summer Keemun black tea by solid-state fermentation using Cordyceps militaris revealed by LC/MS-based metabolomics and GC/MS analysis. Food Chem. 2023, 407, 135172. [Google Scholar] [CrossRef] [PubMed]
- Liu, N.; Shen, S.; Huang, L.; Deng, G.; Wei, Y.; Ning, J.; Wang, Y. Revelation of volatile contributions in green teas with different aroma types by GC–MS and GC–IMS. Food Res. Int. 2023, 169, 112845. [Google Scholar] [CrossRef] [PubMed]
- Pulimamidi, S.S.; Naik, D.D.; Yadav, M.; Suryawanshi, K.G.; Marathe, S.S.; Jorvekar, S.B.; Ponneganti, S.; Ahmed, S.; Hazarika, A.; Borkar, R.M. Seasonal dynamics of phytometabolites content in Assam tea, Camellia sinensis var. assamica by LC-MS/MS: Implications for quality. J. Food Compos. Anal. 2024, 134, 106546. [Google Scholar] [CrossRef]
- Johnson, N.A.N.; Ekumah, J.; Ma, Y.; Akpabli-Tsigbe, N.D.K.; Adade, S.Y.S.; Manching, X.; Quaisie, J.; Kwaw, E.; Wang, C. Optimization of fermentation parameters for the production of a novel selenium enriched mulberry (Morus nigra) wine. LWT 2023, 178, 114608. [Google Scholar] [CrossRef]
- Araceli Guzmán-Ortiz, F.; Baruchs Muñoz-Llandes, C.; Martínez-Villaluenga, C. Time maters: Exploring the dynamics of bioactive compounds content, bioaccessibility and antioxidant activity during Lupinus angustifolius germination. Food Res. Int. 2024, 187, 114426. [Google Scholar] [CrossRef] [PubMed]
- Anibogwu, R.; Jesus, K.; Pradhan, S.; Pashikanti, S.; Mateen, S.; Sharma, K. Extraction, Isolation and Characterization of Bioactive Compounds from Artemisia and Their Biological Significance: A Review. Molecules 2021, 26, 6995. [Google Scholar] [CrossRef] [PubMed]
- Li, X.; Zhang, L.; Peng, Z.; Zhao, Y.; Wu, K.; Zhou, N.; Yan, Y.; Ramaswamy, H.S.; Sun, J.; Bai, W. The impact of ultrasonic treatment on blueberry wine anthocyanin color and its In-vitro anti-oxidant capacity. Food Chem. 2020, 333, 127455. [Google Scholar] [CrossRef] [PubMed]
- Zhao, C.N.; Tang, G.Y.; Cao, S.Y.; Xu, X.Y.; Gan, R.Y.; Liu, Q.; Mao, Q.Q.; Shang, A.; Li, H.B. Phenolic Profiles and Antioxidant Activities of 30 Tea Infusions from Green, Black, Oolong, White, Yellow and Dark Teas. Antioxidants 2019, 8, 215. [Google Scholar] [CrossRef]
- Vasilev, N.; Boccard, J.; Lang, G.; Grömping, U.; Fischer, R.; Goepfert, S.; Rudaz, S.; Schillberg, S. Structured plant metabolomics for the simultaneous exploration of multiple factors. Sci. Rep. 2016, 6, 37390. [Google Scholar] [CrossRef] [PubMed]
- Zelena, E.; Dunn, W.B.; Broadhurst, D.; Francis-McIntyre, S.; Carroll, K.M.; Begley, P.; O Hagan, S.; Knowles, J.D.; Halsall, A.; Wilson, I.D.; et al. Development of a Robust and Repeatable UPLC—MS Method for the Long-Term Metabolomic Study of Human Serum. Anal. Chem. 2009, 81, 1357–1364. [Google Scholar] [CrossRef] [PubMed]
- Want, E.J.; Masson, P.; Michopoulos, F.; Wilson, I.D.; Theodoridis, G.; Plumb, R.S.; Shockcor, J.; Loftus, N.; Holmes, E.; Nicholson, J.K. Global metabolic profiling of animal and human tissues via UPLC-MS. Nat. Protoc. 2013, 8, 17–32. [Google Scholar] [CrossRef] [PubMed]
- Nguyen, H.T.; Radácsi, P.; Gosztola, B.; Németh, É.Z. Effects of temperature and light intensity on morphological and phytochemical characters and antioxidant potential of wormwood (Artemisia absinthium L.). Biochem. Syst. Ecol. 2018, 79, 1–7. [Google Scholar] [CrossRef]
- Motshudi, M.C.; Olaokun, O.O.; Mkolo, N.M. Evaluation of GC × GC-TOF-MS untargeted metabolomics, cytotoxicity and antimicrobial activity of leaf extracts of Artemisia afra (Jacq.) purchased from three local vendors. J. King Saud Univ.-Sci. 2021, 33, 101422. [Google Scholar] [CrossRef]
- Zhu, Y.; Chen, J.; Chen, X.; Chen, D.; Deng, S. Use of relative odor activity value (ROAV) to link aroma profiles to volatile compounds: Application to fresh and dried eel (Muraenesox cinereus). Int. J. Food Prop. 2020, 23, 2257–2270. [Google Scholar] [CrossRef]
- Sun, Y.; Wu, Y.; Liu, B.; Chen, R.; Qiao, Y.; Zhang, Q.; Li, Q.; Wang, X.; Wang, Z. Analysis for different flavor compounds in mature milk from human and livestock animals by GC × GC-TOFMS. Food Chem. X. 2023, 19, 100760. [Google Scholar] [CrossRef] [PubMed]
- Cui, Z.; Li, M.; Han, X.; Liu, H.; Li, C.; Peng, H.; Liu, D.; Huang, X.; Zhang, Z. Morphogenesis, ultrastructure, and chemical profiling of trichomes in Artemisia argyi H. Lév. & Vaniot (Asteraceae). Planta 2022, 255, 102. [Google Scholar] [PubMed]
- Wen, X.; Han, S.; Wang, J.; Zhang, Y.; Tan, L.; Chen, C.; Han, B.; Wang, M. The Flavor Characteristics, Antioxidant Capability, and Storage Year Discrimination Based on Backpropagation Neural Network of Organic Green Tea (Camellia sinensis) during Long-Term Storage. Foods 2024, 13, 753. [Google Scholar] [CrossRef] [PubMed]
- Özkök, D.; Silici, S. Antioxidant activities of honeybee products and their mixtures. Food Sci. Biotechnol. 2017, 26, 201–206. [Google Scholar] [CrossRef]
- Li, G.; Yan, N.; Li, G. The Effect of In Vitro Gastrointestinal Digestion on the Antioxidants, Antioxidant Activity, and Hypolipidemic Activity of Green Jujube Vinegar. Foods 2022, 11, 1647. [Google Scholar] [CrossRef]
- Mi, S.; Han, S.; Wang, M.; Han, B. Comprehensive analysis of the effect of etiolated tea cultivars and harvest seasons on volatile compounds and in vitro antioxidant capacity in steamed green teas. Food Chem. X. 2024, 22, 101279. [Google Scholar] [CrossRef] [PubMed]
- Jacopo Troisi, G.T.G.S. Chapter 9—Data analysis in metabolomics from information to knowledge. In Metabolomics Perspectives; Troisi, J., Ed.; Academic Press: San Diego, CA, USA, 2022; pp. 287–379. [Google Scholar]
- Schrimpe-Rutledge, A.C.; Codreanu, S.G.; Sherrod, S.D.; McLean, J.A. Untargeted Metabolomics Strategies—Challenges and Emerging Directions. J. Am. Soc. Mass Spectrom. 2016, 27, 1897–1905. [Google Scholar] [CrossRef]
- Ruan, S.; Luo, H.; Wu, F.; He, L.; Lai, R.; Tang, X. Organic cultivation induced regulation in yield formation, grain quality attributes, and volatile organic compounds of fragrant rice. Food Chem. 2023, 405, 134845. [Google Scholar] [CrossRef] [PubMed]
- Guo, J.; Wu, Y.; Jiang, M.; Wu, C.; Wang, G. An LC–MS-based metabolomic approach provides insights into the metabolite profiles of Ginkgo biloba L. at different developmental stages and in various organs. Food Res. Int. 2022, 159, 111644. [Google Scholar] [CrossRef] [PubMed]
- Islam, M.Z.; Park, B.; Lee, Y. Influence of Temperature Conditions during Growth on Bioactive Compounds and Antioxidant Potential of Wheat and Barley Grasses. Foods 2021, 10, 2742. [Google Scholar] [CrossRef] [PubMed]
- Medana, I.M.; Day, N.P.J.; Salahifar-Sabet, H.; Stocker, R.; Smythe, G.; Bwanaisa, L.; Njobvu, A.; Kayira, K.; Turner, G.D.H.; Taylor, T.E.; et al. Metabolites of the Kynurenine Pathway of Tryptophan Metabolism in the Cerebrospinal Fluid of Malawian Children with Malaria. J. Infect. Diseases. 2003, 188, 844–849. [Google Scholar] [CrossRef] [PubMed]
- Liu, D.; Chen, Y.; Wan, X.; Shi, N.; Huang, L.; Wan, D. Artemisiae Argyi Folium and its geo-authentic crude drug qi ai. J. Tradit. Chin. Med. Sciences. 2017, 4, 20–23. [Google Scholar] [CrossRef]
- Wawrzyniak, R.; Jasiewicz, B. Straightforward and rapid determination of acrylamide in coffee beans by means of HS-SPME/GC-MS. Food Chem. 2019, 301, 125264. [Google Scholar] [CrossRef] [PubMed]
- Han, B.; Xin, Z.; Ma, S.; Liu, W.; Zhang, B.; Ran, L.; Yi, L.; Ren, D. Comprehensive characterization and identification of antioxidants in Folium Artemisiae Argyi using high-resolution tandem mass spectrometry. J. Chromatogr. B 2017, 1063, 84–92. [Google Scholar] [CrossRef]
- Tóth, F.; Cseh, E.K.; Vécsei, L. Natural Molecules and Neuroprotection: Kynurenic Acid, Pantethine and α-Lipoic Acid. Int. J. Mol. Sci. 2021, 22, 403. [Google Scholar] [CrossRef]
- Alves, L.D.; Moore, J.B.; Kell, D.B. The Biology and Biochemistry of Kynurenic Acid, a Potential Nutraceutical with Multiple Biological Effects. Int. J. Mol. Sci. 2024, 25, 9082. [Google Scholar] [CrossRef] [PubMed]
- Liu, C.; Li, J.; Li, H.; Xue, J.; Wang, M.; Jian, G.; Zhu, C.; Zeng, L. Differences in the quality of black tea (Camellia sinensis var. Yinghong No. 9) in different seasons and the underlying factors. Food Chem. X. 2023, 20, 100998. [Google Scholar] [CrossRef] [PubMed]
- Heo, S.; Chung, S. Development of phenomic approaches to estimate harvesting time of Artemisia argyi and classifying its quality based on flavonoids, essential oil and leaf weight ratio. Plant Biotechnol. Rep. 2023, 17, 459–469. [Google Scholar] [CrossRef]
- Gu, W.; Wei, Y.; Fu, X.; Gu, R.; Chen, J.; Jian, J.; Huang, L.; Yuan, C.; Guan, W.; Hao, X. HS-SPME/GC×GC-TOFMS-Based Flavoromics and Antimicrobial Properties of the Aroma Components of Zanthoxylum motuoense. Foods 2023, 12, 2225. [Google Scholar] [CrossRef]
- Lin, Y.; Huang, Y.; Zhou, S.; Li, X.; Tao, Y.; Pan, Y.; Feng, X.; Guo, H.; Chen, P.; Chu, Q. A newly-discovered tea population variety processed Bai Mu Dan white tea: Flavor characteristics and chemical basis. Food Chem. 2024, 446, 138851. [Google Scholar] [CrossRef] [PubMed]
- Malik, S.; de Mesquita, L.S.; Silva, C.R.; de Mesquita, J.W.; de Sá Rocha, E.; Bose, J.; Abiri, R.; de Maria Silva Figueiredo, P.; Costa-Júnior, L.M. Chemical Profile and Biological Activities of Essential Oil from Artemisia vulgaris L. Cultivated in Brazil. Pharmaceuticals 2019, 12, 49. [Google Scholar] [CrossRef] [PubMed]
- Amorati, R.; Zotova, J.; Baschieri, A.; Valgimigli, L. Antioxidant Activity of Magnolol and Honokiol: Kinetic and Mechanistic Investigations of Their Reaction with Peroxyl Radicals. J. Org. Chem. 2015, 80, 10651–10659. [Google Scholar] [CrossRef] [PubMed]
- Chukwuma, C.I.I.S. Xylitol Improves Anti—Oxidative Defense System in Serum, Liver, Heart, Kidney and Pancreas of Normal And Type 2 Diabetes Model of Rats. Acta Pol. Pharm. 2017, 74, 817–826. [Google Scholar] [PubMed]
- Wang, R.; Zhao, Y.; Zhou, L.; Lin, F.; Wan, M.; Gan, A.; Wu, B.; Yan, T.; Jia, Y. Costunolide ameliorates MNNG-induced chronic atrophic gastritis through inhibiting oxidative stress and DNA damage via activation of Nrf2. Phytomedicine 2024, 130, 155581. [Google Scholar] [CrossRef] [PubMed]
- Sasia, C.; Borgonetti, V.; Mancini, C.; Lori, G.; Arbiser, J.L.; Taddei, M.L.; Galeotti, N. The Neolignan Honokiol and Its Synthetic Derivative Honokiol Hexafluoro Reduce Neuroinflammation and Cellular Senescence in Microglia Cells. Cells 2024, 13, 1652. [Google Scholar] [CrossRef]









Disclaimer/Publisher’s Note: The statements, opinions and data contained in all publications are solely those of the individual author(s) and contributor(s) and not of MDPI and/or the editor(s). MDPI and/or the editor(s) disclaim responsibility for any injury to people or property resulting from any ideas, methods, instructions or products referred to in the content. |
© 2025 by the authors. Licensee MDPI, Basel, Switzerland. This article is an open access article distributed under the terms and conditions of the Creative Commons Attribution (CC BY) license (https://creativecommons.org/licenses/by/4.0/).
Share and Cite
Wu, H.; Niu, L.; Chen, J.; Xu, H.; Kong, C.; Xiao, J. A Comprehensive Metabolomic Analysis of Volatile and Non-Volatile Compounds in Folium Artemisia argyi Tea from Different Harvest Times. Foods 2025, 14, 843. https://doi.org/10.3390/foods14050843
Wu H, Niu L, Chen J, Xu H, Kong C, Xiao J. A Comprehensive Metabolomic Analysis of Volatile and Non-Volatile Compounds in Folium Artemisia argyi Tea from Different Harvest Times. Foods. 2025; 14(5):843. https://doi.org/10.3390/foods14050843
Chicago/Turabian StyleWu, Hui, Liya Niu, Jiguang Chen, Haixia Xu, Cailin Kong, and Jianhui Xiao. 2025. "A Comprehensive Metabolomic Analysis of Volatile and Non-Volatile Compounds in Folium Artemisia argyi Tea from Different Harvest Times" Foods 14, no. 5: 843. https://doi.org/10.3390/foods14050843
APA StyleWu, H., Niu, L., Chen, J., Xu, H., Kong, C., & Xiao, J. (2025). A Comprehensive Metabolomic Analysis of Volatile and Non-Volatile Compounds in Folium Artemisia argyi Tea from Different Harvest Times. Foods, 14(5), 843. https://doi.org/10.3390/foods14050843

