Sign in to use this feature.

Years

Between: -

Subjects

remove_circle_outline
remove_circle_outline
remove_circle_outline
remove_circle_outline
remove_circle_outline

Journals

Article Types

Countries / Regions

Search Results (26)

Search Parameters:
Keywords = cortical brain organoids

Order results
Result details
Results per page
Select all
Export citation of selected articles as:
22 pages, 9987 KB  
Article
Network Hypoactivity in ALG13-CDG: Disrupted Developmental Pathways and E/I Imbalance as Early Drivers of Neurological Features in CDG
by Rameen Shah, Rohit Budhhraja, Silvia Radenkovic, Graeme Preston, Alexia Tyler King, Sahar Sabry, Charlotte Bleukx, Ibrahim Shammas, Lyndsay Young, Jisha Chandran, Seul Kee Byeon, Ronald Hrstka, Doughlas Y. Smith, Nathan P. Staff, Richard Drake, Steven A. Sloan, Akhilesh Pandey, Eva Morava and Tamas Kozicz
Cells 2026, 15(2), 147; https://doi.org/10.3390/cells15020147 - 14 Jan 2026
Abstract
Background: ALG13-CDG is an X-linked N-linked glycosylation disorder caused by pathogenic variants in the glycosyltransferase ALG13, leading to severe neurological manifestations. Despite the clear CNS involvement, the impact of ALG13 dysfunction on human brain glycosylation and neurodevelopment remains unknown. We hypothesize that ALG13-CDG [...] Read more.
Background: ALG13-CDG is an X-linked N-linked glycosylation disorder caused by pathogenic variants in the glycosyltransferase ALG13, leading to severe neurological manifestations. Despite the clear CNS involvement, the impact of ALG13 dysfunction on human brain glycosylation and neurodevelopment remains unknown. We hypothesize that ALG13-CDG causes brain-specific hypoglycosylation that disrupts neurodevelopmental pathways and contributes directly to cortical network dysfunction. Methods: We generated iPSC-derived human cortical organoids (hCOs) from individuals with ALG13-CDG to define the impact of hypoglycosylation on cortical development and function. Electrophysiological activity was assessed using MEA recordings and integrated with multiomic profiling, including scRNA-seq, proteomics, glycoproteomics, N-glycan imaging, lipidomics, and metabolomics. X-inactivation status was evaluated in both iPSCs and hCOs. Results: ALG13-CDG hCOs showed reduced glycosylation of proteins involved in ECM organization, neuronal migration, lipid metabolism, calcium homeostasis, and neuronal excitability. These pathway disruptions were supported by proteomic and scRNA-seq data and included altered intercellular communication. Trajectory analyses revealed mistimed neuronal maturation with early inhibitory and delayed excitatory development, indicating an E/I imbalance. MEA recordings demonstrated early network hypoactivity with reduced firing rates, immature burst structure, and shortened axonal projections, while transcriptomic and proteomic signatures suggested emerging hyperexcitability. Altered lipid and GlcNAc metabolism, along with skewed X-inactivation, were also observed. Conclusions: Our study reveals that ALG13-CDG is a disorder of brain-specific hypoglycosylation that disrupts key neurodevelopmental pathways and destabilizes cortical network function. Through integrated multiomic and functional analyses, we identify early network hypoactivity, mistimed neuronal maturation, and evolving E/I imbalance that progresses to compensatory hyperexcitability, providing a mechanistic basis for seizure vulnerability. These findings redefine ALG13-CDG as disorders of cortical network instability, offering a new framework for targeted therapeutic intervention. Full article
Show Figures

Figure 1

20 pages, 5140 KB  
Review
Defective Neural Stem and Progenitor Cell Proliferation in Neurodevelopmental Disorders
by Aki Shigenaka, Eri Nitta, Tadashi Nakagawa, Makiko Nakagawa and Toru Hosoi
J. Dev. Biol. 2025, 13(4), 40; https://doi.org/10.3390/jdb13040040 - 7 Nov 2025
Viewed by 2066
Abstract
Neurodevelopmental disorders (NDDs), including autism spectrum disorder, intellectual disability, and attention deficit hyperactivity disorder, are increasingly recognized as disorders of early brain construction arising from defects in neural stem and progenitor cell (NSPC) proliferation. NSPCs are responsible for generating the diverse neuronal and [...] Read more.
Neurodevelopmental disorders (NDDs), including autism spectrum disorder, intellectual disability, and attention deficit hyperactivity disorder, are increasingly recognized as disorders of early brain construction arising from defects in neural stem and progenitor cell (NSPC) proliferation. NSPCs are responsible for generating the diverse neuronal and glial lineages that establish cortical architecture and neural circuitry; thus, their expansion must be tightly coordinated by intrinsic cell cycle regulators and extrinsic niche-derived cues. Disruption of these mechanisms—through genetic mutations, epigenetic dysregulation, or environmental insults—can perturb the balance between NSPC self-renewal and differentiation, resulting in aberrant brain size and connectivity. Recent advances using animal models and human pluripotent stem cell-derived brain organoids have identified key signaling pathways, including Notch, Wnt, SHH, and PI3K–mTOR, as central hubs integrating proliferative cues, while transcriptional and chromatin regulators such as PAX6, CHD8, SETD5, and ANKRD11 govern gene expression essential for proper NSPC cycling. Furthermore, prenatal exposure to teratogens such as Zika virus infection, valproic acid, or metabolic stress in phenylketonuria can recapitulate proliferation defects and microcephaly, underscoring the vulnerability of NSPCs to environmental perturbation. This review summarizes emerging insights into the molecular and cellular mechanisms by which defective NSPC proliferation contributes to NDD pathogenesis, highlighting convergence among genetic and environmental factors on cell cycle control. A deeper understanding of these pathways may uncover shared therapeutic targets to restore neurodevelopmental trajectories and mitigate disease burden. Full article
Show Figures

Figure 1

18 pages, 3891 KB  
Review
Navigating Brain Organoid Maturation: From Benchmarking Frameworks to Multimodal Bioengineering Strategies
by Jingxiu Huang, Yingli Zhu, Jiong Tang, Yang Liu, Ming Lu, Rongxin Zhang and Alfred Xuyang Sun
Biomolecules 2025, 15(8), 1118; https://doi.org/10.3390/biom15081118 - 4 Aug 2025
Cited by 1 | Viewed by 3862
Abstract
Brain organoid technology has revolutionized in vitro modeling of human neurodevelopment and disease, providing unprecedented insights into cortical patterning, neural circuit assembly, and pathogenic mechanisms of neurological disorders. Critically, human brain organoids uniquely recapitulate human-specific developmental processes—such as the expansion of outer radial [...] Read more.
Brain organoid technology has revolutionized in vitro modeling of human neurodevelopment and disease, providing unprecedented insights into cortical patterning, neural circuit assembly, and pathogenic mechanisms of neurological disorders. Critically, human brain organoids uniquely recapitulate human-specific developmental processes—such as the expansion of outer radial glia and neuromelanin—that are absent in rodent models, making them indispensable for studying human brain evolution and dysfunction. However, a major bottleneck persists: Extended culture periods (≥6 months) are empirically required to achieve late-stage maturation markers like synaptic refinement, functional network plasticity, and gliogenesis. Yet prolonged conventional 3D culture exacerbates metabolic stress, hypoxia-induced necrosis, and microenvironmental instability, leading to asynchronous tissue maturation—electrophysiologically active superficial layers juxtaposed with degenerating cores. This immaturity/heterogeneity severely limits their utility in modeling adult-onset disorders (e.g., Alzheimer’s disease) and high-fidelity drug screening, as organoids fail to recapitulate postnatal transcriptional signatures or neurovascular interactions without bioengineering interventions. We summarize emerging strategies to decouple maturation milestones from rigid temporal frameworks, emphasizing the synergistic integration of chronological optimization (e.g., vascularized co-cultures) and active bioengineering accelerators (e.g., electrical stimulation and microfluidics). By bridging biological timelines with scalable engineering, this review charts a roadmap to generate translationally relevant, functionally mature brain organoids. Full article
Show Figures

Figure 1

20 pages, 4584 KB  
Article
Three-Dimensional-Bioprinted Embedded-Based Cerebral Organoids: An Alternative Approach for Mini-Brain In Vitro Modeling Beyond Conventional Generation Methods
by Rosalba Monica Ferraro, Paola Serena Ginestra, Miriam Seiti, Mattia Bugatti, Gabriele Benini, Luana Ottelli, William Vermi, Pietro Luigi Poliani, Elisabetta Ceretti and Silvia Giliani
Gels 2025, 11(4), 284; https://doi.org/10.3390/gels11040284 - 11 Apr 2025
Cited by 1 | Viewed by 3259
Abstract
Cerebral organoids (cORGs) obtained from induced pluripotent stem cells (iPSCs) have become significant instruments for investigating human neurophysiology, with the possibility of simulating diseases and enhancing drug discovery. The current approaches require a strict process of manual inclusion in animal-derived matrix Matrigel® [...] Read more.
Cerebral organoids (cORGs) obtained from induced pluripotent stem cells (iPSCs) have become significant instruments for investigating human neurophysiology, with the possibility of simulating diseases and enhancing drug discovery. The current approaches require a strict process of manual inclusion in animal-derived matrix Matrigel® and are challenged by unpredictability, operators’ skill and expertise, elevated costs, and restricted scalability, impeding their extensive applicability and translational potential. In this study, we present a novel method to generate brain organoids that address these limitations. Our approach does not require a manual, operator-dependent embedding. Instead, it employs a chemically defined hydrogel in which the Matrigel® is diluted in a solution enriched with sodium alginate (SA) and sodium carboxymethylcellulose (CMC) and used as a bioink to print neural embryoid bodies (nEBs). Immunohistochemical, immunofluorescence, and gene expression analyses confirmed that SA-CMC-Matrigel® hydrogel can sustain the generation of iPSC-derived cortical cORGs as the conventional Matrigel®-based approach does. By day 40 of differentiation, hydrogel-based 3D-bioprinted cORGs showed heterogeneous and consistent masses, with a cytoarchitecture resembling an early-stage developmental fetal brain composed of neural progenitor cells PAX6+/Ki67+ organized into tubular structures, and densely packed cell somas with extensive neurites SYP+, suggestive of cortical tissue-like neuronal layer formation. Full article
(This article belongs to the Special Issue Hydrogel-Based Scaffolds with a Focus on Medical Use (3rd Edition))
Show Figures

Figure 1

14 pages, 3468 KB  
Article
Pathway-like Activation of 3D Neuronal Constructs with an Optical Interface
by Saeed Omidi and Yevgeny Berdichevsky
Biosensors 2025, 15(3), 179; https://doi.org/10.3390/bios15030179 - 12 Mar 2025
Cited by 1 | Viewed by 1314
Abstract
Three-dimensional neuronal organoids, spheroids, and tissue mimics are increasingly used to model cognitive processes in vitro. These 3D constructs are also used to model the effects of neurological and psychiatric disorders and to perform computational tasks. The brain’s complex network of neurons is [...] Read more.
Three-dimensional neuronal organoids, spheroids, and tissue mimics are increasingly used to model cognitive processes in vitro. These 3D constructs are also used to model the effects of neurological and psychiatric disorders and to perform computational tasks. The brain’s complex network of neurons is activated via feedforward sensory pathways. Therefore, an interface to 3D constructs that models sensory pathway-like inputs is desirable. In this work, an optical interface for 3D neuronal constructs was developed. Dendrites and axons extended by cortical neurons within the 3D constructs were guided into microchannel-confined bundles. These neurite bundles were then optogenetically stimulated, and evoked responses were evaluated by calcium imaging. Optical stimulation was designed to deliver distinct input patterns to the network in the 3D construct, mimicking sensory pathway inputs to cortical areas in the intact brain. Responses of the network to the stimulation possessed features of neuronal population code, including separability by input pattern and mixed selectivity of individual neurons. This work represents the first demonstration of a pathway-like activation of networks in 3D constructs. Another innovation of this work is the development of an all-optical interface to 3D neuronal constructs, which does not require the use of expensive microelectrode arrays. This interface may enable the use of 3D neuronal constructs for investigations into cortical information processing. It may also enable studies into the effects of neurodegenerative or psychiatric disorders on cortical computation. Full article
(This article belongs to the Special Issue Advanced Microfluidic Devices and Lab-on-Chip (Bio)sensors)
Show Figures

Figure 1

22 pages, 9450 KB  
Article
Neonicotinoid Pesticides Affect Developing Neurons in Experimental Mouse Models and in Human Induced Pluripotent Stem Cell (iPSC)-Derived Neural Cultures and Organoids
by Alessandro Mariani, Davide Comolli, Roberto Fanelli, Gianluigi Forloni and Massimiliano De Paola
Cells 2024, 13(15), 1295; https://doi.org/10.3390/cells13151295 - 31 Jul 2024
Cited by 9 | Viewed by 2968
Abstract
Neonicotinoids are synthetic, nicotine-derived insecticides used worldwide to protect crops and domestic animals from pest insects. The reported evidence shows that they are also able to interact with mammalian nicotine receptors (nAChRs), triggering detrimental responses in cultured neurons. Exposure to high neonicotinoid levels [...] Read more.
Neonicotinoids are synthetic, nicotine-derived insecticides used worldwide to protect crops and domestic animals from pest insects. The reported evidence shows that they are also able to interact with mammalian nicotine receptors (nAChRs), triggering detrimental responses in cultured neurons. Exposure to high neonicotinoid levels during the fetal period induces neurotoxicity in animal models. Considering the persistent exposure to these insecticides and the key role of nAChRs in brain development, their potential neurotoxicity on mammal central nervous system (CNS) needs further investigations. We studied here the neurodevelopmental effects of different generations of neonicotinoids on CNS cells in mouse fetal brain and primary cultures and in neuronal cells and organoids obtained from human induced pluripotent stem cells (iPSC). Neonicotinoids significantly affect neuron viability, with imidacloprid (IMI) inducing relevant alterations in synaptic protein expression, neurofilament structures, and microglia activation in vitro, and in the brain of prenatally exposed mouse fetuses. IMI induces neurotoxic effects also on developing human iPSC-derived neurons and cortical organoids. Collectively, the current findings show that neonicotinoids might induce impairment during neuro/immune-development in mouse and human CNS cells and provide new insights in the characterization of risk for the exposure to this class of pesticides. Full article
(This article belongs to the Section Cellular Neuroscience)
Show Figures

Figure 1

24 pages, 3328 KB  
Review
Unravelling the Cerebellar Involvement in Autism Spectrum Disorders: Insights into Genetic Mechanisms and Developmental Pathways
by Marika Guerra, Vanessa Medici, Gina La Sala and Donatella Farini
Cells 2024, 13(14), 1176; https://doi.org/10.3390/cells13141176 - 10 Jul 2024
Cited by 10 | Viewed by 3777
Abstract
Autism spectrum disorders (ASDs) are complex neurodevelopmental conditions characterized by deficits in social interaction and communication, as well as repetitive behaviors. Although the etiology of ASD is multifactorial, with both genetic and environmental factors contributing to its development, a strong genetic basis is [...] Read more.
Autism spectrum disorders (ASDs) are complex neurodevelopmental conditions characterized by deficits in social interaction and communication, as well as repetitive behaviors. Although the etiology of ASD is multifactorial, with both genetic and environmental factors contributing to its development, a strong genetic basis is widely recognized. Recent research has identified numerous genetic mutations and genomic rearrangements associated with ASD-characterizing genes involved in brain development. Alterations in developmental programs are particularly harmful during critical periods of brain development. Notably, studies have indicated that genetic disruptions occurring during the second trimester of pregnancy affect cortical development, while disturbances in the perinatal and early postnatal period affect cerebellar development. The developmental defects must be viewed in the context of the role of the cerebellum in cognitive processes, which is now well established. The present review emphasizes the genetic complexity and neuropathological mechanisms underlying ASD and aims to provide insights into the cerebellar involvement in the disorder, focusing on recent advances in the molecular landscape governing its development in humans. Furthermore, we highlight when and in which cerebellar neurons the ASD-associated genes may play a role in the development of cortico–cerebellar circuits. Finally, we discuss improvements in protocols for generating cerebellar organoids to recapitulate the long period of development and maturation of this organ. These models, if generated from patient-induced pluripotent stem cells (iPSC), could provide a valuable approach to elucidate the contribution of defective genes to ASD pathology and inform diagnostic and therapeutic strategies. Full article
Show Figures

Figure 1

23 pages, 1642 KB  
Review
Cell Replacement Therapy for Brain Repair: Recent Progress and Remaining Challenges for Treating Parkinson’s Disease and Cortical Injury
by Paul M. Harary, Dennis Jgamadze, Jaeha Kim, John A. Wolf, Hongjun Song, Guo-li Ming, D. Kacy Cullen and H. Isaac Chen
Brain Sci. 2023, 13(12), 1654; https://doi.org/10.3390/brainsci13121654 - 29 Nov 2023
Cited by 6 | Viewed by 6305
Abstract
Neural transplantation represents a promising approach to repairing damaged brain circuitry. Cellular grafts have been shown to promote functional recovery through “bystander effects” and other indirect mechanisms. However, extensive brain lesions may require direct neuronal replacement to achieve meaningful restoration of function. While [...] Read more.
Neural transplantation represents a promising approach to repairing damaged brain circuitry. Cellular grafts have been shown to promote functional recovery through “bystander effects” and other indirect mechanisms. However, extensive brain lesions may require direct neuronal replacement to achieve meaningful restoration of function. While fetal cortical grafts have been shown to integrate with the host brain and appear to develop appropriate functional attributes, the significant ethical concerns and limited availability of this tissue severely hamper clinical translation. Induced pluripotent stem cell-derived cells and tissues represent a more readily scalable alternative. Significant progress has recently been made in developing protocols for generating a wide range of neural cell types in vitro. Here, we discuss recent progress in neural transplantation approaches for two conditions with distinct design needs: Parkinson’s disease and cortical injury. We discuss the current status and future application of injections of dopaminergic cells for the treatment of Parkinson’s disease as well as the use of structured grafts such as brain organoids for cortical repair. Full article
(This article belongs to the Special Issue Advances in Restorative Neurotherapeutic Technologies)
Show Figures

Figure 1

14 pages, 4316 KB  
Article
Treating Hyperexcitability in Human Cerebral Organoids Resulting from Oxygen-Glucose Deprivation
by Alexandra C. Santos, George Nader, Dana El Soufi El Sabbagh, Karolina Urban, Liliana Attisano and Peter L. Carlen
Cells 2023, 12(15), 1949; https://doi.org/10.3390/cells12151949 - 27 Jul 2023
Cited by 6 | Viewed by 3380
Abstract
Human cerebral organoids resemble the 3D complexity of the human brain and have the potential to augment current drug development pipelines for neurological disease. Epilepsy is a complex neurological condition characterized by recurrent seizures. A third of people with epilepsy do not respond [...] Read more.
Human cerebral organoids resemble the 3D complexity of the human brain and have the potential to augment current drug development pipelines for neurological disease. Epilepsy is a complex neurological condition characterized by recurrent seizures. A third of people with epilepsy do not respond to currently available pharmaceutical drugs, and there is not one drug that treats all subtypes; thus, better models of epilepsy are needed for drug development. Cerebral organoids may be used to address this unmet need. In the present work, human cerebral organoids are used along with electrophysiological methods to explore oxygen-glucose deprivation as a hyperexcitability agent. This activity is investigated in its response to current antiseizure drugs. Furthermore, the mechanism of action of the drug candidates is probed with qPCR and immunofluorescence. The findings demonstrate OGD-induced hyperexcitable changes in the cerebral organoid tissue, which is treated with cannabidiol and bumetanide. There is evidence for NKCC1 and KCC2 gene expression, as well as other genes and proteins involved in the complex development of GABAergic signaling. This study supports the use of organoids as a platform for modelling cerebral cortical hyperexcitability that could be extended to modelling epilepsy and used for drug discovery. Full article
Show Figures

Figure 1

28 pages, 5300 KB  
Article
Embryonic Stem Cell-Derived Neurons as a Model System for Epigenome Maturation during Development
by Sally Martin, Daniel Poppe, Nelly Olova, Conor O’Leary, Elena Ivanova, Jahnvi Pflueger, Jennifer Dechka, Rebecca K. Simmons, Helen M. Cooper, Wolf Reik, Ryan Lister and Ernst J. Wolvetang
Genes 2023, 14(5), 957; https://doi.org/10.3390/genes14050957 - 22 Apr 2023
Cited by 3 | Viewed by 3825
Abstract
DNA methylation in neurons is directly linked to neuronal genome regulation and maturation. Unlike other tissues, vertebrate neurons accumulate high levels of atypical DNA methylation in the CH sequence context (mCH) during early postnatal brain development. Here, we investigate to what extent neurons [...] Read more.
DNA methylation in neurons is directly linked to neuronal genome regulation and maturation. Unlike other tissues, vertebrate neurons accumulate high levels of atypical DNA methylation in the CH sequence context (mCH) during early postnatal brain development. Here, we investigate to what extent neurons derived in vitro from both mouse and human pluripotent stem cells recapitulate in vivo DNA methylation patterns. While human ESC-derived neurons did not accumulate mCH in either 2D culture or 3D organoid models even after prolonged culture, cortical neurons derived from mouse ESCs acquired in vivo levels of mCH over a similar time period in both primary neuron cultures and in vivo development. mESC-derived neuron mCH deposition was coincident with a transient increase in Dnmt3a, preceded by the postmitotic marker Rbfox3 (NeuN), was enriched at the nuclear lamina, and negatively correlated with gene expression. We further found that methylation patterning subtly differed between in vitro mES-derived and in vivo neurons, suggesting the involvement of additional noncell autonomous processes. Our findings show that mouse ESC-derived neurons, in contrast to those of humans, can recapitulate the unique DNA methylation landscape of adult neurons in vitro over experimentally tractable timeframes, which allows their use as a model system to study epigenome maturation over development. Full article
(This article belongs to the Special Issue Epigenetic Regulation of Cell Fate)
Show Figures

Figure 1

11 pages, 6899 KB  
Article
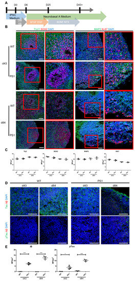
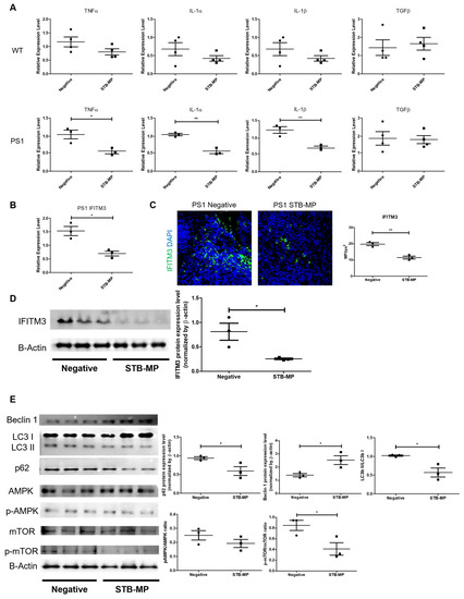
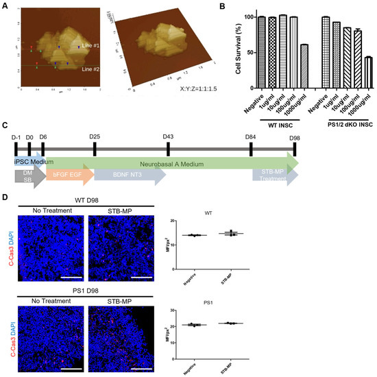
The Effect of a Novel Mica Nanoparticle, STB-MP, on an Alzheimer’s Disease Patient-Induced PSC-Derived Cortical Brain Organoid Model
by Nam Gyo Kim, Dong Ju Jung, Yeon-Kwon Jung and Kyung-Sun Kang
Nanomaterials 2023, 13(5), 893; https://doi.org/10.3390/nano13050893 - 27 Feb 2023
Cited by 14 | Viewed by 3114
Abstract
Alzheimer’s disease (AD) is one of the most well-known neurodegenerative diseases, with a substantial amount of advancements in the field of neuroscience and AD. Despite such progress, there has been no significant improvement in AD treatments. To improve in developing a research platform [...] Read more.
Alzheimer’s disease (AD) is one of the most well-known neurodegenerative diseases, with a substantial amount of advancements in the field of neuroscience and AD. Despite such progress, there has been no significant improvement in AD treatments. To improve in developing a research platform for AD treatment, AD patient-derived induced pluripotent stem cell (iPSC) was employed to generate cortical brain organoids, expressing AD phenotypes, with the accumulation of amyloid-beta (Aβ) and hyperphosphorylated tau (pTau). We have investigated the use of a medical grade mica nanoparticle, STB-MP, as a treatment to decrease the expression of AD’s major hallmarks. STB-MP treatment did not inhibit the expression of pTau; however, accumulated Aβ plaques were diminished in STB-MP treated AD organoids. STB-MP seemed to activate the autophagy pathway, by mTOR inhibition, and also decreased γ-secretase activity by decreasing pro-inflammatory cytokine levels. To sum up, the development of AD brain organoids successfully mimics AD phenotype expressions, and thus it could be used as a screening platform for novel AD treatment assessments. Full article
(This article belongs to the Section Biology and Medicines)
Show Figures

Figure 1

16 pages, 3036 KB  
Perspective
Human Brain Organoids and Consciousness: Moral Claims and Epistemic Uncertainty
by Eliza Goddard, Eva Tomaskovic-Crook, Jeremy Micah Crook and Susan Dodds
Organoids 2023, 2(1), 50-65; https://doi.org/10.3390/organoids2010004 - 7 Feb 2023
Cited by 11 | Viewed by 14215
Abstract
Human brain organoids provide a remarkable opportunity to model prenatal human brain biology in vitro by recapitulating features of in utero molecular, cellular and systems biology. An ethical concern peculiar to human brain organoids is whether they are or could become capable of [...] Read more.
Human brain organoids provide a remarkable opportunity to model prenatal human brain biology in vitro by recapitulating features of in utero molecular, cellular and systems biology. An ethical concern peculiar to human brain organoids is whether they are or could become capable of supporting sentience through the experience of pain or pleasure and/or consciousness, including higher cognitive abilities such as self-awareness. Identifying the presence of these traits is complicated by several factors, beginning with consciousness—which is a highly contested concept among neuroscientists, cognitive scientists, and philosophers and so there is no agreed definition. Secondly, given human brain organoids are disembodied, there is no practical way to identify evidence of consciousness as we might in humans or animals. What would count as evidence of organoid consciousness is an emerging area of research. To address concerns about consciousness and human brain organoids, in this paper we clarify the morally relevant aspects of human consciousness, phenomenal experience and embodied development and explore the empirical basis of consciousness to develop a defensible framework for informed decision-making on the moral significance and utility of brain organoids, which can also guide regulation and future research of these novel biological systems. Full article
(This article belongs to the Special Issue Feature Papers in Organoids)
Show Figures

Graphical abstract

15 pages, 4126 KB  
Article
Human Forebrain Organoid-Derived Extracellular Vesicle Labeling with Iron Oxides for In Vitro Magnetic Resonance Imaging
by Chang Liu, Shannon Helsper, Mark Marzano, Xingchi Chen, Laureana Muok, Colin Esmonde, Changchun Zeng, Li Sun, Samuel C. Grant and Yan Li
Biomedicines 2022, 10(12), 3060; https://doi.org/10.3390/biomedicines10123060 - 28 Nov 2022
Cited by 19 | Viewed by 3347
Abstract
The significant roles of extracellular vesicles (EVs) as intracellular mediators, disease biomarkers, and therapeutic agents, make them a scientific hotspot. In particular, EVs secreted by human stem cells show significance in treating neurological disorders, such as Alzheimer’s disease and ischemic stroke. However, the [...] Read more.
The significant roles of extracellular vesicles (EVs) as intracellular mediators, disease biomarkers, and therapeutic agents, make them a scientific hotspot. In particular, EVs secreted by human stem cells show significance in treating neurological disorders, such as Alzheimer’s disease and ischemic stroke. However, the clinical applications of EVs are limited due to their poor targeting capabilities and low therapeutic efficacies after intravenous administration. Superparamagnetic iron oxide (SPIO) nanoparticles are biocompatible and have been shown to improve the targeting ability of EVs. In particular, ultrasmall SPIO (USPIO, <50 nm) are more suitable for labeling nanoscale EVs due to their small size. In this study, induced forebrain neural progenitor cortical organoids (iNPCo) were differentiated from human induced pluripotent stem cells (iPSCs), and the iNPCo expressed FOXG1, Nkx2.1, α-catenin, as well as β-tubulin III. EVs were isolated from iNPCo media, then loaded with USPIOs by sonication. Size and concentration of EV particles were measured by nanoparticle tracking analysis, and no significant changes were observed in size distribution before and after sonication, but the concentration decreased after labeling. miR-21 and miR-133b decreased after sonication. Magnetic resonance imaging (MRI) demonstrated contrast visualized for the USPIO labeled EVs embedded in agarose gel phantoms. Upon calculation, USPIO labeled EVs exhibited considerably shorter relaxation times, quantified as T2 and T2* values, reducing the signal intensity and generating higher MRI contrast compared to unlabeled EVs and gel only. Our study demonstrated that USPIO labeling was a feasible approach for in vitro tracking of brain organoid-derived EVs, which paves the way for further in vivo examination. Full article
Show Figures

Graphical abstract

16 pages, 5937 KB  
Article
Aberrant Cortical Layer Development of Brain Organoids Derived from Noonan Syndrome-iPSCs
by Bumsoo Kim, Yongjun Koh, Hyunsu Do, Younghee Ju, Jong Bin Choi, Gahyang Cho, Han-Wook Yoo, Beom Hee Lee, Jinju Han, Jong-Eun Park and Yong-Mahn Han
Int. J. Mol. Sci. 2022, 23(22), 13861; https://doi.org/10.3390/ijms232213861 - 10 Nov 2022
Cited by 4 | Viewed by 4779
Abstract
Noonan syndrome (NS) is a genetic disorder mainly caused by gain-of-function mutations in Src homology region 2-containing protein tyrosine phosphatase 2 (SHP2). Although diverse neurological manifestations are commonly diagnosed in NS patients, the mechanisms as to how SHP2 mutations induce the neurodevelopmental defects [...] Read more.
Noonan syndrome (NS) is a genetic disorder mainly caused by gain-of-function mutations in Src homology region 2-containing protein tyrosine phosphatase 2 (SHP2). Although diverse neurological manifestations are commonly diagnosed in NS patients, the mechanisms as to how SHP2 mutations induce the neurodevelopmental defects associated with NS remain elusive. Here, we report that cortical organoids (NS-COs) derived from NS-induced pluripotent stem cells (iPSCs) exhibit developmental abnormalities, especially in excitatory neurons (ENs). Although NS-COs develop normally in their appearance, single-cell transcriptomic analysis revealed an increase in the EN population and overexpression of cortical layer markers in NS-COs. Surprisingly, the EN subpopulation co-expressing the upper layer marker SATB2 and the deep layer maker CTIP2 was enriched in NS-COs during cortical development. In parallel with the developmental disruptions, NS-COs also exhibited reduced synaptic connectivity. Collectively, our findings suggest that perturbed cortical layer identity and impeded neuronal connectivity contribute to the neurological manifestations of NS. Full article
(This article belongs to the Special Issue Advances in Neurodevelopmental Disorders (NDDs) Research)
Show Figures

Figure 1

18 pages, 17457 KB  
Article
Brain Regional Identity and Cell Type Specificity Landscape of Human Cortical Organoid Models
by Manuela Magni, Beatrice Bossi, Paola Conforti, Maura Galimberti, Fabio Dezi, Tiziana Lischetti, Xiaoling He, Roger A. Barker, Chiara Zuccato, Ira Espuny-Camacho and Elena Cattaneo
Int. J. Mol. Sci. 2022, 23(21), 13159; https://doi.org/10.3390/ijms232113159 - 29 Oct 2022
Cited by 11 | Viewed by 4675
Abstract
In vitro models of corticogenesis from pluripotent stem cells (PSCs) have greatly improved our understanding of human brain development and disease. Among these, 3D cortical organoid systems are able to recapitulate some aspects of in vivo cytoarchitecture of the developing cortex. Here, we [...] Read more.
In vitro models of corticogenesis from pluripotent stem cells (PSCs) have greatly improved our understanding of human brain development and disease. Among these, 3D cortical organoid systems are able to recapitulate some aspects of in vivo cytoarchitecture of the developing cortex. Here, we tested three cortical organoid protocols for brain regional identity, cell type specificity and neuronal maturation. Overall, all protocols gave rise to organoids that displayed a time-dependent expression of neuronal maturation genes such as those involved in the establishment of synapses and neuronal function. Comparatively, guided differentiation methods without WNT activation generated the highest degree of cortical regional identity, whereas default conditions produced the broadest range of cell types such as neurons, astrocytes and hematopoietic-lineage-derived microglia cells. These results suggest that cortical organoid models produce diverse outcomes of brain regional identity and cell type specificity and emphasize the importance of selecting the correct model for the right application. Full article
Show Figures

Figure 1

Back to TopTop