error_outline You can access the new MDPI.com website here. Explore and share your feedback with us.
 
 
Sign in to use this feature.

Years

Between: -

Subjects

remove_circle_outline
remove_circle_outline
remove_circle_outline
remove_circle_outline
remove_circle_outline
remove_circle_outline
remove_circle_outline
remove_circle_outline
remove_circle_outline

Journals

remove_circle_outline
remove_circle_outline
remove_circle_outline
remove_circle_outline
remove_circle_outline
remove_circle_outline
remove_circle_outline
remove_circle_outline
remove_circle_outline
remove_circle_outline
remove_circle_outline
remove_circle_outline
remove_circle_outline
remove_circle_outline
remove_circle_outline
remove_circle_outline
remove_circle_outline
remove_circle_outline
remove_circle_outline
remove_circle_outline
remove_circle_outline
remove_circle_outline
remove_circle_outline

Article Types

Countries / Regions

remove_circle_outline
remove_circle_outline
remove_circle_outline
remove_circle_outline
remove_circle_outline
remove_circle_outline

Search Results (1,990)

Search Parameters:
Keywords = cooperative localization

Order results
Result details
Results per page
Select all
Export citation of selected articles as:
39 pages, 3295 KB  
Article
EODE-PFA: A Multi-Strategy Enhanced Pathfinder Algorithm for Engineering Optimization and Feature Selection
by Meiyan Li, Chuxin Cao and Mingyang Du
Biomimetics 2026, 11(1), 57; https://doi.org/10.3390/biomimetics11010057 - 8 Jan 2026
Abstract
The Pathfinder Algorithm (PFA) is a bionic swarm intelligence optimization algorithm inspired by simulating the cooperative movement of animal groups in nature to search for prey. Based on fitness, the algorithm classifies search individuals into leaders and followers. However, PFA fails to effectively [...] Read more.
The Pathfinder Algorithm (PFA) is a bionic swarm intelligence optimization algorithm inspired by simulating the cooperative movement of animal groups in nature to search for prey. Based on fitness, the algorithm classifies search individuals into leaders and followers. However, PFA fails to effectively balance the optimization capabilities of leaders and followers, leading to problems such as insufficient population diversity and slow convergence speed in the original algorithm. To address these issues, this paper proposes an enhanced pathfinder algorithm based on multi-strategy (EODE-PFA). Through the synergistic effects of multiple improved strategies, it effectively solves the balance problem between global exploration and local optimization of the algorithm. To verify the performance of EODE-PFA, this paper applies it to CEC2022 benchmark functions, three types of complex engineering optimization problems, and six sets of feature selection problems, respectively, and compares it with eight mature optimization algorithms. Experimental results show that in three different scenarios, EODE-PFA has significant advantages and competitiveness in both convergence speed and solution accuracy, fully verifying its engineering practicality and scenario universality. To highlight the synergistic effects and overall gains of multiple improved strategies, ablation experiments are conducted on key strategies. To further verify the statistical significance of the experimental results, the Wilcoxon signed-rank test is performed in this study. In addition, for feature selection problems, this study selects UCI real datasets with different real-world scenarios and dimensions, and the results show that the algorithm can still effectively balance exploration and exploitation capabilities in discrete scenarios. Full article
20 pages, 14488 KB  
Article
An Efficient and Robust Ellipse Detection Method for Spacecraft Docking Rings in Complex Scenes
by Qi Wu, An Shu, Haodong Pei, Kun Yu, Muyun Luo and Yunmeng Liu
Sensors 2026, 26(2), 396; https://doi.org/10.3390/s26020396 - 7 Jan 2026
Abstract
The key components of spacecraft are typically present as circular or near-circular structures, and their precise and rapid extraction is essential for spacecraft attitude estimation. In response to the high precision and robust detection of ellipse components on space non-cooperative targets such as [...] Read more.
The key components of spacecraft are typically present as circular or near-circular structures, and their precise and rapid extraction is essential for spacecraft attitude estimation. In response to the high precision and robust detection of ellipse components on space non-cooperative targets such as spacecraft docking rings, this paper proposes an efficient and robust ellipse detection method. This method first uses the arc-support line segment method to extract ellipse arc segments and then employs a hierarchical quadrant division strategy with a “coarse-to-fine” approach, integrating multiple constraints such as angle, quadrant, and relative position to combine arc segments and generate ellipse candidates. It uses a comprehensive score based on edge density, global coverage and local continuity to select the optimal ellipse from among the valid ellipses. Finally, a dynamic arc segment pruning method is introduced to dynamically remove relevant arcs from optimal ellipses, obtaining high-quality and non-redundant detection results. This method can achieve robust ellipse detection even when docking ring contours are partially obscured by shadows from robotic arms or nozzles. Full article
(This article belongs to the Section Optical Sensors)
Show Figures

Figure 1

25 pages, 10131 KB  
Article
A Cooperative UAV Hyperspectral Imaging and USV In Situ Sampling Framework for Rapid Chlorophyll-a Retrieval
by Zixiang Ye, Xuewen Chen, Lvxin Qian, Chaojun Lin and Wenbin Pan
Drones 2026, 10(1), 39; https://doi.org/10.3390/drones10010039 - 7 Jan 2026
Abstract
Traditional water quality monitoring methods are limited in providing timely chlorophyll-a (Chl-a) assessments in small inland reservoirs. This study presents a rapid Chl-a retrieval approach based on a cooperative unmanned aerial vehicle–uncrewed surface vessel (UAV–USV) framework that integrates UAV [...] Read more.
Traditional water quality monitoring methods are limited in providing timely chlorophyll-a (Chl-a) assessments in small inland reservoirs. This study presents a rapid Chl-a retrieval approach based on a cooperative unmanned aerial vehicle–uncrewed surface vessel (UAV–USV) framework that integrates UAV hyperspectral imaging, machine learning algorithms, and synchronized USV in situ sampling. We carried out a three-day cooperative monitoring campaign in the Longhu Reservoir of Fujian Province, during which high-frequency hyperspectral imagery and water samples were collected. An innovative median-based correction method was developed to suppress striping noise in UAV hyperspectral data, and a two-step band selection strategy combining correlation analysis and variance inflation factor screening was used to determine the input features for the subsequent inversion models. Four commonly used machine-learning-based inversion models were constructed and evaluated, with the random forest model achieving the highest accuracy and stability across both training and testing datasets. The generated Chl-a maps revealed overall good water quality, with localized higher concentrations in weakly hydrodynamic zones. Overall, the cooperative UAV–USV framework enables synchronized data acquisition, rapid processing, and fine-scale mapping, demonstrating strong potential for fast-response and emergency water-quality monitoring in small inland drinking-water reservoirs. Full article
(This article belongs to the Section Drones in Ecology)
Show Figures

Figure 1

6 pages, 465 KB  
Proceeding Paper
Factors Influencing Farmers’ Participation in Environmentally Friendly Measures: The Case of the First Implementation of Eco-Schemes
by Georgia Ouzounidou and George Vlahos
Proceedings 2026, 134(1), 31; https://doi.org/10.3390/proceedings2026134031 - 7 Jan 2026
Abstract
The present paper examines the degree of acceptance of eco-schemes by farmers. Specifically, eco-schemes, the new form of direct subsidies under the current Common Agricultural Policy (CAP) 2023–2027, are the focus of investigation regarding the motivations for participation, barriers to inclusion and advisory [...] Read more.
The present paper examines the degree of acceptance of eco-schemes by farmers. Specifically, eco-schemes, the new form of direct subsidies under the current Common Agricultural Policy (CAP) 2023–2027, are the focus of investigation regarding the motivations for participation, barriers to inclusion and advisory requirements for their successful implementation. This study was conducted at the regional unit (RU) of Serres (Central Macedonia, Greece) and combines both qualitative and quantitative research on the participation of local producers in eco-schemes during the years 2023 and 2024. Taking into account both statistical data on participation in eco-schemes in the Serres regional unit, as well as the members of the Agricultural Cooperative and the results of a survey conducted through a questionnaire, a variety of motivations and barriers for participation emerge. These include factors related to the personal characteristics of the producers, the structural features of their agricultural enterprises, as well as the type of commitments associated with eco-schemes. Finally, specific training/advice needs have been identified for their successful implementation. Full article
Show Figures

Figure 1

21 pages, 24127 KB  
Article
HMT-Net: A Multi-Task Learning Based Framework for Enhanced Convolutional Code Recognition
by Lu Xu, Xu Chen, Yixin Ma, Rui Shi, Ruiwu Jia, Lingbo Zhang and Yijia Zhang
Sensors 2026, 26(2), 364; https://doi.org/10.3390/s26020364 - 6 Jan 2026
Abstract
Due to the critical role of channel coding, convolutional code recognition has attracted growing interest, particularly in non-cooperative communication scenarios such as spectrum surveillance. Deep learning-based approaches have emerged as promising techniques, offering improved classification performance. However, most existing works focus on single-parameter [...] Read more.
Due to the critical role of channel coding, convolutional code recognition has attracted growing interest, particularly in non-cooperative communication scenarios such as spectrum surveillance. Deep learning-based approaches have emerged as promising techniques, offering improved classification performance. However, most existing works focus on single-parameter recognition and ignore the inherent correlations between code parameters. To address this, we propose a novel framework named Hybrid Multi-Task Network (HMT-Net), which adopts multi-task learning to simultaneously identify both the code rate and constraint length of convolutional codes. HMT-Net combines dilated convolutions with attention mechanisms and integrates a Transformer backbone to extract robust multi-scale sequence features. It also leverages a Channel-Wise Transformer to capture both local and global information efficiently. Meanwhile, we enhance the dataset by incorporating a comprehensive sequence dataset and further improve the recognition performance by extracting the statistical features of the sequences. Experimental results demonstrate that HMT-Net outperforms single-task models by an average recognition accuracy of 2.89%. Furthermore, HMT-Net exhibits even more remarkable performance, achieving enhancements of 4.57% in code rate recognition and 4.31% in constraint length recognition compared to other notable multi-tasking frameworks such as MAR-Net. These findings underscore the potential of HMT-Net as a robust solution for intelligent signal analysis, offering significant practical value for efficient spectrum management in next-generation communication systems. Full article
(This article belongs to the Section Communications)
Show Figures

Figure 1

18 pages, 2151 KB  
Article
A Communication-Free Cooperative Fault Recovery Control Method for DNs Based on Staged Active Power Injection of ES
by Bin Yang, Ning Wei, Yuhang Guo, Jince Ge and Liyuan Zhao
Energies 2026, 19(1), 285; https://doi.org/10.3390/en19010285 - 5 Jan 2026
Viewed by 103
Abstract
To address the reclosing failures in the distribution networks (DNs) with high penetration of distributed energy resources (DERs), this paper proposes a communication-free cooperative fault recovery control method based on staged active power injection of an energy storage (ES) system. First, during the [...] Read more.
To address the reclosing failures in the distribution networks (DNs) with high penetration of distributed energy resources (DERs), this paper proposes a communication-free cooperative fault recovery control method based on staged active power injection of an energy storage (ES) system. First, during the initial phase of a fault, a back-electromotive force (b-EMF) suppression arc extinction control strategy was designed for the ES converter, promoting fault arc extinction. Subsequently, the ES switches to grid-forming (GFM) control, providing active power injection to the network following the circuit breaker (CB) tripping. A time-limited variable power control of ES converter is also designed to establish voltage characteristics for fault state detection. And a fault state criterion based on voltage relative entropy is designed, helping reliable reclosing. Simulation results demonstrate that the proposed method achieves coordination solely through local measurements without the need for real-time communication between ES and CB, and can shorten the recovery time of transient faults to hundreds of milliseconds. Full article
Show Figures

Figure 1

25 pages, 3423 KB  
Article
Unsupervised Text Feature Selection for Clustering via a Hybrid Breeding Cooperative Whale Optimization Algorithm
by Yufeng Zheng, Zhiwei Ye and Songsong Zhang
Algorithms 2026, 19(1), 44; https://doi.org/10.3390/a19010044 - 5 Jan 2026
Viewed by 160
Abstract
In machine learning, feature selection (FS) is crucial for simplifying data while preserving the variables that most influence predictive performance. Although FS has been extensively studied, addressing it in an unsupervised setting remains challenging. Without class labels, optimization is more prone to slow [...] Read more.
In machine learning, feature selection (FS) is crucial for simplifying data while preserving the variables that most influence predictive performance. Although FS has been extensively studied, addressing it in an unsupervised setting remains challenging. Without class labels, optimization is more prone to slow convergence and the local optima. In particular, unsupervised text FS has received comparatively little attention, and its effectiveness is often limited by the underlying search strategy. To address this issue, we propose a hybrid breeding cooperative whale optimization algorithm (HBCWOA) tailored to unsupervised text FS. HBCWOA combines the cooperative evolutionary mechanism of hybrid breeding optimization with the global search capability of the whale optimization algorithm. The population is partitioned into three lines that evolve independently, while high-quality candidates are periodically exchanged among them to maintain diversity and promote stable, progressive convergence. Moreover, we design an adaptive dynamic accurate probabilistic transfer function (ADAPTF) to balance exploration and exploitation. By integrating the refinement ability of S-shaped transfer functions with the broader search ability of V-shaped ones, ADAPTF adaptively adjusts the exploration depth, reduces redundancy, and improves the convergence stability. After FS, K-means clustering is employed to assess how well the selected features structure document groups. Experiments on the CEC2022 benchmark functions and eight text datasets, under multiple evaluation metrics, show that HBCWOA attains faster convergence, more effective search exploration, and higher clustering accuracy than its S-shaped and V-shaped variants as well as several competitive text FS methods. Full article
Show Figures

Figure 1

23 pages, 433 KB  
Review
Islamic Law and Legal Authority in Inner Asia Under Russian Imperial Rule: A Historiographical Survey
by Rozaliya Garipova
Religions 2026, 17(1), 58; https://doi.org/10.3390/rel17010058 - 5 Jan 2026
Viewed by 211
Abstract
This article presents a historiographical survey of scholarship on Islamic law and legal authority in Central/Inner Asia under Russian Imperial rule. It analyzes the debates, paradigms and assumptions that have dominated the field up to the present. The binaries that have dominated the [...] Read more.
This article presents a historiographical survey of scholarship on Islamic law and legal authority in Central/Inner Asia under Russian Imperial rule. It analyzes the debates, paradigms and assumptions that have dominated the field up to the present. The binaries that have dominated the field—between cooperation and insulation, rupture and continuity—disguise the complex legal history of the region. The historiography has shifted to emphasize a more pluralistic legal landscape, shaped by imperial intervention, local custom, practical considerations, and agency of ordinary Muslims. I suggest that by integrating a variety of sources, both archival and Islamic, scholars can take a bolder anthropological turn to develop new directions in historiography that will involve studying the lived experiences of legal actors and ordinary Muslims, gendered dimensions of legal practice, the meanings of socio-legal institutions, and the daily interaction between religious scholars and their communities. Full article
20 pages, 323 KB  
Article
Idea vs. Reality: Perspectives and Barriers to the Development of Community-Supported Agriculture in Poland
by Magdalena Raftowicz and Mirosław Struś
Sustainability 2026, 18(1), 501; https://doi.org/10.3390/su18010501 - 4 Jan 2026
Viewed by 104
Abstract
The study examines the theoretical and practical dimensions of Community-Supported Agriculture (CSA). Its objective is to assess whether social capital theory explains food producers’ engagement in CSA and whether this is reflected in practice. The research is based on a critical review of [...] Read more.
The study examines the theoretical and practical dimensions of Community-Supported Agriculture (CSA). Its objective is to assess whether social capital theory explains food producers’ engagement in CSA and whether this is reflected in practice. The research is based on a critical review of the relevant literature and on empirical investigations conducted in Poland among CSA producers using the CAWI method in 2024. The findings indicate that social capital theory plays a fundamental role in explaining the mechanisms underpinning CSA, with significant implications for the development of local food systems and for policies supporting small farms. This suggests the need for stronger institutional support aimed at enhancing trust and cooperation between food producers and consumers. Unfortunately, due to the low level of social capital in Poland, the CSA model remains only a niche complement to traditional forms of agriculture, functioning primarily as an alternative for a narrow group of socially and environmentally conscious consumers and small clusters of producers. Full article
(This article belongs to the Special Issue Rural Economy and Sustainable Community Development)
30 pages, 8453 KB  
Article
PBZGNet: A Novel Defect Detection Network for Substation Equipment Based on Gradual Parallel Branch Architecture
by Mintao Hu, Yang Zhuang, Jiahao Wang, Yaoyi Hu, Desheng Sun, Dawei Xu and Yongjie Zhai
Sensors 2026, 26(1), 300; https://doi.org/10.3390/s26010300 - 2 Jan 2026
Viewed by 376
Abstract
As power systems expand and grow smarter, the safe and steady operation of substation equipment has become a prerequisite for grid reliability. In cluttered substation scenes, however, existing deep learning detectors still struggle with small targets, multi-scale feature fusion, and precise localization. To [...] Read more.
As power systems expand and grow smarter, the safe and steady operation of substation equipment has become a prerequisite for grid reliability. In cluttered substation scenes, however, existing deep learning detectors still struggle with small targets, multi-scale feature fusion, and precise localization. To overcome these limitations, we introduce PBZGNet, a defect-detection network that couples a gradual parallel-branch backbone, a zoom-fusion neck, and a global channel-recalibration module. First, BiCoreNet is embedded in the feature extractor: dual-core parallel paths, reversible residual links, and channel recalibration cooperate to mine fault-sensitive cues. Second, cross-scale ZFusion and Concat-CBFuse are dynamically merged so that no scale loses information; a hierarchical composite feature pyramid is then formed, strengthening the representation of both complex objects and tiny flaws. Third, an attention-guided decoupled detection head (ADHead) refines responses to obscured and minute defect patterns. Finally, within the Generalized Focal Loss framework, a quality rating scheme suppresses background interference while distribution regression sharpens the localization of small targets. Across all scales, PBZGNet clearly outperforms YOLOv11. Its lightweight variant, PBZGNet-n, attains 83.9% mAP@50 with only 2.91 M parameters and 7.7 GFLOPs—9.3% above YOLOv11-n. The full PBZGNet surpasses the current best substation model, YOLO-SD, by 7.3% mAP@50, setting a new state of the art (SOTA). Full article
(This article belongs to the Special Issue Deep Learning Based Intelligent Fault Diagnosis)
Show Figures

Figure 1

31 pages, 21622 KB  
Article
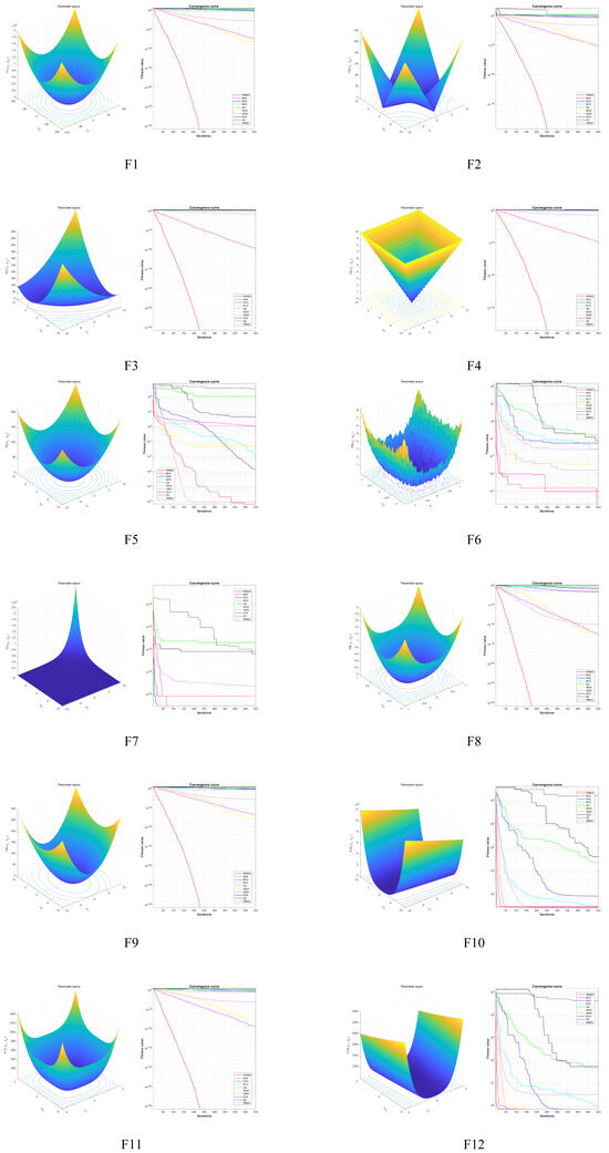
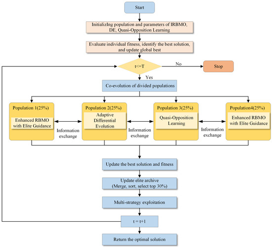
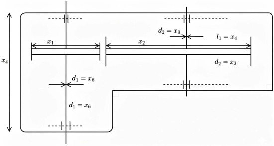
An Improved Red-Billed Blue Magpie Optimization for Function Optimization and Engineering Problems
by Chi Han, Tingwei Zhang, Huimin Han, Wenjuan Dai and Wangyu Wu
Biomimetics 2026, 11(1), 27; https://doi.org/10.3390/biomimetics11010027 - 2 Jan 2026
Viewed by 141
Abstract
The Red-Billed Blue Magpie Optimization (RBMO) algorithm is an emerging metaheuristic with strong potential applications in solving function optimization and various engineering problems, but it is often hampered by limitations such as premature convergence and an imbalanced exploration–exploitation mechanism. To overcome these deficiencies, [...] Read more.
The Red-Billed Blue Magpie Optimization (RBMO) algorithm is an emerging metaheuristic with strong potential applications in solving function optimization and various engineering problems, but it is often hampered by limitations such as premature convergence and an imbalanced exploration–exploitation mechanism. To overcome these deficiencies, an Improved Red-Billed Blue Magpie Optimization (IRBMO) algorithm is introduced in this paper. The IRBMO integrates three synergistic strategies within a multi-population cooperative framework: (1) an enhanced RBMO search with elite guidance to accelerate convergence; (2) an adaptive differential evolution operator to bolster local search and escape local optima; and (3) a mechanism for boosting global exploration and enhancing population diversity through quasi-opposition-based learning. The performance of IRBMO was rigorously evaluated on 26 classical benchmark functions and several real-world engineering design problems. As demonstrated by the experimental results, IRBMO significantly exceeds the performance of the original RBMO and other leading algorithms across the metrics of solution accuracy, convergence speed, and stability. Full article
(This article belongs to the Section Biological Optimisation and Management)
Show Figures

Figure 1

33 pages, 5065 KB  
Article
Delay-Compensated EKF and Adaptive Delay Threshold Weighting for AUV–MDS Docking
by Han Yan and Shuxue Yan
J. Mar. Sci. Eng. 2026, 14(1), 86; https://doi.org/10.3390/jmse14010086 - 1 Jan 2026
Viewed by 137
Abstract
This study tackles real-time state estimation for autonomous underwater vehicle (AUV)–mobile docking station (MDS) cooperation over low-bandwidth, high-latency, jitter-dominated acoustic links, with the goal of turning delayed/out-of-sequence measurements (OOSM) into consistent and informative constraints without sacrificing online operation. We propose an integrated scheme [...] Read more.
This study tackles real-time state estimation for autonomous underwater vehicle (AUV)–mobile docking station (MDS) cooperation over low-bandwidth, high-latency, jitter-dominated acoustic links, with the goal of turning delayed/out-of-sequence measurements (OOSM) into consistent and informative constraints without sacrificing online operation. We propose an integrated scheme centered on a delay-compensated extended Kalman filter (DC-EKF): a ring buffer enables backward updates and forward replay so that OOSM are absorbed strictly at their physical timestamps; a data-driven delay threshold is learned from “effective information gain” combined with normalized estimation error squared (NEES) filtering; and dynamic confidence, derived from innovation statistics, delay, and signal-to-noise ratio (SNR) proxies, scales the measurement noise to adapt fusion weights. Simulations show the learned delay threshold converges to about 6.4 s (final 6.35 s), error spikes are suppressed, and the overall position root-mean-square error (RMSE) is 5.751 m; across the full data stream, 1067 station measurements were accepted and 30 rejected, and the fusion weights shifted smoothly from inertial measurement unit (IMU)-dominant to station-dominant (≈0.16/0.84) over time. On this basis, a cooperative augmented EKF (Co-Aug-EKF) is added as a lightweight upper layer for unified-frame cooperative estimation, further improving relative consistency. The results indicate that the framework reliably maps delayed acoustic measurements into closed-loop useful information, significantly enhancing estimator stability and docking readiness, while remaining practical to deploy and readily extensible. Full article
Show Figures

Figure 1

22 pages, 976 KB  
Article
Anti-Poverty Programmes and Livelihood Sustainability: Comparative Evidence from Herder Households in Northern Tibet, China
by Huixia Zou, Chunsheng Wu, Shaowei Li, Wei Sun and Chengqun Yu
Agriculture 2026, 16(1), 110; https://doi.org/10.3390/agriculture16010110 - 31 Dec 2025
Viewed by 190
Abstract
Anti-Poverty Programmes (APPs) are closely linked to rural livelihoods, yet comparative evidence on how participants and non-participants differ in livelihood-capital composition and income-generation patterns remains limited in ecologically fragile pastoral regions. This study draws on a cross-sectional household survey conducted in Northern Tibet [...] Read more.
Anti-Poverty Programmes (APPs) are closely linked to rural livelihoods, yet comparative evidence on how participants and non-participants differ in livelihood-capital composition and income-generation patterns remains limited in ecologically fragile pastoral regions. This study draws on a cross-sectional household survey conducted in Northern Tibet in July 2020, covering 696 households—including 225 APP participants and 471 non-participants. Using the Sustainable Livelihoods Framework and the entropy weight method, we construct multidimensional livelihood-capital indices (human, social, natural, physical, and financial capital) and compare the two groups. We further apply Ordinary Least Squares (OLS) regressions to examine factors associated with per capita net income. The results reveal substantial heterogeneity in livelihood capital and income across both groups. APP participants exhibit higher human-capital scores, largely driven by a higher share of skills training, whereas they show disadvantages in physical and financial capital relative to non-participants. Natural capital shows no statistically significant difference between the two groups under the local grassland contracting regime. Significant differences are observed and identified in certain dimensions of social capital. Regression results suggest that income is positively associated with skills training, contracted grassland endowment, and fixed assets, with skills training showing the strongest association. For participants, herd size and labour capacity are not statistically significant correlates of income; for non-participants, larger herds and greater labour capacity are associated with lower income. Taken together, the findings indicate that APP participation is associated with stronger capability-related capital (notably training) alongside persistent constraints in productive assets and financial capacity. Policy implications include improving the relevance and quality of training, strengthening cooperative governance and market linkages, and designing complementary packages that connect skills, inclusive finance, and productive asset accumulation. Given the cross-sectional design and administratively targeted certification of programme participation, the results should be interpreted as context-specific associations rather than strict causal effects. Full article
(This article belongs to the Section Agricultural Economics, Policies and Rural Management)
Show Figures

Figure 1

16 pages, 269 KB  
Article
Social Innovation Achieved in a Development Trap: Examples of Local Efforts in Hungary
by Réka Horeczki, Petra Kinga Kézai and Nóra Baranyai
Soc. Sci. 2026, 15(1), 19; https://doi.org/10.3390/socsci15010019 - 30 Dec 2025
Viewed by 270
Abstract
This study explores how social innovation and multi-level governance (MLG) can enhance regional resilience and help overcome the Middle-Income Trap (MIT) through cooperative, community-driven strategies. Focusing on Hungarian self-governments, it examines twinning partnerships—formal relationships between settlements—as potential catalysts of social innovation and regional [...] Read more.
This study explores how social innovation and multi-level governance (MLG) can enhance regional resilience and help overcome the Middle-Income Trap (MIT) through cooperative, community-driven strategies. Focusing on Hungarian self-governments, it examines twinning partnerships—formal relationships between settlements—as potential catalysts of social innovation and regional cohesion. A nationwide questionnaire survey (Number of settlements surveyed: 409; representative by settlement type) conducted between 2024 and 2025 evaluated the motivations, intensity and impacts of these partnerships. The findings reveal that intraethnic twinning networks are more socially active and locally grounded, strengthening community identity and civic participation, even though they provide limited direct economic benefits. By fostering trust, collaboration, and cross-border interaction, these partnerships act as effective platforms for social innovation, supporting more inclusive and territorially integrated development across Central and Eastern Europe. Full article
(This article belongs to the Special Issue Social Innovation: Local Solutions to Global Challenges)
23 pages, 3599 KB  
Article
Efficient Path Planning for Port AGVs Using Event-Triggered PPO–EMPC
by Zhaowei Zeng and Yongsheng Yang
World Electr. Veh. J. 2026, 17(1), 19; https://doi.org/10.3390/wevj17010019 - 30 Dec 2025
Viewed by 166
Abstract
In the centralized scheduling mode of automated container terminals, Automated Guided Vehicles (AGVs) often experience decision-making delays caused by system information-processing bottlenecks, which significantly affect path-planning efficiency and are particularly evident in sudden-traffic scenarios. To address this issue, this paper incorporates the artificial [...] Read more.
In the centralized scheduling mode of automated container terminals, Automated Guided Vehicles (AGVs) often experience decision-making delays caused by system information-processing bottlenecks, which significantly affect path-planning efficiency and are particularly evident in sudden-traffic scenarios. To address this issue, this paper incorporates the artificial potential field (APF) into the cost function of Model Predictive Control (MPC) and develops a dual-trigger mechanism for lane-change and lane-return MPC obstacle-avoidance framework (Event-Triggered Model Predictive Control, EMPC). This framework integrates an obstacle-triggered local optimization mechanism and a lane-change trigger, enabling AGV to perform autonomous and dynamically responsive local obstacle avoidance, thereby improving local path-planning efficiency. Furthermore, a Proximal Policy Optimization (PPO)-based strategy is introduced to adaptively adjust the obstacle-weighting parameters within the EMPC cost function, enhancing both obstacle-avoidance and lane-keeping performance. Under multi-lane overtaking conditions, a lane-change trigger—implemented as a dual-phase “lane-change–return” mechanism—is employed, in which lateral optimization is activated only during critical phases, reducing online computational load by at least 28% compared with conventional MPC strategies. The experimental results demonstrate that the proposed PPO–EMPC architecture exhibits high robustness, real-time performance, and scalability under dynamic and partially observable environments, providing a practical and generalizable decision-making paradigm for cooperative AGV operations in automated container terminals. Full article
(This article belongs to the Special Issue Research on Intelligent Vehicle Path Planning Algorithm)
Show Figures

Figure 1

Back to TopTop