Sign in to use this feature.

Years

Between: -

Subjects

remove_circle_outline
remove_circle_outline
remove_circle_outline
remove_circle_outline
remove_circle_outline
remove_circle_outline
remove_circle_outline

Journals

Article Types

Countries / Regions

remove_circle_outline
remove_circle_outline
remove_circle_outline

Search Results (339)

Search Parameters:
Keywords = conserved cell death

Order results
Result details
Results per page
Select all
Export citation of selected articles as:
19 pages, 4596 KB  
Article
Decreased Expression of a Phosphoribosylanthranilate Transferase-Encoding Gene, OsPAT1, Causes Lesion Mimics in Rice
by Jun Ren, Qingwen Zhang, Yafei Xu, Biaoming Zhang, Haitao Li, Yan Li, Haitao Zhang and Wenya Yuan
Int. J. Mol. Sci. 2025, 26(19), 9428; https://doi.org/10.3390/ijms26199428 - 26 Sep 2025
Viewed by 185
Abstract
Lesion mimic mutants (LMMs) represent valuable biological tools for investigating plant defense mechanisms and cell death. Although multiple genes triggering lesion mimic formation have been identified, the connection between the lesion mimic phenotype and primary nutrient biosynthesis remains poorly understood. In our study, [...] Read more.
Lesion mimic mutants (LMMs) represent valuable biological tools for investigating plant defense mechanisms and cell death. Although multiple genes triggering lesion mimic formation have been identified, the connection between the lesion mimic phenotype and primary nutrient biosynthesis remains poorly understood. In our study, we characterized a novel rice LMM, lmm9, which exhibited persistent reddish-brown necrotic lesions from seedling stage to maturity, coupled with compromised agronomic traits and increased mortality rates. Map-based cloning and whole-genome sequencing identified a causal insertion in the promoter of Os03g03450/OsPAT1, the sole homolog of Arabidopsis PAT1 in rice, resulting in reduced gene expression. Genetic complementation and RNAi assays confirmed that downregulation of OsPAT1 led to lesion mimic formation in lmm9. OsPAT1 could translate into two variants—the predominant OsPAT1.1 and the C-terminal variant OsPAT1.2. Structural modeling demonstrated high conservation between OsPAT1 and yeast TRP4, and OsPAT1.1 combining the plastid signal sequence of Arabidopsis PAT1 successfully complemented the trp4 mutant in yeast. Notably, OsPAT1.1 and OsPAT1.2 showed different localization patterns, with OsPAT1.1 targeted to mitochondria and OsPAT1.2 localized to chloroplasts. Transcription analysis showed significant upregulation of tryptophan biosynthesis pathway genes in lmm9, consequently increasing the relative abundance of tryptophan and associated metabolites. Our findings provided further evidence that mutations in tryptophan biosynthetic genes can induce lesion mimic phenotypes in rice and would enhance the understanding of metabolic homeostasis in plant stress responses and cell death regulation. Full article
(This article belongs to the Collection 30th Anniversary of IJMS: Updates and Advances in Biochemistry)
Show Figures

Figure 1

17 pages, 8117 KB  
Article
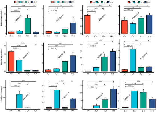
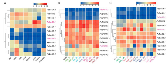
Evolution and Functional Dynamics of the BAG Gene Family in Passion Fruit (Passiflora edulis)
by Munsif Ali Shad, Songguo Wu, Yuxin Wu, Lijie Zhang, Yuhong Zhou, Jingzheng Wang, Lingqiang Wang, Chongjian Ma and Lihua Hu
Plants 2025, 14(18), 2887; https://doi.org/10.3390/plants14182887 - 17 Sep 2025
Viewed by 403
Abstract
B-cell lymphoma 2 (Bcl-2)-associated athanogene (BAG) family proteins are co-chaperones that regulate growth, development, and cell death and are evolutionarily conserved across eukaryotes. The BAG gene family has attracted intense interest in human health research, but its plant counterparts have received little attention. [...] Read more.
B-cell lymphoma 2 (Bcl-2)-associated athanogene (BAG) family proteins are co-chaperones that regulate growth, development, and cell death and are evolutionarily conserved across eukaryotes. The BAG gene family has attracted intense interest in human health research, but its plant counterparts have received little attention. In this study, we conducted a genome-wide scan of the BAG family in passion fruit, a crop of great economic importance. Fifteen PeBAG genes were identified, with all but PeBAG5 having multiple copies. PeBAG members, each characterized by a BAG domain, were categorized into two groups: Group 1 (PeBAG1/2/3/4) with extra ubiquitin domains, and Group 2 (PeBAG5/6-1/6-2) with additional plant-specific calmodulin-binding domains. The transcriptome data suggest that PeBAGs exhibit high gene expression in stems, flowers, and fruit, while PeBAG4-3 and 6-1 upregulated under hormonal and abiotic stresses. qRT-PCR further confirmed the heat stress activation of PeBAG4-3 and 6-1. Subcellular localization in planta revealed varied compartmentalization, with members in the nucleus, cytoplasm, and plastids demonstrating functional divergence. This study provides a guide for investigating and employing PeBAG genes to improve heat resistance in passion fruit. Full article
(This article belongs to the Section Plant Genetics, Genomics and Biotechnology)
Show Figures

Figure 1

14 pages, 2449 KB  
Article
Integrator Complex Subunit 6 Regulates Biological Nature of Hepatocellular Carcinoma by Modulating Epithelial–Mesenchymal Transition
by Sayaka Yonezawa, Keishi Kanno, Minami Shiozaki, Masanori Sugiyama and Masanori Ito
Curr. Issues Mol. Biol. 2025, 47(9), 733; https://doi.org/10.3390/cimb47090733 - 9 Sep 2025
Viewed by 432
Abstract
Hepatocellular carcinoma (HCC) is a leading cause of cancer-related death worldwide, with limited therapeutic options and frequent resistance to treatment. The integrator complex subunit 6 (INTS6), a regulator of RNA polymerase II transcription, has emerged as a potential tumor suppressor that modulates Wnt/β-catenin [...] Read more.
Hepatocellular carcinoma (HCC) is a leading cause of cancer-related death worldwide, with limited therapeutic options and frequent resistance to treatment. The integrator complex subunit 6 (INTS6), a regulator of RNA polymerase II transcription, has emerged as a potential tumor suppressor that modulates Wnt/β-catenin signaling and epithelial–mesenchymal transition (EMT). This study aimed to clarify the role of INTS6 in EMT regulation in HCC and to explore the therapeutic potential of small activating RNA (saRNA)-mediated INTS6 induction. The Cancer Genome Atlas (TCGA) dataset was analyzed to assess the clinical relevance of INTS6 in HCC. Functional studies were conducted using a hepatoma cell line to determine the effects of INTS6 modulation on tumor behavior. Data analysis demonstrated that low INTS6 expression was associated with shorter disease-free survival and poorer prognosis in patients receiving conservative treatment. Experimental suppression of INTS6 increased mesenchymal marker expression, whereas saRNA-mediated induction suppressed these markers. Restoring INTS6 expression reduced cell migration, invasion, and proliferation through G1 cell-cycle arrest and enhanced sensitivity to sorafenib. These findings identify INTS6 as a promising therapeutic target in HCC. saRNA-mediated induction of INTS6 may provide a novel strategy, alone or in combination therapy, to overcome drug resistance and improve clinical outcomes. Full article
(This article belongs to the Section Molecular Medicine)
Show Figures

Graphical abstract

26 pages, 1532 KB  
Review
Harnessing p97/VCP: A Transformative AAA+ ATPase Target for Next-Generation Cancer Therapeutics
by Maria Janina Carrera Espinoza, Sarah K. Tucker, Sruthi Sureshkumar, Madison E. Gamble, Natalie L. Hakim, Sofia Orrantia, Claudia M. Espitia, Alexis B. Cruickshank-Taylor, Wei Wang, Kevin R. Kelly, Jennifer S. Carew and Steffan T. Nawrocki
Cancers 2025, 17(18), 2945; https://doi.org/10.3390/cancers17182945 - 9 Sep 2025
Viewed by 844
Abstract
Increased basal protein synthesis activity is a hallmark feature that distinguishes many types of malignant cells from their normal counterparts. The survival and proliferation of cancer cells are tightly linked to functional unfolded protein response (UPR) and endoplasmic reticulum (ER)-associated degradation (ERAD) pathways [...] Read more.
Increased basal protein synthesis activity is a hallmark feature that distinguishes many types of malignant cells from their normal counterparts. The survival and proliferation of cancer cells are tightly linked to functional unfolded protein response (UPR) and endoplasmic reticulum (ER)-associated degradation (ERAD) pathways due to their high rates of protein synthesis. The evolutionarily conserved AAA+ ATPase valosin-containing protein (VCP)/p97 facilitates the extraction of proteins from organelles, chromatin, and protein complexes to target them for ubiquitin–proteasome system (UPS)-mediated degradation. p97 plays a key role in protein quality control and in the maintenance of protein homeostasis through its regulation of ERAD. The disruption of p97 activity leads to an accumulation of undegraded proteins, triggers the UPR, and can culminate in proteotoxic cell death. Given this, p97 inhibition offers an opportunity to selectively kill cancer cells that exhibit high basal protein synthesis rates. This review explores p97’s molecular structure, diverse cellular roles, and clinical potential with a particular focus on CB-5083 and CB-5339, the only p97 inhibitors to date that have advanced into clinical trials. We discuss their mechanisms of action, clinical trial outcomes, and the transformative potential of rational combination strategies to maximize their therapeutic potential. By integrating foundational biological insights with translational perspectives, we highlight p97 as a precision target for cancer treatment. Full article
(This article belongs to the Special Issue Next-Generation Cancer Therapies)
Show Figures

Figure 1

14 pages, 636 KB  
Review
Innate Immune Surveillance and Recognition of Epigenetic Marks
by Yalong Wang
Epigenomes 2025, 9(3), 33; https://doi.org/10.3390/epigenomes9030033 - 5 Sep 2025
Viewed by 682
Abstract
The innate immune system protects against infection and cellular damage by recognizing conserved pathogen-associated molecular patterns (PAMPs) and damage-associated molecular patterns (DAMPs). Emerging evidence suggests that aberrant epigenetic modifications—such as altered DNA methylation and histone marks—can serve as immunogenic signals that activate pattern [...] Read more.
The innate immune system protects against infection and cellular damage by recognizing conserved pathogen-associated molecular patterns (PAMPs) and damage-associated molecular patterns (DAMPs). Emerging evidence suggests that aberrant epigenetic modifications—such as altered DNA methylation and histone marks—can serve as immunogenic signals that activate pattern recognition receptor (PRR)-mediated immune surveillance. This review explores the concept that epigenetic marks may function as DAMPs or even mimic PAMPs. I highlight how unmethylated CpG motifs, which are typically suppressed using host methylation, are recognized as foreign via Toll-like receptor 9 (TLR9). I also examine how cytosolic DNA sensors, including cGAS, detect mislocalized or hypomethylated self-DNA resulting from genomic instability. In addition, I discuss how extracellular histones and nucleosomes released during cell death or stress can act as DAMPs that engage TLRs and activate inflammasomes. In the context of cancer, I review how epigenetic dysregulation can induce a “viral mimicry” state, where reactivation of endogenous retroelements produces double-stranded RNA sensed by RIG-I and MDA5, triggering type I interferon responses. Finally, I address open questions and future directions, including how immune recognition of epigenetic alterations might be leveraged for cancer immunotherapy or regulated to prevent autoimmunity. By integrating recent findings, this review underscores the emerging concept of the epigenome as a target of innate immune recognition, bridging the fields of immunology, epigenetics, and cancer biology. Full article
Show Figures

Figure 1

32 pages, 1503 KB  
Review
Adaptive Responses in Severe Acute Malnutrition: Endocrinology, Metabolomics, Mortality, and Growth
by Laura Page, Elizabeth McCain and Michael Freemark
Nutrients 2025, 17(17), 2864; https://doi.org/10.3390/nu17172864 - 4 Sep 2025
Viewed by 1454
Abstract
Malnutrition afflicts millions of the world’s children and predisposes to death from diarrhea and infectious diseases. Children with severe acute malnutrition (SAM) are at highest risk. Our review of the endocrinology and metabolomics of SAM implicates critical roles for white adipose tissue and [...] Read more.
Malnutrition afflicts millions of the world’s children and predisposes to death from diarrhea and infectious diseases. Children with severe acute malnutrition (SAM) are at highest risk. Our review of the endocrinology and metabolomics of SAM implicates critical roles for white adipose tissue and its regulatory hormones and growth factors in the adaptation to nutritional deprivation and the restoration of metabolic homeostasis: white adipose provides substrates and energy for hepatic glucose production and cardiopulmonary and central nervous system function, and products of fat metabolism inhibit muscle glucose uptake and utilization and spare muscle protein. Collectively, these effects maintain glucose availability for the brain, red blood cells, and renal medulla and conserve muscle mass. White adipose tissue also secretes leptin, which facilitates the immune response and may protect against mortality from infection. Euglycemia and survival in SAM are thereby prioritized over linear growth, which is suppressed owing to inhibition of insulin-like growth factor 1 production and action. Diversion of energy from growth serves to maintain essential bodily functions in critically ill malnourished children, who have limited energy reserves. Thus, short-term reductions in growth rate have adaptive benefits in SAM. Under favorable conditions, clinical and metabolic recovery are accompanied by catch-up growth, which can mitigate, and in many cases reverse, the stunting of growth in childhood. Nevertheless, clinical recovery can be complicated by preferential accrual of central fat and a relative deficiency of lean/skeletal mass, with potential long-term complications including insulin resistance, glucose intolerance, and metabolic syndrome. Full article
(This article belongs to the Special Issue Pathogenesis, Treatment, and Complications of Childhood Malnutrition)
Show Figures

Figure 1

15 pages, 2229 KB  
Article
Necrosis-Suppressing Effector Protein ChEC88 Adopts a Novel Structural Motif Conserved Among Genus-Spanning Hemibiotrophic Phytopathogens
by Shinya Ohki, Hiroyuki Takahara, Tomohiro Imamura, Kosei Sakane, Asihan Bai, Kazunori Sasaki, Takumi Nishiuchi and Masashi Mori
Plants 2025, 14(16), 2562; https://doi.org/10.3390/plants14162562 - 18 Aug 2025
Viewed by 664
Abstract
Phytopathogenic fungi secrete numerous effector proteins to disrupt plant defenses. At present, their sequence–structure–function relationships remain poorly understood owing to their diversity. Comprehensive understanding of conserved effectors is necessary to elucidate the molecular relationship between fungi and plants. To fill this research gap, [...] Read more.
Phytopathogenic fungi secrete numerous effector proteins to disrupt plant defenses. At present, their sequence–structure–function relationships remain poorly understood owing to their diversity. Comprehensive understanding of conserved effectors is necessary to elucidate the molecular relationship between fungi and plants. To fill this research gap, we investigated the Colletotrichum higginsianum effector candidate (ChEC)-88 specifically expressed during infection. Notably, similar to the biotrophy-associated secreted protein 3 (BAS3) from Pyricularia oryzae, ChEC88 inhibited plant cell death caused by necrosis- and ethylene-inducing peptide 1-like protein (NLP1). Nuclear magnetic resonance analysis results revealed that ChEC88 adopted a novel pseudo two-fold symmetrical three-dimensional structure. Homology modeling suggested that BAS3 exhibited a ChEC88-like conformation despite sharing less than 50% sequence identity. Through PSI-BLAST searches, we found that ChEC88 homologs were conserved in various hemibiotrophic phytopathogenic fungi, including Colletotrichum, P. oryzae, and Fusarium species. Functional assays demonstrated that all of the representative homologs suppressed NLP1-induced plant cell death. Mutation experiments identified the residues critical for ChEC88 function. Overall, our findings suggest that hemibiotrophic phytopathogenic fungi share a conserved immune-suppression strategy mediated by ChEC88-like proteins and that such effectors possibly originated from a common ancestral lineage of phytopathogenic fungi. Full article
(This article belongs to the Special Issue Plant–Microbe Interaction)
Show Figures

Figure 1

14 pages, 2239 KB  
Article
Marsupenaeus japonicus HSP90’s Function Under Low Temperature Stress
by Xueqiong Bian, Xianyun Ren, Shaoting Jia, Tian Gao, Junxia Wang, Jiajia Wang, Ping Liu, Jian Li and Jitao Li
Biology 2025, 14(8), 966; https://doi.org/10.3390/biology14080966 - 1 Aug 2025
Viewed by 465
Abstract
Molecular chaperones, especially heat shock proteins (HSPs) have vital functions in cells’ responses to stress. Here, we cloned and sequenced the complete complementary DNA encoding HSP90 (MjHSP90) from the shrimp Marsupenaeus japonicus. The MjHSP90 cDNA comprised 3162 bp, including a [...] Read more.
Molecular chaperones, especially heat shock proteins (HSPs) have vital functions in cells’ responses to stress. Here, we cloned and sequenced the complete complementary DNA encoding HSP90 (MjHSP90) from the shrimp Marsupenaeus japonicus. The MjHSP90 cDNA comprised 3162 bp, including a 2172 bp coding region encoding a 724 amino acid-protein (predicted molecular mass = 83.12 kDa). Homology and phylogenetic analyses showed that MjHSP90 was highly conserved and most homologous to Litopenaeus vannamei HSP90. MjHSP90 is expressed in all tested tissues, with high expression in gill tissue and the hepatopancreas. Cold stress significantly upregulated MjHSP90 expression in the gill and hepatopancreas (p < 0.05). Following RNA interference knockdown of MjHSP90, the cold stress-related death rate of the shrimp increased significantly, accompanied by significantly upregulated expression of apoptosis-related genes Mjcaspase-3 and Mjbcl-2 (p < 0.05) and an increase in the number of apoptotic cells. The results indicated that MjHSP90 might play a pivotal role in the shrimp’s immune response to cold stress. Full article
(This article belongs to the Section Biochemistry and Molecular Biology)
Show Figures

Figure 1

18 pages, 2012 KB  
Article
ATP Supply from Cytosol to Mitochondria Is an Additional Role of Aerobic Glycolysis to Prevent Programmed Cell Death by Maintenance of Mitochondrial Membrane Potential
by Akane Sawai, Takeo Taniguchi, Kohsuke Noguchi, Taisuke Seike, Nobuyuki Okahashi, Masak Takaine and Fumio Matsuda
Metabolites 2025, 15(7), 461; https://doi.org/10.3390/metabo15070461 - 7 Jul 2025
Cited by 1 | Viewed by 944
Abstract
Eukaryotic cells generate ATP primarily via oxidative and substrate-level phosphorylation. Despite the superior efficiency of oxidative phosphorylation, eukaryotic cells often use both pathways as aerobic glycolysis, even in the presence of oxygen. However, its role in cell survival remains poorly understood. Objectives: In [...] Read more.
Eukaryotic cells generate ATP primarily via oxidative and substrate-level phosphorylation. Despite the superior efficiency of oxidative phosphorylation, eukaryotic cells often use both pathways as aerobic glycolysis, even in the presence of oxygen. However, its role in cell survival remains poorly understood. Objectives: In this study, aerobic glycolysis was compared between the Warburg effect in breast cancer cells (MCF7) and the Crabtree effect in a laboratory strain of Saccharomyces cerevisiae (S288C). Methods: The metabolic adaptations of MCF7 and S288C cells were compared following treatment with electron transport chain inhibitors, including FCCP, antimycin A, and oligomycin. Results: MCF7 and S288C cells exhibited strikingly similar metabolic rewiring toward substrate-level phosphorylation upon inhibitor treatment, suggesting that mitochondrial oxidative phosphorylation and cytosolic substrate-level phosphorylation communicate through a common mechanism. Measurement of mitochondrial membrane potential (MMP) and ATP concentrations further indicated that cytosolic ATP was transported into the mitochondria under conditions of reduced electron transport chain activity. This ATP was likely utilized in the reverse mode of H+/ATPase to maintain MMP, which contributed to the avoidance of programmed cell death. Conclusions: These results suggest that the ATP supply to mitochondria plays a conserved role in aerobic glycolysis in yeast and mammalian cancer cells. This mechanism likely contributes to cell survival under conditions of fluctuating oxygen availability. Full article
(This article belongs to the Section Cell Metabolism)
Show Figures

Figure 1

17 pages, 1056 KB  
Review
HSP70-Mediated Autophagy-Apoptosis-Inflammation Network and Neuroprotection Induced by Heat Acclimatization
by Yuchen Su and Xinyan Zheng
Biology 2025, 14(7), 774; https://doi.org/10.3390/biology14070774 - 27 Jun 2025
Viewed by 1216
Abstract
Global warming has intensified the health risks associated with heat stress, such as heatstroke and dehydration, underscoring the importance of understanding heat acclimatization (HA). HA involves physiological, psychological, and structural adaptations to prolonged high temperatures, improving heat tolerance and reducing heat-related harm. A [...] Read more.
Global warming has intensified the health risks associated with heat stress, such as heatstroke and dehydration, underscoring the importance of understanding heat acclimatization (HA). HA involves physiological, psychological, and structural adaptations to prolonged high temperatures, improving heat tolerance and reducing heat-related harm. A key player in this process is HSP70, a conserved protein essential for maintaining cellular balance, regulating cell death, and controlling waste removal. While HA mechanisms like temperature regulation and metabolic changes are well studied, the relationship between HSP70 and brain self-repair processes remains unclear. This study uncovers how HSP70, and these processes work together to aid heat adaptation, reveals how environmental stress drives inherited resilience through genetic adjustments, and offers insights for designing targeted health strategies to protect vulnerable populations, connecting lab discoveries to global health needs. Full article
(This article belongs to the Special Issue Adaptation of Living Species to Environmental Stress)
Show Figures

Figure 1

19 pages, 600 KB  
Review
Macropinocytosis: Both a Target and a Tool for Cancer Therapy
by Manhan Zhao, Liming Zhou, Yifei Zhai, Aiqin Sun, Genbao Shao and Qiong Lin
Biomolecules 2025, 15(7), 936; https://doi.org/10.3390/biom15070936 - 26 Jun 2025
Viewed by 1689
Abstract
Macropinocytosis is a non-selective, clathrin-independent endocytic process that facilitates bulk internalization of extracellular fluid and its dissolved components (including proteins, lipids, and nucleotides) through plasma membrane remodeling and the subsequent formation of macropinosomes. This evolutionarily conserved cellular process plays important roles in nutrient [...] Read more.
Macropinocytosis is a non-selective, clathrin-independent endocytic process that facilitates bulk internalization of extracellular fluid and its dissolved components (including proteins, lipids, and nucleotides) through plasma membrane remodeling and the subsequent formation of macropinosomes. This evolutionarily conserved cellular process plays important roles in nutrient supply, immune response, and metabolism. Particularly, cancer cells exploit activated macropinocytosis to obtain nutrients for supporting proliferation and survival under nutritional stress. Thus, macropinocytosis emerges as an important target for cancer therapy. Furthermore, as activated macropinocytosis constitutively uptakes extracellular fluids into cancer cells, it has been utilized for delivering anti-tumor drugs in cancer therapy. In this review, we systematically addressed progress in cancer therapeutic strategies in both targeting macropinocytosis and utilizing macropinocytosis as an anti-cancer drug delivering tool, including therapeutic applications with macropinocytosis inhibitors; metabolic modulators; methuosis (the macropinocytosis-associated cell death) inducers; and macropinocytosis-mediated anti-cancer drug delivery strategies such as nanoparticles, viral vectors, extracellular vesicles, and targeted conjugates. We conclude that developing targeted macropinocytosis anti-cancer drugs and exploring macropinocytosis-dependent anti-cancer drug delivery systems open new avenues for cancer therapy. Full article
(This article belongs to the Section Molecular Medicine)
Show Figures

Figure 1

22 pages, 2174 KB  
Review
The Role of Autophagy in HIV Infection and Immunological Recovery of ART-Treated PLWH
by Mayara Sabino Leite de Oliveira Duarte, Wlisses Henrique Veloso de Carvalho-Silva and Rafael Lima Guimarães
Viruses 2025, 17(7), 884; https://doi.org/10.3390/v17070884 - 23 Jun 2025
Viewed by 986
Abstract
Human immunodeficiency virus (HIV) is responsible for acquired immunodeficiency syndrome (AIDS), a condition characterized by the depletion of CD4+ T lymphocytes, which predisposes individuals to opportunistic infections and, ultimately, death. Although antiretroviral therapy (ART) has substantially improved clinical outcomes, certain limitations persist. Notably, [...] Read more.
Human immunodeficiency virus (HIV) is responsible for acquired immunodeficiency syndrome (AIDS), a condition characterized by the depletion of CD4+ T lymphocytes, which predisposes individuals to opportunistic infections and, ultimately, death. Although antiretroviral therapy (ART) has substantially improved clinical outcomes, certain limitations persist. Notably, 15–30% of individuals undergoing ART achieve viral suppression but fail to restore adequate CD4+ T cell counts, being defined as immunological non-responders (INR) and remaining at increased risk of disease progression to AIDS. The impaired immune recovery in INRs is attributed to insufficient production and/or excessive destruction of CD4+ T lymphocytes, which can be modulated by autophagy process. This evolutionarily conserved mechanism is fundamental to lymphocyte development and activation as well as to programmed cell death pathways such as apoptosis, necroptosis, ferroptosis, and pyroptosis. These pathways are essential for understanding the impaired immune reconstitution observed in people living with HIV, whose inability to maintain immune homeostasis contributes to accelerated disease progression. This review explores the interplay between autophagy, HIV, and cell death mechanisms, highlighting its relevance in immunological recovery under ART and its potential as a therapeutic target. Full article
Show Figures

Figure 1

12 pages, 940 KB  
Article
Cell Viability of Skin Tissue Collected from Postmortem Neotropical Deer: A Novel Perspective for Conservation Biotechnology
by Luciana Diniz Rola, Iara Maluf Tomazella, Eluzai Dinai Pinto Sandoval, Jorge Alfonso Morales-Donoso, Carolina Heloisa de Souza Borges and José Maurício Barbanti Duarte
J. Zool. Bot. Gard. 2025, 6(2), 31; https://doi.org/10.3390/jzbg6020031 - 6 Jun 2025
Viewed by 1584
Abstract
Considering the taxonomic uncertainties of Neotropical deer species, as well as the threat status of many of them, new studies and strategies for their maintenance are urgently needed. Obtaining live cells is of great importance for the conservation of wild species in order [...] Read more.
Considering the taxonomic uncertainties of Neotropical deer species, as well as the threat status of many of them, new studies and strategies for their maintenance are urgently needed. Obtaining live cells is of great importance for the conservation of wild species in order to allow cytogenetic and molecular studies to be carried out and for the construction of genomic resource banks. In order to increase the genetic diversity stored in these banks, the possibility of collecting skin fragments from dead animals (e.g., run over, hunted, deaths related to disease or natural causes) becomes a valuable source and a last alternative for obtaining material from these individuals. However, the interval between the death of the animal and the collection of tissue can directly interfere with the quality of the sample obtained and it is therefore essential to identify the maximum time during which viable cells are still found. Thus, this study sought to establish a protocol for the collection, storage, cryopreservation, and cultivation of skin obtained postmortem from individuals of the species Subulo gouazoubira (gray brocket deer) and Mazama rufa (red brocket deer). The collection of tissue fragments at different postmortem intervals (0 h, 1 h, 2 h, 3 h, 4 h, 5 h, 6 h, 7 h, 8 h, 9 h, 10 h, and 11 h) was evaluated. The tissues were analyzed for fibroblast cell viability immediately after collection. Their ability to undergo cryopreservation was evaluated based on techniques that can be directly applied to samples obtained in the field and their subsequent thawing and success of cell cultures was performed in the laboratory. Regarding the genetic integrity of the cells, the number of metaphases was observed by the mitotic index. The cell viability presented by the samples always remained above 60%. It was possible to establish cell cultures even with the tissues obtained 11 h after the death of the individuals; however, they required twice as many days to reach bottle confluence compared to the cultures performed with the tissues obtained 0 h after the death of the individuals. The results suggest that the best rates of cell viability, time to reach confluence, and number of metaphases per cell (mitotic index) are found in skin fragments collected up to 5 h after the death of individuals when their carcasses are kept at room temperature. Full article
Show Figures

Graphical abstract

19 pages, 1888 KB  
Article
Ankyloblepharon–Ectodermal Defects–Cleft Lip/Palate Syndrome-Linked p63 Mutations Disrupt Keratinocyte Proliferation and Survival Through Oxidative Stress and Impaired Slc7a11 Expression
by Daniela Di Girolamo, Sara Palumbo, Dario Antonini, Ludovica D’Auria, Vincenza Cerbone, Tommaso Porcelli, Federica Cavallo, Enzo Calautti, Chiara Riganti and Caterina Missero
Int. J. Mol. Sci. 2025, 26(11), 5231; https://doi.org/10.3390/ijms26115231 - 29 May 2025
Cited by 1 | Viewed by 825
Abstract
Mutations in the TP63 gene cause several syndromic disorders, including ankyloblepharon–ectodermal defects–cleft lip/palate (AEC) syndrome, characterized by severe skin erosions, cleft palate, and ectodermal dysplasia. These mutations often affect the carboxy-terminal sterile-α-motif (SAM) domain of the p63 protein, leading to domain misfolding, protein [...] Read more.
Mutations in the TP63 gene cause several syndromic disorders, including ankyloblepharon–ectodermal defects–cleft lip/palate (AEC) syndrome, characterized by severe skin erosions, cleft palate, and ectodermal dysplasia. These mutations often affect the carboxy-terminal sterile-α-motif (SAM) domain of the p63 protein, leading to domain misfolding, protein aggregation, and impaired transcriptional activity. To dissect the molecular mechanisms underlying AEC pathogenesis, we investigated primary keratinocytes derived from p63L514F mutant mice, which carry a SAM domain mutation associated with AEC syndrome. p63L514F keratinocytes exhibited significantly reduced proliferation compared to wild-type controls, as indicated by decreased 5-ethynyl-2′-deoxyuridine (EdU) incorporation, decreased Cyclin D1 and Cyclin D2 expression, and an increase in the cell-cycle inhibitors p21 and p27. Furthermore, p63L514F keratinocytes showed increased cell death, elevated reactive oxygen species (ROS) levels, and a decreased reduced (GSH) and oxidized (GSSG) glutathione (GSH/GSSG) ratio, indicating oxidative stress. This stress response was accompanied by a marked reduction in Solute Carrier Family 7 Member 11 (Slc7a11), a critical regulator of antioxidant defense. We further identified Slc7a11 as a likely direct transcriptional target of p63: p63 depletion reduced Slc7a11 expression, and chromatin immunoprecipitation uncovered an evolutionary conserved p63-binding enhancer upstream of the Slc7a11 promoter. Together, our findings demonstrate that p63 mutations causative of AEC syndrome impair keratinocyte proliferation, promote cell death via oxidative stress, and compromised antioxidant defenses, revealing a dual role for p63 in sustaining skin homeostasis. Full article
Show Figures

Figure 1

18 pages, 2538 KB  
Article
Insulin-Degrading Enzyme Regulates mRNA Processing and May Interact with the CCR4-NOT Complex
by Barbara Bertocci, Ayse Yilmaz, Emmanuelle Waeckel-Énée, Chiara Guerrera, Kevin Roger, Lamine Touré and Peter M. van Endert
Cells 2025, 14(11), 792; https://doi.org/10.3390/cells14110792 - 28 May 2025
Viewed by 823
Abstract
Insulin-degrading enzyme is a zinc metalloprotease that degrades low-molecular-weight substrates, including insulin. Ubiquitous expression, high evolutionary conservation, upregulation of Ide in stress situations, and literature findings suggest a broader function of Ide in cell physiology and protein homeostasis that remains to be elucidated. [...] Read more.
Insulin-degrading enzyme is a zinc metalloprotease that degrades low-molecular-weight substrates, including insulin. Ubiquitous expression, high evolutionary conservation, upregulation of Ide in stress situations, and literature findings suggest a broader function of Ide in cell physiology and protein homeostasis that remains to be elucidated. We used proteomics and transcriptomics approaches to search for leads related to a broader role of Ide in protein homeostasis. We combined an analysis of the proteome and single-cell transcriptome of Ide+/+ and Ide−/− pancreatic islet cells with an examination of the interactome of human cytosolic Ide using proximity biotinylation. We observe an upregulation of pathways related to RNA processing, translation and splicing in Ide+/+ relative to Ide−/− islet cells. Corroborating these results and providing a potential mechanistic explanation, proximity biotinylation reveals interaction of Ide with several subunits of CCR4-NOT, a key mRNA deadenylase regulating gene expression “from birth to death”. We propose a speculative model in which human and murine Ide cooperate with CCR4-NOT to control protein expression in proteotoxic and metabolic stress situations through cooperation between their deadenylase and protease functions. Full article
(This article belongs to the Section Cell Proliferation and Division)
Show Figures

Figure 1

Back to TopTop