Sign in to use this feature.

Years

Between: -

Subjects

remove_circle_outline
remove_circle_outline
remove_circle_outline
remove_circle_outline
remove_circle_outline
remove_circle_outline
remove_circle_outline
remove_circle_outline
remove_circle_outline

Journals

remove_circle_outline
remove_circle_outline
remove_circle_outline
remove_circle_outline
remove_circle_outline
remove_circle_outline
remove_circle_outline
remove_circle_outline
remove_circle_outline

Article Types

Countries / Regions

remove_circle_outline
remove_circle_outline
remove_circle_outline
remove_circle_outline
remove_circle_outline

Search Results (1,188)

Search Parameters:
Keywords = collinear

Order results
Result details
Results per page
Select all
Export citation of selected articles as:
18 pages, 7386 KB  
Article
Absence of Toll-like Receptor 21 (TLR21) Gene in the Genome of Transparent Glass Catfish (Kryptopterus vitreolus)
by Shengtao Guo, Xinhui Zhang, Rusong Zhang, Kai Zhang, Jianchao Chen, Yunyun Lv, Zhengyong Wen, Jieming Chen, Chao Bian and Qiong Shi
Biology 2026, 15(3), 263; https://doi.org/10.3390/biology15030263 (registering DOI) - 1 Feb 2026
Abstract
This study investigates the genomic basis of immune adaptation in the transparent glass catfish (Kv: Kryptopterus vitreolus), focusing on the loss of the Toll-like receptor 21 (TLR21) gene. Comparative genomic analysis with closely related non-transparent North African catfish [...] Read more.
This study investigates the genomic basis of immune adaptation in the transparent glass catfish (Kv: Kryptopterus vitreolus), focusing on the loss of the Toll-like receptor 21 (TLR21) gene. Comparative genomic analysis with closely related non-transparent North African catfish (Cg: Clarias gariepinus) revealed 11 TLR genes in the latter, while only 8 TLR genes (KvTLR1, 2, 3, 5, 7, 9, 13, and 20) were retained in the glass catfish, with TLR21 specifically absent. Collinearity analysis confirmed that the genomic region containing TLR21 is conserved across eight siluriform species, with loss exclusively in the glass catfish, supporting its lineage-specific absence. Structural expansion was notable in KvTLR5, KvTLR7, and KvTLR20. Molecular docking indicated that binding stability between CpG oligonucleotides and TLR21 varies significantly, with CpG-B 1681 showing the strongest interaction, which highlights sequence-dependent ligand recognition. Interestingly, absence of the TLR1 gene in another transparent teleost, the X-ray tetra (Pristella maxillaris), suggests that transparent fishes may share an evolutionary trend of lineage-specific TLR gene loss. Together, these findings reveal a distinctive evolutionary trajectory in the innate immune receptor family of transparent fishes and provide new molecular insights into their adaptive immune strategies. These insights will benefit the academic community by improving comparative frameworks for fish innate immunity, and they may inform disease prevention and health management strategies in aquaculture and the ornamental fish trade. Full article
(This article belongs to the Special Issue Research Advances in Aquatic Omics)
25 pages, 5664 KB  
Article
Bridging Heterogeneous Experimental Data and Soil Mechanics: An Interpretable Machine Learning Framework for Displacement-Dependent Earth Pressure
by Tianqin Zeng, Zhe Zhang and Yongge Zeng
Buildings 2026, 16(3), 601; https://doi.org/10.3390/buildings16030601 (registering DOI) - 1 Feb 2026
Abstract
Classical earth pressure theories often struggle to account for the complex coupling effects of wall displacement and spatial non-uniformity under non-limit states. This study presents an interpretable machine learning framework designed to extract universal mechanical laws from heterogeneous experimental datasets. Using a multi-source [...] Read more.
Classical earth pressure theories often struggle to account for the complex coupling effects of wall displacement and spatial non-uniformity under non-limit states. This study presents an interpretable machine learning framework designed to extract universal mechanical laws from heterogeneous experimental datasets. Using a multi-source database of rigid retaining walls with sandy backfill, a three-stage feature refinement strategy is proposed that incorporates Recursive Feature Elimination, Collinearity Analysis, and Interpretability Comparison to identify a parsimonious set of five fundamental physical parameters. A SHapley Additive exPlanations-Categorical Boosting (CatBoost-SHAP) framework is established to predict the active earth pressure coefficient (K) and interpret the underlying mechanisms across various movement modes (RB, RT, and T). Results demonstrate that the model effectively captures the progressive evolution of shear bands and the soil arching effect. Specifically, a critical displacement threshold of Δ/H ≈ 0.006 is identified, marking the transition from mode-dominated stress non-uniformity to magnitude-driven limit states. Leave-One-Dataset-Out Cross-Validation (LODOCV) confirms the model’s ability to maintain physical consistency over purely statistical fitting despite significant inter-literature heterogeneity. Finally, a Graphical User Interface (GUI) is developed to facilitate rapid, displacement-based design in engineering practice. This research bridges the gap between empirical laboratory observations and generalized mechanical logic, providing a data-driven foundation for refined geotechnical design. Full article
Show Figures

Figure 1

24 pages, 5324 KB  
Article
Identification, Characterization and Expression Profiles of Xylogen-like Gene Family in Kiwifruit in Different Developmental Tissues and Under Various Abiotic Stresses
by Caili Wang, Chen Li, Xiaoli Tang and Chunhua Li
Biology 2026, 15(3), 264; https://doi.org/10.3390/biology15030264 (registering DOI) - 31 Jan 2026
Abstract
The XYLP family is reported to be essential for the regulation of growth and development, mediating plant hormone signals, and promoting adaptation to environmental stresses across various plant species. Although the XYLP family in Actinidia chinensis (kiwifruit) enhances the understanding of developmental processes [...] Read more.
The XYLP family is reported to be essential for the regulation of growth and development, mediating plant hormone signals, and promoting adaptation to environmental stresses across various plant species. Although the XYLP family in Actinidia chinensis (kiwifruit) enhances the understanding of developmental processes and abiotic stress responses, a systematic analysis of this gene family remains lacking. In this study, 28 AcXYLP genes were identified in the kiwifruit genome, which were classified into five clades based on a phylogenetic tree. Collinearity analysis revealed that the expansion of AcXYLP genes was predominantly influenced by segmental genome duplication events. Gene ontology and protein–protein interaction network analysis indicated that AcXYLP genes were involved in pathways related to plant growth, developmental process, and abiotic stresses responses. The promoter regions harboring cis-acting elements associated with plant growth and development, phytohormones, and stress responses, highlighting the significant roles of the AcXYLP gene family. Expression profile analysis of 28 AcXYLP genes in different tissues revealed their tissue-specific functions. Notably, AcXYLP13, AcXYLP15 and AcXYLP27 were identified as top-ranked nodes in STRING-predicted network protein involved in plant growth and abiotic stress responses, indicating their central roles in coordinating developmental signaling and stress responses. This study facilitated further exploration of the functional characteristics of AcXYLP genes. Full article
(This article belongs to the Section Plant Science)
20 pages, 1998 KB  
Article
Characterization and Comparative Analysis of the Complete Mitochondrial Genome of a Limestone-Endemic Endangered Plant Species Hemiboea yongfuensis (Gesneriaceae)
by Xin-Yue Tao, Xin-Mei Qin, Qiang Zhang, Xiao-Li Yang, Yong-Bin Lu, Yan-Jun Tan, Peng-Wei Li, Xi-Yang Huang and Xiang Gan
Genes 2026, 17(2), 167; https://doi.org/10.3390/genes17020167 - 30 Jan 2026
Viewed by 18
Abstract
Background: Hemiboea yongfuensis is a recently discovered critically endangered species. It is exclusive to the limestone regions of Yongfu County, Guilin, Guangxi. Currently, there is a lack of mitogenome data for Hemiboea species, hindering the potential of disclosing the evolutionary processes of [...] Read more.
Background: Hemiboea yongfuensis is a recently discovered critically endangered species. It is exclusive to the limestone regions of Yongfu County, Guilin, Guangxi. Currently, there is a lack of mitogenome data for Hemiboea species, hindering the potential of disclosing the evolutionary processes of the mitochondrial genome, which has been far less assembled and shown to be complex in the plant kingdom. Moreover, it prevents potential applications of mitochondrial genome data in phylogenetics and plant adaption, breeding, and conservation. Results: In order to reveal the mitochondrial features and variations and explore the usefulness of mitochondrial genes in phylogenetics, in this study, we assembled the complete mitogenome of H. yongfuensis using PacBio HiFi long reads, and analyzed its codon usage bias, RNA editing sites, repetitive sequences, sequence lateral transfer, phylogenetic relationships, and synteny. The linear mitochondrial genome assembly we obtained has a length of 619,997 bp and a GC content of 43.63%. The assembly encompasses 61 genes, which include 37 protein-coding genes (PCGs), 21 transfer RNA (tRNA) genes, and 3 ribosomal RNA (rRNA) genes. Importantly, our analysis uncovered a significant presence of repetitive sequences with a high proportion of forward repeats in the mitogenome and significant transposition of sequences from the chloroplast to mitochondrion. Additionally, we revealed the codon usage characteristics of protein-coding genes and identified numerous RNA editing events. Furthermore, we assessed the collinearity of the species in the Gesneriaceae family and found rampant reorganizations. The phylogenetic analyses based on the mitochondrial PCGs for the entire Lamiales order show the monophyly of Gesneriaceae as well as other families and a general high phylogenetic resolution. Conclusions: Our study provides the first mitogenome data for H. yongfuensis and the genus Hemiboea, expanding the rapidly increasing but yet limited plant mitogenome resources. It enhances our understanding of the mitogenome and Lamiales evolution, whereas more potentials of the mitogenome data, such as its possible functions in adaptation to limestone habitats, conservation, and germplasm breeding, remain under-exploited. This first reported Hemiboea mitogenome in addition to more mitogenomes from the same and related species would shed further light on these unresolved issues in future studies. Full article
(This article belongs to the Section Plant Genetics and Genomics)
14 pages, 3979 KB  
Article
Spatial-Multiplexed Four-Channel Optical Amplification via Multiple Four-Wave Mixing in a Double-Λ Atomic System
by Xin Li, Dan Song, Yu-Xia Fan, Rong Miao, Dan Wang, Bao-Dong Yang, Hai-Tao Zhou and Jun-Xiang Zhang
Nanomaterials 2026, 16(3), 184; https://doi.org/10.3390/nano16030184 - 29 Jan 2026
Viewed by 134
Abstract
Optical amplification and spatial multiplexing technologies have important applications in quantum communication, quantum networks, and optical information processing. In this paper, based on the non-reciprocal amplification of a pair of co-propagating conjugate four-wave mixing (FWM) signals induced by a one-way pump field in [...] Read more.
Optical amplification and spatial multiplexing technologies have important applications in quantum communication, quantum networks, and optical information processing. In this paper, based on the non-reciprocal amplification of a pair of co-propagating conjugate four-wave mixing (FWM) signals induced by a one-way pump field in a double-Λ-type hot atomic system, we demonstrate spatially multiplexed multiple FWM processes by introducing a counter-propagating collinear pump field. This configuration enables simultaneous amplification of bidirectional four-channel FWM signals. Furthermore, when the injected signal and pump beams are modulated to Laguerre–Gaussian beams carrying different optical orbital angular momentum (OAM), the OAM of the pump beam is transferred to each amplified field. Through the tilted lens method, we experimentally demonstrate that the OAM of the amplified signal light remains identical to that of the original injected signal light. In contrast, the OAM of the other three newly generated FWM fields is governed by the angular momentum conservation law of their respective FWM processes, which enables the precise manipulation of the OAM for the other generated amplified fields. Theoretical analysis of the dynamical transport equation for the density operator in light–matter interaction processes fully corroborates the experimental results. These findings establish a robust framework for developing OAM-compatible optical non-reciprocal devices based on complex structured light. Full article
(This article belongs to the Special Issue Optical Properties of Nanomaterials: Linear and Nonlinear Behavior)
Show Figures

Graphical abstract

26 pages, 12263 KB  
Article
Development and Long–Term Operation of a Three-Dimensional Displacement Monitoring System for Nuclear Power Plant Piping
by Damjan Lapuh, Peter Virtič and Andrej Štrukelj
Sensors 2026, 26(3), 895; https://doi.org/10.3390/s26030895 - 29 Jan 2026
Viewed by 149
Abstract
Ensuring the structural integrity of high-energy piping systems is a critical requirement for the safe operation of nuclear power plants. This paper presents the design, implementation, and three-year operational validation of a three-dimensional displacement monitoring system installed on the steam generator blowdown pipeline [...] Read more.
Ensuring the structural integrity of high-energy piping systems is a critical requirement for the safe operation of nuclear power plants. This paper presents the design, implementation, and three-year operational validation of a three-dimensional displacement monitoring system installed on the steam generator blowdown pipeline of the Krško Nuclear Power Plant. The system was developed to verify that the plant’s operating procedures will not induce excessive dynamic displacements during operation. The measurement system configuration utilizes three non-collinear inductive displacement transducers from Hottinger Baldwin Messtechnik (HBM WA/500 mm-L), mounted via miniature universal joints to a reference plate and to a defined observation point on the pipeline. This arrangement enables the real-time monitoring of X, Y, and Z displacements within a spherical measurement volume of approximately 0.5 m. Data are continuously acquired via an HBM QuantumX MX840B amplifier and processed using CATMAN Easy-AP software through a fiber-optic communication link between the containment and control areas. The system has operated continuously for more than three years under elevated temperature and radiation conditions, confirming its reliability and robustness. The correlation of the measured displacements with process parameters such as the flow rate, pressure, and temperature provides valuable insight into transient events and contributes to predictive maintenance strategies. The presented methodology demonstrates a practical and radiation-tolerant approach for the continuous structural monitoring of nuclear plant piping systems. Full article
(This article belongs to the Special Issue Fault Diagnosis Based on Sensing and Control Systems)
Show Figures

Figure 1

18 pages, 5816 KB  
Article
Collinear Pulse Train PLD: Fabrication of High-Refractive-Index-Difference TiO2/ZnO Multilayers with Multifunctional Applications
by Xiang Zhao, Guoyan Dong, Zheng Zhu, Yutao Qin, Jiaxiang He and Jin Yu
Appl. Sci. 2026, 16(3), 1354; https://doi.org/10.3390/app16031354 - 29 Jan 2026
Viewed by 80
Abstract
Pulsed laser deposition (PLD) is widely used for functional film fabrication, but traditional nanosecond-laser-induced thermal effects and interface roughness severely limit the quality of multilayer structures. To address this critical challenge, a picosecond pulsed laser with collinear pulse train output was adopted for [...] Read more.
Pulsed laser deposition (PLD) is widely used for functional film fabrication, but traditional nanosecond-laser-induced thermal effects and interface roughness severely limit the quality of multilayer structures. To address this critical challenge, a picosecond pulsed laser with collinear pulse train output was adopted for TiO2/ZnO multilayer preparation, achieving dual advantages of thermal diffusion suppression and roughness reduction. A systematic investigation was conducted on the properties of TiO2 and ZnO films, establishing a “constant-deposition-rate multi-pulse regulation” strategy that yielded low roughness (4.43 nm for TiO2, 3.27 nm for ZnO) and optimized refractive index matching. Through 500 °C oxygen annealing, TiO2’s refractive index was enhanced to 2.6, forming a large refractive index difference (Δn = 0.77) with ZnO (~1.83) for efficient photonic band gap (PBG) regulation. Integral annealing was identified as the optimal post-treatment, enabling the four-layer TiO2/ZnO multilayer to reach a maximum reflectance of 75% with excellent structural uniformity. The multifunctional applications of the multilayers exhibit excellent ability in photocatalytic degradation of tetracycline hydrochloride (TCH) and fluorescence enhancement of CdSe quantum dots (QDs). This work pioneers a high-quality PLD-based multilayer fabrication route and opens new avenues for its application in environmental remediation and optoelectronic devices. Full article
(This article belongs to the Special Issue Recent Advances and Applications of Electromagnetic Metamaterials)
Show Figures

Figure 1

15 pages, 17617 KB  
Article
Comparative Chloroplast Genome Analyses Reveal a Fine-Scale Phylogenetic Framework and Cryptic Diversity in the Fagopyrum dibotrys Complex (Polygonaceae)
by Yi-Ming Wei, Xiao-Ting Xie, Shu-Qing Lei and Bo Li
Genes 2026, 17(2), 149; https://doi.org/10.3390/genes17020149 - 28 Jan 2026
Viewed by 186
Abstract
Background/Objectives: The Fagopyrum dibotrys complex is a specialized high-altitude lineage in southwestern China with medicinal and breeding potential, but species delimitation remains unresolved. Methods: We sequenced 26 complete chloroplast genomes from the Hengduan Mountains to the Yunnan–Guizhou Plateau, analyzing genomic structures, variation patterns, [...] Read more.
Background/Objectives: The Fagopyrum dibotrys complex is a specialized high-altitude lineage in southwestern China with medicinal and breeding potential, but species delimitation remains unresolved. Methods: We sequenced 26 complete chloroplast genomes from the Hengduan Mountains to the Yunnan–Guizhou Plateau, analyzing genomic structures, variation patterns, and phylogenetic relationships. Results: All genomes exhibited typical quadripartite structures (152,213–160,302 bp), containing 133 genes (88 protein-coding, 8 rRNA, and 37 tRNA) with GC content of 37.9%. Collinearity analysis revealed highly conserved structures without structural rearrangements. Variations were concentrated in the large single-copy(LSC)/small single-copy(SSC) non-coding regions, with hotspots at ycf4–cemA and ndhF–rpl32. Codon usage showed an A/U bias, with leucine being most abundant and cysteine the least. Simple sequence repeats (SSRs) were predominantly mononucleotide repeats enriched in the LSC, while long repeats were mainly palindromic/forward. Maximum likelihood and Bayesian phylogenies consistently resolved three clades: Tibetan high-altitude specialists, limestone specialists, and a widespread Hengduan–Yunnan–Guizhou clade, with geographic clustering indicating isolation as the primary differentiation driver. Conclusions: This study refines the phylogenetic resolution of the F. dibotrys complex and identifies informative chloroplast markers, providing a genomic foundation for reliable species delimitation, evolutionary inference, and conservation management of this medicinal lineage. Full article
(This article belongs to the Section Plant Genetics and Genomics)
Show Figures

Figure 1

21 pages, 659 KB  
Article
Digital Quantum Simulation of Wavepacket Correlations in a Chemical Reaction
by Shah Ishmam Mohtashim and Sabre Kais
Entropy 2026, 28(2), 144; https://doi.org/10.3390/e28020144 - 28 Jan 2026
Viewed by 232
Abstract
We present hybrid quantum–classical algorithms to compute time-dependent Møller wavepacket correlation functions via digital quantum simulation. Reactant and product channel wavepackets are encoded as qubit states, evolved under a discretized molecular Hamiltonian, and their correlation is reconstructed using both a modified Hadamard test [...] Read more.
We present hybrid quantum–classical algorithms to compute time-dependent Møller wavepacket correlation functions via digital quantum simulation. Reactant and product channel wavepackets are encoded as qubit states, evolved under a discretized molecular Hamiltonian, and their correlation is reconstructed using both a modified Hadamard test and a multi-fidelity estimation (MFE) protocol. The method is applied to the collinear H + H2 exchange reaction on a London–Eyring–Polanyi–Sato potential energy surface. Quantum-estimated correlation functions show quantitative agreement with high-resolution classical wavepacket simulations across the full time domain, reproducing both short-time scattering peaks and long-time oscillatory dynamics. The ancilla-free MFE protocol achieves matching results with reduced circuit depth. These results provide a proof of principle that digital quantum circuits can be used to accurately calculate the wavepacket correlation functions for a benchmark chemical reaction system. Full article
(This article belongs to the Section Quantum Information)
Show Figures

Figure 1

14 pages, 403 KB  
Article
Mitral Valve Abnormalities as Predictors of Procedural Success in Alcohol Septal Ablation: A Pilot Study
by Raluca Coifan, Monica Mircea, Alexandru Silvius Pescariu, Oana Voinescu, Bogdan Enache, Laurentiu Pascalau, Mihai-Andrei Lazăr, Ionut Golet, Adrian Sturza, Constantin Tudor Luca, Adina Ionac and Cristian Mornos
J. Clin. Med. 2026, 15(3), 1031; https://doi.org/10.3390/jcm15031031 - 28 Jan 2026
Viewed by 80
Abstract
Background/Objectives: Alcohol septal ablation (ASA) is an established interventional therapy for patients with obstructive hypertrophic cardiomyopathy (OHCM) who remain symptomatic despite optimal medical treatment. Nevertheless, 10–20% of patients fail to achieve a satisfactory hemodynamic or clinical response, highlighting the need for improved [...] Read more.
Background/Objectives: Alcohol septal ablation (ASA) is an established interventional therapy for patients with obstructive hypertrophic cardiomyopathy (OHCM) who remain symptomatic despite optimal medical treatment. Nevertheless, 10–20% of patients fail to achieve a satisfactory hemodynamic or clinical response, highlighting the need for improved patient selection. Given that mitral valve (MV) morphology plays a central role in left ventricular outflow tract (LVOT) obstruction, we aimed to evaluate the impact of MV anatomical parameters on ASA outcomes. Methods: We retrospectively analyzed 38 OHCM patients who underwent ASA and had complete echocardiographic data before and at 6-month follow-up. Patients were stratified into responders (n = 32, defined as >50% reduction in LVOT pressure gradient and/or residual LVOT gradient < 50 mmHg) and non-responders (n = 6, <50% reduction or persistent gradient ≥ 50 mmHg), consistent with criteria used in previous ASA outcome studies. MV parameters—including redundant anterior mitral leaflet (AML) length, posterior mitral leaflet (PML) projection, and anterior displacement of the coaptation point (AML/PML projection ratio)—were compared between groups. Results: Non-responders demonstrated significantly greater AML redundancy (13.16 ± 1.72 vs. 9.96 ± 1.99 mm, p < 0.001), larger PML projection (18.5 ± 3.78 vs. 13.65 ± 3.8 mm, p = 0.006), and lower AML/PML projection ratio (0.80 ± 0.15 vs. 1.34 ± 0.45, p = 0.007). These parameters were associated with reduced post-procedural LVOT gradient reduction in univariate logistic regression (p = 0.01, p = 0.027, p = 0.015, respectively). Multivariate modeling was not pursued due to collinearity among MV parameters and the limited number of non-responder events, which precluded robust adjustment. Conclusions: Mitral valve morphological features—particularly redundant AML, greater PML projection, and anterior displacement of the coaptation point—were associated with suboptimal ASA outcomes in univariate analysis. These data emphasize the need for comprehensive MV imaging in pre-procedural assessment. Integrating MV morphology into current selection algorithms may refine ASA patient selection and improve long-term success rates. Full article
Show Figures

Figure 1

15 pages, 627 KB  
Article
Multiscale Nest-Site Selection of Burrowing Owl (Athene cunicularia) in Chihuahuan Desert Grasslands
by Gabriel Ruiz Aymá, Alina Olalla Kerstupp, Mayra A. Gómez Govea, Antonio Guzmán Velasco and José I. González Rojas
Biology 2026, 15(3), 236; https://doi.org/10.3390/biology15030236 - 27 Jan 2026
Viewed by 214
Abstract
Nest-site selection in birds is a hierarchical process shaped by environmental filters operating across multiple spatial scales. In species that depend on burrows excavated by ecosystem engineers, understanding how these filters interact is essential for effective conservation. We evaluated nest-site selection by the [...] Read more.
Nest-site selection in birds is a hierarchical process shaped by environmental filters operating across multiple spatial scales. In species that depend on burrows excavated by ecosystem engineers, understanding how these filters interact is essential for effective conservation. We evaluated nest-site selection by the Burrowing owl (Athene cunicularia) within colonies of the Mexican prairie dog (Cynomys mexicanus) in the southern Chihuahuan Desert using a multiscale analytical framework spanning burrow, site, colony, and landscape levels. During the 2010 and 2011 breeding seasons, we located 56 successful nests and paired each with an inactive non-nest burrow within the same colony. Eighteen structural and environmental variables were measured and analyzed using binary logistic regression models, with model selection based on an information-theoretic approach (AICc) and prior screening for predictor collinearity. Nest-site selection was associated with greater internal burrow development and reduced external exposure at the burrow scale, proximity to satellite burrows and low-to-moderate vegetation structure at the site scale, higher densities of active prairie dog burrows at the colony scale, and reduced predation risk and agricultural disturbance at the landscape scale. The integrated multiscale model showed substantially greater support and discriminatory power than single-scale models, indicating that nest-site selection emerges from interactions among spatial scales rather than from isolated factors. These findings support hierarchical habitat-selection theory and underscore the importance of conserving functional Mexican prairie dog colonies and low-disturbance grassland landscapes to maintain suitable breeding habitats for Burrowing owls in the southern Chihuahuan Desert. Full article
(This article belongs to the Special Issue Bird Biology and Conservation)
Show Figures

Figure 1

31 pages, 12177 KB  
Article
Regional Finance and Environmental Outcomes: Empirical Evidence from Kazakhstan’s Regions
by Nurlan Satanbekov, Ainagul Adambekova, Nurbek Adambekov, Akbota Anessova and Zhuldyz Adambekova
Economies 2026, 14(2), 37; https://doi.org/10.3390/economies14020037 - 24 Jan 2026
Viewed by 143
Abstract
This study investigates how financial growth connects to regional environmental performance within the framework of policies aimed at reducing carbon emissions. It uses a comprehensive panel dataset covering the period from 2010 to 2024. Although Kazakhstan has set ambitious targets, significant differences in [...] Read more.
This study investigates how financial growth connects to regional environmental performance within the framework of policies aimed at reducing carbon emissions. It uses a comprehensive panel dataset covering the period from 2010 to 2024. Although Kazakhstan has set ambitious targets, significant differences in financing levels and institutional development across regions pose substantial obstacles to achieving the target emissions reductions. Employing regional panel data, we use a random-effects model to assess links among banking loans, governmental funding metrics, employment statistics, and pollution measurements. Principal component analysis is utilized to tackle potential collinearity and reveal fundamental patterns. This approach reflects the inherent differences between regions rather than evolutionary shifts. The obtained empirical data demonstrate a significant relationship between high levels of bank loans and reduced carbon emissions. Regions with better access to financial services are better positioned to invest in energy efficiency, green infrastructure, and green innovation. Conversely, increases in regional budgets are associated with rising emissions, as tax revenue growth primarily comes from industries most dependent on fossil fuels. Dependence on the national budget for subsidies exacerbates distortions in regional budgets’ relationship with the regions’ transition to low-carbon development. The findings confirm the importance of regional financial management in determining the path to reducing greenhouse gas emissions. Based on this, it is proposed to transform the mechanism of interbudgetary relations to grant regions greater financial autonomy and to localize credit resources at the regional level to accelerate the transition to a low-carbon economy in Kazakhstan. Full article
(This article belongs to the Section Economic Development)
Show Figures

Figure 1

17 pages, 6090 KB  
Article
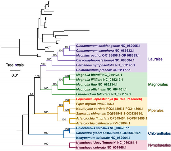
Complete Mitochondrial Genomic Characteristics and Phylogenetic Analysis of the Medicinal Plant Peperomia leptostachya
by Mengyun Ying, Jianyu Shi, Zhijun Shen and Qiuping Ye
Genes 2026, 17(1), 118; https://doi.org/10.3390/genes17010118 - 22 Jan 2026
Viewed by 151
Abstract
BackgroundPeperomia leptostachya is a herbaceous plant with significant medicinal value. To elucidate its mitochondrial genomic characteristics, this study conducted a systematic analysis. Methods: The mitochondrial genome of P. leptostachya was assembled, annotated, and subjected to comparative analysis. Results: (1) [...] Read more.
BackgroundPeperomia leptostachya is a herbaceous plant with significant medicinal value. To elucidate its mitochondrial genomic characteristics, this study conducted a systematic analysis. Methods: The mitochondrial genome of P. leptostachya was assembled, annotated, and subjected to comparative analysis. Results: (1) The genome exhibits significant structural peculiarities, presenting as an atypical circular structure accompanied by an independent minicircle, forming a multi-branched reticulate configuration spanning a total length of 981,249 bp. Within the mitochondrial genome of P. leptostachya, a total of 52 genes have been identified, including 35 PCGs, 14 tRNAs and 3 rRNAs. (2) A phylogenetic tree was built for 22 species based on the DNA sequences. P. leptostachya belongs to the family Piperaceae within the order Piperales and is closely related to Piper nigrum. (3) Homologous colinear blocks were detected between P. leptostachya and its close relatives, though these blocks exhibited short lengths. Additionally, blank regions were identified that showed no homology with other species. Mitochondrial genomes of P. leptostachya and two close relatives had inconsistent collinear block arrangements. The mitochondrial genome of P. leptostachya had undergone genomic rearrangement relative to closely related species. Conclusions: This study lays the foundation for research into the genetic characteristics and biological traits of P. leptostachya. Full article
(This article belongs to the Section Plant Genetics and Genomics)
Show Figures

Figure 1

23 pages, 8266 KB  
Article
Genome-Wide Identification and Transcriptomic Analysis of MYB Transcription Factors in Seashore Paspalum Under Salt Stress
by Yuzhu Wang, Xuanyang Wu, Qi Sun, Wenjie Lu, Zhanfeng Ren, Zeng-Yu Wang and Xueli Wu
Int. J. Mol. Sci. 2026, 27(2), 1068; https://doi.org/10.3390/ijms27021068 - 21 Jan 2026
Viewed by 224
Abstract
The MYB transcription factor family plays crucial roles in plant growth, development, and responses to biotic and abiotic stresses. Seashore paspalum (Paspalum vaginatum) is a halophytic grass species with remarkable salt tolerance, yet its MYB gene family has not been systematically [...] Read more.
The MYB transcription factor family plays crucial roles in plant growth, development, and responses to biotic and abiotic stresses. Seashore paspalum (Paspalum vaginatum) is a halophytic grass species with remarkable salt tolerance, yet its MYB gene family has not been systematically characterized. In this study, we conducted a genome-wide identification of MYB genes in seashore paspalum using a Hidden Markov Model (HMM)-based approach, resulting in the identification of 157 PvMYB genes. Phylogenetic and conserved motif analyses revealed distinct subfamily groupings and evolutionary relationships within the PvMYB family. Promoter analysis indicated that PvMYB genes contain multiple cis-acting elements responsive to light, hormones, and abiotic stresses, suggesting their potential regulatory roles under salt stress. Collinearity and duplication analyses demonstrated that gene duplication events contributed to the expansion of the PvMYB family. Moreover, protein interaction network prediction suggested that PvMYB73 may interact with key regulatory proteins such as BZIP8 and DREB1F involved in salt stress signaling. Transcriptome and reverse transcription quantitative PCR (RT-qPCR) analyses showed that PvMYB90, PvMYB123, and PvMYB150 were upregulated in leaves and roots under salinity stress, while PvMYB85 and PvMYB90 were experimentally validated to localize in the nucleus and function in salt tolerance regulation. Collectively, this study provides the first comprehensive characterization of the MYB gene family in seashore paspalum and offers valuable insights into the molecular mechanisms underlying salt tolerance in halophytic grasses. Full article
(This article belongs to the Section Molecular Genetics and Genomics)
Show Figures

Figure 1

14 pages, 3272 KB  
Article
High-Precision Endoscopic Shape Sensing Using Two Calibrated Outer Cores of MC-FBG Array
by Bo Xia, Chujie Tu, Weiliang Zhao, Xiangpeng Xiao, Jialei Zuo, Yan He and Zhijun Yan
Photonics 2026, 13(1), 92; https://doi.org/10.3390/photonics13010092 - 20 Jan 2026
Viewed by 148
Abstract
We present a high-precision endoscopic shape-sensing method using only two calibrated outer cores of a multicore fiber Bragg grating (MC-FBG) array. By leveraging the geometric relationship among two non-collinear outer cores and the central core, the method estimates curvature and bending angle without [...] Read more.
We present a high-precision endoscopic shape-sensing method using only two calibrated outer cores of a multicore fiber Bragg grating (MC-FBG) array. By leveraging the geometric relationship among two non-collinear outer cores and the central core, the method estimates curvature and bending angle without relying on multiple outer-core channels, thereby reducing complexity and error propagation. On canonical shapes, the proposed method achieves maximum relative reconstruction errors of 1.62% for a 2D circular arc and 2.81% for a 3D helix, with the corresponding RMSE values reported for completeness. In addition, representative endoscope-relevant configurations including the α-loop, reversed α-loop, and N-loop are accurately reconstructed, and temperature tests over 25–81 °C further verify stable reconstruction performance under thermal disturbances. This work provides a resource-efficient and high-fidelity solution for endoscopic shape sensing with strong potential for integration into next-generation image-guided and robot-assisted surgical systems. Full article
(This article belongs to the Special Issue Emerging Technologies and Applications in Fiber Optic Sensing)
Show Figures

Figure 1

Back to TopTop