Complete Mitochondrial Genomic Characteristics and Phylogenetic Analysis of the Medicinal Plant Peperomia leptostachya
Abstract
1. Introduction
2. Materials and Methods
2.1. Plant Materials and Sequencing
2.2. Mitochondrial Genome Assembly and Annotati
2.3. Analysis of RSCU
2.4. Repeat Sequences Analysis
2.5. Analysis of Mitochondrial Genome Structure
2.6. Sequence Migration Analysis
2.7. Phylogenetic Analysis
2.8. RNA Editing Event Analysis and Collinearity Analysis
3. Results
3.1. Mitochondrial Genome Structure of P. leptostachya
3.2. Codon Preference Analysis
3.3. Repeat Sequences of Mitochondria
3.4. Chloroplast to Mitochondrion DNA Transformation
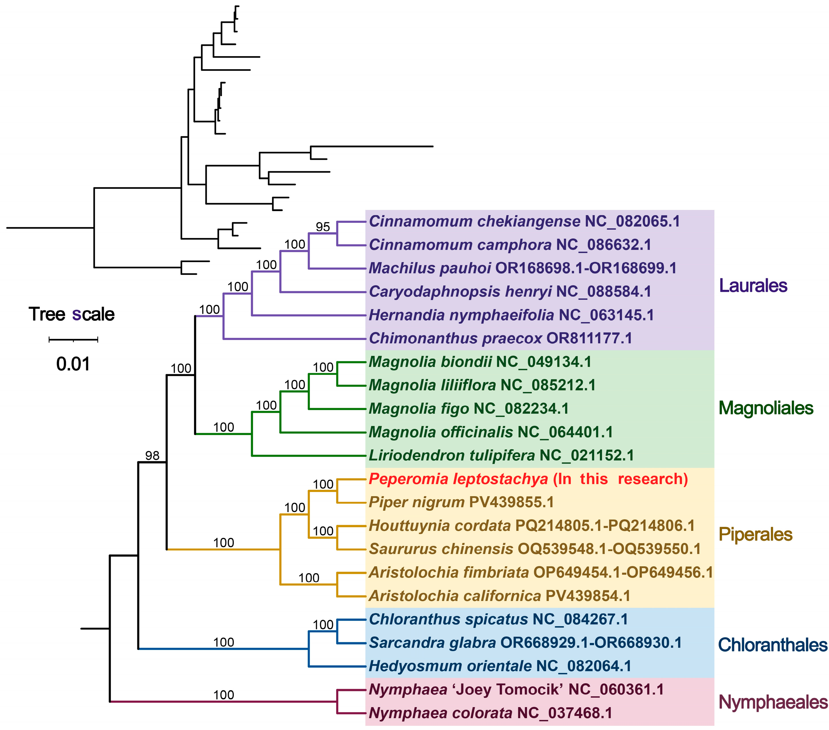
3.5. Phylogenetic Relationships
3.6. RNA Editing Event Analysis
3.7. Collinearity Analysis
4. Discussion
5. Conclusions
Supplementary Materials
Author Contributions
Funding
Institutional Review Board Statement
Informed Consent Statement
Data Availability Statement
Conflicts of Interest
References
- Delectis Florae Reipublicae Popularis Sinicae Agendae; Academiae Sinicae (Eds.) Flora of China; Science Press: Beijing, China, 1982; Volume 20, p. 75. [Google Scholar]
- Mathieu, G. Peperomia leptostachya (Piperaceae) revived. Candollea 2020, 75, 45–49. [Google Scholar] [CrossRef]
- Wu, J.-L.; Li, N.; Hasegawa, T.; Sakai, J.-I.; Kakuta, S.; Tang, W.; Oka, S.; Kiuchi, M.; Ogura, H.; Kataoka, T.; et al. Bioactive tetrahydrofuran lignans from Peperomia dindygulensis. J. Nat. Prod. 2005, 68, 1656–1660. [Google Scholar] [CrossRef]
- Min, W.-H.; Ko, C.-Y.; Kim, H.; Kwon, H.-K.; Jang, H.-J.; Bach, T.T.; Han, L.N.; Lee, J.-H.; Kim, H.-J.; Hwangbo, C. Anti-inflammatory effects of methanol extract from Peperomia dindygulensis Miq. mediated by HO-1 in LPS-induced RAW 264.7 cells. Exp. Ther. Med. 2024, 28, 317. [Google Scholar] [CrossRef]
- Li, G.X.; Lin, M.G.; Yang, G.H.; Yang, Y.; Qin, X. Advances in studies on lignans from plants of Peperomia ruiz et Pav. and their bioacitivities. Chin. Tradit. Herb. Drugs 2012, 43, 1858–1865. [Google Scholar]
- Zhu, W.J.; Lin, M.G.; Yang, G.H.; Wang, Q.; Yang, Y. Two novel polyketides from Peperomia dindygulensis. Chin. Tradit. Herb. Drugs 2011, 42, 420–423. [Google Scholar]
- Sun, R.F.; Yang, Y.; Xu, R.; Zhao, Y.; Yu, N. A new tetrahydrofuran lignan from Peperomia blanda. J. Int. Pharm. Res. 2016, 43, 935–939. [Google Scholar] [CrossRef]
- Al-Madhagi, W.M.; Sharhan, O.; Jadan, B.; Hashim, N.M.; Awadh, N.; Othman, R. New peperomin and polyketides from dichloromethane extract of Peperomia blanda Jack. (Kunth). Trop. Biomed. 2023, 40, 486–496. [Google Scholar] [CrossRef] [PubMed]
- Wang, X.; Wen, H.; Chai, C.; Zhang, W.; Gao, M.; Liu, R.; Wu, H.; Liang, J. Determination of a natural DNMT1 inhibitor, peperomin E, in rat plasma by UFLC-MS/MS and method application in a pharmacokinetic study. Biomed. Chromatogr. BMC 2017, 31, e3930. [Google Scholar] [CrossRef]
- Wang, X.Z.; Cheng, Y.; Wu, H.; Li, N.; Liu, R.; Yang, X.L.; Qiu, Y.Y.; Wen, H.M.; Liang, J.Y. The natural secolignan peperomin E induces apoptosis of human gastric carcinoma cells via the mitochondrial and PI3K/Akt signaling pathways in vitro and in vivo. Phytomedicine 2016, 23, 818–827. [Google Scholar] [CrossRef]
- Wang, X.Z.; Cheng, Y.; Wang, K.L.; Liu, R.; Wen, H.; Chai, C.; Liang, J.; Wu, H. Peperomin E reactivates silenced tumor suppressor genes in lung cancer cells by inhibition of DNA methyltransferase. Cancer Sci. 2016, 107, 1506–1519. [Google Scholar] [CrossRef]
- Jia, X.D. Five bioactive tetrahydrofuran lignans were isolated from Peperomia dindygulensis. Foreign Med. Plant Med. Vol. 2006, 21, 212. [Google Scholar]
- Wanke, S.; Jaramillo, M.A.; Borsch, T.; Samain, M.-S.; Quandt, D.; Neinhuis, C. Evolution of Piperales-matK gene and trnK intron sequence data reveal lineage specific resolution contrast. Int. J. Plant Sci. 2007, 42, 477–497. [Google Scholar] [CrossRef]
- You, C.H.; Cui, T.Z.; Zhang, C.; Zang, S.J.; Su, Y.C.; Que, Y.X. Assembly of the Complete Mitochondrial Genome of Gelsemium elegans Revealed the Existence of Homologous Conformations Generated by a Repeat Mediated Recombination. Int. J. Mol. Sci. 2023, 24, 527. [Google Scholar] [CrossRef]
- Lu, G.; Zhang, K.; Que, Y.; Li, Y. Assembly and analysis of the first complete mitochondrial genome of Punica granatum and the gene transfer from chloroplast genome. Front. Plant Sci. 2023, 14, 1132551. [Google Scholar] [CrossRef]
- Tang, P.; Ni, Y.; Li, J.; Lu, Q.; Liu, C.; Guo, J. The Complete Mitochondrial Genome of Paeonia lactiflora Pall. (Saxifragales: Paeoniaceae): Evidence of Gene Transfer from Chloroplast to Mitochondrial Genome. Genes 2024, 15, 239. [Google Scholar] [CrossRef]
- Mahmud, S.; Biswas, S.; Afrose, S.; Mita, M.A.; Hasan, R.; Shimu, M.S.S.; Paul, G.K.; Chung, S.; Saleh, A.; Alshehri, S.; et al. Use of next-generation sequencing for identifying mitochondrial disorders. Curr. Issues Mol. Biol. 2022, 44, 1127–1148. [Google Scholar] [CrossRef]
- Paschalidis, K.; Fanourakis, D.; Tsaniklidis, G.; Tsichlas, I.; Tzanakakis, V.A.; Bilias, F.; Samara, E.; Ipsilantis, I.; Grigoriadou, K.; Samartza, I.; et al. DNA Barcoding and Fertilization Strategies in Sideritis syriaca subsp. syriaca, a Local Endemic Plant of Crete with High Medicinal Value. Int. J. Mol. Sci. 2024, 25, 1891. [Google Scholar] [CrossRef] [PubMed]
- Wang, J.; Kan, S.; Liao, X.; Zhou, J.; Tembrock, L.R.; Daniell, H.; Jin, S.; Wu, Z. Plant organellar genomes: Much done, much more to do. Trends Plant Sci. 2024, 29, 754–769. [Google Scholar] [CrossRef] [PubMed]
- Wang, J.; Zou, Y.; Mower, J.P.; Reeve, W.; Wu, Z. Rethinking the mutation hypotheses of plant organellar DNA. Genom. Commun. 2024, 1, e003. [Google Scholar] [CrossRef]
- Cameron, S.L. Insect mitochondrial genomics: Implications for evolution and phylogeny. Annu. Rev. Entomol. 2014, 59, 95–117. [Google Scholar] [CrossRef] [PubMed]
- Wu, Y.; Sun, Z.; Liu, Z.; Qiu, T.; Li, X.; Leng, L.; Chen, S. Assembly and analysis of Stephania japonica mitochondrial genome provides new insights into its identification and energy metabolism. BMC Genom. 2025, 26, 185. [Google Scholar] [CrossRef]
- Kolmogorov, M.; Yuan, J.; Lin, Y.; Pevzner, P.A. Assembly of long, error-prone reads using repeat graphs. Nat. Biotechnol. 2019, 37, 540–546. [Google Scholar] [CrossRef]
- Wick, R.R.; Schultz, M.B.; Zobel, J.; Holt, K.E. Bandage: Interactive visualization of de novo genome assemblies. Bioinformatics 2015, 31, 3350–3352. [Google Scholar] [CrossRef] [PubMed]
- Li, H.; Durbin, R. Fast and accurate short read alignment with Burrows-Wheeler transform. Bioinformatics 2009, 25, 1754–1760. [Google Scholar] [CrossRef] [PubMed]
- Wick, R.R.; Judd, L.M.; Gorrie, C.L.; Holt, K.E. Unicycler: Resolving bacterial genome assemblies from short and long sequencing reads. PLoS Comput. Biol. 2017, 13, e1005595. [Google Scholar] [CrossRef]
- Michael, T.; Pascal, L.; Tommaso, P.; Ulbricht-Jones, E.S.; Axel, F.; Ralph, B.; Stephan, G. GeSeq-versatile and accurate annotation of organelle genomes. Nucleic Acids Res. 2017, 45, W6–W11. [Google Scholar] [CrossRef]
- Li, J.; Ni, Y.; Lu, Q.; Chen, H.; Liu, C. PMGA: A plant mitochondrial genome annotator. Plant Commun. 2025, 6, 101191. [Google Scholar] [CrossRef]
- Lowe, T.M.; Eddy, S.R. tRNAscan-SE a program for improved detection of transfer RNA genes in genomic sequence. Nucleic Acids Res. 1997, 25, 955–964. [Google Scholar] [CrossRef]
- Chen, Y.; Ye, W.; Zhang, Y.; Xu, Y. High speed BLASTN: An accelerated MegaBLAST search tool. Nucleic Acids Res. 2015, 43, 7762–7768. [Google Scholar] [CrossRef]
- Zhang, D.; Gao, F.; Jakovlić, I.; Zou, H.; Zhang, J.; Li, W.X.; Wang, G.T. PhyloSuite: An integrated and scalable desktop platform for streamlined molecular sequence data management and evolutionary phylogenetics studies. Mol. Ecol. Resour. 2020, 20, 348–355. [Google Scholar] [CrossRef]
- Kumar, S.; Stecher, G.; Tamura, K. MEGA7: Molecular evolutionary genetics analysis version 7.0 for bigger datasets. Mol. Biol. Evol. 2016, 33, 1870–1874. [Google Scholar] [CrossRef]
- Beier, S.; Thiel, T.; Münch, T.; Scholz, U.; Mascher, M. MISA-web: A web server for microsatellite prediction. Bioinformatics 2017, 33, 2583–2585. [Google Scholar] [CrossRef]
- Benson, G. Tandem repeats finder: A program to analyze DNA sequences. Nucleic Acids Res. 1999, 27, 573–580. [Google Scholar] [CrossRef]
- Stefan, K.; Choudhuri, J.V.; Enno, O.; Chris, S.; Jens, S.; Robert, G. REPuter: The manifold applications of repeat analysis on a genomic scale. Nucleic Acids Res. 2001, 29, 4633–4642. [Google Scholar] [CrossRef] [PubMed]
- Zhang, H.; Meltzer, P.; Davis, S.R. Circos: An R package for Circos 2D track plots. BMC Bioinform. 2013, 14, 244. [Google Scholar] [CrossRef]
- Jin, J.J.; Yu, W.B.; Yang, J.B.; Song, Y.; de Pamphilis, C.W.; Yi, T.S.; Li, D.Z. Get Organelle: A fast and versatile toolkit for accurate de novo assembly of organelle genomes. Genome Biol. 2020, 21, 241. [Google Scholar] [CrossRef] [PubMed]
- Shi, L.; Chen, H.; Jiang, M.; Wang, L.; Wu, X.; Huang, L.; Liu, C. CPGAVAS2, an integrated plastome sequence annotator and analyzer. Nucleic Acids Res. 2019, 47, W65–W73. [Google Scholar] [CrossRef]
- Liu, S.; Ni, Y.; Li, J.; Zhang, X.; Yang, H.; Chen, H.; Liu, C. CPGView: A package for visualizing detailed chloroplast genome structures. Mol. Ecol. Resour. 2023, 23, 694–704. [Google Scholar] [CrossRef]
- He, Z.-S.; Zhu, A.; Yang, J.-B.; Fan, W.; Li, D.-Z. Organelle Genomes and Transcriptomes of Nymphaea Reveal the Interplay between Intron Splicing and RNA Editing. Int. J. Mol. Sci. 2021, 22, 9842. [Google Scholar] [CrossRef] [PubMed]
- Katoh, K.; Standley, D.M. MAFFT multiple sequence alignment software version 7: Improvements in performance and usability. Mol. Biol. Evol. 2013, 30, 772–780. [Google Scholar] [CrossRef]
- Nguyen, L.-T.; Schmidt, H.A.; Von Haeseler, A.; Minh, B.Q. IQ-TREE: A fast and effective stochastic algorithm for estimating maximum-likelihood phylogenies. Mol. Biol. Evol. 2015, 32, 268–274. [Google Scholar] [CrossRef]
- Letunic, I.; Bork, P. Interactive Tree Of Life (iTOL) v4: Recent updates and new developments. Nucleic Acids Res. 2019, 47, W256–W259. [Google Scholar] [CrossRef]
- Edera, A.A.; Small, I.; Milone, D.H.; Sanchez-Puerta, M.V. Deepred-Mt: Deep representation learning for predicting C-to-U RNA editing in plant mitochondria. Comput. Biol. Med. 2021, 136, 104682. [Google Scholar] [CrossRef] [PubMed]
- Wang, Y.; Tang, H.; DeBarry, J.D.; Tan, X.; Li, J.; Wang, X.; Lee, T.; Jin, H.; Marler, B.; Guo, H.; et al. MCScanX: A toolkit for detection and evolutionary analysis of gene synteny and collinearity. Nucleic Acids Res. 2012, 40, e49. [Google Scholar] [CrossRef] [PubMed]
- Liu, H.; Wang, S.; Wang, J.; Guo, X.; Song, Y.; Fu, K.; Gao, Z.; Liu, D.; He, W.; Yang, L.-L. Energy metabolism in health and diseases. Signal Transduct. Target. Ther. 2025, 10, 69. [Google Scholar] [CrossRef] [PubMed]
- Van, L.G.; Saelens, X.; Van, G.M.; MacFarlane, M.; Martin, S.J.; Vandenabeele, P. The role of mitochondrial factors in apoptosis: A Russian roulette with more than one bullet. Cell Death Differ. 2002, 9, 1031–1042. [Google Scholar] [CrossRef]
- Tokuyama, T.; Yanagi, S. Role of Mitochondrial Dynamics in Heart Diseases. Genes 2023, 14, 1876. [Google Scholar] [CrossRef]
- Kozik, A.; Rowan, B.A.; Lavelle, D.; Berke, L.; Schranz, M.E.; Michelmore, R.W.; Christensen, A.C. The alternative reality of plant mitochondrial DNA: One ring does not rule them all. PLoS Genet. 2019, 15, e1008373. [Google Scholar] [CrossRef]
- Morley, S.A.; Nielsen, B.L. Plant mitochondrial DNA. Front. Biosci. 2017, 22, 1023–1032. [Google Scholar] [CrossRef]
- Oldenburg, D.J.; Bendich, A.J. DNA maintenance in plastids and mitochondria of plants. Front. Plant Sci. 2015, 6, 883. [Google Scholar] [CrossRef]
- Wynn, E.L.; Christensen, A.C. Repeats of Unusual Size in Plant Mitochondrial Genomes: Identification, Incidence and Evolution. G3-Genes Genom. Genet. 2019, 9, 549–559. [Google Scholar] [CrossRef]
- Yu, X.; Feng, Y.; Zhang, J. Characterization of the Complete Mitochondrial Genome of Wintersweet (Chimonanthus praecox) and Comparative Analysis within Magnoliids. Life 2024, 14, 182. [Google Scholar] [CrossRef]
- Jin, L.; Yang, J.; Liu, C.K.; He, M.L.; Yan, H.J. Characterization of the complete plastome of medicinal plant Saururus chinensis (Saururaceae). Mitochondrial DNA Part B 2019, 4, 3206–3207. [Google Scholar] [CrossRef] [PubMed]
- Ma, Q.; Wang, Y.; Li, S.; Wen, J.; Zhu, L.; Yan, K.; Du, Y.; Ren, J.; Li, S.; Chen, Z.; et al. Assembly and comparative analysis of the first complete mitochondrial genome of Acer truncatum Bunge: A woody oil-tree species producing nervonic acid. BMC Plant Biol. 2022, 22, 29. [Google Scholar] [CrossRef] [PubMed]
- Zhang, K.; Qu, G.; Zhang, Y.; Liu, J. Assembly and comparative analysis of the first complete mitochondrial genome of Astragalus membranaceus (Fisch.) Bunge: An invaluable traditional Chinese medicine. BMC Plant Biol. 2024, 24, 1055. [Google Scholar] [CrossRef] [PubMed]
- Smith, D.R.; Keeling, P.J. Mitochondrial and plastid genome architecture: Reoccurring themes, but significant differences at the extremes. Proc. Natl. Acad. Sci. USA 2015, 112, 10177–10184. [Google Scholar] [CrossRef]
- Timmis, J.N.; Ayliffe, M.A.; Huang, C.Y.; Martin, W. Endosymbiotic gene transfer: Organelle genomes forge eukaryotic chromosomes. Nat. Rev. Genet. 2004, 5, 123–135. [Google Scholar] [CrossRef]








Disclaimer/Publisher’s Note: The statements, opinions and data contained in all publications are solely those of the individual author(s) and contributor(s) and not of MDPI and/or the editor(s). MDPI and/or the editor(s) disclaim responsibility for any injury to people or property resulting from any ideas, methods, instructions or products referred to in the content. |
© 2026 by the authors. Licensee MDPI, Basel, Switzerland. This article is an open access article distributed under the terms and conditions of the Creative Commons Attribution (CC BY) license.
Share and Cite
Ying, M.; Shi, J.; Shen, Z.; Ye, Q. Complete Mitochondrial Genomic Characteristics and Phylogenetic Analysis of the Medicinal Plant Peperomia leptostachya. Genes 2026, 17, 118. https://doi.org/10.3390/genes17010118
Ying M, Shi J, Shen Z, Ye Q. Complete Mitochondrial Genomic Characteristics and Phylogenetic Analysis of the Medicinal Plant Peperomia leptostachya. Genes. 2026; 17(1):118. https://doi.org/10.3390/genes17010118
Chicago/Turabian StyleYing, Mengyun, Jianyu Shi, Zhijun Shen, and Qiuping Ye. 2026. "Complete Mitochondrial Genomic Characteristics and Phylogenetic Analysis of the Medicinal Plant Peperomia leptostachya" Genes 17, no. 1: 118. https://doi.org/10.3390/genes17010118
APA StyleYing, M., Shi, J., Shen, Z., & Ye, Q. (2026). Complete Mitochondrial Genomic Characteristics and Phylogenetic Analysis of the Medicinal Plant Peperomia leptostachya. Genes, 17(1), 118. https://doi.org/10.3390/genes17010118

