Sign in to use this feature.

Years

Between: -

Subjects

remove_circle_outline
remove_circle_outline
remove_circle_outline
remove_circle_outline
remove_circle_outline

Journals

Article Types

Countries / Regions

Search Results (40)

Search Parameters:
Keywords = co-stimulation blockade

Order results
Result details
Results per page
Select all
Export citation of selected articles as:
18 pages, 1640 KB  
Review
Functionalized Biomaterials in the Investigation of the Effects of Fluid Shear Forces in the Immune Regulation of Cancer Progression and Metastasis
by Rayhaneh Afjei and Vassilios I. Sikavitsas
J. Funct. Biomater. 2026, 17(2), 81; https://doi.org/10.3390/jfb17020081 - 7 Feb 2026
Viewed by 863
Abstract
As cancer mortality rates rise globally, malignancies have become the second leading cause of death. Recently, efforts have been made to understand the impact of the tumor microenvironment that involves fluid shear forces. Biomechanical stimulation, which uses shear stress to activate mechanosensitive ion [...] Read more.
As cancer mortality rates rise globally, malignancies have become the second leading cause of death. Recently, efforts have been made to understand the impact of the tumor microenvironment that involves fluid shear forces. Biomechanical stimulation, which uses shear stress to activate mechanosensitive ion channels, e.g., Piezo1, increases calcium influx into the intracellular space and activates T cells. Novel 3D cancer cultures with T cells have been proposed. Such models use cell/scaffold constructs to recapitulate interactions between cells and the extracellular matrix. In addition, flow perfusion bioreactors investigate the impact of fluid shear forces on immune and/or cancer cells. These bioreactors have biosensors that allow monitoring of immune cell activation. Furthermore, they provide a biomimetic environment for the study of the interaction of T cells and cancer cells. Hence, immune checkpoint inhibitors have demonstrated immunotherapeutic efficacy, but a single-target blockade has often proved insufficient. Co-delivery of CCL19 pDNA and the PD-1/PD-L1 interaction inhibitor BMS-1 using RGD-modified nanocarriers targeting tumor integrins enhanced local antitumor immunity. This review highlights recent insights into how fluid shear stress (FSS) regulates cancer progression and immune responses in three-dimensional in vitro models, with a focus on bioreactors and the surface modification of scaffold materials. Full article
Show Figures

Graphical abstract

29 pages, 8236 KB  
Article
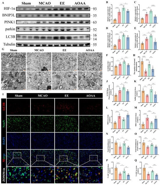
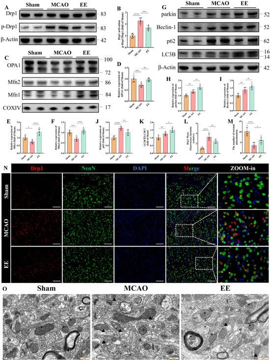
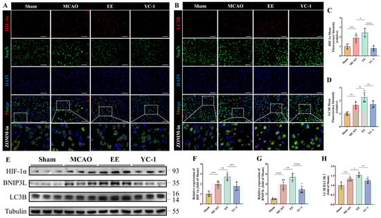
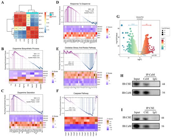
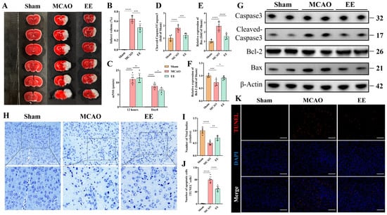
Enriched Environment Ameliorates Cerebral Ischemia–Reperfusion Injury via Dopamine–H2S Axis-Mediated Dual Mitophagy Activation
by Bao Zhou, Haocheng Qin, Pengkun Yang, Na Ren, Lu Sun, Zhengran Ding, Zhong He, Shuai Zhang, Zijian Hua, Ya Zheng, Ce Li, Shenyi Kuang, Yulian Zhu and Kewei Yu
Antioxidants 2026, 15(1), 52; https://doi.org/10.3390/antiox15010052 - 30 Dec 2025
Cited by 1 | Viewed by 1023
Abstract
Cerebral ischemia–reperfusion injury triggers mitochondrial dysfunction and oxidative stress, exacerbating neuronal apoptosis. Emerging evidence highlights hydrogen sulfide (H2S) as a gasotransmitter modulating redox balance, autophagy, and apoptosis. This study investigates the neuroprotective mechanisms of Enriched Environment (EE) against ischemic injury, focusing [...] Read more.
Cerebral ischemia–reperfusion injury triggers mitochondrial dysfunction and oxidative stress, exacerbating neuronal apoptosis. Emerging evidence highlights hydrogen sulfide (H2S) as a gasotransmitter modulating redox balance, autophagy, and apoptosis. This study investigates the neuroprotective mechanisms of Enriched Environment (EE) against ischemic injury, focusing on mitochondrial dynamics and H2S-mediated pathways. Using MCAO mice and OGD/R-treated SH-SY5Y neurons, interventions targeting H2S synthesis, hypoxia-inducible factor 1-alpha (HIF-1α), and mitophagy were implemented. Behavioral, histological, and molecular analyses demonstrated EE significantly improved neurological outcomes, suppressed apoptosis, and attenuated oxidative damage (reduced MDA, elevated MnSOD/glutathione). Mechanistically, EE enhanced mitophagy via dual pathways: canonical PINK1/parkin-mediated mitochondrial clearance, corroborated by transmission electron microscope and LC3B/parkin colocalization, and non-canonical HIF-1α/BNIP3L axis activation. Transcriptomic and Co-immunoprecipitation (Co-IP) data revealed EE upregulated endogenous H2S biosynthesis post-injury by promoting dopamine-induced calcium influx, which activated calmodulin-dependent signaling to stimulate cystathionine β-synthase/γ-lyase expression. Pharmacological blockade of H2S synthesis or HIF-1α abolished mitochondrial protection, confirming H2S as a central mediator. Notably, H2S exerted antiapoptotic effects by restoring mitochondrial integrity through synergistic mitophagy activation and oxidative stress mitigation. These findings propose a novel neuroprotective cascade: EE-induced dopaminergic signaling potentiates H2S production, which coordinates PINK1/parkin and HIF-1α/BNIP3L pathways to eliminate dysfunctional mitochondria, thereby preserving neuronal homeostasis. This study elucidates therapeutic potential of EE via H2S-driven mitochondrial quality control, offering insights for ischemic brain injury intervention. Full article
Show Figures

Figure 1

21 pages, 3493 KB  
Article
Downregulation of the CCK-B Receptor in Pancreatic Stellate Cells Blocks Molecular Proliferative Pathways and Increases Apoptosis to Decrease Pancreatic Cancer Growth In Vitro
by Miranda Ortega, Eri Agena, Wenqiang Chen, Hong Cao, Sona Vasudevan, Narayan Shivapurkar, Mariaelena Pierobon and Jill P. Smith
Int. J. Mol. Sci. 2025, 26(23), 11699; https://doi.org/10.3390/ijms262311699 - 3 Dec 2025
Cited by 2 | Viewed by 1074
Abstract
Pancreatic cancer is characterized by an extensive fibrotic stroma largely driven by activated pancreatic stellate cells (PSCs)/fibroblasts, which also function to support tumor growth and metastasis. Cholecystokinin-B receptors (CCK-BRs) are expressed on pancreatic stellate cells (PSCs) and have emerged as a key regulator [...] Read more.
Pancreatic cancer is characterized by an extensive fibrotic stroma largely driven by activated pancreatic stellate cells (PSCs)/fibroblasts, which also function to support tumor growth and metastasis. Cholecystokinin-B receptors (CCK-BRs) are expressed on pancreatic stellate cells (PSCs) and have emerged as a key regulator of PSC activation and tumor-stromal interactions. We hypothesized that disrupting CCK-BR function shifts PSCs to a more quiescent phenotype and reduces their pro-fibrotic and tumor-supportive activity to decrease growth of pancreatic cancer. Murine PSCs were genetically engineered with CRISPR-Cas9 to knockout the CCK-BR. In a series of experiments, the role of the CCK-BR expression was evaluated on cell migration, proliferation, differentially expressed genes, molecular signaling pathways, and in co-culture with murine pancreatic cancer epithelial cells. Next, primary human pancreatic stellate cells were treated with proglumide, a CCK-BR antagonist, to study the effects of pharmacologic blockade of the CCK-BR on cellular signaling and proliferative pathways by RNA sequencing. Knockout of the CCK-BR led to significant decreases in PSC activation and the ability to stimulate growth of pancreatic cancer cells in co-culture. Both genetic knockdown and pharmacologic blockade of the CCK-BR downregulated genes implicated in fibrosis, proliferation, fibroblast activation, and tumorigenesis, while genes implicated in apoptosis and tumor suppression were upregulated. Flow cytometry showed increased apoptosis markers in CCK-BR-knockout cells compared to controls. These experiments combine transcriptomic profiling with functional validation to provide a comprehensive analysis of how targeting CCK-BR interrupts the cross-communication between cancer cells and fibroblasts. Blockade or downregulation of the CCK-BR on pancreatic fibroblasts may provide a strategy to disrupt oncogenic signaling pathways and reprogram the tumor microenvironment. Full article
(This article belongs to the Special Issue Molecular Mechanisms and Therapies of Pancreatic Cancer: 2nd Edition)
Show Figures

Figure 1

15 pages, 5801 KB  
Article
A Bidirectional EF1 Promoter System for Armoring CD19 CAR-T Cells with Secreted Anti-PD1 Antibodies
by Asmita Khaniya, Nattarika Khuisangeam, Supannikar Tawinwung, Koramit Suppipat and Nattiya Hirankarn
Int. J. Mol. Sci. 2025, 26(23), 11566; https://doi.org/10.3390/ijms262311566 - 28 Nov 2025
Cited by 1 | Viewed by 980
Abstract
Chimeric antigen receptor (CAR) T cell therapy for B cell malignancies is often limited by T cell exhaustion, which is frequently driven by the PD-1/PD-L1 immune checkpoint axis. To overcome this, we developed an “armored” CAR-T cell strategy using a novel bidirectional promoter [...] Read more.
Chimeric antigen receptor (CAR) T cell therapy for B cell malignancies is often limited by T cell exhaustion, which is frequently driven by the PD-1/PD-L1 immune checkpoint axis. To overcome this, we developed an “armored” CAR-T cell strategy using a novel bidirectional promoter system. We engineered a single vector to co-express a CD19-specific CAR alongside a secreted anti-PD1 molecule, in either a full-length antibody or a single-chain variable fragment (scFv) format, using the Sleeping Beauty (SB) transposon system. The sequences for the anti-PD1 modules were derived from the clinical antibody nivolumab. Both armored constructs demonstrated robust CAR expression, comparable to or higher than conventional CAR-T cells, and proliferated significantly more than untransfected controls. The engineered cells successfully secreted their anti-PD1 payloads, with the full-length antibody showing more sustained secretion than the scFv. This autocrine blockade resulted in significantly reduced surface PD1 expression on the armored CAR-T cells. Functionally, the anti-PD1-secreting cells exhibited superior cytotoxicity against PD-L1-positive Raji target cells, particularly at low effector-to-target ratios. Critically, in a serial rechallenge assay designed to simulate chronic antigen exposure, both armored CAR-T cell groups showed markedly enhanced proliferation and persistence compared to conventional CAR-T cells, which failed to expand after repeated stimulation. Our findings validate the bidirectional EF1 promoter as an efficient system for generating multi-functional T cells and demonstrate that armoring CAR-T cells with secreted anti-PD1 antibodies is a potent strategy to enhance their persistence and anti-tumor efficacy. Full article
(This article belongs to the Special Issue Chimeric Antigen Receptors Against Cancers and Autoimmune Diseases)
Show Figures

Figure 1

23 pages, 3668 KB  
Article
The Heterogeneous Interplay Between Metabolism and Mitochondrial Activity in Colorectal Cancer
by Christophe Desterke, Yuanji Fu, Jorge Mata-Garrido, Ahmed Hamaï and Yunhua Chang
J. Pers. Med. 2025, 15(12), 571; https://doi.org/10.3390/jpm15120571 - 28 Nov 2025
Viewed by 973
Abstract
Background: Colorectal cancer is a multifactorial malignancy implicating a wide variety of risk factors, such as genetic, environmental, nutritional, and lifestyle factors, leading to a certain heterogeneity in the development of the disease. Colorectal cancer is generally classified in terms of a [...] Read more.
Background: Colorectal cancer is a multifactorial malignancy implicating a wide variety of risk factors, such as genetic, environmental, nutritional, and lifestyle factors, leading to a certain heterogeneity in the development of the disease. Colorectal cancer is generally classified in terms of a Warburg metabolic phenotype, characterized by an excess of glycolytic axes as compared to oxidative phosphorylation. It is therefore important to better characterize the metabolic heterogeneity of these tumors in relation to their mitochondrial activity. Materials and Methods: Two R-packages (keggmetascore and mitoscore) were developed to explore metabolism, based on KEGG metabolism pathways, and mitochondrial activities, based on mitocarta V3 annotations, for the investigation of diverse transcriptomics data such as bulk or single cell experiments at the single-sample level. Results: Using the two R-packages, we functionally confirmed both regulation of metabolism and mitochondrial activities in LOVO cells after stimulation with metformin. At the single-cell level, in single-cell RNA-sequencing of colorectal tumors, we conjointly observed an activation of metabolism and mitochondrial activities in tumor cells from MSI-high tumors, in contrast to a conjoint repression of metabolism and mitochondrial activity in tumor cells from POLE-mutated tumors. These two types of tumors have distinct responses to immune checkpoint blockade therapy. At the bulk transcriptome level, colorectal tumors present less metabolism/mitochondria activities as compared to normal tissues. Multi-modal integration by co-expression network analysis showed that metabolism/mitochondrial activities are associated with a consensus molecular subtype (CMS) classification of colorectal cancer. Regarding KRAS, BRAF, and TP53 driver gene mutation status, strong repression of metabolism pathways was observed, mainly associated with fewer intra-mitochondrial membrane interactions in tumors harboring a BRAF-V600E mutation. Machine learning using Elastic-net allowed us to build a mixed metabolism/mitochondrial activity score, which was found to be increased in the CMS1-MSI subtype and metastatic samples and to be an independent parameter predictive of BRAF-V600E mutation status in colorectal cancer. Conclusions: These findings underscore the pivotal role of mitochondrial metabolism in colorectal cancer subtyping and highlight its value as a predictive biomarker for personalized therapeutic strategies. Full article
(This article belongs to the Special Issue Personalized Medicine for Gastrointestinal Diseases)
Show Figures

Figure 1

22 pages, 6540 KB  
Article
The Role of Gap Junctions in MSC-EA.hy926 (An Endothelial Cell Model) Crosstalk Under Hypoxic Stress: Regulation of the Angiogenic Response
by Mariia Ezdakova, Diana Matveeva and Margarita Lobanova
Int. J. Mol. Sci. 2025, 26(22), 11239; https://doi.org/10.3390/ijms262211239 - 20 Nov 2025
Viewed by 1157
Abstract
Effective communication between multipotent mesenchymal stromal cells (MSCs) and endothelial cells (ECs) plays a critical role in the regulation of angiogenesis, especially under conditions of hypoxia. In addition to paracrine stimulation, direct intercellular contacts play an important role in the angiogenic interaction between [...] Read more.
Effective communication between multipotent mesenchymal stromal cells (MSCs) and endothelial cells (ECs) plays a critical role in the regulation of angiogenesis, especially under conditions of hypoxia. In addition to paracrine stimulation, direct intercellular contacts play an important role in the angiogenic interaction between MSCs and ECs, making them an important target for modulating vascular network restoration under ischemic conditions. The aim of this study was to determine the contribution of gap junctions (GJs) to the angiogenic response of MSCs and the EA.hy926 cell line (an Endothelial Cell Model) under acute hypoxic stress. In a cell co-culture model at 0.1% O2 using a specific GJ inhibitor (carbenoxolone), molecular, cellular, and functional tests were performed: assessment of viability, proliferation, migration, secretion of angiogenic mediators, and expression of crucial genes. GJ blockade was accompanied by decreases in the proliferation and migration activity and angiogenic potential of the conditioned medium in in vitro and in ovo tests. These data highlight the importance of the GJ in coordinating the angiogenic response in conditions of acute hypoxia and can be used to develop protocols for regenerative medicine. Full article
Show Figures

Figure 1

11 pages, 358 KB  
Perspective
Low Antibody Dosing in Cancer Therapy: Targeted Cytotoxicity Combined with Anti-Tumour Immunostimulation
by Victor I. Seledtsov, Galina V. Seledtsova, Adas Darinskas and Alexei von Delwig
Int. J. Mol. Sci. 2025, 26(16), 7724; https://doi.org/10.3390/ijms26167724 - 10 Aug 2025
Cited by 3 | Viewed by 1534
Abstract
Overexpression of growth factor receptors and immunosuppressive molecules is a hallmark of many tumour cells, distinguishing them from normal tissue. This co-expression enables tumours both to exploit proliferative signalling and to evade immune surveillance. Here, we propose a strategy that employs a combination [...] Read more.
Overexpression of growth factor receptors and immunosuppressive molecules is a hallmark of many tumour cells, distinguishing them from normal tissue. This co-expression enables tumours both to exploit proliferative signalling and to evade immune surveillance. Here, we propose a strategy that employs a combination of monoclonal antibodies (mAbs) targeting two distinct antigens (Ags) at sub-cytotoxic doses. This approach aims to achieve a threshold cytotoxic density of immune complexes selectively on malignant cells expressing both target Ags, while sparing normal cells that express only one. Typically, the first target Ag may be a growth factor receptor, such as epidermal growth factor receptor (EGFR and HER1), epidermal growth factor receptor 2 (HER2), or vascular endothelial growth factor receptor 2 (VEGFR2), and the second, an immunoinhibitory molecule, such as programmed death-ligand 1 (PD-L1). Selective mAb-mediated tumour destruction is expected to enhance neoantigen (NeoAg) presentation to the immune system, while the blockade of PD-1/PD-L1 interactions should further stimulate anti-tumour immune responses. Notably, this strategy can be implemented using clinically approved therapeutic mAbs, potentially enabling rapid translation into clinical practice without extensive regulatory hurdles. Full article
(This article belongs to the Special Issue Molecular Mechanisms and New Markers of Cancer)
Show Figures

Figure 1

17 pages, 1438 KB  
Review
Pathogenesis of Autoimmunity/Systemic Lupus Erythematosus (SLE)
by Shunichi Shiozawa
Cells 2025, 14(14), 1080; https://doi.org/10.3390/cells14141080 - 15 Jul 2025
Cited by 6 | Viewed by 7950
Abstract
SLE is characterized by the generation of a variety of autoantibodies including anti-dsDNA autoantibodies, causing damage in various organs. If autoimmunity is defined by the generation of a variety of autoantibodies against the self, SLE is the only disease to qualify. Identification of [...] Read more.
SLE is characterized by the generation of a variety of autoantibodies including anti-dsDNA autoantibodies, causing damage in various organs. If autoimmunity is defined by the generation of a variety of autoantibodies against the self, SLE is the only disease to qualify. Identification of the SLE-causing factor must fulfill the following criteria: (i) the factor induces SLE, (ii) the factor is operating in active SLE and (iii) SLE heals after removal of the factor. All candidate factors are reviewed from this viewpoint in this review. As to the cause of SLE, high levels of interferon α can induce SLE; however, interferon α in most patients did not reach this high level. BAFF (B cell activating factor of the TNF family) is increased in SLE. BAFF itself induced some manifestation of SLE, whereas removal of interferon α or BAFF by an antibody (Ab) did not heal SLE. BXSB male mice with a duplicated TLR7 gene develop SLE; however, the gene Sle1 is also required for the development of SLE. In addition, sanroque mice develop a variety of autoantibodies and SLE; the sanroque mutation, which disrupts one of the repressors of ICOS, results in increased CCR7lo CXCR5+Tfh cells, IL-21 and SLE. ICOS+T follicular helper (Tfh) cells increase in SLE and SLE-model (NZBxNZW)F1 mice, and the blockade of Tfh development ameliorated SLE, indicating the importance of Tfh cells in the pathogenesis of SLE. Self-organized criticality theory shows that SLE is caused by repeated infection, wherein SLE-inducing pathogens can vary individually depending on one’s HLA; however, the pathogen presented on HLA stimulates the T cell receptor (TCR) strongly beyond self-organized criticality. This stimulation generates TCR-revised, autoreactive DOCK8+Tfh cells, which induced a variety of autoantibodies and SLE. The SARS-CoV-2 virus is an example pathogen because SLE occurs after SARS-CoV-2 infection and vaccination. DOCK8+Tfh cells and SLE decreased after conventional or anti-DOCK Ab therapies. Thus, DOCK8+Tfh cells newly generated after repeated infection fulfill the criteria (i), (ii) and (iii) as the cause of SLE. Full article
Show Figures

Figure 1

13 pages, 1488 KB  
Article
Respiratory Syncytial Virus Induces B Cell Activating Factor (BAFF) in Airway Epithelium: A Potential Avenue for Mucosal Vaccine Development
by Wael Alturaiki and Brian Flanagan
Viruses 2025, 17(7), 946; https://doi.org/10.3390/v17070946 - 4 Jul 2025
Cited by 1 | Viewed by 3755
Abstract
Respiratory syncytial virus (RSV) is a major etiological agent of lower respiratory tract infections, particularly among infants and the elderly. Activation of B cells in the mucosa and the production of specific neutralizing antibodies are essential for protective immunity against pulmonary infection. B-cell [...] Read more.
Respiratory syncytial virus (RSV) is a major etiological agent of lower respiratory tract infections, particularly among infants and the elderly. Activation of B cells in the mucosa and the production of specific neutralizing antibodies are essential for protective immunity against pulmonary infection. B-cell activating factor (BAFF) is a critical survival factor for B cells and has been associated with antiviral responses; however, its regulation during RSV infection remains poorly understood. This study examined BAFF regulation in BEAS-2B cells exposed to RSV or IFN-β. The treatments resulted in a progressive increase in gene expression over time, accompanied by higher protein levels. BAFF mRNA peaked at 12 h post-infection and declined by 48 h, coinciding with the release of soluble BAFF protein into the culture supernatant. Pre-treatment with anti-IFN-β antibodies prior to RSV infection reduced both BAFF mRNA and protein levels, indicating that IFN-β plays a regulatory role in BAFF production by airway epithelial cells. Western blot analysis revealed membrane-bound BAFF (~31 kDa) in non-infected cells, with elevated expression at 24 h post-infection. By 48 h, this form was cleaved into a soluble ~17 kDa form, which was detected in the supernatant. Immunostaining further demonstrated reduced surface expression of membrane-bound BAFF in RSV-infected cells compared to uninfected controls, suggesting that RSV infection promotes the cleavage and release of BAFF into the extracellular environment. Additionally, the release of BAFF was not affected by furin convertase inhibition or ER–Golgi transport blockade, indicating a potentially novel cleavage mechanism. Co-culturing BAFF produced by BEAS-2B cells with isolated B cells enhanced B cell viability. Overall, these results indicate that RSV infection stimulates BAFF production in airway epithelial cells through a pathway involving IFN-β, potentially contributing to B cell activation and promoting local antibody-mediated immunity. Understanding this mechanism may offer valuable insights for improving mucosal vaccine strategies and enhancing immunity against respiratory pathogens. Full article
(This article belongs to the Section Viral Immunology, Vaccines, and Antivirals)
Show Figures

Figure 1

19 pages, 885 KB  
Review
Tolerogenic Therapies in Cardiac Transplantation
by Laurenz Wolner, Johan William-Olsson, Bruno K. Podesser, Andreas Zuckermann and Nina Pilat
Int. J. Mol. Sci. 2025, 26(9), 3968; https://doi.org/10.3390/ijms26093968 - 23 Apr 2025
Cited by 3 | Viewed by 2996
Abstract
Heart transplantation remains the gold-standard treatment for end-stage heart failure, yet long-term graft survival is hindered by chronic rejection and the morbidity and mortality caused by lifelong immunosuppression. While advances in medical and device-based therapies have reduced the overall need for transplantation, patients [...] Read more.
Heart transplantation remains the gold-standard treatment for end-stage heart failure, yet long-term graft survival is hindered by chronic rejection and the morbidity and mortality caused by lifelong immunosuppression. While advances in medical and device-based therapies have reduced the overall need for transplantation, patients who ultimately require a transplant often present with more advanced disease and comorbidities. Recent advances in tolerance-inducing strategies offer promising avenues to improve allograft acceptance, while minimizing immunosuppressive toxicity. This review explores novel approaches aiming to achieve long-term immunological tolerance, including co-stimulation blockade, mixed chimerism, regulatory T-cell (Treg) therapies, thymic transplantation, and double-organ transplantation. These strategies seek to promote donor-specific unresponsiveness and mitigate chronic rejection. Additionally, expanding the donor pool remains a critical challenge in addressing organ shortages. Innovations such as ABO-incompatible heart transplantation are revolutionizing the field by increasing donor availability and accessibility. In this article, we discuss the mechanistic basis, clinical advancements, and challenges of these approaches, highlighting their potential to transform the future of heart transplantation with emphasis on clinical translation. Full article
(This article belongs to the Special Issue Molecular Mechanisms in Organ Transplantation)
Show Figures

Figure 1

22 pages, 9261 KB  
Article
Oncolytic Vaccinia Virus Armed with GM-CSF and IL-7 Enhances Antitumor Immunity in Pancreatic Cancer
by Wenyi Yan, Yujing Xuan, Ruimin Wang, Ziyan Huan, Yu Guo, Huilin Dun, Lihua Xu, Ruxia Han, Xianlei Sun, Lingling Si, Nicholas Robert Lemoine, Yaohe Wang and Pengju Wang
Biomedicines 2025, 13(4), 882; https://doi.org/10.3390/biomedicines13040882 - 5 Apr 2025
Cited by 4 | Viewed by 2229 | Correction
Abstract
Objectives: Pancreatic cancer remains a therapeutic challenge due to its immunosuppressive microenvironment and treatment resistance. This study aimed to develop a novel recombinant oncolytic vaccinia virus (VVL-GL7) co-expressing granulocyte-macrophage colony-stimulating factor (GM-CSF) and interleukin-7 (IL-7), designed to enhance anti-tumor immunity and synergize with [...] Read more.
Objectives: Pancreatic cancer remains a therapeutic challenge due to its immunosuppressive microenvironment and treatment resistance. This study aimed to develop a novel recombinant oncolytic vaccinia virus (VVL-GL7) co-expressing granulocyte-macrophage colony-stimulating factor (GM-CSF) and interleukin-7 (IL-7), designed to enhance anti-tumor immunity and synergize with immune checkpoint inhibitors. Methods: VVL-GL7 was constructed through CRISPR/Cas9-mediated knockout of TK and A49 genes, combined with the simultaneous insertion of dual cytokine-encoding cassettes. Anti-tumor efficacy was evaluated in vitro and in vivo using C57BL/6 mouse and Syrian hamster pancreatic cancer models. Comprehensive immune profiling evaluated CD8+ T-cell and macrophage infiltration dynamics while simultaneously assessing memory T-cell differentiation patterns using flow cytometry. Preclinical combination studies of VVL-GL7 and the PD-1 immune checkpoint inhibitor were systematically evaluated in a syngeneic pancreatic cancer model. Results: VVL-GL7 exhibited potent oncolytic activity, inducing significant tumor regression in both preclinical models. VVL-GL7 therapy significantly augmented CD8+ T-cell and macrophage infiltration within the tumor microenvironment, while concomitantly driving memory T-cell differentiation. The synergistic effects of VVL-GL7 and the PD-1 blockade further improved therapeutic outcomes, resulting in significantly higher tumor remission rates compared to monotherapy and achieving complete tumor regression in pancreatic cancer models. Conclusions: VVL-GL7 reprograms the immunosuppressive tumor microenvironment and synergizes with anti-PD-1 antibodies to overcome resistance in pancreatic cancer. Full article
(This article belongs to the Special Issue Oncolytic Viruses and Combinatorial Immunotherapy for Cancer)
Show Figures

Figure 1

12 pages, 2456 KB  
Article
ICOSLG Is Associated with Anti-PD-1 and Concomitant Antihistamine Treatment Response in Advanced Melanoma
by Domenico Mallardo, Mario Fordellone, Margaret Ottaviano, Giuseppina Marano, Maria Grazia Vitale, Mario Mallardo, Mariagrazia Capasso, Teresa De Cristofaro, Mariaelena Capone, Teresa Meinardi, Miriam Paone, Patrizia Sabatelli, Rosaria De Filippi, Alessandra Cesano, Ernesta Cavalcanti, Corrado Caracò, Sarah Warren, Alfredo Budillon, Ester Simeone and Paolo Antonio Ascierto
Int. J. Mol. Sci. 2024, 25(22), 12439; https://doi.org/10.3390/ijms252212439 - 19 Nov 2024
Cited by 5 | Viewed by 3835
Abstract
We previously demonstrated that patients with metastatic unresectable stage IIIb–IV melanoma receiving cetirizine (a second-generation H1 antagonist antihistamine) premedication with immunotherapy had better outcomes than those not receiving cetirizine. In this retrospective study, we searched for a gene signature potentially predictive of the [...] Read more.
We previously demonstrated that patients with metastatic unresectable stage IIIb–IV melanoma receiving cetirizine (a second-generation H1 antagonist antihistamine) premedication with immunotherapy had better outcomes than those not receiving cetirizine. In this retrospective study, we searched for a gene signature potentially predictive of the response to the addition of cetirizine to checkpoint inhibition (nivolumab or pembrolizumab with or without previous ipilimumab). Transcriptomic analysis showed that inducible T cell costimulator ligand (ICOSLG) expression directly correlated with the disease control rate (DCR) when detected with a loading value > 0.3. A multivariable logistic regression model showed a positive association between the DCR and ICOSLG expression for progression-free survival and overall survival. ICOSLG expression was associated with CD64, a specific marker of M1 macrophages, at baseline in the patient samples who received cetirizine concomitantly with checkpoint inhibitors, but this association was not present in subjects who had not received cetirizine. In conclusion, our results show that the clinical advantage of concomitant treatment with cetirizine during checkpoint inhibition in patients with malignant melanoma is associated with high ICOSLG expression, which could predict the response to immune checkpoint inhibitor blockade. Full article
(This article belongs to the Special Issue Advances in Melanoma and Skin Cancers: 2nd Edition)
Show Figures

Figure 1

18 pages, 5236 KB  
Article
Dendritic Cells Pulsed with HAM/TSP Exosomes Sensitize CD4 T Cells to Enhance HTLV-1 Infection, Induce Helper T-Cell Polarization, and Decrease Cytotoxic T-Cell Response
by Julie Joseph, Thomas A. Premeaux, Ritesh Tandon, Edward L. Murphy, Roberta Bruhn, Christophe Nicot, Bobby Brooke Herrera, Alexander Lemenze, Reem Alatrash, Prince Baffour Tonto, Lishomwa C. Ndhlovu and Pooja Jain
Viruses 2024, 16(9), 1443; https://doi.org/10.3390/v16091443 - 10 Sep 2024
Cited by 2 | Viewed by 2824
Abstract
HTLV-1-associated myelopathy/tropical spastic paraparesis (HAM/TSP) is a progressive demyelinating disease of the spinal cord due to chronic inflammation. Hallmarks of disease pathology include dysfunctional anti-viral responses and the infiltration of HTLV-1-infected CD4+ T cells and HTLV-1-specific CD8+ T cells in the central nervous [...] Read more.
HTLV-1-associated myelopathy/tropical spastic paraparesis (HAM/TSP) is a progressive demyelinating disease of the spinal cord due to chronic inflammation. Hallmarks of disease pathology include dysfunctional anti-viral responses and the infiltration of HTLV-1-infected CD4+ T cells and HTLV-1-specific CD8+ T cells in the central nervous system. HAM/TSP individuals exhibit CD4+ and CD8+ T cells with elevated co-expression of multiple inhibitory immune checkpoint proteins (ICPs), but ICP blockade strategies can only partially restore CD8+ T-cell effector function. Exosomes, small extracellular vesicles, can enhance the spread of viral infections and blunt anti-viral responses. Here, we evaluated the impact of exosomes isolated from HTLV-1-infected cells and HAM/TSP patient sera on dendritic cell (DC) and T-cell phenotypes and function. We observed that exosomes derived from HTLV-infected cell lines (OSP2) elicit proinflammatory cytokine responses in DCs, promote helper CD4+ T-cell polarization, and suppress CD8+ T-cell effector function. Furthermore, exosomes from individuals with HAM/TSP stimulate CD4+ T-cell polarization, marked by increased Th1 and regulatory T-cell differentiation. We conclude that exosomes in the setting of HAM/TSP are detrimental to DC and T-cell function and may contribute to the progression of pathology with HTLV-1 infection. Full article
(This article belongs to the Special Issue Human T-Cell Leukemia Virus (HTLV) Infection and Treatment)
Show Figures

Graphical abstract

21 pages, 6530 KB  
Article
Combination of Anti-CD40 and Anti-CD40L Antibodies as Co-Stimulation Blockade in Preclinical Cardiac Xenotransplantation
by Martin Bender, Jan-Michael Abicht, Bruno Reichart, Elisabeth Neumann, Julia Radan, Maren Mokelke, Ines Buttgereit, Maria Leuschen, Felicia Wall, Sebastian Michel, Reinhard Ellgass, Stig Steen, Audrius Paskevicius, Andreas Lange, Barbara Kessler, Elisabeth Kemter, Nikolai Klymiuk, Joachim Denner, Antonia W. Godehardt, Ralf R. Tönjes, Jonathan M. Burgmann, Constança Figueiredo, Anastasia Milusev, Valentina Zollet, Neda Salimi-Afjani, Alain Despont, Robert Rieben, Stephan Ledderose, Christoph Walz, Christian Hagl, David Ayares, Eckhard Wolf, Michael Schmoeckel, Paolo Brenner, Uli Binder, Michaela Gebauer, Arne Skerra and Matthias Länginadd Show full author list remove Hide full author list
Biomedicines 2024, 12(8), 1927; https://doi.org/10.3390/biomedicines12081927 - 22 Aug 2024
Cited by 8 | Viewed by 3564
Abstract
The blockade of the CD40/CD40L immune checkpoint is considered essential for cardiac xenotransplantation. However, it is still unclear which single antibody directed against CD40 or CD40L (CD154), or which combination of antibodies, is better at preventing organ rejection. For example, the high doses [...] Read more.
The blockade of the CD40/CD40L immune checkpoint is considered essential for cardiac xenotransplantation. However, it is still unclear which single antibody directed against CD40 or CD40L (CD154), or which combination of antibodies, is better at preventing organ rejection. For example, the high doses of antibody administered in previous experiments might not be feasible for the treatment of humans, while thrombotic side effects were described for first-generation anti-CD40L antibodies. To address these issues, we conducted six orthotopic pig-to-baboon cardiac xenotransplantation experiments, combining a chimeric anti-CD40 antibody with an investigational long-acting PASylated anti-CD40L Fab fragment. The combination therapy effectively resulted in animal survival with a rate comparable to a previous study that utilized anti-CD40 monotherapy. Importantly, no incidence of thromboembolic events associated with the administration of the anti-CD40L PAS-Fab was observed. Two experiments failed early because of technical reasons, two were terminated deliberately after 90 days with the baboons in excellent condition and two were extended to 120 and 170 days, respectively. Unexpectedly, and despite the absence of any clinical signs, histopathology revealed fungal infections in all four recipients. This study provides, for the first time, insights into a combination therapy with anti-CD40/anti-CD40L antibodies to block this immune checkpoint. Full article
Show Figures

Figure 1

14 pages, 2829 KB  
Article
Adoptive Cell Therapy in Mice Sensitized to a Grass Pollen Allergen
by Anna Marianne Weijler, Lisa Prickler, Verena Kainz, Eva Bergmann, Barbara Bohle, Heinz Regele, Rudolf Valenta, Birgit Linhart and Thomas Wekerle
Antibodies 2024, 13(2), 48; https://doi.org/10.3390/antib13020048 - 18 Jun 2024
Viewed by 1890
Abstract
The proportion of patients with type I allergy in the world population has been increasing and with it the number of people suffering from allergic symptoms. Recently we showed that prophylactic cell therapy employing allergen-expressing bone marrow (BM) cells or splenic B cells [...] Read more.
The proportion of patients with type I allergy in the world population has been increasing and with it the number of people suffering from allergic symptoms. Recently we showed that prophylactic cell therapy employing allergen-expressing bone marrow (BM) cells or splenic B cells induced allergen-specific tolerance in naïve mice. Here we investigated if cell therapy can modulate an established secondary allergen-specific immune response in pre-immunized mice. We sensitized mice against the grass pollen allergen Phl p 5 and an unrelated control allergen, Bet v 1, from birch pollen before the transfer of Phl p 5-expressing BM cells. Mice were conditioned with several combinations of low-dose irradiation, costimulation blockade, rapamycin and T cell-depleting anti-thymocyte globulin (ATG). Levels of allergen-specific IgE and IgG1 in serum after cell transfer were measured via ELISA and alterations in cellular responses were measured via an in vitro proliferation assay and transplantation of Phl p 5+ skin grafts. None of the tested treatment protocols impacted Phl p 5-specific antibody levels. Transient low-level chimerism of Phl p 5+ leukocytes as well as a markedly prolonged skin graft survival were observed in mice conditioned with high numbers of Phl p 5+ BMC or no sensitization events between the day of cell therapy and skin grafting. The data presented herein demonstrate that a pre-existing secondary allergen-specific immune response poses a substantial hurdle opposing tolerization through cell therapy and underscore the importance of prophylactic approaches for the prevention of IgE-mediated allergy. Full article
(This article belongs to the Section Humoral Immunity)
Show Figures

Figure 1

Back to TopTop