Sign in to use this feature.

Years

Between: -

Subjects

remove_circle_outline
remove_circle_outline
remove_circle_outline
remove_circle_outline
remove_circle_outline
remove_circle_outline
remove_circle_outline
remove_circle_outline
remove_circle_outline

Journals

remove_circle_outline
remove_circle_outline
remove_circle_outline
remove_circle_outline
remove_circle_outline
remove_circle_outline
remove_circle_outline
remove_circle_outline
remove_circle_outline
remove_circle_outline
remove_circle_outline
remove_circle_outline
remove_circle_outline
remove_circle_outline

Article Types

Countries / Regions

remove_circle_outline
remove_circle_outline
remove_circle_outline
remove_circle_outline

Search Results (1,108)

Search Parameters:
Keywords = chlorella

Order results
Result details
Results per page
Select all
Export citation of selected articles as:
19 pages, 787 KB  
Article
Bicarbonate-Based Cultivation of Chlorella vulgaris: Growth Enhancement, Carbon Losses and Metabolic Trade-Offs
by Carolina Maia, Mariana Cardoso, Joana Oliveira, Susana Casal, Tânia G. Tavares, José C. M. Pires and Ana F. Esteves
Appl. Sci. 2026, 16(7), 3279; https://doi.org/10.3390/app16073279 (registering DOI) - 28 Mar 2026
Abstract
Microalgae are photosynthetic microorganisms with high biotechnological potential, though optimising inorganic carbon supply remains a critical challenge to enhance growth, biomass quality, and carbon use efficiency. To address this, this study evaluated the impact of sodium bicarbonate supplementation (0, 0.5, 1.5, and 3.0 [...] Read more.
Microalgae are photosynthetic microorganisms with high biotechnological potential, though optimising inorganic carbon supply remains a critical challenge to enhance growth, biomass quality, and carbon use efficiency. To address this, this study evaluated the impact of sodium bicarbonate supplementation (0, 0.5, 1.5, and 3.0 g L−1) on Chlorella vulgaris growth, carbon dynamics, biochemical composition, and metabolism over 11 days. Higher carbon availability (3.0 g L−1 NaHCO3) increased the specific growth rate to 0.472 ± 0.004 d−1, accelerated nitrogen removal (85% by day 4), enhanced phosphorus removal (up to 90% by the end of cultivation), and increased dissolved inorganic carbon uptake (93 ± 6 mg L−1). Carbohydrate and lipid contents were not significantly affected by bicarbonate concentration, whereas protein and pigment levels were higher in non-supplemented conditions due to prolonged exponential growth. Bicarbonate supplementation enhanced MUFA content, improving biodiesel quality. Amino acid profiles were similar across conditions, with glutamic acid as the predominant amino acid (up to 17 mg g−1 DW) and higher values under moderate bicarbonate supplementation (1.5 g L−1). Overall, bicarbonate supplementation enhanced microalgal growth, nutrient removal efficiency, and fatty acid composition, highlighting its potential to improve carbon availability for C. vulgaris cultivation. Full article
Show Figures

Figure 1

23 pages, 2029 KB  
Article
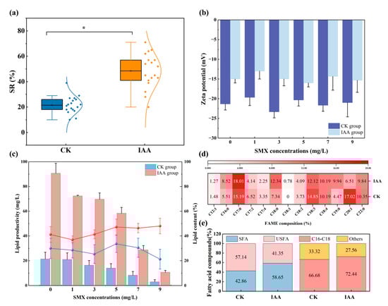
The Utilization of Indoleacetic Acid to Enhance the Tolerance of Microalgae to Antibiotics, Removal Capability, and Lipid Production
by Lifeng Wang, Yibo Zhang, Zhenbing Wu, Chenyuan Dang and Jie Fu
Microorganisms 2026, 14(4), 769; https://doi.org/10.3390/microorganisms14040769 - 27 Mar 2026
Abstract
The utilization of microalgae for bioremediation presents a highly promising and cost-effective approach, offering advantages of simultaneous pollutant removal and biomass recovery. However, pollutants may adversely affect microalgal growth, potentially compromising both pollutant removal efficiency and biomass yield. In this study, the plant [...] Read more.
The utilization of microalgae for bioremediation presents a highly promising and cost-effective approach, offering advantages of simultaneous pollutant removal and biomass recovery. However, pollutants may adversely affect microalgal growth, potentially compromising both pollutant removal efficiency and biomass yield. In this study, the plant hormone indoleacetic acid was employed to enhance the tolerance to pollutants and lipid production capability of Chlorella vulgaris (C. vulgaris). Compared to the non-treated group, the addition of indoleacetic acid resulted in increased biomass, pigment content, sedimentation performance, lipid productivity and content, as well as antibiotic removal capacity in C. vulgaris. Furthermore, the effects of indoleacetic acid on C. vulgaris growth were elucidated through changes in antioxidant enzymes and fatty acid saturation. Overall, this study reveals the potential of plant hormones in enhancing microalgal tolerance and lipid productivity, providing a theoretical basis for the effective utilization of microalgae in achieving simultaneous pollutant removal and biofuel production. Full article
(This article belongs to the Section Microbial Biotechnology)
Show Figures

Figure 1

19 pages, 2430 KB  
Article
DoE-Guided Multi-Response Optimization of Harvesting and Drying for Maximized Macromolecule Recovery in Chlorella sp.
by Andrés F. Barajas-Solano, Antonio Zuorro, Roberto Lavecchia, Janet B. García-Martínez, Jefferson E. Contreras-Ropero, Nestor A. Urbina-Suarez and German L. Lopez-Barrera
Phycology 2026, 6(2), 35; https://doi.org/10.3390/phycology6020035 - 27 Mar 2026
Abstract
Harvesting and drying are critical post-harvest operations in microalgal biomass processing because they strongly influence biomass conditioning and the subsequent recoverability of major macromolecular fractions. Accordingly, this study evaluated and optimized harvesting and drying conditions to identify processing windows associated with carbohydrate, protein, [...] Read more.
Harvesting and drying are critical post-harvest operations in microalgal biomass processing because they strongly influence biomass conditioning and the subsequent recoverability of major macromolecular fractions. Accordingly, this study evaluated and optimized harvesting and drying conditions to identify processing windows associated with carbohydrate, protein, and lipid responses in Chlorella sp. (UFPS012). An I-optimal design was applied to assess drying temperature (40–60 °C), drying time (18–30 h), equipment (oven vs. food-grade dehydrator), and harvesting method (chemical flocculation vs. electroflotation). Subsequently, temperature and time were optimized using a central composite design while keeping electroflotation and the food-grade dehydrator fixed. The harvesting method was consistently significant across responses, whereas drying factors showed metabolite-dependent effects. During the screening stage, carbohydrates were mainly influenced by drying time and harvesting method, proteins by drying time and equipment, and lipids by drying temperature, equipment, and harvesting method. In the optimization stage, the fitted quadratic models showed high goodness of fit (R2 = 0.9778–0.9959), and the desirability function identified a compromise condition at 56.78 °C and 41.28 h. Under these conditions, the model predicted approximately 155.0 mg/L of total carbohydrates, 368.4 mg/L of total proteins, and 15.2 mg/L of total lipids. Process validation showed no significant difference between predicted and observed values for proteins, whereas carbohydrates and lipids differed significantly. In parallel, the moisture ratio approached zero at approximately 2460 min, consistent with the late stage of drying. Overall, electroflotation, coupled with food-grade dehydration, defined a laboratory-scale post-harvest configuration for the simultaneous conditioning of Chlorella biomass for multi-metabolite recovery. Future studies should evaluate specific energy demand, techno-economic feasibility, alternative drying technologies, and other Chlorella-relevant high-value compounds such as carotenoids. Full article
Show Figures

Figure 1

34 pages, 7037 KB  
Article
On the Design of Chlorella vulgaris Composition for Potential Food Uses via Manipulation of Cultivation Conditions
by Ana S. Pinto, Joana Oliveira, Ana F. Esteves, Susana Casal, Gustavo Mil-Homens, Francisco X. Malcata, José C. M. Pires and Tânia G. Tavares
Mar. Drugs 2026, 24(4), 124; https://doi.org/10.3390/md24040124 - 26 Mar 2026
Abstract
Interest in microalgae-based technologies has emerged in recent years as a response to environmental challenges and the global food crisis, for providing alternative and sustainable food products. This study used temperature variations between 18 and 32 °C and nitrogen-to-phosphorus (N:P) ratios between 1.9 [...] Read more.
Interest in microalgae-based technologies has emerged in recent years as a response to environmental challenges and the global food crisis, for providing alternative and sustainable food products. This study used temperature variations between 18 and 32 °C and nitrogen-to-phosphorus (N:P) ratios between 1.9 and 42.6 to model and optimize growth and composition of Chlorella vulgaris, a nutritionally interesting species. Lower temperatures appear ideal for this strain. An increase in average biomass productivity was observed with decreasing temperature, leading to a maximum of 122.27 mgdw L−1 d−1 at 18 °C on the fourth day of cultivation. The maximum productivities for total proteins, fatty acids, carbohydrates, and pigments were, respectively, 26.9 mg L−1 d−1, 26.4 mg L−1 d−1, 16.0 mg L−1 d−1, and 2.41 mg L−1 d−1, all referring to 18 °C. The fatty acid, carotenoid, and amino acid profiles were also ascertained; several indicators suggested that cultivation of these microalgae under the aforementioned optimal conditions holds potential for the food industry. The high proportion of polyunsaturated fatty acids—including two essential fatty acids; the high production of lutein, and the presence of several essential amino acids are among the favorable indicators. Overall, the information generated by this study is helpful to support future pilot studies aimed at the commercial production of microalgae-derived products. Full article
(This article belongs to the Special Issue Applications of Marine Microalgal Biotechnology)
Show Figures

Graphical abstract

21 pages, 719 KB  
Article
Spirulina (Arthrospira platensis), Chlorella (Chlorella vulgaris) and House Cricket (Acheta domesticus) as Non-Conventional Sources of Protein for Fortification of Sponge Cake
by Izabela Podgórska-Kryszczuk, Ewelina Zielińska and Dawid Ramotowski
Appl. Sci. 2026, 16(7), 3220; https://doi.org/10.3390/app16073220 (registering DOI) - 26 Mar 2026
Abstract
Enriching bakery products with highly nutritious ingredients, such as microalgae and insect powder, is a promising strategy for developing functional foods. This study aimed to evaluate the effects of spirulina, chlorella, and cricket powder on the quality of sponge cakes. The assessed parameters [...] Read more.
Enriching bakery products with highly nutritious ingredients, such as microalgae and insect powder, is a promising strategy for developing functional foods. This study aimed to evaluate the effects of spirulina, chlorella, and cricket powder on the quality of sponge cakes. The assessed parameters included color, nutritional value, mineral composition, antioxidant activity, predicted glycemic index (pGI), and sensory properties. The addition of microalgae significantly reduced the L* value and altered the color shade of the sponge cakes, while the insect powder caused milder color changes. The enriched samples contained higher levels of protein (by up to 14%) and minerals, including calcium, magnesium, iron, and zinc. Antioxidant activity was enhanced across all variations, particularly in sponge cakes with insect powder, which showed the highest TPC (47.96 mg GAE), DPPH· (0.107 mM TE), and ABTS·+ (0.208 mM TE) levels. Cakes containing spirulina exhibited the highest total flavonoid content (63.95 mg EPI). Additionally, the enriched samples demonstrated a statistically significant reduction in the pGI. Among all the supplemented samples, the sponge cake with cricket powder received the highest consumer acceptance. Overall, enriching sponge cakes with microalgae and cricket powder improved their nutritional value and antioxidant properties, with insect powder offering the best balance between sensory quality and functionality. Full article
Show Figures

Figure 1

21 pages, 2629 KB  
Article
Evaluating Chlorella vulgaris as a Biostimulant for Salt and Heat Stress Tolerance in Chenopodium quinoa
by Lucia Giorgetti, Andrea Melchiorre, Laryssa Peres Fabbri, Morena Gabriele and Lorenza Bellani
Environments 2026, 13(4), 182; https://doi.org/10.3390/environments13040182 - 26 Mar 2026
Viewed by 180
Abstract
Recent climate changes worldwide have negatively impacted crop yields, highlighting the urgent need to develop new cultivation strategies to counteract this phenomenon. Our study aimed to analyze the effects of saline (0 mM, 100 mM, 200 mM, and 300 mM NaCl) and heat [...] Read more.
Recent climate changes worldwide have negatively impacted crop yields, highlighting the urgent need to develop new cultivation strategies to counteract this phenomenon. Our study aimed to analyze the effects of saline (0 mM, 100 mM, 200 mM, and 300 mM NaCl) and heat stress (24 °C and 32 °C) on the physiological parameters of Chenopodium quinoa variety “Regalona,” evaluating the efficacy of the microalgal biostimulant Chlorella vulgaris-like extract (0%, 0.025% and 0.05%). Sprouts grown under these different conditions were assessed for antioxidant content, antioxidant activity, reactive oxygen species, and photosynthetic pigments. The analyses did not reveal significant effects of the two microalgal concentrations on germination percentage or sprout length across the various temperature and salinity conditions. However, antioxidant activity was increased in many experimental trials, especially when the microalgae were combined with salt stress, with the higher biostimulant concentration showing more pronounced effects. Conversely, a temperature of 32 °C negatively impacted the parameters measured. These findings provide a basis for further research aimed at enhancing the antioxidant and nutraceutical properties of plants valuable for human nutrition. Full article
Show Figures

Figure 1

23 pages, 912 KB  
Review
Photosynthetic Biogas Upgrading Using Microalgal–Bacterial Consortia: Fundamentals, Process Optimization and Challenges
by María del Rosario Rodero, Loreta Drazdienė and Raúl Muñoz
Microorganisms 2026, 14(4), 735; https://doi.org/10.3390/microorganisms14040735 - 26 Mar 2026
Viewed by 112
Abstract
Biogas is a key renewable energy vector that can support the transition toward a net-zero carbon economy. Its direct use as a natural gas substitute is limited because it must be upgraded to meet CH4 purity specifications required for injection into the [...] Read more.
Biogas is a key renewable energy vector that can support the transition toward a net-zero carbon economy. Its direct use as a natural gas substitute is limited because it must be upgraded to meet CH4 purity specifications required for injection into the gas grid or for use as a vehicle fuel. This review summarizes current progress in photosynthetic biogas upgrading, an emerging biotechnology based on the symbiotic action of microalgal–bacterial consortia capable of supporting gas purification with nutrient recovery in a single integrated process. This biotechnology relies on two stages: an absorption unit that enables gas–liquid mass transfer of the biogas pollutants, and a photobioreactor in which CO2 and other contaminants are removed. Optimal system performance is strongly influenced by the liquid to gas (L/G) ratio, with values between 0.5 and 1.0, typically balancing effective CO2 removal and limited CH4 dilution. High-alkalinity nutrient media (1.5–2.5 gIC L−1) and pH > 9 remain essential to sustain the chemical gradients driving CO2 mass transfer. Robust microalgae/cyanobacteria such as Chlorella vulgaris and Pseudanabaena sp. frequently dominate these systems. Recent efforts in the biostimulation of photosynthesis are presented based on their potential to enhance biomass productivity and CO2 removal, which could decrease the footprint of the process and facilitate its large-scale adoption for biomethane production. Full article
Show Figures

Figure 1

24 pages, 12667 KB  
Article
Integrated Assessment of Vermiculite Enriched with Humic Substances or Chlorella vulgaris: Soil Fertility, Maize Nutrition, and Microbial Indicators
by Galymzhan Saparov, Kanat Kulymbet, Bakhytbek Amirov, Aidyn Gazizov, Adilet Sakhbek, Arailym Amanzholkyzy, Assem Mukangalyieva, Gulnar Ultanbekova, Jiefei Mao and Meruyert Kurmanbayeva
Agriculture 2026, 16(6), 712; https://doi.org/10.3390/agriculture16060712 (registering DOI) - 23 Mar 2026
Viewed by 215
Abstract
Maize production in semi–arid irrigated systems depends on soil fertility and an active rhizosphere. We hypothesized that vermiculite enriched with humic substances (HS) or Chlorella vulgaris (CV) would outperform vermiculite alone by improving soil fertility, maize nutrition, and rhizosphere-associated microbial indicators. A field [...] Read more.
Maize production in semi–arid irrigated systems depends on soil fertility and an active rhizosphere. We hypothesized that vermiculite enriched with humic substances (HS) or Chlorella vulgaris (CV) would outperform vermiculite alone by improving soil fertility, maize nutrition, and rhizosphere-associated microbial indicators. A field experiment was conducted in southern Kazakhstan under medium–loam sierozem using a randomized block design with three replicates and seven treatments: control, vermiculite at 1 and 2 t ha−1, vermiculite + HS at 1 and 2 t ha−1, and vermiculite + CV at 1 and 2 t ha−1. Amendments were incorporated before sowing, and soil, plant, and microbial measurements were taken before sowing, at V6–V8, and after harvest. Compared with the control, all amendments improved early maize growth, leaf area development, biomass accumulation, and nutrient status, and increased grain yield. The strongest response was obtained with vermiculite + HS at 2 t ha−1, which increased grain yield from 6.48 to 10.24 t ha−1 (+58%). Microbial indicators differed between bulk soil and the rhizosphere, while Pearson correlation and PCA revealed coordinated soil–plant–microbe responses and productivity–linked variables across treatments. Taken together, these results indicate that enriched vermiculite, especially HS–enriched vermiculite at 2 t ha−1, is a promising amendment for improving maize productivity and rhizosphere functioning in semi–arid irrigated systems. Full article
(This article belongs to the Section Agricultural Soils)
Show Figures

Figure 1

24 pages, 2515 KB  
Article
Production of Carbohydrate-Rich Chlorella sp. Biomass Using Clarified Aquaponics Effluent for Bioethanol Feedstock Applications
by Charith Akalanka Dodangodage, Geethaka Nethsara Gamage, Lakru C. Mallawa, Jagath C. Kasturiarachchi, Kavini Vindya Fernando, Ranoda Hasandee Halwatura, Thilini A. Perera, Sanjitha Dilan Rajapakshe, Sayuri S. Niyangoda and Rangika Umesh Halwatura
Biomass 2026, 6(2), 26; https://doi.org/10.3390/biomass6020026 - 23 Mar 2026
Viewed by 270
Abstract
The integration of microalgal cultivation with wastewater streams offers a promising pathway to enhance resource efficiency within circular bioeconomy frameworks. However, the suitability of clarified aquaponics sedimentation effluent for producing carbohydrate-rich microalgal biomass remains insufficiently evaluated, particularly with respect to nutrient recovery and [...] Read more.
The integration of microalgal cultivation with wastewater streams offers a promising pathway to enhance resource efficiency within circular bioeconomy frameworks. However, the suitability of clarified aquaponics sedimentation effluent for producing carbohydrate-rich microalgal biomass remains insufficiently evaluated, particularly with respect to nutrient recovery and bioethanol-relevant feedstock potential. In this study, clarified aquaponics sedimentation effluent was assessed as a cultivation medium for Chlorella sp. under controlled laboratory conditions. Biomass productivity, nutrient removal performance, and carbohydrate accumulation were systematically evaluated and compared with conventional synthetic medium. Chlorella sp. cultivated in clarified aquaponic effluent achieved a maximum biomass concentration of approximately 2.05 g L−1, exceeding that obtained in Bold’s Basal Medium. Carbohydrate content exceeded 40% of dry weight, indicating suitability for fermentable sugar production. Nitrate and phosphate removal efficiencies greater than 95% were achieved, with mass balance analysis confirming biological assimilation as the primary removal mechanism (~87.4%). This confirms the dual functionality of the system. The effective nutrient assimilation and confirmed the dual functionality of the system as both a biomass production and nutrient recovery process. Comparable performance under diluted and undiluted effluent conditions further indicated that freshwater dilution is not required following clarification. Light saturation was observed at 180–190 μmol m−2 s−1, providing guidance for energy-efficient operation. These findings demonstrate that clarified aquaponics effluent can serve as an effective alternative growth medium for producing carbohydrate-rich Chlorella sp. biomass while enabling nutrient recovery. The estimated bioethanol potential is theoretical, based on stoichiometric conversion assumptions, and experimental fermentation was not conducted. This work provides quantitative evidence supporting the integration of microalgae into aquaponic systems and establishes a foundation for future pilot-scale, techno-economic, and life-cycle assessments. Full article
Show Figures

Figure 1

20 pages, 2677 KB  
Article
Effect of Illumination Colour on the Growth and Energetic Properties of Chlorella vulgaris for Bioenergy Applications
by Pawel Czyzewski, Przemyslaw Matuszak, Marcelina Malecka, Joanna Jojka, Ahmad M. S. H. Al-Moftah, Hao Shi, Mohammad Alnajideen and Agustin Valera-Medina
Energies 2026, 19(6), 1572; https://doi.org/10.3390/en19061572 - 23 Mar 2026
Viewed by 191
Abstract
Microalgae are a promising third-generation biomass resource due to their high photosynthetic efficiency, rapid growth rates, capacity to accumulate energy-rich biochemical fractions, and efficient utilisation of carbon dioxide (CO2). In this study, the effect of illumination colour on the growth and [...] Read more.
Microalgae are a promising third-generation biomass resource due to their high photosynthetic efficiency, rapid growth rates, capacity to accumulate energy-rich biochemical fractions, and efficient utilisation of carbon dioxide (CO2). In this study, the effect of illumination colour on the growth and energetic properties of Chlorella vulgaris cultivated in laboratory-scale photobioreactors was investigated. Four independent cultivation cycles were conducted under controlled conditions using a 16 h light/8 h dark photoperiod, temperatures of 20–30 °C, and aeration with air enriched with 10% CO2. Cultures were illuminated using six light colours: plant-specific, white, green, red, blue, and ultraviolet. Biomass productivity was quantified, and the higher heating value (HHV) of the produced biomass was determined by bomb calorimetry. In addition, proximate (technical) analysis was performed for Chlorella vulgaris and compared with Chlorella pyrenoidosa, Spirulina, and Fucus vesiculosus (bladderwrack). The results showed that white illumination promoted both the highest biomass growth and the highest HHV for Chlorella vulgaris (15.08 MJ·kg−1), while ultraviolet illumination had a disruptive effect, leading to the lowest growth and calorific value (11.49 MJ·kg−1). Comparative analysis revealed that Chlorella pyrenoidosa exhibited the most favourable energetic properties; however, Chlorella vulgaris remains attractive for cultivation due to its robustness and broad tolerance to operating conditions. Full article
(This article belongs to the Special Issue Novel and Emerging Energy Systems)
Show Figures

Figure 1

12 pages, 1869 KB  
Article
New Insights into Potential Anti-Aging Effects of a Dietary Supplement from Chlorella Growth Factor and γ-PGA in Aged SAMP8 Mice
by Ming-Yu Chou, Shih-An Yang, Po-Hsien Li, Tzu-Chien Kao, Shih-Yi Wang, Po-Hsun Cheng, Ching-Hsin Chi, Shu-Fen Cheng, Yue-Ching Wong and Ming-Fu Wang
Biology 2026, 15(6), 503; https://doi.org/10.3390/biology15060503 - 20 Mar 2026
Viewed by 245
Abstract
Aging is closely associated with oxidative stress, which contributes to functional decline and increased vulnerability to neurodegenerative diseases. Natural antioxidants, such as Chlorella Growth Factor (CGF) and γ-polyglutamic acid (γ-PGA), possess antioxidant and anti-aging properties; however, their combined effects remain unknown. This study [...] Read more.
Aging is closely associated with oxidative stress, which contributes to functional decline and increased vulnerability to neurodegenerative diseases. Natural antioxidants, such as Chlorella Growth Factor (CGF) and γ-polyglutamic acid (γ-PGA), possess antioxidant and anti-aging properties; however, their combined effects remain unknown. This study investigated the potential synergistic effects of CGF and γ-PGA supplementation in senescence-accelerated mouse-prone 8 (SAMP8) mice, a model characterized by early cognitive decline, locomotor deficits, and elevated oxidative DNA damage. Three-month-old male SAMP8 mice (n = 40) were divided into four groups: control, CGF (49.2 mg/kg BW/day), γ-PGA (20.5 mg/kg BW/day), and combined CGF + γ-PGA (69.7 mg/kg BW/day), and were treated for 13 weeks. Behavioral and physiological assessments included locomotor activity, aging index, and cognitive function (passive and active avoidance tests). Biochemical analysis focused on brain 8-hydroxy-2′-deoxyguanosine (8-OHDG) as a biomarker of oxidative DNA damage. Supplementation with CGF and γ-PGA, particularly in combination, significantly improved locomotor activity, aging scores, and cognitive functions. Notably, the combined treatment yielded the greatest reduction in brain 8-OHDG levels. These findings indicate that CGF and γ-PGA, when administered together, exert enhanced protective effects against functional and molecular aging. In conclusion, long-term supplementation with CGF and γ-PGA protects against aging-related decline in SAMP8 mice. This study highlights the potential of CGF and γ-PGA as safe, natural candidates for the development of functional foods or nutraceuticals aimed at promoting healthy aging and reducing oxidative stress-associated disorders. Full article
Show Figures

Figure 1

15 pages, 1516 KB  
Article
Enhancing Stable Electricity Generation and Assimilative Ammonium-N Removal in Photosynthetic Algae–Microbial Fuel Cells Using a Chlorella Biofilm-Loaded ZnO-NiO@rGO Carbon-Fiber Composite Cathode
by Haiquan Zhan, Hong Wang, Yanzeng Li, Shiyu Liu, Shijie Yuan and Xiaohu Dai
Water 2026, 18(6), 733; https://doi.org/10.3390/w18060733 - 20 Mar 2026
Viewed by 312
Abstract
Photosynthetic algae–microbial fuel cells (PAMFCs) are attractive for energy-positive wastewater treatment and carbon mitigation. However, PAMFC performance under continuous flow is often constrained by limited cathodic electron-acceptor supply and unstable photosynthetic biofilms, while the extent to which cathode interfacial engineering can stabilize diurnal [...] Read more.
Photosynthetic algae–microbial fuel cells (PAMFCs) are attractive for energy-positive wastewater treatment and carbon mitigation. However, PAMFC performance under continuous flow is often constrained by limited cathodic electron-acceptor supply and unstable photosynthetic biofilms, while the extent to which cathode interfacial engineering can stabilize diurnal power output and assimilative NH4+–N removal remains unclear. In this study, the sponge-like and petal-like ZnO0.2-NiO@rGO-modified carbon fibers (ZnO0.2-NiO@rGO-pCFs and ZnO0.2-NiO@rGO-pCFp) and pre-fabricated carbon felt (pCF) were used as cathode materials to construct three sets of PAMFC systems. Under light–dark cycling, the engineered cathodes reached steady operation within about 6.5 d and increased the steady-state voltage to approximately 0.35 V, compared with approximately 0.08 V for pCF. Under continuous-flow conditions, cathodic NH4+–N removal exhibited a stable diurnal rhythm, with higher removal during illumination at about 43–51% than in the dark at about 29–30%, consistent with algal assimilation as the primary nitrogen sink, while cathode modification mainly improved the cathodic microenvironment and response stability. Compared with pCF, the ZnO0.2–NiO@rGO cathode enriched a more even, Chlorophyta-dominated algal biofilm with an approximate relative abundance of 80%, indicating that its selective interfacial environment favors biofilm stabilization and sustains in situ oxygen production and cathodic electron-acceptor supply. Consequently, the composite cathode enhanced voltage output and stabilized light-enhanced, assimilative NH4+–N removal under aeration-free operation, while establishing an interpretable link between electrochemical performance and 18S rDNA-derived community assembly features, thereby providing a low-cost cathode design basis for nitrogen removal in wastewater treatment. Full article
(This article belongs to the Special Issue Advanced Biological Wastewater Treatment and Nutrient Removal)
Show Figures

Figure 1

13 pages, 669 KB  
Article
Synergistic Effect of Light and Temperature on Growth and Biochemical Composition of Chlorella sorokiniana Cultures
by Ana Margarita Silva Benavides, Natalia Jiménez-Conejo and Giuseppe Torzillo
Foods 2026, 15(6), 1087; https://doi.org/10.3390/foods15061087 - 20 Mar 2026
Viewed by 198
Abstract
This study investigated the combined effects of light intensity and temperature on the growth and biochemical composition of Chlorella sorokiniana (Chlorophyceae) under controlled laboratory conditions. The cultures were exposed to two continuous photon flux densities (100 and 200 µmol m−2 s−1 [...] Read more.
This study investigated the combined effects of light intensity and temperature on the growth and biochemical composition of Chlorella sorokiniana (Chlorophyceae) under controlled laboratory conditions. The cultures were exposed to two continuous photon flux densities (100 and 200 µmol m−2 s−1) and six different temperatures (20, 25, 30, 35, 40, 45 °C). At a light intensity of 100 µmol m−2 s−1, the highest attained volumetric productivity was 16.92 mg DW L−1 h−1 at 25 °C, resulting in a mean final biomass density of 3.25 g DW L−1 after 8 days of cultivation. In contrast, at 200 µmol m−2 s−1, there were notable differences in growth performance, with maximum biomass volumetric productivity reaching 31.4 mg DW L−1 h−1 at 30 °C and a final biomass density of 6.08 g DW L−1. The optimal temperature for growth depended strongly on light intensity. Cultures at 20 °C thrived at 100 µmol m−2 s−1 but showed negligible growth at 200 µmol m−2 s−1. No growth occurred at 45 °C under either light intensity. Furthermore, temperature significantly affected biomass composition, affecting both fatty acid and amino acid profiles. These findings provide valuable insights for optimizing the cultivation of C. sorokiniana outdoors. Full article
Show Figures

Figure 1

33 pages, 9256 KB  
Article
Mitigating Post-Recycling Plastic Waste Pollution Through Co-Hydrothermal Liquefaction with Freshwater Algal Biomass: Pathways to Biofuel and High-Value Products as Resource Recovery: Chi River, Thailand
by Sukanya Hongthong, Piyanan Kankhwao, Saranyu Kohaeoklang, Kowit Suwannahong, Torpong Kreetachat, Saksit Imman, Nopparat Suriyachai, Wipada Dechapanya, Wipawee Dechapanya, Panarat Phadee and Surachai Wongcharee
Sustainability 2026, 18(6), 2962; https://doi.org/10.3390/su18062962 - 17 Mar 2026
Viewed by 287
Abstract
Post-recycling plastic waste contamination in freshwater ecosystems represents an escalating environmental threat, while algal blooms continue to generate vast quantities of underutilized biomass. Addressing both challenges, this study investigated the co-hydrothermal liquefaction of Chlorella pyrenoidosa with representative post-recycling plastic wastes polypropylene, polyethylene terephthalate, [...] Read more.
Post-recycling plastic waste contamination in freshwater ecosystems represents an escalating environmental threat, while algal blooms continue to generate vast quantities of underutilized biomass. Addressing both challenges, this study investigated the co-hydrothermal liquefaction of Chlorella pyrenoidosa with representative post-recycling plastic wastes polypropylene, polyethylene terephthalate, and Nylon-6 as a dual-resource valorization strategy. Experiments were conducted in a 1000 mL high-pressure batch reactor at 350 °C for 30 min, with varying biomass-to-plastic feed ratios. Systematic product characterization, including functional group, elemental analysis, Van Krevelen diagrams, and heating value assessment, was employed to elucidate synergistic effects and evaluate product quality. Results revealed that co-processing with polyethylene terephthalate achieved the highest biocrude yield of 71.5%, with an enhanced higher heating value of 35.7 MJ kg−1, surpassing the 62.4% yield from microalgae alone. Nylon-6 blends also improved oil yield to 69.6% while producing aqueous fractions enriched with ε-caprolactam, indicating the recovery of valuable nitrogenous monomers. In contrast, PP exhibited limited reactivity toward oil generation but produced carbon-rich biochar with a higher heating value up to 41.4 MJ kg−1, comparable to high-grade solid fuels. Mechanistic analyses confirmed that plastics acted as hydrogen donors, promoting deoxygenation, radical stabilization, and selective depolymerization, thereby improving both liquid and solid fuel fractions. By employing ecologically relevant freshwater feedstocks from Thailand, this work advances beyond prior studies dominated by marine biomass or synthetic surrogates, providing realistic insights into resource integration within polluted inland waters. The co-hydrothermal liquefaction process simultaneously mitigates eutrophication-driven algal blooms and persistent plastic pollution while generating fuels and functional carbon materials, directly contributing to a circular bioeconomy. The demonstrated synergy between biological and synthetic wastes highlights a scalable, catalyst-free route to energy-dense biofuels and multifunctional biochar. These outcomes align strongly with SDG which offer a pragmatic framework for waste-to-energy transition in freshwater-dependent regions. Full article
Show Figures

Figure 1

17 pages, 2845 KB  
Article
Application of Zinc Ferrite Nanoparticles for the Magnetic Removal of Algae That Bind Cadmium
by Péter Koska, Tímea Fóris, Kitti Gráczer, Ágnes Mária Állné Ilosvai, Ferenc Kristály, Lajos Daróczi, László Vanyorek and Béla Viskolcz
Nanomaterials 2026, 16(6), 361; https://doi.org/10.3390/nano16060361 - 16 Mar 2026
Viewed by 239
Abstract
The removal of cadmium from contaminated water remains a critical challenge due to its high toxicity, persistence, and limited treatability at low concentrations. In this study, we propose a novel algal–nanoparticle system that integrates cadmium adsorption by Chlorella vulgaris with zinc ferrite (ZnFe [...] Read more.
The removal of cadmium from contaminated water remains a critical challenge due to its high toxicity, persistence, and limited treatability at low concentrations. In this study, we propose a novel algal–nanoparticle system that integrates cadmium adsorption by Chlorella vulgaris with zinc ferrite (ZnFe2O4) nanoparticle-assisted sedimentation, with the aim of addressing a significant operational challenge in algal remediation. The microalgal biomass demonstrated the capacity to remove cadmium with efficiencies exceeding 90%, facilitated by adsorption through surface functional groups. The incorporation of ZnFe2O4 nanoparticles promoted the formation of dense, magnetically responsive aggregates, significantly accelerating biomass settling without the necessity for additional chemical flocculants. The strategy’s efficacy is evidenced by its enhancement of metal removal and solid–liquid separation processes, which renders it a potentially scalable and environmentally sustainable approach for the treatment of cadmium-contaminated wastewater. The strategy holds relevance for effluents derived from mining, electroplating, fertilizer production and battery manufacturing. Full article
(This article belongs to the Section Environmental Nanoscience and Nanotechnology)
Show Figures

Graphical abstract

Back to TopTop