Sign in to use this feature.

Years

Between: -

Subjects

remove_circle_outline
remove_circle_outline
remove_circle_outline
remove_circle_outline
remove_circle_outline
remove_circle_outline
remove_circle_outline
remove_circle_outline
remove_circle_outline

Journals

Article Types

Countries / Regions

Search Results (123)

Search Parameters:
Keywords = child abuse risk

Order results
Result details
Results per page
Select all
Export citation of selected articles as:
25 pages, 1334 KB  
Article
Child Advocacy Workers’ Accounts of the Connections Between Pornography and Child Sexual Abuse
by Matthew B. Ezzell, Sarah Aadahl, Ana J. Bridges, Jennifer A. Johnson, Elizabeth Hodges and Chyng-Feng Sun
Soc. Sci. 2026, 15(2), 77; https://doi.org/10.3390/socsci15020077 - 30 Jan 2026
Viewed by 385
Abstract
This study analyzes the perspectives of support providers to survivors of child sexual abuse (CSA) on the potential links between pornography and the sexual abuse of children. Drawing from fifty interviews, eight focus group discussions, and post-interview surveys with frontline child advocacy support [...] Read more.
This study analyzes the perspectives of support providers to survivors of child sexual abuse (CSA) on the potential links between pornography and the sexual abuse of children. Drawing from fifty interviews, eight focus group discussions, and post-interview surveys with frontline child advocacy support professionals from various backgrounds and settings, each with at least five years of experience in the field, this paper presents a conceptual model that situates pornography and CSA within interconnected “zones of violence” across digital, institutional, and community environments. Participants identified overlapping risk factors that can heighten pornography exposure and CSA vulnerability, including strained guardian–child relationships, inadequate supervision and digital literacy, socioeconomic precarity, limited access to services, and restrictive or patriarchal sexual norms. They described mediating processes linking pornography to abuse—social modeling, normalization of coercive and violent sexual scripts, grooming, power/threat dynamics (including sextortion and blackmail), and the production and circulation of child sexual abuse material (CSAM). Respondents perceived pornography as pervasive in young people’s lives, reported that it contributes to perceived shifts in CSA patterns, and emphasized the absence of best practices. They advocated comprehensive, digitally literate sex education; routine, developmentally appropriate screening; trauma-informed responses that avoid labeling and criminalizing children; and coordinated, multidisciplinary reforms. Full article
(This article belongs to the Special Issue Zones of Violence: Mediating Gender, Power, and Place)
Show Figures

Figure 1

15 pages, 525 KB  
Article
The Relationship Between Psychotic Experiences and Sexual Risky Behaviors: Moderating Effects of Childhood Trauma and Depression in Population-Based Young Adults from Tunisia
by Feten Fekih-Romdhane, Emna Maalej, Majda Cheour, Frederic Harb and Souheil Hallit
Healthcare 2026, 14(3), 332; https://doi.org/10.3390/healthcare14030332 - 28 Jan 2026
Viewed by 125
Abstract
Background/Objectives: There is still limited understanding of how psychotic symptoms and sexual risky behaviors (SRBs) are related to each other. Gaining more knowledge of the mechanisms involved in this relationship could inform interventions to reduce or prevent SRBs. This study aims to [...] Read more.
Background/Objectives: There is still limited understanding of how psychotic symptoms and sexual risky behaviors (SRBs) are related to each other. Gaining more knowledge of the mechanisms involved in this relationship could inform interventions to reduce or prevent SRBs. This study aims to deepen comprehension of the relationship between psychotic experiences (PEs) and SRBs by examining the moderating effects of depression and childhood trauma. Methods: A web-based survey and a cross-sectional design were adopted to collect data from 466 young general population adults (aged 18–35 years) from Tunisia during the period January–March 2024. The snowball sampling technique was used to recruit participants. Results: Moderation analyses were adjusted over age, sex, household crowding index, marital status, and living situation. The interaction PEs by childhood trauma was significantly associated with SRB scores. At high and moderate levels of child abuse, higher PEs were significantly linked to higher SRBs. Furthermore, the interaction PEs by depression was significantly associated with SRB scores. At high, moderate, and low levels of depression, higher PEs were significantly associated with higher SRBs. Conclusions: Clinicians should consider including assessment of childhood trauma and depression in young adults with PEs who are engaged in sexual risk-taking behaviors. Findings may imply that strategies addressing these two factors can be effective in mitigating the association between PEs and SRBs. Full article
(This article belongs to the Section Mental Health and Psychosocial Well-being)
Show Figures

Figure 1

15 pages, 276 KB  
Article
Being Afraid of and for One’s Parents: The Lived Experience of Children Exposed to Parental Burnout
by Anne-Catherine Dubois, Zoe Mallien, Magali Lahaye and Isabelle Aujoulat
Soc. Sci. 2026, 15(1), 28; https://doi.org/10.3390/socsci15010028 - 6 Jan 2026
Viewed by 337
Abstract
Background: Parental burnout is a state of extreme exhaustion that is detrimental to family life. There is some evidence, albeit limited, that children of exhausted parents are at risk of neglect or abuse. The children’s lived experience remains an underinvestigated issue. This [...] Read more.
Background: Parental burnout is a state of extreme exhaustion that is detrimental to family life. There is some evidence, albeit limited, that children of exhausted parents are at risk of neglect or abuse. The children’s lived experience remains an underinvestigated issue. This qualitative and participatory study aimed to explore children’s and adolescents’ perceptions and experience of parental burnout, as well as the resources they identify as available to assist them. Methods: We interviewed 24 children of exhausted parents, including children typically developing (n = 17), children with illness/disability (n = 3), and children with learning/behavioral difficulties (n = 4). We used interactive data collection tools, adapted to the participants’ age. The interviews were followed by a participatory validation seminar. Results: We evidenced a high emotional burden experienced by children exposed to parental burden. The children conveyed feeling insecure about what happens, perceiving a mismatch between their own needs and those of their parents, and being afraid both of and for their parents. Conclusions: Our results call for an increased recognition of parental burnout as not only a personal or family problem, but a possibly important societal and public health concern, with implications for child prevention and health promotion. Full article
(This article belongs to the Section Childhood and Youth Studies)
17 pages, 300 KB  
Article
Effectiveness of a Short Mentalization Video Feedback Intervention Aimed at Adolescent and Young Mother–Infant Dyads: A Pilot Study
by Elena Ierardi, Maria Elena Magrin, Alessandro Albizzati, Margherita Moioli, Renata Tambelli and Cristina Riva Crugnola
Children 2026, 13(1), 44; https://doi.org/10.3390/children13010044 - 29 Dec 2025
Viewed by 360
Abstract
Background/Objectives: Early motherhood is a risk factor for the mother-child relationship during the perinatal period, implying that intrusive or withdrawn maternal behavior and possibly abusive behavior can have short- and long-term consequences for child development. Methods: This study aimed to evaluate [...] Read more.
Background/Objectives: Early motherhood is a risk factor for the mother-child relationship during the perinatal period, implying that intrusive or withdrawn maternal behavior and possibly abusive behavior can have short- and long-term consequences for child development. Methods: This study aimed to evaluate the preliminary effectiveness of a short mentalization community video feedback intervention designed to improve maternal mentalization, maternal communication, and behavior quality of adolescent and young mothers. Twenty-six young and adolescent mother-infant dyads were recruited at an Italian outpatient hospital service for adolescent and young parents with a one-group pre-test/post-test design. The participants (n = 15) received four video feedback sessions focused on mentalization and affective communication. At 3 infant months, risk factors associated with young motherhood were assessed. At 3 infant months (pre-intervention) and 9 months (post-intervention), the quality of maternal communication and behavior has been evaluated with Atypical Maternal Behavior Instrument for Assessment and Classification (AMBIANCE), and maternal mind-mindedness was assessed. Results: At the end of the intervention, the results showed significant improvements in maternal communication quality and mind-mindedness, especially in decreasing disrupted maternal affective communication (p = 0.005) and non-attuned mind-mindedness comments (p = 0.005). Conclusions: This study highlighted good acceptance of the intervention in a public health context and the effectiveness of a short mentalization community video feedback intervention to improve maternal mind-mindedness and communication quality between young mothers and their infants. The preliminary findings of this pilot study could be useful for implementing similar interventions aimed at young parents in community contexts. Full article
(This article belongs to the Section Pediatric Mental Health)
23 pages, 691 KB  
Systematic Review
Psychological and Social Impact on Mothers of Minors Who Have Experienced Child Sexual Abuse: A Systematic Review
by Solange A. Valente, Isabel Iborra Marmolejo and Juan J. Mora Ascó
Psychiatry Int. 2025, 6(4), 158; https://doi.org/10.3390/psychiatryint6040158 - 10 Dec 2025
Viewed by 1165
Abstract
Child sexual abuse (CSA) has consequences beyond the direct victim, affecting non-offending mothers, who may experience psychological, physical, and social symptoms after disclosure. This systematic review examined the impact of CSA on these mothers and the variables that influence coping and recovery. Searches [...] Read more.
Child sexual abuse (CSA) has consequences beyond the direct victim, affecting non-offending mothers, who may experience psychological, physical, and social symptoms after disclosure. This systematic review examined the impact of CSA on these mothers and the variables that influence coping and recovery. Searches were run in EBSCOhost (MEDLINE, PsycInfo, CINAHL) following PRISMA 2020 and a PEO framework. Three reviewers screened 128 records in Rayyan (Cohen’s κ = 0.73), and 17 empirical studies met the inclusion criteria. Risk of bias was appraised with ROBINS-E. Distress, anxiety, depression, and secondary traumatic stress were the most frequently reported symptoms. These consequences were associated with factors such as maternal history of abuse, perceived social support, coping style, and cultural or religious beliefs, highlighting potentially modifiable cognitive and contextual targets for support. A key contribution of this review is the identification of modifiable cognitive variables that are clinically relevant. Methodological limitations of the evidence base warrant cautious interpretation–comprising seven qualitative, nine quantitative cross-sectional, and one mixed-methods study, with heterogeneity that precluded meta-analysis and limited causal inference. Overall, the findings highlight the need for comprehensive, trauma-informed interventions that address not only the child’s recovery but also the well-being and resilience of their mothers. Full article
Show Figures

Figure 1

22 pages, 3327 KB  
Article
Disproportionate Cybersexual Victimization of Women from Adolescence into Midlife in Spain: Implications for Targeted Protection and Prevention
by Carlos J. Mármol, Aurelio Luna and Isabel Legaz
Behav. Sci. 2025, 15(11), 1571; https://doi.org/10.3390/bs15111571 - 17 Nov 2025
Viewed by 639
Abstract
Cybersexual victimization is a growing public health concern with severe psychosocial consequences, particularly for younger populations. Despite growing awareness of its prevalence, understanding how cybersexual victimization evolves across different demographic and regional contexts remains limited. The aim was to analyze sex- and age-specific [...] Read more.
Cybersexual victimization is a growing public health concern with severe psychosocial consequences, particularly for younger populations. Despite growing awareness of its prevalence, understanding how cybersexual victimization evolves across different demographic and regional contexts remains limited. The aim was to analyze sex- and age-specific temporal trends and projections of cybersexual victimization in Spain (2011–2022), disaggregated by sex, age group, autonomous community, and offense type, to identify where disparities emerge and persist (particularly from adolescence (<18) into midlife) while also examining gender and regional inequalities to provide evidence for prevention strategies that are both gender-sensitive and tailored to different developmental stages and territorial contexts. Spanish national police-reported data on seven cybersexual offenses (sexual abuse, sexual harassment, corruption of minors, grooming, exhibitionism, child sexual abuse images, and sexual provocation) from 2011 to 2022 were analyzed. Data were disaggregated by sex, age group, and regions. Mean rates per 100,000 inhabitants were calculated, independent-sample t-tests assessed sex differences, and linear regression models projected trends to 2035 for each age-sex group. Between 2011 and 2022, cybersexual crimes in Spain increased across most offense types, with grooming, child sexual abuse images, and contact offenses showing the steepest upward trends (all p < 0.001). Women consistently presented higher mean victimization rates than men in most offense types and age groups. Among those under 18, mean grooming rates were 2.55 for females versus 0.95 per 100,000 for males (p < 0.001), with significant differences also in corruption of minors (p < 0.01). In young adulthood (18–25 years), women showed higher rates in sexual harassment (p < 0.001) and sexual abuse (p < 0.01), while, in midlife (26–40 and 41–50 years), female predominance persisted for sexual harassment, sexual abuse, and sexual provocation (all p < 0.05). Projections to 2035 indicate that sex gaps will remain or widen, particularly among females under 18 and in the 26–40 age group. The Balearic, Canary Islands, and Andalusia regions recorded the highest mean rates, whereas Galicia and Castilla-La Mancha reported the lowest. Cybersexual victimization in Spain disproportionately affects females from adolescence into midlife, with the most considerable disparities emerging before age 18 and persisting into adulthood. The combination of rapid offense growth, persistent sex-based disparities, and marked regional inequalities underscores the urgent need for gender-sensitive, developmentally targeted prevention strategies that address both early vulnerability and the reinforcement of risk in adult digital environments. Full article
Show Figures

Figure 1

24 pages, 1831 KB  
Article
Polygenic Predisposition, Multifaceted Family Protection, and Mental Health Development from Middle to Late Adulthood: A National Life Course Gene–Environment Study
by Ping Chen and Yi Li
Populations 2025, 1(4), 22; https://doi.org/10.3390/populations1040022 - 21 Oct 2025
Viewed by 1172
Abstract
Depression is one of the most prevalent mental health conditions in middle and late adulthood, contributing substantially to morbidity, mortality, and reduced quality of life. However, limited research has examined the mechanisms linking genetic predisposition and early protective environments to long-term mental health [...] Read more.
Depression is one of the most prevalent mental health conditions in middle and late adulthood, contributing substantially to morbidity, mortality, and reduced quality of life. However, limited research has examined the mechanisms linking genetic predisposition and early protective environments to long-term mental health trajectories. Guided by a life course health development perspective, this study investigated how depression polygenic scores (G) and protective childhood family environments (E) interplay to shape depressive symptom trajectories from mid- to late adulthood. We analyzed longitudinal data of 14 waves from the Health and Retirement Study (1994–2020; N = 4817), estimating linear mixed-effects models of depressive symptoms using the validated CES-D scale. Early protective environments were measured by indicators of family structure stability, non-abusive and substance-free parenting, positive parent–child relationships, and parental support. Results showed that genetic predisposition and protective family environments jointly influence depression trajectories across the life course. Specifically, individuals with both low genetic risk and high environmental protection had the lowest depressive symptoms over time. Importantly, when only one favorable factor was present, protective family environments offered a stronger lifelong benefit than low genetic risk. These findings extend prior research by demonstrating that supportive childhood environments can mitigate genetic vulnerability, shaping healthier long-term mental health trajectories. This work underscores the need for early family-based interventions to reduce depression risk, enhance resilience, and promote longevity. Full article
Show Figures

Figure 1

16 pages, 1196 KB  
Article
Cyber Child-to-Parent Violence and Child-to-Parent Violence: Bidirectional Trajectories and Associated Longitudinal Risk Factors
by Sara Rodriguez-Gonzalez, Ainara Echezarraga and Joana Del Hoyo-Bilbao
Eur. J. Investig. Health Psychol. Educ. 2025, 15(10), 190; https://doi.org/10.3390/ejihpe15100190 - 23 Sep 2025
Cited by 2 | Viewed by 888
Abstract
Offline forms of violence are evolving into their online counterparts. The aim of this study was to examine cyber child-to-parent violence by (1) analyzing its bidirectional relationships with offline CPV and distress, (2) identifying individual risk factors (distress and substance abuse) and family-related [...] Read more.
Offline forms of violence are evolving into their online counterparts. The aim of this study was to examine cyber child-to-parent violence by (1) analyzing its bidirectional relationships with offline CPV and distress, (2) identifying individual risk factors (distress and substance abuse) and family-related risk factors (exposure to family violence, parental ineffectiveness, parental impulsivity, and punitive discipline) regarding Cyber-CPV, (3) examining individual and family-related risk factors for CPV and (4) evaluating the moderating role of substance abuse in the relationship between distress and Cyber-CPV. The study sample consisted of 1034 adolescents (Mage = 15.05; SD = 1.53), who completed the measures at two time points, six months apart. The results show bidirectional relationships between Cyber-CPV and distress. Furthermore, CPV significantly predicted the occurrence of Cyber-CPV over time. Moreover, substance abuse predicted Cyber-CPV and moderated the association between distress and Cyber-CPV; this association was strengthened under high levels of substance abuse. Additionally, both substance abuse and punitive discipline predicted CPV. This study highlights the predominant role of individual factors in Cyber-CPV, and it provides pioneering insights into the related variables of this emerging form of intrafamilial violence mediated by digital technologies, thus laying the groundwork for future research. Full article
Show Figures

Figure 1

30 pages, 631 KB  
Review
Neglect and Neurodevelopment: A Narrative Review Understanding the Link Between Child Neglect and Executive Function Deficits
by Silvia Herrero-Roldán and Alexandra Martín-Rodríguez
Biomedicines 2025, 13(7), 1565; https://doi.org/10.3390/biomedicines13071565 - 26 Jun 2025
Cited by 3 | Viewed by 6850
Abstract
Background: Childhood neglect is a pervasive yet often overlooked form of maltreatment that exerts profound and lasting effects on neurodevelopment. Unlike other types of abuse, neglect is characterized by the absence of essential stimuli and caregiving, which are critical for normal brain [...] Read more.
Background: Childhood neglect is a pervasive yet often overlooked form of maltreatment that exerts profound and lasting effects on neurodevelopment. Unlike other types of abuse, neglect is characterized by the absence of essential stimuli and caregiving, which are critical for normal brain maturation, particularly in regions involved in executive function. Objective: This narrative review aims to critically explore the neurobiological mechanisms through which early-life neglect impairs the development of executive functions. Special emphasis is placed on alterations in brain structure and function, dysregulation of the hypothalamic–pituitary–adrenal (HPA) axis, and emerging epigenetic evidence. Methods: A comprehensive literature search (170 articles) was conducted across PubMed, Scopus, Web of Science, and PsycINFO, including studies published between 1 January 2000 to 31 March 2025. Relevant empirical and review articles were selected based on methodological rigor, relevance to executive functioning, and focus on child neglect. Results: Evidence reveals that neglect disrupts key neural circuits, particularly those involving the prefrontal cortex and amygdala, leading to deficits in attention, working memory, impulse control, and cognitive flexibility. Chronic stress associated with neglect also induces HPA axis dysregulation and elevated cortisol levels, which further compromise neural plasticity. Additionally, epigenetic modifications appear to mediate long-term cognitive and emotional consequences. Conclusions: Childhood neglect represents a distinct and critical risk factor for executive dysfunction. Understanding the neurodevelopmental consequences of neglect is essential for developing targeted prevention strategies and therapeutic interventions aimed at supporting cognitive resilience in affected populations. Full article
(This article belongs to the Special Issue Progress in Neurodevelopmental Disorders Research)
Show Figures

Figure 1

10 pages, 268 KB  
Article
The Relationship Between Adverse Childhood Experiences and PTSD: An Analysis of the Pandemic Responses in a Sample of European Adults
by Inês Moço and Joana Proença Becker
Psychiatry Int. 2025, 6(3), 76; https://doi.org/10.3390/psychiatryint6030076 - 25 Jun 2025
Viewed by 1388
Abstract
The COVID-19 pandemic is considered a potentially traumatic event, as it introduced new challenges and threats to people around the world, disrupting daily life due to the restrictions imposed. The psychological defenses of individuals mobilized to deal with stress reactions are influenced by [...] Read more.
The COVID-19 pandemic is considered a potentially traumatic event, as it introduced new challenges and threats to people around the world, disrupting daily life due to the restrictions imposed. The psychological defenses of individuals mobilized to deal with stress reactions are influenced by a set of factors, including previous traumatic experiences, which can amplify the current trauma. Recognizing that people exposed to adverse childhood experiences (ACEs) have increased risks of an array of adverse mental and physical health outcomes throughout life, the present study aimed to investigate the relationship between ACEs—more specifically, child abuse and child neglect—and PTSD symptoms in a sample of European adults during the pandemic. A sample of 8459 participants (67.1% female and 32.9% male, with a mean of 43.95 years old) was evaluated. The survey questionnaire included questions on sociodemographic and clinical characteristics, the Primary Care PTSD Screen for DSM-5 (PC-PTSD-5), and the Adverse Childhood Experiences (ACEs) questionnaire. According to our findings, younger women who have suffered from child abuse or child neglect are more likely to develop PTSD symptoms. The most significant factor influencing the PTSD risk was child neglect, contrary to many studies that indicate that child abuse is the most impactful adverse childhood experience. Full article
17 pages, 294 KB  
Review
The Many Faces of Child Abuse: How Clinical, Genetic and Epigenetic Correlates Help Us See the Full Picture
by Enrico Parano, Vito Pavone, Martino Ruggieri, Iside Castagnola, Giuseppe Ettore, Gaia Fusto, Roberta Rizzo and Piero Pavone
Children 2025, 12(6), 797; https://doi.org/10.3390/children12060797 - 18 Jun 2025
Cited by 1 | Viewed by 1974
Abstract
Background/Objectives: Child abuse is a pervasive global issue with significant implications for the physical, emotional, and psychological well-being of victims. This review highlights the clinical, molecular, and therapeutic dimensions of child abuse, emphasizing its long-term impact and the need for interdisciplinary approaches. Early [...] Read more.
Background/Objectives: Child abuse is a pervasive global issue with significant implications for the physical, emotional, and psychological well-being of victims. This review highlights the clinical, molecular, and therapeutic dimensions of child abuse, emphasizing its long-term impact and the need for interdisciplinary approaches. Early exposure to abuse activates the hypothalamic-pituitary-adrenal (HPA) axis, leading to chronic cortisol release and subsequent neuroplastic changes in brain regions such as the hippocampus, amygdala, and prefrontal cortex. These molecular alterations, including epigenetic modifications and inflammatory responses, contribute to the heightened risk of psychiatric disorders and chronic illnesses in survivors. Clinically, child abuse presents with diverse manifestations ranging from physical injuries to psychological and developmental disorders, making timely diagnosis challenging. Methods: A multidisciplinary approach involving thorough clinical evaluation, detailed histories, and collaboration with child protection services is essential for accurate diagnosis and effective intervention. Results: Recent advances in molecular biology have identified biomarkers, such as stress-related hormones and epigenetic changes, which provide novel insights into the physiological impact of abuse and potential targets for therapeutic intervention. Current treatment strategies prioritize the child’s safety, psychological well-being, and prevention of further abuse. Trauma-focused cognitive behavioral therapy and family-centered interventions are pivotal in promoting recovery and resilience. Conclusions: Emerging research focuses on integrating molecular findings with clinical practice, utilizing digital health tools, and leveraging big data to develop predictive models and personalized treatments. Interdisciplinary collaboration remains crucial to translating research into policy and practice, ultimately aiming to mitigate the impact of child abuse and improve outcomes for survivors. Full article
(This article belongs to the Section Pediatric Mental Health)
16 pages, 720 KB  
Article
Child Abuse and Family Social Support: The Practice of Resolutions Approach
by Annemariek J. W. Sepers, Marija Maric and Trudy M. Mooren
Children 2025, 12(5), 580; https://doi.org/10.3390/children12050580 - 29 Apr 2025
Viewed by 1698
Abstract
Background/Objectives: Child abuse is a devastating problem, and effective interventions are needed. Interventions incorporating social support have been found to be more effective in reducing parental abuse than those that do not. The resolutions approach (RA) emphasizes collaborating with the family’s social network. [...] Read more.
Background/Objectives: Child abuse is a devastating problem, and effective interventions are needed. Interventions incorporating social support have been found to be more effective in reducing parental abuse than those that do not. The resolutions approach (RA) emphasizes collaborating with the family’s social network. The present study aims to examine the role of social networks in RA. Methods: This report presents the cases of two families (children aged 8–18) who are alleged to have committed child abuse. A mixed-method study was conducted. Qualitative data based on in-depth interviews, and quantitative data obtained by repeated assessments following a single-case design were integrated. Incidents of child abuse were assessed before treatment, at the end of treatment, and at follow-up, using the Conflict Tactics Scales. An idiosyncratic measurement was administered every fortnight during the intervention. Results: In both families, members acknowledged the value of involving their social network and reported decreased incidents of child abuse. One family succeeded in involving the network, and in this family, aggressive behavior stopped soon after RA started. Results were maintained during follow-up. In the other family, aggression stopped after the baseline period, according to the parents, but not according to their youngest child. Conclusions: Although the involvement of social support is prescribed through the intervention protocol, several challenges hamper its realization. Recommendations are formulated for how to involve social network members in the context of family therapy when child safety is at risk. RA might be a valuable intervention to stop child abuse, but it needs further research. Full article
(This article belongs to the Section Global Pediatric Health)
Show Figures

Graphical abstract

16 pages, 465 KB  
Review
Neglect of Children with Disabilities: A Scoping Review
by Siwar Makhoul Khoury, Ayala Cohen, Matteo Angelo Fabris and Ayelet Gur
Children 2025, 12(3), 386; https://doi.org/10.3390/children12030386 - 20 Mar 2025
Cited by 3 | Viewed by 4935
Abstract
Background: Children with disabilities face an increased risk of neglect and maltreatment due to their dependence on caregivers, social isolation, and challenges in seeking help. While extensive research has examined child abuse, neglect remains an underexplored yet pervasive issue affecting this vulnerable population. [...] Read more.
Background: Children with disabilities face an increased risk of neglect and maltreatment due to their dependence on caregivers, social isolation, and challenges in seeking help. While extensive research has examined child abuse, neglect remains an underexplored yet pervasive issue affecting this vulnerable population. Objective: This scoping review synthesizes literature from the past decade to assess the prevalence, characteristics, and risk factors of neglect among children with disabilities, aiming to identify gaps in research and inform policy and intervention efforts. Methods: Following the PRISMA-ScR guidelines, a systematic search was conducted across multiple electronic databases, including PsycNET, Social Services Abstracts, ERIC, PubMed, and EBSCO. Studies were included if they focused on neglect among children with disabilities and were published in English within the last ten years. Thematic analysis was employed to extract and categorize findings. Results: Sixteen studies met the inclusion criteria, revealing a significantly higher prevalence of neglect among children with disabilities compared to their typically developing peers. The type and severity of disability influenced the likelihood and nature of neglect, with children with intellectual disabilities (ID), autism spectrum disorder (ASD), and sensory impairments facing particularly high risks. Key risk factors included parental stress, economic hardship, limited access to resources, and systemic failures in early identification and intervention. Despite the severity of neglect, evidence-based preventive strategies remain scarce, and existing child protection frameworks often fail to account for the unique needs of children with disabilities. Conclusions: The findings underscore the urgent need for targeted interventions, specialized training for professionals, and policy reforms to address the neglect of children with disabilities. Future research should focus on developing and evaluating culturally sensitive and disability-specific support systems to mitigate the long-term consequences of neglect. Full article
Show Figures

Figure 1

26 pages, 867 KB  
Review
Research-Induced Distress Among Qualitative Researchers Who Engage in Research on Child Maltreatment: A Qualitative Systematic Review of Risk and Resilience
by Sachet R. Valjee, Steven J. Collings and Denise Rowlett
Int. J. Environ. Res. Public Health 2025, 22(3), 329; https://doi.org/10.3390/ijerph22030329 - 23 Feb 2025
Viewed by 1539
Abstract
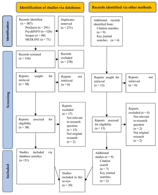
We aimed to review and synthesize the literature on risk and resilience factors for research-induced distress (RID) among qualitative child abuse researchers, with the review guided by the Lippencott-Joanna Briggs Institute methodology for qualitative reviews. We searched Scopus, PsychINFO, MEDLINE, and ProQuest, with [...] Read more.
We aimed to review and synthesize the literature on risk and resilience factors for research-induced distress (RID) among qualitative child abuse researchers, with the review guided by the Lippencott-Joanna Briggs Institute methodology for qualitative reviews. We searched Scopus, PsychINFO, MEDLINE, and ProQuest, with two researchers independently reviewing title/abstracts and full-text articles for inclusion, and with additional articles found using citation searches of identified articles and through a perusal of articles in key child abuse and qualitative research journals. We synthesized 30 unique studies, with this synthesis revealing that risk and salutary factors for RID outcomes emanate from all levels of the research ecology and, consequently, that optimal strategies for the primary and secondary prevention of RID could profitably adopt a multi-systemic perspective. Findings from this review provide child abuse researchers and members of academia with a detailed and systematic overview of potential threats and salutary influences for RID that could be used to (1) inform the development of comprehensive pre-research (and ongoing) training programmes for researchers, and (2) guide the development of secondary prevention programmes designed to mitigate RID outcomes. With respect to future research, this review suggests that the focus of research could usefully be extended in order to: (1) provide a more comprehensive perspective on the experiences of researchers living in low- to middle-income countries, and (2) ensure children’s rights to be heard, and to participate in research on matters that affect them, are more comprehensively addressed. Full article
Show Figures

Figure 1

10 pages, 455 KB  
Article
Childhood Trauma and Sexual Violence Perpetration in Adolescence: Mediating Effect of Temperament
by Catarina Braz Ferreira, Jennifer Pitrez, Sofia Silva, Patrícia Figueiredo, Eduarda Ramião and Ricardo Barroso
Soc. Sci. 2024, 13(12), 670; https://doi.org/10.3390/socsci13120670 - 12 Dec 2024
Viewed by 3697
Abstract
Child maltreatment is a worldwide issue with serious consequences throughout life. Maltreated children tend to be at greater risk of developing aggressive and antisocial behaviours (e.g., violent behaviour in adulthood). The present study aims to analyse how temperament mediates the relationship between childhood [...] Read more.
Child maltreatment is a worldwide issue with serious consequences throughout life. Maltreated children tend to be at greater risk of developing aggressive and antisocial behaviours (e.g., violent behaviour in adulthood). The present study aims to analyse how temperament mediates the relationship between childhood trauma and sexual violence perpetration in adolescence. The present cross-sectional study was conducted with 252 Portuguese adolescent students between ages 11 and 20 years (n = 126 boys), of whom 126 self-identified as perpetrators of sexual violence. Overall, the results show that temperament mediated the relationship between emotional abuse and the perpetration of sexual violence. Limitations and implications for future studies were discussed. This study will be crucial for the development of intervention programs on violence and will help to explore these practices in intimate relationships. A better understanding of violence through the identification of variables of interest will allow a better understanding of this phenomenon, deepening the relational dynamics between the different genders. Full article
Show Figures

Figure 1

Back to TopTop