Sign in to use this feature.

Years

Between: -

Subjects

remove_circle_outline
remove_circle_outline
remove_circle_outline
remove_circle_outline
remove_circle_outline
remove_circle_outline
remove_circle_outline
remove_circle_outline
remove_circle_outline

Journals

remove_circle_outline
remove_circle_outline
remove_circle_outline
remove_circle_outline
remove_circle_outline
remove_circle_outline
remove_circle_outline
remove_circle_outline
remove_circle_outline
remove_circle_outline
remove_circle_outline

Article Types

Countries / Regions

remove_circle_outline
remove_circle_outline
remove_circle_outline
remove_circle_outline

Search Results (1,159)

Search Parameters:
Keywords = catalytic conversion processes

Order results
Result details
Results per page
Select all
Export citation of selected articles as:
33 pages, 4501 KB  
Review
Water–Energy–Carbon Nexus: Biochar-Based Catalysts via Waste Valorization for Sustainable Catalysis
by Hossam A. Nabwey and Maha A. Tony
Catalysts 2026, 16(3), 267; https://doi.org/10.3390/catal16030267 - 15 Mar 2026
Abstract
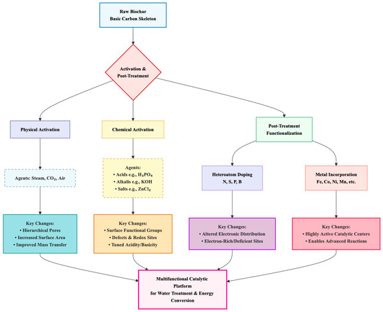
The water–energy–carbon (WEC) nexus provides a systems framework for minimizing trade-offs among water security, energy reliability, and carbon mitigation. Within this framework, waste-derived biochar catalysts offer a circular pathway that simultaneously valorizes residues, reduces process energy demand, and supports carbon management through stable [...] Read more.
The water–energy–carbon (WEC) nexus provides a systems framework for minimizing trade-offs among water security, energy reliability, and carbon mitigation. Within this framework, waste-derived biochar catalysts offer a circular pathway that simultaneously valorizes residues, reduces process energy demand, and supports carbon management through stable carbon storage and catalytic co-benefits. This review consolidates recent advances in biochar-based catalysts engineered from agricultural, industrial, municipal, and sludge-derived wastes, highlighting how feedstock selection and thermochemical processing, namely pyrolysis, hydrothermal carbonization (HTC), and torrefaction, as well as activation and post-modification (heteroatom doping and metal/metal-oxide incorporation) govern structure–property–performance relationships. The synthesized catalysts have been widely applied in water and wastewater treatment, including adsorption–advanced oxidation process (AOP) hybrids, Fenton-like systems, peroxydisulfate/persulfate (PS) and peroxymonosulfate (PMS) activation, photocatalysis, and the removal of emerging contaminants. They have also demonstrated strong potential in energy conversion processes such as the hydrogen evolution reaction (HER), oxygen reduction and evolution reactions (ORR/OER), biomass reforming, and carbon dioxide (CO2) conversion. In addition, these materials contribute to carbon management through sequestration pathways, avoided emissions, and life cycle assessment (LCA)-based sustainability evaluations. Finally, we propose a WEC-aligned design roadmap integrating techno-economic analysis (TEA), LCA, and scale-up considerations to guide next-generation biochar catalysts toward robust performance in real matrices and deployment-ready systems. Full article
(This article belongs to the Special Issue Catalysis and Sustainable Green Chemistry)
Show Figures

Figure 1

17 pages, 5583 KB  
Article
Selective Hydrogenation of DMAPN to DMAPA over Supported Ni-Cu Alloy Catalysts
by Liming Shi, Yuheng Liao, Zeng Hong, Jiancheng Ruan, Shaodong Zhou, Chen Wu and Chao Qian
Int. J. Mol. Sci. 2026, 27(5), 2486; https://doi.org/10.3390/ijms27052486 - 8 Mar 2026
Viewed by 239
Abstract
N,N-Dimethyl-1,3-propanediamine (DMAPA) is an important aliphatic diamine widely used in fine chemical manufacturing. Its industrial production traditionally relies on Raney nickel catalysts, which suffer from pyrophoric hazards and limited selectivity due to imine condensation side reactions. To address these challenges, we report an [...] Read more.
N,N-Dimethyl-1,3-propanediamine (DMAPA) is an important aliphatic diamine widely used in fine chemical manufacturing. Its industrial production traditionally relies on Raney nickel catalysts, which suffer from pyrophoric hazards and limited selectivity due to imine condensation side reactions. To address these challenges, we report an Al2O3-supported Ni-Cu alloy catalyst as an efficient alternative for the selective hydrogenation of N,N-dimethylaminopropionitrile (DMAPN). The optimized Ni30Cu5/Al2O3 catalyst achieves complete DMAPN conversion and over 90% DMAPA selectivity under industrially relevant conditions (120 °C, 2.5 MPa H2). X-ray diffraction, X-ray photoelectron spectroscopy, and transmission electron microscopy analyses confirm the formation of substitutional Ni-Cu alloy nanoparticles, where Cu incorporation induces both geometric isolation of Ni ensembles and electronic modulation of surface active sites, thereby suppressing condensation-derived by-products. In addition, an NH3/ethanol-assisted process further improves selectivity while reducing autogenous operating pressure. Overall, this work demonstrates a safe and highly selective catalytic system for primary diamine synthesis, providing a practical alternative to conventional Raney Ni-based processes. Full article
Show Figures

Figure 1

20 pages, 2161 KB  
Article
Application of Ozone for Toluene Abatement from Gas Streams in a Sustainable, Low-Temperature Catalytic Oxidation Process
by Piotr Machniewski and Bartosz Białowąs
Sustainability 2026, 18(5), 2482; https://doi.org/10.3390/su18052482 - 4 Mar 2026
Viewed by 173
Abstract
Gas-phase oxidation of volatile organic compounds (VOCs) with the aid of ozone can be an attractive, energy-efficient way of treating exhaust gas streams in a low-temperature process, enabling the sustainable operation of industrial installations in a natural environment. This work is focused on [...] Read more.
Gas-phase oxidation of volatile organic compounds (VOCs) with the aid of ozone can be an attractive, energy-efficient way of treating exhaust gas streams in a low-temperature process, enabling the sustainable operation of industrial installations in a natural environment. This work is focused on the efficiency and kinetics of toluene oxidation with ozone towards CO2 and H2O in the presence of a SiO2-supported cobalt catalyst. A kinetic model is proposed based on a simplified reaction mechanism, with the parameters determined from measurements carried out in a fixed-bed reactor at 40–65 °C under conditions ensuring negligible mass transfer resistance. The proposed model provided satisfactory agreement between the predicted and measured toluene and ozone conversion rates and the formation rate of CO2, as well as in conditions when mass transfer resistance due to internal diffusion in the catalyst pellet was necessary to consider. The discussed results provide an assessment of the space velocity and ozone usage necessary to achieve a given degree of toluene conversion and mineralization to CO2. The proposed model can be used for the design of a sustainable, low-temperature ozone-assisted catalytic process of VOC abatement. Full article
(This article belongs to the Section Pollution Prevention, Mitigation and Sustainability)
Show Figures

Figure 1

15 pages, 4419 KB  
Article
Zn Impregnation onto a Zeolite-Supported Metal Catalyst for Improving the Synergy Between Metal and Acid Sites: Facilitating the Production of 3-Acetyl-1-propanol
by Yuanding Hu, Yuanyuan Gao, Jiawen Zhang, Zhongyi Liu and Qiaoyun Liu
Catalysts 2026, 16(3), 227; https://doi.org/10.3390/catal16030227 - 2 Mar 2026
Viewed by 241
Abstract
3-Acetyl-1-propanol (3-AP) is a key intermediate in the pharmaceutical and pesticide industries, which can be synthesized from the biomass derivative 2-methylfuran (2-MF) through a one-step hydrogenation process with significant economic and environmental benefits. Zeolite-supported metal catalysts showed feasible application, but simply regulating the [...] Read more.
3-Acetyl-1-propanol (3-AP) is a key intermediate in the pharmaceutical and pesticide industries, which can be synthesized from the biomass derivative 2-methylfuran (2-MF) through a one-step hydrogenation process with significant economic and environmental benefits. Zeolite-supported metal catalysts showed feasible application, but simply regulating the acidic sites was difficult to break the activity–selectivity balance. Traditional single-metal Pd-based catalysts still suffer from low dispersion. This study constructed the PdZn/TS-1 catalyst for the efficient conversion of 2-MF into 3-AP. The low electronegativity of Zn facilitates the electron transfer from Zn to Pd, forming an electron-rich Pd active center. A small amount of Zn embedded in the Pd lattice causes lattice contraction, optimizing the spatial configuration of active sites. The synergy between the electronic and structural effects significantly improves catalytic performance. Under optimized conditions, the conversion rate of 2-MF reached 80.6%, and the yield of 3-AP reached 69.1%, providing a new paradigm for the design of catalysts for the directed hydrogenation of furan derivatives. Full article
Show Figures

Figure 1

19 pages, 3277 KB  
Article
Steel Slag as a Highly Efficient Catalyst for the Hydrodeoxygenation of Fatty Acids: From a Waste to a Precious Material for Renewable Fuels Production
by Stefano Savino, Elena Ghedini, Tommaso Castiglia, Rosella Attrotto, Giuseppe Guglielmo, Francesco Taddeo, Michela Signoretto, Lucia D'Accolti and Angelo Nacci
Catalysts 2026, 16(3), 205; https://doi.org/10.3390/catal16030205 - 24 Feb 2026
Viewed by 364
Abstract
With no precedent in the literature, steel slag, an inexpensive and plentiful by-product of the steel industry, was discovered to be a highly selective and active catalyst for the hydrodeoxygenation (HDO) of triglycerides and fatty acids. This material, which is not always recyclable, [...] Read more.
With no precedent in the literature, steel slag, an inexpensive and plentiful by-product of the steel industry, was discovered to be a highly selective and active catalyst for the hydrodeoxygenation (HDO) of triglycerides and fatty acids. This material, which is not always recyclable, proved to perform in the virgin state (without any chemical pretreatment), actually fostering the conversion, via a hydrothermal reaction, of palmitic and stearic acids into the corresponding (C16 and C18) alkanes with selectivity above 90%. In addition, by moving to a more complex system such as soybean oil, a complete conversion and the possibility of recycling the catalyst were maintained. Catalytic material, which came from an Italian steel industry (Acciaierie d’Italia), was characterized by XRF, XRD, N2 physisorption analyses, TPR, and TPD techniques. Catalytic performance was successfully correlated with the characterization results, and mechanistic proofs were provided on the catalytic role played by the several iron species present in the slag. The results reported in this work represent a significant contribution to the large-scale production of green diesel and, thanks to the possibility of using a catalyst based on steel slag in HDO processes, open the way to decarbonization and climate neutrality processes. Full article
Show Figures

Figure 1

25 pages, 1977 KB  
Review
Catalytic Conversion of CO2 to Methanol: Advances in Catalyst Design and Plasma-Assisted Technology
by Tao Zhu, Tongyu Shi, Xueli Zhang, Bo Yuan and Chen Li
Atmosphere 2026, 17(2), 224; https://doi.org/10.3390/atmos17020224 - 22 Feb 2026
Viewed by 412
Abstract
The hydrogenation of CO2 to methanol is a crucial route for achieving carbon recycling. Among the extensively studied catalysts, copper-based catalysts suffer from insufficient activity and stability, while noble metal catalysts are limited by prohibitively high cost. In contrast, metal–organic framework (MOF) [...] Read more.
The hydrogenation of CO2 to methanol is a crucial route for achieving carbon recycling. Among the extensively studied catalysts, copper-based catalysts suffer from insufficient activity and stability, while noble metal catalysts are limited by prohibitively high cost. In contrast, metal–organic framework (MOF) materials demonstrate unique advantages due to their designable architectures and high dispersion. Conventional thermal catalysis relies on high temperature and pressure; photocatalysis suffers from low efficiency; and electrocatalysis shows poor selectivity. These limitations motivate the exploration of new catalytic approaches. Plasma catalysis, particularly dielectric barrier discharge (DBD) technology, can efficiently activate CO2 via high-energy electrons and reactive species at ambient temperature and pressure, and generate a synergistic effect with catalysts, significantly enhancing methanol production efficiency and selectivity. Studies have shown that plasma–catalyst synergistic systems, such as those employing Cu/γ-Al2O3 or Pt/In2O3, exhibit superior performance to individual processes under mild conditions. Future research should focus on elucidating the plasma–catalyst interface mechanism, optimizing reactor design, and developing compatible, high-efficiency catalysts to establish a novel pathway for CO2 conversion with low energy consumption and high efficiency. Full article
Show Figures

Figure 1

10 pages, 545 KB  
Article
A Study of the Conversion Kinetics of High-Viscosity Oil Components During Ultrasonic Treatment in the Presence of Zeolite
by Darzhan Aitbekova, Murzabek Baikenov, Assanali Ainabayev, Nazerke Balpanova, Sairagul Tyanakh, Zaure Absat, Nazym Rakhimzhanova and Yelena Kochegina
Fuels 2026, 7(1), 12; https://doi.org/10.3390/fuels7010012 - 19 Feb 2026
Viewed by 216
Abstract
In this work, the kinetics of the redistribution of oils, resins, and asphaltenes in high-viscosity oil from the Karazhanbas field (Republic of Kazakhstan) were investigated. This was achieved with an ultrasonic treatment (22 kHz, 50 W) in the presence of a zeolite catalyst [...] Read more.
In this work, the kinetics of the redistribution of oils, resins, and asphaltenes in high-viscosity oil from the Karazhanbas field (Republic of Kazakhstan) were investigated. This was achieved with an ultrasonic treatment (22 kHz, 50 W) in the presence of a zeolite catalyst (1.0 wt%). The parameters of the technological process were established as a temperature range from 30 to 70 °C and an exposure time of 3 to 11 min. This allowed us to increase the oil content by 14.8% and decrease the concentration of resins by 12.2% and asphaltenes by 2.6%. Conversion schemes (“oils ↔ resins” and “resins ↔ asphaltenes”) were developed, which made it possible to determine the main direction of the reaction processes. The most rapid process is the conversion of resins to oils (k2 = 0.1148–0.1860 min−1). The process of the cracking of asphaltenes with the formation of resins (k4 = 0.1023–0.1413 min−1) ranks second in rates. Condensation reactions, including the transition of oils to resins (k1 = 0.0175–0.0252 min−1) and resins to asphaltenes (k3 = 0.0139–0.0194 min−1), occur significantly more slowly. The calculated activation energies (7.0–10.4 kJ/mol) show that the cavitation treatment of high-viscosity oil in the presence of a catalyst effectuates the processing of heavy oil with minimal energy consumption. A group composition analysis of the light and middle oil fractions demonstrated an increase in paraffinic, naphthenic, benzenic, and olefinic hydrocarbons, with a simultaneous decrease in naphthalenes and heteroatomic compounds. The results obtained confirm the effectiveness of ultrasonic–catalytic treatment for the structural cracking of high-viscosity oil and the formation of lighter hydrocarbon fractions. Full article
Show Figures

Figure 1

13 pages, 2205 KB  
Article
Decolourization of Azo Dyes Reactive Black 5, Acid Orange 7 and Acid Orange 20 from Synthetic Textile Effluent Using Soybean Peroxidase: Optimization and Kinetic Study
by Temidayo Oyelere, Samira Narimannejad, Nihar Biswas and Keith E. Taylor
Appl. Sci. 2026, 16(4), 1932; https://doi.org/10.3390/app16041932 - 14 Feb 2026
Viewed by 209
Abstract
This study investigates the application of soybean peroxidase (SBP), an enzyme extracted from a soybean processing byproduct, for the decolourization and oxidative treatment of three industrial azo dyes: Acid Orange 7 (AO7), Acid Orange 20 (AO20), and Reactive Black 5 (RB5), each at [...] Read more.
This study investigates the application of soybean peroxidase (SBP), an enzyme extracted from a soybean processing byproduct, for the decolourization and oxidative treatment of three industrial azo dyes: Acid Orange 7 (AO7), Acid Orange 20 (AO20), and Reactive Black 5 (RB5), each at a concentration of 50 µM. These dyes are widely used in textile, paper, and leather industries and persist in wastewater. Optimization experiments were conducted at room temperature (approximately 22 °C) to examine the effects of pH, SBP activity, and hydrogen peroxide (H2O2) concentration. Optimal degradation conditions were identified as: pH 3.5, 0.075 U/mL SBP, and 0.0375 mM H2O2 for RB5; pH 3.0, 0.5 U/mL SBP, and 0.0375 mM H2O for AO7; and pH 3.0, 0.0025 U/mL SBP (200-fold less than for the isomeric AO7) and 0.0625 mM H2O2 for AO20. Under these conditions, dye conversion was very rapid, reaching >97% decolouration in 30 s. The initial first-order rate constants and half-lives were ≥10.7 min−1 and ≤0.065 min (AO7), ≥7.3 min−1 and ≤0.095 min (AO20), and ≥8.5 min−1 and ≤0.081 min (RB5). When normalized to enzyme activity, AO7 showed the highest catalytic efficiency. These findings support the use of SBP as a low-cost, eco-friendly, and effective biocatalyst for the rapid treatment of dye-containing industrial wastewater. Full article
Show Figures

Figure 1

21 pages, 2881 KB  
Article
Synergistic Induction Heating in a Fluidized Bed for Dry Reforming of Methane: A Pathway to Enhanced CO2 Utilization
by Kaiqing Gao and Dennis Lu
Energies 2026, 19(4), 1011; https://doi.org/10.3390/en19041011 - 14 Feb 2026
Viewed by 215
Abstract
This study pioneers the application of an induction heating fluidized bed (IH-FB) to dry methane reforming (DRM), establishing an efficient novel process for CO2 utilization. Synergistic induction heating is achieved by utilizing eddy-current loss heating in a carbon steel rod for indirect [...] Read more.
This study pioneers the application of an induction heating fluidized bed (IH-FB) to dry methane reforming (DRM), establishing an efficient novel process for CO2 utilization. Synergistic induction heating is achieved by utilizing eddy-current loss heating in a carbon steel rod for indirect heat transfer to particles and gases, coupled with hysteresis loss heating in magnetic Ni- and Co-based catalyst bed materials for direct induction heating. The system achieved an overall bed heating rate of 200 °C/min under fluidized conditions. DRM tests show that the IH-FB initiates catalytic reactions at a relatively low temperature of 400 °C, converting CH4 and CO2 into syngas (CO and H2). Co-based catalysts exhibited higher feedstock conversion and enhanced stability compared to Ni-based catalysts owing to their greater hysteresis heating capacity and broader ferromagnetic temperature range, achieving 89.69% CH4 and 83.37% CO2 conversions at 700 °C. Throughout the tested temperature range (400–700 °C), the IH-FB outperformed the resistance heating fluidized bed (RH-FB) in feedstock conversion, primarily due to its rapid thermal response, particle self-heating, and enhanced heat and mass transfer advantages from fluidization. At equivalent target conversion rates, the IH-FB significantly reduced the operating temperature compared to the RH-FB, demonstrating superior energy-saving benefits. This study demonstrated a promising route for efficient CO2 utilization via DRM. Full article
Show Figures

Figure 1

21 pages, 4077 KB  
Article
A Novel Intelligent Prediction Model for Higher Heating Value of Sustainable Solid Biomass Fuel Based on Bayesian Optimized Deep Neural Network
by Yaoxun Feng, Qing Xu and Changqing Li
Sustainability 2026, 18(4), 1921; https://doi.org/10.3390/su18041921 - 12 Feb 2026
Viewed by 211
Abstract
Biomass energy is recognized as a clean and sustainable energy source and is leveraged as a key enabler for driving the low-carbon transition of the energy system and achieving sustainable development. The higher heating value of solid biomass fuels (HHV-SBF) is a key [...] Read more.
Biomass energy is recognized as a clean and sustainable energy source and is leveraged as a key enabler for driving the low-carbon transition of the energy system and achieving sustainable development. The higher heating value of solid biomass fuels (HHV-SBF) is a key parameter in its catalytic conversion process, and HHV-SBF is of great significance for catalyst design and matching, as well as the selection of reaction process parameters. To address the limitations in accuracy and generalization capability of traditional prediction methods for estimating the HHV-SBF, a dataset is constructed in this study that correlates chemical elements, proximate analysis parameters, and biochemical components with the HHV-SBF. Key hyperparameters of the deep neural network (DNN) are optimized using the Bayesian optimization algorithm. A Bayesian optimization-based deep neural network (BO-DNN) model is developed for the intelligent prediction of the HHV-SBF. Results show that the coefficient of determination (R2) of the BO-DNN model reaches 92.6%. Compared to multiple mainstream deep learning algorithms, its performance is improved by approximately 11.61%, and the mean square error is significantly reduced. The BO-DNN model demonstrates excellent generalization capability and stability. The findings of this study provide a theoretical basis for the rapid and accurate prediction of the HHV-SBF. Full article
Show Figures

Figure 1

18 pages, 2826 KB  
Article
Comprehensive Proteomics and β-Hydroxybutyrylation Profiling in Starvation-Induced Gastrocnemius Muscle Remodeling
by Leilei Cui, Chunping Huang, Yu Su, Shiqi Xu, Liang Zha, Qiuyuan Zhao, Wu Quan, Xinqiang Lan, Yang Xiang and Qiquan Wang
Biology 2026, 15(3), 289; https://doi.org/10.3390/biology15030289 - 6 Feb 2026
Viewed by 470
Abstract
Starvation elicits profound metabolic adaptations in skeletal muscle, enabling survival during nutrient scarcity. While global proteomic changes underpinning muscle atrophy have been studied, the role of lysine β-hydroxybutyrylation (Kbhb), a novel metabolite-derived post-translational modification linked to ketone metabolism, remains largely unexplored. In this [...] Read more.
Starvation elicits profound metabolic adaptations in skeletal muscle, enabling survival during nutrient scarcity. While global proteomic changes underpinning muscle atrophy have been studied, the role of lysine β-hydroxybutyrylation (Kbhb), a novel metabolite-derived post-translational modification linked to ketone metabolism, remains largely unexplored. In this study, we subjected mice to 72 h of food deprivation and performed integrative quantitative proteomics and Kbhb-modified peptide profiling on gastrocnemius muscle. Starvation induced significant body weight and muscle mass loss, accompanied by increased systemic β-hydroxybutyrate levels and widespread Kbhb modification of muscle proteins. Proteomic analysis revealed extensive downregulation of ribosomal and translation-associated proteins, coupled with upregulation of autophagy and lipid catabolism pathways, highlighting a coordinated shift from anabolic processes to catabolic and oxidative metabolism. Deep Kbhb profiling identified over 7500 modified lysine sites across 2000 proteins, with starvation triggering a global increase in Kbhb on key metabolic enzymes involved in glycolysis, TCA cycle, fatty acid β-oxidation, and amino acid metabolism. Notably, starvation-enhanced Kbhb preferentially targeted evolutionarily conserved lysines proximal to catalytic or cofactor-binding domains, implicating a regulatory role in enzymatic activity modulation. Conversely, Kbhb on structural and contractile proteins was downregulated, suggesting functional reprioritization of muscle physiology during fasting. Our findings uncover lysine β-hydroxybutyrylation as a dynamic, metabolically responsive PTM mediating gastrocnemius muscle adaptation to energy deficiency, expanding the paradigm of potentially metabolite-driven epigenetic and non-epigenetic regulatory mechanisms in muscle metabolism. Full article
Show Figures

Figure 1

16 pages, 3223 KB  
Article
Performance Evaluation of Nano Ag/Co Modified Hydroxyapatite Catalyst Synthesized via Dielectric Barrier Discharge for Highly Efficient Toluene Oxidation
by Shu-Yao Zhang, Xue-Min Wang, En-Peng Deng, Ya-Ni Zhang, Hui Zhu, Qiang Chen, Si-Wen Pan and Yu-Xin Miao
ChemEngineering 2026, 10(2), 26; https://doi.org/10.3390/chemengineering10020026 - 5 Feb 2026
Viewed by 363
Abstract
In this study, a series of Ag/Co-HA catalysts were synthesized using a plasma-assisted method. Plasma is a partially ionized gas composed of electrons, ions, neutral molecules, free radicals, photons, and excited-state substances, which can serve as a highly reactive medium for catalyst modification. [...] Read more.
In this study, a series of Ag/Co-HA catalysts were synthesized using a plasma-assisted method. Plasma is a partially ionized gas composed of electrons, ions, neutral molecules, free radicals, photons, and excited-state substances, which can serve as a highly reactive medium for catalyst modification. Its unique discharge characteristics can effectively regulate the dispersion of active sites, electronic structure, and metal–support interactions. The study compared the performance of catalysts prepared by the traditional high-temperature calcination method with those treated by rapid plasma in the toluene oxidation removal reaction. The results showed that the catalyst treated by dielectric barrier discharge (DBD) plasma exhibited excellent low-temperature catalytic activity, achieving 100% toluene conversion and approximately 75% CO2 selectivity at 275 °C, while the catalyst prepared by traditional calcination only achieved 73% toluene conversion and approximately 50% CO2 selectivity at 285 °C. This study provides a simple preparation method for the Ag/5Co-HA-P catalyst. Due to the plasma treatment’s ability to precisely control the catalyst structure, along with advantages such as low energy consumption, short processing time, and environmental friendliness, it holds significant application prospects in the field of VOCs treatment. Full article
Show Figures

Graphical abstract

22 pages, 4948 KB  
Article
CO2 Hydrogenation to Methanol over Novel Melamine-Based Polyaminal Porous Polymer Coordinated to Cu-Based Catalyst
by Laila S. A. Ali, Ahmad Abo Markeb, Javier Moral-Vico, Xavier Font and Adriana Artola
Catalysts 2026, 16(2), 170; https://doi.org/10.3390/catal16020170 - 5 Feb 2026
Viewed by 659
Abstract
The catalytic conversion of carbon dioxide to methanol is significantly important both practically and scientifically for the reduction in CO2 emissions. Furthermore, it can partially address the issue of human reliance on non-renewable resources. The main motivation of this study is to [...] Read more.
The catalytic conversion of carbon dioxide to methanol is significantly important both practically and scientifically for the reduction in CO2 emissions. Furthermore, it can partially address the issue of human reliance on non-renewable resources. The main motivation of this study is to use a melamine polymer network to support a copper-based catalyst for CO2 hydrogenation to methanol. Based on Schiff base chemistry, a facile catalyst-free process, a novel porous polyaminal polymer (MGPN) was prepared with nitrogen contents as high as 38%. MGPN was used as a support for Cu-based catalyst and applied in CO2 hydrogenation to CH3OH under mild conditions. A deep characterization of the MGPN@CuO/ZnO/Al2O3 catalyst was made through FTIR, N2 adsorption–desorption, SEM-EDS, TEM, TGA, XRD, CO2-TPD, and H2-TPR techniques. The CO2 hydrogenation study was performed in a fixed bed reactor with a residence time of 1.104 s on varying parameters such as the metal loading, catalyst amount, flow rate, pressure, calcination temperatures, reduction temperatures, and catalytic reaction temperature profile. The space-time yield (STY) of 145.43 mgmethanol·gcatalyst−1·h−1, a selectivity of 98.36%, and CO2 conversion of 11.76% were obtained under an economically and energetically sustainable low-pressure (1 MPa) and 260 °C hydrogenation process. Full article
(This article belongs to the Special Issue High-Performance Nanocatalysts for Energy Conversion)
Show Figures

Figure 1

19 pages, 9644 KB  
Article
Contrasting Catalytic Pathways in Lignin Pyrolysis: Deoxygenative Cracking over HZSM-5 Versus Repolymerization–Coking over Activated Carbon
by Hao Ma, Yue Hu, Huixia Zhu, Qimeng Jiang and Tianying Chen
Polymers 2026, 18(3), 408; https://doi.org/10.3390/polym18030408 - 4 Feb 2026
Viewed by 514
Abstract
Catalytic pyrolysis is a crucial technology for lignin valorization, where the catalyst support itself can play a pivotal role in influencing the catalytic process. This study systematically investigates and compares the distinct catalytic effects of two commonly used catalyst supports, HZSM-5 zeolite and [...] Read more.
Catalytic pyrolysis is a crucial technology for lignin valorization, where the catalyst support itself can play a pivotal role in influencing the catalytic process. This study systematically investigates and compares the distinct catalytic effects of two commonly used catalyst supports, HZSM-5 zeolite and activated carbon (AC), during lignin pyrolysis. Macrokinetic analysis was conducted using TGA coupled with the Friedman kinetic model to determine the apparent activation energies (Ea) and coke yields. The evolution of functional groups was analyzed using Py-GC/MS coupled with quantitative functional group indexing. Additionally, the evolution of small-molecule gases during catalytic pyrolysis was monitored using TGA-FTIR. The results demonstrate differences in the catalytic pathways promoted by HZSM-5 and AC. HZSM-5 effectively deoxygenated lignin by removing methoxy and hydroxyl groups, resulting in a reduction in Ea by 83 kJ/mol at 80% conversion and suppression of coke formation. In contrast, AC, exploiting its large specific surface area as a reaction platform, promoted the conversion of methoxy groups into methyl and hydroxyl functional groups, rather than directly removing them. Moreover, the use of AC led to a marked increase in Ea, and the coke yield increased by 2.5%. This study provides valuable insights for the rational design of efficient catalyst systems for biomass conversion. Full article
(This article belongs to the Section Biobased and Biodegradable Polymers)
Show Figures

Graphical abstract

15 pages, 6108 KB  
Article
Wavelength Dependence of Plasmon-Driven Catalysis on Nanoporous Au-Ag Shells
by Wenpeng Yang, Wenguang Geng, Gang Wang, Xiyuan Lu, Lihua Qian, Shijun Luo, Lei Xu and Dapeng Yang
Catalysts 2026, 16(2), 166; https://doi.org/10.3390/catal16020166 - 4 Feb 2026
Viewed by 505
Abstract
Plasmon-driven surface catalysis has attracted significant interest due to its capacity to integrate near-field enhancement and hot-carrier effects at the nanoscale synergistically. In this work, nanoporous Au-Ag shells (NPASs) were prepared via a galvanic replacement process. The coupling of p-nitrothiophenol (PNTP) to form [...] Read more.
Plasmon-driven surface catalysis has attracted significant interest due to its capacity to integrate near-field enhancement and hot-carrier effects at the nanoscale synergistically. In this work, nanoporous Au-Ag shells (NPASs) were prepared via a galvanic replacement process. The coupling of p-nitrothiophenol (PNTP) to form 4,4′-dimercaptoazobenzene (DMAB) was used as a model reaction to evaluate plasmonic catalytic kinetics on three substrates, including NPASs, Au nanoparticles (Au NPs), and Ag nanoparticles (Ag NPs), under 532 and 633 nm excitation. TEM, XRD, EDX, and HAADF-STEM analyses confirmed that the NPASs exhibited a hollow nanoporous morphology and a homogeneous Au-Ag alloy structure. UV-Vis extinction spectroscopy revealed a broadband response in the visible region, with a main peak at ~683 nm and a shoulder at ~542 nm. Based on in situ time-resolved SERS monitoring and first-order kinetic fitting, all three substrates showed faster conversion rates under 532 nm excitation. To quantitatively assess wavelength selectivity, a wavelength-dependent factor (R = k532/k633) was introduced. Quantitative analysis demonstrated that Au NPs exhibited the most significant R value (15.0), followed by Ag NPs (2.3), whereas NPASs exhibited the smallest R value (1.7). This distinct difference indicated that the wavelength selectivity of monometallic Au NPs was primarily governed by the resonant matching between the LSPR and the incident wavelength. In contrast, the broadband extinction of NPASs enabled strong optical responses at both wavelengths, resulting in a significantly weaker wavelength dependence. This work provides essential experimental evidence for designing plasmonic catalytic substrates with improved wavelength adaptability. Full article
Show Figures

Figure 1

Back to TopTop