Sign in to use this feature.

Years

Between: -

Subjects

remove_circle_outline
remove_circle_outline
remove_circle_outline
remove_circle_outline
remove_circle_outline

Journals

Article Types

Countries / Regions

Search Results (31)

Search Parameters:
Keywords = capillary self-assembly

Order results
Result details
Results per page
Select all
Export citation of selected articles as:
37 pages, 8085 KB  
Review
Scaling Amphiphilicity with Janus Nanoparticles: A New Frontier in Nanomaterials and Interface Science
by Mirela Honciuc and Andrei Honciuc
Nanomaterials 2025, 15(14), 1079; https://doi.org/10.3390/nano15141079 - 11 Jul 2025
Cited by 8 | Viewed by 2983
Abstract
Janus nanoparticles (JNPs) extend the concept of amphiphilicity beyond classical molecular surfactants into the nanoscale. Amphiphilic behavior is defined by the presence of hydrophobic and hydrophilic moieties within a single molecular structure. Traditionally, such molecular structures are known as surfactants or amphiphiles and [...] Read more.
Janus nanoparticles (JNPs) extend the concept of amphiphilicity beyond classical molecular surfactants into the nanoscale. Amphiphilic behavior is defined by the presence of hydrophobic and hydrophilic moieties within a single molecular structure. Traditionally, such molecular structures are known as surfactants or amphiphiles and are capable of reducing interfacial tension, adsorbing spontaneously at interfaces, stabilizing emulsions and foams, and forming micelles, bilayers, or vesicles. Recent experimental, theoretical, and computational studies demonstrate that these behaviors are scalable to nanostructured colloids such as JNPs. Amphiphilic JNPs, defined by anisotropic surface chemistry on distinct hemispheres, display interfacial activity driven by directional wetting, variable interfacial immersion depth, and strong interfacial anchoring. They can stabilize liquid/liquid and liquid/gas interfaces, and enable templated or spontaneous self-assembly into supra-structures, such as monolayer sheets, vesicles, capsules, etc., both in bulk and at interfaces. Their behavior mimics the “soft” molecular amphiphiles but also includes additional particularities given by their “hard” structure, as well as contributions from capillary, van der Waals, hydrophobic, and shape-dependent forces. This review focuses on compiling the evidence supporting amphiphilicity as a scalable property, discussing how JNPs function as colloidal amphiphiles and how geometry, polarity contrast, interfacial interactions, and environmental parameters influence their behavior. By comparing surfactant behavior and JNP assembly, this work aims to clarify the transferable principles, the knowledge gap, as well as the emergent properties associated with amphiphilic Janus colloids. Full article
(This article belongs to the Special Issue Morphological Design and Synthesis of Nanoparticles (Second Edition))
Show Figures

Graphical abstract

16 pages, 2872 KB  
Article
Formulating Graphite-Filled PU Dispersions with Extended Shelf Life Using the Capillary Suspension Concept
by Katrin Dyhr and Norbert Willenbacher
Colloids Interfaces 2025, 9(3), 26; https://doi.org/10.3390/colloids9030026 - 2 May 2025
Cited by 1 | Viewed by 2087
Abstract
Stabilizing micron-sized particles in low-viscosity polymer dispersions is challenging when density differences are present. This study demonstrates that graphite particles in aqueous polyurethane dispersions can be efficiently prevented from sedimentation using the capillary suspension concept. Capillary suspensions are solid/liquid/liquid systems and the capillary [...] Read more.
Stabilizing micron-sized particles in low-viscosity polymer dispersions is challenging when density differences are present. This study demonstrates that graphite particles in aqueous polyurethane dispersions can be efficiently prevented from sedimentation using the capillary suspension concept. Capillary suspensions are solid/liquid/liquid systems and the capillary forces inferred from adding a second immiscible fluid can lead to drastic changes in texture and flow. Here, both spherical and flake-shaped graphite particles were used as fillers, with octanol as the secondary liquid. At low graphite concentrations, octanol increases the low-shear viscosity significantly attributed to the formation of loose particle aggregates immobilizing part of the continuous phase. Above a critical graphite concentration, capillary forces induce a self-assembling, percolating particle network, leading to a sharp yield stress increase (>100 Pa). The corresponding percolating particle network efficiently suppresses sedimentation; for the system including 28 vol% spherical particles, a shelf life of at least six months was achieved. Capillary forces do not affect the high-shear viscosity of suspensions; here, a hydrophobically modified polyether thickener can be used. Transfer of the stabilization concept presented here to other high-density particles like silver or metal oxides suspended in other polymer dispersions is straightforward and is applicable in various fields like flexible printed electronics. Full article
Show Figures

Graphical abstract

9 pages, 3264 KB  
Article
Development of a Low-Cost and Easy-Assembly Capillary Electrophoresis System for Separation of DNA
by Jiawen Li, Shuaiqiang Fan, Jiandong Zhu, Bo Yang, Zhenqing Li, Dawei Zhang and Yoshinori Yamaguchi
Bioengineering 2025, 12(3), 303; https://doi.org/10.3390/bioengineering12030303 - 17 Mar 2025
Viewed by 1571
Abstract
Capillary electrophoresis based on laser-induced fluorescence (CE-LIF) plays an important role in the analysis of nucleic acids. However, the commercial CE-LIF is not only quite expensive but also inflexible, thus hindering its widespread use in the lab. Herein, we proposed a compact, low-cost, [...] Read more.
Capillary electrophoresis based on laser-induced fluorescence (CE-LIF) plays an important role in the analysis of nucleic acids. However, the commercial CE-LIF is not only quite expensive but also inflexible, thus hindering its widespread use in the lab. Herein, we proposed a compact, low-cost, and flexible CE-LIF system. We also investigated its stability by separating the DNA ladders. Experiments demonstrated that the relative standard error of the relative fluorescence intensity and migration time was lower than 6.2% and 1.1%, respectively. The aperture size of the light source illuminating the capillary can affect the separation performance. Smaller apertures offer higher resolution length for the adjacent DNA fragments but may reduce the number of theoretical plates. Various fluorescent dyes (e.g., SYBR Green I, Gel Green, EvaGreen) can be employed in the self-built system. The limit of detection of dsDNA was as low as 0.05 ng/μL. The working range for DNA was 0.05 ng/μL~10 ng/μL. Finally, we have successfully separated the PCR products of the target gene of Porphyromonas gingivalis and Candida albicans in the home-built CE system. Such a robust CE-LIF system is easy to assemble in the lab. The total cost of the assembled CE system did not exceed 1100 USD. We believe this work can advance the application of CE and hope it will facilitate the easy assembly of flexible CE instruments in labs. Full article
(This article belongs to the Special Issue Applications of Genomic Technology in Disease Outcome Prediction)
Show Figures

Figure 1

15 pages, 2733 KB  
Article
Capillarity in Interfacial Liquids and Marbles: Mechanisms, Properties, and Applications
by Yang Liu, Yuanfeng Wang and John H. Xin
Molecules 2024, 29(13), 2986; https://doi.org/10.3390/molecules29132986 - 23 Jun 2024
Cited by 1 | Viewed by 2617
Abstract
The mechanics of capillary force in biological systems have critical roles in the formation of the intra- and inter-cellular structures, which may mediate the organization, morphogenesis, and homeostasis of biomolecular condensates. Current techniques may not allow direct and precise measurements of the capillary [...] Read more.
The mechanics of capillary force in biological systems have critical roles in the formation of the intra- and inter-cellular structures, which may mediate the organization, morphogenesis, and homeostasis of biomolecular condensates. Current techniques may not allow direct and precise measurements of the capillary forces at the intra- and inter-cellular scales. By preserving liquid droplets at the liquid–liquid interface, we have discovered and studied ideal models, i.e., interfacial liquids and marbles, for understanding general capillary mechanics that existed in liquid-in-liquid systems, e.g., biomolecular condensates. The unexpectedly long coalescence time of the interfacial liquids revealed that the Stokes equation does not hold as the radius of the liquid bridge approaches zero, evidencing the existence of a third inertially limited viscous regime. Moreover, liquid transport from a liquid droplet to a liquid reservoir can be prohibited by coating the droplet surface with hydrophobic or amphiphilic particles, forming interfacial liquid marbles. Unique characteristics, including high stability, transparency, gas permeability, and self-assembly, are observed for the interfacial liquid marbles. Phase transition and separation induced by the formation of nanostructured materials can be directly observed within the interfacial liquid marbles without the need for surfactants and agitation, making them useful tools to research the interfacial mechanics. Full article
(This article belongs to the Special Issue Amphiphilic Molecules, Interfaces and Colloids)
Show Figures

Graphical abstract

11 pages, 2358 KB  
Article
Screening of Acetylcholinesterase Inhibitors by Capillary Electrophoresis with Oriented-Immobilized Enzyme Microreactors Based on Gold Nanoparticles
by Jian Zhang, Yuanyuan Li, Lin Chen, Zhihong Zheng and Chunye Liu
Molecules 2024, 29(1), 118; https://doi.org/10.3390/molecules29010118 - 24 Dec 2023
Cited by 7 | Viewed by 2209
Abstract
A facial and efficient method for the screening of acetylcholinesterase (AChE) inhibitors by capillary electrophoresis was developed. Based on the specific affinity of concanavalin A (Con A) for binding to the glycosyl group of AChE, enzyme molecules were oriented-immobilized on the surface of [...] Read more.
A facial and efficient method for the screening of acetylcholinesterase (AChE) inhibitors by capillary electrophoresis was developed. Based on the specific affinity of concanavalin A (Con A) for binding to the glycosyl group of AChE, enzyme molecules were oriented-immobilized on the surface of gold nanoparticles (AuNPs@Con A@AChE). Then, these modified nanoparticles were bounded to the capillary inlet (about 1.0 cm) by electrostatic self-assembly to obtain the oriented-immobilized enzyme microreactor (OIMER). Compared to an IMER with a free enzyme, the peak area of the product obtained by the OIMER increased by 52.6%. The Michaelis–Menten constant (Km) was as low as (0.061 ± 0.003) mmol/L. The method exhibits good repeatability with a relative standard deviation (RSD) of 1.3% for 100 consecutive runs. The system was successfully applied to detect the IC50 values of donepezil and four components from Chinese medicinal plants. This work demonstrates the potential of this method as a low cost, simple, and accurate screening method for other enzyme inhibitors. Full article
Show Figures

Figure 1

16 pages, 3914 KB  
Article
Evaporation of Small Sessile Drop Deposited on a Horizontal Solid Surface: New Exact Solutions and Approximations
by Peter Lebedev-Stepanov and Olga Savenko
Colloids Interfaces 2024, 8(1), 2; https://doi.org/10.3390/colloids8010002 - 20 Dec 2023
Cited by 2 | Viewed by 3102
Abstract
Evaporating a liquid sessile drop deposited on a horizontal surface is an important object of applications (printing technologies, electronics, sensorics, medical diagnostics, hydrophobic coatings, etc.) and theoretical investigations (microfluidics, self-assembly of nanoparticles, crystallization of solutes, etc.). The arsenal of formulas for calculating the [...] Read more.
Evaporating a liquid sessile drop deposited on a horizontal surface is an important object of applications (printing technologies, electronics, sensorics, medical diagnostics, hydrophobic coatings, etc.) and theoretical investigations (microfluidics, self-assembly of nanoparticles, crystallization of solutes, etc.). The arsenal of formulas for calculating the slow evaporation of an axisymmetric drop of capillary dimensions deposited on a flat solid surface is reviewed. Characteristics such as vapor density, evaporation flux density, and total evaporation rate are considered. Exact solutions obtained in the framework of the Maxwellian model, in which the evaporation process of the drop is limited by vapor diffusion from the drop surface to the surrounding air, are presented. The summary covers both well-known results obtained during the last decades and new results published by us in the last few years, but practically unknown to the wider scientific community. The newest formulas, not yet published in refereed publications, concerning exact solutions for a number of specific contact angles are also presented. In addition, new approximate solutions are presented (total evaporation rate and mass loss per unit surface area per unit time in the whole range of contact angles θ[0, π), drop lifetime in constant contact radius evaporation regime and constant contact angle mode), which can be used in modeling without requiring significant computational resources. Full article
Show Figures

Figure 1

19 pages, 5973 KB  
Article
Spin Coating of Silica Nanocolloids on Mica: Self-Assembly of Two-Dimensional Colloid Crystal Structures and Thin Films
by John Walker and Vasileios Koutsos
Coatings 2023, 13(9), 1488; https://doi.org/10.3390/coatings13091488 - 23 Aug 2023
Cited by 4 | Viewed by 3026
Abstract
The viability of spin-coating methods for the self-assembly of 150 nm diameter silica nanocolloids into large crystal structures on mica was investigated using different colloidal concentrations, accelerations, and rotational speeds. The samples were imaged by atomic force microscopy (AFM) in intermittent contact mode. [...] Read more.
The viability of spin-coating methods for the self-assembly of 150 nm diameter silica nanocolloids into large crystal structures on mica was investigated using different colloidal concentrations, accelerations, and rotational speeds. The samples were imaged by atomic force microscopy (AFM) in intermittent contact mode. Low colloidal concentration led to a size-dependent ordering configuration. The largest nanocolloidal particles formed crystalline close-packed structures that were surrounded by increasingly smaller nanocolloids configured into more polycrystalline or amorphous formations. This phenomenon became increasingly suppressed by increasing colloidal concentration. Two dimensional-fast Fourier transform (2D-FFT) radially averaged profiles of the topography images revealed increasing interparticle spacing with increasing rotational acceleration, from close-packed structuring at low accelerations to increasingly spaced packing at high acceleration (>800 rpm/s). This behaviour is attributed to rapid liquid shedding from the increased acceleration. Analysis with radial distribution functions quantified the extent of ordering and revealed an optimum spin speed that caused the formation of large, highly crystalline structures. This optimum spin speed is governed by the relationship between the rotational speed and the liquid film thickness that affect the uniformity of the film and the magnitude of the capillary forces generated. Full article
Show Figures

Figure 1

14 pages, 2401 KB  
Article
Fully Aqueous Self-Assembly of a Gold-Nanoparticle-Based Pathogen Sensor
by Timothy Robson, Deepan S. H. Shah, Rebecca J. L. Welbourn, Sion R. Phillips, Luke A. Clifton and Jeremy H. Lakey
Int. J. Mol. Sci. 2023, 24(8), 7599; https://doi.org/10.3390/ijms24087599 - 20 Apr 2023
Cited by 1 | Viewed by 2704
Abstract
Surface plasmon resonance (SPR) is a very sensitive measure of biomolecular interactions but is generally too expensive for routine analysis of clinical samples. Here we demonstrate the simplified formation of virus-detecting gold nanoparticle (AuNP) assemblies on glass using only aqueous buffers at room [...] Read more.
Surface plasmon resonance (SPR) is a very sensitive measure of biomolecular interactions but is generally too expensive for routine analysis of clinical samples. Here we demonstrate the simplified formation of virus-detecting gold nanoparticle (AuNP) assemblies on glass using only aqueous buffers at room temperature. The AuNP assembled on silanized glass and displayed a distinctive absorbance peak due to the localized SPR (LSPR) response of the AuNPs. Next, assembly of a protein engineering scaffold was followed using LSPR and a sensitive neutron reflectometry approach, which measured the formation and structure of the biological layer on the spherical AuNP. Finally, the assembly and function of an artificial flu sensor layer consisting of an in vitro-selected single-chain antibody (scFv)-membrane protein fusion was followed using the LSPR response of AuNPs within glass capillaries. In vitro selection avoids the need for separate animal-derived antibodies and allows for the rapid production of low-cost sensor proteins. This work demonstrates a simple approach to forming oriented arrays of protein sensors on nanostructured surfaces that uses (i) an easily assembled AuNP silane layer, (ii) self-assembly of an oriented protein layer on AuNPs, and (iii) simple highly specific artificial receptor proteins. Full article
Show Figures

Figure 1

18 pages, 15548 KB  
Article
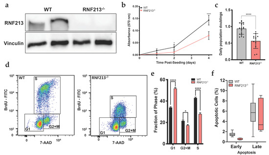
RNF213 Loss-of-Function Promotes Angiogenesis of Cerebral Microvascular Endothelial Cells in a Cellular State Dependent Manner
by Vincent Roy, Alyssa Brodeur, Lydia Touzel Deschênes, Nicolas Dupré and François Gros-Louis
Cells 2023, 12(1), 78; https://doi.org/10.3390/cells12010078 - 24 Dec 2022
Cited by 22 | Viewed by 4704
Abstract
Enhanced and aberrant angiogenesis is one of the main features of Moyamoya disease (MMD) pathogenesis. The ring finger protein 213 (RNF213) and the variant p.R4810K have been linked with higher risks of MMD and intracranial arterial occlusion development in east Asian populations. The [...] Read more.
Enhanced and aberrant angiogenesis is one of the main features of Moyamoya disease (MMD) pathogenesis. The ring finger protein 213 (RNF213) and the variant p.R4810K have been linked with higher risks of MMD and intracranial arterial occlusion development in east Asian populations. The role of RNF213 in diverse aspects of the angiogenic process, such as proliferation, migration and capillary-like formation, is well-known but has been difficult to model in vitro. To evaluate the effect of the RNF213 MMD-associated gene on the angiogenic activity, we have generated RNF213 knockout in human cerebral microvascular endothelial cells (hCMEC/D3-RNF213−/−) using the CRISPR-Cas9 system. Matrigel-based assay and a tri-dimensional (3D) vascularized model using the self-assembly approach of tissue engineering were used to assess the formation of capillary-like structures. Quite interestingly, this innovative in vitro model of MMD recapitulated, for the first time, disease-associated pathophysiological features such as significant increase in angiogenesis in confluent endothelial cells devoid of RNF213 expression. These cells, grown to confluence, also showed a pro-angiogenic signature, i.e., increased secretion of soluble pro-angiogenic factors, that could be eventually used as biomarkers. Interestingly, we demonstrated that that these MMD-associated phenotypes are dependent of the cellular state, as only noted in confluent cells and not in proliferative RNF213-deficient cells. Full article
Show Figures

Figure 1

10 pages, 3247 KB  
Article
Luminous Self-Assembled Fibers of Azopyridines and Quantum Dots Enabled by Synergy of Halogen Bond and Alkyl Chain Interactions
by Ying Pan, Lulu Xue, Yinjie Chen, Yingjie Hu, Zhicheng Sun, Lixin Mo, Luhai Li and Haifeng Yu
Molecules 2022, 27(23), 8165; https://doi.org/10.3390/molecules27238165 - 23 Nov 2022
Cited by 1 | Viewed by 2214
Abstract
Herein, a simple approach for the fabrication of luminous self-assembled fibers based on halogen-bonded azopyridine complexes and oleic acid-modified quantum dots (QDs) is reported. The QDs uniformly align on the edge of the self-assembled fibers through the formation of van der Waals force [...] Read more.
Herein, a simple approach for the fabrication of luminous self-assembled fibers based on halogen-bonded azopyridine complexes and oleic acid-modified quantum dots (QDs) is reported. The QDs uniformly align on the edge of the self-assembled fibers through the formation of van der Waals force between the alkyl chain of oleic acid on the QD surface and the alkyl chain of the halogen-bonded complexes, 15Br or 15I. Furthermore, the intermolecular interaction mechanism was elucidated by using Fourier-transform infrared spectroscopy (FTIR), Raman spectroscopy, and density functional theory (DFT) calculations. This approach results in retention of the fluorescence properties of the QDs in the fibers. In addition, the bromine-bonded fibers can be assembled into tailored directional fibers upon evaporation of the solvent (tetrahydrofuran) when using capillaries via the capillary force. Interestingly, the mesogenic properties of the halogen-bonded complexes are preserved in the easily prepared halogen-bonded fluorescent fibers; this provides new insight into the design of functional self-assembly materials. Full article
Show Figures

Figure 1

19 pages, 10280 KB  
Article
A Volume-Tuning Capillary Gripper That Enhances Handling Capabilities and Enables Testing of Micro-Components
by Adam Chafaï, Amin Ibrahimi and Pierre Lambert
Micromachines 2022, 13(8), 1323; https://doi.org/10.3390/mi13081323 - 16 Aug 2022
Cited by 4 | Viewed by 3099
Abstract
Capillary forces are shown to be extremely effective for micro-assembly and pick-and-place processes, especially for their ability to self-align the handled objects. However, in today’s machines, micro-objects are submitted to high loads, such as compressions for the electrical testing of the micro-components, or [...] Read more.
Capillary forces are shown to be extremely effective for micro-assembly and pick-and-place processes, especially for their ability to self-align the handled objects. However, in today’s machines, micro-objects are submitted to high loads, such as compressions for the electrical testing of the micro-components, or inertial forces coming from the high accelerations of the machines. There, capillary grippers may show some limits. These issues, as well as the difficulty to perform precise visual inspections (due to the tilt of the handled micro-object that can occur after a perturbation, such as the displacement of the gripper), can all be solved by temporarily removing the liquid meniscus. Therefore, we present a novel volume-tuning capillary gripper that provides a solution to these limitations without adding additional significant complexities or changes to the existing pick-and-place machines. A multi-scale prototype was dimensioned and produced by using fast prototyping methods, such as a femtosecond laser-assisted chemical etching process for fused silica. Models bringing a deeper understanding of the subsystems are presented. The proof of concept was extensively tested. Its picking capabilities and enhancements of the handling capabilities during horizontal motions, as well as the repeatability of the tuning of the volume of liquid, are presented. Full article
(This article belongs to the Section E:Engineering and Technology)
Show Figures

Figure 1

15 pages, 3162 KB  
Article
Transforming Capillary Alginate Gel (Capgel) into New 3D-Printing Biomaterial Inks
by Andrew Philip Panarello, Corey Edward Seavey, Mona Doshi, Andrew K. Dickerson, Thomas J. Kean and Bradley Jay Willenberg
Gels 2022, 8(6), 376; https://doi.org/10.3390/gels8060376 - 14 Jun 2022
Cited by 6 | Viewed by 4364
Abstract
Three-dimensional (3D) printing has great potential for creating tissues and organs to meet shortfalls in transplant supply, and biomaterial inks are key components of many such approaches. There is a need for biomaterial inks that facilitate integration, infiltration, and vascularization of targeted 3D-printed [...] Read more.
Three-dimensional (3D) printing has great potential for creating tissues and organs to meet shortfalls in transplant supply, and biomaterial inks are key components of many such approaches. There is a need for biomaterial inks that facilitate integration, infiltration, and vascularization of targeted 3D-printed structures. This study is therefore focused on creating new biomaterial inks from self-assembled capillary alginate gel (Capgel), which possesses a unique microstructure of uniform tubular channels with tunable diameters and densities. First, extrusions of Capgel through needles (0.1–0.8 mm inner diameter) were investigated. It was found that Capgel ink extrudes as slurries of fractured and entangled particles, each retaining capillary microstructures, and that extruded line widths W and particle sizes A were both functions of needle inner diameter D, specifically power-law relationships of W~D0.42 and A~D1.52, respectively. Next, various structures were successfully 3D-printed with Capgel ink, thus demonstrating that this biomaterial ink is stackable and self-supporting. To increase ink self-adherence, Capgel was coated with poly-L-lysine (PLL) to create a cationic “skin” prior to extrusion. It was hypothesized that, during extrusion of Capgel-PLL, the sheared particles fracture and thereby expose cryptic sites of negatively-charged biomaterial capable of forming new polyelectrolyte bonds with areas of the positively-charged PLL skin on neighboring entangled particles. This novel approach resulted in continuous, self-adherent extrusions that remained intact in solution. Human lung fibroblasts (HLFs) were then cultured on this ink to investigate biocompatibility. HLFs readily colonized Capgel-PLL ink and were strongly oriented by the capillary microstructures. This is the first description of successful 3D-printing with Capgel biomaterial ink as well as the first demonstration of the concept and formulation of a self-adherent Capgel-PLL biomaterial ink. Full article
(This article belongs to the Special Issue Functional Transformations in Polymer Gels)
Show Figures

Figure 1

20 pages, 4852 KB  
Article
Complex Nanowrinkling in Chiral Liquid Crystal Surfaces: From Shaping Mechanisms to Geometric Statistics
by Ziheng Wang, Phillip Servio and Alejandro D. Rey
Nanomaterials 2022, 12(9), 1555; https://doi.org/10.3390/nano12091555 - 4 May 2022
Cited by 3 | Viewed by 2808
Abstract
Surface wrinkling is closely linked to a significant number of surface functionalities such as wetting, structural colour, tribology, frictions, biological growth and more. Given its ubiquity in nature’s surfaces and that most material formation processes are driven by self-assembly and self-organization and many [...] Read more.
Surface wrinkling is closely linked to a significant number of surface functionalities such as wetting, structural colour, tribology, frictions, biological growth and more. Given its ubiquity in nature’s surfaces and that most material formation processes are driven by self-assembly and self-organization and many are formed by fibrous composites or analogues of liquid crystals, in this work, we extend our previous theory and modeling work on in silico biomimicking nanowrinkling using chiral liquid crystal surface physics by including higher-order anisotropic surface tension nonlinearities. The modeling is based on a compact liquid crystal shape equation containing anisotropic capillary pressures, whose solution predicts a superposition of uniaxial, equibiaxial and biaxial egg carton surfaces with amplitudes dictated by material anchoring energy parameters and by the symmetry of the liquid crystal orientation field. The numerical solutions are validated by analytical solutions. The blending and interaction of egg carton surfaces create surface reliefs whose amplitudes depend on the highest nonlinearity and whose morphology depends on the anchoring coefficient ratio. Targeting specific wrinkling patterns is realized by selecting trajectories on an appropriate parametric space. Finally, given its importance in surface functionalities and applications, the geometric statistics of the patterns up to the fourth order are characterized and connected to the parametric anchoring energy space. We show how to minimize and/or maximize skewness and kurtosis by specific changes in the surface energy anisotropy. Taken together, this paper presents a theory and simulation platform for the design of nano-wrinkled surfaces with targeted surface roughness metrics generated by internal capillary pressures, of interest in the development of biomimetic multifunctional surfaces. Full article
(This article belongs to the Section Theory and Simulation of Nanostructures)
Show Figures

Figure 1

12 pages, 2238 KB  
Article
Spatially Ordered Arrays of Colloidal Inorganic Metal Halide Perovskite Nanocrystals via Controlled Droplet Evaporation in a Confined Geometry
by Kwan Lee, Jonghyun Moon, Jeonghwa Jeong and Suck Won Hong
Materials 2021, 14(22), 6824; https://doi.org/10.3390/ma14226824 - 12 Nov 2021
Cited by 2 | Viewed by 2983
Abstract
Inorganic metal halide perovskite nanocrystals, such as quantum dots (QDs), have emerged as intriguing building blocks for miniaturized light-emitting and optoelectronic devices. Although conventional lithographic approaches and printing techniques allow for discrete patterning at the micro/nanoscale, it is still important to utilize intrinsic [...] Read more.
Inorganic metal halide perovskite nanocrystals, such as quantum dots (QDs), have emerged as intriguing building blocks for miniaturized light-emitting and optoelectronic devices. Although conventional lithographic approaches and printing techniques allow for discrete patterning at the micro/nanoscale, it is still important to utilize intrinsic QDs with the concomitant retaining of physical and chemical stability during the fabrication process. Here, we report a simple strategy for the evaporative self-assembly to produce highly ordered structures of CsPbBr3 and CsPbI3 QDs on a substrate in a precisely controllable manner by using a capillary-bridged restrict geometry. Quantum confined CsPbBr3 and CsPbI3 nanocrystals, synthesized via a modified hot-injection method with excess halide ions condition, were readily adapted to prepare colloidal QD solutions. Subsequently, the spatially patterned arrays of the perovskite QD rings were crafted in a confirmed geometry with high fidelity by spontaneous solvent evaporation. These self-organized concentric rings were systemically characterized regarding the center-to-center distance, width, and height of the patterns. Our results not only facilitate a fundamental understanding of assembly in the perovskite QDs to enable the solution-printing process but also provide a simple route for offering promising practical applications in optoelectronics. Full article
(This article belongs to the Special Issue Advanced Materials and Systems for Biomedical Application)
Show Figures

Figure 1

13 pages, 5085 KB  
Article
Experimental Study on Pool Boiling on Hydrophilic Micro/Nanotextured Surfaces with Hydrophobic Patterns
by Hak Rae Cho, Su Cheong Park, Doyeon Kim, Hyeong-min Joo and Dong In Yu
Energies 2021, 14(22), 7543; https://doi.org/10.3390/en14227543 - 11 Nov 2021
Cited by 16 | Viewed by 4307
Abstract
Over the past decades, pool boiling on various wetting surfaces has been intensively investigated to enhance boiling heat transfer and critical heat flux. In this study, to enhance the two thermal performances simultaneously, we developed hydrophilic micro/nanotextured surfaces with hydrophobic patterns. Using a [...] Read more.
Over the past decades, pool boiling on various wetting surfaces has been intensively investigated to enhance boiling heat transfer and critical heat flux. In this study, to enhance the two thermal performances simultaneously, we developed hydrophilic micro/nanotextured surfaces with hydrophobic patterns. Using a silicon substrate, well-arrayed microtextures and randomly arrayed nanotextures were fabricated hierarchically using micro/nanoelectromechanical system processes. The top of the microtextures was coated locally with hydrophobic characteristics using specific self-assembled monolayer coating methods. Based on experimental data, we postulate that the critical heat flux was enhanced by the capillary-induced flow between microtextures and that nanotextures with superhydrophilicity contribute to the delay of the critical heat flux by better wetting the dried area. Owing to the hydrophobicity at the top of the micropillars, the nucleate site density and boiling heat transfer increased. Full article
(This article belongs to the Special Issue Two-Phase Flow with Boiling Heat Transfer)
Show Figures

Graphical abstract

Back to TopTop