Sign in to use this feature.

Years

Between: -

Subjects

remove_circle_outline
remove_circle_outline
remove_circle_outline
remove_circle_outline
remove_circle_outline
remove_circle_outline

Journals

Article Types

Countries / Regions

Search Results (11)

Search Parameters:
Keywords = capacitance EDM currents

Order results
Result details
Results per page
Select all
Export citation of selected articles as:
21 pages, 3921 KB  
Article
Symmetry-Based Evaluation of Tool Coating Effects on the Machining Behavior of Ti-6Al-4V Using Micro-EDM
by Shailesh Shirguppikar, Vaibhav Ganachari, Marko Vulović, Andreja Stefanović, Pankaj B. Gavali, Nguyen Huu-Phan and Aleksandar Ašonja
Symmetry 2025, 17(11), 1935; https://doi.org/10.3390/sym17111935 - 11 Nov 2025
Viewed by 527
Abstract
Titanium alloy Ti-6Al-4V possesses excellent mechanical and corrosion-resistant properties; therefore, it is widely employed in aerospace, automotive, and biomedical fields. However, its poor machinability restricts traditional processing methods. To overcome this limitation, the current work presents a symmetry analysis approach to evaluate the [...] Read more.
Titanium alloy Ti-6Al-4V possesses excellent mechanical and corrosion-resistant properties; therefore, it is widely employed in aerospace, automotive, and biomedical fields. However, its poor machinability restricts traditional processing methods. To overcome this limitation, the current work presents a symmetry analysis approach to evaluate the effects of tool coating on the micro-electric discharge machining (micro-EDM) characteristics of Ti-6Al-4V. Tungsten carbide (WC) microelectrodes were fabricated in three forms: uncoated, copper-coated, and carbon-coated. The chemical vapor deposition (CVD) method was used to coat the carbon layer, and the integrity of the coating was confirmed by Energy-Dispersive X-ray Spectroscopy/Analysis (EDS/EDX). The effect of input variables—namely, voltage, capacitance, and spindle rotational speed—on two responses was studied—the machining depth (Z-axis displacement) and tool wear rate (TWR)—using a Taguchi L9 orthogonal array. Analysis conducted using Minitab statistical software 17 revealed that both voltage and capacitance contributed to the response parameters as optimized variables. The comparative study showed that the copper- and carbon-coated WC microtool could obtain a better Z coordinate and lower tool wear ratio compared with those of the uncoated tool. The findings confirm that applying thin conductive coatings to WC tools can significantly improve the stability, precision, and overall symmetry of the micro-EDM process when machining difficult-to-cut titanium alloys. Full article
(This article belongs to the Special Issue Symmetry/Asymmetry in Smart Manufacturing)
Show Figures

Figure 1

37 pages, 2042 KB  
Review
Energy-Efficient Ion Recovery from Water Using Electro-Driven Membranes: A Comprehensive Critical Review
by Akeem Adeyemi Oladipo and Mehdi Ahmad
Water 2025, 17(16), 2456; https://doi.org/10.3390/w17162456 - 19 Aug 2025
Cited by 6 | Viewed by 5264
Abstract
Amid concurrent pressures on water and material resources, recovering valuable ions like lithium and nutrients from brines and wastewater is a critical tenet of the circular economy. This review provides a critical assessment of electro-driven membranes (EDMs) as a key technology platform for [...] Read more.
Amid concurrent pressures on water and material resources, recovering valuable ions like lithium and nutrients from brines and wastewater is a critical tenet of the circular economy. This review provides a critical assessment of electro-driven membranes (EDMs) as a key technology platform for achieving this goal with high energy efficiency. A comprehensive synthesis and analysis of the current state-of-the-art of core EDM technologies, including electrodialysis (ED) and membrane capacitive deionization (MCDI), is presented, focusing the analysis on the performance metrics of specific energy consumption and ion selectivity. The findings reveal that the optimal EDM technology is highly application-dependent, with MCDI excelling for dilute streams and ED for concentrated ones. While significant advances in monovalent selective membranes have enabled lithium recovery, achieving high selectivity between ions of the same valence (e.g., Li+/Na+) remains a fundamental challenge. Moreover, persistent issues of membrane fouling and scaling continue to inflate energy consumption and represent a major bottleneck for industrial-scale deployment. While EDMs are a vital technology for ion resource recovery, unlocking their full potential requires a dual-pronged approach: advancing materials science to design novel, highly selective membranes, while simultaneously developing intelligently integrated systems to surmount existing performance and economic barriers. Full article
(This article belongs to the Special Issue Wastewater Treatment and Reuse Advances Review)
Show Figures

Figure 1

32 pages, 6746 KB  
Article
Tribo-Electric Performance of Nano-Enhanced Palm Oil-Based Glycerol Grease for Electric Vehicle Bearings
by Amany A. Abozeid, May M. Youssef, Tamer F. Megahed, Mostafa El-Helaly, Florian Pape and Mohamed G. A. Nassef
Lubricants 2025, 13(8), 354; https://doi.org/10.3390/lubricants13080354 - 8 Aug 2025
Cited by 2 | Viewed by 1645
Abstract
Rolling Bearings are crucial components for induction motors and generators in electric vehicles (EVs), as their performance considerably influences the system’s operational reliability and safety. However, the commercial greases used for bearing lubrication in EV motors pose a detrimental impact on the environment. [...] Read more.
Rolling Bearings are crucial components for induction motors and generators in electric vehicles (EVs), as their performance considerably influences the system’s operational reliability and safety. However, the commercial greases used for bearing lubrication in EV motors pose a detrimental impact on the environment. In addition, they are ineffective in mitigating the effect of electric discharges on rolling surfaces leading to premature bearing failures. This study investigates the viability of a developed eco-friendly grease from palm olein as the base oil and glycerol monostearate as the thickener, enhanced with conductive multi-walled carbon nanotubes (MWCNTs) for EV motor bearings prone to electrical currents. Chemical–physical, tribological, and electrical tests were conducted on the developed grease samples without and with MWCNTs at 1 wt.%, 2 wt.%. and 3 wt.% concentrations and results were compared to lithium and sodium greases. Palm grease samples demonstrated a lower EDM voltage range reaching 1.0–2.2 V in case of 3 wt.% MWCNTs blends, indicating better electrical conductivity and protecting the bearing surfaces from electric-related faults. These findings were further confirmed using vibrations measurement and SEM-EDX analysis of the electrically worn bearings. Bearings lubricated with palm grease blends exhibited lower vibration levels. Palm grease with 2 wt.% MWCNTs reduced vibration amplitudes by 28.4% (vertical) and 32.3% (horizontal). Analysis of bearing damaged surfaces revealed enhanced damaged surface morphology for MWCNT-enhanced palm grease as compared to surface lubricated by commercial greases. The results of this work indicate that the proposed bio-grease is a promising candidate for future application in the field of next-generation electric mobility systems. Full article
(This article belongs to the Special Issue Tribology in Vehicles)
Show Figures

Figure 1

22 pages, 7379 KB  
Article
Identification of Dielectric Response Parameters of Pumped Storage Generator-Motor Stator Winding Insulation Based on Sparsity-Enhanced Dynamic Decomposition of Depolarization Current
by Guangya Zhu, Shiyu Ma, Shuai Yang, Yue Zhang, Bingyan Wang and Kai Zhou
Energies 2025, 18(13), 3382; https://doi.org/10.3390/en18133382 - 27 Jun 2025
Viewed by 645
Abstract
Accurate diagnosis of the insulation condition of stator windings in pumped storage generator-motor units is crucial for ensuring the safe and stable operation of power systems. Time domain dielectric response testing is an effective method for rapidly diagnosing the insulation condition of capacitive [...] Read more.
Accurate diagnosis of the insulation condition of stator windings in pumped storage generator-motor units is crucial for ensuring the safe and stable operation of power systems. Time domain dielectric response testing is an effective method for rapidly diagnosing the insulation condition of capacitive devices, such as those in pumped storage generator-motors. To precisely identify the conductivity and relaxation process parameters of the insulating medium and accurately diagnose the insulation condition of the stator windings, this paper proposes a method for identifying the insulation dielectric response parameters of stator windings based on sparsity-enhanced dynamic mode decomposition of the depolarization current. First, the measured depolarization current time series is processed through dynamic mode decomposition (DMD). An iterative reweighted L1 (IRL1)-based method is proposed to formulate a reconstruction error minimization problem, which is solved using the ADMM algorithm. Based on the computed modal amplitudes, the dominant modes—representing the main insulation relaxation characteristics—are separated from spurious modes caused by noise. The parameters of the extended Debye model (EDM) are then calculated from the dominant modes, enabling precise identification of the relaxation characteristic parameters. Finally, the accuracy and feasibility of the proposed method are verified through a combination of simulation experiments and laboratory tests. Full article
(This article belongs to the Special Issue Electrical Equipment State Measurement and Intelligent Calculation)
Show Figures

Figure 1

14 pages, 5279 KB  
Article
3D Binder-Free Mo@CoO Electrodes Directly Manufactured in One Step via Electric Discharge Machining for In-Plane Microsupercapacitor Application
by Shunqi Yang, Ri Chen, Fu Huang, Wenxia Wang and Igor Zhitomirsky
Micromachines 2024, 15(11), 1294; https://doi.org/10.3390/mi15111294 - 24 Oct 2024
Cited by 3 | Viewed by 1338
Abstract
Cobalt oxide-based in-plane microsupercapacitors (IPMSCs) stand out as a favorable choice for various applications in energy sources for the Internet of Things (IoT) and other microelectronic devices due to their abundant natural resources and high theoretical specific capacitance. However, the low electronic conductivity [...] Read more.
Cobalt oxide-based in-plane microsupercapacitors (IPMSCs) stand out as a favorable choice for various applications in energy sources for the Internet of Things (IoT) and other microelectronic devices due to their abundant natural resources and high theoretical specific capacitance. However, the low electronic conductivity of cobalt oxide greatly hinders its further application in energy storage devices. Herein, a new manufacturing method of electric discharging machining (EDM), which is simple, safe, efficient, and environment-friendly, has been developed for synthesizing Mo-doped and oxygen-vacancy-enriched Co-CoO (Mo@Co-CoO) integrated microelectrodes for efficiently constructing Mo@Co-CoO IPMSCs with customized structures in a single step for the first time. The Mo@Co-CoO IPMSCs with three loops (IPMSCs3) exhibited a maximum areal capacitance of 30.4 mF cm−2 at 2 mV s−1. Moreover, the Mo@Co-CoO IPMSCs3 showed good capacitive behavior at a super-high scanning rate of 100 V s−1, which is around 500–1000 times higher than most reported CoO-based electrodes. It is important to note that the IPMSCs were fabricated using a one-step EDM process without any assistance of other material processing techniques, toxic chemicals, low conductivity binders, exceptional current collectors, and conductive fillers. This novel fabrication method developed in this research opens a new avenue to simplify material synthesis, providing a novel way for realizing intelligent, digital, and green manufacturing of various metal oxide materials, microelectrodes, and microdevices. Full article
(This article belongs to the Special Issue Microelectrodes and Microdevices for Electrochemical Applications)
Show Figures

Figure 1

24 pages, 6274 KB  
Article
Experimental Study on the Comparison between Network Microstructure Titanium Matrix Composites and Ti6Al4V on EDM Milling
by Leheng Zhang, Yizhou Hu, Sirui Gong and Zhenlong Wang
Materials 2024, 17(10), 2282; https://doi.org/10.3390/ma17102282 - 11 May 2024
Cited by 5 | Viewed by 1663
Abstract
Network microstructure titanium matrix composites (NMTMCs), featuring Ti6Al4V as the matrix and network-distributed TiB whiskers (TiBw) as reinforcement, exhibit remarkable potential for diverse applications due to their superior physical properties. Due to the difficulty in machining titanium matrix composites, electrical discharge machining (EDM) [...] Read more.
Network microstructure titanium matrix composites (NMTMCs), featuring Ti6Al4V as the matrix and network-distributed TiB whiskers (TiBw) as reinforcement, exhibit remarkable potential for diverse applications due to their superior physical properties. Due to the difficulty in machining titanium matrix composites, electrical discharge machining (EDM) stands as one of the preferred machining techniques for NMTMCs. Nevertheless, the compromised surface quality and the recast layer significantly impact the performance of the workpiece machined by EDM. Therefore, for the purpose of enhancing the surface quality and restraining the defects of NMTMCs, this study conducted comparative EDM milling experiments between NMTMCs and Ti6Al4V to analyze the effects of discharge capacitance, charging current, and pulse interval on the surface roughness, recast layer thickness, recast layer uniformity, and surface microcrack density of both materials. The results indicated that machining energy significantly influences workpiece surface quality. Furthermore, comparative experiments exploring the influence of network reinforcement on EDM milling revealed that NMTMCs have a higher melting point, leading to an accumulation phenomenon in low-energy machining where the reinforcement could not be completely removed. The residual reinforcement in the recasting layer had an adsorption effect on molten metal affecting the thermal conductivity and uniformity within the recasting layer. Finally, specific guidelines are put forward for optimizing the material’s surface roughness, recast layer thickness, and uniformity, along with minimizing microcrack density, which attain a processing effect that features a roughness of Ra 0.9 μm, an average recast layer thickness of 6 μm with a range of 8 μm, and a surface microcrack density of 0.08 μm−1. Full article
(This article belongs to the Special Issue High Performance Alloy and Its Nanocomposites)
Show Figures

Figure 1

24 pages, 6380 KB  
Article
Powder-Mixed Micro-Electro-Discharge Machining-Induced Surface Modification of Titanium Alloy for Antibacterial Properties
by Nurlan Nauryz, Salikh Omarov, Ainur Kenessova, Tri T. Pham, Didier Talamona and Asma Perveen
J. Manuf. Mater. Process. 2023, 7(6), 214; https://doi.org/10.3390/jmmp7060214 - 29 Nov 2023
Cited by 7 | Viewed by 3654
Abstract
The powder-mixed electro-discharge machining (PM-EDM) technique has shown its advantages in forming surfaces and depositing elements on the machined surface. Moreover, using hydroxyapatite (HA) powder in PM-EDM enhances the biocompatibility of the implant’s surfaces. Ti-6Al-4V alloy has tremendous advantages in biocompatibility over other [...] Read more.
The powder-mixed electro-discharge machining (PM-EDM) technique has shown its advantages in forming surfaces and depositing elements on the machined surface. Moreover, using hydroxyapatite (HA) powder in PM-EDM enhances the biocompatibility of the implant’s surfaces. Ti-6Al-4V alloy has tremendous advantages in biocompatibility over other metallic biomaterials in bone replacement surgeries. However, the increasing demand for orthopedical implants is leading to a more significant number of implant surgeries, increasing the number of patients with failed implants. A significant portion of implant failures are due to bacterial inflammation. Despite that, there is a lack of current research investigating the antibacterial properties of Ti-6Al-4V alloys. This paper focuses on studying the performance of HA PMEDM on Ti-6Al-4V alloy and its effects on antibacterial properties. By changing the capacitance (1 nF, 10 nF and 100 nF), gap voltage (90 V, 100 V and 110 V) and HA powder concentration (0 g/L, 5 g/L and 10 g/L), machining performance metrics such as material removal rate (MRR), overcut, crater size and hardness were examined through the HA PM micro-EDM (PM-μ-EDM) technique. Furthermore, the surface roughness, contact angle, and antibacterial properties of HA PM micro-wire EDM (PM-μ-WEDM)-treated surfaces were evaluated. The antibacterial tests were conducted for Staphylococcus aureus, Pseudomonas aeruginosa, Escherichia coli, and Bacillus subtilis bacteria. The key results showed a correlation between the discharge energy and powder concentration with the antibacterial properties of the modified surfaces. The modified surfaces exhibited reduced biofilm formation under low discharge energy and a 0 g/L powder concentration, resulting in a 0.273 μm roughness. This pattern persisted with high discharge energy and a 10 g/L powder concentration, where the roughness measured 1.832 μm. Therefore, it is possible to optimize the antibacterial properties of the surface through its roughness. Full article
Show Figures

Figure 1

21 pages, 9881 KB  
Article
Novel Characterization of Si- and SiC-Based PWM Inverter Bearing Currents Using Probability Density Functions
by Ryan Collin, Alex Yokochi and Annette von Jouanne
Energies 2022, 15(9), 3043; https://doi.org/10.3390/en15093043 - 21 Apr 2022
Cited by 7 | Viewed by 2938
Abstract
The high frequency PWM voltage pulses from a two-level six-switch inverter produce a common-mode voltage in an electric machine’s windings, a fraction of which appears on the machine shaft due to electrostatic (capacitive) coupling. When the shaft voltage exceeds the dielectric strength of [...] Read more.
The high frequency PWM voltage pulses from a two-level six-switch inverter produce a common-mode voltage in an electric machine’s windings, a fraction of which appears on the machine shaft due to electrostatic (capacitive) coupling. When the shaft voltage exceeds the dielectric strength of the bearing lubricating grease, electric discharge machining (EDM) electrostatic discharges occur within the bearing, which can lead to premature failure. According to pulsed dielectric theory, the breakdown voltage across a dielectric increases with an increase in voltage slew rate (dv/dt). Therefore, the faster voltage rise times of wide bandgap devices are expected to produce higher magnitude shaft voltages and EDM bearing currents. This paper presents circuit modeling of EDM currents and compares the shaft voltage and bearing current amplitudes of silicon- and silicon carbide-based PWM inverters through experimental measurements and a statistical analysis using probability density functions. The statistical analysis provides insights regarding the correlation between bearing failure and the number of damage causing discharges over time which is a key step in developing bearing lifetime prediction models. Full article
Show Figures

Graphical abstract

13 pages, 2070 KB  
Article
Analytical Determination of the Slot and the End-Winding Portion of the Winding-to-Rotor Capacitance for the Prediction of Shaft Voltage in Electrical Machines
by Jan Ole Stockbrügger and Bernd Ponick
Energies 2021, 14(1), 174; https://doi.org/10.3390/en14010174 - 31 Dec 2020
Cited by 4 | Viewed by 3082
Abstract
Common-mode voltage, caused by a 2-level inverter, is a source of discharge currents in motor bearings. Due to the capacitive coupling, between the stator winding and the rotor, an image of the common-mode voltage is produced on the shaft—which can exceed the dielectric [...] Read more.
Common-mode voltage, caused by a 2-level inverter, is a source of discharge currents in motor bearings. Due to the capacitive coupling, between the stator winding and the rotor, an image of the common-mode voltage is produced on the shaft—which can exceed the dielectric strength of the lubrication film of motor bearings. Accurate determination of the winding-to-rotor capacitance is necessary to predict the shaft voltage. This article proposes a novel analytical determination of the slot and the end-winding portion of the winding-to-rotor capacitance. The calculation rules, which are based on the method of image charges and the charge simulation method, take into account the continuity and the boundary conditions of the field areas. Results are validated by means of finite element method simulations. Notably, deviations are in the single-digit percentage range. Furthermore, the presented methods are simple to implement. Full article
(This article belongs to the Special Issue Electrical Machine Design for Emerging Technologies)
Show Figures

Graphical abstract

13 pages, 4916 KB  
Article
Application of Perovskite Layer to Rotor for Enhanced Stator-Rotor Capacitance for PMSM Shaft Voltage Reduction
by Muhammad Aqil, Jun-Hyuk Im and Jin Hur
Energies 2020, 13(21), 5762; https://doi.org/10.3390/en13215762 - 3 Nov 2020
Cited by 6 | Viewed by 3019
Abstract
Adjustable speed drives use Pulse Width Modulation (PWM) to switch DC-bus voltage for the synthesis of three-phase voltages to provide power to the permanent magnet synchronous motor (PMSM). This switching action produces very short rise and fall times and Common Mode Voltage (CMV) [...] Read more.
Adjustable speed drives use Pulse Width Modulation (PWM) to switch DC-bus voltage for the synthesis of three-phase voltages to provide power to the permanent magnet synchronous motor (PMSM). This switching action produces very short rise and fall times and Common Mode Voltage (CMV) in the motor winding, exciting the parasitic capacitances inherent to the motor geometry. These parasitic capacitances give rise to shaft voltage due to a voltage divider action. Therefore, in this paper, first, motor parasitic capacitances and voltage divider action is explained. Second, the Barium Titanate (BTO) layer is coated onto the rotor to enhance stator-to-rotor compound capacitance and a simulation is performed showing the dependence of the shaft voltage on the permittivity of the perovskite (BTO) layer. The rotor BTO layer reduces the bearing voltage ratio as well. Third, experimental results are presented showing effectiveness of the application of the BTO layer to rotor and reduction of shaft voltage of the motor in anticipation to mitigate the damaging electric discharge machining (EDM) bearing currents. Likewise, the experiment shows that the magnetic design of the motor is not affected by the BTO layer to rotor. Full article
(This article belongs to the Special Issue Advanced Techniques for High-Performance Permanent Magnet Motors)
Show Figures

Figure 1

17 pages, 2889 KB  
Article
A Parameterization Approach for the Dielectric Response Model of Oil Paper Insulation Using FDS Measurements
by Feng Yang, Lin Du, Lijun Yang, Chao Wei, Youyuan Wang, Liman Ran and Peng He
Energies 2018, 11(3), 622; https://doi.org/10.3390/en11030622 - 10 Mar 2018
Cited by 31 | Viewed by 4679
Abstract
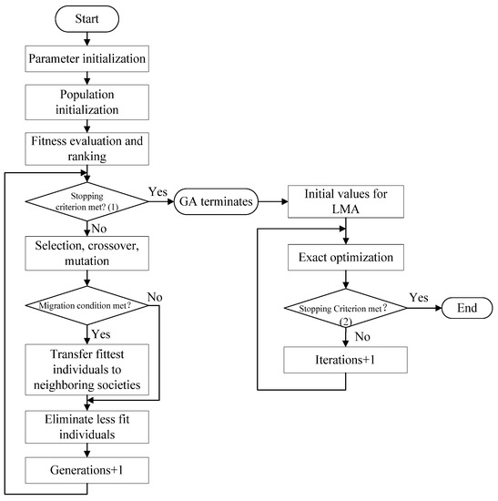
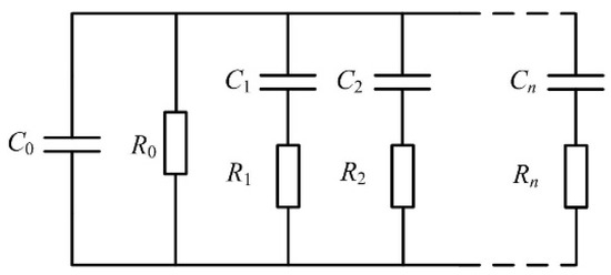
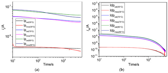
To facilitate better interpretation of dielectric response measurements—thereby directing numerical evidence for condition assessments of oil-paper-insulated equipment in high-voltage alternating current (HVAC) transmission systems—a novel approach is presented to estimate the parameters in the extended Debye model (EDM) using wideband frequency domain spectroscopy [...] Read more.
To facilitate better interpretation of dielectric response measurements—thereby directing numerical evidence for condition assessments of oil-paper-insulated equipment in high-voltage alternating current (HVAC) transmission systems—a novel approach is presented to estimate the parameters in the extended Debye model (EDM) using wideband frequency domain spectroscopy (FDS). A syncretic algorithm that integrates a genetic algorithm (GA) and the Levenberg-Marquardt (L-M) algorithm is introduced in the present study to parameterize EDM using the FDS measurements of a real-life 126 kV oil-impregnated paper (OIP) bushing under different controlled temperatures. As for the uncertainty of the EDM structure due to variable branch quantity, Akaike’s information criterion (AIC) is employed to determine the model orders. For verification, comparative analysis of FDS reconstruction and results of FDS transformation to polarization–depolarization current (PDC)/return voltage measurement (RVM) are presented. The comparison demonstrates good agreement between the measured and reconstructed spectroscopies of complex capacitance and tan δ over the full tested frequency band (10−4 Hz–103 Hz) with goodness of fit over 0.99. Deviations between the tested and modelled PDC/RVM from FDS are then discussed. Compared with the previous studies to parameterize the model using time domain dielectric responses, the proposed method solves the problematic matching between EDM and FDS especially in a wide frequency band, and therefore assures a basis for quantitative insulation condition assessment of OIP-insulated apparatus in energy systems. Full article
Show Figures

Figure 1

Back to TopTop