Sign in to use this feature.

Years

Between: -

Subjects

remove_circle_outline
remove_circle_outline
remove_circle_outline
remove_circle_outline
remove_circle_outline

Journals

Article Types

Countries / Regions

Search Results (21)

Search Parameters:
Keywords = canonical antigen peptides

Order results
Result details
Results per page
Select all
Export citation of selected articles as:
29 pages, 1055 KB  
Review
Hidden Targets in Cancer Immunotherapy: The Potential of “Dark Matter” Neoantigens
by Francois Xavier Rwandamuriye, Alec J. Redwood, Jenette Creaney and Bruce W. S. Robinson
Vaccines 2026, 14(1), 104; https://doi.org/10.3390/vaccines14010104 - 21 Jan 2026
Viewed by 338
Abstract
The development of cancer immunotherapies has transformed cancer treatment paradigms, yet durable and tumour-specific responses remain elusive for many patients. Neoantigens, immunogenic peptides arising from tumour-specific genomic alterations, have emerged as promising cancer vaccine targets. Early-phase clinical trials using different vaccine platforms, including [...] Read more.
The development of cancer immunotherapies has transformed cancer treatment paradigms, yet durable and tumour-specific responses remain elusive for many patients. Neoantigens, immunogenic peptides arising from tumour-specific genomic alterations, have emerged as promising cancer vaccine targets. Early-phase clinical trials using different vaccine platforms, including mRNA, peptide, DNA, and viral vector-based personalised cancer vaccines, have demonstrated the feasibility of targeting neoantigens, with early signals of prolonged survival in some patients. Most current vaccine strategies focus on canonical neoantigens, typically derived from exonic single-nucleotide variants (SNVs) and small insertions/deletions (INDELs), yet this represents only a fraction of the potential neoantigen repertoire. Evidence now shows that non-canonical neoantigens, arising mostly from alternative splicing, intron retention, translation of non-coding RNAs, gene fusions, and retroelement activation, broaden the antigenic landscape, with the potential for increasing tumour specificity and immunogenicity. In this review, we explore the biology of non-canonical neoantigens, the technological advances that now enable their systematic detection, and their potential to inform next-generation personalised cancer vaccines. Full article
Show Figures

Figure 1

17 pages, 580 KB  
Review
MHC Class II and Beyond: Complex Role of CD74 in Cancer
by Joanna Bandola-Simon and Paul A. Roche
Cells 2026, 15(2), 128; https://doi.org/10.3390/cells15020128 - 11 Jan 2026
Viewed by 313
Abstract
Invariant chain, also known as CD74 when expressed on the plasma membrane, is classically recognized for its role in Major Histocompatibility Complex class II molecule assembly, trafficking, and peptide loading in professional antigen presenting cells. However, recent studies implicate CD74 as a broader [...] Read more.
Invariant chain, also known as CD74 when expressed on the plasma membrane, is classically recognized for its role in Major Histocompatibility Complex class II molecule assembly, trafficking, and peptide loading in professional antigen presenting cells. However, recent studies implicate CD74 as a broader regulator of tumor–immune interactions, modulating antigen presentation, cytokine signaling, and immune evasion across diverse cancers. This review synthesizes emerging evidence that CD74 functions as a “master regulator” of antigen presentation in cancer, integrating its canonical chaperone role with its noncanonical role in transcription regulation and in signaling via macrophage migration inhibitory factor. We explore how tumor microenvironmental contexts redefine CD74 biology, influencing antitumor immunity and therapeutic outcomes. Full article
Show Figures

Graphical abstract

22 pages, 2271 KB  
Article
Proteome Profiling of Rabies-Infected and Uninfected Dog Brain Tissues, Cerebrospinal Fluids and Serum Samples
by Ukamaka U. Eze, Rethabile Mokoena, Kenneth I. Ogbu, Sinegugu Dubazana, Ernest C. Ngoepe, Mparamoto Munangatire, Romanus C. Ezeokonkwo, Boniface M. Anene, Sindisiwe G. Buthelezi and Claude T. Sabeta
Proteomes 2025, 13(4), 66; https://doi.org/10.3390/proteomes13040066 - 15 Dec 2025
Viewed by 587
Abstract
Background: Rabies is among the oldest known zoonotic viral diseases and is caused by members of the Lyssavirus genus. The prototype species, Lyssavirus rabies, effectively evades the host immune response, allowing the infection to progress unnoticed until the onset of clinical signs. [...] Read more.
Background: Rabies is among the oldest known zoonotic viral diseases and is caused by members of the Lyssavirus genus. The prototype species, Lyssavirus rabies, effectively evades the host immune response, allowing the infection to progress unnoticed until the onset of clinical signs. At this stage, the disease is irreversible and invariably fatal, with definitive diagnosis possible only post-mortem. Given the advances in modern proteomics, this study aimed to identify potential protein biomarkers for antemortem diagnosis of rabies in dogs, which are the principal reservoir hosts of the rabies virus. Methods: Two hundred and thirty-one samples (brain tissues (BT), cerebrospinal fluids (CSF), and serum (SR) samples) were collected from apparently healthy dogs brought for slaughter for human consumption in South-East and North-Central Nigeria. All the BT were subjected to a direct fluorescent antibody test to confirm the presence of lyssavirus antigen, and 8.7% (n = 20) were positive. Protein extraction, quantification, reduction, and alkylation were followed by on-bead (HILIC) cleanup and tryptic digestion. The resulting peptides from each sample were injected into the Evosep One LC system, coupled to the timsTOF HT MS, using the standard dia-PASEF short gradient data acquisition method. Data was processed using SpectronautTM (v19). An unpaired t-test was performed to compare identified protein groups (proteins and their isoforms) between the rabies-infected and uninfected BT, CSF, and SR samples. Results: The study yielded 54 significantly differentially abundant proteins for the BT group, 299 for the CSF group, and 280 for the SR group. Forty-five overlapping differentially abundant proteins were identified between CSF and SR, one between BT and CSF, and two between BT and SR; none were found that overlapped all three groups. Within the BT group, 33 proteins showed increased abundance, while 21 showed decreased abundance in the rabies-positive samples. In the CSF group, 159 proteins had increased abundance and 140 had decreased abundance in the rabies-positive samples. For the SR group, 215 proteins showed increased abundance, and 65 showed decreased abundance in the rabies-positive samples. Functional enrichment analysis revealed that pathways associated with CSF, spinocerebellar ataxia, and neurodegeneration were among the significant findings. Conclusion: This study identified canonical proteins in CSF and SR that serve as candidate biomarkers for rabies infection, offering insights into neuronal dysfunction and potential tools for early diagnosis. Full article
(This article belongs to the Section Animal Proteomics)
Show Figures

Graphical abstract

13 pages, 3994 KB  
Article
Nitazoxanide Shows an Immunomodulatory Effect in Vγ9Vδ2 T Cells
by Ángel Daniel Campos-Juárez, Octavio Rodríguez-Cortes, Andrés Ademar Garcia-Nuñez, Mónica Adriana Rodríguez-Cadena, Jonathan B. Cortés-Serrano, Carlos Zepactonal Gómez-Castro, Itzel Pamela Torres-Avila, Damaris Priscila Romero-Rodríguez, Gamaliel Benítez-Arvizu, Dean J. Naisbitt, Mario Adán Moreno-Eutimio and José Luis Castrejón-Flores
Sci. Pharm. 2025, 93(4), 53; https://doi.org/10.3390/scipharm93040053 - 22 Oct 2025
Viewed by 1167
Abstract
The γδ T cells belong to a subgroup of T cells known as non-conventional T cells due to their limited T cell receptor (TCR) repertoire and ability to recognize non-peptide antigens. They play a crucial role in combating infections and tumors. Vγ9Vδ2 T [...] Read more.
The γδ T cells belong to a subgroup of T cells known as non-conventional T cells due to their limited T cell receptor (TCR) repertoire and ability to recognize non-peptide antigens. They play a crucial role in combating infections and tumors. Vγ9Vδ2 T cells are typically activated by molecules containing diphosphate groups, collectively known as phosphoantigens (pAgs), through a non-canonical mechanism which involves the intracellular domain of butyrofilin (BTN)3A1 protein. However, no FDA-approved drugs have yet been shown to activate them, and the underlying cellular mechanisms remain unknown. In this study, we combined high-throughput virtual screening of an FDA-approved drug database with in vitro cellular assays to identify potential γδ T cells activators. Our findings demonstrate that Nitazoxanide (NTZ) and Tinidazole induce moderate elicited a statistically significant increase in interferon (IFN)-γ production of Vγ9Vδ2 T cells by their probably interaction with the pAg binding site of BTN3A1. Additionally, NTZ induces expression of CD107a, but only at the highest concentrations tested and promotes the upregulation of HLA-DR in total PBMCs and CD14+ monocytes. Blocking BTN3A with a specific antibody led to a marked reduction in all NTZ-induced activations. This work identifies NTZ as a previously unrecognized activator of γδ T cells, highlighting its immunomodulatory potential beyond its known clinical uses. These findings broaden our understanding of γδ T cells pharmacology and suggest new opportunities for drug repurposing and the design of novel chemical scaffolds. Further mechanistic studies will be essential to fully define how NTZ engages the BTN3A–γδ T cells axis. Full article
Show Figures

Figure 1

23 pages, 8340 KB  
Article
Chemotherapy Liberates a Broadening Repertoire of Tumor Antigens for TLR7/8/9-Mediated Potent Antitumor Immunity
by Cheng Zu, Yiwei Zhong, Shuting Wu and Bin Wang
Cancers 2025, 17(19), 3277; https://doi.org/10.3390/cancers17193277 - 9 Oct 2025
Cited by 1 | Viewed by 906
Abstract
Background: Most immunologically “cold” tumors do not respond durably to checkpoint blockade because tumor antigen (TA) release and presentation are insufficient to prime effective T-cell immunity. While prior work demonstrated synergy between cisplatin and a TLR7/8/9 agonist (CR108) in 4T1 tumors, the underlying [...] Read more.
Background: Most immunologically “cold” tumors do not respond durably to checkpoint blockade because tumor antigen (TA) release and presentation are insufficient to prime effective T-cell immunity. While prior work demonstrated synergy between cisplatin and a TLR7/8/9 agonist (CR108) in 4T1 tumors, the underlying mechanism—particularly whether chemotherapy functions as a broad antigen-releasing agent enabling TLR-driven immune amplification—remained undefined. Methods: Using murine models of breast (4T1), melanoma (B16-F10), and colorectal cancer (CT26), we tested multiple chemotherapeutic classes combined with CR108. We quantified intratumoral and systemic soluble TAs, antigen presentation and cross-priming by antigen-presenting cells, tumor-infiltrating lymphocytes, and cytokine production by flow cytometry/ICS. T-cell receptor β (TCRβ) repertoire dynamics in tumor-draining lymph nodes were profiled to assess amplitude and breadth. Tumor microenvironment remodeling was analyzed, and public datasets (e.g., TCGA basal-like breast cancer) were interrogated for expression of genes linked to TA generation/processing and peptide loading. Results: Using cisplatin + CR108 in 4T1 as a benchmark, we demonstrate that diverse chemotherapies—especially platinum agents—broadly increase the repertoire of soluble tumor antigens available for immune recognition. Across regimens, chemotherapy combined with CR108 increased T-cell recognition of candidate TAs and enhanced IFN-γ+ CD8+ responses, with platinum agents producing the largest expansions in soluble TAs. TCRβ sequencing revealed increased clonal amplitude without loss of repertoire breadth, indicating focused yet diverse antitumor T-cell expansion. Notably, therapeutic efficacy was not predicted by canonical damage-associated molecular pattern (DAMP) signatures but instead correlated with antigen availability and processing capacity. In human basal-like breast cancer, higher expression of genes involved in TA generation and antigen processing/presentation correlated with improved survival. Conclusions: Our findings establish an antigen-centric mechanism underlying chemo–TLR agonist synergy: chemotherapy liberates a broadened repertoire of tumor antigens, which CR108 then leverages via innate immune activation to drive potent, T-cell-mediated antitumor immunity. This framework for rational selection of chemotherapy partners for TLR7/8/9 agonism and support clinical evaluation to convert “cold” tumors into immunologically responsive disease. Full article
Show Figures

Figure 1

33 pages, 1878 KB  
Review
Strategic and Chemical Advances in Antibody–Drug Conjugates
by Ibrahim A. Alradwan, Meshal K. Alnefaie, Nojoud AL Fayez, Alhassan H. Aodah, Majed A. Majrashi, Meshael Alturki, Mohannad M. Fallatah, Fahad A. Almughem, Essam A. Tawfik and Abdullah A. Alshehri
Pharmaceutics 2025, 17(9), 1164; https://doi.org/10.3390/pharmaceutics17091164 - 5 Sep 2025
Cited by 3 | Viewed by 5839
Abstract
Antibody–drug conjugates (ADCs) are a rapidly advancing class of targeted cancer therapeutics that couple the antigen specificity of monoclonal antibodies (mAbs) with the potent cytotoxicity of small-molecule drugs. In their core design, a tumor-targeting antibody is covalently linked to a cytotoxic payload via [...] Read more.
Antibody–drug conjugates (ADCs) are a rapidly advancing class of targeted cancer therapeutics that couple the antigen specificity of monoclonal antibodies (mAbs) with the potent cytotoxicity of small-molecule drugs. In their core design, a tumor-targeting antibody is covalently linked to a cytotoxic payload via a chemical linker, enabling the selective delivery of highly potent agents to malignant cells while sparing normal tissues, thereby improving the therapeutic index. Humanized and fully human immunoglobulin G1(IgG1) antibodies are the most common ADC backbones due to their stability in systemic circulation, robust Fcγ receptor engagement for immune effector functions, and reduced immunogenicity. Antibody selection requires balancing tumor specificity, internalization rate, and binding affinity to avoid barriers to tissue penetration, such as the binding-site barrier effect, while emerging designs exploit tumor-specific antigen variants or unique post-translational modifications to further enhance selectivity. Advances in antibody engineering, linker chemistry, and payload innovation have reinforced the clinical success of ADCs, with more than a dozen agents FDA approved for hematologic malignancies and solid tumors and over 200 in active clinical trials. This review critically examines established and emerging conjugation strategies, including lysine- and cysteine-based chemistries, enzymatic tagging, glycan remodeling, non-canonical amino acid incorporation, and affinity peptide-mediated methods, and discusses how conjugation site, drug-to-antibody ratio (DAR) control, and linker stability influence pharmacokinetics, efficacy, and safety. Innovations in site-specific conjugation have improved ADC homogeneity, stability, and clinical predictability, though challenges in large-scale manufacturing and regulatory harmonization remain. Furthermore, novel ADC architectures such as bispecific ADCs, conditionally active (probody) ADCs, immune-stimulating ADCs, protein-degrader ADCs, and dual-payload designs are being developed to address tumor heterogeneity, drug resistance, and off-target toxicity. By integrating mechanistic insights, preclinical and clinical data, and recent technological advances, this work highlights current progress and future directions for next-generation ADCs aimed at achieving superior efficacy, safety, and patient outcomes, especially in treating refractory cancers. Full article
(This article belongs to the Section Biologics and Biosimilars)
Show Figures

Figure 1

14 pages, 1180 KB  
Review
Effects of the Alkylating Agent Cyclophosphamide in Potentiating Anti-Tumor Immunity
by Benjamin D. Gephart, Don W. Coulter and Joyce C. Solheim
Int. J. Mol. Sci. 2025, 26(13), 6440; https://doi.org/10.3390/ijms26136440 - 4 Jul 2025
Cited by 2 | Viewed by 3487
Abstract
Cyclophosphamide (CPX) is an alkylating agent commonly used for various hematological and solid malignancies. In addition to its use as a cytotoxic agent to directly kill tumor cells, numerous immunomodulatory properties of CPX in the tumor microenvironment (TME) of several cancer types have [...] Read more.
Cyclophosphamide (CPX) is an alkylating agent commonly used for various hematological and solid malignancies. In addition to its use as a cytotoxic agent to directly kill tumor cells, numerous immunomodulatory properties of CPX in the tumor microenvironment (TME) of several cancer types have also been documented. These properties include the selective depletion of immune-suppressive regulatory T cells (Tregs), triggering of immunogenic cell death (ICD) and enhanced antigen presentation, and release of type I interferons (IFNs). Moreover, preclinical models as well as human clinical trials have investigated the efficacy of the low-dose “metronomic” scheduling of CPX in combination with immunotherapies such as immune checkpoint inhibitors, dendritic cell tumor vaccines, and tumor antigen peptide vaccines. The metronomic dosing schedule involves administering a continuous (or frequent, such as daily) low dose of chemotherapy rather than using the canonical approach of administering the maximum tolerated dose. Despite the approval of immune checkpoint inhibitors for clinical usage against an increasing number of cancers, many malignancies simply do not respond to checkpoint inhibition, in part due to the heterogeneous intratumoral network of immune-suppressive cell populations. The immunomodulatory effects of cyclophosphamide have strong translational applicability and could serve to enhance and bolster anti-tumor immunity, potentially synergizing with immune checkpoint inhibitors and other existing immunotherapy agents. Full article
(This article belongs to the Section Molecular Oncology)
Show Figures

Figure 1

18 pages, 894 KB  
Review
Brain Hydrophobic Peptides Antagonists of Neurotoxic Amyloid β Peptide Monomers/Oligomers–Protein Interactions
by Carlos Gutierrez-Merino
Int. J. Mol. Sci. 2023, 24(18), 13846; https://doi.org/10.3390/ijms241813846 - 8 Sep 2023
Cited by 2 | Viewed by 2094
Abstract
Amyloid β (Aβ) oligomers have been linked to Alzheimer’s disease (AD) pathogenesis and are the main neurotoxic forms of Aβ. This review focuses on the following: (i) the Aβ(1–42):calmodulin interface as a model for the design of antagonist Aβ peptides and its limitations; [...] Read more.
Amyloid β (Aβ) oligomers have been linked to Alzheimer’s disease (AD) pathogenesis and are the main neurotoxic forms of Aβ. This review focuses on the following: (i) the Aβ(1–42):calmodulin interface as a model for the design of antagonist Aβ peptides and its limitations; (ii) proteolytic degradation as the major source of highly hydrophobic peptides in brain cells; and (iii) brain peptides that have been experimentally demonstrated to bind to Aβ monomers or oligomers, Aβ fibrils, or Aβ plaques. It is highlighted that the hydrophobic amino acid residues of the COOH-terminal segment of Aβ(1–42) play a key role in its interaction with intracellular protein partners linked to its neurotoxicity. The major source of highly hydrophobic endogenous peptides of 8–10 amino acids in neurons is the proteasome activity. Many canonical antigen peptides bound to the major histocompatibility complex class 1 are of this type. These highly hydrophobic peptides bind to Aβ and are likely to be efficient antagonists of the binding of Aβ monomers/oligomers concentrations in the nanomolar range with intracellular proteins. Also, their complexation with Aβ will protect them against endopeptidases, suggesting a putative chaperon-like physiological function for Aβ that has been overlooked until now. Remarkably, the hydrophobic amino acid residues of Aβ responsible for the binding of several neuropeptides partially overlap with those playing a key role in its interaction with intracellular protein partners that mediates its neurotoxicity. Therefore, these latter neuropeptides are also potential candidates to antagonize Aβ peptides binding to target proteins. In conclusion, the analysis performed in this review points out that hydrophobic endogenous brain neuropeptides could be valuable biomarkers to evaluate the risk of the onset of sporadic AD, as well as for the prognosis of AD. Full article
Show Figures

Figure 1

18 pages, 1559 KB  
Article
A Lysine Residue at the C-Terminus of MHC Class I Ligands Correlates with Low C-Terminal Proteasomal Cleavage Probability
by Adrian Schmalen, Ilona E. Kammerl, Silke Meiners, Elfriede Noessner, Cornelia A. Deeg and Stefanie M. Hauck
Biomolecules 2023, 13(9), 1300; https://doi.org/10.3390/biom13091300 - 24 Aug 2023
Viewed by 2554
Abstract
The majority of peptides presented by MHC class I result from proteasomal protein turnover. The specialized immunoproteasome, which is induced during inflammation, plays a major role in antigenic peptide generation. However, other cellular proteases can, either alone or together with the proteasome, contribute [...] Read more.
The majority of peptides presented by MHC class I result from proteasomal protein turnover. The specialized immunoproteasome, which is induced during inflammation, plays a major role in antigenic peptide generation. However, other cellular proteases can, either alone or together with the proteasome, contribute peptides to MHC class I loading non-canonically. We used an immunopeptidomics workflow combined with prediction software for proteasomal cleavage probabilities to analyze how inflammatory conditions affect the proteasomal processing of immune epitopes presented by A549 cells. The treatment of A549 cells with IFNγ enhanced the proteasomal cleavage probability of MHC class I ligands for both the constitutive proteasome and the immunoproteasome. Furthermore, IFNγ alters the contribution of the different HLA allotypes to the immunopeptidome. When we calculated the HLA allotype-specific proteasomal cleavage probabilities for MHC class I ligands, the peptides presented by HLA-A*30:01 showed characteristics hinting at a reduced C-terminal proteasomal cleavage probability independently of the type of proteasome. This was confirmed by HLA-A*30:01 ligands from the immune epitope database, which also showed this effect. Furthermore, two additional HLA allotypes, namely, HLA-A*03:01 and HLA-A*11:01, presented peptides with a markedly reduced C-terminal proteasomal cleavage probability. The peptides eluted from all three HLA allotypes shared a peptide binding motif with a C-terminal lysine residue, suggesting that this lysine residue impairs proteasome-dependent HLA ligand production and might, in turn, favor peptide generation by other cellular proteases. Full article
(This article belongs to the Special Issue Immune-Related Biomarkers)
Show Figures

Figure 1

19 pages, 4099 KB  
Article
p53 and p63 Proteoforms Derived from Alternative Splicing Possess Differential Seroreactivity in Colorectal Cancer with Distinct Diagnostic Ability from the Canonical Proteins
by Ana Montero-Calle, María Garranzo-Asensio, Rebeca M. Torrente-Rodríguez, Víctor Ruiz-Valdepeñas Montiel, Carmen Poves, Jana Dziaková, Rodrigo Sanz, Cristina Díaz del Arco, José Manuel Pingarrón, María Jesús Fernández-Aceñero, Susana Campuzano and Rodrigo Barderas
Cancers 2023, 15(7), 2102; https://doi.org/10.3390/cancers15072102 - 31 Mar 2023
Cited by 20 | Viewed by 3177
Abstract
Colorectal cancer (CRC) is the third most common cancer and the second most frequent cause of cancer-related death worldwide. The detection in plasma samples of autoantibodies against specific tumor-associated antigens has been demonstrated to be useful for the early diagnosis of CRC by [...] Read more.
Colorectal cancer (CRC) is the third most common cancer and the second most frequent cause of cancer-related death worldwide. The detection in plasma samples of autoantibodies against specific tumor-associated antigens has been demonstrated to be useful for the early diagnosis of CRC by liquid biopsy. However, new studies related to the humoral immune response in cancer are needed to enable blood-based diagnosis of the disease. Here, our aim was to characterize the humoral immune response associated with the different p53 and p63 proteoforms derived from alternative splicing and previously described as aberrantly expressed in CRC. Thus, here we investigated the diagnostic ability of the twelve p53 proteoforms and the eight p63 proteoforms described to date, and their specific N-terminal and C-terminal end peptides, by means of luminescence HaloTag beads immunoassays. Full-length proteoforms or specific peptides were cloned as HaloTag fusion proteins and their seroreactivity analyzed using plasma from CRC patients at stages I-IV (n = 31), individuals with premalignant lesions (n = 31), and healthy individuals (n = 48). p53γ, Δ40p53β, Δ40p53γ, Δ133p53γ, Δ160p53γ, TAp63α, TAp63δ, ΔNp63α, and ΔNp63δ, together with the specific C-terminal end α and δ p63 peptides, were found to be more seroreactive against plasma from CRC patients and/or individuals with premalignant lesions than from healthy individuals. In addition, ROC (receiver operating characteristic) curves revealed a high diagnostic ability of those p53 and p63 proteoforms to detect CRC and premalignant individuals (AUC higher than 85%). Finally, electrochemical biosensing platforms were employed in POC-like devices to investigate their usefulness for CRC detection using selected p53 and p63 proteoforms. Our results demonstrate not only the potential of these biosensors for the simultaneous analysis of proteoforms’ seroreactivity, but also their convenience and versatility for the clinical detection of CRC by liquid biopsy. In conclusion, we here show that p53 and p63 proteoforms possess differential seroreactivity in CRC patients in comparison to controls, distinctive from canonical proteins, which should improve the diagnostic panels for obtaining a blood-based biomarker signature for CRC detection. Full article
(This article belongs to the Special Issue Diagnosis and Therapeutic Management of Gastrointestinal Cancers)
Show Figures

Figure 1

20 pages, 4870 KB  
Article
Diversity of HLA-A2-Restricted and Immunodominant Epitope Repertoire of Human T-Lymphotropic Virus Type 1 (HTLV-1) Tax Protein: Novel Insights among N-Terminal, Central and C-Terminal Regions
by Thaiza Aline Pereira-Santos, Anderson Santos da Rocha, Ágata Lopes-Ribeiro, Laura Cardoso Corrêa-Dias, Patrícia Melo-Oliveira, Erik Vinicius de Sousa Reis, Flávio Guimarães da Fonseca, Edel Figueiredo Barbosa-Stancioli, Moriya Tsuji and Jordana Grazziela Alves Coelho-dos-Reis
Biomolecules 2023, 13(3), 545; https://doi.org/10.3390/biom13030545 - 16 Mar 2023
Cited by 1 | Viewed by 3235
Abstract
The present study sought to search for the immunodominance related to the N-terminal, Central and C-terminal regions of HTLV-1 Tax using novel, cutting-edge peptide microarray analysis. In addition, in silico predictions were performed to verify the presence of nine amino acid peptides present [...] Read more.
The present study sought to search for the immunodominance related to the N-terminal, Central and C-terminal regions of HTLV-1 Tax using novel, cutting-edge peptide microarray analysis. In addition, in silico predictions were performed to verify the presence of nine amino acid peptides present along Tax restricted to the human leukocyte antigen (HLA)-A2.02*01 haplotype, as well as to verify the ability to induce pro-inflammatory and regulatory cytokines, such as IFN-γ and IL-4, respectively. Our results indicated abundant dose-dependent reactivity for HLA-A*02:01 in all regions (N-terminal, Central and C-terminal), but with specific hotspots. Furthermore, the results of fold-change over the Tax11–19 reactivity obtained at lower concentrations of HLA-A*02:01 reveal that peptides from the three regions contain sequences that react 100 times more than Tax11–19. On the other hand, Tax11–19 has similar or superior HLA-A*02:01 reactivity at higher concentrations of this haplotype. The in silico analysis showed a higher frequency of IFN-γ-inducing peptides in the N-terminal portion, while the C-terminal portion showed a higher frequency of IL-4 inducers. Taken together, these results shed light on the search for new Tax immunodominant epitopes, in addition to the canonic Tax11–19, for the rational design of immunomodulatory strategies for HTLV-1 chronic diseases. Full article
Show Figures

Graphical abstract

20 pages, 1557 KB  
Review
HLA-I and HLA-II Peptidomes of SARS-CoV-2: A Review
by Nawal Abd El-Baky, Amro A. Amara and Elrashdy M. Redwan
Vaccines 2023, 11(3), 548; https://doi.org/10.3390/vaccines11030548 - 25 Feb 2023
Cited by 5 | Viewed by 4274
Abstract
The adaptive (T-cell-mediated) immune response is a key player in determining the clinical outcome, in addition to neutralizing antibodies, after SARS-CoV-2 infection, as well as supporting the efficacy of vaccines. T cells recognize viral-derived peptides bound to major histocompatibility complexes (MHCs) so that [...] Read more.
The adaptive (T-cell-mediated) immune response is a key player in determining the clinical outcome, in addition to neutralizing antibodies, after SARS-CoV-2 infection, as well as supporting the efficacy of vaccines. T cells recognize viral-derived peptides bound to major histocompatibility complexes (MHCs) so that they initiate cell-mediated immunity against SARS-CoV-2 infection or can support developing a high-affinity antibody response. SARS-CoV-2-derived peptides bound to MHCs are characterized via bioinformatics or mass spectrometry on the whole proteome scale, named immunopeptidomics. They can identify potential vaccine targets or therapeutic approaches for SARS-CoV-2 or else may reveal the heterogeneity of clinical outcomes. SARS-CoV-2 epitopes that are naturally processed and presented on the human leukocyte antigen class I (HLA-I) and class II (HLA-II) were identified for immunopeptidomics. Most of the identified SARS-CoV-2 epitopes were canonical and out-of-frame peptides derived from spike and nucleocapsid proteins, followed by membrane proteins, whereby many of which are not caught by existing vaccines and could elicit effective responses of T cells in vivo. This review addresses the detection of SARS-CoV-2 viral epitopes on HLA-I and HLA-II using bioinformatics prediction and mass spectrometry (HLA peptidomics). Profiling the HLA-I and HLA-II peptidomes of SARS-CoV-2 is also detailed. Full article
Show Figures

Figure 1

22 pages, 1243 KB  
Review
The Emerging Role of uORF-Encoded uPeptides and HLA uLigands in Cellular and Tumor Biology
by Lara Jürgens and Klaus Wethmar
Cancers 2022, 14(24), 6031; https://doi.org/10.3390/cancers14246031 - 7 Dec 2022
Cited by 5 | Viewed by 4615
Abstract
Recent technological advances have facilitated the detection of numerous non-canonical human peptides derived from regulatory regions of mRNAs, long non-coding RNAs, and other cryptic transcripts. In this review, we first give an overview of the classification of these novel peptides and summarize recent [...] Read more.
Recent technological advances have facilitated the detection of numerous non-canonical human peptides derived from regulatory regions of mRNAs, long non-coding RNAs, and other cryptic transcripts. In this review, we first give an overview of the classification of these novel peptides and summarize recent improvements in their annotation and detection by ribosome profiling, mass spectrometry, and individual experimental analysis. A large fraction of the novel peptides originates from translation at upstream open reading frames (uORFs) that are located within the transcript leader sequence of regular mRNA. In humans, uORF-encoded peptides (uPeptides) have been detected in both healthy and malignantly transformed cells and emerge as important regulators in cellular and immunological pathways. In the second part of the review, we focus on various functional implications of uPeptides. As uPeptides frequently act at the transition of translational regulation and individual peptide function, we describe the mechanistic modes of translational regulation through ribosome stalling, the involvement in cellular programs through protein interaction and complex formation, and their role within the human leukocyte antigen (HLA)-associated immunopeptidome as HLA uLigands. We delineate how malignant transformation may lead to the formation of novel uORFs, uPeptides, or HLA uLigands and explain their potential implication in tumor biology. Ultimately, we speculate on a potential use of uPeptides as peptide drugs and discuss how uPeptides and HLA uLigands may facilitate translational inhibition of oncogenic protein messages and immunotherapeutic approaches in cancer therapy. Full article
Show Figures

Figure 1

26 pages, 5132 KB  
Article
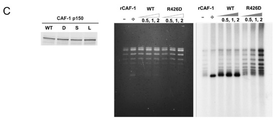
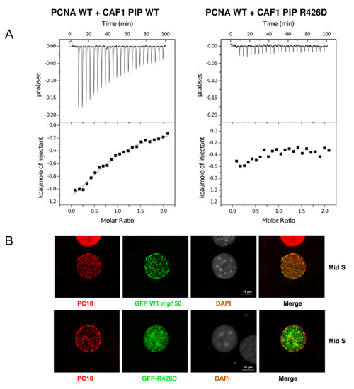
Unorthodox PCNA Binding by Chromatin Assembly Factor 1
by Amogh Gopinathan Nair, Nick Rabas, Sara Lejon, Caleb Homiski, Michael J. Osborne, Normand Cyr, Aleksandr Sverzhinsky, Thomas Melendy, John M. Pascal, Ernest D. Laue, Katherine L. B. Borden, James G. Omichinski and Alain Verreault
Int. J. Mol. Sci. 2022, 23(19), 11099; https://doi.org/10.3390/ijms231911099 - 21 Sep 2022
Cited by 8 | Viewed by 4096
Abstract
The eukaryotic DNA replication fork is a hub of enzymes that continuously act to synthesize DNA, propagate DNA methylation and other epigenetic marks, perform quality control, repair nascent DNA, and package this DNA into chromatin. Many of the enzymes involved in these spatiotemporally [...] Read more.
The eukaryotic DNA replication fork is a hub of enzymes that continuously act to synthesize DNA, propagate DNA methylation and other epigenetic marks, perform quality control, repair nascent DNA, and package this DNA into chromatin. Many of the enzymes involved in these spatiotemporally correlated processes perform their functions by binding to proliferating cell nuclear antigen (PCNA). A long-standing question has been how the plethora of PCNA-binding enzymes exert their activities without interfering with each other. As a first step towards deciphering this complex regulation, we studied how Chromatin Assembly Factor 1 (CAF-1) binds to PCNA. We demonstrate that CAF-1 binds to PCNA in a heretofore uncharacterized manner that depends upon a cation-pi (π) interaction. An arginine residue, conserved among CAF-1 homologs but absent from other PCNA-binding proteins, inserts into the hydrophobic pocket normally occupied by proteins that contain canonical PCNA interaction peptides (PIPs). Mutation of this arginine disrupts the ability of CAF-1 to bind PCNA and to assemble chromatin. The PIP of the CAF-1 p150 subunit resides at the extreme C-terminus of an apparent long α-helix (119 amino acids) that has been reported to bind DNA. The length of that helix and the presence of a PIP at the C-terminus are evolutionarily conserved among numerous species, ranging from yeast to humans. This arrangement of a very long DNA-binding coiled-coil that terminates in PIPs may serve to coordinate DNA and PCNA binding by CAF-1. Full article
(This article belongs to the Section Biochemistry)
Show Figures

Figure 1

18 pages, 2217 KB  
Article
A Novel Proteogenomic Integration Strategy Expands the Breadth of Neo-Epitope Sources
by Haitao Xiang, Le Zhang, Fanyu Bu, Xiangyu Guan, Lei Chen, Haibo Zhang, Yuntong Zhao, Huanyi Chen, Weicong Zhang, Yijian Li, Leo Jingyu Lee, Zhanlong Mei, Yuan Rao, Ying Gu, Yong Hou, Feng Mu and Xuan Dong
Cancers 2022, 14(12), 3016; https://doi.org/10.3390/cancers14123016 - 19 Jun 2022
Cited by 8 | Viewed by 3995
Abstract
Tumor-specific antigens can activate T cell-based antitumor immune responses and are ideal targets for cancer immunotherapy. However, their identification is still challenging. Although mass spectrometry can directly identify human leukocyte antigen (HLA) binding peptides in tumor cells, it focuses on tumor-specific antigens derived [...] Read more.
Tumor-specific antigens can activate T cell-based antitumor immune responses and are ideal targets for cancer immunotherapy. However, their identification is still challenging. Although mass spectrometry can directly identify human leukocyte antigen (HLA) binding peptides in tumor cells, it focuses on tumor-specific antigens derived from annotated protein-coding regions constituting only 1.5% of the genome. We developed a novel proteogenomic integration strategy to expand the breadth of tumor-specific epitopes derived from all genomic regions. Using the colorectal cancer cell line HCT116 as a model, we accurately identified 10,737 HLA-presented peptides, 1293 of which were non-canonical peptides that traditional database searches could not identify. Moreover, we found eight tumor neo-epitopes derived from somatic mutations, four of which were not previously reported. Our findings suggest that this new proteogenomic approach holds great promise for increasing the number of tumor-specific antigen candidates, potentially enlarging the tumor target pool and improving cancer immunotherapy. Full article
(This article belongs to the Special Issue Antigens in Cancer)
Show Figures

Figure 1

Back to TopTop