Diversity of HLA-A2-Restricted and Immunodominant Epitope Repertoire of Human T-Lymphotropic Virus Type 1 (HTLV-1) Tax Protein: Novel Insights among N-Terminal, Central and C-Terminal Regions
Abstract
1. Introduction
2. Materials and Methods
2.1. In Silico Analysis for Epitopes Prediction Restricted to HLA-A*02:01
2.2. In Silico Analysis Evaluating Affinity Peptide-HLA-A*02:01, Antigen Processing and Immunogenicity
2.3. Assessment of Conserved Residues and Amino Acid Frequencies in HTLV-1 Tax Peptides with Different HLA-A*02:01 Affinity Ranges
2.4. Prediction of Cytokine Production and Analysis of Physicochemical Properties of HLA-A*02:01-Restricted HTLV-1 Tax Peptides
2.5. Evaluation of the Repertoire of Tax Epitopes with Reactivity to HLA-A*02:01 Using the PEPperCHIP © Microarray System
2.6. Identification of Peptides Position within Full Tax Viral Protein Sequence
2.7. Expression and Purification of the C-Terminal Portion of HTLV-1 Tax
2.8. Obtention of Peripheral Blood Mononuclear Cells
2.9. C’Tax Cytotoxicity Assessment
2.10. In Vitro Stimulation of Peripheral Blood Lymphocytes with C’Tax
2.11. Flow Cytometry Analysis of CD8+ T Cell Activation
2.12. Cytometric Bead Array (CBA)
2.13. Statistical Analysis
3. Results
3.1. Diversity of HLA-A*02:01 Reactivity for Immunodominant Peptides from N-Terminal, Central and C-Terminal Regions of Tax
3.2. Dose-Dependent HLA-A*02:01 Reactivity for Immunodominant Peptides from N-Terminal, Central and C-Terminal Regions of Tax
3.3. Reactivity of Tax Peptides from N-Terminal, Central and C-Terminal Regions of Tax According to Immunodominant Tax11–19 Peptide
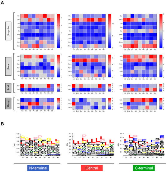
3.4. Amino Acid Profile of Reactive HLA-A*02:01-Restricted Epitopes Suggests Different Patterns in N-Terminal, Central and C-Terminal Tax Peptides
3.5. Immunomodulatory Properties of the HLA-A*02:01-Reactive Tax Peptides by In Silico Analysis of the IFN-γ Axis vs. IL-4
3.6. Integrative Analysis of Physicochemical and Immunogenic Features of HLA-A*02:01-Reactive Immunodominant Peptides from the N-Terminal, Central and C-Terminal Regions of Tax
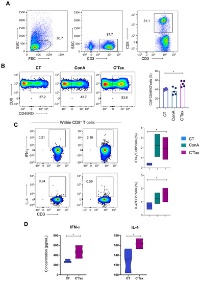
3.7. Activation of CD8+ T Cells Upon Stimulation with Recombinant C-Terminal Portion of Tax—Induction of a Mixed Pro-Inflammatory and Modulatory Profile
4. Discussion
Supplementary Materials
Author Contributions
Funding
Institutional Review Board Statement
Informed Consent Statement
Data Availability Statement
Acknowledgments
Conflicts of Interest
References
- Poiesz, B.J.; Ruscetti, F.W.; Gazdar, A.F.; Bunn, P.A.; Minna, J.D.; Gallo, R.C. Detection and isolation of type C retrovirus particles from fresh and cultured lymphocytes of a patient with cutaneous T-cell lymphoma. Proc. Natl. Acad. Sci. USA 1980, 77, 7415–7419. [Google Scholar] [CrossRef]
- Bangham, C.R.; Daenke, S.; Phillips, R.E.; Cruickshank, J.K.; Bell, J.I. Enzymatic amplification of exogenous and endogenous retroviral sequences from DNA of patients with tropical spastic paraparesis. EMBO J. 1988, 7, 4179–4184. [Google Scholar] [CrossRef]
- Gallo, R.C.; Blattner, W.A.; Reitz, M.S., Jr.; Ito, Y. HTLV: The virus of adult T-cell leukaemia in Japan and elsewhere. Lancet 1982, 1, 683. [Google Scholar] [PubMed]
- Garry, R.F. New evidence for involvement of retroviruses in Sjögren’s syndrome and other autoimmune diseases. Arthritis Rheumatol. 1994, 37, 465–469. [Google Scholar] [CrossRef]
- Pinheiro, S.R.; Lana-Peixoto, M.A.; Proietti, A.B.; Oréfice, F.; Lima-Martins, M.V.; Proietti, F.A. HTLV-I associated uveitis, myelopathy, rheumatoid arthritis and Sjögren’s syndrome. Arq. Neuropsiquiatr. 1995, 53, 777–781. [Google Scholar] [CrossRef] [PubMed]
- Schachter, D.; Cartier, L.; Borzutzky, A. Osteoporosis in HTLV-I-associated myelopathy/tropical spastic paraparesis (HAM/TSP). Bone 2003, 33, 192–196. [Google Scholar] [CrossRef] [PubMed]
- Gessain, A.; Cassar, O. Epidemiological Aspects and World Distribution of HTLV-1 Infection. Front. Microbiol. 2012, 3, 388. [Google Scholar] [CrossRef] [PubMed]
- Proietti, F.A.; Carneiro-Proietti, A.B.; Catalan-Soares, B.C.; Murphy, E.L. Global epidemiology of HTLV-I infection and associated diseases. Oncogene 2005, 24, 6058–6068. [Google Scholar] [CrossRef]
- Carneiro-Proietti, A.B.; Ribas, J.G.; Catalan-Soares, B.C.; Martins, M.L.; Brito-Melo, G.E.; Martins-Filho, O.A.; Pinheiro, S.R.; Araújo, A.D.Q.C.; Galvão-Castro, B.; Oliveira, M.S.; et al. Infecção e doença pelos vírus linfotrópicos humanos de células T (HTLV-I/II) no Brasil [Infection and disease caused by the human T cell lymphotropic viruses type I and II in Brazil]. Rev. Soc. Bras. Med. Trop. 2002, 35, 499–508. [Google Scholar] [CrossRef]
- Catalan-Soares, B.; Carneiro-Proietti, A.B.; Proietti, F.A.; Interdisciplinary HTLV Research Group. Heterogeneous geographic distribution of human T-cell lymphotropic viruses I and II (HTLV-I/II): Serological screening prevalence rates in blood donors from large urban areas in Brazil. Cad. Saude Publica 2005, 21, 926–931. [Google Scholar] [CrossRef]
- Boxus, M.; Twizere, J.C.; Legros, S.; Dewulf, J.F.; Kettmann, R.; Willems, L. The HTLV-1 Tax interactome. Retrovirology 2008, 5, 76. [Google Scholar] [CrossRef]
- Azran, I.; Schavinsky-Khrapunsky, Y.; Aboud, M. Role of Tax protein in human T-cell leukemia virus type-I leukemogenicity. Retrovirology 2004, 1, 20. [Google Scholar] [CrossRef] [PubMed]
- Lodewick, J.; Lamsoul, I.; Bex, F. Move or die: The fate of the Tax oncoprotein of HTLV-1. Viruses 2011, 3, 829–857. [Google Scholar] [CrossRef]
- Kashanchi, F.; Brady, J.N. Transcriptional and post-transcriptional gene regulation of HTLV-1. Oncogene 2005, 24, 5938–5951. [Google Scholar] [CrossRef] [PubMed]
- Johnson, J.M.; Harrod, R.; Franchini, G. Molecular biology and pathogenesis of the human T-cell leukaemia/lymphotropic virus Type-1 (HTLV-1). Int. J. Exp. Pathol. 2001, 82, 135–147. [Google Scholar] [CrossRef] [PubMed]
- Yamaoka, S.; Tobe, T.; Hatanaka, M. Tax protein of human T-cell leukemia virus type I is required for maintenance of the transformed phenotype. Oncogene 1992, 7, 433–437. [Google Scholar] [PubMed]
- Jacobson, S.; Shida, H.; McFarlin, D.E.; Fauci, A.S.; Koenig, S. Circulating CD8+ cytotoxic T lymphocytes specific for HTLV-I pX in patients with HTLV-I associated neurological disease. Nature 1990, 348, 245–248. [Google Scholar] [CrossRef]
- Kawamura, K.; Tanaka, Y.; Nakasone, H.; Ishihara, Y.; Kako, S.; Kobayashi, S.; Tanaka, Y.; Ohmori, T.; Uchimaru, K.; Okamoto, S.; et al. Development of a Unique T Cell Receptor Gene-Transferred Tax-Redirected T Cell Immunotherapy for Adult T Cell Leukemia. Biol. Blood Marrow Transplant. 2020, 26, 1377–1385. [Google Scholar] [CrossRef] [PubMed]
- Clauze, A.; Enose-Akahata, Y.; Jacobson, S. T cell receptor repertoire analysis in HTLV-1-associated diseases. Front. Immunol. 2022, 13, 984274. [Google Scholar] [CrossRef]
- Suehiro, Y.; Hasegawa, A.; Iino, T.; Sasada, A.; Watanabe, N.; Matsuoka, M.; Takamori, A.; Tanosaki, R.; Utsunomiya, A.; Choi, I.; et al. Clinical outcomes of a novel therapeutic vaccine with Tax peptide-pulsed dendritic cells for adult T cell leukaemia/lymphoma in a pilot study. Br. J. Haematol. 2015, 169, 356–367. [Google Scholar] [CrossRef]
- Vine, A.M.; Heaps, A.G.; Kaftantzi, L.; Mosley, A.; Asquith, B.; Witkover, A.; Thompson, G.; Saito, M.; Goon, P.K.; Carr, L.; et al. The role of CTLs in persistent viral infection: Cytolytic gene expression in CD8+ lymphocytes distinguishes between individuals with a high or low proviral load of human T cell lymphotropic virus type 1. J. Immunol. 2004, 173, 5121–5129. [Google Scholar] [CrossRef] [PubMed]
- Melamed, A.; Laydon, D.J.; Al Khatib, H.; Rowan, A.G.; Taylor, G.P.; Bangham, C.R. HTLV-1 drives vigorous clonal expansion of infected CD8(+) T cells in natural infection. Retrovirology 2015, 12, 91. [Google Scholar] [CrossRef]
- Fabreti-Oliveira, R.A.; Nascimento, E.; Fonseca, C.G.; Santos, M.A. The heterogeneous HLA genetic composition of the Brazilian population and its relevance to the optimization of hematopoietic stem cell donor recruitment. Tissue Antigens 2014, 84, 187–197. [Google Scholar] [CrossRef]
- Larsen, M.V.; Lundegaard, C.; Lamberth, K.; Buus, S.; Lund, O.; Nielsen, M. Large-scale validation of methods for cytotoxic T-lymphocyte epitope prediction. BMC Bioinform. 2007, 8, 424. [Google Scholar] [CrossRef] [PubMed]
- Calis, J.J.; Maybeno, M.; Greenbaum, J.A.; Weiskopf, D.; De Silva, A.D.; Sette, A.; Keşmir, C.; Peters, B. Properties of MHC class I presented peptides that enhance immunogenicity. PLoS Comput. Biol. 2013, 9, e1003266. [Google Scholar] [CrossRef] [PubMed]
- Kumar, S.; Stecher, G.; Li, M.; Knyaz, C.; Tamura, K. MEGA X: Molecular Evolutionary Genetics Analysis across Computing Platforms. Mol. Biol. Evol. 2018, 35, 1547–1549. [Google Scholar] [CrossRef] [PubMed]
- Lopes-Ribeiro, Á.; Araujo, F.P.; Oliveira, P.M.; Teixeira, L.A.; Ferreira, G.M.; Lourenço, A.A.; Dias, L.C.C.; Teixeira, C.W.; Retes, H.M.; Lopes, É.N.; et al. In silico and in vitro arboviral MHC class I-restricted-epitope signatures reveal immunodominance and poor overlapping patterns. Front. Immunol. 2022, 13, 1035515. [Google Scholar] [CrossRef]
- Ribeiro, Á.L.; Araújo, F.P.; Martins, J.P.; Lourenço, A.A.; Huang, J.; Pereira, F.V.; Andrade, L.A.F.; Paim, A.A.O.; da Fonseca, F.G.; Barbosa-Stancioli, E.F.; et al. A chimeric HLA-A2:β2M:Ig fusion protein for the study of virus-specific CD8+ T-cells. J. Immunol. Methods 2021, 492, 112997. [Google Scholar] [CrossRef]
- Edgar, R.C. MUSCLE: Multiple sequence alignment with high accuracy and high throughput. Nucleic Acids Res. 2004, 32, 1792–1797. [Google Scholar] [CrossRef]
- Okonechnikov, K.; Golosova, O.; Fursov, M.; UGENE team. Unipro UGENE: A unified bioinformatics toolkit. Bioinformatics 2012, 28, 1166–1167. [Google Scholar] [CrossRef]
- Pique, C.; Connan, F.; Levilain, J.P.; Choppin, J.; Dokhélar, M.C. Among all human T-cell leukemia virus type 1 proteins, tax, polymerase, and envelope proteins are predicted as preferential targets for the HLA-A2-restricted cytotoxic T-cell response. J. Virol. 1996, 70, 4919–4926. [Google Scholar] [CrossRef] [PubMed]
- Schnell, A.P.; Kohrt, S.; Thoma-Kress, A.K. Latency Reversing Agents: Kick and Kill of HTLV-1? Int. J. Mol. Sci. 2021, 22, 5545. [Google Scholar] [CrossRef] [PubMed]
- Kannian, P.; Green, P.L. Human T Lymphotropic Virus Type 1 (HTLV-1): Molecular Biology and Oncogenesis. Viruses 2010, 2, 2037–2077. [Google Scholar] [CrossRef] [PubMed]
- Currer, R.; Van Duyne, R.; Jaworski, E.; Guendel, I.; Sampey, G.; Das, R.; Narayanan, A.; Kashanchi, F. HTLV tax: A fascinating multifunctional co-regulator of viral and cellular pathways. Front. Microbiol. 2012, 3, 406. [Google Scholar] [CrossRef] [PubMed]
- Sheng, M.; Sala, C. PDZ domains and the organization of supramolecular complexes. Annu. Rev. Neurosci. 2001, 24, 1–29. [Google Scholar] [CrossRef] [PubMed]
- Mohanty, S.; Harhaj, E.W. Mechanisms of Oncogenesis by HTLV-1 Tax. Pathogens 2020, 9, 543. [Google Scholar] [CrossRef] [PubMed]
- Jeang, K.T.; Widen, S.G.; Semmes, O.J., 4th; Wilson, S.H. HTLV-I trans-activator protein, tax, is a trans-repressor of the human beta-polymerase gene. Science 1990, 247, 1082–1084. [Google Scholar] [CrossRef] [PubMed]
- Ducu, R.I.; Dayaram, T.; Marriott, S.J. The HTLV-1 Tax oncoprotein represses Ku80 gene expression. Virology 2011, 416, 1–8. [Google Scholar] [CrossRef] [PubMed]
- Haller, K.; Ruckes, T.; Schmitt, I.; Saul, D.; Derow, E.; Grassmann, R. Tax-dependent stimulation of G1 phase-specific cyclin-dependent kinases and increased expression of signal transduction genes characterize HTLV type 1-transformed T cells. AIDS Res. Hum. Retrovir. 2000, 16, 1683–1688. [Google Scholar] [CrossRef]
- Yoshida, M. Multiple viral strategies of HTLV-1 for dysregulation of cell growth control. Annu. Rev. Immunol. 2001, 19, 475–496. [Google Scholar] [CrossRef] [PubMed]
- Cherian, M.A.; Baydoun, H.H.; Al-Saleem, J.; Shkriabai, N.; Kvaratskhelia, M.; Green, P.; Ratner, L. Akt Pathway Activation by Human T-cell Leukemia Virus Type 1 Tax Oncoprotein. J. Biol. Chem. 2015, 290, 26270–26281. [Google Scholar] [CrossRef] [PubMed]
- Peloponese, J.M., Jr.; Jeang, K.T. Role for Akt/protein kinase B and activator protein-1 in cellular proliferation induced by the human T-cell leukemia virus type 1 tax oncoprotein. J. Biol. Chem. 2006, 281, 8927–8938. [Google Scholar] [CrossRef] [PubMed]
- Pise-Masison, C.A.; Mahieux, R.; Jiang, H.; Ashcroft, M.; Radonovich, M.; Duvall, J.; Guillerm, C.; Brady, J.N. Inactivation of p53 by human T-cell lymphotropic virus type 1 Tax requires activation of the NF-kappaB pathway and is dependent on p53 phosphorylation. Mol. Cell. Biol. 2000, 20, 3377–3386. [Google Scholar] [CrossRef]
- Zane, L.; Yasunaga, J.; Mitagami, Y.; Yedavalli, V.; Tang, S.W.; Chen, C.Y.; Ratner, L.; Lu, X.; Jeang, K.T. Wip1 and p53 contribute to HTLV-1 Tax-induced tumorigenesis. Retrovirology 2012, 9, 114. [Google Scholar] [CrossRef]
- Matsuoka, M.; Jeang, K.T. Human T-cell leukaemia virus type 1 (HTLV-1) infectivity and cellular transformation. Nat. Rev. Cancer 2007, 7, 270–280. [Google Scholar] [CrossRef] [PubMed]
- Mahgoub, M.; Yasunaga, J.I.; Iwami, S.; Nakaoka, S.; Koizumi, Y.; Shimura, K.; Matsuoka, M. Sporadic on/off switching of HTLV-1 Tax expression is crucial to maintain the whole population of virus-induced leukemic cells. Proc. Natl. Acad. Sci. USA 2018, 115, 1269–1278. [Google Scholar] [CrossRef]
- Izaki, M.; Yasunaga, J.I.; Nosaka, K.; Sugata, K.; Utsunomiya, H.; Suehiro, Y.; Shichijo, T.; Yamada, A.; Sugawara, Y.; Hibi, T.; et al. In vivo dynamics and adaptation of HTLV-1-infected clones under different clinical conditions. PLoS Pathog. 2021, 17, 1009271. [Google Scholar] [CrossRef] [PubMed]
- Jeffery, K.J.; Usuku, K.; Hall, S.E.; Matsumoto, W.; Taylor, G.P.; Procter, J.; Bunce, M.; Ogg, G.S.; Welsh, K.I.; Weber, J.N.; et al. HLA alleles determine human T-lymphotropic virus-I (HTLV-I) proviral load and the risk of HTLV-I-associated myelopathy. Proc. Natl. Acad. Sci. USA 1999, 96, 3848–3853. [Google Scholar] [CrossRef] [PubMed]
- Jeffery, K.J.; Siddiqui, A.A.; Bunce, M.; Lloyd, A.L.; Vine, A.M.; Witkover, A.D.; Izumo, S.; Usuku, K.; Welsh, K.I.; Osame, M.; et al. The influence of HLA class I alleles and heterozygosity on the outcome of human T cell lymphotropic virus type I infection. J. Immunol. 2000, 165, 7278–7284. [Google Scholar] [CrossRef]
- Halagan, M.; Oliveira, D.C.; Maiers, M.; Fabreti-Oliveira, R.A.; Moraes, M.E.H.; Visentainer, J.E.L.; Pereira, N.F.; Romero, M.; Cardoso, J.F.; Porto, L.C. The distribution of HLA haplotypes in the ethnic groups that make up the Brazilian Bone Marrow Volunteer Donor Registry (REDOME). Immunogenetics 2018, 70, 511–522. [Google Scholar] [CrossRef] [PubMed]
- Ayo, C.M.; da Silveira Camargo, A.V.; Xavier, D.H.; Batista, M.F.; Carneiro, O.A.; Brandão de Mattos, C.C.; Ricci, O., Jr.; de Mattos, L.C. Frequencies of allele groups HLA-A, HLA-B and HLA-DRB1 in a population from the northwestern region of São Paulo State, Brazil. Int. J. Immunogenet. 2015, 42, 19–25. [Google Scholar] [CrossRef] [PubMed]
- Falk, K.; Rötzschke, O.; Stevanović, S.; Jung, G.; Rammensee, H.G. Allele-specific motifs revealed by sequencing of self-peptides eluted from MHC molecules. Nature 1991, 351, 290–296. [Google Scholar] [CrossRef]
- Rossjohn, J.; Gras, S.; Miles, J.J.; Turner, S.J.; Godfrey, D.I.; McCluskey, J. T cell antigen receptor recognition of antigen-presenting molecules. Annu. Rev. Immunol. 2015, 33, 169–200. [Google Scholar] [CrossRef] [PubMed]
- Shimojo, N.; Cowan, E.P.; Engelhard, V.H.; Maloy, W.L.; Coligan, J.E.; Biddison, W.E. A single amino acid substitution in HLA-A2 can alter the selection of the cytotoxic T lymphocyte repertoire that responds to influenza virus matrix peptide 55-73. J. Immunol. 1989, 143, 558–564. [Google Scholar] [CrossRef]
- Chowell, D.; Krishna, S.; Becker, P.D.; Cocita, C.; Shu, J.; Tan, X.; Greenberg, P.D.; Klavinskis, L.S.; Blattman, J.N.; Anderson, K.S. TCR contact residue hydrophobicity is a hallmark of immunogenic CD8+ T cell epitopes. Proc. Natl. Acad. Sci. USA 2015, 112, E1754–E1762. [Google Scholar] [CrossRef] [PubMed]
- Kannagi, M.; Shida, H.; Igarashi, H.; Kuruma, K.; Murai, H.; Aono, Y.; Maruyama, I.; Osame, M.; Hattori, T.; Inoko, H. Target epitope in the Tax protein of human T-cell leukemia virus type I recognized by class I major histocompatibility complex-restricted cytotoxic T cells. J. Virol. 1992, 66, 2928–2933. [Google Scholar] [CrossRef]
- Kannagi, M.; Hasegawa, A.; Nagano, Y.; Iino, T.; Okamura, J.; Suehiro, Y. Maintenance of long remission in adult T-cell leukemia by Tax-targeted vaccine: A hope for disease-preventive therapy. Cancer Sci. 2019, 110, 849–857. [Google Scholar] [CrossRef]
- Mulherkar, R.; Karabudak, A.; Ginwala, R.; Huang, X.; Rowan, A.; Philip, R.; Murphy, E.L.; Clements, D.; Ndhlovu, L.C.; Khan, Z.K.; et al. In vivo and in vitro immunogenicity of novel MHC class I presented epitopes to confer protective immunity against chronic HTLV-1 infection. Vaccine 2018, 36, 5046–5057. [Google Scholar] [CrossRef]
- Best, I.; Lopez, G.; Verdonck, K.; González, E.; Tipismana, M.; Gotuzzo, E.; Vanham, G.; Clark, D. IFN-gamma production in response to Tax 161-233, and frequency of CD4+ Foxp3+ and Lin-HLA-DR high CD123+ cells, discriminate HAM/TSP patients from asymptomatic HTLV-1-carriers in a Peruvian population. Immunology 2009, 128, e777–e786. [Google Scholar] [CrossRef]
- Best, I.; López, G.; Talledo, M.; MacNamara, A.; Verdonck, K.; González, E.; Tipismana, M.; Asquith, B.; Gotuzzo, E.; Vanham, G.; et al. Short communication an interferon-γ ELISPOT assay with two cytotoxic T cell epitopes derived from HTLV-1 tax region 161-233 discriminates HTLV-1-associated myelopathy/tropical spastic paraparesis patients from asymptomatic HTLV-1 carriers in a Peruvian population. AIDS Res. Hum. Retrovir. 2011, 27, 1207–1212. [Google Scholar] [CrossRef]
- Ishihara, Y.; Tanaka, Y.; Kobayashi,, S.; Kawamura, K.; Nakasone, H.; Gomyo, A.; Hayakawa, J.; Tamaki, M.; Akahoshi, Y.; Harada, N.; et al. A Unique T-Cell Receptor Amino Acid Sequence Selected by Human T-Cell Lymphotropic Virus Type 1 Tax301-309-Specific Cytotoxic T Cells in HLA-A24:02-Positive Asymptomatic Carriers and Adult T-Cell Leukemia/Lymphoma Patients. J. Virol. 2017, 91, e00974-17. [Google Scholar] [CrossRef]
- Lal, R.B.; Giam, C.Z.; Coligan, J.E.; Rudolph, D.L. Differential immune responsiveness to the immunodominant epitopes of regulatory proteins (tax and rex) in human T cell lymphotropic virus type I-associated myelopathy. J. Infect. Dis. 1994, 169, 496–503. [Google Scholar] [CrossRef] [PubMed]







Disclaimer/Publisher’s Note: The statements, opinions and data contained in all publications are solely those of the individual author(s) and contributor(s) and not of MDPI and/or the editor(s). MDPI and/or the editor(s) disclaim responsibility for any injury to people or property resulting from any ideas, methods, instructions or products referred to in the content. |
© 2023 by the authors. Licensee MDPI, Basel, Switzerland. This article is an open access article distributed under the terms and conditions of the Creative Commons Attribution (CC BY) license (https://creativecommons.org/licenses/by/4.0/).
Share and Cite
Pereira-Santos, T.A.; da Rocha, A.S.; Lopes-Ribeiro, Á.; Corrêa-Dias, L.C.; Melo-Oliveira, P.; Reis, E.V.d.S.; da Fonseca, F.G.; Barbosa-Stancioli, E.F.; Tsuji, M.; Coelho-dos-Reis, J.G.A. Diversity of HLA-A2-Restricted and Immunodominant Epitope Repertoire of Human T-Lymphotropic Virus Type 1 (HTLV-1) Tax Protein: Novel Insights among N-Terminal, Central and C-Terminal Regions. Biomolecules 2023, 13, 545. https://doi.org/10.3390/biom13030545
Pereira-Santos TA, da Rocha AS, Lopes-Ribeiro Á, Corrêa-Dias LC, Melo-Oliveira P, Reis EVdS, da Fonseca FG, Barbosa-Stancioli EF, Tsuji M, Coelho-dos-Reis JGA. Diversity of HLA-A2-Restricted and Immunodominant Epitope Repertoire of Human T-Lymphotropic Virus Type 1 (HTLV-1) Tax Protein: Novel Insights among N-Terminal, Central and C-Terminal Regions. Biomolecules. 2023; 13(3):545. https://doi.org/10.3390/biom13030545
Chicago/Turabian StylePereira-Santos, Thaiza Aline, Anderson Santos da Rocha, Ágata Lopes-Ribeiro, Laura Cardoso Corrêa-Dias, Patrícia Melo-Oliveira, Erik Vinicius de Sousa Reis, Flávio Guimarães da Fonseca, Edel Figueiredo Barbosa-Stancioli, Moriya Tsuji, and Jordana Grazziela Alves Coelho-dos-Reis. 2023. "Diversity of HLA-A2-Restricted and Immunodominant Epitope Repertoire of Human T-Lymphotropic Virus Type 1 (HTLV-1) Tax Protein: Novel Insights among N-Terminal, Central and C-Terminal Regions" Biomolecules 13, no. 3: 545. https://doi.org/10.3390/biom13030545
APA StylePereira-Santos, T. A., da Rocha, A. S., Lopes-Ribeiro, Á., Corrêa-Dias, L. C., Melo-Oliveira, P., Reis, E. V. d. S., da Fonseca, F. G., Barbosa-Stancioli, E. F., Tsuji, M., & Coelho-dos-Reis, J. G. A. (2023). Diversity of HLA-A2-Restricted and Immunodominant Epitope Repertoire of Human T-Lymphotropic Virus Type 1 (HTLV-1) Tax Protein: Novel Insights among N-Terminal, Central and C-Terminal Regions. Biomolecules, 13(3), 545. https://doi.org/10.3390/biom13030545

