Sign in to use this feature.

Years

Between: -

Subjects

remove_circle_outline
remove_circle_outline
remove_circle_outline
remove_circle_outline
remove_circle_outline

Journals

Article Types

Countries / Regions

Search Results (49)

Search Parameters:
Keywords = bumblebee (Bombus terrestris)

Order results
Result details
Results per page
Select all
Export citation of selected articles as:
10 pages, 1090 KB  
Communication
Experimental Florivory Influences Reproductive Success in the Field Bindweed (Convolvulus arvensis)
by Pavol Prokop, Adrián Purkart and Juraj Litavský
Plants 2026, 15(2), 225; https://doi.org/10.3390/plants15020225 - 11 Jan 2026
Viewed by 253
Abstract
Florivory is the consumption or damage of flowers by herbivorous animals. It can directly affect plant fitness by damaging reproductive organs or indirectly by negatively influencing flower attractiveness to pollinators. We investigated florivory in field bindweed Convolvulus arvensis L. (Convolvulaceae) by combining data [...] Read more.
Florivory is the consumption or damage of flowers by herbivorous animals. It can directly affect plant fitness by damaging reproductive organs or indirectly by negatively influencing flower attractiveness to pollinators. We investigated florivory in field bindweed Convolvulus arvensis L. (Convolvulaceae) by combining data from natural surveys, experimental damage, and laboratory experiments on flower preferences of florivores. Surveys showed that flowers suffer damage from predators, including Leptophyes albovittata Kollar (Orthoptera: Tettigoniidae), which causes partial corolla damage, and from unknown predators that cause holes in the corolla. Experimentally damaged flowers had significantly lower reproductive success (number of seeds and proportion of total reproductive failure) than intact flowers. However, laboratory experiments with naïve bumblebees Bombus terrestris L. (Hymenoptera: Apidae) failed to detect a preference for undamaged flowers. This may be because B. terrestris is not a frequent pollinator of C. arvensis at our field sites, and naïve foragers, lacking prior experience, had not learned to associate corolla damage with reduced floral rewards. Our research shows that florivory negatively impacts C. arvensis reproductive success by altering pollinator behavior through reduced flower attractiveness. Full article
(This article belongs to the Special Issue Florivory: The Ecology and Evolution of Flower Predation)
Show Figures

Figure 1

19 pages, 3634 KB  
Article
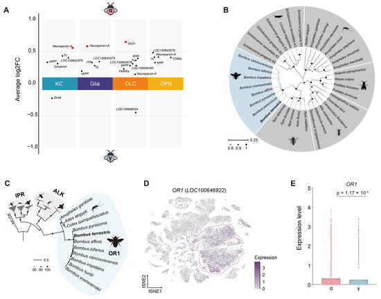
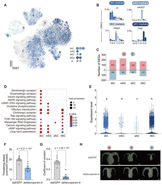
The Neuropeptide Neuroparsin-A Regulates the Establishment of Dominance Hierarchy in Bumblebees
by Hao Wang, Yuwen Liu, Xiaohuan Mu, Wenjing Xu, Huiling Liu, Qiyao Yong, Xiaofei Wang, Yifan Zhai and Hao Zheng
Int. J. Mol. Sci. 2026, 27(1), 91; https://doi.org/10.3390/ijms27010091 - 21 Dec 2025
Viewed by 428
Abstract
The regulation of reproductive division of labor in eusocial insects is pivotal for the evolution and maintenance of social organization. In Bombus terrestris, dominance hierarchies emerge among orphan workers through repeated agonistic interactions, forming distinct behavioral ranks. To explore the neural basis [...] Read more.
The regulation of reproductive division of labor in eusocial insects is pivotal for the evolution and maintenance of social organization. In Bombus terrestris, dominance hierarchies emerge among orphan workers through repeated agonistic interactions, forming distinct behavioral ranks. To explore the neural basis of this process, we combined behavioral assays with single-nucleus RNA sequencing to profile brain-wide gene expression across α-, β-, and γ-bumblebee workers. Our analyses revealed pronounced transcriptional divergence among Kenyon cells, which exhibited enrichment in synaptic, insulin, and MAPK signaling pathways. Among the neuropeptides examined, Neuroparsin-A was markedly upregulated in the Kenyon cells and glial cells of dominant workers, while its receptor, OR1, showed strong expression within Kenyon populations, suggesting a conserved neuropeptide–receptor axis in social Hymenoptera. Gene regulatory network inference further identified ecdysone-responsive transcription factors, including br, Eip74EF, Hr38, Hr3 and Hr4, as key regulators linked to neural plasticity and behavioral differentiation. Together, our findings uncover a neuroendocrine mechanism in which Neuroparsin-A signaling coordinates brain transcriptional programs associated with dominance hierarchy formation in queenless bumblebee societies, offering new insights into the molecular underpinnings of eusocial behavior. Full article
Show Figures

Figure 1

12 pages, 2959 KB  
Article
Behavioral Responses of the Bumblebee Bombus terrestris to Volatile Compounds from Blueberries
by Yun He, Jiaru Zhang, Ziyang Hu, Yingxue Cao, Kevin H. Mayo, Duo Liu and Mingju E
Biology 2025, 14(11), 1570; https://doi.org/10.3390/biology14111570 - 9 Nov 2025
Cited by 1 | Viewed by 747
Abstract
Bumblebees are important pollinating insects in crop pollination. Chemical attractants can effectively improve the flower-visiting efficiency of bumblebees, thereby increasing blueberry yields. To identify volatile compounds that attract bumblebees, we collected volatile compounds from blueberry flowers using headspace extraction. Gas chromatography– mass spectrometry [...] Read more.
Bumblebees are important pollinating insects in crop pollination. Chemical attractants can effectively improve the flower-visiting efficiency of bumblebees, thereby increasing blueberry yields. To identify volatile compounds that attract bumblebees, we collected volatile compounds from blueberry flowers using headspace extraction. Gas chromatography– mass spectrometry (GC–MS) identified 32 volatile compounds, with Linalool and Styrene being the primary substances that accounted for 25.93% and 14.28%, respectively. The olfactory threshold of bumblebee antennae was assessed using electroantennography (EAG), and the behavioral responses from bumblebees were investigated using a Y-tube olfactometer. Results indicate that among the six classes of volatiles—alcohols, aldehydes, esters, ketones, aromatic compounds, and olefins—alcohols constituted the predominant proportion. Among these, six compounds—benzaldehyde, phenylpropylaldehyde, citral, linalool, α-terpineol, and geraniol—induced significant antennal responses in bumblebees. Our assays showed that geraniol, linalool, and α-terpineol at concentrations of 0.1 μg/μL, 1 μg/μL, and 10 μg/μL elicited attraction, whereas higher concentrations of benzaldehyde, benzenepropanal, and citral had repellent effects. Full article
(This article belongs to the Special Issue The Biology, Ecology, and Management of Plant Pests)
Show Figures

Figure 1

14 pages, 657 KB  
Article
Comparative Mapping of N6-Methyladenine, C5-Methylcytosine, and C5-Hydroxymethylcytosine in a Single Species Reveals Constitutive, Somatic- and Germline-Specific, and Age-Related Genomic Context Distributions and Biological Functions
by Thibaut Renard and Serge Aron
Epigenomes 2025, 9(3), 35; https://doi.org/10.3390/epigenomes9030035 - 18 Sep 2025
Viewed by 946
Abstract
Background/Objectives: The DNA methylome allows environmental signals to be converted into stable and adaptive changes in gene expression. While 5-methylcytosine (5mC) has been extensively studied, alternative epigenetic marks such as N6-methyladenine (6mA) and 5-hydroxymethylcytosine (5hmC) remain poorly understood. Comparative studies of these marks [...] Read more.
Background/Objectives: The DNA methylome allows environmental signals to be converted into stable and adaptive changes in gene expression. While 5-methylcytosine (5mC) has been extensively studied, alternative epigenetic marks such as N6-methyladenine (6mA) and 5-hydroxymethylcytosine (5hmC) remain poorly understood. Comparative studies of these marks are rare, and their results are often confounded by phylogeny, tissue type, developmental stage, or methodology. Here, we aimed to disentangle the constitutive, somatic- and germline-specific, and/or age-related patterns displayed by 6mA, 5mC, and 5hmC within a single species. Methods: We generated long-read nanopore sequencing data for somatic tissues of buff-tailed bumblebee (Bombus terrestris) males and their sperm, enabling simultaneous detection of 6mA, 5mC, and 5hmC. We used a stepwise approach to successively identify (i) constitutive patterns conserved between somatic tissues and sperm, (ii) differences between the soma and the germline, and (iii) age-related changes between young and old males. Results: We found distinct constitutive, somatic and sperm, and age-related specific signatures in the genomic contexts, maintenance fidelity, and biological functions associated with 6mA, 5mC, and 5hmC. Sperm cells consistently displayed lower methylation entropy than did somatic tissues, indicating more stable methylation patterns in the germline. 5mC exhibited the greatest variation across all genomic contexts; 6mA and 5hmC displayed less dramatic differences. The influence of age was subtler but revealed context-dependent remodeling of methylation, particularly for 5hmC. Conclusions: We observed that 6mA, 5mC, and 5hmC displayed constitutive, somatic- and sperm-specific, and age-related differences that were associated with distinct genomic contexts and biological functions, supporting the complementarity of these methylation marks and their diverging epigenetic roles. Full article
(This article belongs to the Special Issue DNA Methylation Markers in Health and Disease)
Show Figures

Figure 1

13 pages, 1291 KB  
Article
Foraging Behaviors and Comparative Yield Effects of Bumblebee (Bombus terrestris Linnaeus) and Chinese Honeybee (Apis cerana cerana Fabricius) to Cherry (Prunus pseudocerasus ‘Hongdeng’) in Northern China
by Xunbing Huang, Yueyue Wang and Li Zheng
Insects 2025, 16(9), 900; https://doi.org/10.3390/insects16090900 - 28 Aug 2025
Viewed by 1058
Abstract
Bee pollination is an indispensable part of agricultural production and a crucial factor in maintaining ecosystem balance and biodiversity. Understanding foraging behavior and pollination effects is essential for the management of bee pollination. Over a two-year experiment, we evaluated the foraging behavior and [...] Read more.
Bee pollination is an indispensable part of agricultural production and a crucial factor in maintaining ecosystem balance and biodiversity. Understanding foraging behavior and pollination effects is essential for the management of bee pollination. Over a two-year experiment, we evaluated the foraging behavior and pollination effects of bumblebee Bombus terrestris and Chinese honeybee Apis cerana cerana on cherries in orchards. Results showed that all bees exhibited enhanced foraging activity as daytime temperatures rose in early spring. However, the daytime foraging activity of bumblebees differs from that of Chinese honeybees. The number of bumblebees leaving the hive exhibited two peak periods, whereas Chinese honeybees showed only one peak period. Bumblebees had longer working hours and greater pollen-carrying capacity than Chinese honeybees. Undoubtedly, cherries pollinated by bees had higher yields, as indicated by a greater fruit setting rate and yield. Thus, as effective pollinators, their pollination significantly boosts production and presents a viable option for widespread use in cherry cultivation. However, the risk of biological invasion by exotic bumblebees cannot be overlooked before extensive use. Full article
(This article belongs to the Special Issue Bee Conservation: Behavior, Health and Pollination Ecology)
Show Figures

Figure 1

11 pages, 1095 KB  
Article
A Microsurgical Technique for Removing the Spermatheca of Bumblebee Females and Its Application
by Mingsheng Zhuang, Fan Yang, Zhongyan Xia, Yu Fei, Fugang Liu, Zhengyi Zhang, Zhihao Zhang and Jilian Li
Insects 2025, 16(7), 734; https://doi.org/10.3390/insects16070734 - 18 Jul 2025
Viewed by 997
Abstract
To solve the technical bottleneck caused by the absence of a feasible method for removing the spermatheca in social insects, we developed a microsurgical technique specifically designed for bumblebee females. In this study, the invention of this technique is based on the anatomical [...] Read more.
To solve the technical bottleneck caused by the absence of a feasible method for removing the spermatheca in social insects, we developed a microsurgical technique specifically designed for bumblebee females. In this study, the invention of this technique is based on the anatomical characteristics of the sting chamber of bumblebees and uses a bespoke scalpel to precisely remove the spermatheca, which is small in size and deeply embedded within the body. During the removal operation, a small wound was observed and a small amount of hemolymph flowed out. The wound healed very quickly and the survival rate of treated individuals was high. The results showed that there was no significant impact on the critical life activities of queens and workers, including longevity, mating behavior, oviposition capacity, and overwintering survival rate after the spermatheca was removed using this technique. These findings further confirm the feasibility and applicability of the technique and provide strong technical support for exploring the evolutionary dynamics and potential function of the spermatheca in social insects. Full article
(This article belongs to the Section Social Insects and Apiculture)
Show Figures

Figure 1

13 pages, 1802 KB  
Article
Flupyradifurone Exhibits Greater Toxicity to the Asian Bumblebee Bombus lantschouensis Compared to the European Bumblebee Bombus terrestris
by Chunting Jie, Hong Zhang, Ziyu Zhou, Zhengying Miao, Bo Han, Baodi Guo, Yi Guo, Xiao Hu, Shahid Iqbal, Bingshuai Wei, Jiaxing Huang, Pingli Dai and Jiandong An
Insects 2025, 16(5), 455; https://doi.org/10.3390/insects16050455 - 25 Apr 2025
Cited by 1 | Viewed by 2559
Abstract
Pesticides are considered a major factor in the decline of bee populations. Flupyradifurone, a novel insecticide, is believed to be relatively ‘bee-safe’. This study aims to evaluate the acute and chronic toxicity of flupyradifurone and assess its risks to both commercial bumblebee Bombus [...] Read more.
Pesticides are considered a major factor in the decline of bee populations. Flupyradifurone, a novel insecticide, is believed to be relatively ‘bee-safe’. This study aims to evaluate the acute and chronic toxicity of flupyradifurone and assess its risks to both commercial bumblebee Bombus terrestris and the Asian native species B. lantschouensis. Oral toxicity tests demonstrated species-specific sensitivity, with B. lantschouensis exhibiting 5.4-fold higher acute toxicity (72-h LD50: 5.1 μg/bee vs. 28 μg/bee) and 3-fold lower chronic toxicity (No Observed Adverse Effect Concentration, NOAEC: 20 μg/mL vs. 60 μg/mL) compared to B. terrestris. Risk assessments indicated low Hazard Quotients (HQ) of 4 for B. terrestris and 20 for B. lantschouensis. However, the Exposure Toxicity Ratio (ETR) values from both screening and first-tier assessments exceeded the trigger levels, necessitating further testing. This study provides crucial data on the acute and chronic toxic effects of flupyradifurone and highlights the need for more comprehensive insecticide risk assessments, particularly for non-Apis pollinators, to better protect these vital species. Full article
(This article belongs to the Special Issue Bumblebee Biology and Ecology)
Show Figures

Figure 1

17 pages, 3680 KB  
Article
Flower Visitation through the Lens: Exploring the Foraging Behaviour of Bombus terrestris with a Computer Vision-Based Application
by Zsófia Varga-Szilay, Gergely Szövényi and Gábor Pozsgai
Insects 2024, 15(9), 729; https://doi.org/10.3390/insects15090729 - 22 Sep 2024
Cited by 1 | Viewed by 2855
Abstract
To understand the processes behind pollinator declines and for the conservation of pollination services, we need to understand fundamental drivers influencing pollinator behaviour. Here, we aimed to elucidate how wild bumblebees interact with three plant species and investigated their foraging behaviour with varying [...] Read more.
To understand the processes behind pollinator declines and for the conservation of pollination services, we need to understand fundamental drivers influencing pollinator behaviour. Here, we aimed to elucidate how wild bumblebees interact with three plant species and investigated their foraging behaviour with varying flower densities. We video-recorded Bombus terrestris in 60 × 60 cm quadrats of Lotus creticus, Persicaria capitata, and Trifolium pratense in urban areas of Terceira (Azores, Portugal). For the automated bumblebee detection and counting, we created deep learning-based computer vision models with custom datasets. We achieved high model accuracy of 0.88 for Lotus and Persicaria and 0.95 for Trifolium, indicating accurate bumblebee detection. In our study, flower cover was the only factor that influenced the attractiveness of flower patches, and plant species did not have an effect. We detected a significant positive effect of flower cover on the attractiveness of flower patches for flower-visiting bumblebees. The time spent per unit of inflorescence surface area was longer on the Trifolium than those on the Lotus and Persicaria. However, our result did not indicate significant differences in the time bumblebees spent on inflorescences among the three plant species. Here, we also justify computer vision-based analysis as a reliable tool for studying pollinator behavioural ecology. Full article
(This article belongs to the Special Issue Breakthrough Technologies for Future Entomology)
Show Figures

Graphical abstract

19 pages, 2992 KB  
Article
Rootstock Effects on Tomato Fruit Composition and Pollinator Preferences in Tomato
by Maialen Ormazabal, Ángela S. Prudencio, Purificación A. Martínez-Melgarejo, José Ángel Martín-Rodríguez, Laureano Ruiz-Pérez, Cristina Martínez-Andújar, Antonio R. Jiménez and Francisco Pérez-Alfocea
Horticulturae 2024, 10(9), 992; https://doi.org/10.3390/horticulturae10090992 - 19 Sep 2024
Cited by 2 | Viewed by 2265
Abstract
Food security is threatened by climate change and associated abiotic stresses that affect the flowering stage and the biochemistry of flowers and fruits. In tomato, managed insect pollination and grafting elite tomato varieties onto robust rootstocks are widely practiced commercially to enhance tomato [...] Read more.
Food security is threatened by climate change and associated abiotic stresses that affect the flowering stage and the biochemistry of flowers and fruits. In tomato, managed insect pollination and grafting elite tomato varieties onto robust rootstocks are widely practiced commercially to enhance tomato crop profitability, particularly under suboptimal conditions. However, little is known about rootstock–pollinator interactions and their impact on the chemical composition of fruit. In this study, a commercial tomato F1 hybrid (Solanum lycopersicum L.) was self-grafted and grafted onto a set of experimental rootstocks and cultivated under optimal and saline (75 mM NaCl) conditions in the presence of managed bumblebee pollinators (Bombus terrestris). The number of visits (VN) and total visiting time (TVT) by pollinators to different grafted plants were monitored through an RFID (radio-frequency identification) tracking system, while targeted metabolites (hormones, sugars, and organic and amino acids) and mineral composition were analyzed in the fruit juice by UHPLC-MS and ICP-OES, respectively. Pollinator foraging decisions were influenced by the rootstocks genotype and salinity treatment. Experimental rootstocks predominantly increased pollinator attraction compared to the self-grafted variety. Interestingly, the pollinator parameters were positively associated with the concentration of abscisic acid, salicylic acid, malate and fumarate, and tyrosine in salinized fruits. Moreover, a high accumulation of sodium was detected in the fruits of the plants most visited by pollinators, while rootstock genotype-specific responses were found for nitrogen and potassium concentrations. In addition to the known effect on yield, these findings underscore the synergic interactions between rootstocks, pollinators, and environmental stressors on tomato fruit composition. Full article
(This article belongs to the Special Issue From Farm to Table in the Era of a New Horticulture in Spain)
Show Figures

Figure 1

19 pages, 7465 KB  
Article
Floral Trait Preferences of Three Common wild Bee Species
by Kim C. Heuel, Tim A. Haßlberger, Manfred Ayasse and Hannah Burger
Insects 2024, 15(6), 427; https://doi.org/10.3390/insects15060427 - 6 Jun 2024
Cited by 7 | Viewed by 4240
Abstract
The interaction between bees and flowering plants is mediated by floral cues that enable bees to find foraging plants. We tested floral cue preferences among three common wild bee species: Lasioglossum villosulum, Osmia bicornis, and Bombus terrestris. Preferences are well [...] Read more.
The interaction between bees and flowering plants is mediated by floral cues that enable bees to find foraging plants. We tested floral cue preferences among three common wild bee species: Lasioglossum villosulum, Osmia bicornis, and Bombus terrestris. Preferences are well studied in eusocial bees but almost unknown in solitary or non-eusocial generalist bee species. Using standardized artificial flowers altered in single cues, we tested preferences for color hue, achromatic contrast, scent complexity, corolla size, and flower depth. We found common attractive cues among all tested bees. Intensively colored flowers and large floral displays were highly attractive. No preferences were observed in scent complexity experiments, and the number of volatiles did not influence the behavior of bees. Differing preferences were found for color hue. The specific behaviors were probably influenced by foraging experience and depended on the flower choice preferences of the tested bee species. In experiments testing different flower depths of reward presentation, the bees chose flat flowers that afforded low energy costs. The results reveal that generalist wild bee species other than well-studied honeybees and bumblebees show strong preferences for distinct floral cues to find potential host plants. The diverse preferences of wild bees ensure the pollination of various flowering plants. Full article
(This article belongs to the Collection Insects on Pollination Ecology)
Show Figures

Figure 1

12 pages, 4303 KB  
Article
Bombus terrestris Prefer Mixed-Pollen Diets for a Better Colony Performance: A Laboratory Study
by Ziyu Zhou, Hong Zhang, Shibonage K. Mashilingi, Chunting Jie, Baodi Guo, Yi Guo, Xiao Hu, Shahid Iqbal, Bingshuai Wei, Yanjie Liu and Jiandong An
Insects 2024, 15(4), 285; https://doi.org/10.3390/insects15040285 - 17 Apr 2024
Cited by 2 | Viewed by 2824
Abstract
Pollen is a major source of proteins and lipids for bumblebees. The nutritional content of pollen may differ from source plants, ultimately affecting colony development. This study investigated the foraging preferences of Bombus terrestris in regard to four pollen species, i.e., oilseed rape, [...] Read more.
Pollen is a major source of proteins and lipids for bumblebees. The nutritional content of pollen may differ from source plants, ultimately affecting colony development. This study investigated the foraging preferences of Bombus terrestris in regard to four pollen species, i.e., oilseed rape, wild apricot, sunflower, and buckwheat, under laboratory conditions. The results show that B. terrestris diversified their preference for pollens; the bumblebees mostly preferred wild apricot pollen, whereas sunflower pollen was the least preferred. The colonies fed on a mixed four-pollen diet, with a protein–lipid ratio of 4.55–4.86, exhibited better development in terms of the number of offspring, individual body size and colony weight. The colonies fed with buckwheat and sunflower pollens produced a significantly lower number of workers and failed to produce queen and male offspring. Moreover, wild apricot pollen had the richest protein content (23.9 g/100 g) of the four pollen species, whereas oilseed rape pollen had the highest lipid content (6.7 g/100 g), as revealed by the P:L ratios of wild apricot, sunflower, buckwheat, and oilseed rape, which were 6.76, 5.52, 3.50, and 3.37, respectively. Generally, B. terrestris showed feeding preferences regarding different pollens and a mixture of pollens, which ultimately resulted in differences in colony development. The findings of this study provide important baseline information to researchers and developers of nutritive pollen diets for bumblebees. Full article
(This article belongs to the Section Social Insects and Apiculture)
Show Figures

Figure 1

12 pages, 1245 KB  
Article
Host Barriers Limit Viral Spread in a Spillover Host: A Study of Deformed Wing Virus in the Bumblebee Bombus terrestris
by Tabea Streicher, Pina Brinker, Simon Tragust and Robert J. Paxton
Viruses 2024, 16(4), 607; https://doi.org/10.3390/v16040607 - 15 Apr 2024
Cited by 5 | Viewed by 4827
Abstract
The transmission of pathogens from reservoir to recipient host species, termed pathogen spillover, can profoundly impact plant, animal, and public health. However, why some pathogens lead to disease emergence in a novel species while others fail to establish or do not elicit disease [...] Read more.
The transmission of pathogens from reservoir to recipient host species, termed pathogen spillover, can profoundly impact plant, animal, and public health. However, why some pathogens lead to disease emergence in a novel species while others fail to establish or do not elicit disease is often poorly understood. There is strong evidence that deformed wing virus (DWV), an (+)ssRNA virus, spills over from its reservoir host, the honeybee Apis mellifera, into the bumblebee Bombus terrestris. However, the low impact of DWV on B. terrestris in laboratory experiments suggests host barriers to virus spread in this recipient host. To investigate potential host barriers, we followed the spread of DWV genotype B (DWV-B) through a host’s body using RT-PCR after experimental transmission to bumblebees in comparison to honeybees. Inoculation was per os, mimicking food-borne transmission, or by injection into the bee’s haemocoel, mimicking vector-based transmission. In honeybees, DWV-B was present in both honeybee faeces and haemolymph within 3 days of inoculation per os or by injection. In contrast, DWV-B was not detected in B. terrestris haemolymph after inoculation per os, suggesting a gut barrier that hinders DWV-B’s spread through the body of a B. terrestris. DWV-B was, however, detected in B. terrestris faeces after injection and feeding, albeit at a lower abundance than that observed for A. mellifera, suggesting that B. terrestris sheds less DWV-B than A. mellifera in faeces when infected. Barriers to viral spread in B. terrestris following oral infection may limit DWV’s impact on this spillover host and reduce its contribution to the community epidemiology of DWV. Full article
(This article belongs to the Section Invertebrate Viruses)
Show Figures

Graphical abstract

11 pages, 1244 KB  
Article
Rearing of Native Bumblebee Species Bombus haemorrhoidalis for Greenhouse Pollination in Pakistan
by Umer Ayyaz Aslam Sheikh, Munir Ahmad, Muhammad Asif Aziz, Muhammad Imran, Junaid Rahim, T’ai Roulston, Shengnan Guo and Cheng Sun
Agriculture 2024, 14(4), 590; https://doi.org/10.3390/agriculture14040590 - 8 Apr 2024
Cited by 3 | Viewed by 3535
Abstract
Greenhouse tomato production is a growing business worldwide, and it is strongly promoted by bumblebee pollination. Although there are over 250 bumblebee species worldwide, very few species have been reared successfully for greenhouse tomato pollination. Those successfully managed species, especially Bombus terrestris, [...] Read more.
Greenhouse tomato production is a growing business worldwide, and it is strongly promoted by bumblebee pollination. Although there are over 250 bumblebee species worldwide, very few species have been reared successfully for greenhouse tomato pollination. Those successfully managed species, especially Bombus terrestris, are shipped around the world for commercial use. However, managed bumblebees are known to escape greenhouse facilities, have established local populations, spread disease to local bumblebees, and are blamed for the declines of some indigenous bee species. An alternative to shipping exotic bumblebees around the world is to develop local species for greenhouse pollination. Such an approach has the dual benefits of creating a new industry of insect rearing while reducing threats to local bee communities. In this study, we successfully reared Bombus haemorrhoidalis, which is the most common bumblebee species in Northern Pakistan, in a laboratory and compared its effectiveness as a tomato pollinator with that of commercial B. terrestris in a greenhouse. We found that the effectiveness of B. haemorrhoidalis in tomato pollination in a greenhouse is very similar to that of B. terrestris when it comes to the fruit size, number of seeds, and fruit weight. Our study provides an example of how to rear a native bumblebee species to pollinate local crops, which is a method that could potentially substitute the importation of non-ingenious bumblebees. Full article
(This article belongs to the Special Issue Genomes, Molecular Breeding and Conservation of Bumblebee)
Show Figures

Figure 1

14 pages, 2211 KB  
Article
Bumblebee Foraging Dynamics and Pollination Outcomes for Cherry Tomato and Pear Varieties in Northern China
by Xunbing Huang, Qianwen Zhang, Umer Ayyaz Aslam Sheikh, Yueyue Wang and Li Zheng
Insects 2024, 15(4), 216; https://doi.org/10.3390/insects15040216 - 22 Mar 2024
Cited by 3 | Viewed by 2475
Abstract
Bumblebees (Bombus terrestris) have strong environmental adaptability and high pollen transfer efficiency, making them well-suited pollinators of economic crops. However, bumblebee pollination is still not widely applied in northern China due to the lack of data on foraging behavior and pollination [...] Read more.
Bumblebees (Bombus terrestris) have strong environmental adaptability and high pollen transfer efficiency, making them well-suited pollinators of economic crops. However, bumblebee pollination is still not widely applied in northern China due to the lack of data on foraging behavior and pollination effects. We conducted a three-year experiment involving cherry tomatoes (Solanum lycopersicum L.) and pears (Pyrus spp.) treated with bumblebee pollination to evaluate the foraging behavior and pollination effects on these two crops. Results showed that B. terrestris had enhanced foraging activities as daytime temperatures rose from 18 °C to 26 °C, as indicated by the increased number of bees leaving the hive and returning bees carrying pollen in greenhouses in winter. There were two peaks in the foraging activity of bumblebees in pear orchards in early spring, which was closely related to the temperature change in the daytime. Undoubtedly, cherry tomatoes treated with B. terrestris had higher fruit setting rate, weight, seed number, and fruit yields compared to those with hormone 2,4-dichlorophenoxyacetic acid treatments, as well as a lower rate of deformed fruits. B. terrestris pollination can significantly increase the fruit setting rate and fruit yield of pears, compared with open pollination, and can fully achieve the effect of hand pollination. B. terrestris pollination can improve cultivation efficiency, increase yield, and produce more economic benefits. Moreover, it can also contribute to reducing hormone residues and ensure the safety of agricultural products. We recommend its application to cherry tomatoes in greenhouses in winter and potential application to pears in orchards in early spring in northern China. However, the risk to local bumblebee species of introducing commercially available bumblebees into orchards should be considered and evaluated in future research. This study provides both empirical support and a theoretical basis for the selection of bumblebees as pollinators in the production of economically important crops and the improvement of crop cultivation management in northern China. Full article
(This article belongs to the Section Social Insects and Apiculture)
Show Figures

Figure 1

16 pages, 8962 KB  
Article
Untargeted Lipidomics Analysis Unravels the Different Metabolites in the Fat Body of Mated Bumblebee (Bombus terrestris) Queens
by Yueqin Guo, Fugang Liu, Yulong Guo, Yingping Qu, Zhengyi Zhang, Jun Yao, Jin Xu and Jilian Li
Int. J. Mol. Sci. 2023, 24(20), 15408; https://doi.org/10.3390/ijms242015408 - 21 Oct 2023
Cited by 1 | Viewed by 2483
Abstract
The fat body has important functions in energy, fertility, and immunity. In female insects, mating stimulates physiological, behavioral, and gene expression changes. However, it remains unclear whether the metabolites in the fat body are affected after the bumblebee (Bombus terrestris) queen [...] Read more.
The fat body has important functions in energy, fertility, and immunity. In female insects, mating stimulates physiological, behavioral, and gene expression changes. However, it remains unclear whether the metabolites in the fat body are affected after the bumblebee (Bombus terrestris) queen mates. Here, the ultrastructure and lipid metabolites in fat body of mated queens were compared with those of virgins. The fat body weight of mated bumblebee queens was significantly increased, and the adipocytes were filled with lipid droplets. Using LC-MS/MS-based untargeted lipidomics, 949 and 748 differential metabolites were identified in the fat body of virgin and mated bumblebee queens, respectively, in positive and negative ion modes. Most lipid metabolites were decreased, especially some biomembrane components. In order to explore the relationship between the structures of lipid droplets and metabolite accumulation, transmission electron microscopy and fluorescence microscopy were used to observe the fat body ultrastructure. The size/area of lipid droplets was larger, and the fusion of lipid droplets was increased in the mated queen’s fat body. These enlarged lipid droplets may store more energy and nutrients. The observed differences in lipid metabolites in the fat body of queens contribute to understanding the regulatory network of bumblebees post mating. Full article
Show Figures

Figure 1

Back to TopTop