Sign in to use this feature.

Years

Between: -

Subjects

remove_circle_outline
remove_circle_outline
remove_circle_outline
remove_circle_outline
remove_circle_outline
remove_circle_outline
remove_circle_outline
remove_circle_outline
remove_circle_outline

Journals

Article Types

Countries / Regions

Search Results (101)

Search Parameters:
Keywords = broccoli sprout

Order results
Result details
Results per page
Select all
Export citation of selected articles as:
14 pages, 2614 KB  
Article
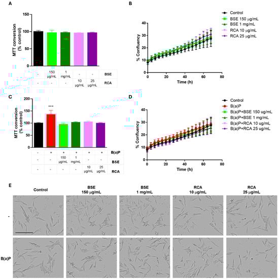
Brassica Extracts Prevent Benzo(a)pyrene-Induced Transformation by Modulating Reactive Oxygen Species and Autophagy
by José Benito Montes-Alvarado, Paula Garcia-Ibañez, Diego A. Moreno, Fabiola Lilí Sarmiento-Salinas, Xiadani Edén Susano-Hernández, Karen Andrea Larrauri-Rodríguez, Francisco Jesús García-Hernández, Lorena Milflores-Flores, Fabiola Domínguez and Paola Maycotte
Int. J. Mol. Sci. 2025, 26(19), 9519; https://doi.org/10.3390/ijms26199519 - 29 Sep 2025
Abstract
Plants from the Brassicaceae family are characterized by their high content of glucosinolates (GSLs), whose hydrolysis products, isothiocyanates (ITC) or indole compounds, have been found to have anti-inflammatory, antioxidant and metabolic regulatory functions. In this work, we used a model of transformation using [...] Read more.
Plants from the Brassicaceae family are characterized by their high content of glucosinolates (GSLs), whose hydrolysis products, isothiocyanates (ITC) or indole compounds, have been found to have anti-inflammatory, antioxidant and metabolic regulatory functions. In this work, we used a model of transformation using the MCF10A cell line, a non-tumorigenic breast fibrocystic disease cell line, treated with benzo(a)pyrene (B(a)P), a potent carcinogen known to induce the production of reactive oxygen species (ROS) and DNA damage. Broccoli sprout (BSE) or red cabbage aqueous (RCA) extracts were rich in ITC and indole compounds. Their use decreased B(a)P induced cellular proliferation and ROS production. in addition, RCA extract induced autophagy in MCF10A cells. Our results indicate a potential use of BSE or RCA for the prevention of carcinogen-induced transformation and of RCA as a method for autophagy, a tumor suppressor pathway, induction. Full article
(This article belongs to the Special Issue Bioactive Compounds in the Prevention of Chronic Diseases)
Show Figures

Figure 1

16 pages, 3000 KB  
Article
Neuroprotective Potential of Broccoli Sprout Extract in Scopolamine-Induced Memory-Impaired Mice
by Huijin Jeong, Hyukjoon Choi and Young-Seo Park
Foods 2025, 14(17), 3059; https://doi.org/10.3390/foods14173059 - 29 Aug 2025
Viewed by 671
Abstract
Alzheimer’s disease is characterized by progressive cognitive decline associated with oxidative stress, neuroinflammation, and impaired neurotrophic signaling. Sulforaphane, a bioactive compound found in broccoli, has demonstrated neuroprotective effects by activating NRF2 and inhibiting NF-κB. However, the efficacy of whole-food-derived sulforaphane remains unclear. This [...] Read more.
Alzheimer’s disease is characterized by progressive cognitive decline associated with oxidative stress, neuroinflammation, and impaired neurotrophic signaling. Sulforaphane, a bioactive compound found in broccoli, has demonstrated neuroprotective effects by activating NRF2 and inhibiting NF-κB. However, the efficacy of whole-food-derived sulforaphane remains unclear. This study evaluated the neuroprotective potential of broccoli sprout extract using a scopolamine-induced mouse model of memory impairment. Mice were orally administered broccoli sprout extract once daily at doses of 100 mg/kg or 200 mg/kg for four weeks prior to behavioral and biochemical assessments. Treatment with broccoli sprout extract significantly improved scopolamine-induced deficits in long-term memory, as determined by the passive avoidance test. The spatial working memory remained unaffected. High doses of broccoli sprout extract restored hippocampal brain-derived neurotrophic factor levels and reduced cortical lipid peroxidation, suggesting antioxidant and neurotrophic benefits. Additionally, the low dose preserved striatal choline acetyltransferase expression and reduced systemic tumor necrosis factor-alpha and hippocampal cyclooxygenase-2 levels, indicating its anti-inflammatory and cholinergic protective effects. No significant changes in acetylcholinesterase activity or glutathione levels were observed. Overall, these results imply that broccoli sprout extract has multi-targeted neuroprotective effects, possibly involving redox and inflammatory regulation. Therefore, it may be a safe dietary strategy to support cognition in neurodegenerative conditions. Full article
(This article belongs to the Section Nutraceuticals, Functional Foods, and Novel Foods)
Show Figures

Figure 1

17 pages, 1080 KB  
Article
Combined Effects of Exercise and Broccoli Supplementation on Metabolic and Lipoprotein Biomarkers in Adults with Type 2 Diabetes: A Randomized Controlled Trial
by Maryam Delfan, Masoumeh Gharedaghi, Farzaneh Zeynali, Rawad El Hage, Anthony C. Hackney, Halil İbrahim Ceylan, Ayoub Saeidi, Ismail Laher, Nicola Luigi Bragazzi and Hassane Zouhal
Nutrients 2025, 17(17), 2735; https://doi.org/10.3390/nu17172735 - 23 Aug 2025
Viewed by 1532
Abstract
Aim: To investigate the synergistic effects of exercise training and Brassica oleracea var. italica (broccoli sprout) supplementation on Apolipoprotein A-I, B-100, and J levels in men with Type 2 diabetes mellitus (T2DM). Methods: Forty-four males with T2DM were randomly assigned to four groups: [...] Read more.
Aim: To investigate the synergistic effects of exercise training and Brassica oleracea var. italica (broccoli sprout) supplementation on Apolipoprotein A-I, B-100, and J levels in men with Type 2 diabetes mellitus (T2DM). Methods: Forty-four males with T2DM were randomly assigned to four groups: Control (CG), Supplement (SG), Training (TG), and Training + Supplement (TSG) groups. Participants in the supplement groups (SG and TSG) received 10 g of broccoli supplement after meals for 12 weeks, while those in the training groups (TG and TSG) participated in a structured exercise program (resistance and aerobic), performed three times per week for 12 weeks, at intensities of 60–70% one-repetition maximum (1RM) for resistance training and 60–70% peak oxygen uptake (VO2peak) for aerobic training. Results: Circulating levels of apolipoproteins improved after 12 weeks in the TSG, TG, and SG groups. However, the TSG group exhibited the most pronounced improvements across metabolic and lipoprotein markers, reflecting an additive effect of both interventions. Specifically, the TSG group demonstrated absolute reductions in ApoB-100 (−48.30 ± 7.20 mg/dL) and ApoJ (−44.05 ± 5.76 mg/dL), along with an increase in ApoA-I (+44.92 ± 6.05 mg/dL). Main effect analysis revealed that exercise training elicited the most substantial improvements across metabolic and lipoprotein markers, with large effect sizes for glucose (η2p = 0.787), insulin (η2p = 0.640), HOMA-IR (η2p = 0.856), ApoA-I (η2p = 0.685), ApoB-100 (η2p = 0.774), ApoJ (η2p = 0.848), and HDL-C (η2p = 0.535). Supplementation showed moderate effects, particularly on HOMA-IR (η2p = 0.370), ApoA-I (η2p = 0.383), and ApoB-100 (η2p = 0.334), supporting an additive but exercise-dominant benefit. The combined intervention group (TSG) showed the most pronounced improvements across all measured outcomes, with large effect sizes for ApoA-I (η2p = 0.883), glucose (η2p = 0.946), insulin (η2p = 0.881), HOMA-IR (η2p = 0.904), and ApoJ (η2p = 0.852). Conclusions: The effects of combining training and broccoli sprout supplementation on apolipoprotein levels are likely to result from the activation of two separate pathways, one from training and the other from supplementation. This dual-modality intervention could serve as an effective complementary strategy in managing metabolic and cardiovascular risk factors for individuals with T2DM. However, the magnitude of change induced by the combination of exercise training and broccoli supplementation was largely driven by the training component, with supplementation providing complementary but less consistent benefits. Full article
Show Figures

Figure 1

33 pages, 8604 KB  
Article
Sulforaphane-Rich Broccoli Sprout Extract Promotes Hair Regrowth in an Androgenetic Alopecia Mouse Model via Enhanced Dihydrotestosterone Metabolism
by Laxman Subedi, Duc Dat Le, Eunbin Kim, Susmita Phuyal, Arjun Dhwoj Bamjan, Vinhquang Truong, Nam Ah Kim, Jung-Hyun Shim, Jong Bae Seo, Suk-Jung Oh, Mina Lee and Jin Woo Park
Int. J. Mol. Sci. 2025, 26(15), 7467; https://doi.org/10.3390/ijms26157467 - 1 Aug 2025
Cited by 1 | Viewed by 1623
Abstract
Androgenetic alopecia (AGA) is a common progressive hair loss disorder driven by elevated dihydrotestosterone (DHT) levels, leading to follicular miniaturization. This study investigated sulforaphane-rich broccoli sprout extract (BSE) as a potential oral therapy for AGA. BSE exhibited dose-dependent proliferative and migratory effects on [...] Read more.
Androgenetic alopecia (AGA) is a common progressive hair loss disorder driven by elevated dihydrotestosterone (DHT) levels, leading to follicular miniaturization. This study investigated sulforaphane-rich broccoli sprout extract (BSE) as a potential oral therapy for AGA. BSE exhibited dose-dependent proliferative and migratory effects on keratinocytes, dermal fibroblasts, and dermal papilla cells, showing greater in vitro activity than sulforaphane (SFN) and minoxidil under the tested conditions, while maintaining low cytotoxicity. In a testosterone-induced AGA mouse model, oral BSE significantly accelerated hair regrowth, with 20 mg/kg achieving 99% recovery by day 15, alongside increased follicle length, density, and hair weight. Mechanistically, BSE upregulated hepatic and dermal DHT-metabolizing enzymes (Akr1c21, Dhrs9) and activated Wnt/β-catenin signaling in the skin, suggesting dual actions via androgen metabolism modulation and follicular regeneration. Pharmacokinetic analysis revealed prolonged SFN plasma exposure following BSE administration, and in silico docking showed strong binding affinities of key BSE constituents to Akr1c2 and β-catenin. No systemic toxicity was observed in liver histology. These findings indicate that BSE may serve as a safe, effective, and multitargeted natural therapy for AGA. Further clinical studies are needed to validate its efficacy in human populations. Full article
Show Figures

Figure 1

25 pages, 4879 KB  
Article
Combined Phytochemical Sulforaphane and Dietary Fiber Inulin Contribute to the Prevention of ER-Negative Breast Cancer via PI3K/AKT/MTOR Pathway and Modulating Gut Microbial Composition
by Huixin Wu, Brittany L. Witt, William J. van der Pol, Casey D. Morrow, Lennard W. Duck and Trygve O. Tollefsbol
Nutrients 2025, 17(12), 2023; https://doi.org/10.3390/nu17122023 - 17 Jun 2025
Viewed by 1103
Abstract
Background: Breast cancer (BC) is the second most common cancer among women in the United States. It has been estimated that one in eight women will be diagnosed with breast cancer in her lifetime. Various BC risk factors, such as age, physical inactivity, [...] Read more.
Background: Breast cancer (BC) is the second most common cancer among women in the United States. It has been estimated that one in eight women will be diagnosed with breast cancer in her lifetime. Various BC risk factors, such as age, physical inactivity, and smoking, play a substantial role in BC occurrence and development. Early life dietary intervention with plant-based bioactive compounds has been studied for its potential role in BC prevention. Sulforaphane (SFN), an isothiocyanate, is an antioxidant and anti-inflammatory agent extracted from broccoli sprouts (BSp) and other plants. Dietary supplementation of SFN suppresses tumor growth by inducing protective epigenetic changes and inhibiting cancer cell proliferation. Inulin, as a dietary fiber, has been studied for alleviating GI discomfort and weight loss by promoting the growth of beneficial bacteria in the gut. Objective: Early-life combinatorial treatment with both phytochemical SFN and potential prebiotic agent inulin at lower and safer dosages may confer more efficacious and beneficial effects in BC prevention. Methods: Transgenic mice representing estrogen receptor-negative BC were fed 26% (w/w) BSp and 2% (w/v) inulin supplemented in food and water, respectively. Results: The combinatorial treatment inhibited tumor growth, increased tumor onset latency, and synergistically reduced tumor weight. Gut microbial composition was analyzed between groups, where Ruminococcus, Muribaculaceae, and Faecalibaculum significantly increased, while Blautia, Turicibacter, and Clostridium sensu stricto 1 significantly decreased in the combinatorial group compared with the control group. Furthermore, combinatorial treatment induced a protective epigenetic effect by inhibiting histone deacetylases (HDACs) and DNA methyltransferases (DNMTs). Intermediates in the AKT/PI3K/MTOR pathway were significantly suppressed by the combinatorial treatment, including PI3K p85, p-AKT, p-PI3K p55, MTOR, and NF-κB. Cell cycle arrest and programmed cell death were induced by the combinatorial treatment via elevating the expression of cleaved-caspase 3 and 7 and inhibiting the expressions of CDK2 and CDK4, respectively. Orally administering F. rodentium attenuated tumor growth and induced apoptosis in a syngeneic triple-negative breast cancer (TNBC) mouse model. Conclusions: Overall, the findings suggest that early-life dietary combinatorial treatment contributed to BC prevention and may be a potential epigenetic therapy that serves as an adjunct to other traditional neoadjuvant therapies. Full article
(This article belongs to the Special Issue Advances in Gene–Diet Interactions and Human Health)
Show Figures

Figure 1

20 pages, 1443 KB  
Article
Oral Glucoraphanin and Curcumin Supplements Modulate Key Cytoprotective Enzymes in the Skin of Healthy Human Subjects: A Randomized Trial
by Anna L. Chien, Hua Liu, Saleh Rachidi, Jessica L. Feig, Ruizhi Wang, Kristina L. Wade, Katherine K. Stephenson, Aysegul Sevim Kecici, Jed W. Fahey and Sewon Kang
Metabolites 2025, 15(6), 360; https://doi.org/10.3390/metabo15060360 - 29 May 2025
Viewed by 1274
Abstract
Background/Objectives: Oxidative stress plays a pivotal role in skin aging and carcinogenesis. Phytochemicals such as sulforaphane (SF, from broccoli sprouts or seeds) or curcumin (CUR, from turmeric) can be highly protective against this stress. They each induce a suite of cytoprotective and antioxidant [...] Read more.
Background/Objectives: Oxidative stress plays a pivotal role in skin aging and carcinogenesis. Phytochemicals such as sulforaphane (SF, from broccoli sprouts or seeds) or curcumin (CUR, from turmeric) can be highly protective against this stress. They each induce a suite of cytoprotective and antioxidant enzymes that are coordinately transcribed via the Keap1-Nrf2-ARE pathway in mammals, such as the prototypical cytoprotective enzyme NAD(P)H dehydrogenase 1 (NQO1). Methods: Eighteen healthy human volunteers (9 males, 9 females, aged 18–69. were randomized to receive daily glucoraphanin (GR), which is converted to SF upon ingestion (450 mg; 1 mmol), CUR (1000 mg; 2.7 mmol), or both (450 mg GR + 1000 mg CUR), as oral supplements. After 8 days of a diet low in both compounds, blood and urine were collected for compliance and biomarker measurements. Randomized spots on the buttock’s skin were exposed to 2 x M.E.D. of UVB, and punch biopsies were obtained 1 and 3 days later for biomarker and histological measurement. Erythema was measured with a chromameter daily for 3 consecutive days following UVB. The process was repeated after receiving oral supplements, both with and without UVB exposure. Results: Compared to baseline, each treatment (n = 6 for each) induced NQO1 mRNA levels in skin biopsies: 3.1-fold with GR, 3.3-fold with CUR, and 3.6-fold with the combination of GR and CUR. Across all treatments (n = 18), expression of the pro-inflammatory cytokines IL-1β and TNF-α were reduced, as were IL-6, IL-17, STING, and CYR61, though less robustly. Modulation of these biomarkers persisted, but was less pronounced, in biopsies taken following UV exposure. The presence of SF and its metabolites in the skin post-treatment was confirmed by examining 6 of 12 subjects who ingested GR. Supplement effects on erythema following UV exposure were not significant, and no significant changes were measured in the same biomarkers in blood cells (PBMC), or by counting dyskeratotic keratinocytes. Supplements were well tolerated and compliance was excellent. Conclusions: Oral GR and CUR are well tolerated and have for the first time been shown to result in increased expression of cytoprotective genes and reduced expression of inflammatory cytokine genes in human skin in vivo. This mechanism-based clinical study suggests that an antioxidant, anti-inflammatory, and cytoprotective benefit from these oral supplements is delivered to the skin in humans. Full article
(This article belongs to the Special Issue Food Intake and Bioactive Metabolism in Humans)
Show Figures

Figure 1

45 pages, 2745 KB  
Review
Sulforaphane and Brain Health: From Pathways of Action to Effects on Specific Disorders
by Jed W. Fahey, Hua Liu, Holly Batt, Anita A. Panjwani and Petra Tsuji
Nutrients 2025, 17(8), 1353; https://doi.org/10.3390/nu17081353 - 15 Apr 2025
Cited by 3 | Viewed by 8342
Abstract
The brain accounts for about 2% of the body’s weight, but it consumes about 20% of the body’s energy at rest, primarily derived from ATP produced in mitochondria. The brain thus has a high mitochondrial density in its neurons because of its extensive [...] Read more.
The brain accounts for about 2% of the body’s weight, but it consumes about 20% of the body’s energy at rest, primarily derived from ATP produced in mitochondria. The brain thus has a high mitochondrial density in its neurons because of its extensive energy demands for maintaining ion gradients, neurotransmission, and synaptic activity. The brain is also extremely susceptible to damage and dysregulation caused by inflammation (neuroinflammation) and oxidative stress. Many systemic challenges to the brain can be mitigated by the phytochemical sulforaphane (SF), which is particularly important in supporting mitochondrial function. SF or its biogenic precursor glucoraphanin, from broccoli seeds or sprouts, can confer neuroprotective and cognitive benefits via diverse physiological and biochemical mechanisms. SF is able to cross the blood–brain barrier as well as to protect it, and it mitigates the consequences of destructive neuroinflammation. It also protects against the neurotoxic effects of environmental pollutants, combats the tissue and cell damage wrought by advanced glycation end products (detoxication), and supports healthy glucose metabolism. These effects are applicable to individuals of all ages, from the developing brains in periconception and infancy, to cognitively, developmentally, and traumatically challenged brains, to those in later life as well as those who are suffering with multiple chronic conditions including Parkinson’s and Alzheimer’s diseases. Full article
(This article belongs to the Special Issue Nutritional Value and Health Benefits of Dietary Bioactive Compounds)
Show Figures

Figure 1

31 pages, 3387 KB  
Review
Glucosinolates in Human Health: Metabolic Pathways, Bioavailability, and Potential in Chronic Disease Prevention
by Sara Baldelli, Mauro Lombardo, Alfonsina D’Amato, Sercan Karav, Gianluca Tripodi and Gilda Aiello
Foods 2025, 14(6), 912; https://doi.org/10.3390/foods14060912 - 7 Mar 2025
Cited by 3 | Viewed by 6194
Abstract
Glucosinolates (GSLs) are sulfur-containing compounds predominantly found in cruciferous vegetables such as broccoli, kale, and Brussels sprouts, and are recognized for their health-promoting properties. Upon consumption, GSLs undergo hydrolysis by the enzyme myrosinase, resulting in bioactive compounds like isothiocyanates and specific indole glucosinolate [...] Read more.
Glucosinolates (GSLs) are sulfur-containing compounds predominantly found in cruciferous vegetables such as broccoli, kale, and Brussels sprouts, and are recognized for their health-promoting properties. Upon consumption, GSLs undergo hydrolysis by the enzyme myrosinase, resulting in bioactive compounds like isothiocyanates and specific indole glucosinolate degradation products, such as indole-3-carbinol (I3C) and 3,3′-diindolylmethane (DIM), which contribute to a range of health benefits, including anti-cancer, anti-inflammatory, and cardioprotective effects. This review explores the structure, metabolism, and bioavailability of GSLs. Recent evidence supports the protective role of GSLs in chronic diseases, with mechanisms including the modulation of oxidative stress, inflammation, and detoxification pathways. Furthermore, the innovative strategies to enhance GSL bioactivity, such as biofortification, genetic introgression, and optimized food processing methods, have been examined. These approaches seek to increase GSL content in edible plants, thereby maximizing their health benefits. This comprehensive review provides insights into dietary recommendations, the impact of food preparation, and recent advances in GSL bioavailability enhancement, highlighting the significant potential of these bioactive compounds in promoting human health and preventing chronic diseases. Full article
(This article belongs to the Special Issue Unraveling the Nexus of Food Processing, Digestion, and Health)
Show Figures

Figure 1

29 pages, 7628 KB  
Review
Fifty Years of Aflatoxin Research in Qidong, China: A Celebration of Team Science to Improve Public Health
by Jian-Guo Chen, Yuan-Rong Zhu, Geng-Sun Qian, Jin-Bing Wang, Jian-Hua Lu, Thomas W. Kensler, Lisa P. Jacobson, Alvaro Muñoz and John D. Groopman
Toxins 2025, 17(2), 79; https://doi.org/10.3390/toxins17020079 - 9 Feb 2025
Cited by 3 | Viewed by 2861
Abstract
The Qidong Liver Cancer Institute (QDLCI) and the Qidong Cancer Registry were established in 1972 with input from doctors, other medical practitioners, and non-medical investigators arriving from urban centers such as Shanghai and Nanjing. Medical teams were established to quantify the extent of [...] Read more.
The Qidong Liver Cancer Institute (QDLCI) and the Qidong Cancer Registry were established in 1972 with input from doctors, other medical practitioners, and non-medical investigators arriving from urban centers such as Shanghai and Nanjing. Medical teams were established to quantify the extent of primary liver cancer in Qidong, a corn-growing peninsula on the north side of the Yangtze River. High rates of liver cancer were documented and linked to several etiologic agents, including aflatoxins. Local corn, the primary dietary staple, was found to be consistently contaminated with high levels of aflatoxins, and bioassays using this corn established its carcinogenicity in ducks and rats. Observational studies noted a positive association between levels of aflatoxin in corn and incidence of liver cancer across townships. Biomarker studies measuring aflatoxin B1 and its metabolite aflatoxin M1 in biofluids reflected the exposures. Approaches to decontamination of corn from aflatoxins were also studied. In 1993, investigators from Johns Hopkins University were invited to visit the QDLCI to discuss chemoprevention studies in some townships. A series of placebo-controlled clinical trials were conducted using oltipraz (a repurposed drug), chlorophyllin (an over-the-counter drug), and beverages prepared from 3-day-old broccoli sprouts (rich in the precursor phytochemical for sulforaphane). Modulation of biomarkers of aflatoxin DNA and albumin adducts established proof of principle for the efficacy of these agents in enhancing aflatoxin detoxication. Serendipitously, by 2012, aflatoxin exposures quantified using biomarker measurements documented a many hundred-fold reduction. In turn, the Cancer Registry documents that the age-standardized incidence rate of liver cancer is now 75% lower than that seen in the 1970s. This reduction is seen in Qidongese who have never received the hepatitis B vaccination. Aflatoxin mitigation driven by economic changes switched the dietary staple of contaminated corn to rice coupled with subsequent dietary diversity leading to lower aflatoxin exposures. This 50-year effort to understand the etiology of liver cancer in Qidong provides the strongest evidence for aflatoxin mitigation as a public health strategy for reducing liver cancer burden in exposed, high-risk populations. Also highlighted are the challenges and successes of international team science to solve pressing public health issues. Full article
(This article belongs to the Section Mycotoxins)
Show Figures

Figure 1

10 pages, 407 KB  
Article
Impact of Cooking Techniques on the Dietary Fiber Profile in Selected Cruciferous Vegetables
by Karolina Nowak, Sascha Rohn and Michał Halagarda
Molecules 2025, 30(3), 590; https://doi.org/10.3390/molecules30030590 - 27 Jan 2025
Cited by 1 | Viewed by 3992
Abstract
Cruciferous vegetables of the plant order Brassicales are an attractive dietary component and a valuable source of fiber. However, the nutritional–physiological properties are different when comparing soluble and insoluble fibers. Another significant impact is the transformation of fibers by different influencing factors during [...] Read more.
Cruciferous vegetables of the plant order Brassicales are an attractive dietary component and a valuable source of fiber. However, the nutritional–physiological properties are different when comparing soluble and insoluble fibers. Another significant impact is the transformation of fibers by different influencing factors during food preparation. Cruciferous vegetables, especially, are dominantly processed to soften the matrix. As a result, during cooking, the polysaccharides are dissolved, swelled, or degraded to a certain extent, influencing the composition and the nutritional–physiological properties. The aim of the present study was to analyze the impact of different cooking procedures on changes in the dietary fiber content profile of three different plants: white cauliflower (Brassica oleracea L. var. botrytis), broccoli (B. oleracea L. var. italica), and Brussels sprouts (B. oleracea L. var. gemmifera). The sample material was subjected to direct (“in the water”) and steam cooking. The dietary fiber content and the content of its fractions were determined using an enzymatic analysis method. The results of the research show that the cooking process had a significant influence on the content of dietary fiber fractions in cruciferous vegetables. The concentration of insoluble dietary fiber decreased, whereas the content of soluble dietary fiber increased. When considering the average influence of each process, both steam cooking and direct cooking had a similar impact on changes in the concentrations of dietary fiber fractions. It can therefore be concluded that, when considering dietary fiber content, both processes can be equally well chosen as a thermal treatment for cruciferous vegetables. Full article
(This article belongs to the Special Issue Bioactive Compounds from Functional Foods, 2nd Edition)
Show Figures

Figure 1

22 pages, 3246 KB  
Article
The Role of Melatonin in Modulating Morphometric Parameters and Bioactive Compounds of Brassica oleracea L. var. italica Plenck Under Drought Stress
by Donata Arena, Hajer Ben Ammar, Victor Manuel Rodriguez, Pablo Velasco, Riccardo Calì, Luca Ciccarello and Ferdinando Branca
Agronomy 2025, 15(2), 279; https://doi.org/10.3390/agronomy15020279 - 23 Jan 2025
Viewed by 975
Abstract
Drought stress significantly affects plant growth, productivity, and yield by inducing morphological, physiological, and biochemical changes. This study evaluates exogenous melatonin effects on agronomic and biochemical traits of two broccoli varieties (Brassica oleracea L. var. italica Plenck) at the baby-leaves stage under [...] Read more.
Drought stress significantly affects plant growth, productivity, and yield by inducing morphological, physiological, and biochemical changes. This study evaluates exogenous melatonin effects on agronomic and biochemical traits of two broccoli varieties (Brassica oleracea L. var. italica Plenck) at the baby-leaves stage under drought stress. The varieties used were the Sicilian sprouting black broccoli, Broccolo nero (BR), and the commercial one, Cavolo Broccolo Ramoso Calabrese (CR). The experiment was conducted in a cold greenhouse in Catania, Sicily, considering two levels of melatonin (0 and 100 µmol L−1) under two irrigation regimes: 100% and 60% of pot water capacity (I100 and I60). Plant weight, SPAD index, and leaf parameters were affected by the melatonin treatment, irrigation regime, and genotypes. Total glucosinolates were highest in BR under melatonin treatment (M1) at full irrigation (I100). Significant differences were observed for glucosinolates and phenolic profiles. Specifically, CR showed significantly higher glucoraphanin content compared to BR. CR, in response to the combined M1-I60 treatment, exhibited a marked increase in total phenolic content (TPC), reaching its highest level among the tested conditions. Similarly, antioxidant capacity, evaluated through ABTS and FRAP assays, showed a significant improvement in BR under combined treatments. Additionally, the caffeic acid hexose varies from 5.11 to 8.93% for control (M0) and melatonin application (M1). These findings highlight melatonin’s potential to mitigate drought stress effects in broccoli. Full article
(This article belongs to the Special Issue Organic Fertilization Application in Vegetable and Fruit Cultivation)
Show Figures

Figure 1

25 pages, 1334 KB  
Article
Impact of Water Stress on Metabolic Intermediates and Regulators in Broccoli Sprouts, and Cellular Defense Potential of Their Extracts
by Ivana Šola, Daria Gmižić, Karlo Miškec and Jutta Ludwig-Müller
Int. J. Mol. Sci. 2025, 26(2), 632; https://doi.org/10.3390/ijms26020632 - 13 Jan 2025
Cited by 4 | Viewed by 1337
Abstract
Drought and flood (water stress) alter plant metabolism, impacting the phytochemical content and biological effects. Using spectrophotometric, HPLC, and electrophoretic methods, we analyze the effects of water stress on broccoli (Brassica oleracea L. convar. botrytis (L.) Alef. var. cymosa Duch.) sprouts. Drought [...] Read more.
Drought and flood (water stress) alter plant metabolism, impacting the phytochemical content and biological effects. Using spectrophotometric, HPLC, and electrophoretic methods, we analyze the effects of water stress on broccoli (Brassica oleracea L. convar. botrytis (L.) Alef. var. cymosa Duch.) sprouts. Drought and flood differently influenced chlorophylls, carotenoids, and porphyrins, with drought having a stronger inhibitory effect on chlorophyll a, total chlorophyll, and porphyrins. Carotenoids and glucosinolates increased under drought but decreased with flooding, suggesting that these compounds play a crucial role in drought tolerance. Nitrate increased with drought from 13.11 ± 1.05 mg/g dw to 22.41 ± 1.20 mg/g dw but decreased under flooding to 5.17 ± 1.03 mg/g dw, and oxalic acid was reduced by drought only (from 48.94 ± 1.30 mg/g dw to 46.43 ± 0.64 mg/g dw). Flood reduced proteins by 29%, phenolics by 15%, flavonoids by 10%, flavonols by 11%, tannins by 36%, and proanthocyanidins by 19%, while drought decreased flavonoids by 23%. Total phenolics and proanthocyanidins were increased by drought by 29% and 7%, respectively, while flooding decreased hydroxycinnamic acids by 13%. Both stress types influenced individual polyphenols differently: drought diminished ferulic acid by 17% and increased sinapic acid by 30%, while flooding reversed these effects and enhanced kaempferol by 22%. These compounds, along with proline (which increased by 139% under drought), emerged as biomarkers of water stress. Flood impacted antioxidant capacity more significantly, while drought-stressed broccoli extracts better protected plasmid DNA against oxidative damage. These findings underline the metabolic plasticity of broccoli sprouts and their potential in targeted crop management for water stress resilience. Full article
Show Figures

Figure 1

20 pages, 8130 KB  
Article
The Performance of Growing-Media-Shaped Microgreens: The Growth, Yield, and Nutrient Profiles of Broccoli, Red Beet, and Black Radish
by Sibel Balik, Hayriye Yildiz Dasgan, Boran Ikiz and Nazim S. Gruda
Horticulturae 2024, 10(12), 1289; https://doi.org/10.3390/horticulturae10121289 - 4 Dec 2024
Cited by 9 | Viewed by 3158
Abstract
Sprouts, microgreens, and baby leaves are plant-based functional foods that have recently gained popularity for use in human diets as novel foods due to their high nutraceutical value. Microgreens, harvested shortly after germination with one true leaf, include vitamins and minerals with potential [...] Read more.
Sprouts, microgreens, and baby leaves are plant-based functional foods that have recently gained popularity for use in human diets as novel foods due to their high nutraceutical value. Microgreens, harvested shortly after germination with one true leaf, include vitamins and minerals with potential health benefits. Achieving high yields, robust growth, and maximum nutrient accumulation requires optimal cultivation, especially when selecting the appropriate growing medium. This study assessed the effectiveness of six different growing media for the cultivation of microgreens, specifically black radish (Raphanus sativus L. var. niger), broccoli (Brassica oleracea var. italica), and red beet (Beta vulgaris L.). The growing media tested included vermiculite, perlite, a peat-based medium, filter paper, cotton textile, and agril. The results revealed that vermiculite and the peat-based medium led to the highest yields. The phenolic content ranged from 110.77 mg GA·100 g−1 FW in red beet to 169.96 mg GA·100 g−1 FW in broccoli. The flavonoid content varied between 17.99 mg RU·100 g−1 FW in black radish and 120.36 mg RU·100 g−1 FW in red beet. Agril and filter paper media yielded the highest SPAD–chlorophyll values (47.34 and 44.36, respectively). The protein content peaked at 3.03 g·100 g−1 FW in black radish grown on filter paper, while the vitamin C content reached a maximum of 29.75 mg·100 g−1 FW in black radish grown in agril. The findings suggest that while the optimal conditions vary by species, the choice of growing medium plays a crucial role in determining microgreens’ quality and nutrient content. Full article
(This article belongs to the Section Plant Nutrition)
Show Figures

Figure 1

16 pages, 8973 KB  
Article
Broccoli Sprout Extract Suppresses Particulate-Matter-Induced Matrix-Metalloproteinase (MMP)-1 and Cyclooxygenase (COX)-2 Expression in Human Keratinocytes by Direct Targeting of p38 MAP Kinase
by Jaehyeok Yun and Jong-Eun Kim
Nutrients 2024, 16(23), 4156; https://doi.org/10.3390/nu16234156 - 30 Nov 2024
Cited by 1 | Viewed by 1454
Abstract
Background/Objectives: Particulate matter (PM) is an environmental pollutant that negatively affects human health, particularly skin health. In this study, we investigated the inhibitory effects of broccoli sprout extract (BSE) on PM-induced skin aging and inflammation in human keratinocytes. Methods: HaCaT keratinocytes were pretreated [...] Read more.
Background/Objectives: Particulate matter (PM) is an environmental pollutant that negatively affects human health, particularly skin health. In this study, we investigated the inhibitory effects of broccoli sprout extract (BSE) on PM-induced skin aging and inflammation in human keratinocytes. Methods: HaCaT keratinocytes were pretreated with BSE before exposure to PM. Cell viability was assessed using the MTT assay. The expression of skin aging and inflammation markers (MMP-1, COX-2, IL-6) was measured using Western blot, ELISA, and qRT-PCR. Reactive oxygen species levels were determined using the DCF-DA assay. Kinase assays and pull-down assays were conducted to investigate the interaction between BSE and p38α MAPK. Results: Our findings demonstrate that BSE effectively suppressed the expression of MMP-1, COX-2, and IL-6—critical skin aging and inflammation markers—by inhibiting p38 MAPK activity. BSE binds directly to p38α without competing with ATP, thereby selectively inhibiting its activity and downstream signaling pathways, including MSK1/2, AP-1, and NF-κB. Conclusions: These results suggest that BSE is a potential functional ingredient in skincare products to mitigate PM-induced skin damage. Full article
(This article belongs to the Special Issue Dietary Phytochemicals: Implications for Health and Disease)
Show Figures

Figure 1

13 pages, 1504 KB  
Article
Impact of Ozone Exposure on the Biochemical Composition of Wheat, Broccoli, Alfalfa, and Radish Seeds During Germination
by Ilze Bernate, Tatjana Kince, Vitalijs Radenkovs, Karina Juhnevica-Radenkova, Ingmars Cinkmanis, Juris Bruveris and Martins Sabovics
Agronomy 2024, 14(11), 2571; https://doi.org/10.3390/agronomy14112571 - 1 Nov 2024
Cited by 2 | Viewed by 1468
Abstract
In recent years, there has been an increasing interest in the use of gaseous ozone (O3) to promote the germination of edible seeds. While its ability to improve seedling vigor and stimulate germination is acknowledged, there has been limited research on [...] Read more.
In recent years, there has been an increasing interest in the use of gaseous ozone (O3) to promote the germination of edible seeds. While its ability to improve seedling vigor and stimulate germination is acknowledged, there has been limited research on the impact of gaseous O3 on the biochemical profile, including phenolic compounds (TPC) and antioxidant activity, of cereals, seeds, and their sprouts. The lack of information has led to the initiation of this study, which aims to assess the impact of ozone treatment duration at a concentration of 50 ppm 1 L min−1, ranging from 1 to 5 h, on the biochemical attributes of broccoli (Brassica oleracea), radish (Raphanus sativus), alfalfa (Medicago sativa) seeds, and sprouts, as well as wheat (Triticum aestivum) grains and sprouts. By optimizing O3 exposure parameters, including duration, this approach has the potential to serve as a valuable tool for enhancing the microbiological and nutritional quality of seeds and cereals. The findings revealed that O3 treatment generally had an adverse impact on TPC in seeds, cereals, and sprouts, resulting in a significant reduction in TPC post O3 treatment. Wheat grains, in particular, displayed the lowest TPC following ozone exposure, with an average decrease of 39.4% compared to the untreated sample. However, it is noteworthy that alfalfa seeds exhibited a positive response to 4 and 5 h O3 treatment, manifesting an average increase in TPC of 13.0% and 27.7%, respectively. In turn, broccoli, radish, and wheat sprouts displayed the lowest TPC, with values of 47.7%, 20.2%, and 18.0% lower than the control samples, respectively. This study revealed that plant responses to O3 exposure varied, and the effects of O3 treatment on TPC levels depended on O3 exposure time. Furthermore, the effect of O3 on the sugar content of the seeds, cereals, and sprouts varied among different plant types, with some showing an increase in content and others showing no substantial changes. This suggests that, depending on the type of seed, O3 may have both positive and neutral effects. Full article
(This article belongs to the Section Plant-Crop Biology and Biochemistry)
Show Figures

Figure 1

Back to TopTop