Sign in to use this feature.

Years

Between: -

Subjects

remove_circle_outline
remove_circle_outline
remove_circle_outline
remove_circle_outline
remove_circle_outline
remove_circle_outline
remove_circle_outline
remove_circle_outline
remove_circle_outline

Journals

Article Types

Countries / Regions

Search Results (44)

Search Parameters:
Keywords = biometric parameters of leaf

Order results
Result details
Results per page
Select all
Export citation of selected articles as:
30 pages, 7526 KB  
Article
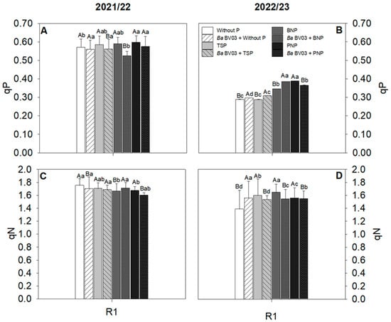
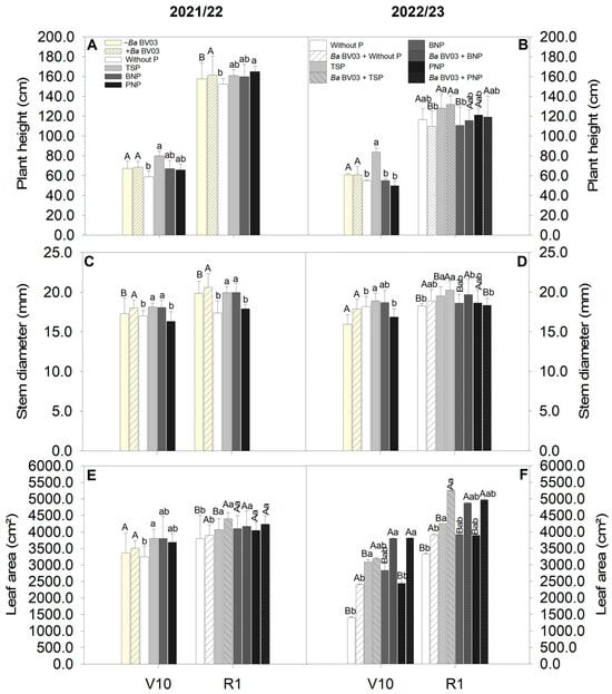
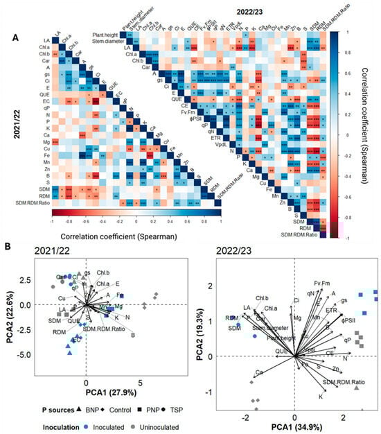
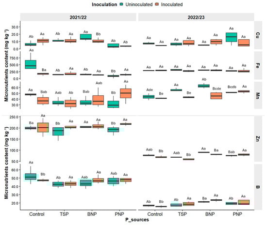
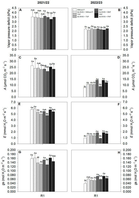
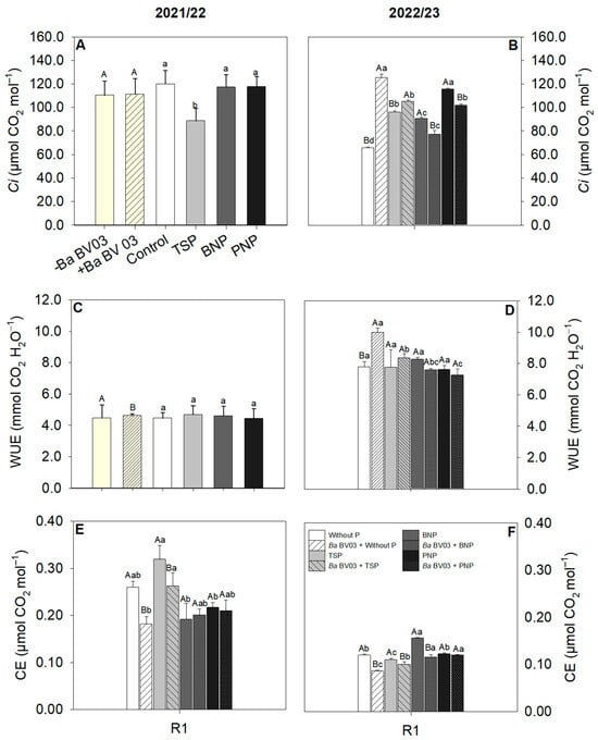
Interaction of Bacillus amyloliquefaciens BV03 and Phosphorus Sources on Corn Physiology, Nutrition, and Yield
by Lusiane de Sousa Ferreira, Hariane Luiz Santos, Gustavo Ferreira da Silva, Melina Rodrigues Alves Carnietto, Carlos Henrique de Castro Nogueira and Marcelo de Almeida Silva
Agriculture 2026, 16(1), 44; https://doi.org/10.3390/agriculture16010044 - 24 Dec 2025
Abstract
The use of Bacillus spp. in combination with mineral fertilizers represents a sustainable alternative to conventional agricultural practices. This study evaluated the effects of inoculation with Bacillus amyloliquefaciens BV03 (Ba) on corn fertilized with phosphorus (P) sources of different solubilities. Two [...] Read more.
The use of Bacillus spp. in combination with mineral fertilizers represents a sustainable alternative to conventional agricultural practices. This study evaluated the effects of inoculation with Bacillus amyloliquefaciens BV03 (Ba) on corn fertilized with phosphorus (P) sources of different solubilities. Two experiments were conducted under greenhouse conditions in a completely randomized design, following a 2 (without and with Ba) × 4 [control (without P, –P), triple superphosphate (TSP), Bayóvar natural phosphate (BNP), and Pratápolis natural phosphate (PNP)] factorial arrangement. Plant growth parameters, chlorophyll a fluorescence, gas exchange, photosynthetic pigments, nutritional status, biomass accumulation, and grain yield were assessed. Corn responses to Ba inoculation varied with P source and season. Inoculation with Ba, Ba + TSP, and Ba + BNP at sowing enhanced biometric traits (height, stem diameter, and leaf area); physiological parameters (Fv’/Fm’, ΦPSII, ETR, E, gs, WUE); biochemical variables (Chl a, Chl b, and carotenoids); nutritional contents (N, P, K, Ca, and Mg); and yield traits. Overall, our results highlight the potential of Bacillus amyloliquefaciens BV03, alone or in combination with triple superphosphate or Bayóvar natural phosphate, as a sustainable alternative for phosphorus fertilization to improve corn growth and development. Full article
(This article belongs to the Section Crop Production)
Show Figures

Figure 1

18 pages, 4384 KB  
Article
Lithium (Li) Accumulation and Toxicity Assessment in Hemp (Cannabis sativa L.) Plants by Biometric, Physiological and Ionomic Analyses Under Hydroponics
by Gianluca D'Onofrio, Davide Marzi, Laura Passatore, Lorenzo Massimi, Maria Luisa Astolfi, Massimo Zacchini and Fabrizio Pietrini
Environments 2025, 12(12), 461; https://doi.org/10.3390/environments12120461 - 1 Dec 2025
Viewed by 409
Abstract
Lithium is a metal of particular interest due to its growing industrial use. However, concerns have been raised about its potential impact on the environment. A notable demand for sustainable technologies to remove Li from environmental matrices and possibly recover it for re-utilization [...] Read more.
Lithium is a metal of particular interest due to its growing industrial use. However, concerns have been raised about its potential impact on the environment. A notable demand for sustainable technologies to remove Li from environmental matrices and possibly recover it for re-utilization is occurring. Plants can be successfully targeted for this purpose, but further research is needed to expand knowledge. In this regard, laboratory studies under full control of the parameters affecting plant performances are very helpful to obtain insight on the matter. This study investigated the potential of hemp (Cannabis sativa L.) plants to tolerate and accumulate Li in their organs under hydroponic conditions, evaluating morphological, physiological and ionomic parameters. Hemp plants were exposed for 10 days to different LiCl concentrations (0, 50, 150 and 300 mg L−1). The results show the toxicity of the metal at the highest concentration tested (150 and 300 mg L−1 LiCl), causing a reduction in biomass and pigment content (evaluated by spectral reflectance), as well as an uneven impairment of the photosynthetic processes across the leaf lamina (highlighted by the imaging of chlorophyll fluorescence). The ionomic analysis revealed the increase in some micronutrients (Na, Mn, Zn, Mo and Co), which may be involved in the plant’s response to stress conditions at the highest tested Li concentration. Despite accumulating up to 500 mg kg−1 of Li in their aerial organs, hemp plants exposed to 50 mg L−1 LiCl did not exhibit any toxic effects at biometric and physiological levels. These results open up interesting perspectives for the use of this plant species for phytoremediation and metal recovery from biomass, in line with the EU regulations requiring environmentally sustainable practices. Full article
Show Figures

Figure 1

18 pages, 2695 KB  
Article
Comparative Analysis of Growth Traits and Metabolic Profiles in Camassia Cultivars ‘Alba’ and ‘Caerulea’ Under Varying Cultivation Conditions
by Alina-Ştefana Ozarchevici, Ilian Badjakov, Petko Mladenov, Ivayla Dincheva, Bogdan-Ionel Cioroiu and Lucia Draghia
Molecules 2025, 30(23), 4520; https://doi.org/10.3390/molecules30234520 - 23 Nov 2025
Viewed by 391
Abstract
This study examines the morphological growth and metabolic responses of two Camassia leichtlinii cultivars, ‘Alba’ and ‘Caerulea’, cultivated under three contrasting systems: open field, outdoor pots, and greenhouse (indoor pots). Morphological parameters, including leaf number, scape development, and bulb biometric traits, were assessed [...] Read more.
This study examines the morphological growth and metabolic responses of two Camassia leichtlinii cultivars, ‘Alba’ and ‘Caerulea’, cultivated under three contrasting systems: open field, outdoor pots, and greenhouse (indoor pots). Morphological parameters, including leaf number, scape development, and bulb biometric traits, were assessed over two consecutive growth seasons. Parallel GC–MS metabolite profiling identified 38 major compounds encompassing sugars, fatty acids, amino acids, and organic acids. Principal component analysis (PCA) and hierarchical clustering (HCA) effectively discriminated samples by cultivation condition, cultivar, and plant maturity. Environmental factors accounted for the largest share of metabolic variation (61%), followed by genotype (28%) and plant age (6%). The cultivar ‘Caerulea’ exhibited greater biomass accumulation and broader metabolic variability under greenhouse conditions, while ‘Alba’ maintained consistently high sucrose and glutamine levels across environments. Notably, the greenhouse environment, although strongly promoting primary metabolite accumulation, suppressed scape initiation and flowering in both cultivars, indicating a trade-off between metabolic enhancement and reproductive development under controlled conditions. These findings highlight differential adaptive strategies among Camassia cultivars and provide molecular insights into their carbohydrate metabolism, environmental responsiveness, and potential nutritional and phytochemical applications under diverse horticultural conditions. Full article
Show Figures

Figure 1

21 pages, 2287 KB  
Article
Physiological and Biochemical Responses of Lettuce to Arbuscular Mycorrhizal Inoculation and Landoltia punctata Extract Applications
by Kateřina Patloková, Vojtěch Ferby, Vlastimil Slaný, Michal Oravec, Jan Tříska, Vladimír Mašán, Patrik Burg and Robert Pokluda
Horticulturae 2025, 11(11), 1310; https://doi.org/10.3390/horticulturae11111310 - 1 Nov 2025
Viewed by 553
Abstract
The use of biostimulants offers a sustainable strategy to improve crop quality. This study assessed the effects of an arbuscular mycorrhizal fungi inoculum (consisting of species Claroideoglomus claroideum, Claroideoglomus etunicatum, Funneliformis geosporum, Funneliformis mosseae and Rhizophagus irregularis) and an [...] Read more.
The use of biostimulants offers a sustainable strategy to improve crop quality. This study assessed the effects of an arbuscular mycorrhizal fungi inoculum (consisting of species Claroideoglomus claroideum, Claroideoglomus etunicatum, Funneliformis geosporum, Funneliformis mosseae and Rhizophagus irregularis) and an 0.5% aqueous extract of Landoltia punctata on the growth and biochemical composition of lettuce (Lactuca sativa L. cv. ‘Dubáček’) under indoor conditions. Four variants were tested: control (C), mycorrhiza (M), L. punctata extract (L), and their combination (M + L), with biometric, physiological, and biochemical parameters evaluated. Simultaneously, the amino acid profile of Landoltia extract was determined, and the degree of plant colonization by mycorrhizal fungi was evaluated. While biostimulant treatments did not affect above-ground biomass, L. punctata extract (L and M + L) significantly raised chlorophyll a (by 15.9% and 16.0%) and chlorophyll b (by 55.5% and 42.8%) compared to the control. The combined treatment (M + L) achieved the highest total phenolic content (254.28 mg/kg). All treated variants significantly reduced leaf nitrate content, with M and M + L being most effective (−35.1% and −33.6%). Amino acid metabolomic analysis showed that the extract is rich in γ-aminobutyric acid, valine, phenylalanine, tryptophan, and other proteinogenic amino acids that may drive its biostimulant effects. Microscopy confirmed successful root colonisation in mycorrhizal variants (58% in M, 42% in M + L). Although the biostimulants did not significantly affect growth, their application is recommended to improve lettuce quality by enhancing photosynthetic pigments and phenolic compounds while reducing nitrate content, indicating their potential for producing safe, higher-quality crops. Full article
Show Figures

Graphical abstract

9 pages, 872 KB  
Proceeding Paper
The Impact of Vermicompost on the Quality of Lettuce (Lactuca sativa) Seedlings and Plant Productivity
by Kristina Laužikė, Vitalis Laužikas and Julė Jankauskienė
Biol. Life Sci. Forum 2025, 41(1), 7; https://doi.org/10.3390/blsf2025041007 - 19 May 2025
Cited by 1 | Viewed by 2029
Abstract
Lettuce is the most widely consumed leafy vegetable in the world. Its quality and yield depend highly on the growing conditions, including the growing substrate. Peat is commonly used as a growing substrate, but there is an increasing interest in finding alternatives to [...] Read more.
Lettuce is the most widely consumed leafy vegetable in the world. Its quality and yield depend highly on the growing conditions, including the growing substrate. Peat is commonly used as a growing substrate, but there is an increasing interest in finding alternatives to reduce peat usage. One potential alternative is vermicompost, and this study aims to investigate the impact of vermicompost as an additive to a peat substrate on the quality of lettuce seedlings and yield. This research was carried out in a greenhouse covered with a polymer film at the Institute of Horticulture of the Lithuanian Agricultural and Forestry Research Center. Lettuce seedlings were grown in peat with varying amounts of vermicompost (0%, 10%, 20%, 30%, 40%, or 50% vermicompost). Various parameters such as lettuce growth, biometric data, the content of pigments in the leaves, and the accumulation of elements (N, P, K, Ca, Mg) were evaluated. The addition of vermicompost, regardless of its amount, significantly increased plant height (from 7.5 cm in control up to 10.9–11.3 cm with vermicompost), the number of leaves (up to 4.2–4.6), the leaf area (up to 107–131 cm2), and the percentage of dry matter accumulation (up to 6.4–7.5%). Vermicompost also had a positive effect on photosynthesis, resulting in higher yields and a better quality of lettuce. The summarized research results demonstrate the potential of using vermicompost in the production of high-quality lettuce. Full article
(This article belongs to the Proceedings of The 4th International Electronic Conference on Agronomy)
Show Figures

Graphical abstract

12 pages, 1068 KB  
Article
Enhancing Transplanting Success in Restoration of Degraded Areas Using Peat-Free Substrates
by Silvia Traversari, Sara Di Lonardo, Simone Orsenigo, Daniele Massa, Beatrice Nesi, Lino Zubani and Sonia Cacini
Plants 2025, 14(10), 1450; https://doi.org/10.3390/plants14101450 - 13 May 2025
Viewed by 814
Abstract
Native plant species used for ecological restoration in urban and degraded areas are typically cultivated by ornamental and forestry nurseries. In the face of climate change, it is crucial to produce plants that can withstand transplant stress while promoting the use of sustainable [...] Read more.
Native plant species used for ecological restoration in urban and degraded areas are typically cultivated by ornamental and forestry nurseries. In the face of climate change, it is crucial to produce plants that can withstand transplant stress while promoting the use of sustainable materials, such as peat-free substrates. Replacing peat with locally sourced organic materials offers a promising strategy to enhance plant resilience to abiotic stress while improving sustainability. This study evaluated the effects of alternative growing media on the growth and post-transplant performance of Viburnum lantana L. under standard nursery conditions. Three substrate mixtures were tested: (i) peat:pumice 70:30 v:v (PP); (ii) coconut coir dust:pumice 70:30 v:v (CP); (iii) coconut coir dust:green compost 55:45 v:v (CGC). After one year in the nursery, half of the plants were sampled in late spring for biometric, eco-physiological, and nutrient analyses, while the remaining plants were transplanted into a degraded area providing only a single irrigation event during the trial. Approximately 100 days after transplant, biometric and eco-physiological parameters were assessed. Plants grown on CGC demonstrated the highest transplant success, while those grown on PP and CP exhibited greater leaf necrosis, with PP plants also showing significant defoliation. These findings highlight CGC as a viable and sustainable alternative to peat-based substrates, particularly for post-transplant survival in degraded areas prone to drought stress. Full article
(This article belongs to the Special Issue Effect of Growing Media on Plant Performance)
Show Figures

Graphical abstract

17 pages, 9958 KB  
Article
Intermittent Rainfed Rice var. INIA 516 LM1: A Sustainable Alternative for the Huallaga River Basin
by Ricardo Flores-Marquez, Rita de Cássia Bahia, Yuri Arévalo-Aranda, Edson Esmith Torres-Chávez, Jonathan Guevara, Abner Antezana, Antoni Carranza, Ceila Lao and Richard Solórzano-Acosta
Water 2025, 17(9), 1262; https://doi.org/10.3390/w17091262 - 23 Apr 2025
Viewed by 1749
Abstract
Climate change is projected to increase global temperatures and alter rainfall patterns. In Peru, these changes could adversely affect the central basin of the Huallaga River by increasing pest and disease incidence, evapotranspiration, and water consumption. This basin is one of the country’s [...] Read more.
Climate change is projected to increase global temperatures and alter rainfall patterns. In Peru, these changes could adversely affect the central basin of the Huallaga River by increasing pest and disease incidence, evapotranspiration, and water consumption. This basin is one of the country’s main rice-producing regions, where the crop is traditionally cultivated using inefficient practices, such as continuous flood irrigation. This study evaluated the effects of different irrigation management strategies on the growth and yield of rice (Oryza sativa var. INIA 516 LM1-La Unión 23), the water footprint as an indicator of water use efficiency, and the incidence of pests and diseases associated with irrigation regimes. Three irrigation treatments were implemented: Traditional flooding T1 (maintenance of a 0.15 m water layer with replenishment every 4 days), Optimized flooding T2 (replenishment every 7 days), and Intermittent rainfed irrigation T3 (replenishment every 14 days). Although no significant differences were observed in biometric parameters, yield, or pest and disease incidence, a trend of decreasing yield with longer irrigation intervals was noted: traditional flooding (7.91 t∙ha−1) > reduced flooding (7.82 t∙ha−1) > intermittent rainfed (7.14 t∙ha−1). The incidence of white leaf virus and Burkholderia glumae was highest in the intermittent rainfed treatment, followed by optimized flooding, with the lowest incidence in traditional flooding. Yield reduction and the use of rainwater to cover water requirements resulted in a lower total water footprint for traditional flooding (834.0 m3∙t−1), followed by optimized flooding (843.6 m3∙t−1) and intermittent rainfed (923.9 m3∙t−1). This reflects an improvement in rainwater use efficiency. The findings suggest intermittent rainfed irrigation enhances water use efficiency without significantly compromising rice yield or increasing disease incidence in rice var. INIA 516 LM1-La Unión 23 in the central basin of the Huallaga River. Full article
(This article belongs to the Special Issue Methods and Tools for Sustainable Agricultural Water Management)
Show Figures

Figure 1

14 pages, 5753 KB  
Article
Biometric and Biochemical Responses to Salt in Solanum dasyphyllum, a Potential Donor of Tolerance for Eggplant
by Neus Ortega-Albero, Sara González-Orenga, Oscar Vicente, Adrián Rodríguez-Burruezo and Ana Fita
Horticulturae 2025, 11(4), 405; https://doi.org/10.3390/horticulturae11040405 - 11 Apr 2025
Cited by 1 | Viewed by 901
Abstract
Soil salinity is a major constraint on crop cultivation, affecting millions of hectares of land and increasing drastically worldwide. Identifying sources of tolerance within the crops and their wild relatives is imperative. Recently, Solanum dasyphyllum L. has been identified as source of tolerance [...] Read more.
Soil salinity is a major constraint on crop cultivation, affecting millions of hectares of land and increasing drastically worldwide. Identifying sources of tolerance within the crops and their wild relatives is imperative. Recently, Solanum dasyphyllum L. has been identified as source of tolerance to drought for eggplant (S. melongena L.). In this article, the potential use of S. dasyphyllum as a source of tolerance to salinity is investigated through the characterization of young plants’ performance under three salt stress treatments, well water (control), as well as 200 mM and 400 mM NaCl. Biometric parameters such as leaf and radicular biomass, plant height, root length, and biochemical parameters—such as photosynthetic pigments, main ions accumulation, proline, total soluble sugars, malondialdehyde, total phenolics, flavonoids, and antioxidant enzymes’ activity—were quantified. The results showed a certain reduction in leaf and stem plant growth up to 60% in response to extreme salinity, while root biomass was maintained under mid-salt stress. Salt stress caused toxic ions to accumulate in plant organs, up to 1600 mmol g−1 dry weight Na+ and a 2250 mmol g−1 dry weight Cl in leaves under extreme salinity exposure. However, S. dasyphyllum maintained K+ levels at around 450 mmol g−1 in leaves and roots and 750 mmol g−1 in stems, indicating a mechanism related to ion transport to cope with ion toxicity. The biochemical response indicated osmotic adjustments and antioxidant activity without the need of activating antioxidant enzymes. S. dasyphyllum has proved to be a valuable genetic tool for new eggplant breeding programs regarding salt stress, with somewhat improved performance regarding biometric parameters and ion transport. Full article
(This article belongs to the Section Biotic and Abiotic Stress)
Show Figures

Graphical abstract

16 pages, 3088 KB  
Article
Relationship Between Dynamics of Plant Biometric Parameters and Leaf Area Index of Hop (Humulus lupulus L.) Plants
by Václav Brant, Karel Krofta, Petr Zábranský, Pavel Hamouz, Pavel Procházka, Jiří Dreksler, Milan Kroulík and Gabriela Fritschová
Agronomy 2025, 15(4), 823; https://doi.org/10.3390/agronomy15040823 - 26 Mar 2025
Cited by 2 | Viewed by 1120
Abstract
Biometric parameters of hop plants were studied over a three-year period on the Czech variety Premiant grown in the Žatec (Saaz) hop-growing region under an organic farming regime. Initially, only bine leaves developed, with lateral leaves emerging during the third growing month (June). [...] Read more.
Biometric parameters of hop plants were studied over a three-year period on the Czech variety Premiant grown in the Žatec (Saaz) hop-growing region under an organic farming regime. Initially, only bine leaves developed, with lateral leaves emerging during the third growing month (June). Their leaf area at the time of harvest was larger than the bine leaves. The moment when the area size of both leaf categories was the same, designated as the breaking point (BP), was determined in the interval 181–195 DOY (day of year). The leaf area (LA) measured using infrared imaging and gravimetric methods yielded comparable results, with correlation coefficients of 0.93 and 0.96, respectively. The total leaf area of one hop plant (LA) with four trained bines, which developed dynamically during ontogeny, was 10.45 m2 (2019), 6.65 m2 (2020), and 12.04 m2 (2021) in the harvest period. With a spacing of 3 m × 1 m, the corresponding Leaf Area Index (LAI) values were 3.5, 2.2 and 4.0 in the harvest season. Therefore, they are comparable to other crops such as maize or sorghum. Regression equations were calculated to determine the dry biomass of bine and lateral leaves depending on DOY. Correlations between the dry mass of leaves and the size of the leaf area for both bine and lateral leaves were also evaluated. This work also contains data on the mass proportions of the main plant organs (bine, leaves, cones). Full article
(This article belongs to the Section Horticultural and Floricultural Crops)
Show Figures

Figure 1

27 pages, 11864 KB  
Article
Circular Pear Production Using Compost Fertilization: Influence on Tree Growth and Nitrogen Leaf Concentration
by Ana Cornelia Butcaru, Cosmin Alexandru Mihai, Andrei Moț, Ruxandra Gogoț, Dorel Hoza and Florin Stănică
Horticulturae 2024, 10(11), 1209; https://doi.org/10.3390/horticulturae10111209 - 16 Nov 2024
Viewed by 1291
Abstract
The circular economy with compost fertilization is included in the sustainable orchard paradigm, creating a holistic production ecosystem. Modern orchards are mostly intensive and super-intensive, requiring different rootstocks. This research presents the response to compost fertilization of two specific pear rootstocks (quince ‘CTS [...] Read more.
The circular economy with compost fertilization is included in the sustainable orchard paradigm, creating a holistic production ecosystem. Modern orchards are mostly intensive and super-intensive, requiring different rootstocks. This research presents the response to compost fertilization of two specific pear rootstocks (quince ‘CTS 212’ and ‘Farold® 40’) and own-rooted trees, analyzing six resistant cultivars in a circular production system. The dynamic of nitrogen and carbon concentration in leaves, soil respiration coefficient, the evolution of the fruit maturity stage in the field, and some biometric parameters such as trunk cross-section area, the annual vegetative growth, and fruiting shoots annual number were analyzed. The results highlighted that compost fertilization led to increased leaf nitrogen concentration over the first two years while carbon concentration remained relatively stable. Rootstock and compost fertilization influenced the fruit maturity dynamic, but a single pattern was not identified. Quince, as pear rootstock, expressed a higher sensitivity to compost application; the biometric parameters, such as trunk cross-section area, and almost all cultivars’ annual vegetative growth were higher than the controls’. Positive output can lead to future model upscaling in farms and households. Full article
(This article belongs to the Special Issue Rethinking Horticulture to Meet Sustainable Development Goals)
Show Figures

Figure 1

11 pages, 924 KB  
Article
Effect of Different Sustainable Cultivation Methods on the Biometric Parameters and Yield of Mint
by Joanna Majkowska-Gadomska, Zdzisław Kaliniewicz, Emilia Mikulewicz, Anna Francke, Krzysztof K. Jadwisieńczak, Marek Marks, Dariusz J. Choszcz and Wojciech Kozłowski
Sustainability 2024, 16(16), 7126; https://doi.org/10.3390/su16167126 - 20 Aug 2024
Cited by 3 | Viewed by 3461
Abstract
Mint is one of the most valuable herbs, and has multiple benefits and uses. The effect of cultivation methods on the biometric parameters of mint plants was determined by comparing a hydroponic system involving moveable flood tables with plastic covers and a raised-bed [...] Read more.
Mint is one of the most valuable herbs, and has multiple benefits and uses. The effect of cultivation methods on the biometric parameters of mint plants was determined by comparing a hydroponic system involving moveable flood tables with plastic covers and a raised-bed growing system in an open field. The morphometric parameters of mint plants may vary depending on species and cultivation method. An interaction between both factors was observed for plant height, leaf length, leaf width, and the number of leaves. Spearmint and apple mint grown under field conditions were characterized by higher average values of plant height and width and a higher number of branches than hydroponically grown plants. In the hydroponic system, the number of branched stems decreased by up to 80% with increased plant height. Leaf width was correlated with the total number of leaves. An increase in the number of leaves per plant induced a decrease in leaf width (up to 61%). Field-grown mint is usually characterized by higher marketable and total yields than hydroponically grown mint. However, the marketable yield of apple mint was approximately 50% higher in the hydroponic system than in the field. Full article
(This article belongs to the Section Sustainable Agriculture)
Show Figures

Figure 1

17 pages, 2757 KB  
Article
Impact of Selected Plant Extracts on Winter Wheat (Triticum aestivum L.) Seedlings: Growth, Plant Health Status and Soil Activity
by Weronika Kursa, Agnieszka Jamiołkowska, Barbara Skwaryło-Bednarz, Grażyna Kowalska and Anna Gałązka
Agriculture 2024, 14(6), 959; https://doi.org/10.3390/agriculture14060959 - 19 Jun 2024
Cited by 3 | Viewed by 1758
Abstract
The aim of the study was to assess the impact of plant extracts from hemp inflorescences (H10—10% and H20—20%), as well as a mixture of extracts from hemp inflorescences, sage, and tansy leaves (M10—10% and M20—20%) on phytotoxicity and selected physiological and biometric [...] Read more.
The aim of the study was to assess the impact of plant extracts from hemp inflorescences (H10—10% and H20—20%), as well as a mixture of extracts from hemp inflorescences, sage, and tansy leaves (M10—10% and M20—20%) on phytotoxicity and selected physiological and biometric parameters of wheat seedlings, as well as the biological activity of soil in a growth chamber experiment. In all experimental combinations, a low phytotoxicity of the extracts was observed in the form of leaf tip yellowing, classified as first-degree damage or its complete absence. The plant extracts and their mixtures, except for the H20 extract, had an inhibitory effect on the development of fungal pathogens, especially Fusarium spp. The H20 extract increased the fresh and dry weight of root seedlings. The tested extracts also had a positive effect on the chlorophyll content in seedlings. The highest chlorophyll concentrations were recorded for the seedlings sprayed with the M20 extract mixture. The applied plant extracts influenced the activity of soil enzymes. The highest activity of catalase and dehydrogenases was observed after spraying seedlings with M20, while the lowest was recorded after applying H10. Of all the tested groups of soil environment compounds included in the Biolog EcoPlates test, carbohydrates and carboxylic acids were most actively utilized. Conversely, amines and amides constituted the group of compounds utilized the least frequently. The present study demonstrated the high effectiveness of plant extracts on wheat seedlings due to their biocidal action against phytopathogenic fungi and increased biological activity of the soil. This research serves as an initial phase of work, which will aim to verify the results obtained under field conditions, as well as assess the biological stability of the extracts. Full article
(This article belongs to the Section Crop Production)
Show Figures

Figure 1

20 pages, 5915 KB  
Article
The Use of Photo-Biological Parameters to Assess the Establishment Success of Posidonia oceanica Cuttings after Transplantation
by Arnaud Boulenger, Stéphane Roberty, Maria Margarita Lopez Velosa, Michel Marengo and Sylvie Gobert
Water 2024, 16(12), 1702; https://doi.org/10.3390/w16121702 - 14 Jun 2024
Cited by 5 | Viewed by 2097
Abstract
Seagrass meadows are increasingly threatened by anthropogenic activities and climate change, necessitating restoration efforts such as cutting transplantation. Understanding the complex interactions between plant morphology and physiology is crucial for designing robust restoration strategies and assessing the success of transplantation and recovery processes. [...] Read more.
Seagrass meadows are increasingly threatened by anthropogenic activities and climate change, necessitating restoration efforts such as cutting transplantation. Understanding the complex interactions between plant morphology and physiology is crucial for designing robust restoration strategies and assessing the success of transplantation and recovery processes. A pilot transplantation experiment with the Mediterranean seagrass Posidonia oceanica (L.) Delile was conducted in Northwestern Corsica (Calvi, France) to evaluate the feasibility of meadows degraded due to boat anchoring. The effects of the cuttings’ origin and transplanting depth were investigated. The establishment success of transplanted fragments was assessed by investigating the photo-physiological parameters, carbohydrate content, and biometric parameters of both transplanted and control plants one year after transplantation at depths of 20 and 28 m. After one year, there was a high survival rate (90%) of the transplants, but their leaf surface area and biomass were significantly reduced compared to the control plants. Photosynthetic activity remained consistent between both depths, emphasizing the ability of P. oceanica cuttings to acclimate to a new light environment in a relatively short period of time (<3 months). Furthermore, light-harvesting pigments, photoprotective pigments, and carbohydrate concentration were greater at the deeper sites. This implies that transplantation at greater depths might be more effective. Furthermore, additional research is necessary to enhance our understanding of the relationship between photosynthesis and the overall health of the plant. This study emphasizes the essential integration of morphological and physiological investigations to offer an ecologically meaningful understanding of how marine ecosystems respond to various restoration methods. Full article
(This article belongs to the Special Issue Coastal Restoration and Ecological Functions Enhancement)
Show Figures

Figure 1

11 pages, 877 KB  
Article
An Evaluation of the Biometric Parameters and Chemical Composition of the Florets, Leaves, and Stalks of Broccoli Plants Grown in Different Soil Types
by Joanna Majkowska-Gadomska, Zdzisław Kaliniewicz, Anna Francke, Andrzej Sałata and Krzysztof Konrad Jadwisieńczak
Appl. Sci. 2024, 14(11), 4411; https://doi.org/10.3390/app14114411 - 23 May 2024
Cited by 3 | Viewed by 1932
Abstract
Soil affects plant growth and development, and it is one of the factors that determine crop yields and quality. Broccoli (Brassica oleracea var. italica Plenck) plants cv. Cezar were grown in an experiment conducted in 2021–2022 on a horticultural farm. The biometric [...] Read more.
Soil affects plant growth and development, and it is one of the factors that determine crop yields and quality. Broccoli (Brassica oleracea var. italica Plenck) plants cv. Cezar were grown in an experiment conducted in 2021–2022 on a horticultural farm. The biometric parameters of broccoli plants were determined in the first stage. The chemical composition of the edible parts of broccoli was determined in the second stage, which involved two experimental factors. The first factor was the edible parts of broccoli: florets, leaves, and stalks. The second factor was the effect of soil type on the chemical composition of the edible parts of broccoli. Albic Luvisol (II) had a significant positive effect on floret height and the number of florets. Leaf yield was significantly lower when broccoli plants were grown in Eutric Cambisol (I) compared with Albic Luvisol (II) and degraded chernozem (III). Soil type had no significant influence on the macronutrient content of broccoli florets, leaves, and stalks, but the accumulation of macronutrients varied across the edible plant parts. The content of iron, zinc and manganese in broccoli plants was not significantly affected by soil type, but soil type exerted a significant effect on copper content. Full article
(This article belongs to the Section Agricultural Science and Technology)
Show Figures

Figure 1

13 pages, 3589 KB  
Article
The Effect of the Daily Light Integral and Spectrum on Mesembryanthemum crystallinum L. in an Indoor Plant Production Environment
by Jun Wei Chen, Kateřina Patloková and Robert Pokluda
Horticulturae 2024, 10(3), 266; https://doi.org/10.3390/horticulturae10030266 - 11 Mar 2024
Cited by 5 | Viewed by 2849
Abstract
The effect of artificial lighting with different light spectra and photoperiods/daily light integrals (DLIs) on the yield, bioactive compounds and antioxidant capacity of the common ice plant (Mesembryanthemum crystallinum) was studied. Four-week-old seedlings were selected and subjected to four different light [...] Read more.
The effect of artificial lighting with different light spectra and photoperiods/daily light integrals (DLIs) on the yield, bioactive compounds and antioxidant capacity of the common ice plant (Mesembryanthemum crystallinum) was studied. Four-week-old seedlings were selected and subjected to four different light spectra made up of different combinations of blue (400–500 nm), green (500–600 nm) and red light (600–700 nm), with a total photosynthetic photon flux density (PPFD) of 180 µmol.m−2.s−1. Concurrently, the effect of the daily light integral (DLI) was also studied, with the light treatment photoperiod set at 18 h and 21 h. Biometric parameters such as fresh mass weight, leaf area, leaf width, and dry mass, together with plant metabolite contents such as total antioxidant capacity (TAC), vitamin C, chlorophyll a and b content, and total carotenoids and nitrates, were investigated. It was found that the plants grew better when exposed to light with a higher proportion of the red and blue spectrum, with the highest fresh mass of 68 g observed at a photoperiod of 18 h. On the other hand, green spectrum light was not found to yield any significant improvement in shoot weight, leaf area, or leaf size. It was also found that dry mass, chlorophyll b and nitrates were not influenced by the light spectrum but were influenced by the photoperiod duration. While both the dry mass and nitrate content increase as the photoperiod increases, a longer photoperiod had a negative effect on chlorophyll a, chlorophyll b and total carotenoids, with their content decreasing by as much 29% for chlorophyll a, 59% for chlorophyll b and 29% for total carotenoids. TAC content was seen to increase by more than 24% under the influence of 66% more green light, and 38% more under the 21 h photoperiod. Full article
Show Figures

Figure 1

Back to TopTop