Sign in to use this feature.

Years

Between: -

Subjects

remove_circle_outline
remove_circle_outline
remove_circle_outline
remove_circle_outline
remove_circle_outline
remove_circle_outline
remove_circle_outline
remove_circle_outline
remove_circle_outline

Journals

remove_circle_outline
remove_circle_outline
remove_circle_outline
remove_circle_outline
remove_circle_outline
remove_circle_outline
remove_circle_outline
remove_circle_outline
remove_circle_outline
remove_circle_outline
remove_circle_outline
remove_circle_outline

Article Types

Countries / Regions

remove_circle_outline
remove_circle_outline
remove_circle_outline
remove_circle_outline
remove_circle_outline

Search Results (313)

Search Parameters:
Keywords = big COVID-19 data

Order results
Result details
Results per page
Select all
Export citation of selected articles as:
26 pages, 2129 KB  
Article
News vs. Social Media: Sentiment Impact on Stock Performance of Big Tech Companies
by Hyunsun Kim-Hahm, Ahmed S. Abou-Zaid and Abidalrahman Mohd
J. Risk Financial Manag. 2025, 18(12), 660; https://doi.org/10.3390/jrfm18120660 - 22 Nov 2025
Viewed by 2709
Abstract
With the growing prominence of large technology firms and the shift in news dissemination driven by social media, scholars have increasingly examined how public discourse about these companies shapes financial markets. Focusing on Apple, Amazon, and Microsoft during the transitional period of January [...] Read more.
With the growing prominence of large technology firms and the shift in news dissemination driven by social media, scholars have increasingly examined how public discourse about these companies shapes financial markets. Focusing on Apple, Amazon, and Microsoft during the transitional period of January 2015–January 2020, this study evaluates attention and sentiment across traditional news media, social media, and web search in relation to stock market outcomes. We use relatively fine-grained weekly data to link media attention and sentiment to stock returns, volatility, and trading volume. To compare media sentiment across sources, we apply FinBERT-based sentiment analysis, drawing on advances in domain-specific language modeling tailored to financial texts. Results show that social media sentiment (Twitter), exerts a consistently positive and significant influence, while the effects of traditional news media (New York Times) and web search activity (Google Trends) are more irregular. The impact also varies across firms: Twitter sentiment is strongly related to trading volume and volatility for Amazon and Microsoft, but appears less influential for Apple, whose large trading base may dilute the effect. These findings offer a historical baseline for media–finance interactions and highlight how text analysis illuminates the pre-COVID era of big technology firms. Full article
(This article belongs to the Section Financial Markets)
Show Figures

Figure 1

26 pages, 2602 KB  
Article
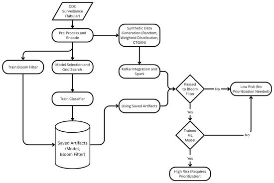
A Big Data Pipeline Approach for Predicting Real-Time Pandemic Hospitalization Risk
by Vishnu S. Pendyala, Mayank Kapadia, Basanth Periyapatnaroopakumar, Manav Anandani and Nischitha Nagendran
Algorithms 2025, 18(12), 730; https://doi.org/10.3390/a18120730 - 21 Nov 2025
Viewed by 418
Abstract
Pandemics emphasize the importance of real-time, interpretable clinical decision-support systems for identifying high-risk patients and assisting with prompt triage, particularly in data-intensive healthcare systems. This paper describes a novel dual big-data pipeline that includes (i) a streaming module for real-time epidemiological hospitalization risk [...] Read more.
Pandemics emphasize the importance of real-time, interpretable clinical decision-support systems for identifying high-risk patients and assisting with prompt triage, particularly in data-intensive healthcare systems. This paper describes a novel dual big-data pipeline that includes (i) a streaming module for real-time epidemiological hospitalization risk prediction and (ii) a supplementary imaging-based detection and reasoning module for chest X-rays, with COVID-19 as an example. The first pipeline uses state-of-the-art machine learning algorithms to estimate patient-level hospitalization risk based on data from the Centers for Disease Control and Prevention’s (CDC) COVID-19 Case Surveillance dataset. A Bloom filter accelerated triage by constant-time pre-screening of high-risk profiles. Specifically, after significant experimentation and optimization, one of the models, XGBoost, was selected because it achieved the best minority-class F1-score (0.76) and recall (0.80), outperforming baseline models. Synthetic data generation was employed to mimic streaming workloads, including a strategy that used the Conditional Tabular Generative Adversarial Network (CTGAN) to produce the best balanced and realistic distributions. The second pipeline focuses on diagnostic imaging and combines an advanced convolutional neural network, EfficientNet-B0, with Grad-CAM visual explanations, achieving 99.5% internal and 99.3% external accuracy. A lightweight Generative Pre-trained Transformer (GPT)-based reasoning layer converts model predictions into auditable triage comments (ALERT/FLAG/LOG), yielding traceable and interpretable decision logs. This scalable, explainable, and near-real-time framework provides a foundation for future multimodal and genomic advancements in public health readiness. Full article
Show Figures

Figure 1

30 pages, 4273 KB  
Article
Scalable Predictive Modeling for Hospitalization Prioritization: A Hybrid Batch–Streaming Approach
by Nisrine Berros, Youness Filaly, Fatna El Mendili and Younes El Bouzekri El Idrissi
Big Data Cogn. Comput. 2025, 9(11), 271; https://doi.org/10.3390/bdcc9110271 - 25 Oct 2025
Viewed by 773
Abstract
Healthcare systems worldwide have faced unprecedented pressure during crises such as the COVID-19 pandemic, exposing limits in managing scarce hospital resources. Many predictive models remain static, unable to adapt to new variants, shifting conditions, or diverse patient populations. This work proposes a dynamic [...] Read more.
Healthcare systems worldwide have faced unprecedented pressure during crises such as the COVID-19 pandemic, exposing limits in managing scarce hospital resources. Many predictive models remain static, unable to adapt to new variants, shifting conditions, or diverse patient populations. This work proposes a dynamic prioritization framework that recalculates severity scores in batch mode when new factors appear and applies them instantly through a streaming pipeline to incoming patients. Unlike approaches focused only on fixed mortality or severity risks, our model integrates dual datasets (survivors and non-survivors) to refine feature selection and weighting, enhancing robustness. Built on a big data infrastructure (Spark/Databricks), it ensures scalability and responsiveness, even with millions of records. Experimental results confirm the effectiveness of this architecture: The artificial neural network (ANN) achieved 98.7% accuracy, with higher precision and recall than traditional models, while random forest and logistic regression also showed strong AUC values. Additional tests, including temporal validation and real-time latency simulation, demonstrated both stability over time and feasibility for deployment in near-real-world conditions. By combining adaptability, robustness, and scalability, the proposed framework offers a methodological contribution to healthcare analytics, supporting fair and effective hospitalization prioritization during pandemics and other public health emergencies. Full article
Show Figures

Figure 1

41 pages, 7528 KB  
Article
PROTECTION: A BPMN-Based Data-Centric Process-Modeling-Managing-and-Mining Framework for Pandemic Prevention and Control
by Alfredo Cuzzocrea, Islam Belmerabet, Carlo Combi, Enrico Franconi and Paolo Terenziani
Big Data Cogn. Comput. 2025, 9(9), 241; https://doi.org/10.3390/bdcc9090241 - 22 Sep 2025
Viewed by 1294
Abstract
The recent COVID-19 pandemic outbreak has demonstrated all the limitations of modern healthcare information systems in preventing and controlling pandemics, especially following an unexpected event. Existing approaches often fail to integrate real-time data and adaptive learning mechanisms, leading to inefficient response [...] Read more.
The recent COVID-19 pandemic outbreak has demonstrated all the limitations of modern healthcare information systems in preventing and controlling pandemics, especially following an unexpected event. Existing approaches often fail to integrate real-time data and adaptive learning mechanisms, leading to inefficient response strategies and resource allocation challenges. To address this gap, in this paper, we propose PROTECTION, an innovative data-centric process-modeling-managing-and-mining framework for pandemic control and prevention that is based on the new paradigm that we name Knowledge-, Decision- and Data-Intensive (KDDI) processes. PROTECTION adopts Business Process Model and Notation (BPMN) as a standardized approach to model and manage complex healthcare workflows, enhancing interoperability and formal process representation. PROTECTION introduces a structured methodology that integrates Big Data Analytics, Process Mining and Adaptive Learning Mechanisms to dynamically update healthcare processes in response to evolving pandemic conditions. The framework enables real-time process optimization, predictive analytics for outbreak detection, and automated decision support for healthcare. Through case studies and experimental validation, we demonstrate how PROTECTION can effectively deal with the complex domain of pandemic control and prevention. Full article
Show Figures

Figure 1

27 pages, 1090 KB  
Article
Post-Pandemic Ecotourism Intentions and Climate Change Perceptions: The Role of Personality Domains
by Muhammed Kavak and Ipek Itir Can
Sustainability 2025, 17(16), 7320; https://doi.org/10.3390/su17167320 - 13 Aug 2025
Viewed by 1318
Abstract
This study aims to reveal how ecotourists’ general perceptions, concerns, and intentions to act regarding climate change have been shaped in the context of their personality domains following the COVID-19 pandemic. Data were collected from 409 participants who took part in nature walking [...] Read more.
This study aims to reveal how ecotourists’ general perceptions, concerns, and intentions to act regarding climate change have been shaped in the context of their personality domains following the COVID-19 pandemic. Data were collected from 409 participants who took part in nature walking activities in Turkey in 2024 using a survey method. The data were analyzed using quantitative methods such as structural equation modeling (SEM) and multiple regression analyses. The findings reveal statistically significant relationships between Big-Five personality domains of ecotourists’ and their perceptions of climate change, concerns, intentions to act, and ecotourism intentions. The results reveal that attitudes toward climate change have become more pronounced, especially in the post-pandemic period, and that personality domains are a strong determinant in shaping these attitudes. This study is important for the development of sustainable tourism policies and for providing strategic recommendations to managers in the field of ecotourism. Full article
(This article belongs to the Section Tourism, Culture, and Heritage)
Show Figures

Figure 1

14 pages, 1721 KB  
Article
Informational and Topological Characterization of CO and O3 Hourly Time Series in the Mexico City Metropolitan Area During the 2019–2023 Period: Insights into the Impact of the COVID-19 Pandemic
by Alejandro Ramirez-Rojas, Paulina Rebeca Cárdenas-Moreno, Israel Reyes-Ramírez, Michele Lovallo and Luciano Telesca
Appl. Sci. 2025, 15(16), 8775; https://doi.org/10.3390/app15168775 - 8 Aug 2025
Viewed by 474
Abstract
The main anthropogenic sources of air pollution in big cities are vehicular traffic and industrial activities. The emissions of primary pollutants are produced directly from the combustion of fossil fuels of vehicles and industry, whilst the secondary pollutants, such as tropospheric ozone ( [...] Read more.
The main anthropogenic sources of air pollution in big cities are vehicular traffic and industrial activities. The emissions of primary pollutants are produced directly from the combustion of fossil fuels of vehicles and industry, whilst the secondary pollutants, such as tropospheric ozone (O3), are produced from precursors like Carbon monoxide (CO), among others, and meteorological factors such as radiation. In this study, we analyze the time series of CO and O3 concentrations monitored by the RAMA program between 2019 and 2023 in the southwest of the Mexico City Metropolitan Area, encompassing the COVID-19 lockdown period declared from March to September–October 2020. After removing cyclic patterns and normalizing the data, we applied informational and topological methods to investigate variability changes in the concentration time series, particularly in response to the lockdown. Following the onset of lockdown measures in March 2020—which led to a significant reduction in industrial activity and vehicular traffic—the informational quantities NX and Fisher Information Measure (FIM) for CO revealed significant shifts during the lockdown, while these metrics remained stable for O3. Also, the coefficient of variation of the degree CVk, which was defined for the network constructed for each series by the Visibility Graph, showed marked changes for CO but not for O3. The combined informational and topological analysis highlighted distinct underlying structures: CO exhibited localized, intermittent emission patterns leading to greater structural complexity, while O3 displayed smoother, less organized variability. Also, the temporal variation of the FIM and NX provides a means to monitor the evolving statistical behavior of the CO and O3 time series over time. Finally, the Visibility Graph (VG) method shows a behavioral trend similar to that shown by the informational quantifiers, revealing a significant change during the lockdown for CO, although remaining almost stable for O3. Full article
Show Figures

Figure 1

26 pages, 891 KB  
Article
Modeling the Interactions Between Smart Urban Logistics and Urban Access Management: A System Dynamics Perspective
by Gaetana Rubino, Domenico Gattuso and Manfred Gronalt
Appl. Sci. 2025, 15(14), 7882; https://doi.org/10.3390/app15147882 - 15 Jul 2025
Cited by 2 | Viewed by 1286
Abstract
In response to the challenges of urbanization, digitalization, and the e-commerce surge intensified by the COVID-19 pandemic, Smart Urban Logistics (SUL) has become a key framework for addressing last-mile delivery issues, congestion, and environmental impacts. This study introduces a System Dynamics (SD)-based approach [...] Read more.
In response to the challenges of urbanization, digitalization, and the e-commerce surge intensified by the COVID-19 pandemic, Smart Urban Logistics (SUL) has become a key framework for addressing last-mile delivery issues, congestion, and environmental impacts. This study introduces a System Dynamics (SD)-based approach to investigate how urban logistics and access management policies may interact. At the center, there is a Causal Loop Diagram (CLD) that illustrates dynamic interdependencies among fleet composition, access regulations, logistics productivity, and environmental externalities. The CLD is a conceptual basis for future stock-and-flow simulations to support data-driven decision-making. The approach highlights the importance of route optimization, dynamic access control, and smart parking management systems as strategic tools, increasingly enabled by Industry 4.0 technologies, such as IoT, big data analytics, AI, and cyber-physical systems, which support real-time monitoring and adaptive planning. In alignment with the Industry 5.0 paradigm, this technological integration is paired with social and environmental sustainability goals. The study also emphasizes public–private collaboration in designing access policies and promoting alternative fuel vehicle adoption, supported by specific incentives. These coordinated efforts contribute to achieving the objectives of the 2030 Agenda, fostering a cleaner, more efficient, and inclusive urban logistics ecosystem. Full article
Show Figures

Figure 1

37 pages, 2921 KB  
Article
A Machine-Learning-Based Data Science Framework for Effectively and Efficiently Processing, Managing, and Visualizing Big Sequential Data
by Alfredo Cuzzocrea, Islam Belmerabet, Abderraouf Hafsaoui and Carson K. Leung
Computers 2025, 14(7), 276; https://doi.org/10.3390/computers14070276 - 14 Jul 2025
Viewed by 3160
Abstract
In recent years, the open data initiative has led to the willingness of many governments, researchers, and organizations to share their data and make it publicly available. Healthcare, disease, and epidemiological data, such as privacy statistics on patients who have suffered from epidemic [...] Read more.
In recent years, the open data initiative has led to the willingness of many governments, researchers, and organizations to share their data and make it publicly available. Healthcare, disease, and epidemiological data, such as privacy statistics on patients who have suffered from epidemic diseases such as the Coronavirus disease 2019 (COVID-19), are examples of open big data. Therefore, huge volumes of valuable data have been generated and collected at high speed from a wide variety of rich data sources. Analyzing these open big data can be of social benefit. For example, people gain a better understanding of disease by analyzing and mining disease statistics, which can inspire them to participate in disease prevention, detection, control, and combat. Visual representation further improves data understanding and corresponding results for analysis and mining, as a picture is worth a thousand words. In this paper, we present a visual data science solution for the visualization and visual analysis of large sequence data. These ideas are illustrated by the visualization and visual analysis of sequences of real epidemiological data of COVID-19. Through our solution, we enable users to visualize the epidemiological data of COVID-19 over time. It also allows people to visually analyze data and discover relationships between popular features associated with COVID-19 cases. The effectiveness of our visual data science solution in improving the user experience of visualization and visual analysis of large sequence data is demonstrated by the real-life evaluation of these sequenced epidemiological data of COVID-19. Full article
(This article belongs to the Special Issue Computational Science and Its Applications 2024 (ICCSA 2024))
Show Figures

Figure 1

12 pages, 258 KB  
Article
The Effectiveness of Novel e-Health Applications for the Management of Obesity in Childhood and Adolescence During the COVID-19 Outbreak in Greece
by Eleni Ramouzi, George Paltoglou, Diamanto Koutaki, Maria Manou, Christos Papagiannopoulos, Athanasia Tragomalou, Aikaterini Vourdoumpa, Penio Kassari and Evangelia Charmandari
Nutrients 2025, 17(13), 2142; https://doi.org/10.3390/nu17132142 - 27 Jun 2025
Viewed by 928
Abstract
Background/Objectives: The prevalence of childhood obesity has recently increased, particularly during the COVID-19 pandemic, owing to lifestyle changes as a result of public health regulations and guidelines introduced by governments worldwide. The aim of our study was to evaluate the impact of [...] Read more.
Background/Objectives: The prevalence of childhood obesity has recently increased, particularly during the COVID-19 pandemic, owing to lifestyle changes as a result of public health regulations and guidelines introduced by governments worldwide. The aim of our study was to evaluate the impact of novel e-Health applications in addressing childhood obesity prior to and during the COVID-19 pandemic. Methods: The study was conducted as part of the four-year European project BigO (Horizon2020, No.727688). A total of 86 children and adolescents with overweight and obesity (mean age ± standard error of the mean: 11.82 ± 0.25 years; 49 males, 37 females; 31 prepubertal, 55 pubertal) were studied prospectively for 1 year prior to the pandemic (non-COVID-19 group, n = 50) and during the pandemic (COVID-19 group, n = 36). Based on the body mass index (BMI), subjects were classified as having morbid obesity (n = 40, 46,51%) obesity (n = 21, 24.42%), overweight (n = 22, 25.58%), and normal ΒΜΙ (n = 3, 3.49%) according to the International Obesity Task Force cut-off points. The data collection system utilized the BigO technology platform, which connects to a smartphone and smartwatch to objectively record each patient’s diet, sleep, and physical activity. Participants used the BigO system continuously for 4 weeks and wore the smartwatch for specific periods during the week. Subsequently, they entered a personalized, multidisciplinary lifestyle intervention program for 4 months and used the system again for 4 weeks. Results: The key finding was a significantly higher improvement rate in BMI category among children and adolescents during the COVID-19 pandemic (58.3%) compared to before the pandemic (36%). Both groups showed significant reductions in BMI, BMI z-score, insulin resistance indices (homeostatic model assessment and quantitative insulin sensitivity check index), blood pressure, gamma-glutamyl transferase, and insulin concentrations, alongside increases in high-density lipoprotein cholesterol (p < 0.01). Notably, the COVID-19 group experienced a significantly greater reduction in BMI z-score at 12 months compared to the non-COVID-19 group (p < 0.05). Conclusions: Our results reveal that the COVID-19 group demonstrated better compliance with lifestyle interventions and experienced more significant improvements in cardiometabolic risk factors. This suggests that the innovative e-Health applications were successful in managing childhood obesity despite the challenges caused by the COVID-19 pandemic. Full article
20 pages, 5252 KB  
Article
Exploring the Factors Influencing the Spread of COVID-19 Within Residential Communities Using a Big Data Approach: A Case Study of Beijing
by Yang Li, Xiaoming Sun, Huiyan Chen, Hong Zhang, Yinong Li, Wenqi Lin and Linan Ding
Buildings 2025, 15(13), 2186; https://doi.org/10.3390/buildings15132186 - 23 Jun 2025
Viewed by 609
Abstract
The COVID-19 pandemic has profoundly influenced urban planning and disease management in residential areas. Focusing on Beijing as a case study (3898 communities), this research develops a big data analytics framework integrating anonymized mobile phone signals (China Mobile), location-based services (AMAP.com), and municipal [...] Read more.
The COVID-19 pandemic has profoundly influenced urban planning and disease management in residential areas. Focusing on Beijing as a case study (3898 communities), this research develops a big data analytics framework integrating anonymized mobile phone signals (China Mobile), location-based services (AMAP.com), and municipal health records to quantify COVID-19 transmission dynamics. Using logistic regression, we analyzed 15 indicators across four dimensions: mobility behavior, host demographics, spatial characteristics, and facility accessibility. Our analysis reveals three key determinants: (1) Population aged 65 and above (OR = 62.8, p < 0.001) and (2) housing density (OR = 9.96, p = 0.026) significantly increase transmission risk, while (3) population density exhibits a paradoxical negative effect (β = −3.98, p < 0.001) attributable to targeted interventions in high-density zones. We further construct a validated risk prediction model (AUC = 0.7; 95.97% accuracy) enabling high-resolution spatial targeting of non-pharmaceutical interventions (NPIs). The framework provides urban planners with actionable strategies—including senior activity scheduling and ventilation retrofits—while advancing scalable methodologies for infectious disease management in global urban contexts. Full article
(This article belongs to the Section Architectural Design, Urban Science, and Real Estate)
Show Figures

Figure 1

21 pages, 1272 KB  
Article
Proximity, Resilience, and Blue Urbanism: Spatial Dynamics of Post-Pandemic Recovery in South Korea’s Coastal Fishing Communities
by Jeongho Yoo, Heon-Dong Lee and Chang-Yu Hong
Land 2025, 14(6), 1303; https://doi.org/10.3390/land14061303 - 18 Jun 2025
Viewed by 2269
Abstract
The COVID-19 pandemic has caused a profound interruption in the way people travel and has had a very negative impact on tourism and economics throughout the world, especially on the coastal fishing communities in South Korea. These previously problematic areas, having suffered a [...] Read more.
The COVID-19 pandemic has caused a profound interruption in the way people travel and has had a very negative impact on tourism and economics throughout the world, especially on the coastal fishing communities in South Korea. These previously problematic areas, having suffered a decrease in the local population as well as stood in the midst of the economic downturn, experienced a great cut in the number of tourists coming from far away, which additionally caused their collapse of resilience and sustainability. This research investigates the recovery trends of 45 seashore-fishing districts in South Korea and how the change in travel distance and the number of visitors before and after the pandemic have affected these trends. Through the utilization of big data from the Korea Tourism Data Lab (2019–2023) and Geographic Information System (GIS) analysis, we observe the changes in visitor flows, use the indices of resilience as an indicator to measure them, and investigate how proximity affects travel recovery. The survey results indicate that the regions neighboring metropolitan zones were not only the ones that suffered the most from travel distance during the pandemic but also experienced quick recovery after the pandemic. The new promotional campaigns, in tandem with an improved network of transportation, contributed to the swift recovery of these areas. The remote areas, on the other hand, persist in fighting the problems of regionalized tourism and have only limited accessibility. The proposition of “distance-dependent resilience” theory as well as the Blue Urbanism framework is offered in order to bring up the ideas of sustainable tourism and population stabilization. The study is expected to serve as a cornerstone for the practice of adaptive governance and strategic planning in the matter of the coastal areas after the pandemic. Full article
Show Figures

Figure 1

20 pages, 652 KB  
Article
An Innovative Digital Platform for Socioeconomic Forecasting Climate Risks and Financial Management
by Bruno S. Sergi, Elena G. Popkova, Elena Petrenko, Shakhlo T. Ergasheva, Mkhitar Aslanyan and Vahe Mikayelyan
J. Risk Financial Manag. 2025, 18(5), 277; https://doi.org/10.3390/jrfm18050277 - 17 May 2025
Viewed by 1193
Abstract
This article presents an innovative methodology for enhancing statistical databases as reliable sources of information. The study leverages data from “Big Data of the Modern Global Economy: A Digital Platform for Data Mining—2020”, which serves as a digital tool designed to predict economic [...] Read more.
This article presents an innovative methodology for enhancing statistical databases as reliable sources of information. The study leverages data from “Big Data of the Modern Global Economy: A Digital Platform for Data Mining—2020”, which serves as a digital tool designed to predict economic development at both global and national levels, particularly in the context of the COVID-19 crisis and its aftermath. Utilizing a dataset focused on the G7 and BRICS nations as a case study, we assemble forecasts for several key indicators: the Digital Competitiveness Index, Global Innovation Index, Human Development Index, Gross Domestic Product (GDP), Economic Growth Rate, GDP per Capita, Quality of Life Index, Happiness Index, and Sustainable Development Index for 2021. Additionally, we conducted a plan-fact analysis. The accuracy of the post-pandemic economic recovery forecast is validated through comparison with actual data. Furthermore, this research provides statistical analyses and forecasts to minimize uncertainty during crises, considering the interconnected nature of climate change and financial factors inherent in these crises. Full article
(This article belongs to the Special Issue Banking Practices, Climate Risk and Financial Stability)
Show Figures

Figure 1

17 pages, 3349 KB  
Article
A Big Data Optimization Approach for Estimating the Time-Dependent Effectiveness Profiles Against Hospitalization for Double- and Single-Dose Schemes: Study Case, COVID-19 in Elderly Mexicans
by Óscar A. González-Sánchez, Luis Javier González-Ortiz, María Judith Sánchez-Peña and Humberto Gutiérrez-Pulido
Vaccines 2025, 13(4), 363; https://doi.org/10.3390/vaccines13040363 - 28 Mar 2025
Viewed by 665
Abstract
Background: The COVID-19 pandemic and its handling have made evident the cardinal role of vaccines in controlling the spread of diseases, especially around developed cities. Therefore, precisely characterizing their response has taken a relevant role. Unfortunately, substantial evidence has proven the time dependence [...] Read more.
Background: The COVID-19 pandemic and its handling have made evident the cardinal role of vaccines in controlling the spread of diseases, especially around developed cities. Therefore, precisely characterizing their response has taken a relevant role. Unfortunately, substantial evidence has proven the time dependence of their effectiveness, requiring new approaches that account not only for single value estimations but also for time changes in the effectiveness. Methodology: A strategy is proposed to estimate a continuous profile representing the time evolution of the effectiveness against hospitalization. Such a strategy is showcased by characterizing the hospitalization behavior of elderly Mexicans during the COVID-19 pandemic (more than 15 million individuals). Results: It is demonstrated that practically total protection against hospitalization can be reached during a noticeable period. However, a substantial depletion in effectiveness occurs after such a plateau. Our methodology provides a continuous profile instead of only a few discrete values, offering insights unattainable by traditional strategies. Furthermore, the obtained profile details allowed for decoupling the effects of each dose independently, enabling the estimation of the expected effectiveness profile for a single-dose scheme. Conclusions: The comparison between both schemes (one or two doses) demonstrated that the two-dose scheme is far superior, offering a better investment for public health authorities. Concerning the strategy, the description capabilities of the proposal highly outperform currently available methodologies, allowing for detailed profiles describing the evolution of efficacy to be obtained. This not only opens the opportunity for fair comparison among available vaccines but also creates a tool for researchers studying the immune responses of polydose vaccines. Full article
Show Figures

Figure 1

9 pages, 354 KB  
Conference Report
The 2024 Annual Meeting of the Essential Programmes on Immunization Managers in Central Africa: A Peer Learning Platform
by Franck Mboussou, Audry Mulumba, Celestin Traore, Florence Conteh-Nordman, Shalom Tchokfe Ndoula, Antoinette Demian Mbailamen, Jean Claude Bizimana, Christian Akani, Yolande Vuo-Masembe, Bridget Farham, Marcelin Menguo Nimpa, Thomas Noel Gaha, Martin Morand, Lynda Rey, Maria Carolina Danovaro-Holliday, Charles Shey Wiysonge and Benido Impouma
Vaccines 2025, 13(3), 301; https://doi.org/10.3390/vaccines13030301 - 11 Mar 2025
Cited by 1 | Viewed by 1646
Abstract
Background: Since 1974, Essential Programme on Immunisation managers from ten Central African countries meet yearly with partners to review progress made and share experiences and lessons learned from the implementation of immunization programmes. The 2024 meeting occurred in Kinshasa, Democratic Republic of Congo, [...] Read more.
Background: Since 1974, Essential Programme on Immunisation managers from ten Central African countries meet yearly with partners to review progress made and share experiences and lessons learned from the implementation of immunization programmes. The 2024 meeting occurred in Kinshasa, Democratic Republic of Congo, in September 2024. This conference report summarizes the key takeaways from discussions on using immunization data for decision-making, the implementation of the Big Catch-Up (BCU) initiative to reduce the burden of zero-dose children, and progress and challenges in introducing selected new vaccines. Conference Takeaways: Inaccurate administrative data on routine immunization observed in most countries, compared to WHO/UNICEF Estimates of National Immunization Coverage and national survey estimates, affect timely decisions to improve the Expanded Programme on Immunization (EPI) performance. Five countries in Central Africa are among the priority countries of the BCU initiative but, as of the end of August 2024, are yet to formally start its implementation. Cameroon and Central African Republic introduced the malaria vaccine in January 2024 and August 2024, respectively, while the Democratic Republic of Congo, Chad, and Burundi have planned to do so by 2025. Conclusions and Recommendations: Meeting participants put forward several recommendations for countries and immunization partners, including but not limited to (i) investing more in routine immunization data quality assurance to better use data to inform decisions, (ii) accelerating the implementation of the BCU initiative to close the immunity gap resulting from routine immunization disruptions due to the COVID-19 pandemic, (iii) updating malaria vaccine introduction plans to invest more in demand generation and community engagement, and (iv) learning from Cameroon’s experience in tackling hesitancy to human papilloma virus vaccine. It is critical to set up an appropriate mechanism for monitoring the implementation of these recommendations. Full article
(This article belongs to the Special Issue 50 Years of Immunization—Steps Forward)
Show Figures

Figure 1

17 pages, 1622 KB  
Article
Investigating the Role of Urban Factors in COVID-19 Transmission During the Pre- and Post-Omicron Periods: A Case Study of South Korea
by Seongyoun Shin and Jaewoong Won
Sustainability 2025, 17(5), 2005; https://doi.org/10.3390/su17052005 - 26 Feb 2025
Viewed by 1126
Abstract
While the literature has investigated the associations between urban environments and COVID-19 infection, most studies primarily focused on urban density factors and early outbreaks, often reporting mixed results. We examined how diverse urban factors impact COVID-19 cases across 229 administrative districts in South [...] Read more.
While the literature has investigated the associations between urban environments and COVID-19 infection, most studies primarily focused on urban density factors and early outbreaks, often reporting mixed results. We examined how diverse urban factors impact COVID-19 cases across 229 administrative districts in South Korea during Pre-Omicron and Post-Omicron periods. Real-time big data (Wi-Fi, GPS, and credit card transactions) were integrated to capture dynamic mobility and economic activities. Using negative binomial regression and random forest modeling, we analyzed urban factors within the D-variable framework: density (e.g., housing density), diversity (e.g., land-use mix), design (e.g., street connectivity), and destination accessibility (e.g., cultural and community facilities). The results revealed the consistent significance of density and destination-related factors across analytic approaches and transmission phases, but specific factors of significance varied over time. Residential and population densities were more related in the early phase, while employment levels and cultural and community facilities became more relevant in the later phase. Traffic volume and local consumption appeared important, though their significance is not consistent across the models. Our findings highlight the need for adaptive urban planning strategies and public health policies that consider both static and dynamic urban factors to minimize disease risks while sustaining urban vitality and health in the evolving pandemic. Full article
(This article belongs to the Section Health, Well-Being and Sustainability)
Show Figures

Figure 1

Back to TopTop