Sign in to use this feature.

Years

Between: -

Subjects

remove_circle_outline
remove_circle_outline
remove_circle_outline
remove_circle_outline
remove_circle_outline
remove_circle_outline
remove_circle_outline
remove_circle_outline
remove_circle_outline

Journals

remove_circle_outline
remove_circle_outline
remove_circle_outline
remove_circle_outline
remove_circle_outline
remove_circle_outline
remove_circle_outline

Article Types

Countries / Regions

Search Results (214)

Search Parameters:
Keywords = bidirectional projection

Order results
Result details
Results per page
Select all
Export citation of selected articles as:
25 pages, 3485 KB  
Article
A Hybrid Deep Learning Framework with CEEMDAN, Multi-Scale CNN, and Multi-Head Attention for Building Load Forecasting
by Limin Wang, Dezheng Wei, Jumin Zhao, Wei Gao and Dengao Li
Buildings 2026, 16(6), 1248; https://doi.org/10.3390/buildings16061248 - 21 Mar 2026
Viewed by 20
Abstract
Accurate building load forecasting is essential for smart grid and energy management, yet nonlinearity, non-stationarity, and multi-scale characteristics of load data challenge traditional methods. To address these issues, we propose a hybrid deep learning framework, CEEMDAN-MultiScale-CNN-BiLSTM-MultiAttention. First, Complete Ensemble Empirical Mode Decomposition with [...] Read more.
Accurate building load forecasting is essential for smart grid and energy management, yet nonlinearity, non-stationarity, and multi-scale characteristics of load data challenge traditional methods. To address these issues, we propose a hybrid deep learning framework, CEEMDAN-MultiScale-CNN-BiLSTM-MultiAttention. First, Complete Ensemble Empirical Mode Decomposition with Adaptive Noise (CEEMDAN) decomposes the load sequence into intrinsic mode functions (IMFs), mitigating mode mixing and complexity. Then, a MultiScale Convolutional Neural Network extracts multi-scale local features from each IMF. A Bidirectional Long Short-Term Memory network captures bidirectional temporal dependencies, and a Multi-Attention mechanism dynamically emphasizes critical time steps and feature channels, enhancing interpretability and prediction. The framework is validated on the Building Data Genome Project 2 dataset, achieving a Mean Absolute Percentage Error (MAPE) of 2.6464% and a coefficient of determination R2 of 0.8999, outperforming mainstream methods across multiple metrics. The main contributions are: (1) a hybrid framework integrating CEEMDAN, multi-scale feature extraction, and attention mechanisms to handle nonlinearity and non-stationarity; (2) a MultiScale-CNN to capture multi-scale temporal features and adapt to multi-frequency components; (3) a Multi-Attention mechanism to dynamically focus on key time steps and channels, improving accuracy and robustness. This work provides an effective solution for building load forecasting in complex energy systems. Full article
Show Figures

Figure 1

21 pages, 420 KB  
Article
Grey Target Group Decision Making Based on Three-Parameter Interval Grey Numbers and Bidirectional Projection Method
by Huabin Cheng, Yingchun Chen, Yu Chen and Ping Xiong
Algorithms 2026, 19(3), 225; https://doi.org/10.3390/a19030225 - 16 Mar 2026
Viewed by 98
Abstract
To address the grey target group decision-making method (GDMM) concerning the aggregation of decision-maker information and the approach to ranking alternatives via bidirectional projection (BP), this paper develops a novel methodological framework that optimizes both information integration and alternative evaluation, where a new [...] Read more.
To address the grey target group decision-making method (GDMM) concerning the aggregation of decision-maker information and the approach to ranking alternatives via bidirectional projection (BP), this paper develops a novel methodological framework that optimizes both information integration and alternative evaluation, where a new transformation mechanism between the three-parameter interval grey number (TPIGN) and dual connection number (CN) is established by integrating an induced TPIGN weighted average (ITPIGN-WA) operator with an improved bidirectional projection method (IBPM). The results confirm that the new framework leads to more reliable and effective group decision making (GDM). The new TPIGN conversion mechanism and the set pair potential (SPP)-based ITPIGN-WA better captures decision-maker preferences than previous operators, and the introduction of the IBPM further refines alternative ranking. This dual innovation enriches the theoretical system of grey target decision making and provides significant applied value for enhancing the quality and effectiveness of GDM processes in uncertain environments. Full article
Show Figures

Figure 1

50 pages, 1701 KB  
Article
Information Aggregation and Psychological Risk Dual-Driven Sustainable Supplier Selection Method Based on Extended Fuzzy Set and Choquet Integral
by Jian Ren, Feiyan Li, Keting Ye, Shuang Chen and Tianyang Yin
Symmetry 2026, 18(3), 489; https://doi.org/10.3390/sym18030489 - 12 Mar 2026
Viewed by 138
Abstract
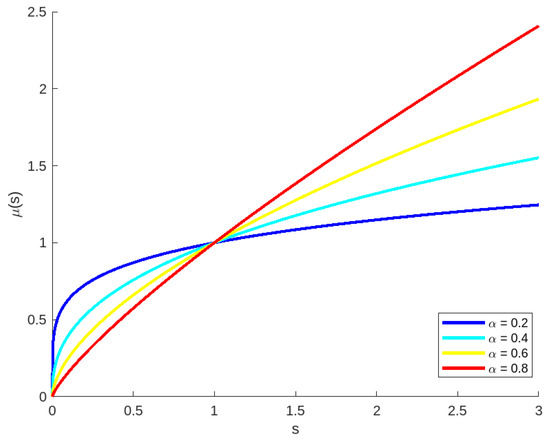
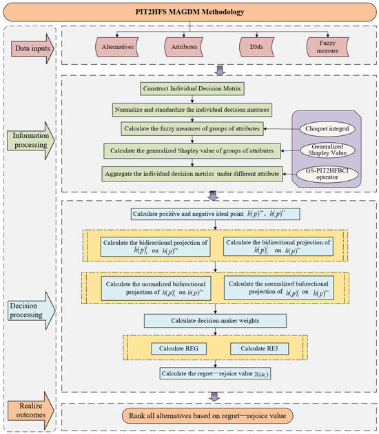
A novel sustainable supplier selection (SSS) method is proposed to address the interrelation among attributes and the psychological state and risk attitude of decision-makers (DMs). The method integrates proportional interval type-2 hesitant fuzzy sets (PIT2HFSs), a generalized Shapley-based aggregation operator, and a modified [...] Read more.
A novel sustainable supplier selection (SSS) method is proposed to address the interrelation among attributes and the psychological state and risk attitude of decision-makers (DMs). The method integrates proportional interval type-2 hesitant fuzzy sets (PIT2HFSs), a generalized Shapley-based aggregation operator, and a modified regret theory combined with a normalized bidirectional projection (NBP) measure. The aggregation operators handle the correlations among attributes, while the NBP and regret theory reflect DMs’ risk preferences by considering both the best and worst alternatives. An application case study in a manufacturing enterprise, along with sensitivity and comparative analyses, demonstrates the effectiveness and robustness of the proposed approach. The results indicate that the method outperforms existing approaches in handling attribute interdependencies, decision uncertainty, and human risk behavior, providing a comprehensive and practical framework for sustainable supplier selection in the manufacturing industry. Full article
(This article belongs to the Special Issue Symmetry/Asymmetry in Fuzzy Sets and Fuzzy Systems)
Show Figures

Figure 1

44 pages, 2081 KB  
Systematic Review
Digital Twins Across the Asset Lifecycle: Technical, Organisational, Economic, and Regulatory Challenges
by Kangxing Dong and Taofeeq Durojaye Moshood
Buildings 2026, 16(5), 1084; https://doi.org/10.3390/buildings16051084 - 9 Mar 2026
Viewed by 540
Abstract
The construction industry faces persistent challenges in productivity, efficiency, and sustainability. Digital twin (DT) technology has emerged as a promising pathway for lifecycle optimisation, yet its construction adoption remains limited. Key barriers include fragmentation across project phases, weak data continuity at handover, and [...] Read more.
The construction industry faces persistent challenges in productivity, efficiency, and sustainability. Digital twin (DT) technology has emerged as a promising pathway for lifecycle optimisation, yet its construction adoption remains limited. Key barriers include fragmentation across project phases, weak data continuity at handover, and conceptual ambiguity between DT and Building Information Modelling (BIM). This systematic literature review analyses 160 peer-reviewed studies (2018–2026) selected from 463 Scopus records using a PRISMA-guided process and inter-rater reliability testing (Cohen’s κ = 0.83). The review clarifies that DTs extend beyond BIM in three ways: they enable bidirectional, automated physical-digital data exchange; integrate heterogeneous real-time sources such as IoT sensors and operational systems; and maintain lifecycle continuity from design through to end-of-life. Select advanced implementations report notable performance gains. These include rework and logistics reductions of up to 80%, cost savings of approximately 5%, schedule acceleration of around two months, energy reductions of 15–30%, and maintenance cost reductions of 10–25%. These figures reflect case-level outcomes from high-performing pilots and should not be read as typical industry benchmarks. Broader adoption remains constrained by interoperability gaps, data quality challenges, digital maturity deficits, misaligned stakeholder incentives, and paper-based regulatory environments. DTs represent a socio-technical transformation, not a standalone technology upgrade. Realising their potential requires coordinated progress in standards development, governance frameworks, collaborative delivery models, and workforce capability. Future research should focus on scalable interoperability, longitudinal lifecycle value validation, human-centred adoption strategies, and sustainability assessment methods to support evidence-based diffusion of DTs in the built environment. Full article
Show Figures

Figure 1

25 pages, 4347 KB  
Article
A Gated Attention-Based Multi-Model Fusion Framework for Dynamic Topic Evolution and Complaint-Driven Latent Issue Mining in Online Tourism Reviews
by Liangwu Xu, Xiangjin Ran, Lili Yao and Zhaoji Lin
Information 2026, 17(3), 270; https://doi.org/10.3390/info17030270 - 9 Mar 2026
Viewed by 232
Abstract
To address the limitations of static and coarse-grained analysis in mining online tourism reviews, this study proposes a gated attention-based multi-model fusion framework for dynamic topic evolution and complaint-driven latent issue pattern mining. Using 300,000 reviews from Ctrip and Meituan, we fuse global [...] Read more.
To address the limitations of static and coarse-grained analysis in mining online tourism reviews, this study proposes a gated attention-based multi-model fusion framework for dynamic topic evolution and complaint-driven latent issue pattern mining. Using 300,000 reviews from Ctrip and Meituan, we fuse global semantics from Sentence-BERT with attention (SBERT-Attention), local features from Bidirectional Encoder Representations from Transformers–Text Convolutional Neural Network (BERT-TextCNN), and topic distributions from the Biterm Topic Model (BTM) via a learnable gating mechanism. The fused model achieves an F1-score of 92.3% in review classification. We partition the corpus quarterly and apply Uniform Manifold Approximation and Projection (UMAP) followed by K-means++ clustering to the fused vectors, yielding interpretable topics, including Scenery, Transportation, Amenities, Management, Culture, and Value for Money, and enabling dynamic topic discovery over time. River map visualizations and negative review analysis reveal seasonal evolution patterns and recurring complaint patterns associated with specific topics. The framework enables dynamic, interpretable semantic mining, advancing intelligent processing of short-text user content and offering a generalizable approach for temporal knowledge discovery in smart tourism and beyond. Full article
(This article belongs to the Topic The Applications of Artificial Intelligence in Tourism)
Show Figures

Graphical abstract

33 pages, 4786 KB  
Article
A Hierarchical Multi-View Deep Learning Framework for Autism Classification Using Structural and Functional MRI
by Nayif Mohammed Hammash and Mohammed Chachan Younis
J. Imaging 2026, 12(3), 109; https://doi.org/10.3390/jimaging12030109 - 4 Mar 2026
Viewed by 267
Abstract
Autism classification is challenging due to the subtle, heterogeneous, and overlapping neural activation profiles that occur in individuals with autism. Novel deep learning approaches, such as Convolutional Neural Networks (CNNs) and their variants, as well as Transformers, have shown moderate performance in discriminating [...] Read more.
Autism classification is challenging due to the subtle, heterogeneous, and overlapping neural activation profiles that occur in individuals with autism. Novel deep learning approaches, such as Convolutional Neural Networks (CNNs) and their variants, as well as Transformers, have shown moderate performance in discriminating between autism and normal cohorts; yet, they often struggle to jointly capture the spatial–structural and temporal–functional variations present in autistic brains. To overcome these shortcomings, we propose a novel hierarchical deep learning framework that extracts the inherent spatial dependencies from the dual-modal MRI scans. For sMRI, we develop a 3D Hierarchical Convolutional Neural Network to capture both fine and coarse anatomical structures via multi-view projections along the axial, sagittal, and coronal planes. For the fMRI case, we introduced a bidirectional LSTM-based temporal encoder to examine regional brain dynamics and functional connectivity. The sequential embeddings and correlations are combined into a unified spatiotemporal representation of functional imaging, which is then classified using a multilayer perceptron to ensure continuity in diagnostic predictions across the examined modalities. Finally, a cross-modality fusion scheme was employed to integrate feature representations of both modalities. Extensive evaluations on the ABIDE I dataset (NYU repository) demonstrate that our proposed framework outperforms existing baselines, including Vision/Swin Transformers and various newly developed CNN variants. For the sMRI branch, we achieved 90.19 ± 0.12% accuracy (precision: 90.85 ± 0.16%, recall: 89.27 ± 0.19%, F1-score: 90.05 ± 0.14%, and focal loss: 0.3982). For the fMRI branch, we achieved an accuracy of 88.93 ± 0.15% (precision: 89.78 ± 0.18%, recall: 88.29 ± 0.20%, F1-score: 89.03 ± 0.17%, and focal loss of 0.4437). These outcomes affirm the superior generalization and robustness of the proposed framework for integrating structural and functional brain representations to achieve accurate autism classification. Full article
(This article belongs to the Section Medical Imaging)
Show Figures

Figure 1

32 pages, 5608 KB  
Article
Research on Stewart Platform Control Method for Wave Compensation Based on BiLSTM Prediction and ADRC
by Zongyu Zhang, Jingwei Li, Jingjin Xie, Hui Zhang, Longfang Zhang and Jian Zhou
Actuators 2026, 15(3), 140; https://doi.org/10.3390/act15030140 - 2 Mar 2026
Viewed by 222
Abstract
Offshore operational environments are inherently stochastic, with waves, currents, and wind loads exerting a significant influence on vessel attitude and equipment stability. While Stewart platforms enable active motion compensation, conventional control strategies frequently suffer from time delays, actuator lag, and limited disturbance rejection, [...] Read more.
Offshore operational environments are inherently stochastic, with waves, currents, and wind loads exerting a significant influence on vessel attitude and equipment stability. While Stewart platforms enable active motion compensation, conventional control strategies frequently suffer from time delays, actuator lag, and limited disturbance rejection, resulting in inadequate performance under complex sea conditions. To overcome these limitations, this paper presents a wave compensation control strategy for a Stewart platform that integrates deep learning-based prediction with active disturbance rejection control (ADRC). A bidirectional long short-term memory (BiLSTM) network is developed to predict vessel attitude in advance. The predicted attitude is transformed into actuator displacement commands through the inverse kinematics of the Stewart platform. An ADRC-based displacement controller is then designed to achieve fast and robust compensation under wave disturbances. Six-degree-of-freedom (6-DOF) dynamic models of a catamaran and a Stewart platform are established in Simulink and Simscape, and sea states 2, 4, and 6 are simulated using an enhanced Joint North Sea Wave Project (JONSWAP) wave spectrum. The simulation results show that, compared with Proportional–Integral–Derivative (PID) and ADRC methods, the proposed BiLSTM-ADRC strategy reduces the roll root mean squared error (RMSE) by 76.6% and 73.2%, and pitch RMSE by 64.1% and 58.1%, respectively, demonstrating an improved attitude stabilization performance. Full article
(This article belongs to the Section Control Systems)
Show Figures

Figure 1

30 pages, 4409 KB  
Article
Divergent Trajectories of the Water–Energy–Food Nexus in the Yangtze River Economic Belt
by Yiyang Li, Hongrui Wang, Li Zhang, Hongchong Wang, Yuhan Ding and Xinlong Du
Water 2026, 18(5), 538; https://doi.org/10.3390/w18050538 - 25 Feb 2026
Viewed by 423
Abstract
Unraveling the coupling mechanisms of the Water–Energy–Food (WEF) nexus is critical for regional synergistic security and high-quality development. Using an integrated “relationship identification, equation construction, and scenario prediction” framework, this study characterized the spatiotemporal evolution of WEF interactions in the Yangtze River Economic [...] Read more.
Unraveling the coupling mechanisms of the Water–Energy–Food (WEF) nexus is critical for regional synergistic security and high-quality development. Using an integrated “relationship identification, equation construction, and scenario prediction” framework, this study characterized the spatiotemporal evolution of WEF interactions in the Yangtze River Economic Belt. Under this framework, a Granger causality test coupled with a SHAP interpretability model was first employed to quantify the causal strength among nexus elements, followed by a Bayesian Vector Autoregression model integrated with a hybrid Recurrent Neural Network (RNN) and System Dynamics (SD) approach to simulate evolutionary trajectories from 2024 to 2035. Results showed that: (1) The nexus mechanisms exhibited significant spatial duality. Upstream egg production drove a high virtual water footprint, while inland seafood consumption imposed a non-linear energy premium due to cold-chain dependency. In Shanghai, a strong diesel–groundwater coupling revealed a trade-off between energy input and underground safety. (2) Localized feed cultivation was the core driver for upstream water pressure, whereas logistics intensity was the dominant factor for energy–water interactions in urbanized regions. (3) From 2024 to 2035, the nexus structure will undergo bidirectional divergence. Ecological water demand in the midstream is projected to surge by over 130%, and Anhui’s milk production is forecast to more than double from 107.77 to 225.7 million tons. The findings provide scientific support for coordinating ecological conservation and high-quality development. Full article
(This article belongs to the Special Issue Advanced Perspectives on the Water–Energy–Food Nexus)
Show Figures

Figure 1

22 pages, 7978 KB  
Article
WebGIS Dynamic Framework for AHP+Random Forest Landslide Susceptibility Mapping with Open-Source Technologies
by Marcello La Guardia, Emanuela Genovese, Clemente Maesano, Giuseppe Mussumeci and Vincenzo Barrile
Land 2026, 15(3), 356; https://doi.org/10.3390/land15030356 - 24 Feb 2026
Viewed by 344
Abstract
Landslides triggered by extreme events, such as heavy rainfall, are often unpredictable and cause significant damage to people and infrastructure. Calculating landslide susceptibility and associated risk in real time is challenging on several fronts, but it would provide valuable assistance in the event [...] Read more.
Landslides triggered by extreme events, such as heavy rainfall, are often unpredictable and cause significant damage to people and infrastructure. Calculating landslide susceptibility and associated risk in real time is challenging on several fronts, but it would provide valuable assistance in the event of major disasters. In this context, this research project aims to present a cutting-edge system for dynamic landslide susceptibility estimation based on open-source software, open data, and Open Geospatial Consortium (OGC) standards. Using real-time precipitation and geospatial data, the system allows for the calculation of susceptibility following extreme rainfall events, combining Analytic Hierarchy Process (AHP) and Random Forest processing. The proposed framework represents a prototypical, Digital Twin-ready terrain system, where dynamic geospatial data and real-time precipitation data are integrated in a predictive machine learning model and published within a WebGIS-based architecture. The system dynamically updates landslide susceptibility information, supporting local authorities and planners in identifying critical areas and enabling timely intervention in the event of imminent danger. The automated WebGIS processing and visualization environment provides a scalable and extensible foundation for future integration of physically based simulations and bidirectional feedback mechanisms, oriented to Digital Twinning Twinning solutions. Full article
(This article belongs to the Special Issue Ground Deformation Monitoring via Remote Sensing Time Series Data)
Show Figures

Figure 1

24 pages, 5977 KB  
Article
Dam Deformation Prediction Based on MHA-BiGRU Framework Enhanced by CEEMD–iForest Outlier Detection
by Jinji Xie, Yuan Shao, Junzhuo Li, Zihao Jia, Chunjiang Fu, Bo Chen, Cong Ma and Sen Zheng
Water 2026, 18(4), 516; https://doi.org/10.3390/w18040516 - 21 Feb 2026
Viewed by 502
Abstract
Notably, one of the key points to address low accuracy and delayed responsiveness of dam deformation prediction models lies in the timely detection of the outliers caused by environmental disturbances, sensor failures, or operational anomalies of dam monitoring sequences. Therefore, our work offers [...] Read more.
Notably, one of the key points to address low accuracy and delayed responsiveness of dam deformation prediction models lies in the timely detection of the outliers caused by environmental disturbances, sensor failures, or operational anomalies of dam monitoring sequences. Therefore, our work offers an unambiguous method for overcoming this challenge. In this paper, a robust prediction framework that integrates Complete Ensemble Empirical Mode Decomposition (CEEMD) and Isolation Forest (iForest) for effective outlier detection, followed by a Multi-Head Attention Bidirectional Gated Recurrent Unit (MHA-BiGRU) model for dam deformation prediction, is presented. The original deformation time series is first decomposed using CEEMD into a set of intrinsic mode functions (IMFs). This decomposition separates the series into trend-related components and noise components. Subsequently, the iForest algorithm is applied in outlier detection for noise components. Then, the BiGRU model is enhanced with an MHA mechanism to give more weight to the features that affect the sequences of monitoring dam deformation. By enabling the proposed model to focus on the key factors affecting dam deformation, the accuracy of the prediction results has been enhanced. Finally, a case study introducing monitoring data from a practical project in China demonstrates the performance of the proposed method. The proposed MHA-BiGRU model demonstrates superior performance across all tested scenarios. Notably, the coefficient of determination is consistently maintained above 0.98, peaking at 0.9880. In terms of error control, the model exhibits a maximum mean absolute error of 0.1789, thereby substantiating its exceptional prediction accuracy and robustness. In comparison with classical time series forecasting models, including LSTM, GRU and BiGRU, the proposed approach demonstrates enhanced robustness and delivers greater prediction accuracy. The findings provide a promising reference framework for dam structural characteristics prediction in similar projects. Full article
Show Figures

Figure 1

20 pages, 4080 KB  
Article
Bio-Compatibility Analysis of Newly Developed Plug and Cuff Electrodes for Future Neuronal Interface Applications
by Eleni Zingkou, Georgios Pampalakis, Asimina Kolianou, Nafsika Rossopoulou, Aikaterini Skiada, Lydia Galouni, Patryk Śniarowski, Longina Madej-Kiełbik, Georgia Sotiropoulou, Karolina Gzyra-Jagieła, Theodora Katsila, Carmen Moldovan, Marian Ion, Octavian Narcis Ionescu, Eduard Franti, David Dragomir, Gerd Siekmeyer and Patrick Grotemeyer
Biomimetics 2026, 11(2), 147; https://doi.org/10.3390/biomimetics11020147 - 16 Feb 2026
Viewed by 418
Abstract
The NerveRepack project is a European initiative that aims to develop biomimetic exoskeletons/exoprostheses for amputated or paralyzed leg patients that will receive and transmit signals to enable movements and sensations for the patient. To implement the project, it is fundamental to develop implantable [...] Read more.
The NerveRepack project is a European initiative that aims to develop biomimetic exoskeletons/exoprostheses for amputated or paralyzed leg patients that will receive and transmit signals to enable movements and sensations for the patient. To implement the project, it is fundamental to develop implantable neuronal electrodes that will allow bidirectional signaling between the sensors placed on the exoskeletons/exoprostheses and the nervous system. In this direction, two electrodes, plug and cuff, have been designed as integral parts of the final implantable device. The electrodes should comply with strict regulations to ensure their safe implantation in patients. The purpose of this study was to support the compliance of the implant platforms of certain key components with the ISO and ASTM standards that would be required for clinical applications. We have used an indirect method to assess the biocompatibility of the developed electrodes against neuronal cells, fibroblasts, and keratinocytes. Also, we assessed hemocompatibility, i.e., the potential of implantable electrodes to induce hemolysis or complement activation. Finally, the mutagenic/genotoxic potential was tested against the internationally recommended CHO cells. Both representative plug and cuff electrode components were found non-cytotoxic, non-mutagenic, and unable to induce hemolysis. Therefore, from the point of early evaluation of in vitro material and process biocompatibility, the selected implant platforms for the electrodes could be implanted in preclinical models to delineate their potential in vivo applications as neuronal interface with the biomimetic exoskeleton/exoprostheses. Full article
Show Figures

Graphical abstract

23 pages, 3588 KB  
Article
Physics-Regularized and Safety-Enhanced Bi-GAT Reinforcement Learning Framework for Voltage Control
by Hui Qin, Binbin Zhong, Kai Wang, Youbing Zhang and Licheng Wang
Energies 2026, 19(4), 1036; https://doi.org/10.3390/en19041036 - 16 Feb 2026
Viewed by 329
Abstract
With more renewables being integrated into distribution grids, the problem of voltage fluctuation has become prominent. Effective Volt/VAR regulation is a commonly used method to ensure the safe operation of distribution networks. Model-based approaches tend to work well only if detailed network parameters [...] Read more.
With more renewables being integrated into distribution grids, the problem of voltage fluctuation has become prominent. Effective Volt/VAR regulation is a commonly used method to ensure the safe operation of distribution networks. Model-based approaches tend to work well only if detailed network parameters are available, while data-driven approaches can suffer from overfitting and may not generalize well. We created the PHY-GAT-SAC framework to address these issues. Physics-regularized reinforcement learning uses bidirectional graph attention, which combines a physics-informed model with a safety projection method that relies on sensitivity matrices. This makes it so that the voltage regulation is practical, interpretable, and secure. The framework works with two combined branches. One branch takes care of the nonlinear mapping from power injections to voltage states using a forward graph encoder and a reverse consistency constraint. At the same time, another branch extracts features directly from the voltages to improve the perception of system violation risk. The framework has a sensitivity-based safety layer as well. This layer projects every control action into a feasible area formed by linearized voltage restrictions, thus securing operation safety. Experiments on an IEEE 33-node system show that the framework works well. A safety layer guarantees a safe operating range without exact impedance values. And PHY-GAT-SAC greatly lowers voltage violations compared to multi-agent deep reinforcement learning. By successfully combining physics with learning, this study gives a unified framework for merging graph neural networks and reinforcement learning within intricate grid management. Full article
(This article belongs to the Special Issue Advanced in Modeling, Analysis and Control of Microgrids)
Show Figures

Figure 1

30 pages, 10747 KB  
Article
Digital Twin Framework for Cutterhead Design and Assembly Process Simulation Optimization for TBM
by Abubakar Sharafat, Waqas Arshad Tanoli, Sung-hoon Yoo and Jongwon Seo
Appl. Sci. 2026, 16(4), 1865; https://doi.org/10.3390/app16041865 - 13 Feb 2026
Viewed by 299
Abstract
With the rapid advancement in information technology, the digital twin and smart assembly process simulation have become an integral part of the design and manufacturing of high-precision products. However, conventional Tunnel Boring Machine (TBM) cutterhead design and on-site assembly planning remain largely experience-driven [...] Read more.
With the rapid advancement in information technology, the digital twin and smart assembly process simulation have become an integral part of the design and manufacturing of high-precision products. However, conventional Tunnel Boring Machine (TBM) cutterhead design and on-site assembly planning remain largely experience-driven and fragmented, with limited interoperability between geological characterization, structural verification, and constructability validation. This study proposes a digital twin-driven framework for TBM cutterhead design optimization and assembly process simulation that integrates geology-aware design inputs, BIM-based information modelling, FEM-based structural assessment, and immersive virtual environments within a unified virtual–physical workflow. To ensure consistent data exchange across platforms, an IFC4.3-compliant ontology is established using a non-intrusive property-set (Pset) extension strategy to represent cutterhead components, geological parameters, FEM load cases/results, and assembly tasks. Tunnel-scale stress analysis and cutter–rock interaction modelling are used to define project-representative cutter loading envelopes, which are mapped to a high-fidelity cutterhead FEM model for iterative structural refinement. The optimized configuration is then transferred to a game-engine/VR environment to support full-scale design inspection and assembly rehearsal, followed by manufacturing and field deployment with bidirectional feedback. To validate the proposed framework, an implementation case study of a deep hard-rock tunnelling project is presented where five design iterations were tracked across BIM–FEM–VR and nine constructability issues detected and resolved prior to assembly. The results indicate that the proposed digital twin approach strengthens traceability from geology to loading to structural response, reduces localized stress concentration at critical interfaces, and improves assembly readiness for complex tunnelling projects. Full article
(This article belongs to the Special Issue Surface and Underground Mining Technology and Sustainability)
Show Figures

Figure 1

23 pages, 2913 KB  
Article
Progressive Prototype Alignment with Entropy Regularization for Cross-Project Software Vulnerability Detection
by Yuze Ding, Jinheng Zhang, Yimang Li and Guozhen Li
Appl. Sci. 2026, 16(3), 1586; https://doi.org/10.3390/app16031586 - 4 Feb 2026
Viewed by 310
Abstract
Cross-project software vulnerability detection must cope with pronounced domain shift and severe class imbalance, while the target project is typically unlabeled. Existing unsupervised domain adaptation techniques either focus on marginal alignment and overlook class-conditional mismatch, or depend on noisy pseudolabels, which can induce [...] Read more.
Cross-project software vulnerability detection must cope with pronounced domain shift and severe class imbalance, while the target project is typically unlabeled. Existing unsupervised domain adaptation techniques either focus on marginal alignment and overlook class-conditional mismatch, or depend on noisy pseudolabels, which can induce negative transfer in imbalanced settings. To address these challenges we propose DAP2ER, a progressive domain adaptation framework that couples adversarial domain confusion with entropy regularization and prototype-guided high-confidence pseudolabel optimization. Specifically, DAP2ER constructs source class prototypes, selects reliable target samples via confidence-aware pseudolabeling, and performs class-conditional alignment by pulling target features toward the corresponding prototypes. A progressive weighting schedule gradually increases the strength of domain and self-training objectives, stabilizing optimization in early epochs. Experiments on two real-world vulnerability datasets demonstrate that DAP2ER consistently outperforms strong baselines, improving the F1-score by up to 21 percentage points and achieving substantial gains in AUC for bidirectional transfer. Full article
Show Figures

Figure 1

17 pages, 3529 KB  
Article
Study on Multimodal Sensor Fusion for Heart Rate Estimation Using BCG and PPG Signals
by Jisheng Xing, Xin Fang, Jing Bai, Luyao Cui, Feng Zhang and Yu Xu
Sensors 2026, 26(2), 548; https://doi.org/10.3390/s26020548 - 14 Jan 2026
Viewed by 641
Abstract
Continuous heart rate monitoring is crucial for early cardiovascular disease detection. To overcome the discomfort and limitations of ECG in home settings, we propose a multimodal temporal fusion network (MM-TFNet) that integrates ballistocardiography (BCG) and photoplethysmography (PPG) signals. The network extracts temporal features [...] Read more.
Continuous heart rate monitoring is crucial for early cardiovascular disease detection. To overcome the discomfort and limitations of ECG in home settings, we propose a multimodal temporal fusion network (MM-TFNet) that integrates ballistocardiography (BCG) and photoplethysmography (PPG) signals. The network extracts temporal features from BCG and PPG signals through temporal convolutional networks (TCNs) and bidirectional long short-term memory networks (BiLSTMs), respectively, achieving cross-modal dynamic fusion at the feature level. First, bimodal features are projected into a unified dimensional space through fully connected layers. Subsequently, a cross-modal attention weight matrix is constructed for adaptive learning of the complementary correlation between BCG mechanical vibration and PPG volumetric flow features. Combined with dynamic focusing on key heartbeat waveforms through multi-head self-attention (MHSA), the model’s robustness under dynamic activity states is significantly enhanced. Experimental validation using a publicly available BCG-PPG-ECG simultaneous acquisition dataset comprising 40 subjects demonstrates that the model achieves excellent performance with a mean absolute error (MAE) of 0.88 BPM in heart rate prediction tasks, outperforming current mainstream deep learning methods. This study provides theoretical foundations and engineering guidance for developing contactless, low-power, edge-deployable home health monitoring systems, demonstrating the broad application potential of multimodal fusion methods in complex physiological signal analysis. Full article
(This article belongs to the Section Biomedical Sensors)
Show Figures

Figure 1

Back to TopTop