Sign in to use this feature.

Years

Between: -

Subjects

remove_circle_outline
remove_circle_outline
remove_circle_outline
remove_circle_outline
remove_circle_outline
remove_circle_outline
remove_circle_outline
remove_circle_outline
remove_circle_outline

Journals

Article Types

Countries / Regions

Search Results (45)

Search Parameters:
Keywords = assembly sequence planning

Order results
Result details
Results per page
Select all
Export citation of selected articles as:
19 pages, 4361 KB  
Article
An Autonomous Mobile Measurement Method for Key Feature Points in Complex Aircraft Assembly Scenes
by Yang Zhang, Changyong Gao, Shouquan Sun, Xiao Guan, Yanjun Shi, Wei Liu and Yongkang Lu
Machines 2025, 13(10), 892; https://doi.org/10.3390/machines13100892 - 30 Sep 2025
Abstract
Large-scale measurement of key feature points (KFPs) on an aircraft is essential for coordinated movement of locators, which is critical to the final assembly accuracy. Due to the large number and wide distribution of KFPs as well as line-of-sight occlusion, network measurement of [...] Read more.
Large-scale measurement of key feature points (KFPs) on an aircraft is essential for coordinated movement of locators, which is critical to the final assembly accuracy. Due to the large number and wide distribution of KFPs as well as line-of-sight occlusion, network measurement of laser trackers (LTs) is required. Existing approaches rely on operational experience for the configuration of stations, sequences and station transitions of LTs, which compromises both efficiency and automation capability. To tackle this challenge, this article presents an autonomous mobile measurement method for KFPs in complex scenes of aircraft assembly, incorporating path self-planning and self-positioning capabilities, thereby substantially diminishing temporal expenditure. Firstly, a simultaneous self-planning method of measurement stations and tasks is proposed to determine the minimum number of stations, optimal locations, and their specific KFPs at each station. Secondly, considering obstacles and turning time, a path planning model of mobile LTs combining coarse and fine localization is established to realize automatic station transitions. Finally, an optimal sequence of series of KFPs with a wide spatial distribution is generated to minimize total distance. Aircraft component assembly experiments validated the method, cutting measurement error by 37% and total measurement time by over 50%. Full article
(This article belongs to the Section Automation and Control Systems)
Show Figures

Figure 1

20 pages, 5528 KB  
Article
Wearable Smart Gloves for Optimization Analysis of Disassembly and Assembly of Mechatronic Machines
by Chin-Shan Chen, Hung Wei Chang and Bo-Chen Jiang
Sensors 2025, 25(17), 5223; https://doi.org/10.3390/s25175223 - 22 Aug 2025
Viewed by 696
Abstract
With the rapid development of smart manufacturing, the optimization of real-time monitoring in operating procedures has become a crucial issue in modern industry. Traditional disassembly and assembly (D/A) work, relying on human experience and visual inspection, lacks immediacy and a quantitative basis, further [...] Read more.
With the rapid development of smart manufacturing, the optimization of real-time monitoring in operating procedures has become a crucial issue in modern industry. Traditional disassembly and assembly (D/A) work, relying on human experience and visual inspection, lacks immediacy and a quantitative basis, further affecting operating quality and efficiency. This study aims to develop a thin-film force sensor and an inertial measurement unit (IMU)-integrated wearable device for monitoring and analyzing operators’ behavioral characteristics during D/A tasks. First, by having operators wear self-made smart gloves and 17 IMU sensors, the work tables with three different heights are equipped with a mechatronics machine for the D/A experiment. Common D/A motions are designed into the experiment. Several subjects are invited to execute the standardized operating procedure, with upper limbs used to collect data on operators’ hand gestures and movements. Then, the measured data are applied to verify the performance measure functional best path of machine D/A. The results reveal that the system could effectively identify various D/A motions as well as observe operators’ force difference and motion mode, which, through the theory of performance indicator optimization and the verification of data analysis, could provide a reference for the best path planning, D/A sequence, and work table height design in the machine D/A process. The optimal workbench height for a standing operator is 5 to 10 cm above their elbow height. Performing assembly and disassembly tasks at this optimal height can help the operator save between 14.3933% and 35.2579% of physical effort. Such outcomes could aid in D/A behavior monitoring in industry, worker training, and operational optimization, as well as expand the application to instant feedback design for automation and smartization in a smart factory. Full article
Show Figures

Figure 1

31 pages, 3629 KB  
Article
Optimizing Assembly Error Reduction in Wind Turbine Gearboxes Using Parallel Assembly Sequence Planning and Hybrid Particle Swarm-Bacteria Foraging Optimization Algorithm
by Sydney Mutale, Yong Wang and De Tian
Energies 2025, 18(15), 3997; https://doi.org/10.3390/en18153997 - 27 Jul 2025
Viewed by 493
Abstract
This study introduces a novel approach for minimizing assembly errors in wind turbine gearboxes using a hybrid optimization algorithm, Particle Swarm-Bacteria Foraging Optimization (PSBFO). By integrating error-driven task sequencing and real-time error feedback with the PSBFO algorithm, we developed a comprehensive framework tailored [...] Read more.
This study introduces a novel approach for minimizing assembly errors in wind turbine gearboxes using a hybrid optimization algorithm, Particle Swarm-Bacteria Foraging Optimization (PSBFO). By integrating error-driven task sequencing and real-time error feedback with the PSBFO algorithm, we developed a comprehensive framework tailored to the unique challenges of gearbox assembly. The PSBFO algorithm combines the global search capabilities of PSO with the local refinement of BFO, creating a unified framework that efficiently explores task sequencing, minimizing misalignment and torque misapplication assembly errors. The methodology results in a 38% reduction in total assembly errors, improving both process accuracy and efficiency. Specifically, the PSBFO algorithm reduced errors from an initial value of 50 to a final value of 5 across 20 iterations, with components such as the low-speed shaft and planetary gear system showing the most substantial reductions. The 50 to 5 error reduction represents a significant decrease in assembly errors from an unoptimized (50) to an optimized (5) sequence, achieved through the PSBFO algorithm, by minimizing dimensional deviations, torque mismatches, and alignment errors across 26 critical gearbox components. While the primary focus is on wind turbine gearbox applications, this approach has the potential for broader applicability in error-prone assembly processes in industries such as automotive and aerospace, warranting further validation in future studies. Full article
(This article belongs to the Special Issue Novel Research on Renewable Power and Hydrogen Generation)
Show Figures

Figure 1

15 pages, 2556 KB  
Article
The Assembly Mechanisms of Arbuscular Mycorrhizal Fungi in Urban Green Spaces and Their Response to Environmental Factors
by Jianhui Guo, Yue Xin, Xueying Li, Yiming Sun, Yue Hu and Jingfei Wang
Diversity 2025, 17(6), 425; https://doi.org/10.3390/d17060425 - 16 Jun 2025
Cited by 1 | Viewed by 605
Abstract
Urban green spaces are integral components of city ecosystems, supporting essential belowground microbial communities such as arbuscular mycorrhizal fungi (AMF). Understanding how green space types influence AMF communities is key to promoting urban ecological function. This study examines AMF diversity, community assembly, and [...] Read more.
Urban green spaces are integral components of city ecosystems, supporting essential belowground microbial communities such as arbuscular mycorrhizal fungi (AMF). Understanding how green space types influence AMF communities is key to promoting urban ecological function. This study examines AMF diversity, community assembly, and co-occurrence network structures in two urban green space types—park and roadside—in Kaifeng, Henan Province, China. Soil samples were collected from both sites, and AMF community composition was assessed using high-throughput sequencing. Environmental variables, including total nitrogen (TN), available phosphorus (AP), available potassium (AK), water content, and pH, were measured to evaluate their influence on AMF communities. The results indicate marked differences between the two green space types. Park soils support significantly greater AMF species richness and more complex co-occurrence networks than roadside soils. These differences are correlated with higher nutrient levels in park soils. By contrast, AMF communities in roadside soils are more strongly associated with soil water content and pH, resulting in reduced diversity and more homogeneous community structures. Stochastic processes predominantly govern community assembly in both green space types, with roadside green spaces being more influenced by stochastic processes than park green spaces. These findings highlight the influence of urban landscape type on AMF communities and provide guidance for enhancing urban biodiversity through targeted landscape planning and soil management. In future work, we will implement long-term AMF monitoring across different green-space types and evaluate specific management practices to optimize soil health and ecosystem resilience. Full article
Show Figures

Figure 1

23 pages, 5733 KB  
Article
Combining Instance Segmentation and Ontology for Assembly Sequence Planning Towards Complex Products
by Xiaolin Shi, Xu Wu, Han Zhang and Xiaolong Xu
Sustainability 2025, 17(9), 3958; https://doi.org/10.3390/su17093958 - 28 Apr 2025
Viewed by 575
Abstract
Aiming at the efficiency bottleneck and error risk caused by the over-reliance on manual experience in traditional assembly sequence planning, the urgent demand for deep reuse of multi-source knowledge in complex products, and the growing demand for resource saving and sustainable development, this [...] Read more.
Aiming at the efficiency bottleneck and error risk caused by the over-reliance on manual experience in traditional assembly sequence planning, the urgent demand for deep reuse of multi-source knowledge in complex products, and the growing demand for resource saving and sustainable development, this study focuses on the core problem of the lack of empirical knowledge modeling and reasoning mechanism in the assembly process of complex products, and proposes a three-phase assembly sequence intelligent planning method that integrates deep learning and ontology theory. Method: First, we propose an instance segmentation model based on the improved Mask R-CNN architecture, incorporate the ResNet50 pre-training strategy to enhance the generalization ability of the model, reconstruct the Mask branch, and add the attention mechanism to achieve high-precision recognition and extraction of geometric features of the assembly parts. Secondly, a multi-level assembly ontology semantic model is constructed based on the ontology theory, which realizes the structured expression of knowledge from three dimensions: product structure level (product–assembly–part), physical attributes (weight/precision/dimension), and assembly process (number of fits/direction of assembly), and builds a reasoning system with six assembly rules in combination with the SWRL language, which covers the core elements of geometric constraints, process priority, and so on. Finally, experiments are carried out with the example gearbox as the validation object, and the results show that the assembly sequence generated by the method meets the requirements of the process specification, which verifies the validity of the technology path. By constructing a closed-loop technology path of “visual perception–knowledge reasoning–sequence generation”, this study effectively overcomes the subjective bias of manual planning, integrates multi-source knowledge to improve the reuse rate of knowledge, and provides a solution of both theoretical value and engineering feasibility for the intelligent assembly of complex electromechanical products, which reduces the R&D cost and contributes to the sustainable development. Full article
Show Figures

Figure 1

20 pages, 2636 KB  
Article
Research on Assembly Sequence Planning of Large Cruise Ship Cabins Based on Improved Genetic Algorithm
by Liyang Ju, Xiaoyuan Wu, Yixi Zhao, Jianfeng Liu and Kun Liu
Biomimetics 2025, 10(4), 237; https://doi.org/10.3390/biomimetics10040237 - 11 Apr 2025
Viewed by 419
Abstract
In the construction process of large cruise ships, there are numerous cabin components, and the number of assembly sequences will experience a “combinatorial explosion”, which will become a complex NP hard problem. This article proposes an assembly sequence planning method based on practical [...] Read more.
In the construction process of large cruise ships, there are numerous cabin components, and the number of assembly sequences will experience a “combinatorial explosion”, which will become a complex NP hard problem. This article proposes an assembly sequence planning method based on practical engineering problems in the construction process of large cruise ships. The cabin components are modularized, and an optimization algorithm is designed for multi-objective problem solving to obtain the optimal assembly sequence of cabin components. This article analyzes the impact of six constraint conditions on the assembly plan, including geometric constraints, sequence constraints, number of assembly reversals, number of tool replacements, stable connection relationships, and selection of reference components. A fitness function is designed and a mathematical model is established. On this basis, a genetic greedy combination algorithm is proposed to solve the optimal assembly sequence. Compared with traditional genetic algorithms, this improves computational efficiency and solves complex problems in a better manner. Multiple unique optimal solutions can be obtained in one solution process. The feasibility and effectiveness of this method were verified through examples. Full article
Show Figures

Figure 1

18 pages, 22159 KB  
Article
Digital Integrated Design and Assembly Planning Processes for Sports Vehicles Using the Example of a Skateboard
by Timo Schuchter, Markus Till, Ralf Stetter and Stephan Rudolph
Vehicles 2025, 7(1), 22; https://doi.org/10.3390/vehicles7010022 - 25 Feb 2025
Cited by 1 | Viewed by 1195
Abstract
The current product and assembly processes of system development in the vehicle industry are characterised by a multitude of different model formats, a relatively low level of data integration, and an unsatisfactory management of information. This article presents an integrated design and assembly [...] Read more.
The current product and assembly processes of system development in the vehicle industry are characterised by a multitude of different model formats, a relatively low level of data integration, and an unsatisfactory management of information. This article presents an integrated design and assembly planning process which applies several model-to-model (M2M) transformations in order to ensure a seamless transition from product requirements to an assembly system layout and design. The digital process employs a framework based on graph-based design languages (GBDLs) and achieves an integration in a model-based systems engineering (MBSE) industrial context. The underlying hypothesis that this seamless transition is possible is tested on the basis of the product and assembly system development of a sports vehicle. In this article, a skateboard is used for detailing and explaining the different modelling perspectives throughout the engineering and assembly process of this product. Due to a conscious application of GBDLs in an MBSE framework, it is possible to achieve a continuous sequence of M2M transformations which guarantees a maximum level of information integrity. These two aspects are cornerstones for a future integrated design automation of a product and its assembly system. It is important to note that the presented approach is universal and can be used in the production of components for the automotive industry, entire vehicles, and their assembly. Full article
(This article belongs to the Special Issue Vehicle Design Processes, 2nd Edition)
Show Figures

Figure 1

19 pages, 6703 KB  
Article
Whole-Genome Sequencing and Fine Map Analysis of Pholiota nameko
by Yan He, Bo Liu, Xiaoqi Ouyang, Mianyu He, Hongyan Hui, Bimei Tang, Liaoliao Feng, Min Ren, Guoliang Chen, Guangping Liu and Xiaolong He
J. Fungi 2025, 11(2), 112; https://doi.org/10.3390/jof11020112 - 3 Feb 2025
Cited by 1 | Viewed by 1506
Abstract
Pholiota nameko (T. Ito) S. Ito and S. Imai is an emerging wild mushroom species belonging to the genus Pholiota. Its unique brown–yellow appearance and significant biological activity have garnered increasing attention in recent years. However, there is a relative lack of [...] Read more.
Pholiota nameko (T. Ito) S. Ito and S. Imai is an emerging wild mushroom species belonging to the genus Pholiota. Its unique brown–yellow appearance and significant biological activity have garnered increasing attention in recent years. However, there is a relative lack of research on the biological characteristics and genetics of P. nameko, which greatly limits the potential for an in-depth exploration of this mushroom in the research fields of molecular breeding and evolutionary biology. This study aimed to address that gap by employing Illumina and Nanopore sequencing technologies to perform whole-genome sequencing, de novo assembly, and annotation analysis of the P. nameko ZZ1 strain. Utilizing bioinformatics methods, we conducted a comprehensive analysis of the genomic characteristics of this strain and successfully identified candidate genes associated with its mating type, carbohydrate-active enzymes, virulence factors, pan-genome, and drug resistance functions. The genome of P. nameko ZZ1 is 24.58 Mb in size and comprises 33 contigs, with a contig N50 of 2.11 Mb. A hylogenetic analysis further elucidated the genetic relationship between P. nameko and other Pholiota, revealing a high degree of collinearity between P. nameko and ZZ1. In our enzyme analysis, we identified 246 enzymes in the ZZ1 genome, including 68 key carbohydrate-active enzymes (CAZymes), and predicted the presence of 11 laccases, highlighting the strain’s strong potential for cellulose degradation. We conducted a pan-genomic analysis of five closely related strains of Pholiota, yielding extensive genomic information. Among these, there were 2608 core genes, accounting for 21.35% of the total genes, and 135 dispensable genes, highlighting significant genetic diversity among Pholiota and further confirming the value of pan-genomic analysis in uncovering species diversity. Notably, while we successfully identified the A-mating-type locus, composed of the homeodomain protein genes HD1 and HD2 in ZZ1, we were unable to obtain the B-mating-type locus due to technical limitations, preventing us from acquiring the pheromone receptor of the B-mating-type. We plan to supplement these data in future studies and explore the potential impact of the B-mating-type locus on the current findings. In summary, the genome data of ZZ1 presented in this study are not only valuable resources for understanding the genetic basis of this species, but also serve as a crucial foundation for subsequent genome-assisted breeding, research into cultivation technology, and the exploration of its nutritional and potential medicinal value. Full article
(This article belongs to the Special Issue Fungal Metabolomics and Genomics)
Show Figures

Figure 1

21 pages, 3734 KB  
Article
Towards Dynamic Human–Robot Collaboration: A Holistic Framework for Assembly Planning
by Fabian Schirmer, Philipp Kranz, Chad G. Rose, Jan Schmitt and Tobias Kaupp
Electronics 2025, 14(1), 190; https://doi.org/10.3390/electronics14010190 - 5 Jan 2025
Cited by 3 | Viewed by 1881
Abstract
The combination of human cognitive skills and dexterity with the endurance and repeatability of robots is a promising approach to modern assembly. However, efficiently allocating tasks and planning an assembly sequence between humans and robots is a manual, complex, and time-consuming activity. This [...] Read more.
The combination of human cognitive skills and dexterity with the endurance and repeatability of robots is a promising approach to modern assembly. However, efficiently allocating tasks and planning an assembly sequence between humans and robots is a manual, complex, and time-consuming activity. This work presents a framework named “Extract–Enrich–Assess–Plan–Review” that facilitates holistic planning of human–robot assembly processes. The framework automatically Extracts data from heterogeneous sources, Assesses the suitability of each assembly step to be performed by the human or robot, and Plans multiple assembly sequence plans (ASP) according to boundary conditions. Those sequences allow for a dynamic adaptation at runtime and incorporate different human–robot interaction modalities that are Synchronized, Cooperative, or Collaborative. An expert remains in the loop to Enrich the extracted data, and Review the results of the Assess and Plan steps with options to modify the process. To experimentally validate this framework, we compare the achieved degree of automation using three different CAD formats. We also demonstrate and analyze multiple assembly sequence plans that are generated by our system according to process time and the interaction modalities used. Full article
(This article belongs to the Special Issue Recent Advances in Robotics and Automation Systems)
Show Figures

Figure 1

13 pages, 3014 KB  
Article
Spatiotemporal Dynamics in Bird Species Assembly in the Coastal Wetlands of Sicily (Italy): A Multilevel Analytical Approach to Promote More Satisfactory Conservation Planning
by Alessandro Ferrarini, Claudio Celada and Marco Gustin
Land 2024, 13(8), 1333; https://doi.org/10.3390/land13081333 - 22 Aug 2024
Cited by 2 | Viewed by 1282
Abstract
The Sicilian wetlands (Italy) are seriously threatened by human activities and ongoing climate change. The loss of these wetlands as migratory stepping stones could severely hamper the migratory flow of many bird species along the central Mediterranean. Targeted actions for the conservation of [...] Read more.
The Sicilian wetlands (Italy) are seriously threatened by human activities and ongoing climate change. The loss of these wetlands as migratory stepping stones could severely hamper the migratory flow of many bird species along the central Mediterranean. Targeted actions for the conservation of the avifauna require thorough knowledge of the utilization that waterbirds make of these habitats. Aiming to inform planning for more satisfactory bird habitat management and bird diversity preservation along the Mediterranean migratory bird flyway, in this study, we inventoried the avian metacommunity of the coastal wetlands in Sicily during the most critical period of the year (July–September) and used a multilevel analytical framework to explore the spatiotemporal dynamics in bird species assemblages. We recorded 73 bird species, of which almost 90% were migratory and 30 belonged to Annex I of the Birds Directive. At the metacommunity level, we found that all the biodiversity metrics were low in July and approximately doubled in the successive sampling sessions (August–September), where they showed little if any change. At the community level, we detected two main clusters of wetlands with regard to species richness, of which one (wetlands Baronello, Gela, Gornalunga, and Roveto) was characterized by higher levels of species richness in nearly all the sampling dates. The pattern of species richness in the Sicilian wetlands was most similar between the first and second half of August, while July was very dissimilar from all the other sampling dates. At the guild level, we found a significant increase during July–September in the number of the species belonging to the “Mediterranean” migration guild and the “divers from the surface” and “surface feeders” foraging guilds. At the species level, we detected a significant temporal sequence of the occurrence of waterbird species: two species were only early dwellers in July, ten species were only late dwellers in September, and twenty-six species made use of the Sicilian wetlands all summer long. The spatial distribution of the waterbird species differed significantly between any pair of sampling dates. Overall, the Little Grebe, the Spotted Redshank, and the Little Tern were the bird species with the highest site infidelity; by contrast, the Black Stork, the Broad-billed Sandpiper, the European Golden Plover, the Common Shelduck, and the Black-necked Grebe changed their spatial distribution among wetlands the least during July–September. Our study allowed us to detect (1) the wetlands and (2) the waterbird species to which the priority for conservation should be assigned, as well as (3) the exact time span during July–September when conservation measures should be mandatory, and not only advisable. These results provide a broader insight of the space–time patterns in bird species assembly in the coastal wetlands of Sicily during the critical summer period. Full article
(This article belongs to the Section Land, Biodiversity, and Human Wellbeing)
Show Figures

Figure 1

13 pages, 1651 KB  
Article
New Variants in the Chloroplast Genome Sequence of Two Colombian Individuals of the Cedar Timber Species (Cedrela odorata L.), Using Long-Read Oxford Nanopore Technology
by Jaime Simbaqueba, Gina A. Garzón-Martínez and Nicolas Castano
Int. J. Plant Biol. 2024, 15(3), 865-877; https://doi.org/10.3390/ijpb15030062 - 21 Aug 2024
Viewed by 1395
Abstract
The plant species Cedrela odorata has been largely exploited in the timber industry due to the high demand for its wood. Therefore, C. odorata has been considered a vulnerable species since 1994, under the Convention on International Trade in Endangered Species of Wild [...] Read more.
The plant species Cedrela odorata has been largely exploited in the timber industry due to the high demand for its wood. Therefore, C. odorata has been considered a vulnerable species since 1994, under the Convention on International Trade in Endangered Species of Wild Fauna and Flora (CITES). C. odorata is a key timber species included in the management and conservation plans for the Amazon and Central American rainforests. These plans include the development of genetic and genomic resources to study local populations of the species in Colombia. In this study, two novel chloroplast (cp) genomes were assembled and annotated using the MinION long-read sequencing technology. The new cp genomes were screened for sequence variants (SVs), and a total of 16 SNPs were identified, presumably unique to populations from the Amazon region in Colombia. Comparative genomics with other reported cp genomes from different populations of C. odorata support the hypothesis of intraspecific diversity associated with their place of origin. These cp genome sequences of C. odorata from Colombian individuals represent valuable genomic resources for the species, suitable for identifying novel DNA fingerprinting and barcoding applications. Full article
(This article belongs to the Section Plant Biochemistry and Genetics)
Show Figures

Figure 1

18 pages, 1117 KB  
Article
Optimization Method for Assembly Sequence Evaluation Based on Assembly Cost and Ontology of Aviation Reducers
by Peng Liu, Linfeng Wu, Yanzhong Wang and Lize Guo
Appl. Sci. 2024, 14(12), 5116; https://doi.org/10.3390/app14125116 - 12 Jun 2024
Cited by 1 | Viewed by 1330
Abstract
An assembly sequence evaluation is one of the most important research directions of assembly sequence planning (ASP) for complex mechanical transmission products. Currently, aviation reducers lack a multi-perspective and multi-level evaluation of their assembly sequence. The existing evaluation indicators vary. The evaluation methods [...] Read more.
An assembly sequence evaluation is one of the most important research directions of assembly sequence planning (ASP) for complex mechanical transmission products. Currently, aviation reducers lack a multi-perspective and multi-level evaluation of their assembly sequence. The existing evaluation indicators vary. The evaluation methods have low effectiveness and poor practicability. Therefore, a comprehensive multidimensional evaluation method for complex assembly sequences is proposed in this paper. A multidimensional comprehensive evaluation of the overall assembly quality and performance indices of aviation reducer products is realized. Firstly, the main factors affecting assembly sequence planning are considered: the attributes of the basic unit parts and the cost control of the assembly process. An evaluation index system of assembly sequence planning based on the two dimensions of assembly cost and ontology is constructed. Then, according to the multidimensional evaluation index, fuzzy evaluation theory is used to establish a fuzzy set and a matrix for each dimensional evaluation index. The index weight is divided. A comprehensive evaluation model and the function of each dimension are established. After a comprehensive evaluation, the multidimensional assembly sequence evaluation method for aviation reducers is formed. Finally, the method is applied to the assembly process of the primary reducer of a helicopter’s main reducer, and a comprehensive evaluation of its assembly sequence scheme is completed to verify the feasibility of the proposed method. This article constructs a complex assembly sequence evaluation method that includes 12 evaluation indicators, improves the assembly sequence planning evaluation index system of aviation reducers, and can effectively promote the progress of optimization technology for complex assembly sequences of aviation reducers. Full article
Show Figures

Figure 1

26 pages, 9739 KB  
Article
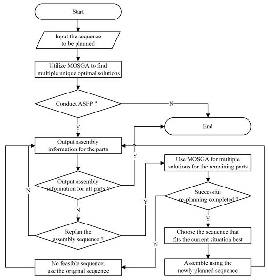
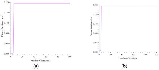
An Assembly Sequence Planning Method Based on Multiple Optimal Solutions Genetic Algorithm
by Xin Wan, Kun Liu, Weijian Qiu and Zhenhang Kang
Mathematics 2024, 12(4), 574; https://doi.org/10.3390/math12040574 - 14 Feb 2024
Cited by 5 | Viewed by 2556
Abstract
Assembly sequence planning (ASP) is an indispensable and important step in the intelligent assembly process, and aims to solve the optimal assembly sequence with the shortest assembly time as its optimization goal. This paper focuses on modular cabin construction for large cruise ships, [...] Read more.
Assembly sequence planning (ASP) is an indispensable and important step in the intelligent assembly process, and aims to solve the optimal assembly sequence with the shortest assembly time as its optimization goal. This paper focuses on modular cabin construction for large cruise ships, tackling the complexities and challenges of part assembly during the process, based on real engineering problems. It introduces the multiple optimal solutions genetic algorithm (MOSGA). The MOSGA analyzes product constraints and establishes a mathematical model. Firstly, the traditional genetic algorithm (GA) is improved in the case of falling into the local optimum when facing complex problems, so that it can jump out of the local optimum under the condition of satisfying the processing constraints and achieve the global search effect. Secondly, the problem whereby the traditional search algorithm converges to the unique optimal solution is solved, and multiple unique optimal solutions that are more suitable for the actual assembly problem are solved. Thirdly, for a variety of restrictions and emergencies that may occur during the assembly process, the assembly sequence flexible planning (ASFP) method is introduced so that each assembly can be flexibly adjusted. Finally, an example is used to verify the feasibility and effectiveness of the method. This method improves the assembly efficiency and the diversity of assembly sequence selection, and can flexibly adjust the assembly sequence, which has important guiding significance for the ASP problem. Full article
Show Figures

Figure 1

23 pages, 5144 KB  
Article
Building an Information Modeling-Based System for Automatically Generating the Assembly Sequence of Precast Concrete Components Using a Genetic Algorithm
by Subin Bae, Heesung Cha and Shaohua Jiang
Appl. Sci. 2024, 14(4), 1358; https://doi.org/10.3390/app14041358 - 7 Feb 2024
Cited by 3 | Viewed by 1996
Abstract
Facing a significant decrease in economic working processes, Off-Site Construction (OSC) methods have been frequently adopted in response to challenges such as declining productivity and labor shortages in the construction industry. Currently, in most OSC applications, the assembly phase is traditionally managed based [...] Read more.
Facing a significant decrease in economic working processes, Off-Site Construction (OSC) methods have been frequently adopted in response to challenges such as declining productivity and labor shortages in the construction industry. Currently, in most OSC applications, the assembly phase is traditionally managed based on the personal experience and judgment of the site managers. This approach can lead to inaccuracies or omissions, particularly when dealing with a large amount of information on large, complex construction sites. Additionally, there are limitations in exploring more efficient and productive alternatives for rapidly adapting to changing on-site conditions. Given that the assembly phase significantly affects the OSC productivity, a systematic management approach is crucial for expanding OSC methods. Some initial studies used computer algorithms to determine the optimal assembly sequences. However, these studies often focused on geometrical characteristics, such as component weight or spatial occupancy, neglecting crucial factors in actual site planning, such as the work radius and component installation status. Moreover, these studies tended to prioritize the generation of initial assembly sequences rather than providing alternatives for adapting to evolving on-site conditions. In response to these limitations, this study presents a systematic framework utilizing a Building Information Modeling (BIM)–Genetic Algorithm (GA) approach to generate Precast Concrete (PC) component installation sequences. The developed system employs Genetic Algorithms to objectively explore diverse assembly plans, emphasizing the flexibility of accommodating evolving on-site conditions. Real on-site scenarios were simulated using this framework to explore multiple assembly plan alternatives and validate their applicability. Comprehensive interviews were conducted to validate the research and confirm the system’s potential contributions, especially at just-in-time-focused PC sites. Acknowledging a broader range of variables such as equipment and manpower, this study anticipates fostering more systematic on-site management within the context of a digitized construction environment. The proposed algorithm contributes to improving both productivity and sustainability of the construction industry by optimizing the management process of the off-site construction projects. Full article
Show Figures

Figure 1

25 pages, 6651 KB  
Article
A Knowledge Graph-Based Approach for Assembly Sequence Recommendations for Wind Turbines
by Mingfei Liu, Bin Zhou, Jie Li, Xinyu Li and Jinsong Bao
Machines 2023, 11(10), 930; https://doi.org/10.3390/machines11100930 - 27 Sep 2023
Cited by 9 | Viewed by 3070
Abstract
There are various forms of assembly data sources for wind turbines, which contributes to the lack of a unified and standardized expression. Moreover, the reusability of historical assembly data is low, which leads to the poor reasoning ability of a new product assembly [...] Read more.
There are various forms of assembly data sources for wind turbines, which contributes to the lack of a unified and standardized expression. Moreover, the reusability of historical assembly data is low, which leads to the poor reasoning ability of a new product assembly sequence. In this paper, we propose a knowledge graph-based approach for assembly sequence recommendations for wind turbines. First, for the multimodal data (text in process manual, image of tooling, and three-dimensional (3D) model) of assembly, a multi-process assembly information representation model is established to express assembly elements in a unified way. In addition, knowledge extraction methods for different modal data are designed to construct a multimodal knowledge graph for wind turbine assembly. Further, the retrieval of similar assembly process items based on the bidirectional encoder representation from transformers joint graph-matching network (BERT-GMN) is proposed to predict the assembly sequence subgraphs. Also, a Semantic Web Rule Language (SWRL)-based assembly process items inference method is proposed to automatically generate subassembly sequences by combining component assembly relationships. Then, a multi-objective sequence optimization algorithm for the final assembly is designed to output the optimal assembly sequences. Finally, taking the VEU-15 wind turbine as the object, the effectiveness of the assembly process information modeling and part multi-source information representation is verified. Sequence recommendation results are better quality compared to traditional assembly sequence planning algorithms. It provides a feasible solution for wind turbine assembly to be optimized from multiple objectives simultaneously. Full article
(This article belongs to the Special Issue Smart Processes for Machines, Maintenance and Manufacturing Processes)
Show Figures

Figure 1

Back to TopTop