Sign in to use this feature.

Years

Between: -

Subjects

remove_circle_outline
remove_circle_outline
remove_circle_outline
remove_circle_outline
remove_circle_outline
remove_circle_outline
remove_circle_outline
remove_circle_outline

Journals

Article Types

Countries / Regions

Search Results (19)

Search Parameters:
Keywords = artificial ecosystem-based optimization (AEO)

Order results
Result details
Results per page
Select all
Export citation of selected articles as:
22 pages, 5355 KB  
Article
Application of a Multi-Algorithm-Optimized CatBoost Model in Predicting the Strength of Multi-Source Solid Waste Backfilling Materials
by Jianhui Qiu, Jielin Li, Xin Xiong and Keping Zhou
Big Data Cogn. Comput. 2025, 9(8), 203; https://doi.org/10.3390/bdcc9080203 - 7 Aug 2025
Viewed by 493
Abstract
Backfilling materials are commonly employed materials in mines for filling mining waste, and the strength of the consolidated backfill formed by the binding material directly influences the stability of the surrounding rock and production safety in mines. The traditional approach to obtaining the [...] Read more.
Backfilling materials are commonly employed materials in mines for filling mining waste, and the strength of the consolidated backfill formed by the binding material directly influences the stability of the surrounding rock and production safety in mines. The traditional approach to obtaining the strength of the backfill demands a considerable amount of manpower and time. The rapid and precise acquisition and optimization of backfill strength parameters hold utmost significance for mining safety. In this research, the authors carried out a backfill strength experiment with five experimental parameters, namely concentration, cement–sand ratio, waste rock–tailing ratio, curing time, and curing temperature, using an orthogonal design. They collected 174 sets of backfill strength parameters and employed six population optimization algorithms, including the Artificial Ecosystem-based Optimization (AEO) algorithm, Aquila Optimization (AO) algorithm, Germinal Center Optimization (GCO), Sand Cat Swarm Optimization (SCSO), Sparrow Search Algorithm (SSA), and Walrus Optimization Algorithm (WaOA), in combination with the CatBoost algorithm to conduct a prediction study of backfill strength. The study also utilized the Shapley Additive explanatory (SHAP) method to analyze the influence of different parameters on the prediction of backfill strength. The results demonstrate that when the population size was 60, the AEO-CatBoost algorithm model exhibited a favorable fitting effect (R2 = 0.947, VAF = 93.614), and the prediction error was minimal (RMSE = 0.606, MAE = 0.465), enabling the accurate and rapid prediction of the strength parameters of the backfill under different ratios and curing conditions. Additionally, an increase in curing temperature and curing time enhanced the strength of the backfill, and the influence of the waste rock–tailing ratio on the strength of the backfill was negative at a curing temperature of 50 °C, which is attributed to the change in the pore structure at the microscopic level leading to macroscopic mechanical alterations. When the curing conditions are adequate and the parameter ratios are reasonable, the smaller the porosity rate in the backfill, the greater the backfill strength will be. This study offers a reliable and accurate method for the rapid acquisition of backfill strength and provides new technical support for the development of filling mining technology. Full article
Show Figures

Figure 1

17 pages, 2284 KB  
Article
Induction Motor Geometric Parameter Optimization Using a Metaheuristic Optimization Method for High-Efficiency Motor Design
by Hasbi Apaydin, Necibe Füsun Oyman Serteller and Yüksel Oğuz
Energies 2025, 18(3), 733; https://doi.org/10.3390/en18030733 - 5 Feb 2025
Cited by 1 | Viewed by 1117
Abstract
In this study, the optimum design for an induction motor (IM) was realized by providing details of its geometric design. The IM optimization was carried out using the Artificial Ecosystem-based Optimization (AEO) algorithm, a metaheuristic method. The AEO algorithm was used for the [...] Read more.
In this study, the optimum design for an induction motor (IM) was realized by providing details of its geometric design. The IM optimization was carried out using the Artificial Ecosystem-based Optimization (AEO) algorithm, a metaheuristic method. The AEO algorithm was used for the first time in IM optimization, and the design parameters were optimized. Ten motor design parameters were used as design variables. IM efficiency was improved, as the objective function. The genetic algorithm (GA) optimization method was used for comparison with the results obtained with the AEO method. The optimized and unoptimized results of the IM design generated with codes created in the Matlab program were verified with the Ansys RMxprt EM Suite 19.2 program, and it could be seen that the results are in good agreement. As a result of these studies, it was observed that the use of AEO in determining the geometric parameters of the IM had better convergence accuracy and reached the optimum result in a shorter time compared to the GA optimization method. It was observed that IM efficiency increased from 90.34% to 91.575% on average with the AEO method. Full article
Show Figures

Figure 1

36 pages, 7864 KB  
Article
An Improved Bio-Inspired Material Generation Algorithm for Engineering Optimization Problems Including PV Source Penetration in Distribution Systems
by Mona Gafar, Shahenda Sarhan, Ahmed R. Ginidi and Abdullah M. Shaheen
Appl. Sci. 2025, 15(2), 603; https://doi.org/10.3390/app15020603 - 9 Jan 2025
Cited by 11 | Viewed by 1310
Abstract
The Material Generation Optimization (MGO) algorithm is an innovative approach inspired by material chemistry which emulates the processes of chemical compound formation and stabilization to thoroughly explore and refine the parameter space. By simulating the bonding processes—such as the formation of ionic and [...] Read more.
The Material Generation Optimization (MGO) algorithm is an innovative approach inspired by material chemistry which emulates the processes of chemical compound formation and stabilization to thoroughly explore and refine the parameter space. By simulating the bonding processes—such as the formation of ionic and covalent bonds—MGO generates new solution candidates and evaluates their stability, guiding the algorithm toward convergence on optimal parameter values. To improve its search efficiency, this paper introduces an Enhanced Material Generation Optimization (IMGO) algorithm, which integrates a Quadratic Interpolated Learner Process (QILP). Unlike conventional random selection, QILP strategically selects three distinct chemical compounds, resulting in increased diversity, a more thorough exploration of the solution space, and improved resistance to local optima. The adaptable and non-linear adjustments of QILP’s quadratic function allow the algorithm to traverse complex landscapes more effectively. This innovative IMGO, along with the original MGO, is developed to support applications across three phases, showcasing its versatility and enhanced optimization capabilities. Initially, both the original and improved MGO algorithms are evaluated using several mathematical benchmarks from the CEC 2017 test suite and benchmarks to measure their optimization capabilities. Following this, both algorithms are applied to the following three well-known engineering optimization problems: the welded beam design, rolling element bearing design, and pressure vessel design. The simulation results are then compared to various established bio-inspired algorithms, including Artificial Ecosystem Optimization (AEO), Fitness–Distance-Balance AEO (FAEO), Chef-Based Optimization Algorithm (CBOA), Beluga Whale Optimization Algorithm (BWOA), Arithmetic-Trigonometric Optimization Algorithm (ATOA), and Atomic Orbital Searching Algorithm (AOSA). Moreover, MGO and IMGO are tested on a real Egyptian power distribution system to optimize the placement of PV and the capacitor units with the aim of minimizing energy losses. Lastly, the PV parameters estimation problem is successfully solved via IMGO, considering the commercial RTC France cell. Comparative studies demonstrate that the IMGO algorithm not only achieves significant energy loss reduction but also contributes to environmental sustainability by reducing emissions, showcasing its overall effectiveness in practical energy optimization applications. The IMGO algorithm improved the optimization outcomes of 23 benchmark models with an average accuracy enhancement of 65.22% and a consistency of 69.57% compared to the MGO method. Also, the application of IMGO in PV parameter estimation achieved a reduction in computational errors of 27.8% while maintaining superior optimization stability compared to alternative methods. Full article
(This article belongs to the Special Issue Heuristic and Evolutionary Algorithms for Engineering Optimization)
Show Figures

Figure 1

19 pages, 1714 KB  
Article
A High-Performance Fractional Order Controller Based on Chaotic Manta-Ray Foraging and Artificial Ecosystem-Based Optimization Algorithms Applied to Dual Active Bridge Converter
by Felipe Ruiz, Eduardo Pichardo, Mokhtar Aly, Eduardo Vazquez, Juan G. Avalos and Giovanny Sánchez
Fractal Fract. 2024, 8(6), 332; https://doi.org/10.3390/fractalfract8060332 - 31 May 2024
Cited by 6 | Viewed by 1491
Abstract
Over the last decade, dual active bridge (DAB) converters have become critical components in high-frequency power conversion systems. Recently, intensive efforts have been directed at optimizing DAB converter design and control. In particular, several strategies have been proposed to improve the performance of [...] Read more.
Over the last decade, dual active bridge (DAB) converters have become critical components in high-frequency power conversion systems. Recently, intensive efforts have been directed at optimizing DAB converter design and control. In particular, several strategies have been proposed to improve the performance of DAB control systems. For example, fractional-order (FO) control methods have proven potential in several applications since they offer improved controllability, flexibility, and robustness. However, the FO controller design process is critical for industrializing their use. Conventional FO control design methods use frequency domain-based design schemes, which result in complex and impractical designs. In addition, several nonlinear equations need to be solved to determine the optimum parameters. Currently, metaheuristic algorithms are used to design FO controllers due to their effectiveness in improving system performance and their ability to simultaneously tune possible design parameters. Moreover, metaheuristic algorithms do not require precise and detailed knowledge of the controlled system model. In this paper, a hybrid algorithm based on the chaotic artificial ecosystem-based optimization (AEO) and manta-ray foraging optimization (MRFO) algorithms is proposed with the aim of combining the best features of each. Unlike the conventional MRFO method, the newly proposed hybrid AEO-CMRFO algorithm enables the use of chaotic maps and weighting factors. Moreover, the AEO and CMRFO hybridization process enables better convergence performance and the avoidance of local optima. Therefore, superior FO controller performance was achieved compared to traditional control design methods and other studied metaheuristic algorithms. An exhaustive study is provided, and the proposed control method was compared with traditional control methods to verify its advantages and superiority. Full article
Show Figures

Figure 1

23 pages, 5126 KB  
Article
A Chlorophyll-a Concentration Inversion Model Based on Backpropagation Neural Network Optimized by an Improved Metaheuristic Algorithm
by Xichen Wang, Jianyong Cui and Mingming Xu
Remote Sens. 2024, 16(9), 1503; https://doi.org/10.3390/rs16091503 - 24 Apr 2024
Cited by 5 | Viewed by 1786
Abstract
Chlorophyll-a (Chl-a) concentration monitoring is very important for managing water resources and ensuring the stability of marine ecosystems. Due to their high operating efficiency and high prediction accuracy, backpropagation (BP) neural networks are widely used in Chl-a concentration inversion. However, BP neural networks [...] Read more.
Chlorophyll-a (Chl-a) concentration monitoring is very important for managing water resources and ensuring the stability of marine ecosystems. Due to their high operating efficiency and high prediction accuracy, backpropagation (BP) neural networks are widely used in Chl-a concentration inversion. However, BP neural networks tend to become stuck in local optima, and their prediction accuracy fluctuates significantly, thus posing restrictions to their accuracy and stability in the inversion process. Studies have found that metaheuristic optimization algorithms can significantly improve these shortcomings by optimizing the initial parameters (weights and biases) of BP neural networks. In this paper, the adaptive nonlinear weight coefficient, the path search strategy “Levy flight” and the dynamic crossover mechanism are introduced to optimize the three main steps of the Artificial Ecosystem Optimization (AEO) algorithm to overcome the algorithm’s limitation in solving complex problems, improve its global search capability, and thereby improve its performance in optimizing BP neural networks. Relying on Google Earth Engine and Google Colaboratory (Colab), a model for the inversion of Chl-a concentration in the coastal waters of Hong Kong was built to verify the performance of the improved AEO algorithm in optimizing BP neural networks, and the improved AEO algorithm proposed herein was compared with 17 different metaheuristic optimization algorithms. The results show that the Chl-a concentration inversion model based on a BP neural network optimized using the improved AEO algorithm is significantly superior to other models in terms of prediction accuracy and stability, and the results obtained via the model through inversion with respect to Chl-a concentration in the coastal waters of Hong Kong during heavy precipitation events and red tides are highly consistent with the measured values of Chl-a concentration in both time and space domains. These conclusions can provide a new method for Chl-a concentration monitoring and water quality management for coastal waters. Full article
Show Figures

Figure 1

15 pages, 3959 KB  
Article
Adaptive Neuro-Fuzzy Inference System Modeling and Optimization of Microbial Fuel Cells for Wastewater Treatment
by Mohammad Ali Abdelkareem, Samah Ibrahim Alshathri, Mohd Shahbudin Masdar and Abdul Ghani Olabi
Water 2023, 15(20), 3564; https://doi.org/10.3390/w15203564 - 12 Oct 2023
Cited by 6 | Viewed by 2817
Abstract
Due to their toxicity, Cr(VI) levels are subject to strict legislation and regulations in various industries and environmental contexts. Effective treatment technologies are also being developed to decrease the negative impacts on human health and the environment by removing Cr(VI) from water sources [...] Read more.
Due to their toxicity, Cr(VI) levels are subject to strict legislation and regulations in various industries and environmental contexts. Effective treatment technologies are also being developed to decrease the negative impacts on human health and the environment by removing Cr(VI) from water sources and wastewater. As a result, it would be interesting to model and optimize the Cr(VI) removal processes, especially those under neutral pH circumstances. Microbial fuel cells (MFCs) have the capacity to remove Cr(VI), but additional research is needed to enhance their usability, increase their efficacy, and address issues like scalability and maintaining stable operation. In this research work, ANFIS modeling and artificial ecosystem optimization (AEO) were used to maximize Cr(VI) removal efficiency and the power density of MFC. First, based on measured data, an ANFIS model is developed to simulate the MFC performance in terms of the Cu(II)/Cr(VI) ratio, substrate (sodium acetate) concentration (g/L), and external resistance Ω. Then, using artificial ecosystem optimization (AEO), the optimal values of these operating parameters, i.e., Cu(II)/Cr(VI) ratio, substrate concentration, and external resistance, are identified, corresponding to maximum Cr(VI) removal efficiency and power density. In the ANFIS modeling stage of power density, the coefficient-of-determination is enhanced to 0.9981 compared with 0.992 (by ANOVA), and the RMSE is decreased to 0.4863 compared with 16.486 (by ANOVA). This shows that the modeling phase was effective. In sum, the integration between ANFIS and AEO increased the power density and Cr(VI) removal efficiency by 19.14% and 15.14%, respectively, compared to the measured data. Full article
(This article belongs to the Special Issue Advanced Biotechnologies for Water and Wastewater Treatment)
Show Figures

Figure 1

17 pages, 3561 KB  
Article
Intelligent Resource Allocation Using an Artificial Ecosystem Optimizer with Deep Learning on UAV Networks
by Ahsan Rafiq, Reem Alkanhel, Mohammed Saleh Ali Muthanna, Evgeny Mokrov, Ahmed Aziz and Ammar Muthanna
Drones 2023, 7(10), 619; https://doi.org/10.3390/drones7100619 - 3 Oct 2023
Cited by 7 | Viewed by 2548
Abstract
An Unmanned Aerial Vehicle (UAV)-based cellular network over a millimeter wave (mmWave) frequency band addresses the necessities of flexible coverage and high data rate in the next-generation network. But, the use of a wide range of antennas and higher propagation loss in mmWave [...] Read more.
An Unmanned Aerial Vehicle (UAV)-based cellular network over a millimeter wave (mmWave) frequency band addresses the necessities of flexible coverage and high data rate in the next-generation network. But, the use of a wide range of antennas and higher propagation loss in mmWave networks results in high power utilization and UAVs are limited by low-capacity onboard batteries. To cut down the energy cost of UAV-aided mmWave networks, Energy Harvesting (EH) is a promising solution. But, it is a challenge to sustain strong connectivity in UAV-based terrestrial cellular networks due to the random nature of renewable energy. With this motivation, this article introduces an intelligent resource allocation using an artificial ecosystem optimizer with a deep learning (IRA-AEODL) technique on UAV networks. The presented IRA-AEODL technique aims to effectually allot the resources in wireless UAV networks. In this case, the IRA-AEODL technique focuses on the maximization of system utility over all users, combined user association, energy scheduling, and trajectory design. To optimally allocate the UAV policies, the stacked sparse autoencoder (SSAE) model is used in the UAV networks. For the hyperparameter tuning process, the AEO algorithm is used for enhancing the performance of the SSAE model. The experimental results of the IRA-AEODL technique are examined under different aspects and the outcomes stated the improved performance of the IRA-AEODL approach over recent state of art approaches. Full article
(This article belongs to the Special Issue UAV-Assisted Intelligent Vehicular Networks)
Show Figures

Figure 1

23 pages, 3088 KB  
Article
A Subtraction-Average-Based Optimizer for Solving Engineering Problems with Applications on TCSC Allocation in Power Systems
by Ghareeb Moustafa, Mohamed A. Tolba, Ali M. El-Rifaie, Ahmed Ginidi, Abdullah M. Shaheen and Slim Abid
Biomimetics 2023, 8(4), 332; https://doi.org/10.3390/biomimetics8040332 - 27 Jul 2023
Cited by 22 | Viewed by 2422
Abstract
The present study introduces a subtraction-average-based optimization algorithm (SAOA), a unique enhanced evolutionary technique for solving engineering optimization problems. The typical SAOA works by subtracting the average of searcher agents from the position of population members in the search space. To increase searching [...] Read more.
The present study introduces a subtraction-average-based optimization algorithm (SAOA), a unique enhanced evolutionary technique for solving engineering optimization problems. The typical SAOA works by subtracting the average of searcher agents from the position of population members in the search space. To increase searching capabilities, this study proposes an improved SAO (ISAO) that incorporates a cooperative learning technique based on the leader solution. First, after considering testing on different standard mathematical benchmark functions, the proposed ISAOA is assessed in comparison to the standard SAOA. The simulation results declare that the proposed ISAOA establishes great superiority over the standard SAOA. Additionally, the proposed ISAOA is adopted to handle power system applications for Thyristor Controlled Series Capacitor (TCSC) allocation-based losses reduction in electrical power grids. The SAOA and the proposed ISAOA are employed to optimally size the TCSCs and simultaneously select their installed transmission lines. Both are compared to two recent algorithms, the Artificial Ecosystem Optimizer (AEO) and AQuila Algorithm (AQA), and two other effective and well-known algorithms, the Grey Wolf Optimizer (GWO) and Particle Swarm Optimizer (PSO). In three separate case studies, the standard IEEE-30 bus system is used for this purpose while considering varying numbers of TCSC devices that will be deployed. The suggested ISAOA’s simulated implementations claim significant power loss reductions for the three analyzed situations compared to the GWO, AEO, PSO, and AQA. Full article
Show Figures

Figure 1

16 pages, 4157 KB  
Article
Precise Modeling of Proton Exchange Membrane Fuel Cell Using the Modified Bald Eagle Optimization Algorithm
by Alaa A. Zaky, Rania M. Ghoniem and F. Selim
Sustainability 2023, 15(13), 10590; https://doi.org/10.3390/su151310590 - 5 Jul 2023
Cited by 12 | Viewed by 1901
Abstract
The proton exchange membrane fuel cell (PEMFC) is a green energy converter that is based on the chemical reaction process. The behavior of this system can change with time due to aging and operating conditions. Knowing the current state of this system requires [...] Read more.
The proton exchange membrane fuel cell (PEMFC) is a green energy converter that is based on the chemical reaction process. The behavior of this system can change with time due to aging and operating conditions. Knowing the current state of this system requires an accurate model, and an exact PEMFC model requires precise parameters. These parameters should be identified and used to properly fit the polarization curve in order to effectively replicate the PEMFC behavior. This work suggests a precise unknown PEMFC parameter extraction based on a new metaheuristic optimization algorithm called the modified bald eagle search algorithm (mBES). The mBES is an optimization algorithm based on the principles of bald eagle behavior that combines local search and global search to achieve a balance between the exploration and exploitation of search spaces. It is a powerful and efficient technique for optimization problems where accurate and near-optimal solutions are desired. To approve the accuracy of the proposed identification approach, the proposed algorithm is compared to the following metaheuristic algorithms: bald eagle search algorithm (BES), artificial ecosystem-based optimization (AEO), leader Harris Hawk’s optimization (LHHO), rain optimization algorithm (ROA), sine cosine algorithm (SCA), and salp swarm algorithm (SSA). This evaluation process is applied to two commercialized PEMFC stacks: BCS 500 W PEMFC and Avista SR-12 PEM. The extracted parameters’ accuracy is measured as the sum of square errors (SSE) between the results produced by the optimizer and the experimental data in the objective function. As a result, the proposed PEMFC optimizing model outperforms the comparison models in terms of system correctness and convergence. The proposed extraction strategy, mBES, obtained the best results, with a fitness value of 0.011364 for the 500 W BCS and 0.035099 for the Avista SR-12 500 W PEMFC. Full article
(This article belongs to the Special Issue Artificial Intelligence Applications in Power and Energy Systems)
Show Figures

Figure 1

21 pages, 3795 KB  
Article
An Improved Artificial Ecosystem-Based Optimization Algorithm for Optimal Design of a Hybrid Photovoltaic/Fuel Cell Energy System to Supply A Residential Complex Demand: A Case Study for Kuala Lumpur
by Jing Yang, Yen-Lin Chen, Por Lip Yee, Chin Soon Ku and Manoochehr Babanezhad
Energies 2023, 16(6), 2867; https://doi.org/10.3390/en16062867 - 20 Mar 2023
Cited by 9 | Viewed by 2464
Abstract
In this paper, the optimal design of a hybrid energy system (HES), consisting of photovoltaic technology integrated with fuel cells (HPV/FC) and relying on hydrogen storage, is performed to meet the annual demand of a residential complex to find the minimum total net [...] Read more.
In this paper, the optimal design of a hybrid energy system (HES), consisting of photovoltaic technology integrated with fuel cells (HPV/FC) and relying on hydrogen storage, is performed to meet the annual demand of a residential complex to find the minimum total net present cost (TNPC), while observing the reliability constraint as the energy-not-supplied probability (ENSP) and considering real meteorological data of the Kuala Lumpur city in Malaysia. The decision variables include the size of system components, which are optimally determined by an improved artificial ecosystem-based optimization algorithm (IAEO). The conventional AEO is improved using the dynamic lens-imaging learning strategy (DLILS) to prevent premature convergence. The results demonstrated that the decrease (increase) of the reliability constraint leads to an increase (decrease) in the TNPC, as well as the cost of electricity (COE). For a maximum reliability constraint of 5%, the results show that the TNPC and COE obtained USD 2.247 million and USD 0.4046 million, respectively. The superior performance of the IAEO has been confirmed with the AEO, particle swarm optimization (PSO), and manta ray foraging optimization (MRFO), with the lowest TNPC and higher reliability. In addition, the effectiveness of the hydrogen tank efficiency and load changes is confirmed in the hybrid system design. Full article
(This article belongs to the Special Issue Hybrid-Renewable Energy Systems in Microgrids)
Show Figures

Figure 1

25 pages, 4174 KB  
Article
Implementing Optimization Techniques in PSS Design for Multi-Machine Smart Power Systems: A Comparative Study
by Aliyu Sabo, Theophilus Ebuka Odoh, Hossien Shahinzadeh, Zahra Azimi and Majid Moazzami
Energies 2023, 16(5), 2465; https://doi.org/10.3390/en16052465 - 5 Mar 2023
Cited by 9 | Viewed by 2876
Abstract
This study performed a comparative analysis of five new meta-heuristic algorithms specifically adopted based on two general classifications; namely, nature-inspired, which includes artificial eco-system optimization (AEO), African vulture optimization algorithm (AVOA), gorilla troop optimization (GTO), and non-nature-inspired or based on mathematical and physics [...] Read more.
This study performed a comparative analysis of five new meta-heuristic algorithms specifically adopted based on two general classifications; namely, nature-inspired, which includes artificial eco-system optimization (AEO), African vulture optimization algorithm (AVOA), gorilla troop optimization (GTO), and non-nature-inspired or based on mathematical and physics concepts, which includes gradient-based optimization (GBO) and Runge Kutta optimization (RUN) for optimal tuning of multi-machine power system stabilizers (PSSs). To achieve this aim, the algorithms were applied in the PSS design for a multi-machine smart power system. The PSS design was formulated as an optimization problem, and the eigenvalue-based objective function was adopted to improve the damping of electromechanical modes. The expressed objective function helped to determine the stabilizer parameters and enhanced the dynamic performance of the multi-machine power system. The performance of the algorithms in the PSS’s design was evaluated using the Western System Coordinating Council (WSCC) multi-machine power test system. The results obtained were compared with each other. When compared to nature-inspired algorithms (AEO, AVOA, and GTO), non-nature-inspired algorithms (GBO and RUN) reduced low-frequency oscillations faster by improving the damping of electromechanical modes and providing a better convergence ratio and statistical performance. Full article
(This article belongs to the Special Issue Sustainable Technologies for Decarbonising the Energy Sector)
Show Figures

Figure 1

17 pages, 5667 KB  
Article
Artificial Ecosystem-Based Optimization with an Improved Deep Learning Model for IoT-Assisted Sustainable Waste Management
by Mesfer Al Duhayyim, Heba G. Mohamed, Mohammed Aljebreen, Mohamed K. Nour, Abdullah Mohamed, Amgad Atta Abdelmageed, Ishfaq Yaseen and Gouse Pasha Mohammed
Sustainability 2022, 14(18), 11704; https://doi.org/10.3390/su141811704 - 18 Sep 2022
Cited by 20 | Viewed by 3304
Abstract
Increasing waste generation has become a key challenge around the world due to the dramatic expansion in industrialization and urbanization. This study focuses on providing effective solutions for real-time monitoring garbage collection systems via the Internet of things (IoT). It is limited to [...] Read more.
Increasing waste generation has become a key challenge around the world due to the dramatic expansion in industrialization and urbanization. This study focuses on providing effective solutions for real-time monitoring garbage collection systems via the Internet of things (IoT). It is limited to controlling the bad odor of blowout gases and the spreading of overspills by using an IoT-based solution. The inadequate and poor dumping of waste produces radiation and toxic gases in the environment, creating an adversarial effect on global warming, human health, and the greenhouse system. The IoT and deep learning (DL) confer active solutions for real-time data monitoring and classification, correspondingly. Therefore, this paper presents an artificial ecosystem-based optimization with an improved deep learning model for IoT-assisted sustainable waste management, called the AEOIDL-SWM technique. The presented AEOIDL-SWM technique exploits IoT-based camera sensors for collecting information and a microcontroller for processing the data. For waste classification, the presented AEOIDL-SWM technique applies an improved residual network (ResNet) model-based feature extractor with an AEO-based hyperparameter optimizer. Finally, the sparse autoencoder (SAE) algorithm is exploited for waste classification. To depict the enhancements of the AEOIDL-SWM system, a widespread simulation investigation is performed. The comparative analysis shows the enhanced outcomes of the AEOIDL-SWM technique over other DL models. Full article
(This article belongs to the Special Issue IoT Quality Assessment and Sustainable Optimization)
Show Figures

Figure 1

17 pages, 2080 KB  
Article
Power System Stability Enhancement Using a Novel Hybrid Algorithm Based on the Water Cycle Moth-Flame Optimization
by Ikram Boucetta, Djemai Naimi, Ahmed Salhi, Saleh Abujarad and Laid Zellouma
Energies 2022, 15(14), 5060; https://doi.org/10.3390/en15145060 - 11 Jul 2022
Cited by 7 | Viewed by 2419
Abstract
Poor control of the power grid can lead to a total system collapse, causing significant economic losses and possible damage to security and social peace. Therefore, improving power system stability, particularly transient stability, has become one of the major research topics. This paper [...] Read more.
Poor control of the power grid can lead to a total system collapse, causing significant economic losses and possible damage to security and social peace. Therefore, improving power system stability, particularly transient stability, has become one of the major research topics. This paper proposes a developed modeling approach that provides the optimal stabilizer parameters of the control devices, aiming at improving the electrical network stability by minimizing the angular speed deviation in the presence of a severe disturbance event using a novel hybrid algorithm called Water Cycle-Moth Flame Optimization (WCMFO). The main advantages of the proposed method are the speed of response and its efficient exploration and exploitation ability to attain the best solution quality. This is achieved by imposing a thermodynamic incident (an abrupt change in mechanical torque) on the well-known test model (SMIB), Single Machine Infinite Bus. To test the effectiveness of the proposed method, Power System Stabilizer (PSS), Proportional-Integral-Derivative (PID-based PSS), and Fractional Order-PID (FOPID-based PSS) are implemented to control and ensure the system’s ability to return to a stable state in the presence of this fault. The achieved experimental outcomes have proven the superiority, and efficiency of the developed approach (WCMFO) in terms of damping the oscillations and reducing the overshot, with an improvement of 44% over the Water Cycle Algorithm (WCA), Moth-Flame Optimization (MFO), and Artificial Ecosystem Optimization (AEO). It is envisaged that the proposed method could be very useful in the design of a practical high-performance power system stabilizer. Full article
Show Figures

Figure 1

17 pages, 3204 KB  
Article
Modern Optimal Controllers for Hybrid Active Power Filter to Minimize Harmonic Distortion
by Feras Alasali, Khaled Nusair, Husam Foudeh, William Holderbaum, Arangarajan Vinayagam and Asma Aziz
Electronics 2022, 11(9), 1453; https://doi.org/10.3390/electronics11091453 - 30 Apr 2022
Cited by 14 | Viewed by 2351
Abstract
Nowadays, AC distributed power networks are facing many challenges in guaranteeing and improving the required level of power quality indices in power networks with increasing nonlinear, time-variable and unbalanced loads. Power networks can benefit from avoiding and minimizing different AC problems, such as [...] Read more.
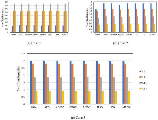
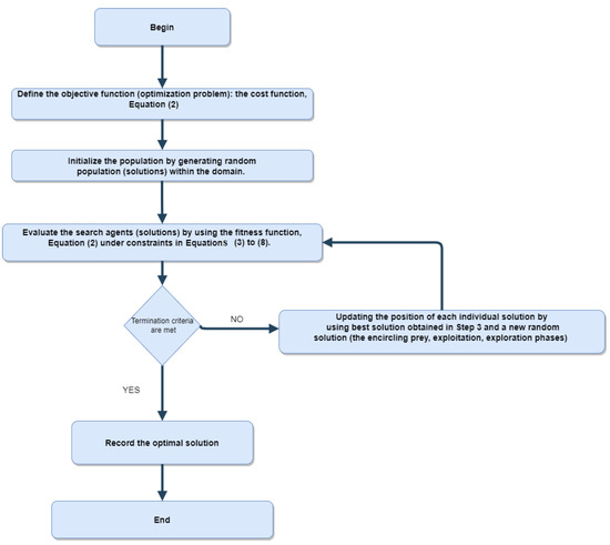
Nowadays, AC distributed power networks are facing many challenges in guaranteeing and improving the required level of power quality indices in power networks with increasing nonlinear, time-variable and unbalanced loads. Power networks can benefit from avoiding and minimizing different AC problems, such as frequency fluctuation and Total Harmonic Distortions (THDs), by using power filters, such as Hybrid Active Power Filters (HAPFs). Therefore, attention towards responsible power quality indices, such as Total Harmonic Distortion (THD), Power Factor (P.F) and Harmonic Pollution (HP) has increased. THD and HP are important indices to show the level of power quality at the network. In this paper, modern optimization techniques have been employed to optimize HAPF parameters, and minimize HP, by using a nature-inspired optimization algorithm, namely, Whale Optimization Algorithm (WOA). The WOA algorithm is compared to the most competitive powerful metaheuristic optimization algorithms: Manta Ray Foraging Optimization (MRFO), Artificial Ecosystem-based Optimization (AEO) and Golden Ratio Optimization Method (GROM). In addition, the WOA, and the proposed modern optimization algorithms, are compared to the most competitive metaheuristic optimization algorithm for HAPF from the literature, called L-SHADE. The comparison results show that the WOA algorithm outperformed all other optimization algorithms, in terms of minimizing harmonic pollution, through optimizing parameters of HAPF; therefore, this paper aims to present the WOA as a powerful control model for HAPF. Full article
(This article belongs to the Section Power Electronics)
Show Figures

Figure 1

26 pages, 5456 KB  
Article
Optimal Reactive Power Dispatch Using a Chaotic Turbulent Flow of Water-Based Optimization Algorithm
by Ahmed M. Abd-El Wahab, Salah Kamel, Mohamed H. Hassan, Mohamed I. Mosaad and Tarek A. AbdulFattah
Mathematics 2022, 10(3), 346; https://doi.org/10.3390/math10030346 - 24 Jan 2022
Cited by 61 | Viewed by 3213
Abstract
In this study, an optimization algorithm called chaotic turbulent flow of water-based optimization (CTFWO) algorithm is proposed to find the optimal solution for the optimal reactive power dispatch (ORPD) problem. The ORPD is formulated as a complicated, mixed-integer nonlinear optimization problem, comprising control [...] Read more.
In this study, an optimization algorithm called chaotic turbulent flow of water-based optimization (CTFWO) algorithm is proposed to find the optimal solution for the optimal reactive power dispatch (ORPD) problem. The ORPD is formulated as a complicated, mixed-integer nonlinear optimization problem, comprising control variables which are discrete and continuous. The CTFWO algorithm is used to minimize voltage deviation (VD) and real power loss (P_loss) for IEEE 30-bus and IEEE 57-bus power systems. These goals can be achieved by obtaining the optimized voltage values of the generator, the transformer tap changing positions, and the reactive compensation. In order to evaluate the ability of the proposed algorithm to obtain ORPD problem solutions, the results of the proposed CTFWO algorithm are compared with different algorithms, including artificial ecosystem-based optimization (AEO), the equilibrium optimizer (EO), the gradient-based optimizer (GBO), and the original turbulent flow of water-based optimization (TFWO) algorithm. These are also compared with the results of the evaluated performance of various methods that are used in many recent papers. The experimental results show that the proposed CTFWO algorithm has superior performance, and is competitive with many state-of-the-art algorithms outlined in some of the recent studies in terms of solution accuracy, convergence rate, and stability. Full article
(This article belongs to the Special Issue Advanced Optimization Methods and Applications)
Show Figures

Figure 1

Back to TopTop