An Improved Bio-Inspired Material Generation Algorithm for Engineering Optimization Problems Including PV Source Penetration in Distribution Systems
Abstract
1. Introduction
1.1. Background and Motivation
1.2. Population-Based Bio-Inspired Optimization Algorithms: An Overview
1.3. Applications of Bio-Inspired Optimization in Engineering Problems Including PV Source Penetration in Distribution Systems
1.4. Challenges and Research Gaps
1.5. The Objectives and Contributions of This Study
- An IMGO variant is proposed, integrating QILP to enhance search efficiency and improve results.
- Both the original MGO and the enhanced IMGO algorithms are rigorously tested against multiple benchmarks from the CEC 2017 suite to validate their optimization capabilities.
- The IMGO algorithm’s evaluation across 23 benchmark models demonstrates its robustness, with significant improvements in accuracy and consistency metrics, outperforming the standard MGO in over 65% of the cases.
- The IMGO algorithm is applied to three well-known engineering design problems, demonstrating superior performance compared to various bio-inspired algorithms.
- The IMGO algorithm is also evaluated on a real Egyptian power distribution system to optimize the placement of PV and capacitor units.
- The use of IMGO for PV parameter estimation illustrates its capability to minimize computational inaccuracies effectively, offering superior performance in a real-world engineering context.
2. Standard Version of MGO
2.1. Chemical Compounds, Reactions and Stability
2.2. Mathematical Model of MGO
2.2.1. Initialization
- MaT(m,n) is a material compound which is composed of combined elements.
- NMT is the number of materials in the population.
- E(m,n) refers to the combined elements in each material m.
- denotes the iteration count, with t = 0 representing the starting point of the initialized population.
- D signifies the dimensionality of the problem, indicating the total number of combined elements involved.
- represents the upper boundaries for each element variable ().
- represents the lower boundaries for each element variable ().
- is a randomly generated value associated with each element variable ().
2.2.2. Modeling Compounds
- is a newly composed material compound which is created in the next iteration (t + 1).
- is a newly composed element which is created in the next iteration (t + 1).
- and refer to random integers uniformly distributed.
- signifies the probabilistic factor modeled through a standard Gaussian distribution.
- μ indicates the central tendency regarding the selected randomized element .
- σ symbolizes the standard deviation, set to 1 in the work to simplify calculations.
- σ2 denotes the variance, describing the spread of the distribution.
- e refers to the base of the natural logarithm.
2.2.3. Modeling Reactions
- (q) indicates a selected randomized material (q).
- represents its participation factor related to the qth material.
- is the newly generated material.
2.2.4. Modeling Stability
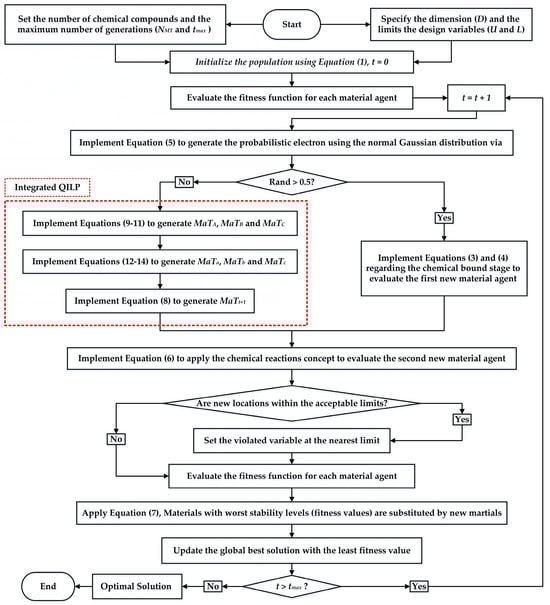
3. Proposed IMGO Integrating QILP
4. Simulation Results
- First, the performance of the IMGO algorithm is compared to the conventional MGO method utilizing benchmark functions from the CEC 2017 single-objective optimization competition set.
- Second, the comparisons are extended to consider 23 additional benchmarks.
- Third, the following three traditional engineering optimization problems are addressed by IMGO: the design of WBD, REBD, and PVD problems. After that, these outcomes are contrasted with those from other well-known algorithms that have been documented in the literature.
- Fourth, a real-world Egyptian power distribution network is utilized to test both MGO and IMGO. The goal is to minimize energy losses across the system by strategically placing photovoltaic (PV) and capacitor units.
- Lastly, the applications are extended for solving the parameter estimation problem of a PV cell by considering the commercial RTC France cell.
4.1. Evaluation of CEC 2017 Benchmark Models
4.2. Evaluation of 23 Additional Benchmark Models
4.3. Evaluation of Engineering Design Problems
4.3.1. Engineering Design 1: WBD Problem
4.3.2. Engineering Design 2: REBD Problem
4.3.3. Engineering Design 3: PVD Problem
4.4. IMGO for PV Source Penetration and Shunt Capacitors in Distribution Systems
4.5. IMGO for the PV Parameter Estimation Problem
5. Conclusions
Author Contributions
Funding
Institutional Review Board Statement
Informed Consent Statement
Data Availability Statement
Acknowledgments
Conflicts of Interest
References
- Jakšić, Z.; Devi, S.; Jakšić, O.; Guha, K. A Comprehensive Review of Bio-Inspired Optimization Algorithms Including Applications in Microelectronics and Nanophotonics. Biomimetics 2023, 8, 278. [Google Scholar] [CrossRef] [PubMed]
- Fan, X.; Sayers, W.; Zhang, S.; Han, Z.; Ren, L.; Chizari, H. Review and Classification of Bio-inspired Algorithms and Their Applications. J. Bionic Eng. 2020, 17, 611–631. [Google Scholar] [CrossRef]
- Molina, D.; LaTorre, A.; Herrera, F. An Insight into Bio-inspired and Evolutionary Algorithms for Global Optimization: Review, Analysis, and Lessons Learnt over a Decade of Competitions. Cogn. Comput. 2018, 10, 517–544. [Google Scholar] [CrossRef]
- Alhijawi, B.; Awajan, A. Genetic algorithms: Theory, genetic operators, solutions, and applications. Evol. Intell. 2024, 17, 1245–1256. [Google Scholar] [CrossRef]
- Masoum, M.A.S.; Ladjevardi, M.; Jafarian, A.; Fuchs, E.F. Optimal Placement, Replacement and Sizing of Capacitor Banks in Distorted Distribution Networks by Genetic Algorithms. IEEE Trans. Power Deliv. 2004, 19, 1794–1801. [Google Scholar] [CrossRef]
- Sinha, N.; Chakrabarti, R.; Chattopadhyay, P. Evolutionary programming techniques for economic load dispatch. IEEE Trans. Evol. Comput. 2003, 7, 83–94. [Google Scholar] [CrossRef]
- Singh, N.J.; Singh, S.; Chopra, V.; Aftab, M.A.; Hussain, S.M.S.; Ustun, T.S. Chaotic Evolutionary Programming for an Engineering Optimization Problem. Appl. Sci. 2021, 11, 2717. [Google Scholar] [CrossRef]
- Li, S.; Gong, W.; Wang, L.; Yan, X.; Hu, C. Optimal power flow by means of improved adaptive differential evolution. Energy 2020, 198, 117314. [Google Scholar] [CrossRef]
- Bilal; Pant, M.; Zaheer, H.; Garcia-Hernandez, L.; Abraham, A. Differential Evolution: A review of more than two decades of research. Eng. Appl. Artif. Intell. 2020, 90, 103479. [Google Scholar] [CrossRef]
- Nama, S.; Saha, A.K.; Sharma, S. Performance up-gradation of Symbiotic Organisms Search by Backtracking Search Algorithm. J. Ambient. Intell. Humaniz. Comput. 2022, 13, 5505–5546. [Google Scholar] [CrossRef]
- Shaheen, A.M.; El-Sehiemy, R.A.; Farrag, S.M. Optimal reactive power dispatch using backtracking search algorithm. Aust. J. Electr. Electron. Eng. 2016, 13, 200–210. [Google Scholar] [CrossRef]
- Shami, T.M.; El-Saleh, A.A.; Alswaitti, M.; Al-Tashi, Q.; Summakieh, M.A.; Mirjalili, S. Particle Swarm Optimization: A Comprehensive Survey. IEEE Access 2022, 10, 10031–10061. [Google Scholar] [CrossRef]
- Shaheen, A.M.; Alassaf, A.; Alsaleh, I.; El-Fergany, A.A. Advancements in Model Parameter Estimation for Proton Exchange Membrane Fuel Cells via Enhanced Artificial Hummingbird Algorithm. Int. J. Energy Res. 2024, 2024, 7616065. [Google Scholar] [CrossRef]
- Shaheen, A.M.; Ginidi, A.R.; Alassaf, A.; Alsaleh, I. Developing artificial hummingbird algorithm with linear controlling strategy and diversified territorial foraging tactics for combined heat and power dispatch. Alex. Eng. J. 2024, 105, 245–260. [Google Scholar] [CrossRef]
- Alqahtani, M.H.; Shaheen, A.M. Satin bowerbird algorithm with an adaptive constriction factor for enhanced photovoltaic integration in distribution feeders. Results Eng. 2024, 23, 102502. [Google Scholar] [CrossRef]
- Djalal, M.R.; Saini, M.; Yunus, A.M.S. Optimization Power System Stabilizer and Energy Storage Using Ant Colony Optimization. In Proceedings of the 2021 International Seminar on Machine Learning, Optimization, and Data Science, ISMODE 2021, Jakarta, Indonesia, 29–30 January 2022. [Google Scholar] [CrossRef]
- Hamouda, N.; Babes, B.; Hamouda, C.; Kahla, S.; Ellinger, T.; Petzoldt, J. Optimal Tuning of Fractional Order Proportional-Integral-Derivative Controller for Wire Feeder System Using Ant Colony Optimization. J. Eur. Syst. Autom. 2020, 53, 157–166. [Google Scholar] [CrossRef]
- Darvishpoor, S.; Darvishpour, A.; Escarcega, M.; Hassanalian, M. Nature-Inspired Algorithms from Oceans to Space: A Comprehensive Review of Heuristic and Meta-Heuristic Optimization Algorithms and Their Potential Applications in Drones. Drones 2023, 7, 427. [Google Scholar] [CrossRef]
- Braik, M.; Hammouri, A.; Atwan, J.; Al-Betar, M.A.; Awadallah, M.A. White Shark Optimizer: A novel bio-inspired meta-heuristic algorithm for global optimization problems. Knowl.-Based Syst. 2022, 243, 108457. [Google Scholar] [CrossRef]
- Abualigah, L.; Shehab, M.; Alshinwan, M.; Alabool, H. Salp swarm algorithm: A comprehensive survey. Neural Comput. Appl. 2020, 32, 11195–11215. [Google Scholar] [CrossRef]
- Mirjalili, S.; Gandomi, A.H.; Mirjalili, S.Z.; Saremi, S.; Faris, H.; Mirjalili, S.M. Salp Swarm Algorithm: A bio-inspired optimizer for engineering design problems. Adv. Eng. Softw. 2017, 114, 163–191. [Google Scholar] [CrossRef]
- Faramarzi; Heidarinejad, M.; Mirjalili, S.; Gandomi, A.H. Marine predators algorithm: A nature-inspired Metaheuristic. Expert Syst. Appl. 2020, 152, 113377. [Google Scholar] [CrossRef]
- Shaheen, A.M.; Hamida, M.; Alassaf, A.; Alsaleh, I. Enhancing parameter identification and state of charge estimation of Li-ion batteries in electric vehicles using an improved marine predators algorithm. J. Energy Storage 2024, 84, 110982. [Google Scholar] [CrossRef]
- Zhao, W.; Zhang, Z.; Wang, L. Manta ray foraging optimization: An effective bio-inspired optimizer for engineering applications. Eng. Appl. Artif. Intell. 2020, 87, 103300. [Google Scholar] [CrossRef]
- Shaheen, A.M.; Ginidi, A.R.; El-Sehiemy, R.A.; Ghoneim, S.S.M. Economic Power and Heat Dispatch in Cogeneration Energy Systems Using Manta Ray Foraging Optimizer. IEEE Access 2020, 8, 208281–208295. [Google Scholar] [CrossRef]
- Xie, L.; Han, T.; Zhou, H.; Zhang, Z.-R.; Han, B.; Tang, A. Tuna Swarm Optimization: A Novel Swarm-Based Metaheuristic Algorithm for Global Optimization. Comput. Intell. Neurosci. 2021, 2021, 9210050. [Google Scholar] [CrossRef]
- Rao, R.; Savsani, V.; Vakharia, D. Teaching–Learning-Based Optimization: An optimization method for continuous non-linear large scale problems. Inf. Sci. 2012, 183, 1–15. [Google Scholar] [CrossRef]
- Xue, R.; Wu, Z. A Survey of Application and Classification on Teaching-Learning-Based Optimization Algorithm. IEEE Access 2020, 8, 1062–1079. [Google Scholar] [CrossRef]
- Abualigah, L.; Diabat, A.; Geem, Z.W. A Comprehensive Survey of the Harmony Search Algorithm in Clustering Applications. Appl. Sci. 2020, 10, 3827. [Google Scholar] [CrossRef]
- Zhu, D.; Wang, S.; Zhou, C.; Yan, S.; Xue, J. Human memory optimization algorithm: A memory-inspired optimizer for global optimization problems. Expert Syst. Appl. 2024, 237, 121597. [Google Scholar] [CrossRef]
- Trojovský, P. A new human-based metaheuristic algorithm for solving optimization problems based on preschool education. Sci. Rep. 2023, 13, 21472. [Google Scholar] [CrossRef]
- Faridmehr, I.; Nehdi, M.L.; Davoudkhani, I.F.; Poolad, A. Mountaineering Team-Based Optimization: A Novel Human-Based Metaheuristic Algorithm. Mathematics 2023, 11, 1273. [Google Scholar] [CrossRef]
- Trojovský, P.; Dehghani, M. Migration Algorithm: A New Human-Based Metaheuristic Approach for Solving Optimization Problems. Comput. Model. Eng. Sci. 2023, 137, 1695–1730. [Google Scholar] [CrossRef]
- Kundu, R.; Chattopadhyay, S.; Nag, S.; Navarro, M.A.; Oliva, D. Prism refraction search: A novel physics-based metaheuristic algorithm. J. Supercomput. 2024, 80, 10746–10795. [Google Scholar] [CrossRef]
- Qais, M.H.; Hasanien, H.M.; Alghuwainem, S.; Loo, K.H. Propagation Search Algorithm: A Physics-Based Optimizer for Engineering Applications. Mathematics 2023, 11, 4224. [Google Scholar] [CrossRef]
- Abdel-Basset, M.; Mohamed, R.; Azeem, S.A.A.; Jameel, M.; Abouhawwash, M. Kepler optimization algorithm: A new metaheuristic algorithm inspired by Kepler’s laws of planetary motion. Knowl.-Based Syst. 2023, 268, 110454. [Google Scholar] [CrossRef]
- Fang, L.; Yao, Y.; Liang, X. New binary archimedes optimization algorithm and its application. Expert Syst. Appl. 2023, 230, 120639. [Google Scholar] [CrossRef]
- Rashedi, E.; Nezamabadi-Pour, H.; Saryazdi, S. GSA: A Gravitational Search Algorithm. Inf. Sci. 2009, 179, 2232–2248. [Google Scholar] [CrossRef]
- Chou, J.-S.; Truong, D.-N. A novel metaheuristic optimizer inspired by behavior of jellyfish in ocean. Appl. Math. Comput. 2021, 389, 125535. [Google Scholar] [CrossRef]
- Rauth, S.S.; Kastha, D.; Bajpai, P. Jellyfish search algorithm-based optimum tuning of PI controller for a front-end converter in a DFIG-based wind energy conversion system. Soft Comput. 2024, 28, 7287–7302. [Google Scholar] [CrossRef]
- Meng, K.; Chen, C.; Wu, T.; Xin, B.; Liang, M.; Deng, F. Evolutionary State Estimation-Based Multi-Strategy Jellyfish Search Algorithm for Multi-UAV Cooperative Path Planning. IEEE Trans. Intell. Veh. 2024, 1–19. [Google Scholar] [CrossRef]
- Mohamedshareef, R.; Abapour, M.; Hosseini, S.H.; Seyedi, H. Optimal overcurrent relay coordination: Balancing costs, time performance and generator placement in fault current limiter optimization. IET Gener. Transm. Distrib. 2024, 18, 1431–1448. [Google Scholar] [CrossRef]
- Yang, B.; Zhang, M.; Guo, Z.; Cao, P.; Yang, J.; He, G.; Yang, J.; Su, R.; Huang, X.; Zhu, M.; et al. Adaptive evolutionary jellyfish search algorithm based optimal photovoltaic array reconfiguration under partial shading condition for maximum power extraction. Expert Syst. Appl. 2023, 215, 119325. [Google Scholar] [CrossRef]
- Yang, B.; Wu, S.; Li, Q.; Yan, Y.; Li, D.; Luo, E.; Zeng, C.; Chen, Y.; Guo, Z.; Shu, H.; et al. Jellyfish search algorithm based optimal thermoelectric generation array reconfiguration under non-uniform temperature distribution condition. Renew. Energy 2023, 204, 197–217. [Google Scholar] [CrossRef]
- AlSaba, M.T.; Hakami, N.A.; AlJebreen, K.S.; Abido, M.A. Multi-objective distributionally robust approach for optimal location of renewable energy sources. Alex. Eng. J. 2023, 77, 75–94. [Google Scholar] [CrossRef]
- Mansouri, N.; Lashab, A.; Guerrero, J.M.; Cherif, A. Photovoltaic power plants in electrical distribution networks: A review on their impact and solutions. IET Renew. Power Gener. 2020, 14, 2114–2125. [Google Scholar] [CrossRef]
- Leghari, Z.H.; Kumar, M.; Shaikh, P.H.; Kumar, L.; Tran, Q.T. A Critical Review of Optimization Strategies for Simultaneous Integration of Distributed Generation and Capacitor Banks in Power Distribution Networks. Energies 2022, 15, 8258. [Google Scholar] [CrossRef]
- Pamuk, N.; Uzun, U.E. Optimal Allocation of Distributed Generations and Capacitor Banks in Distribution Systems Using Arithmetic Optimization Algorithm. Appl. Sci. 2024, 14, 831. [Google Scholar] [CrossRef]
- Rehman, N.; Mufti, M.U.D.; Gupta, N. Power flow analysis in a distribution system penetrated with renewable energy sources: A review. Int. J. Ambient. Energy 2024, 45, 2305701. [Google Scholar] [CrossRef]
- Montoya, O.D.; Gil-González, W.; Hernández, J.C. Efficient Integration of Fixed-Step Capacitor Banks and D-STATCOMs in Radial and Meshed Distribution Networks Considering Daily Operation Curves. Energies 2023, 16, 3532. [Google Scholar] [CrossRef]
- Bin Nadeem, T.; Siddiqui, M.; Khalid, M.; Asif, M. Distributed energy systems: A review of classification, technologies, applications, and policies. Energy Strat. Rev. 2023, 48, 101096. [Google Scholar] [CrossRef]
- Huy, T.H.B.; Van Tran, T.; Vo, D.N.; Nguyen, H.T.T. An improved metaheuristic method for simultaneous network reconfiguration and distributed generation allocation. Alex. Eng. J. 2022, 61, 8069–8088. [Google Scholar] [CrossRef]
- Sakr, W.S.; El-Sehiemy, R.A.; Azmy, A.M.; El-Ghany, H.A.A. Identifying optimal border of virtual power plants considering uncertainties and demand response. Alex. Eng. J. 2022, 61, 9673–9713. [Google Scholar] [CrossRef]
- Chinglemba, T.; Biswas, S.; Malakar, D.; Meena, V.; Sarkar, D.; Biswas, A. Introductory Review of Swarm Intelligence Techniques. In Studies in Computational Intelligence; Springer: Cham, Switzerland, 2023; Volume 1054. [Google Scholar] [CrossRef]
- Mohammadi, S.K.; Nazarpour, D.; Beiraghi, M. A novel metaheuristic algorithm inspired by COVID-19 for real-parameter optimization. Neural Comput. Appl. 2023, 35, 10147–10196. [Google Scholar] [CrossRef] [PubMed]
- Yang, X.-S. Nature-Inspired Algorithms in Optimization: Introduction, Hybridization, and Insights; Springer: Singapore, 2023. [Google Scholar] [CrossRef]
- Garg, V.; Deep, K.; Alnowibet, K.A.; Mohamed, A.W.; Shokouhifar, M.; Werner, F. LX-BBSCA: Laplacian biogeography-based sine cosine algorithm for structural engineering design optimization. AIMS Math. 2023, 8, 30610–30638. [Google Scholar] [CrossRef]
- Talatahari, S.; Azizi, M.; Gandomi, A.H. Material Generation Algorithm: A Novel Metaheuristic Algorithm for Optimization of Engineering Problems. Processes 2021, 9, 859. [Google Scholar] [CrossRef]
- Alsaggaf, W.; Gafar, M.; Sarhan, S.; Shaheen, A.M.; Ginidi, A.R. Chemical-Inspired Material Generation Algorithm (MGA) of Single- and Double-Diode Model Parameter Determination for Multi-Crystalline Silicon Solar Cells. Appl. Sci. 2024, 14, 8549. [Google Scholar] [CrossRef]
- Shen, Y.; Liang, Z.; Kang, H.; Sun, X.; Chen, Q. A Modified jSO Algorithm for Solving Constrained Engineering Problems. Symmetry 2021, 13, 63. [Google Scholar] [CrossRef]
- Akhtar, S.; Tai, K.; Ray, T. A socio-behavioural simulation model for engineering design optimization. Eng. Optim. 2002, 34, 341–354. [Google Scholar] [CrossRef]
- Mahdy, A.; Shaheen, A.; El-Sehiemy, R.; Ginidi, A. Artificial ecosystem optimization by means of fitness distance balance model for engineering design optimization. J. Supercomput. 2023, 79, 18021–18052. [Google Scholar] [CrossRef]
- Zhao, W.; Wang, L.; Zhang, Z. Artificial ecosystem-based optimization: A novel nature-inspired meta-heuristic algorithm. Neural Comput. Appl. 2020, 32, 9383–9425. [Google Scholar] [CrossRef]
- Trojovská, E.; Dehghani, M. A new human-based metahurestic optimization method based on mimicking cooking training. Sci. Rep. 2022, 12, 14861. [Google Scholar] [CrossRef] [PubMed]
- Zhong, C.; Li, G.; Meng, Z. Beluga whale optimization: A novel nature-inspired metaheuristic algorithm. Knowl.-Based Syst. 2022, 251, 109215. [Google Scholar] [CrossRef]
- Devan, P.A.M.; Hussin, F.A.; Ibrahim, R.B.; Bingi, K.; Nagarajapandian, M.; Assaad, M. An Arithmetic-Trigonometric Optimization Algorithm with Application for Control of Real-Time Pressure Process Plant. Sensors 2022, 22, 617. [Google Scholar] [CrossRef] [PubMed]
- Azizi, M. Atomic orbital search: A novel metaheuristic algorithm. Appl. Math. Model 2021, 93, 657–683. [Google Scholar] [CrossRef]
- Azizi, M.; Talatahari, S.; Giaralis, A. Optimization of Engineering Design Problems Using Atomic Orbital Search Algorithm. IEEE Access 2021, 9, 102497–102519. [Google Scholar] [CrossRef]
- Abderazek, H.; Yildiz, A.R.; Sait, S.M. Mechanical engineering design optimisation using novel adaptive differential evolution algorithm. Int. J. Veh. Des. 2019, 80, 285–329. [Google Scholar] [CrossRef]
- Gupta, S.; Abderazek, H.; Yıldız, B.S.; Yildiz, A.R.; Mirjalili, S.; Sait, S.M. Comparison of metaheuristic optimization algorithms for solving constrained mechanical design optimization problems. Expert Syst. Appl. 2021, 183, 115351. [Google Scholar] [CrossRef]
- Barshandeh, S.; Piri, F.; Sangani, S.R. HMPA: An innovative hybrid multi-population algorithm based on artificial ecosystem-based and Harris Hawks optimization algorithms for engineering problems. Eng. Comput. 2020, 38, 1581–1625. [Google Scholar] [CrossRef]
- Rao, B.R.; Tiwari, R. Optimum design of rolling element bearings using genetic algorithms. Mech. Mach. Theory 2007, 42, 233–250. [Google Scholar] [CrossRef]
- Zhao, W.; Wang, L.; Zhang, Z. Supply-Demand-Based Optimization: A Novel Economics-Inspired Algorithm for Global Optimization. IEEE Access 2019, 7, 73182–73206. [Google Scholar] [CrossRef]
- Sadollah, A.; Bahreininejad, A.; Eskandar, H.; Hamdi, M. Mine blast algorithm: A new population based algorithm for solving constrained engineering optimization problems. Appl. Soft Comput. J. 2013, 13, 2592–2612. [Google Scholar] [CrossRef]
- Migallón, H.; Jimeno-Morenilla, A.; Rico, H.; Sánchez-Romero, J.L.; Belazi, A. Multi-level parallel chaotic Jaya optimization algorithms for solving constrained engineering design problems. J. Supercomput. 2021, 77, 12280–12319. [Google Scholar] [CrossRef]
- Rao, R.V.; Savsani, V.J.; Vakharia, D.P. Teaching–learning-based optimization: A novel method for constrained mechanical design optimization problems. Comput. Aided Des. 2011, 43, 303–315. [Google Scholar] [CrossRef]
- Kannan, B.K.; Kramer, S.N. An Augmented Lagrange Multiplier Based Method for Mixed Integer Discrete Continuous Optimization and Its Applications to Mechanical Design. J. Mech. Des. 1994, 116, 405–411. [Google Scholar] [CrossRef]
- Shaheen, A.M.; Elattar, E.E.; Nagem, N.A.; Nasef, A.F. Allocation of PV Systems with Volt/Var Control Based on Automatic Voltage Regulators in Active Distribution Networks. Sustainability 2023, 15, 15634. [Google Scholar] [CrossRef]
- Elsayed, A.M.; Mishref, M.M.; Farrag, S.M. Distribution system performance enhancement (Egyptian distribution system real case study). Int. Trans. Electr. Energy Syst. 2018, 28, e2545. [Google Scholar] [CrossRef]
- Deep, K.; Singh, K.P.; Kansal, M.; Mohan, C. A real coded genetic algorithm for solving integer and mixed integer optimization problems. Appl. Math. Comput. 2009, 212, 505–518. [Google Scholar] [CrossRef]
- Storn, R.; Price, K. Differential evolution—A simple and efficient heuristic for global optimization over continuous spaces. J. Glob. Optim. 1997, 11, 341–359. [Google Scholar] [CrossRef]
- Kennedy, J.; Eberhart, R. Particle swarm optimization. In Proceedings of the ICNN’95-International Conference on Neural Networks, Perth, WA, Australia, 27 November–1 December 1995. [Google Scholar]
- Mirjalili, S.; Mirjalili, S.M.; Hatamlou, A. Multi-Verse Optimizer: A nature-inspired algorithm for global optimization. Neural Comput. Appl. 2016, 27, 495–513. [Google Scholar] [CrossRef]
- Smaili, I.H.; Almalawi, D.R.; Shaheen, A.M.; Mansour, H.S.E. Optimizing PV Sources and Shunt Capacitors for Energy Efficiency Improvement in Distribution Systems Using Subtraction-Average Algorithm. Mathematics 2024, 12, 625. [Google Scholar] [CrossRef]






















| No. | Function | Optimal |
|---|---|---|
| Fn1 | Shifted and rotated bent cigar | 100.000 |
| Fn2 | Shifted and rotated Rosenbrock’s | 400.000 |
| Fn3 | Hybrid 1 (N = 3) | 1100.000 |
| Fn4 | Hybrid 2 (N = 3) | 1200.000 |
| Fn5 | Hybrid 3 (N = 3) | 1300.000 |
| Fn6 | Hybrid 4 (N = 4) | 1400.000 |
| Fn7 | Hybrid 5 (N = 4) | 1500.000 |
| Fn8 | Hybrid 6 (N = 4) | 1600.000 |
| Fn9 | Hybrid 6 (N = 5) | 1800.000 |
| Fn10 | Hybrid 6 (N = 5) | 1900.000 |
| Fn11 | Hybrid 6 (N = 6) | 2000.000 |
| Fn12 | Composition 1 (N = 3) | 2100.000 |
| Fn13 | Composition 5 (N = 5) | 2500.000 |
| Fn14 | Composition 7 (N = 6) | 2700.000 |
| Fn15 | Composition 9 (N = 3) | 2900.000 |
| No. | Standard MGO | Proposed IMGO | IMGO vs. MGO (Improvement Percentage (%)) | ||||||||
|---|---|---|---|---|---|---|---|---|---|---|---|
| Best | Mean | Worst | STD | Best | Mean | Worst | STD | Best Score | Mean Score | Worst Score | |
| Fn1 | 147.8916 | 1064.324 | 3179.816 | 853.3595 | 100.0378 | 1592.515 | 4746.031 | 1447.195 | 32.357% | −49.627% | −49.255% |
| Fn2 | 300.0018 | 300.0167 | 300.0772 | 0.014162 | 300 | 300.0026 | 300.0294 | 0.005676 | 0.001% | 0.005% | 0.016% |
| Fn3 | 1010.426 | 1690.098 | 2253.025 | 321.895 | 1007.017 | 1676.037 | 2253.013 | 271.306 | 0.337% | 0.832% | 0.001% |
| Fn4 | 1102.462 | 1120.292 | 1188.506 | 20.19759 | 1100.224 | 1119.547 | 1160.304 | 13.81117 | 0.203% | 0.067% | 2.373% |
| Fn5 | 2603.683 | 22,778.05 | 137,662.6 | 26,178.14 | 1567.833 | 10,792.57 | 26,073.77 | 6297.235 | 39.784% | 52.619% | 81.060% |
| Fn6 | 1401.187 | 1995.976 | 16,165.59 | 2068.097 | 1307.931 | 2806.708 | 11,664.93 | 1119.007 | 6.655% | −40.618% | 27.841% |
| Fn7 | 1405.387 | 1433.745 | 1497.656 | 16.33564 | 1403.479 | 1423.061 | 1460.52 | 11.84307 | 0.136% | 0.745% | 2.480% |
| Fn8 | 1505.7 | 1589.223 | 1717.832 | 55.99955 | 1501.135 | 1520.971 | 1599.191 | 18.17337 | 0.303% | 4.295% | 6.906% |
| Fn9 | 1701.722 | 1747.748 | 1922.993 | 44.14073 | 1702.754 | 1742.172 | 1853.678 | 38.56705 | −0.061% | 0.319% | 3.605% |
| Fn10 | 1829.353 | 1922.968 | 2144.548 | 79.95007 | 1800.608 | 1828.62 | 2018.329 | 43.29667 | 1.571% | 4.906% | 5.886% |
| Fn11 | 1903.347 | 1915.916 | 1989.851 | 15.46559 | 1901.172 | 1907.228 | 1935.534 | 6.631771 | 0.114% | 0.453% | 2.730% |
| Fn12 | 2001.042 | 2038.673 | 2178.007 | 42.89201 | 2000.624 | 2032.058 | 2151.608 | 36.50371 | 0.021% | 0.324% | 1.212% |
| Fn13 | 2729.544 | 2738.808 | 2756.66 | 4.584062 | 2500 | 2729.782 | 2761.462 | 32.41913 | 8.410% | 0.330% | −0.174% |
| Fn14 | 2800.177 | 3185.581 | 3942.417 | 314.7636 | 2600 | 3050.098 | 3908.404 | 260.8385 | 7.149% | 4.253% | 0.863% |
| Fn15 | 3100.039 | 3391.514 | 3446.48 | 69.01169 | 3100 | 3327.518 | 3446.481 | 128.1552 | 0.001% | 1.887% | 0.000% |
| Function No. and Function Name | LOW | UP | Dim | Proposed IMGO | Standard MGO | ||||||
|---|---|---|---|---|---|---|---|---|---|---|---|
| Best | Mean | Worst | STD | Best | Mean | Worst | STD | ||||
| F1-Sphere | −100 | 100 | 30 | 0.000 | 0.000 | 0.000 | 0.000 | 0.000 | 0.003 | 0.010 | 0.003 |
| F2-Schwefel 2.22 | −10 | 10 | 30 | 0.000 | 0.000 | 0.000 | 0.000 | 0.010 | 0.890 | 4.439 | 1.007 |
| F3-Schwefel 1.2 | −100 | 100 | 30 | 0.000 | 0.000 | 0.000 | 0.000 | 0.000 | 1.396 | 35.286 | 6.428 |
| F4-Schwefel 2.21 | −100 | 100 | 30 | 0.000 | 0.000 | 0.000 | 0.000 | 0.038 | 3.864 | 10.840 | 2.993 |
| F5-Rosenbrock | −50 | 50 | 30 | 0.000 | 0.000 | 0.002 | 0.000 | 0.008 | 85.748 | 417.316 | 97.143 |
| F6-Step | −100 | 100 | 30 | 0.000 | 0.000 | 0.000 | 0.000 | 0.000 | 0.005 | 0.011 | 0.002 |
| F7-Quadrtic | −1.28 | 1.28 | 30 | 0.039 | 0.474 | 0.951 | 0.311 | 0.025 | 0.476 | 0.998 | 0.264 |
| F8-Schwefel | −500 | 500 | 30 | −12,569.5 | −11,302.9 | −10,338.9 | 694.4 | −12,569.5 | −9984.5 | −7301.8 | 1143.7 |
| F9-Rastrigin | −5.12 | 5.12 | 30 | 0.000 | 0.000 | 0.000 | 0.000 | 0.000 | 13.715 | 29.869 | 11.400 |
| F10-Ackley | −32 | 32 | 30 | 0.000 | 0.000 | 0.000 | 0.000 | 0.000 | 1.503 | 2.894 | 0.894 |
| F11-Griewank | −600 | 600 | 30 | 0.000 | 0.000 | 0.000 | 0.000 | 0.000 | 0.022 | 0.096 | 0.025 |
| F12-Penalized | −50 | 50 | 30 | 0.000 | 0.000 | 0.000 | 0.000 | 0.000 | 3.259 | 10.426 | 3.111 |
| F13-Penalized2 | −50 | 50 | 30 | 0.000 | 0.006 | 0.099 | 0.018 | 0.001 | 0.011 | 0.043 | 0.011 |
| F14-Foxholes | −65.536 | 65.536 | 2 | 0.998 | 2.165 | 12.671 | 3.562 | 0.998 | 1.295 | 5.929 | 0.940 |
| F15-Kowalik | −5 | 5 | 4 | 0.000 | 0.000 | 0.001 | 0.000 | 0.000 | 0.001 | 0.020 | 0.004 |
| F16-Six Hump Camel | −5 | 5 | 2 | −1.032 | −1.032 | −1.032 | 0.000 | −1.032 | −1.032 | −1.032 | 0.000 |
| F17-Branin | [−5; 0] | [10, 15] | 2 | 0.398 | 0.398 | 0.398 | 0.000 | 0.398 | 0.398 | 0.398 | 0.000 |
| F18-GoldStein-Price | −2 | 2 | 2 | 3.000 | 3.000 | 3.000 | 0.000 | 3.000 | 3.000 | 3.000 | 0.000 |
| F19-Hartman 3 | 0 | 1 | 3 | −3.863 | −3.863 | −3.863 | 0.000 | −3.863 | −3.863 | −3.863 | 0.000 |
| F20-Hartman 6 | 0 | 1 | 6 | −3.322 | −3.298 | −3.203 | 0.048 | −3.322 | −3.270 | −3.195 | 0.061 |
| F21-Shekel 5 | 0 | 10 | 4 | −10.153 | −8.659 | −2.683 | 3.039 | −10.153 | −7.163 | −2.630 | 3.724 |
| F22-Shekel 7 | 0 | 10 | 4 | −10.403 | −9.671 | −2.752 | 2.239 | −10.403 | −9.384 | −2.752 | 2.643 |
| F23-Shekel 10 | 0 | 10 | 4 | −10.536 | −10.010 | −2.422 | 2.003 | −10.536 | −8.433 | −2.422 | 3.550 |
| Design Parameters | CBOA [62] | BWOA [62] | ATOA [62] | AOSA [62] | AEO [62] | FAEO [62] | MGO | Proposed IMGO |
|---|---|---|---|---|---|---|---|---|
| H | 0.176131 | 0.162265 | 0.181515 | 0.182966 | 0.185113 | 0.185216 | 0.18477 | 0.185409 |
| W | 3.883728 | 4.411861 | 4.394343 | 3.716486 | 3.635691 | 3.632255 | 3.641876 | 3.627015 |
| t | 9.475198 | 9.282771 | 10.27982 | 9.55396 | 9.51964 | 9.51898 | 9.522734 | 9.51893 |
| b | 0.187231 | 0.205658 | 0.185175 | 0.185469 | 0.185423 | 0.185412 | 0.185439 | 0.18541 |
| Cost (x) | 1.659462 | 1.819376 | 1.844511 | 1.647761 | 1.63528 | 1.63482 | 1.636145311 | 1.634443 |
| Percentage improvement regarding IMGO | 1.508% | 10.165% | 11.389% | 0.808% | 0.051% | 0.023% | 0.104% | - |
| Cost | CBOA [62] | BWOA [62] | ATOA [62] | AOSA [62] | AEO [62] | FAEO [62] | MGO | Proposed IMGO |
|---|---|---|---|---|---|---|---|---|
| Best | 1.659462 | 1.819376 | 1.844511 | 1.647761 | 1.63528 | 1.63482 | 1.636145 | 1.634443 |
| Mean | 5.42 × 1019 | 3.924915 | 4.63 × 1019 | 1.94 × 1021 | 1.912441 | 1.642185 | 1.666251 | 1.634564 |
| Worst | 1.19 × 1021 | 8.354898 | 8.14 × 1020 | 2.03 × 1022 | 3.536838 | 1.664656 | 1.713294 | 1.638706 |
| Standard deviation | 2.03 × 1020 | 1.526337 | 1.46 × 1020 | 4.73 × 1021 | 0.415916 | 0.006752 | 0.017604 | 0.000606 |
| Algorithm | Best Cost |
|---|---|
| Water Cycle Moth Flame Optimization Algorithm (WCMFOA) [69] | 1.732704 |
| Evolutionary Strategy Optimization (ESO) [70] | 1.728783 |
| Hybrid Self-adaptive Orthogonal Genetic Algorithm (HSOGA) [70] | 1.727341 |
| Adaptive Differential Evolution Algorithm (ADEA) [69] | 1.7248523085 |
| Harris Hawks Optimization Algorithm (HOA) [71] | 1.722109 |
| Hybrid Multi-population Optimization Algorithm (HMOA) [71] | 1.695247 |
| MGO | 1.636145 |
| Proposed IMGO | 1.634443 |
| Design Parameters | CBOA [62] | BWOA [62] | ATOA [62] | AOSA [62] | AEO [62] | FAEO [62] | MGO | Proposed IMGO |
|---|---|---|---|---|---|---|---|---|
| x1 | 125.721537 | 125 | 125.6450966 | 125.6954156 | 125.7166548 | 125.7190473 | 125.718792 | 125.719054 |
| x2 | 21.41505373 | 20.20294186 | 21.40912385 | 21.3713786 | 21.42416992 | 21.42558213 | 21.4255085 | 21.4255819 |
| x3 | 10.62467678 | 10.76935323 | 10.91688091 | 11.16793061 | 10.9060758 | 10.51638533 | 11.364617 | 10.7342173 |
| x4 | 0.515 | 0.515 | 0.515 | 0.515 | 0.515000222 | 0.515001707 | 0.51500054 | 0.51500001 |
| x5 | 0.515 | 0.515 | 0.6 | 0.534909785 | 0.516220193 | 0.558166915 | 0.51574389 | 0.51501414 |
| x6 | 0.4 | 0.439875386 | 0.5 | 0.405654012 | 0.458634675 | 0.421633147 | 0.49524934 | 0.48689999 |
| x7 | 0.657872851 | 0.6 | 0.7 | 0.614593561 | 0.634391445 | 0.660530794 | 0.69777003 | 0.6506474 |
| x8 | 0.3 | 0.357539167 | 0.3 | 0.3 | 0.300016447 | 0.300000008 | 0.3000067 | 0.3000003 |
| x9 | 0.03454596 | 0.095748315 | 0.028386125 | 0.05490016 | 0.07399689 | 0.04871366 | 0.03265539 | 0.09864157 |
| x10 | 0.6 | 0.6 | 0.6 | 0.606110819 | 0.653987474 | 0.631641863 | 0.61206202 | 0.61419829 |
| Load (x) | 85,475.01324 | 77,061.67537 | 85,411.68148 | 85,162.69751 | 85,535.83305 | 85,538.44468 | 85,547.295 | 85,549.152 |
| Load | CBOA [62] | BWOA [62] | ATOA [62] | AOSA [62] | AEO [62] | FAEO [62] | MGO | Proposed IMGO |
|---|---|---|---|---|---|---|---|---|
| Best | 85,475.013 | 77,061.675 | 85,411.681 | 85,162.698 | 85,535.833 | 85,538.445 | 85,547.295 | 85,549.152 |
| Mean | 83,176.664 | 63,995.023 | 51,582.611 | 69,772.645 | 82,641.699 | 85,489.774 | 85,530.002 | 85,546.950 |
| Worst | 82,009.018 | 33,317.699 | 45,160.116 | 42,268.082 | 52,438.992 | 85,222.972 | 85,505.571 | 85,535.607 |
| Standard deviation | 1117.190 | 10,247.562 | 8792.876 | 16,605.259 | 6019.295 | 53.148 | 9.767 | 3.416 |
| Algorithm | Best Load |
|---|---|
| Supply–Demand-based Algorithm (SDA) [73] | 81,575.185 |
| GA [72] | 81,841.511 |
| Mine Blast Optimizer (MBO) [74] | 81,843.686 |
| Chaotic-JAYA [75] | 81,858.318 |
| Teaching Learning-based Algorithm (TLA) [76] | 81,859.738 |
| MGO | 85,547.295 |
| Proposed IMGO | 85,549.152 |
| Design Parameters | CBOA [62] | BWOA [62] | ATOA [62] | AOSA [62] | AEO [62] | FAEO [62] | MGO | Proposed IMGO |
|---|---|---|---|---|---|---|---|---|
| Ts | 1.2063 | 0.8230 | 0.8328 | 0.8026 | 0.7907 | 0.7788 | 0.7782 | 0.7782 |
| Th | 0.5906 | 0.5770 | 0.4457 | 0.3996 | 0.3908 | 0.3853 | 0.3847 | 0.3846 |
| R | 61.5656 | 42.6436 | 43.1383 | 41.3240 | 40.9670 | 40.3416 | 40.3196 | 40.3196 |
| L | 26.8413 | 182.2035 | 196.2295 | 186.5938 | 191.1802 | 199.7329 | 200.0000 | 200.0000 |
| Cost (x) | 7121.9890 | 6809.8869 | 6887.2861 | 5973.5841 | 5907.0344 | 5889.8980 | 5885.5584 | 5885.3329 |
| Cost | CBOA [62] | BWOA [62] | ATOA [62] | AOSA [62] | AEO [62] | FAEO [62] | MGO | Proposed IMGO |
|---|---|---|---|---|---|---|---|---|
| Best | 7121.988968 | 6809.886904 | 6887.286125 | 5973.584116 | 5907.0344 | 5889.897971 | 5885.558392 | 5885.332939 |
| Mean | 20,603.45279 | 11,436.80946 | 27,135.54943 | 6825.113565 | 6338.506807 | 5959.458576 | 5899.512856 | 5894.554028 |
| Worst | 56,942.92721 | 19,898.15644 | 107,438.4143 | 7519.687638 | 7195.408382 | 6473.763057 | 5990.633889 | 6006.095505 |
| Standard deviation | 13,257.38192 | 3385.683104 | 25,920.65336 | 471.9387326 | 388.1548398 | 97.0319847 | 20.40198713 | 21.78011737 |
| Algorithm | Best Cost |
|---|---|
| SSA [70] | 6059.7144371950 |
| ADEA [69] | 6059.71433504 |
| PSO-DE [69] | 6059.714335 |
| MFO [70] | 6059.7143350521 |
| Improved accelerator PSO [69] | 6059.7143 |
| Multi-level cross entropy [69] | 6059.7143 |
| Eco geography-based optimization (EBO) [70] | 6092.5671060055 |
| MGO | 5885.558392 |
| Proposed IMGO | 5885.332939 |
| Algorithm | Parameter Settings |
|---|---|
| MGO and IMGO | 30 search agents per run and a maximum of 100 iterations |
| GA | BLX-alpha crossover with crossover percentage (pc = 0.6); normally distributed mutation with mutation percentage (pm = 0.4); 30 solutions and a maximum of 100 iterations |
| PSO | Cognitive parameter (c1 = 2.05); Social parameter (c2 = 2.05); 30 solutions and a maximum of 100 iterations |
| MVO | Minimum and maximum of Wormhole Existence Probability (WEP_Max = 1; WEP_Min = 0.2); 30 solutions and a maximum of 100 iterations |
| DE | Differentiation (or mutation) constant (F = 0.5); crossover constant (R = 0.5); 30 solutions and a maximum of 100 iterations |
| Algorithms | MGO | Proposed IMGO | DE | |||
|---|---|---|---|---|---|---|
| Bus Installation | Sizing | Bus Installation | Sizing | Bus Installation | Sizing | |
| PV units | 12 | 765 kW | 7 | 681 kW | 11 | 197 kW |
| 17 | 562 kW | 14 | 482 kW | 14 | 622 kW | |
| 26 | 676 kW | 22 | 644 kW | 23 | 991 kW | |
| 28 | 329 kW | 26 | 650 kW | 25 | 860 kW | |
| 31 | 417 kW | 29 | 736 kW | 31 | 418 kW | |
| Shunt capacitors | 4 | 973 kVAr | 5 | 2109 kVAr | 5 | 3093 kVAr |
| 7 | 1404 kVAr | 11 | 944 kVAr | 24 | 1096 kVAr | |
| 9 | 2107 kVAr | 13 | 475 kVAr | 28 | 857 kVAr | |
| 26 | 579 kVAr | 25 | 1202 kVAr | 36 | 34 kVAr | |
| 29 | 247 kVAr | 33 | 260 kVAr | |||
| Energy losses/day (kWday) | 10,582.90161 | 10,495.75376 | 10,780.53569 | |||
| Algorithms | PSO | GA | MVO | |||
|---|---|---|---|---|---|---|
| Bus Installation | Sizing | Bus Installation | Sizing | Bus Installation | Sizing | |
| PV units | 5 | 526 kW | 11 | 40 kW | 11 | 529 kW |
| 9 | 831 kW | 25 | 52 kW | 15 | 943 kW | |
| 10 | 861 kW | 31 | 43 kW | 20 | 679 kW | |
| 13 | 392 kW | 32 | 10 kW | 22 | 88 kW | |
| 14 | 516 kW | 37 | 76 kW | 26 | 946 kW | |
| Shunt capacitors | 4 | 2386 kVAr | 4 | 2543 kVAr | 5 | 2063 kVAr |
| 7 | 1153 kVAr | 5 | 436 kVAr | 9 | 2053 kVAr | |
| 15 | 984 kVAr | 16 | 758 kVAr | 36 | 83 kVAr | |
| 24 | 1218 kVAr | 26 | 1153 kVAr | 37 | 809 kVAr | |
| 36 | 140 kVAr | 31 | 1569 kVAr | |||
| Energy losses/day (kWday) | 10,782.79855 | 21,757.47852 | 10,521.98241 | |||
| Algorithms | Energy Losses/Day (kWday) | Improvement |
|---|---|---|
| Proposed IMGO | 10,495.75376 | |
| MGO | 10,582.90161 | 0.82% |
| ASBA | 10,554.05 | 0.55% |
| DA | 10,653.42 | 1.48% |
| NGO | 10,660.27 | 1.54% |
| COA | 10,715.77 | 2.05% |
| OMA | 10,798.92 | 2.81% |
| OOA | 10,964.46 | 4.27% |
| SBA | 11,369.16 | 7.68% |
| Parameter | RTC France | Proposed IMGO | MGO [59] | DMO [59] | RIME [59] | |
|---|---|---|---|---|---|---|
| LOW | UP | |||||
| IPh (A) | 0 | 1 | 0.760781079 | 0.760781079 | 0.761086003 | 0.760864277 |
| Rss (Ω) | 0 | 0.5 | 0.03674043 | 0.03674043 | 0.036452844 | 0.036173672 |
| RSh (Ω) | 0 | 100 | 55.48543961 | 55.48544096 | 56.0407128 | 53.58354831 |
| IS1 (A) | 0 | 1 | 2.25974 × 10−7 | 7.49347 × 10−7 | 3.81141 × 10−7 | 4.3113 × 10−8 |
| η1 | 1 | 2 | 1.451016761 | 2 | 1.83357911 | 1.827202939 |
| IS2 (A) | 0 | 1 | 7.49348 × 10−7 | 2.25974 × 10−7 | 2.38858 × 10−7 | 3.25421 × 10−7 |
| η2 | 1 | 2 | 2 | 1.45101678 | 1.458364626 | 1.482783518 |
| RMSE | 9.824848 × 10−4 | 9.82485 × 10−4 | 1.028696 × 10−3 | 9.9382 × 10−4 | ||
Disclaimer/Publisher’s Note: The statements, opinions and data contained in all publications are solely those of the individual author(s) and contributor(s) and not of MDPI and/or the editor(s). MDPI and/or the editor(s) disclaim responsibility for any injury to people or property resulting from any ideas, methods, instructions or products referred to in the content. |
© 2025 by the authors. Licensee MDPI, Basel, Switzerland. This article is an open access article distributed under the terms and conditions of the Creative Commons Attribution (CC BY) license (https://creativecommons.org/licenses/by/4.0/).
Share and Cite
Gafar, M.; Sarhan, S.; Ginidi, A.R.; Shaheen, A.M. An Improved Bio-Inspired Material Generation Algorithm for Engineering Optimization Problems Including PV Source Penetration in Distribution Systems. Appl. Sci. 2025, 15, 603. https://doi.org/10.3390/app15020603
Gafar M, Sarhan S, Ginidi AR, Shaheen AM. An Improved Bio-Inspired Material Generation Algorithm for Engineering Optimization Problems Including PV Source Penetration in Distribution Systems. Applied Sciences. 2025; 15(2):603. https://doi.org/10.3390/app15020603
Chicago/Turabian StyleGafar, Mona, Shahenda Sarhan, Ahmed R. Ginidi, and Abdullah M. Shaheen. 2025. "An Improved Bio-Inspired Material Generation Algorithm for Engineering Optimization Problems Including PV Source Penetration in Distribution Systems" Applied Sciences 15, no. 2: 603. https://doi.org/10.3390/app15020603
APA StyleGafar, M., Sarhan, S., Ginidi, A. R., & Shaheen, A. M. (2025). An Improved Bio-Inspired Material Generation Algorithm for Engineering Optimization Problems Including PV Source Penetration in Distribution Systems. Applied Sciences, 15(2), 603. https://doi.org/10.3390/app15020603

