Modern Optimal Controllers for Hybrid Active Power Filter to Minimize Harmonic Distortion
Abstract
:1. Introduction
1.1. Background
1.2. Literature Review
1.3. Contributions
1.4. Outline of Paper
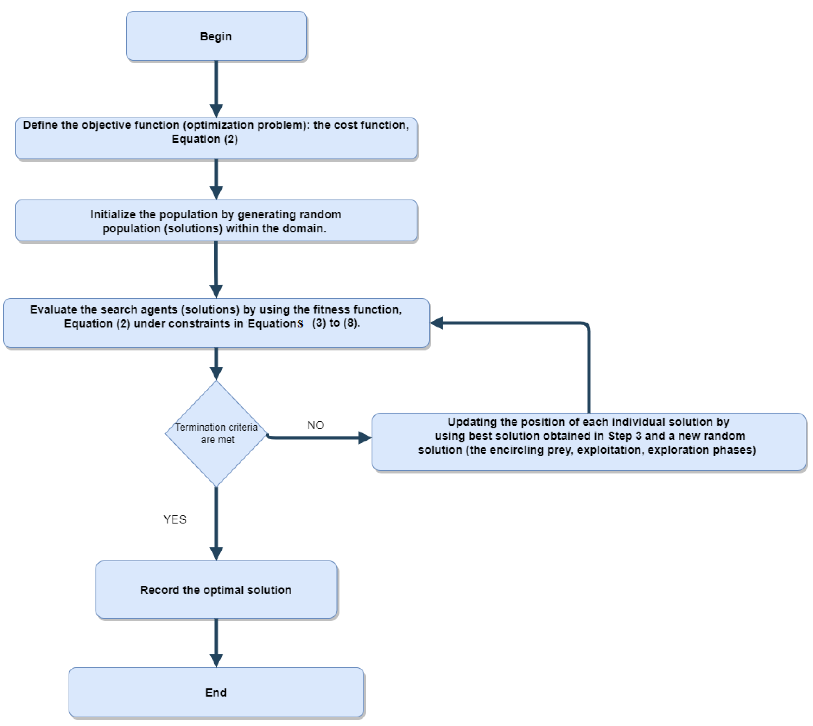
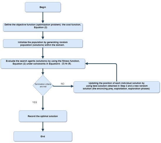
2. Methodology
- Firstly, the topology of HAPF and the problem statement are described. In Section 2.1, the description of the HAPF, based on two configurations, is presented. Based on the topology of HAPF, the power quality problem has been described as an optimization problem under a number of constraints.
- Secondly, the HAPF optimization problem has been solved by using different optimization algorithms. Section 3 presents the methodology of the optimization algorithms to solve the HAPF optimization problem.
2.1. System Description and Problem Statement: Hybrid Active Power Filters
- The VTHD and ITHD limitation (, ) based on IEEE 519-2014 [22].
3. Description of the Modern Optimization Algorithms
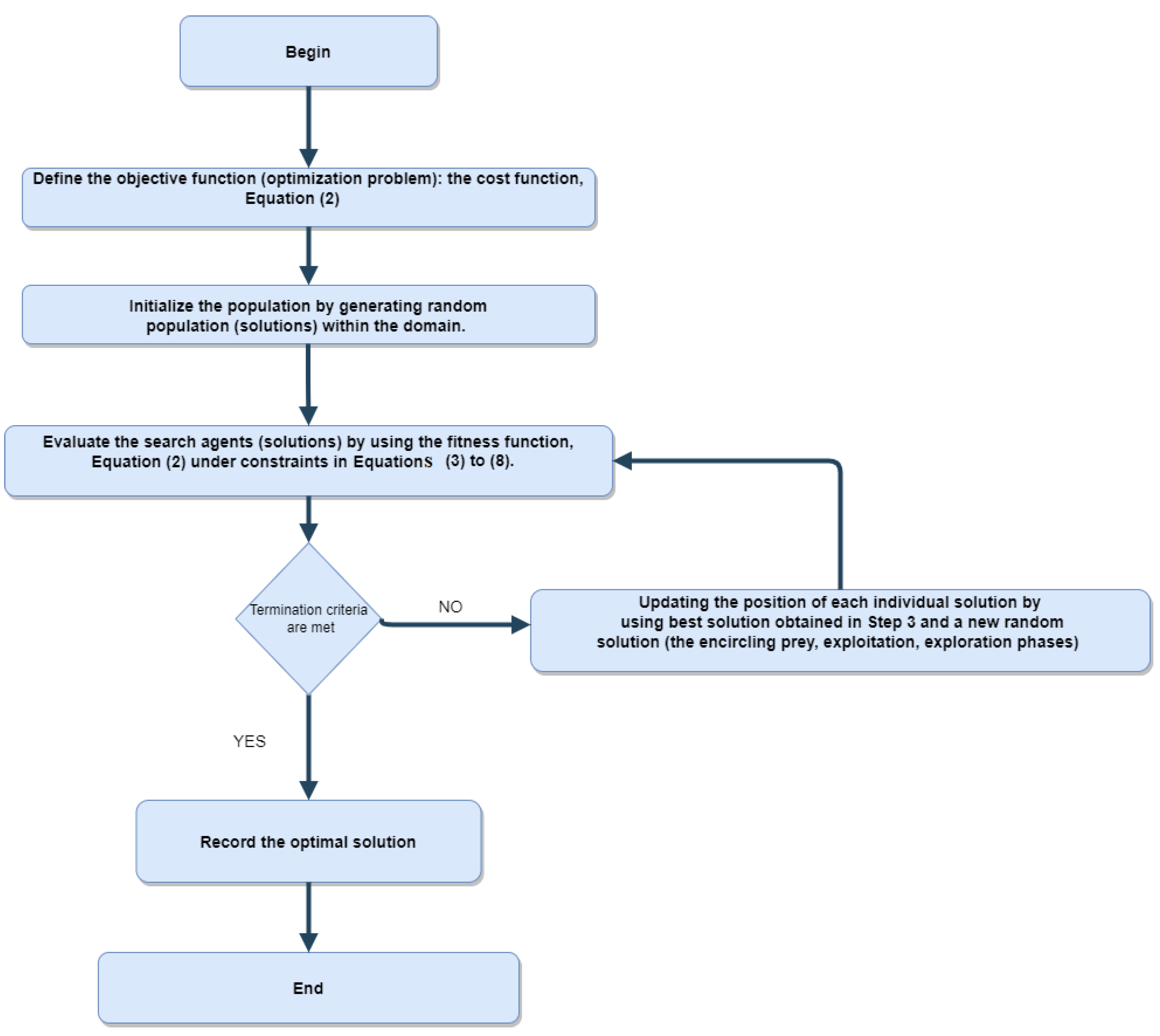
Whale Optimization Algorithm
4. Case Studies
5. Results and Discussion
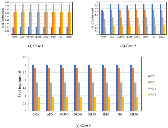
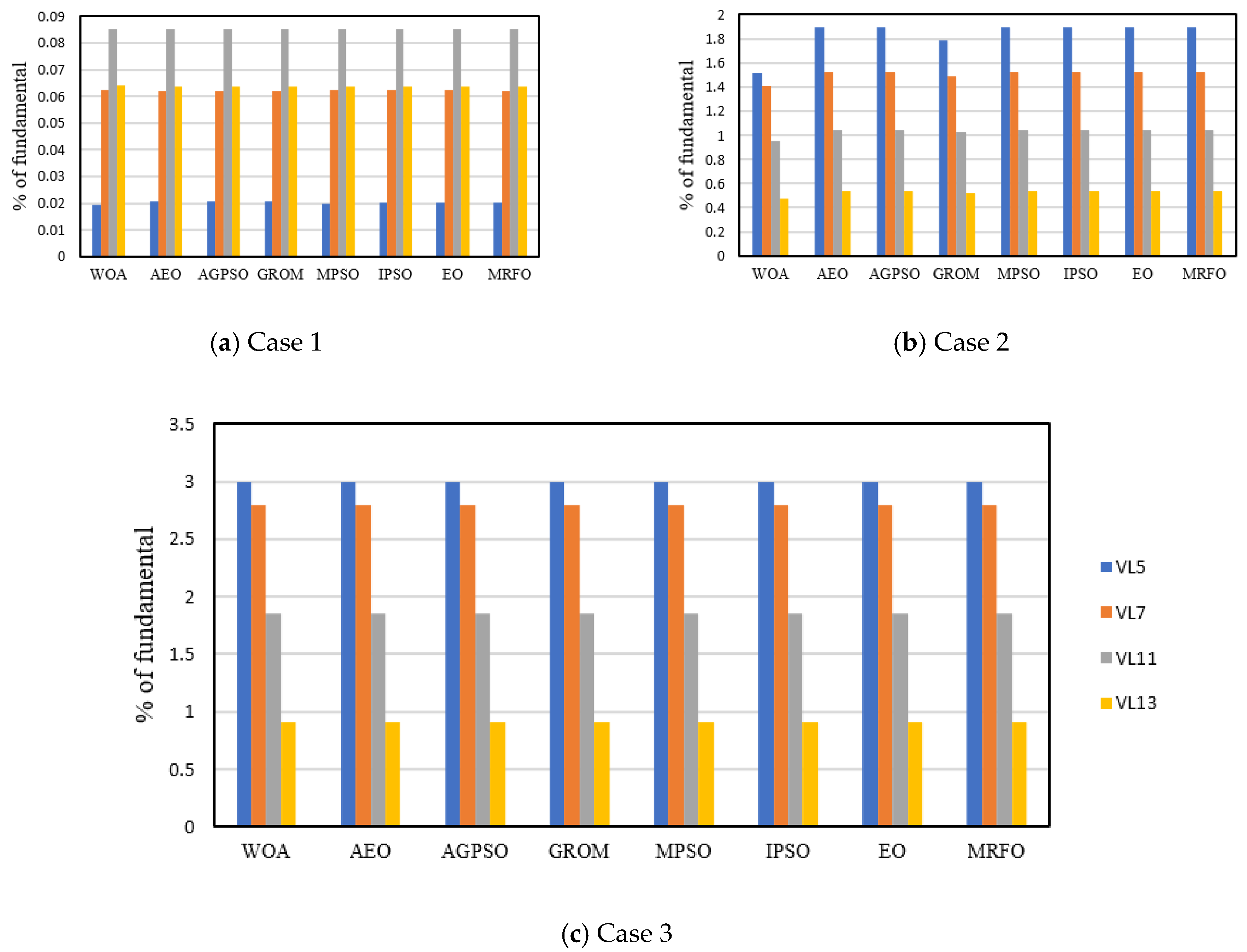
5.1. Harmonics Analysis under all Case STUDY Conditions
5.2. Results of Harmonics with Compensated System
5.3. Comparative Performance and Statistical Analysis
6. Conclusions
Author Contributions
Funding
Acknowledgments
Conflicts of Interest
Nomenclature
| THD | Total Harmonic Distortions |
| HAPF | Hybrid Active Power Filters |
| PF | Power Factor |
| HP | Harmonic Pollution |
| WOA | Whale Optimization Algorithm |
| MRFO | Manta ray foraging optimization |
| AEO | Artificial Ecosystem-based Optimization |
| GROM | Golden Ratio Optimization Method |
| PPF | Passive Power Filter |
| APF | Active Power Filter |
| PWM | Pulse Width Modulated |
| PSO | Particle Swarm Optimization |
| DE | Differential Evolution |
| AGPSO | Autonomous Groups Particles Swarm Optimization |
| MPSO | Modified Particle Swarm Optimization |
| IPSO | Improved Particle Swarm Optimization |
| EO | Equilibrium Optimizer |
| PCC | Point of common coupling |
| inductive | |
| reactance | |
| H | At harmonic H |
| Voltage source | |
| current source | |
| transmission line resistance | |
| transmission line reactance | |
| load current | |
| VTHD | voltage THD |
| ITHD | voltage THD |
| VTHD limitation | |
| ITHD limitation | |
| target power factor |
References
- Alasali, F.; Nusair, K.; Obeidat, A.M.; Foudeh, H.; Holderbaum, W. An analysis of optimal power flow strategies for a power network incorporating stochastic renewable energy resources. Int. Trans. Electr. Energy Syst. 2021, 31, e13060. [Google Scholar] [CrossRef]
- Alloui, N.; Fetha, C. Optimal Design for Hybrid Active Power Filter Using Particle Swarm Optimization. Trans. Electr. Electron. Mater. 2017, 18, 129–135. [Google Scholar]
- Nusair, K.; Alasali, F.; Hayajneh, A.; Holderbaum, W. Optimal placement of FACTS devices and power-flow solutions for a power network system integrated with stochastic renewable energy resources using new metaheuristic optimization techniques. Int. J. Energy Res. 2021, 45, 18786–18809. [Google Scholar] [CrossRef]
- Alasali, F.; El-Naily, N.; Zarour, E.; Saad, S.M. Highly sensitive and fast microgrid protection using optimal coordination scheme and nonstandard tripping characteristics. Int. J. Electr. Power Energy Syst. 2021, 128, 106756. [Google Scholar] [CrossRef]
- Alghamdi, T.A.H.; Anayi, F.; Packianather, M. Optimal Design of Passive Power Filters Using the MRFO Algorithm and a Practical Harmonic Analysis Approach including Uncertainties in Distribution Networks. Energies 2022, 15, 2566. [Google Scholar] [CrossRef]
- Pantoli, L.; Leuzzi, G.; Deborgies, F.; Jankovic, P.; Vitulli, F. A Survey of MMIC Active Filters. Electronics 2021, 10, 1680. [Google Scholar] [CrossRef]
- He, Q.; Liu, L.; Qiu, M.; Luo, Q. A Step-by-Step Design for Low-Pass Input Filter of the Single-Stage Converter. Energies 2021, 14, 7901. [Google Scholar] [CrossRef]
- Biswas, P.P.; Suganthan, P.; Amaratunga, G.A. Minimizing harmonic distortion in power system with optimal design of hybrid active power filter using differential evolution. Appl. Soft Comput. 2017, 61, 486–496. [Google Scholar] [CrossRef]
- Zeineldin, H.; Zobaa, F. Particle Swarm Optimization of Passive Filters for Industrial Plants in Distribution Networks. Electr. Power Compon. Syst. 2011, 39, 1795–1808. [Google Scholar] [CrossRef]
- Chang, Y.; Chinyao, L. An ant direction hybrid differential evolution heuristic for the large-scale passive harmonic filters planning problem. Expert Syst. Appl. 2008, 35, 894–904. [Google Scholar] [CrossRef]
- Mirjalili, S.; Lewis, A. The Whale Optimization Algorithm. Adv. Eng. Softw. 2016, 95, 51–67. [Google Scholar] [CrossRef]
- Zhao, W.; Zhang, Z.; Wang, L. Manta ray foraging optimization: An effective bio-inspired optimizer for engineering applications. Eng. Appl. Artif. Intell. 2020, 87, 103300. [Google Scholar] [CrossRef]
- Zhao, W.; Wang, L.; Zhang, Z. Artificial ecosystem-based optimization: A novel nature-inspired meta-heuristic algorithm. Neural Comput. Appl. 2020, 32, 9383–9425. [Google Scholar] [CrossRef]
- Nusair, K.; Alasali, F. Optimal Power Flow Management System for a Power Network with Stochastic Renewable Energy Resources using Golden Ratio Optimization Method. Energies 2020, 13, 3671. [Google Scholar] [CrossRef]
- Nematollahi, A.F.; Rahiminejad, A.; Vahidi, B. A novel meta-heuristic optimization method based on golden ratio in nature. Soft Comput. 2019, 24, 1117–1151. [Google Scholar] [CrossRef]
- Mirjalili, S.; Lewis, A.; Sadiq, A.S. Autonomous Particles Groups for Particle Swarm Optimization. Arab. J. Sci. Eng. 2014, 39, 4683–4697. [Google Scholar] [CrossRef] [Green Version]
- Biswas, P.P.; Suganthan, P.; Mallipeddi, R.; Amaratunga, G.A. Optimal power flow solutions using differential evolution algorithm integrated with effective constraint handling techniques. Eng. Appl. Artif. Intell. 2018, 68, 81–100. [Google Scholar] [CrossRef]
- Taher, M.A.; Kamel, S.; Jurado, F.; Ebeed, M. Optimal power flow solution incorporating a simplified UPFC model using lightning attachment procedure optimization. Int. Trans. Electr. Energy Syst. 2019, 30, e12170. [Google Scholar] [CrossRef]
- Ling, Y.; Zhou, Y.; Luo, Q. Lévy Flight Trajectory-Based Whale Optimization Algorithm for Global Optimization. IEEE Access 2017, 5, 6168–6186. [Google Scholar] [CrossRef]
- Dao, T.-K.; Pan, T.-S.; Pan, J.-S. A multi-objective optimal mobile robot path planning based on whale optimization algorithm. In Proceedings of the 2016 IEEE 13th International Conference on Signal Processing (ICSP), Chengdu, China, 6–10 November 2016; pp. 337–342. [Google Scholar]
- Peng, F.; Hirofumi, A.; Akira, N. A new approach to harmonic compensation in power systems-a combined system of shunt passive and series active filters. IEEE Trans. Ind. Appl. 1990, 26, 983–990. [Google Scholar] [CrossRef]
- IEEE Std. 519-2014; IEEE Recommended Practices and Requirements for Harmonic Control in Electrical Power Systems. IEEE Std.: Piscataway, NJ, USA, 2014.










| Parameters | Case 1 | Case 2 | Case 3 |
|---|---|---|---|
| ) | 0.02163 | 0.02163 | 0.02163 |
| (A) | 0.2163 | 0.2163 | 0.2163 |
| ) | 1.7421 | 1.7421 | 1.7421 |
| ) | 1.696 | 1.696 | 1.696 |
| (KV) | 2.4 | 2.4 | 2.4 |
| ) | 0 | 2 | 4 |
| ) | 0 | 1.5 | 3 |
| ) | 0 | 1 | 2 |
| ) | 0 | 0.5 | 1 |
| ) | 40 | 40 | 40 |
| ) | 6 | 6 | 6 |
| ) | 2 | 2 | 3 |
| ) | 1 | 1 | 2 |
| Parameters | Case 1 | Case 2 | Case 3 |
|---|---|---|---|
| ) | 0.02163 | 0.02163 | 0.02163 |
| (A) | 0.2163 | 0.2163 | 0.2163 |
| ) | 1.7421 | 1.7421 | 1.7421 |
| ) | 1.696 | 1.696 | 1.696 |
| (KV) | 2.4 | 2.4 | 2.4 |
| ) | 0 | 2 | 4 |
| ) | 0 | 1.5 | 3 |
| ) | 0 | 1 | 2 |
| ) | 0 | 0.5 | 1 |
| ) | 40 | 40 | 40 |
| ) | 6 | 6 | 6 |
| ) | 2 | 2 | 2 |
| ) | 1 | 1 | 1 |
| Algorithm | Parameters | Values |
|---|---|---|
| MRFO | Size of population | 100 |
| Maximum iteration number | 500 | |
| Shape constant | 1 | |
| EO | Constant values for controlling exploration (a1) | 2 |
| Constant values for controlling exploitation (a2) | 1 | |
| Number of search particles | 100 | |
| Maximum number of iterations | 500 | |
| Generation probability | 0.5 | |
| IPSO | Coefficient of inertia | Decreasing from 0.9 to 0.4 (linearly) |
| Search agent number | 100 | |
| Maximum iteration number | 500 | |
| Coefficient of acceleration | 1 and 2 | |
| AGPSO | Coefficient of inertia | Decreasing from 0.9 to 0.4 (linearly) |
| Number of search agents | 100 | |
| Maximum iteration number | 500 | |
| AEO | Inertia coefficient | 1 and 2 |
| Size of population | 100 | |
| Maximum number of iterations | 500 | |
| GROM | Golden ratio | 1.618 |
| Number of search agents | 100 | |
| Maximum number of iterations | 500 | |
| MPSO | Coefficient of inertia | Decreasing from 0.9 to 0.4 (linearly) |
| Search agent number | 100 | |
| Maximum iteration number | 500 | |
| Coefficient of acceleration | 1 and 2 | |
| WOA | Number of search agents | 100 |
| Maximum number of iterations | 500 |
| Optimization Algorithm | (A) | (V) | Transmission Efficiency (%) | Transmission Loss (W) | ITHD (%) | VTHD (%) | HP (%) | |||
|---|---|---|---|---|---|---|---|---|---|---|
| Case 1 | ||||||||||
| WOA | 2.709668 | 0.103934 | 19.9999 | 753.8507 | 2430.08 | 99.29864169 | 12,292.13 | 0.199743 | 0.125255 | 0.235766692 |
| AEO | 2.709428 | 0.103694 | 20 | 753.8507 | 2430.08 | 99.29864169 | 12,292.13 | 0.199949 | 0.12501 | 0.235811789 |
| AGPSO | 2.709443 | 0.103709 | 20 | 753.8507 | 2430.08 | 99.29864169 | 12,292.13 | 0.199935 | 0.125025 | 0.235807572 |
| GROM | 2.709394 | 0.10366 | 20 | 753.8507 | 2430.08 | 99.29864169 | 12,292.13 | 0.199982 | 0.124976 | 0.23582184 |
| MPSO | 2.709576 | 0.103842 | 20 | 753.8507 | 2430.08 | 99.29864169 | 12,292.13 | 0.199816 | 0.12516 | 0.235778556 |
| IPSO | 2.709523 | 0.103789 | 20 | 753.8507 | 2430.08 | 99.29864169 | 12,292.13 | 0.199862 | 0.125106 | 0.23578841 |
| EO | 2.709515 | 0.10378 | 20 | 753.8507 | 2430.08 | 99.29864169 | 12,292.13 | 0.199869 | 0.125097 | 0.235790216 |
| MRFO | 2.709479 | 0.103745 | 19.9999 | 753.8507 | 2430.08 | 99.29864169 | 12,292.13 | 0.199902 | 0.125061 | 0.235798895 |
| L-SHADE [8] | 2.7094 | 0.10365 | 20 | 752.9 | 2431.59 | 99.29 | 12,290 | 0.2 | 0.125 | 0.236 |
| Case 2 | ||||||||||
| WOA | 2.608059 | 0 | 19.9999 | 753.612 | 2430.56 | 99.29899871 | 12,284.35 | 1.438586 | 2.329165 | 2.737615864 |
| AEO | 2.699685 | 0.091682 | 20 | 753.5515 | 2430.79 | 99.29912149 | 12,282.37 | 0.511079 | 2.703904 | 2.7517811 |
| AGPSO | 2.699563 | 0.09156 | 19.9999 | 753.5516 | 2430.79 | 99.29912131 | 12,282.38 | 0.511591 | 2.703398 | 2.751378991 |
| GROM | 2.674307 | 0.066684 | 19.6643 | 753.6114 | 2430.75 | 99.29902512 | 12,284.33 | 0.699179 | 2.598871 | 2.751278888 |
| MPSO | 2.699501 | 0.091499 | 20 | 753.5516 | 2430.79 | 99.29912122 | 12,282.38 | 0.511848 | 2.703144 | 2.751177609 |
| IPSO | 2.699511 | 0.091509 | 20 | 753.5516 | 2430.79 | 99.29912124 | 12,282.38 | 0.511804 | 2.703187 | 2.751211422 |
| EO | 2.69933 | 0.091329 | 19.9966 | 753.5518 | 2430.79 | 99.29912097 | 12,282.38 | 0.512653 | 2.702439 | 2.75063412 |
| MRFO | 2.699031 | 0.09103 | 19.9848 | 753.5519 | 2430.79 | 99.29912066 | 12,282.39 | 0.514242 | 2.701195 | 2.749708921 |
| L-SHADE [8] | 2.6998 | 0.09176 | 20 | 753.55 | 2430.8 | 99.3 | 12,280 | 0.511 | 2.704 | 2.752 |
| Case 3 | ||||||||||
| WOA | 2.615877 | 0 | 9.75041 | 752.8964 | 2431.86 | 99.30003131 | 12,261.03 | 3.307698 | 4.594555 | 5.661343106 |
| AEO | 2.615877 | 9.75103 | 752.8964 | 2431.86 | 99.30003134 | 12,261.03 | 3.307491 | 4.594606 | 5.661263412 | |
| AGPSO | 2.615877 | 0 | 9.75103 | 752.8964 | 2431.86 | 99.30003134 | 12,261.03 | 3.307491 | 4.594606 | 5.661263412 |
| GROM | 2.615877 | 0 | 9.75103 | 752.8964 | 2431.86 | 99.30003134 | 12,261.03 | 3.307491 | 4.594606 | 5.661263412 |
| MPSO | 2.615877 | 0 | 9.75103 | 752.8964 | 2431.86 | 99.30003134 | 12,261.03 | 3.307491 | 4.594606 | 5.661263412 |
| IPSO | 2.615877 | 0 | 9.75103 | 752.8964 | 2431.86 | 99.30003134 | 12,261.03 | 3.307491 | 4.594606 | 5.661263412 |
| EO | 2.615877 | 0 | 9.75103 | 752.8964 | 2431.86 | 99.30003134 | 12,261.03 | 3.307491 | 4.594606 | 5.661263412 |
| MRFO | 2.615877 | 9.75101 | 752.8964 | 2431.86 | 99.30003133 | 12,261.03 | 3.307493 | 4.594606 | 5.66126432 | |
| L-SHADE [8] | 2.6159 | 9.75 | 752.9 | 2431.87 | 99.3 | 12,260 | 3.306 | 4.609 | 5.672 | |
| Optimization Algorithm | Transmission Efficiency (%) | Transmission Loss (W) | ITHD (%) | VTHD (%) | HP (%) | |||||
|---|---|---|---|---|---|---|---|---|---|---|
| Case 1 | ||||||||||
| WOA | 2.710505 | 0.10477230 | 20 | 753.8507 | 2430.08 | 99.29864162 | 12,292.13298 | 0.192439 | 0.12102636 | 0.22730 |
| AEO | 2.710115 | 0.10438244 | 20 | 753.8507 | 2430.08 | 99.29864162 | 12,292.1331 | 0.192657 | 0.12064263 | 0.22731 |
| AGPSO1 | 2.710018 | 0.10428551 | 20 | 753.8507 | 2430.08 | 99.29864162 | 12,292.13313 | 0.192731 | 0.12055103 | 0.22732 |
| GROM | 2.709904 | 0.10417129 | 19.9999 | 753.8507 | 2430.08 | 99.29864161 | 12,292.13315 | 0.192829 | 0.12044509 | 0.22735 |
| MPSO | 2.709984 | 0.10425194 | 20 | 753.8507 | 2430.08 | 99.29864162 | 12,292.13313 | 0.192759 | 0.12051967 | 0.22733 |
| IPSO | 2.709942 | 0.10420972 | 20 | 753.8507 | 2430.08 | 99.29864161 | 12,292.13314 | 0.192795 | 0.12048048 | 0.22734 |
| EO | 2.709979 | 0.10424678 | 20 | 753.8507 | 2430.08 | 99.29864162 | 12,292.13313 | 0.192763 | 0.12051486 | 0.22733 |
| MRFO | 2.710062 | 0.10432978 | 19.9999 | 753.8507 | 2430.08 | 99.29864159 | 12,292.13366 | 0.192696 | 0.12059295 | 0.22732 |
| L-SHADE [8] | 2.7099 | 0.10416 | 20 | 753.85 | 2430.09 | 99.29 | 12,290 | 0.193 | 0.12 | 0.2274 |
| Case 2 | ||||||||||
| WOA | 2.690802 | 0.08284364 | 20 | 753.5593 | 2430.77 | 99.29910792 | 12,282.63264 | 0.559311 | 2.66508995 | 2.72314 |
| AEO | 2.700516 | 0.09251425 | 19.9999 | 753.5513 | 2430.79 | 99.29912184 | 12,282.37063 | 0.503653 | 2.70512008 | 2.75160 |
| AGPSO | 2.700648 | 0.09264524 | 20 | 753.5511 | 2430.79 | 99.29912208 | 12,282.36593 | 0.503084 | 2.70566005 | 2.75203 |
| GROM | 2.701244 | 0.09323842 | 20 | 753.5506 | 2430.79 | 99.29912297 | 12,282.34878 | 0.500571 | 2.70810475 | 2.75397 |
| MPSO | 2.701180 | 0.09317464 | 20 | 753.5507 | 2430.79 | 99.29912285 | 12,282.35121 | 0.500836 | 2.70784197 | 2.75376 |
| IPSO | 2.701108 | 0.09310331 | 20 | 753.5507 | 2430.79 | 99.29912274 | 12,282.3532 | 0.501134 | 2.70754803 | 2.75353 |
| EO | 2.699022 | 0.09102766 | 19.9998 | 753.5525 | 2430.79 | 99.29911973 | 12,282.4107 | 0.510492 | 2.69898720 | 2.74684 |
| MRFO | 2.700827 | 0.09279294 | 19.9993 | 753.5468 | 2430.79 | 99.29912871 | 12,282.22403 | 0.502473 | 2.70626688 | 2.75251 |
| L-SHADE [8] | 2.7013 | 0.09331 | 20 | 753.55 | 2430.8 | 99.3 | 12,2800 | 0.5 | 2.708 | 2.754 |
| Case 3 | ||||||||||
| WOA | 2.616002 | 10.3001 | 752.8877 | 2431.87 | 99.30004442 | 12,260.74687 | 3.312369 | 4.61549677 | 5.680073 | |
| AEO | 2.615950 | 10.3055 | 752.8877 | 2431.87 | 99.30004442 | 12,260.74776 | 3.311876 | 4.61549756 | 5.680787 | |
| AGPSO1 | 2.615950 | 0 | 10.3055 | 752.8877 | 2431.87 | 99.30004442 | 12,260.74776 | 3.311876 | 4.61549756 | 5.680787 |
| GROM | 2.615950 | 10.3055 | 752.8877 | 2431.87 | 99.30004442 | 12,260.74776 | 3.311876 | 4.61549756 | 5.680787 | |
| MPSO | 2.615950 | 0 | 10.3055 | 752.8877 | 2431.87 | 99.30004442 | 12,260.74776 | 3.311876 | 4.61549756 | 5.680787 |
| IPSO | 2.615950 | 0 | 10.3055 | 752.8877 | 2431.87 | 99.30004442 | 12,260.74776 | 3.311876 | 4.61549756 | 5.680787 |
| EO | 2.615950 | 0 | 10.3055 | 752.8877 | 2431.87 | 99.30004442 | 12,260.74776 | 3.311876 | 4.61549756 | 5.680787 |
| MRFO | 2.615950 | 10.3055 | 752.8877 | 2431.87 | 99.30004441 | 12,260.74811 | 3.311877 | 4.61549756 | 5.680787 | |
| L-SHADE [8] | 2.6188 | 8.84 | 752.68 | 2431.88 | 99.3 | 12.26 | 3.312 | 4.615 | 5.6814 | |
| Case Study of HAPF | Optimization Algorithm | Minimum | Maximum | Mean | Standard Deviation |
|---|---|---|---|---|---|
| Configuration 1/Case1 | WOA | 0.235766692 | 0.469826 | 0.237665 | 0.052876309 |
| AEO | 0.235811789 | 0.235826 | 0.235824 | ||
| AGPSO | 0.235807572 | 0.235916 | 0.235825 | ||
| GROM | 0.23582184 | 0.492987 | 0.235825 | 0.057503316 | |
| MPSO | 0.235778556 | 0.492987 | 0.23583 | 0.1055344 | |
| IPSO | 0.23578841 | 0.492979 | 0.235821 | 0.05750202 | |
| EO | 0.235790216 | 0.236637 | 0.235824 | 0.000185485 | |
| MRFO | 0.235798895 | 0.235867 | 0.235827 | ||
| Configuration 1/Case2 | WOA | 2.737615864 | 2.81752 | 2.756903 | 0.018962596 |
| AEO | 2.7517811 | 2.952527 | 2.752029 | 0.084461027 | |
| AGPSO | 2.751378991 | 2.752278 | 2.751971 | 0.000253608 | |
| GROM | 2.751278888 | 2.952426 | 2.752029 | 0.047503307 | |
| MPSO | 2.751177609 | 2.75286 | 2.751955 | 0.000359295 | |
| IPSO | 2.751211422 | 2.753154 | 2.75205 | 0.000505761 | |
| EO | 2.75063412 | 2.753359 | 2.75202 | 0.000497049 | |
| MRFO | 2.749708921 | 2.952446 | 2.752314 | 0.082200423 | |
| Configuration 1/Case3 | WOA | 5.601029678 | 6.075889 | 5.668014 | 0.141450192 |
| AEO | 5.661263412 | 5.874927 | 5.661263 | 0.087682408 | |
| AGPSO | 5.661263412 | 5.874927 | 5.661263 | 0.103770037 | |
| GROM | 5.661263412 | 5.661264 | 5.661263 | ||
| MPSO | 5.661263412 | 5.87493 | 5.874927 | 0.104558563 | |
| IPSO | 5.661263412 | 5.874927 | 5.874927 | 0.107392539 | |
| EO | 5.661263412 | 5.874927 | 5.661264 | 0.065595524 | |
| MRFO | 5.66126432 | 5.874928 | 5.661381 | 0.077773785 | |
| Configuration 2/Case1 | WOA | 0.227333375 | 0.374346 | 0.228852 | 0.032383272 |
| AEO | 0.227313411 | 0.4588 | 0.227358 | 0.071226658 | |
| AGPSO | 0.227327958 | 0.227406 | 0.227359 | ||
| GROM | 0.22735514 | 0.4588 | 0.227358 | 0.051752048 | |
| MPSO | 0.227334808 | 0.22739 | 0.227359 | ||
| IPSO | 0.227344748 | 0.458807 | 0.227368 | 0.113256767 | |
| EO | 0.227335944 | 0.227737 | 0.227358 | 0.000113333 | |
| MRFO | 0.227320864 | 0.227378 | 0.227362 | ||
| Configuration 2/Case 2 | WOA | 2.723147738 | 2.780197 | 2.7549 | 0.015270307 |
| AEO | 2.751607155 | 2.949088 | 2.754218 | 0.04358177 | |
| AGPSO | 2.75203382 | 2.754539 | 2.75416 | 0.000518827 | |
| GROM | 2.753979531 | 2.754341 | 2.754198 | ||
| MPSO | 2.753769282 | 2.75494 | 2.754148 | 0.000265005 | |
| IPSO | 2.753534424 | 2.949048 | 2.754154 | 0.043576249 | |
| EO | 2.746840797 | 2.757001 | 2.75419 | 0.002199937 | |
| MRFO | 2.752518836 | 2.949141 | 2.75431 | 0.059895568 | |
| Configuration 2/Case 3 | WOA | 5.680073815 | 6.081872 | 5.687081 | 0.095893203 |
| AEO | 5.680787098 | 5.68209 | 5.680787 | 0.000291242 | |
| AGPSO | 5.680787098 | 5.906081 | 5.906081 | 0.114994201 | |
| GROM | 5.680787098 | 5.849521 | 5.680787 | 0.037730048 | |
| MPSO | 5.680787098 | 5.906081 | 5.906081 | 0.092458845 | |
| IPSO | 5.680787098 | 5.906081 | 5.906081 | 0.110250146 | |
| EO | 5.680787098 | 5.691575 | 5.680789 | 0.003574488 | |
| MRFO | 5.680787674 | 5.68109 | 5.680795 |
Publisher’s Note: MDPI stays neutral with regard to jurisdictional claims in published maps and institutional affiliations. |
© 2022 by the authors. Licensee MDPI, Basel, Switzerland. This article is an open access article distributed under the terms and conditions of the Creative Commons Attribution (CC BY) license (https://creativecommons.org/licenses/by/4.0/).
Share and Cite
Alasali, F.; Nusair, K.; Foudeh, H.; Holderbaum, W.; Vinayagam, A.; Aziz, A. Modern Optimal Controllers for Hybrid Active Power Filter to Minimize Harmonic Distortion. Electronics 2022, 11, 1453. https://doi.org/10.3390/electronics11091453
Alasali F, Nusair K, Foudeh H, Holderbaum W, Vinayagam A, Aziz A. Modern Optimal Controllers for Hybrid Active Power Filter to Minimize Harmonic Distortion. Electronics. 2022; 11(9):1453. https://doi.org/10.3390/electronics11091453
Chicago/Turabian StyleAlasali, Feras, Khaled Nusair, Husam Foudeh, William Holderbaum, Arangarajan Vinayagam, and Asma Aziz. 2022. "Modern Optimal Controllers for Hybrid Active Power Filter to Minimize Harmonic Distortion" Electronics 11, no. 9: 1453. https://doi.org/10.3390/electronics11091453
APA StyleAlasali, F., Nusair, K., Foudeh, H., Holderbaum, W., Vinayagam, A., & Aziz, A. (2022). Modern Optimal Controllers for Hybrid Active Power Filter to Minimize Harmonic Distortion. Electronics, 11(9), 1453. https://doi.org/10.3390/electronics11091453

