Sign in to use this feature.

Years

Between: -

Subjects

remove_circle_outline
remove_circle_outline
remove_circle_outline
remove_circle_outline
remove_circle_outline
remove_circle_outline
remove_circle_outline
remove_circle_outline
remove_circle_outline

Journals

remove_circle_outline
remove_circle_outline
remove_circle_outline
remove_circle_outline
remove_circle_outline
remove_circle_outline
remove_circle_outline
remove_circle_outline
remove_circle_outline

Article Types

Countries / Regions

remove_circle_outline
remove_circle_outline
remove_circle_outline
remove_circle_outline

Search Results (1,112)

Search Parameters:
Keywords = aquaculture feed

Order results
Result details
Results per page
Select all
Export citation of selected articles as:
21 pages, 4245 KB  
Article
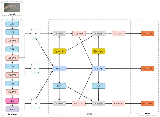
Floating Fish Residual Feed Identification Based on LMFF–YOLO
by Chengbiao Tong, Jiting Wu, Xinming Xu and Yihua Wu
Fishes 2026, 11(2), 80; https://doi.org/10.3390/fishes11020080 - 30 Jan 2026
Abstract
Identifying floating residual feed is a critical technology in recirculating aquaculture systems, aiding water-quality control and the development of intelligent feeding models. However, existing research is largely based on ideal indoor environments and lacks adaptability to complex outdoor scenarios. Moreover, current methods for [...] Read more.
Identifying floating residual feed is a critical technology in recirculating aquaculture systems, aiding water-quality control and the development of intelligent feeding models. However, existing research is largely based on ideal indoor environments and lacks adaptability to complex outdoor scenarios. Moreover, current methods for this task often suffer from high computational costs, poor real-time performance, and limited recognition accuracy. To address these issues, this study first validates in outdoor aquaculture tanks that instance segmentation is more suitable than individual detection for handling clustered and adhesive feed residues. We therefore propose LMFF–YOLO, a lightweight multi-scale fusion feed segmentation model based on YOLOv8n-seg. This model achieves the first collaborative optimization of lightweight architecture and segmentation accuracy specifically tailored for outdoor residual feed segmentation tasks. To enhance recognition capability, we construct a network using a Context-Fusion Diffusion Pyramid Network (CFDPN) and a novel Multi-scale Feature Fusion Module (MFFM) to improve multi-scale and contextual feature capture, supplemented by an efficient local attention mechanism at the backbone’s end for refined local feature extraction. To reduce computational costs and improve real-time performance, the original C2f module is replaced with a C2f-Reparameterization vision block, and a shared-convolution local-focus lightweight segmentation head is designed. Experimental results show that LMFF–YOLO achieves an mAP50 of 87.1% (2.6% higher than YOLOv8n-seg), enabling more precise estimation of residual feed quantity. Coupled with a 19.1% and 20.0% reduction in parameters and FLOPs, this model provides a practical solution for real-time monitoring, supporting feed waste reduction and intelligent feeding strategies. Full article
(This article belongs to the Section Fishery Facilities, Equipment, and Information Technology)
Show Figures

Figure 1

24 pages, 1520 KB  
Article
A Lightweight YOLO-PEGA-Based Method for Quantifying Fish Feeding Intensity
by Xinyu Ai, Shengmao Zhang, Shenglong Yang, Ai Guo, Zuli Wu, Xiumei Fan, Yumei Wu and Yongchuang Shi
Animals 2026, 16(3), 432; https://doi.org/10.3390/ani16030432 - 29 Jan 2026
Abstract
In aquaculture production, manual or fixed-schedule feeding often fails to match the real-time feeding level of fish schools, and overfeeding can lead to feed wastage and water-quality deterioration, which has become a major bottleneck for both large-scale farming efficiency and environmental sustainability. During [...] Read more.
In aquaculture production, manual or fixed-schedule feeding often fails to match the real-time feeding level of fish schools, and overfeeding can lead to feed wastage and water-quality deterioration, which has become a major bottleneck for both large-scale farming efficiency and environmental sustainability. During feeding, intense competition and jumping behaviors generate splashes of varying magnitudes, which can serve as an indirect visual proxy for hunger intensity. In this study, we constructed a frame-level splash-annotated dataset and performed data preprocessing. Building upon YOLO11 pretrained weights, we introduced a P2–P5 four-scale detection head to enhance small-splash recognition, injected EGMA into the backbone C3k2 blocks, and replaced stride-2 downsampling convolutions with a three-branch ADown operator. On the validation set, the proposed YOLO11-PEGA achieved a precision of 0.86 and a recall of 0.80, with mAP@0.5 exceeding 0.80 and mAP@0.5–0.95 exceeding 0.30. Compared with the baseline model, the parameter count was reduced by 72.3%. The results demonstrate that the proposed model maintains stable detection and evaluation performance under complex environmental conditions, providing actionable decision support for feeding-threshold setting, feeding-time determination, and feed-amount adjustment. Full article
31 pages, 3822 KB  
Article
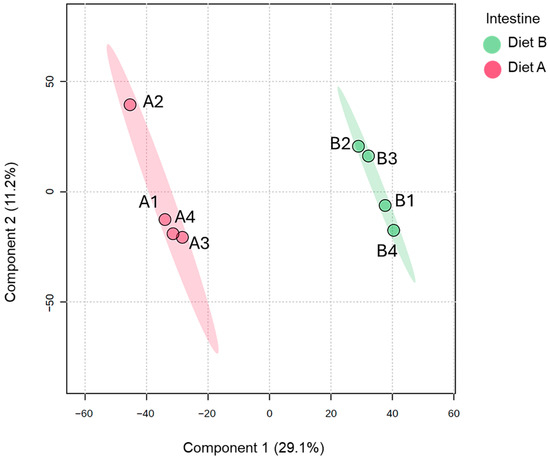
Evaluating the Impact of Two Different Diets on the Protein Profile of the Brain, Liver, and Intestine of the Barramundi
by Mohadeseh Montazeri Shatouri, Igor Pirozzi, Pinar Demir Soker, Zeshan Ali, Ardeshir Amirkhani and Paul A. Haynes
Proteomes 2026, 14(1), 6; https://doi.org/10.3390/proteomes14010006 - 29 Jan 2026
Abstract
Background: Commercial feed formulations are increasingly being evaluated for their nutritional impacts on aquaculture species, yet the molecular consequences of commonly used commercial diets remain underexplored. Methods: This study investigated the effects of two commercial diets, diet A (higher land animal protein) and [...] Read more.
Background: Commercial feed formulations are increasingly being evaluated for their nutritional impacts on aquaculture species, yet the molecular consequences of commonly used commercial diets remain underexplored. Methods: This study investigated the effects of two commercial diets, diet A (higher land animal protein) and diet B (higher fish meal content), on the protein profile in the brain, liver, and intestine of barramundi (Lates calcarifer). A 12-week feeding trial was conducted with controlled water quality, and proteomic profiling was performed using data-independent acquisition. Results: Differential analysis revealed consistent changes between diets across all tissues, with a higher percentage of differentially abundant proteins observed in between-diet comparisons (12.99% in brain, 12.73% in liver, and 16.59% in intestine) than within-diet controls (<8%), confirming a measurable dietary effect size. In total, 3901 proteins in the brain, 3660 in the liver, and 5025 in the intestine were quantified. Functional enrichment highlighted upregulation of ferroptosis pathways, downregulation of apelin signaling in the brain, and increased digestive proteases in the liver. ICP-MS confirmed elevated iron concentrations in the brain, liver, and intestine of fish fed on diet B. Conclusions: These findings demonstrate that molecular pathways linked to iron metabolism, digestion, and growth regulation are very sensitive to dietary composition, highlighting how proteomics can help identify subtle impacts of compositional differences in aquaculture feeding. Although physiological parameters did not differ significantly, the proteomic alterations observed across tissues likely indicate organ-specific metabolic adaptations to the differing nutrient availability between diets. Full article
(This article belongs to the Section Animal Proteomics)
Show Figures

Figure 1

22 pages, 25909 KB  
Article
YOLO-Shrimp: A Lightweight Detection Model for Shrimp Feed Residues Fusing Multi-Attention Features
by Tianwen Hou, Xinying Miao, Zhenghan Wang, Yi Zhang, Zhipeng He, Yifei Sun, Wei Wang and Ping Ren
Sensors 2026, 26(3), 791; https://doi.org/10.3390/s26030791 - 24 Jan 2026
Viewed by 185
Abstract
Precise control of feeding rates is critically important in intensive shrimp farming for cost reduction, optimization of farming strategies, and protection of the aquatic environment. However, current assessment of residual feed in feeding trays relies predominantly on manual visual inspection, which is inefficient, [...] Read more.
Precise control of feeding rates is critically important in intensive shrimp farming for cost reduction, optimization of farming strategies, and protection of the aquatic environment. However, current assessment of residual feed in feeding trays relies predominantly on manual visual inspection, which is inefficient, highly subjective, and difficult to standardize. The residual feed particles typically exhibit characteristics such as small size, high density, irregular shapes, and mutual occlusion, posing significant challenges for automated visual detection. To address these issues, this study proposes a lightweight detection model named YOLO-Shrimp. To enhance the network’s capability in extracting features from small and dense targets, a novel attention mechanism termed EnSimAM is designed. Building upon the SimAM structure, EnSimAM incorporates local variance and edge response to achieve multi-scale feature perception. Furthermore, to improve localization accuracy for small objects, an enhanced weighted intersection over union loss function, EnWIoU, is introduced. Additionally, the lightweight RepGhost module is adopted as the backbone of the model, significantly reducing both the number of parameters and computational complexity while maintaining detection accuracy. Evaluated on a real-world aquaculture dataset containing 3461 images, YOLO-Shrimp achieves mAP@0.5 and mAP@0.5:0.95 scores of 70.01% and 28.01%, respectively, while reducing the parameter count by 19.7% and GFLOPs by 14.6% compared to the baseline model. Full article
(This article belongs to the Section Smart Agriculture)
20 pages, 1638 KB  
Review
A Systematic Analysis of Factors Influencing Life Cycle Assessment Outcomes in Aquaponics
by Syed Ejaz Hussain Mehdi, Aparna Sharma, Suleman Shahzad, Sandesh Pandey, Fida Hussain, Woochang Kang and Sang-Eun Oh
Water 2026, 18(3), 301; https://doi.org/10.3390/w18030301 - 23 Jan 2026
Viewed by 235
Abstract
Aquaponic systems are the integration of aquaculture and hydroponic systems to enhance productivity, reduce land use, and improve sustainability. This review focused on commonly used life cycle assessment (LCA) methodologies, system boundaries, and functional units used in aquaponics, standard impact categories, and identified [...] Read more.
Aquaponic systems are the integration of aquaculture and hydroponic systems to enhance productivity, reduce land use, and improve sustainability. This review focused on commonly used life cycle assessment (LCA) methodologies, system boundaries, and functional units used in aquaponics, standard impact categories, and identified hotspots. The scope is worldwide and encompasses a variety of aquaponic designs, fish species, and crops, illustrating the diversity of the systems examined. The analysis indicates that aquaponics provides the considerable environmental advantages of decreased fertilizer consumption and water conservation in comparison with aquaculture and hydroponic system. However, aquaponics systems are characterized by high energy consumption and may produce greater greenhouse gas (GHG) emissions compared to traditional farming methods when reliant on fossil fuel energy sources. Studies show that fish feed production, system infrastructure, and electricity usage for pumps, lights, heating, and other controls are hotspots. Harmonized comparisons of previous studies show methodological differences, especially in fish–plant co-production. Despite these variations, most believe that energy efficiency, renewable energy, feed optimization, and waste reuse may make aquaponics more sustainable. The study recommends the inclusion of broader environmental and social impacts. Also, future focus might be on making a standard functional unit or specifying system boundaries which might provide different accurate outcomes. Full article
(This article belongs to the Special Issue Advanced Water Management for Sustainable Aquaculture)
Show Figures

Figure 1

17 pages, 311 KB  
Article
Redesigning Aquafeeds: Insect, Algae, and By-Product Blends Sustain Growth and Nutritional Value in European Sea Bass Under Feeding Constraints
by Daniel Montero, Marta Carvalho, Silvia Torrecillas, Luís E. C. Conceição, Filipe Soares, Félix Acosta and Rafael Ginés
Fishes 2026, 11(2), 75; https://doi.org/10.3390/fishes11020075 - 23 Jan 2026
Viewed by 119
Abstract
Background: Adopting novel feed ingredients and aligning feeding strategies with these formulations are key to improving aquaculture sustainability. This study assessed the combined effects of alternative protein and lipid sources and feeding regime on growth, nutrient utilization, and body composition of European sea [...] Read more.
Background: Adopting novel feed ingredients and aligning feeding strategies with these formulations are key to improving aquaculture sustainability. This study assessed the combined effects of alternative protein and lipid sources and feeding regime on growth, nutrient utilization, and body composition of European sea bass (Dicentrarchus labrax) juveniles. Methods: Two isoenergetic and identical digestible protein diets (39%) were formulated: a control (conventional fishmeal/fish oil (FM/FO) and plant proteins, containing 20% FM and 6% FO) and an alternative diet replacing 50% of FM and 25% of vegetable proteins with a blend of poultry by-products, insect meal, and single-cell protein (Corynebacterium glutamicum) and totally replacing fish oil with alternative lipid sources (microalgae and by-product oils). Fish (28 g of initial body weight) were fed for 210 days either to apparent satiety (AS) or under moderate restriction (85% and 65% of AS). The number of fish used was 65 fish per 500 L tank (triplicate for each experimental group). Growth performance, feed conversion, nutrient efficiency ratios, protein retention, and proximate and fatty acid composition were measured. Results: The alternative diet significantly improved growth, feed and nutrient efficiency, and protein retention compared with the control. Whole-body fatty acid profiles of fish fed the alternative diet showed higher contents of nutritionally important fatty acids, including DHA. Restricted feeding at 65% of AS enhanced nutrient efficiency ratios and protein retention relative to 85% and AS, but reduced growth. Feeding to AS produced the highest feed intake and growth but poorer feed conversion and nutrient efficiency. No significant interaction between diet and feeding strategy was observed. Conclusions: Incorporating novel protein and lipid sources can improve sea bass performance and product nutritional value while supporting sustainability. Feeding at ~85% of AS may offer a practical compromise between growth and efficient nutrient utilization. Full article
(This article belongs to the Section Nutrition and Feeding)
23 pages, 3309 KB  
Article
Autochthonous and Allochthonous Gut Microbes May Work Together: Functional Insights from Farmed Gilthead Sea Bream (Sparus aurata)
by Alvaro Belenguer, Federico Moroni, Fernando Naya-Català, Paul George Holhorea, Ricardo Domingo-Bretón, Josep Àlvar Calduch-Giner and Jaume Pérez-Sánchez
Animals 2026, 16(3), 360; https://doi.org/10.3390/ani16030360 - 23 Jan 2026
Viewed by 100
Abstract
In fish gut microbiome studies, there are no standardized protocols regarding sampling region or post-feeding time, nor clear consensus on whether analyses should target resident (autochthonous) or transient (allochthonous) bacteria. This study examined the dynamics and interactions of both microbial communities in the [...] Read more.
In fish gut microbiome studies, there are no standardized protocols regarding sampling region or post-feeding time, nor clear consensus on whether analyses should target resident (autochthonous) or transient (allochthonous) bacteria. This study examined the dynamics and interactions of both microbial communities in the anterior and posterior intestine of farmed gilthead sea bream and evaluated the resident microbiome at 24 and 48 h post-feeding. Microbial DNA was sequenced using the Oxford Nanopore Technology platform. Data were analyzed through statistical and discriminant approaches, as well as a Bayesian network framework to assess bacterial interactions. Transient communities showed higher richness and diversity, regardless of intestinal section, suggesting a more specialized and stable microbial environment in the mucus layer. The two communities differed markedly in structure and composition. Variations associated with intestinal region were less pronounced, particularly for autochthonous bacteria, and post-feeding fluctuations in the resident microbiome were minimal. Functionally, results indicated relevant synergies between communities. Protein metabolism pathways were enriched in autochthonous bacteria, whereas allochthonous microorganisms contributed mainly to bile acid and carbohydrate metabolism. Overall, resident and transient bacteria constitute distinct communities in the gut of gilthead sea bream, with numerous genera present in both but most being differentially represented and interconnected. Full article
Show Figures

Figure 1

19 pages, 1099 KB  
Article
Growth, Health and Physiological Responses of Freshwater-Reared Atlantic Salmon (Salmo salar) Fed Graded Dietary Lipid Levels
by Byoungyoon Lee, Junoh Lee, Saeyeon Lim, Gwanghyeok Kim, Minjae Seong, Dahyun Jeong, Sijun Han, Byung-Hwa Min, Kang-Woong Kim, Seong-Mok Jeong, Mun Chang Park, Woo Seok Hong, Se Ryun Kwon and Youngjin Park
Animals 2026, 16(3), 356; https://doi.org/10.3390/ani16030356 - 23 Jan 2026
Viewed by 118
Abstract
This study evaluated the optimal dietary lipid level for Atlantic salmon (Salmo salar) reared in freshwater, aiming to provide foundational knowledge for the development of cost-effective and nutritionally balanced aquafeeds. Four experimental diets were formulated to contain comparable crude protein levels [...] Read more.
This study evaluated the optimal dietary lipid level for Atlantic salmon (Salmo salar) reared in freshwater, aiming to provide foundational knowledge for the development of cost-effective and nutritionally balanced aquafeeds. Four experimental diets were formulated to contain comparable crude protein levels (47%) but graded lipid levels of 14% (L14), 16% (L16), 18% (L18), and 20% (L20), and were fed to salmon with an initial mean body weight of 241.5 ± 9.7 g during a 12-week feeding trial. Fish in the L16 group exhibited the highest weight gain (WG) and feed efficiency (FE), whereas those in the L14 group showed significantly reduced growth performance. Antioxidant analysis revealed that glutathione peroxidase (GPx) activity was lowest in the L14 group (p < 0.05), while plasma glucose concentration was minimized in the L16 group (p < 0.05). Transcriptomic profiling of liver tissue from the L14 and L16 groups identified 2117 differentially expressed genes (DEGs). Genes associated with lipid metabolism were more highly expressed in the L16 group, whereas immune- and inflammation-related genes were upregulated in the L14 group. These findings suggest that a dietary lipid level of approximately 16% is most favorable for promoting growth, metabolic stability, and overall health in freshwater-reared Atlantic salmon, thereby providing practical guidance for optimizing feed formulation and improving the economic efficiency of freshwater salmon aquaculture. Full article
(This article belongs to the Special Issue Advances in Nutrition, Sustainability and Ecology of Salmonids)
Show Figures

Figure 1

18 pages, 1465 KB  
Article
Growth Performances and Nutritional Values of Tenebrio molitor Larvae: Influence of Different Agro-Industrial By-Product Diets
by Giuseppe Serra, Francesco Corrias, Mattia Casula, Maria Leonarda Fadda, Stefano Arrizza, Massimo Milia, Nicola Arru and Alberto Angioni
Foods 2026, 15(2), 393; https://doi.org/10.3390/foods15020393 - 22 Jan 2026
Viewed by 86
Abstract
Intensive livestock and aquaculture systems require high-quality feeds with the correct nutritional composition. The decrease in wild fish proteins has led to demands within the feed supply chain for new alternatives to fulfil the growing demand for protein. In this context, edible insects [...] Read more.
Intensive livestock and aquaculture systems require high-quality feeds with the correct nutritional composition. The decrease in wild fish proteins has led to demands within the feed supply chain for new alternatives to fulfil the growing demand for protein. In this context, edible insects like the yellow mealworm (Tenebrio molitor) have the greatest potential to become a valid alternative source of proteins. This study evaluated the growth performance and nutritional profile of yellow mealworm larvae reared under laboratory conditions on eight different agro-industrial by-products: wheat middling, durum wheat bran, rice bran, hemp cake, thistle cake, dried brewer’s spent grains, dried tomato pomace, and dried distilled grape marc. The quantitative and qualitative impacts of rearing substrates on larvae were compared. The results showed that larvae adapt well to different substrates with different nutritional compositions, including the fibrous fraction. However, substrates affect larval growth feed conversion and larval macro composition. Hemp cake stood out for its superior nutritional value, as reflected by its high protein content and moderate NDF (Neutral Detergent Fiber) levels, which determine fast larval growth. On the contrary, imbalanced substrate lipid or carbohydrate content (rice bran), as well as the presence of potential antinutritional compounds (thistle cake), appeared to negatively affect growth performances. Full article
(This article belongs to the Section Nutraceuticals, Functional Foods, and Novel Foods)
Show Figures

Figure 1

21 pages, 3126 KB  
Article
Effect of Coated Inorganic Micro-Minerals on Growth, Mineral Retention, and Intestinal Health in Juvenile American Eels Under a Commercial RAS
by Xiaozhao Han, Deying Ma, Yichuang Xu and Shaowei Zhai
Animals 2026, 16(2), 324; https://doi.org/10.3390/ani16020324 - 21 Jan 2026
Viewed by 110
Abstract
Micro-minerals are essential for fish, but traditional inorganic micro-minerals (IMM) have low bioavailability. This study evaluated coated inorganic micro-minerals (CIMM) in juvenile American eels under commercial recirculating aquaculture system (RAS) conditions. Three experimental groups (n = 3 tanks per group, stocking density: [...] Read more.
Micro-minerals are essential for fish, but traditional inorganic micro-minerals (IMM) have low bioavailability. This study evaluated coated inorganic micro-minerals (CIMM) in juvenile American eels under commercial recirculating aquaculture system (RAS) conditions. Three experimental groups (n = 3 tanks per group, stocking density: 138 fish/m3) were fed basal diets supplemented for 56 days with: 1000 mg/kg IMM (IMM group, providing Cu 7, Fe 200, Mn 30, Zn 70, I 1.6, Se 0.4, and Co 1.2 mg/kg diet), 1000 mg/kg CIMM (CIMM group I), or 500 mg/kg CIMM (CIMM group II). Compared to the IMM group, the CIMM group I demonstrated significantly enhanced growth performance, with the specific growth rate increasing by approximately 31.14%, higher whole-body content and retention of minerals (Ca, P, Cu, Fe, Mn, Zn), and superior intestinal health, as reflected by significantly increased activities of digestive enzymes (amylase and lipase), enhanced antioxidant capacity (elevated SOD and CAT, reduced MDA), and improved morphology (villi length and muscular thickness), an altered intestinal microbiota (increased relative abundance of Firmicutes and reduced relative abundance of Proteobacteria), and significant metabolomic alterations in purine metabolism and linoleic acid metabolism. The CIMM group II maintained growth performance, with no significant difference in WGR and SGR compared to the IMM group, while still showing significant improvements in feed intake and mineral retention (P, Cu, Fe, Zn), and antioxidant capacity. Collectively, this study not only confirms the efficacy of CIMM in commercial RAS but also reveals that the supplementation level previously shown to be effective in the laboratory (50% CIMM) is insufficient under commercial farming conditions, implying that the dietary micro-mineral requirements for juvenile American eels in commercial RAS may be higher than those established in laboratory settings. Full article
(This article belongs to the Special Issue Nutrition and Health of Aquatic Animals)
Show Figures

Figure 1

15 pages, 2462 KB  
Article
The Effects of Different Substrates in Pond Net Cages on the Succession of Periphyton and the Seedling Protection of Sea Cucumber Apostichopus japonicus
by Yanqing Wu, Liming Liu, Rongbin Du, Wengang Xu, Bo Qin, Na Ying and Bianbian Zhang
Biology 2026, 15(2), 182; https://doi.org/10.3390/biology15020182 - 19 Jan 2026
Viewed by 158
Abstract
With the industry development of sea cucumber Apostichopus japonicus aquaculture, the indoor high cost and low survival rate have become serious problems. Therefore, it is necessary to optimize substrate selection for seedling protection in outdoor pond net cages. This study explores the succession [...] Read more.
With the industry development of sea cucumber Apostichopus japonicus aquaculture, the indoor high cost and low survival rate have become serious problems. Therefore, it is necessary to optimize substrate selection for seedling protection in outdoor pond net cages. This study explores the succession of periphyton on the different substrate surface types, including a curvimurate net (CU), nylon mesh (NM), and ground cages (including a ground cage net (CN) and ground cage plate (CP)), and their effects on the seedling protection of sea cucumbers. In addition, we monitored the substrates’ dry weight, chlorophyll-a, and the community composition of substrates, alongside seedling growth, yield, and survival rate. The results show that a total of 7 phyla, 23 genera, and 31 species were detected on the substrates, with diatoms dominating (19 species) and Chlorophyta (4 species) being the main species. The CU had the highest total number of alga species attached, significantly higher than the other substrates in week 13 (p < 0.05). In week 9, the diatom density dropped to its lowest point, and, after September, it rose with the decrease in water temperature. In terms of dry weight with and without ash, CP increased rapidly in the early stage, with NM, CU, and CP being significantly higher than CN in week 13 (p < 0.05). The chlorophyll-a content showed a decreasing–increasing–decreasing trend, with CU reaching 3.62 ± 0.48 μg/cm2 in the 13th week, significantly higher than other substrates (p < 0.05). Finally, the A. japonicus survival rate and yield in the CU group at week 12 were significantly higher than those in the NM and ground cage groups (p < 0.05). At week 17, the average weight, yield, and survival rate in the CU group were still optimal, with the yield 5.76 times that in the initial dosage. These results suggest that the CU has a suitable mesh size, has good permeability, and may stably support sediment, which is conducive to the growth of benthic diatoms. In addition, it can provide sufficient natural feed and a good habitat environment and is the preferred substrate for A. japonicus seedling protection in outdoor pond net cages. Full article
Show Figures

Figure 1

14 pages, 297 KB  
Article
Water Renewal Rate and Temperature on the Growth Performance and Physiology of Piaractus brachypomus in a Recirculating Aquaculture System (RAS)
by Pedro P. C. Pedras, Zandhor Lipovetsky, Fábio A. C. dos Santos, André de S. Souza, Luisa A. A. Silva, Gustavo S. da C. Júlio, Imaculada de M. C. Ananias, Sidney dos S. Silva, Ronald K. Luz and Gisele C. Favero
Fishes 2026, 11(1), 64; https://doi.org/10.3390/fishes11010064 - 19 Jan 2026
Viewed by 180
Abstract
This study evaluated the effects of water renewal rate and temperature on the growth performance and physiological responses of juvenile Piaractus brachypomus reared in a recirculating aquaculture system (RAS). A total of 336 fish (1.35 ± 0.24 g) were distributed in six RAS [...] Read more.
This study evaluated the effects of water renewal rate and temperature on the growth performance and physiological responses of juvenile Piaractus brachypomus reared in a recirculating aquaculture system (RAS). A total of 336 fish (1.35 ± 0.24 g) were distributed in six RAS units under two water renewal rates (42 and 128 L h−1) and three temperatures (26, 29, and 32 °C) for 45 days. Temperature was the main factor affecting growth, with higher final weight and total length at 29 and 32 °C throughout the experimental period. Water renewal rate significantly influenced feeding efficiency and energy allocation. Higher renewal (128 L h−1) increased dissolved oxygen and daily feed intake and resulted in higher hemoglobin levels and hepatic lipid deposition, particularly at 32 °C, indicating greater metabolic activity. Conversely, the lower renewal rate (42 L h−1) was associated with better feed conversion ratios at 29 °C and higher muscle lipid content at 26 °C, suggesting reduced energy expenditure. Hematocrit, total plasma protein, and cholesterol were primarily influenced by temperature, with higher values at 29 and 32 °C, while glucose, triglycerides, and liver enzymes were unaffected. Overall, temperatures of 29–32 °C optimized growth, while water renewal rate modulated feed utilization, physiological responses, and lipid deposition. These findings highlight the importance of jointly optimizing temperature and water renewal rate in RAS to enhance growth performance and metabolic balance in juvenile P. brachypomus. Full article
(This article belongs to the Special Issue Advances in the Physiology of Aquatic Organisms)
35 pages, 2832 KB  
Article
Dietary Methionine Supplementation Improves Rainbow Trout (Oncorhynchus mykiss) Immune Responses Against Viral Haemorrhagic Septicaemia Virus (VHSV)
by Mariana Vaz, Gonçalo Espregueira Themudo, Inês Carvalho, Felipe Bolgenhagen Schöninger, Carolina Tafalla, Patricia Díaz-Rosales, Benjamín Costas and Marina Machado
Biology 2026, 15(2), 163; https://doi.org/10.3390/biology15020163 - 16 Jan 2026
Viewed by 249
Abstract
Several studies have demonstrated that methionine supplementation in fish diets enhances immune status, inflammatory response, and resistance to bacterial infections by modulating for DNA methylation, aminopropylation, and transsulfuration pathways. However, the immunomodulatory effects of methionine in viral infections remain unexplored. This study aimed [...] Read more.
Several studies have demonstrated that methionine supplementation in fish diets enhances immune status, inflammatory response, and resistance to bacterial infections by modulating for DNA methylation, aminopropylation, and transsulfuration pathways. However, the immunomodulatory effects of methionine in viral infections remain unexplored. This study aimed to evaluate the effect of methionine supplementation on immune modulation and resistance to the viral haemorrhagic septicaemia virus (VHSV) in rainbow trout (Oncorhynchus mykiss). Two diets were formulated and fed to juvenile rainbow trout for four weeks: a control diet (CTRL) with all nutritional requirements, including the amino acid profile required for the species, and a methionine-supplemented diet (MET), containing twice the normal requirement of DL-methionine. After feeding, fish were bath-infected with VHSV, while control fish were exposed to a virus-free bath. Samples were collected at 0 (after feeding trial), 24, 72, and 120 h post-infection for the haematological profile, humoral immune response, oxidative stress, viral load, RNAseq, and gene expression analysis. In both diets, results showed a peak in viral activity at 72 h, followed by a reduction in viral load at 120 h, indicating immune recovery. During the peak of infection, leukocytes, thrombocytes, and monocytes migrated to the infection site, while oxidative stress biomarkers (superoxide dismutase glutathione S-transferase, and glutathione redox ratio) suggested a compromised ability to manage cellular imbalance due to intense viral activity. At 120 h, immune recovery and homeostasis were observed due to an increase in the amount of nitric oxide, GSH/GSSG levels, leukocyte replacement, monocyte influx, and a reduction in the viral load. When focusing on the infection peak, gene ontology (GO) analysis showed several exclusively enriched pathways in the skin and gills of MET-fed fish, driven by the upregulation of several key genes. Genes involved in recognition/signalling, inflammatory response, and other genes with direct antiviral activity, such as TLR3, MYD88, TRAF2, NF-κB, STING, IRF3, -7, VIG1, caspases, cathepsins, and TNF, were observed. Notably, VIG1 (viperin), a key antiviral protein, was significantly upregulated in gills, confirming the modulatory role of methionine in inducing its transcription. Viperin, which harbours an S-adenosyl-L-methionine (SAM) radical domain, is directly related to methionine biosynthesis and plays a critical role in the innate immune response to VHSV infection in rainbow trout. In summary, this study suggests that dietary methionine supplementation can enhance a more robust fish immune response to viral infections, with viperin as a crucial mediator. The improved antiviral readiness observed in MET-fed fish underscores the potential of targeted nutritional adjustments to sustain fish health and welfare in aquaculture. Full article
(This article belongs to the Section Immunology)
Show Figures

Figure 1

19 pages, 3935 KB  
Article
Effects of Florfenicol on Intestinal Structure, Microbial Community and Antibiotic Resistance Genes in Penaeus vannamei
by Gengshen Wang, Xinyong Shi, Yi Yan, Jianjun Xie, Demin Zhang and Huajun Zhang
Microorganisms 2026, 14(1), 204; https://doi.org/10.3390/microorganisms14010204 - 15 Jan 2026
Viewed by 184
Abstract
Antibiotic feeding in shrimp farming is an optional practice conducted with the aim of preventing and controlling bacterial diseases. However, the administration of antibiotics can disrupt the microbiota of both shrimp and surrounding environment, potentially compromising host health. Given the limited effective antibiotic [...] Read more.
Antibiotic feeding in shrimp farming is an optional practice conducted with the aim of preventing and controlling bacterial diseases. However, the administration of antibiotics can disrupt the microbiota of both shrimp and surrounding environment, potentially compromising host health. Given the limited effective antibiotic options in aquaculture, it is crucial to evaluate the effects of florfenicol (FF) on the intestinal health of shrimp and the associated microbial communities. This study first investigated the impact of FF on the intestinal structure of Penaeus vannamei over two feeding durations (5 and 10 days), each followed by a 10-day basal diet recovery period. Simultaneously, variations in microbial communities and antibiotic resistance genes (ARGs) in both the intestine and rearing water were explored. The results showed that intestinal damage was aggravated with the extension of FF duration and gradually recovered after FF withdrawal. Significant changes in microbial composition and β-diversity were observed in both the rearing water and intestine following FF feeding. Extending the FF treatment to 10 days led to a reduced abundance of Rhodobacteraceae and an increased abundance of Flavobacteriaceae and Vibrionaceae in the intestine after 10 days of feeding the basic diet, which may pose a potential risk to shrimp health. Based on correlation analysis of ARGs, microbial communities and pathogenic bacteria, we speculated that rearing water may serve as a reservoir for ARGs dissemination compared to the shrimp intestine. These findings are of great importance for assessing the impact of administration duration under the FF therapeutic dose and highlight the potential risks associated with its overuse in shrimp farming. Full article
(This article belongs to the Section Gut Microbiota)
Show Figures

Figure 1

24 pages, 2897 KB  
Article
The Effects of Hormone Diets with Different 17β-Estradiol Levels on Growth and Feminization in Long-Whiskered Catfish (Mystus gulio) Larvae Using Conventional and Microencapsulated Feed
by Sahabhop Dokkaew, Kritchavat Songdum, Noratat Prachom, Wiwiththanon Boonyung, Suwaree Kitikiew, Khwankhao Khamphet, Preecha Waicharoen, Uthairat Na-Nakorn, Natthapong Paankhao, Anurak Uchuwittayakul and Phunsin Kantha
Animals 2026, 16(2), 268; https://doi.org/10.3390/ani16020268 - 15 Jan 2026
Viewed by 279
Abstract
Feminization is an important biotechnological approach in aquaculture for species in which females exhibit superior growth and higher market value. The long-whiskered catfish (Mystus gulio), a euryhaline species cultivated in both monoculture and co-culture systems, contributes to sustainable aquaculture by grazing [...] Read more.
Feminization is an important biotechnological approach in aquaculture for species in which females exhibit superior growth and higher market value. The long-whiskered catfish (Mystus gulio), a euryhaline species cultivated in both monoculture and co-culture systems, contributes to sustainable aquaculture by grazing on uneaten feed and maintaining pond cleanliness. This study evaluated the effects of dietary 17β-estradiol (E2) at 0, 10, 30, and 60 mg/kg, incorporated into conventional and microencapsulated feeds, on the feminization and early growth of M. gulio larvae. Treatments were administered during the weaning stage for 14 and 21 days under controlled rearing conditions. Results showed that larvae fed microencapsulated feed containing 60 mg/kg E2 achieved the highest specific growth rate (26.91 ± 1.92%/day), feed efficiency (164.76 ± 33.23%), and feminization success (99.73 ± 0.04%). Hormonal assays confirmed elevated estradiol and reduced testosterone levels, consistent with ovarian development observed in histological sections. Gene expression analysis further supported these findings through the significant upregulation of cyp19a, erb1, and erb2 mRNA levels. Overall, this study demonstrates that microencapsulated hormone feeding is an effective and environmentally responsible strategy for achieving monosex female populations in M. gulio, enhancing productivity, reproductive performance, and sustainability in aquaculture systems. Full article
(This article belongs to the Special Issue Fish Reproductive Biology and Embryogenesis)
Show Figures

Figure 1

Back to TopTop