Growth, Health and Physiological Responses of Freshwater-Reared Atlantic Salmon (Salmo salar) Fed Graded Dietary Lipid Levels
Simple Summary
Abstract
1. Introduction
2. Materials and Methods
2.1. Experimental Diets
2.2. Experimental Fish and Feeding Trial
2.3. Sampling
2.4. Proximate and Fatty Acid Composition of the Experimental Diets and Whole-Body
2.5. Hematobiochemical Analysis
2.6. RNA Sequencing and Transcriptomic Analysis
2.7. Statistical Analysis
3. Result
3.1. Growth Performance and Feed Efficiency Ratio
3.2. Whole-Body Composition
3.2.1. Proximate Composition
3.2.2. Fatty Acids Composition
3.3. Plasma Antioxidant Capacity and Biochemical Analysis
3.4. Liver Transcriptomic Profiling Analysis
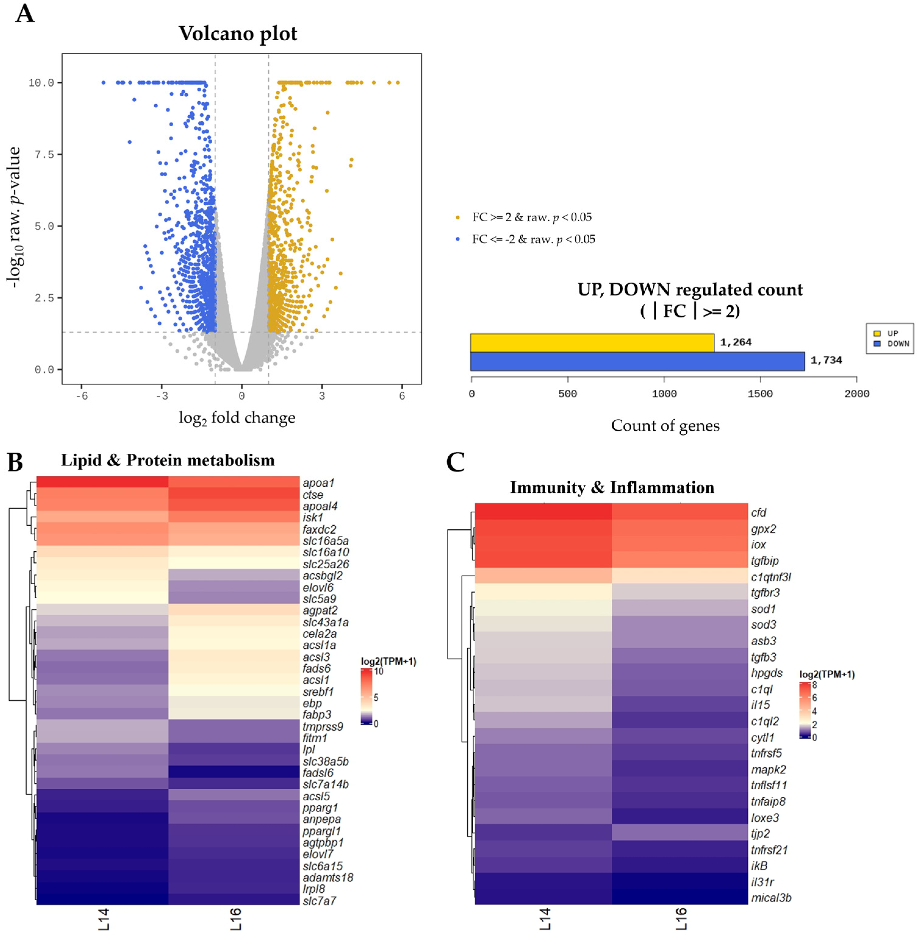
3.4.1. Differentially Expressed Genes Analysis
3.4.2. GO Functional Analysis
4. Discussion
4.1. Inadequate Dietary Lipid Levels Impair the Growth Performance of Atlantic Salmon
4.2. An Appropriate Level of Dietary Lipid Intake Is Required to Maintain Efficient Body Lipid Composition
4.3. Appropriate Dietary Lipid Intake Is Essential for Maintaining the Health of Atlantic Salmon
4.4. Low Dietary Lipid Intake Influences Lipid Metabolism and Affects the Structural Integrity of Cell Membranes
4.5. A Dietary Lipid Level Below the Optimal Range May Induce Nutritional Stress in Freshwater-Reared Atlantic Salmon
5. Conclusions
Supplementary Materials
Author Contributions
Funding
Institutional Review Board Statement
Informed Consent Statement
Data Availability Statement
Acknowledgments
Conflicts of Interest
References
- Wilfart, A.; Garcia-Launay, F.; Terrier, F.; Soudé, E.; Aguirre, P.; Skiba-Cassy, S. A step towards sustainable aquaculture: Multiobjective feed formulation reduces environmental impacts at feed and farm levels for rainbow trout. Aquaculture 2023, 562, 738826. [Google Scholar] [CrossRef]
- Torres-Maravilla, E.; Parra, M.; Maisey, K.; Vargas, R.A.; Cabezas-Cruz, A.; Gonzalez, A.; Tello, M.; Bermúdez-Humarán, L.G. Importance of probiotics in fish aquaculture: Towards the identification and design of novel probiotics. Microorganisms 2024, 12, 626. [Google Scholar] [CrossRef]
- Nederlof, M.A.; Verdegem, M.C.; Smaal, A.C.; Jansen, H.M. Nutrient retention efficiencies in integrated multi-trophic aquaculture. Rev. Aquac. 2022, 14, 1194–1212. [Google Scholar] [CrossRef]
- Kong, W.; Huang, S.; Yang, Z.; Shi, F.; Feng, Y.; Khatoon, Z. Fish Feed Quality Is a Key Factor in Impacting Aquaculture Water Environment: Evidence from Incubator Experiments. Sci. Rep. 2020, 10, 187. [Google Scholar] [CrossRef] [PubMed]
- Davis, D.A.; Hardy, R.W. Feeding and fish husbandry. In Fish Nutrition; Elsevier: Amsterdam, The Netherlands, 2022; pp. 857–882. [Google Scholar]
- Hardy, R.W.; Kaushik, S.J.; Mai, K.; Bai, S.C. Fish nutrition—History and perspectives. In Fish Nutrition; Elsevier: Amsterdam, The Netherlands, 2022; pp. 1–16. [Google Scholar]
- Zhang, G.; Guan, J.; Chen, F.; Xu, J.; Su, N.; Zhang, H.; Wang, Z.; Wang, S.; Xu, C.; Xie, D.; et al. Effects of dietary lipid source and level on growth performance, antioxidant capacity, and hepatic metabolism in marine teleost Trachinotus ovatus: Insights from fatty acid composition. Aquac. Rep. 2025, 43, 102911. [Google Scholar] [CrossRef]
- Fang, H.-H.; Zhao, W.; Xie, J.-J.; Yin, P.; Zhuang, Z.-X.; Liu, Y.-J.; Tian, L.-X.; Niu, J. Effects of dietary lipid levels on growth performance, hepatic health, lipid metabolism and intestinal microbiota on Trachinotus ovatus. Aquac. Nutr. 2021, 27, 1554–1568. [Google Scholar] [CrossRef]
- Liang, P.; Wang, Y.; Wu, L.; Qin, Z.; Lai, M.; Lin, J.; Shao, J.; Zhang, D. Optimal dietary lipid requirement of Spinibarbus caldwelli: Comprehensive characterization of growth performance, feed utilization, serum biochemical and immune parameters, hepatic lipid metabolism and health maintenance. Aquaculture 2025, 598, 742072. [Google Scholar] [CrossRef]
- Ren, Y.; Wei, S.; Yu, H.; Xing, W.; Xu, G.; Li, T.; Luo, L. Dietary lipid levels affect growth, feed utilization, lipid deposition, health status and digestive enzyme activities of juvenile Siberian sturgeon, Acipenser baerii. Aquac. Nutr. 2021, 27, 2019–2028. [Google Scholar] [CrossRef]
- Natnan, M.E.; Low, C.F.; Chong, C.M.; Daud, N.I.N.A.A.; Om, A.D.; Baharum, S.N. Comparison of different dietary fatty acids supplement on the immune response of hybrid grouper (Epinephelus fuscoguttatus × Epinephelus lanceolatus) challenged with Vibrio vulnificus. Biology 2022, 11, 1288. [Google Scholar] [CrossRef]
- Carr, I.; Glencross, B.; Santigosa, E. The importance of essential fatty acids and their ratios in aquafeeds to enhance salmonid production, welfare, and human health. Front. Anim. Sci. 2023, 4, 1147081. [Google Scholar] [CrossRef]
- Fan, Z.; Li, J.; Zhang, Y.; Wu, D.; Zheng, X.; Wang, C.; Wang, L. Excessive dietary lipid affecting growth performance, feed utilization, lipid deposition, and hepatopancreas lipometabolism of large-sized common carp (Cyprinus carpio). Front. Nutr. 2021, 8, 694426. [Google Scholar] [CrossRef]
- Liao, Z.; Sun, B.; Zhang, Q.; Jia, L.; Wei, Y.; Liang, M.; Xu, H. Dietary bile acids regulate the hepatic lipid homeostasis in tiger puffer fed normal or high-lipid diets. Aquaculture 2020, 519, 734935. [Google Scholar] [CrossRef]
- Naiel, M.A.; Negm, S.S.; Ghazanfar, S.; Shukry, M.; Abdelnour, S.A. The risk assessment of high-fat diet in farmed fish and its mitigation approaches: A review. J. Anim. Physiol. Anim. Nutr. 2023, 107, 948–969. [Google Scholar]
- Suo, X.; Yan, X.; Tan, B.; Pan, S.; Li, T.; Liu, H.; Huang, W.; Zhang, S.; Yang, Y.; Dong, X. Lipid metabolism disorders of hybrid grouper (♀ Epinephelus fuscointestinestatus × ♂ E. lanceolatu) induced by high-lipid diet. Front. Mar. Sci. 2022, 9, 990193. [Google Scholar]
- Stefansson, S.O.; Björnsson, B.T.; Ebbesson, L.O.; McCormick, S.D. Smoltification. In Fish Larval Physiology; CRC Press: Boca Raton, FL, USA, 2020; pp. 639–681. [Google Scholar]
- Mota, V.C.; Verstege, G.C.; Striberny, A.; Lutfi, E.; Dessen, J.-E.; Sveen, L.; Burgerhout, E.; Bou, M. Smoltification, seawater performance, and maturation in Atlantic salmon (Salmo salar) fed different fat levels. Front. Aquac. 2024, 3, 1323818. [Google Scholar] [CrossRef]
- Ahmed, I.; Jan, K.; Fatma, S.; Dawood, M.A. Muscle proximate composition of various food fish species and their nutritional significance: A review. J. Anim. Physiol. Anim. Nutr. 2022, 106, 690–719. [Google Scholar] [CrossRef]
- Tocher, D.R. Metabolism and Functions of Lipids and Fatty Acids in Teleost Fish. Rev. Fish. Sci. 2003, 11, 107–184. [Google Scholar] [CrossRef]
- Samways, K.M.; Blair, T.J.; Charest, M.A.; Cunjak, R.A. Effects of spawning Atlantic salmon (Salmo salar) on total lipid content and fatty acid composition of river food webs. Ecosphere 2017, 8, e01818. [Google Scholar] [CrossRef]
- Rosenlund, G.; Torstensen, B.E.; Stubhaug, I.; Usman, N.; Sissener, N.H. Atlantic salmon require long-chain n-3 fatty acids for optimal growth throughout the seawater period. J. Nutr. Sci. 2016, 5, e19. [Google Scholar] [CrossRef] [PubMed]
- Betancor, M.; Olsen, R.E.; Solstorm, D.; Skulstad, O.F.; Tocher, D.R. Assessment of a land-locked Atlantic salmon (Salmo salar L.) population as a potential genetic resource with a focus on long-chain polyunsaturated fatty acid biosynthesis. Biochim. Biophys. Acta (BBA)-Mol. Cell Biol. Lipids 2016, 1861, 227–238. [Google Scholar]
- Colombo, S.M.; Emam, M.; Peterson, B.C.; Hall, J.R.; Burr, G.; Zhang, Z.; Rise, M.L. Freshwater, landlocked grand lake strain of atlantic salmon (Salmo salar L.) as a potential genetic source of long chain polyunsaturated fatty acids synthesis. Front. Mar. Sci. 2021, 8, 641824. [Google Scholar] [CrossRef]
- Rollin, X.; Peng, J.; Pham, D.; Ackman, R.G.; Larondelle, Y. The effects of dietary lipid and strain difference on polyunsaturated fatty acid composition and conversion in anadromous and landlocked salmon (Salmo salar L.) parr. Comp. Biochem. Physiol. Part B Biochem. Mol. Biol. 2003, 134, 349–366. [Google Scholar] [CrossRef]
- Gladyshev, M.I.; Lepskaya, E.V.; Sushchik, N.N.; Makhutova, O.N.; Kalachova, G.S.; Malyshevskaya, K.K.; Markevich, G.N. Comparison of Polyunsaturated Fatty Acids Content in Filets of Anadromous and Landlocked Sockeye Salmon Oncorhynchus Nerka. J. Food Sci. 2012, 77, C1307–C1310. [Google Scholar] [CrossRef]
- Lee, B.; Lee, J.; Lim, S.; Seong, M.; Yun, H.; Han, S.; Kim, K.-W.; Lee, S.; Jeong, S.-M.; Park, M.C. Effects of Low-Lipid Diets on Growth, Haematology, Histology and Immune Responses of Parr-Stage Atlantic Salmon (Salmo salar). Animals 2024, 14, 1581. [Google Scholar]
- Crouse, C.; Davidson, J.; May, T.; Summerfelt, S.; Good, C. Production of market-size European strain Atlantic salmon (Salmo salar) in land-based freshwater closed containment aquaculture systems. Aquac. Eng. 2021, 92, 102138. [Google Scholar]
- Gonzalez, C.; Gallardo-Hidalgo, J.; Yáñez, J.M. Genotype-by-environment interaction for growth in seawater and freshwater in Atlantic salmon (Salmo salar). Aquaculture 2022, 548, 737674. [Google Scholar]
- Kjeldahl, C. A new method for the determination of nitrogen in organic matter. Z. Anal. Chem. 1883, 22, 366. [Google Scholar] [CrossRef]
- Park, Y.; Park, M.; Hamidoghli, A.; Kim, C.-H.; Bai, S.C. Optimum dietary processed sulfur (Immuno-F) level has antibiotic effects on the growth, hematology and disease resistance of juvenile olive flounder, Paralichthys olivaceus. Anim. Feed. Sci. Technol. 2021, 279, 115035. [Google Scholar] [CrossRef]
- Metcalfe, L.D.; Schmitz, A.A. The Rapid Preparation of Fatty Acid Esters for Gas Chromatographic Analysis. Anal. Chem. 1961, 33, 363–364. [Google Scholar] [CrossRef]
- Park, Y.; Zhang, Q.; Fernandes, J.M.; Wiegertjes, G.F.; Kiron, V. Macrophage heterogeneity in the intestinal cells of salmon: Hints from transcriptomic and imaging data. Front. Immunol. 2021, 12, 798156. [Google Scholar] [CrossRef]
- Park, Y.; Zhang, Q.; Wiegertjes, G.F.; Fernandes, J.M.; Kiron, V. Adherent intestinal cells from Atlantic salmon show phagocytic ability and express macrophage-specific genes. Front. Cell Dev. Biol. 2020, 8, 580848. [Google Scholar] [CrossRef] [PubMed]
- Albrektsen, S.; Kortet, R.; Skov, P.V.; Ytteborg, E.; Gitlesen, S.; Kleinegris, D.; Mydland, L.T.; Hansen, J.Ø.; Lock, E.J.; Mørkøre, T. Future feed resources in sustainable salmonid production: A review. Rev. Aquac. 2022, 14, 1790–1812. [Google Scholar] [CrossRef]
- Jafari, S.; Akhavan-Bahabadi, M.; Shekarabi, S.P.H.; Mehrgan, M.S.; Lowen, E.; Lotfi, K.; Azari, A. Astaxanthin-rich Nannochloropsis oculata mitigates high-fat diet-induced liver dysfunction in zebrafish by modulating lipid metabolism and oxidative stress. Sci. Rep. 2025, 15, 28862. [Google Scholar] [CrossRef]
- Sarker, P.K. Microorganisms in fish feeds, technological innovations, and key strategies for sustainable aquaculture. Microorganisms 2023, 11, 439. [Google Scholar] [CrossRef]
- Codabaccus, M.B.; Bridle, A.R.; Nichols, P.D.; Carter, C.G. Effect of feeding Atlantic salmon (Salmo salar L.) a diet enriched with stearidonic acid from parr to smolt on growth and n-3 long-chain PUFA biosynthesis. Br. J. Nutr. 2011, 105, 1772–1782. [Google Scholar] [CrossRef] [PubMed]
- Lugert, V.; Thaller, G.; Tetens, J.; Schulz, C.; Krieter, J. A review on fish growth calculation: Multiple functions in fish production and their specific application. Rev. Aquac. 2016, 8, 30–42. [Google Scholar] [CrossRef]
- Chen, Y.-F.; Cao, K.-L.; Huang, H.-F.; Li, X.-Q.; Leng, X.-J. Dietary effects of lipid and protein levels on growth, feed utilization, lipid metabolism, and antioxidant capacity of triploid rainbow trout (Oncorhynchus mykiss). Aquac. Nutr. 2023, 2023, 8325440. [Google Scholar] [CrossRef] [PubMed]
- Siciliani, D.; Kortner, T.M.; Berge, G.M.; Hansen, A.K.; Krogdahl, Å. Effects of dietary lipid level and environmental temperature on lipid metabolism in the intestine and liver, and choline requirement in Atlantic salmon (Salmo salar L.) parr. J. Nutr. Sci. 2023, 12, e61. [Google Scholar] [CrossRef]
- Guo, D.; Xie, M.; Xiao, H.; Xu, L.; Zhang, S.; Chen, X.; Wu, Z. Bacillus subtilis supplementation in a high-fat diet modulates the gut microbiota and ameliorates hepatic lipid accumulation in grass carp (Ctenopharyngodon idella). Fishes 2022, 7, 94. [Google Scholar] [CrossRef]
- Wang, J.-T.; Liu, Y.-J.; Tian, L.-X.; Mai, K.-S.; Du, Z.-Y.; Wang, Y.; Yang, H.-J. Effect of dietary lipid level on growth performance, lipid deposition, hepatic lipogenesis in juvenile cobia (Rachycentron canadum). Aquaculture 2005, 249, 439–447. [Google Scholar] [CrossRef]
- Wang, J.; Han, T.; Li, X.; Yang, Y.; Yang, M.; Hu, S.; Jiang, Y.; Harpaz, S. Effects of dietary protein and lipid levels with different protein-to-energy ratios on growth performance, feed utilization and body composition of juvenile red-spotted grouper, E pinephelus akaara. Aquac. Nutr. 2017, 23, 994–1002. [Google Scholar] [CrossRef]
- Xie, R.-T.; Amenyogbe, E.; Chen, G.; Huang, J.-S. Effects of feed fat level on growth performance, body composition and serum biochemical indices of hybrid grouper (Epinephelus fuscoguttatus × Epinephelus polyphekadion). Aquaculture 2021, 530, 735813. [Google Scholar] [CrossRef]
- Chen, Y.; Lawson, R.; Shandilya, U.; Chiasson, M.A.; Karrow, N.A.; Huyben, D. Dietary protein, lipid and insect meal on growth, plasma biochemistry and hepatic immune expression of lake whitefish (Coregonus clupeaformis). Fish Shellfish. Immunol. Rep. 2023, 5, 100111. [Google Scholar] [CrossRef] [PubMed]
- Cook, J.T.; McNiven, M.A.; Richardson, G.F.; Sutterlin, A.M. Growth rate, body composition and feed digestibility/conversion of growth-enhanced transgenic Atlantic salmon (Salmo salar). Aquaculture 2000, 188, 15–32. [Google Scholar] [CrossRef]
- HEMRE; SANDNES. Effect of dietary lipid level on muscle composition in Atlantic salmon Salmo salar. Aquac. Nutr. 1999, 5, 9–16. [Google Scholar] [CrossRef]
- Berrill, I.K.; Porter, M.J.; Bromage, N.R. The influence of dietary lipid inclusion and daily ration on growth and smoltification in 1+ Atlantic salmon (Salmo salar) parr. Aquaculture 2004, 242, 513–528. [Google Scholar] [CrossRef]
- Xie, S.; Lin, Y.; Wu, T.; Tian, L.; Liang, J.; Tan, B. Dietary lipid levels affected growth performance, lipid accumulation, inflammatory response and apoptosis of Japanese seabass (Lateolabrax japonicus). Aquac. Nutr. 2021, 27, 807–816. [Google Scholar] [CrossRef]
- Yong, A.S.K.; Ooi, S.; Shapawi, R.; Biswas, A.K.; Kenji, T. Effects of dietary lipid increments on growth performance, feed utilization, carcass composition and intraperitoneal fat of marble goby, Oxyeleotris marmorata, juveniles. Turk. J. Fish. Aquat. Sci. 2015, 15, 653–660. [Google Scholar]
- Nguyen, M.C.; Fotedar, R.; Pham, H.D. Effects of dietary protein and lipid levels on growth performance, feed utilization and body composition of juvenile giant trevally (Caranx ignobilis Forsskal, 1775). Aquac. Res. 2022, 53, 6254–6263. [Google Scholar] [CrossRef]
- Wang, J.; Liu, T.; Zheng, P.; Xu, H.; Su, H.; Tao, H.; Yang, Y. Effect of dietary lipid levels on growth performance, body composition, and feed utilization of juvenile spotted knifejaw Oplegnathus punctatus. Aquac. Rep. 2021, 21, 100797. [Google Scholar] [CrossRef]
- Carvalho, M.; Montero, D.; Domenici, P.; Afonso, J.M.; Izquierdo, M. Dietary novel oils modulate neural function and preserve locomotor response in gilthead sea bream (Sparus aurata) juveniles by regulating synthesis and contents of fatty acids in brain. Aquaculture 2022, 550, 737873. [Google Scholar] [CrossRef]
- Péron, M.; Soudant, P.; Le Grand, F.; Mazurais, D.; Simon, V.; Lefrançois, C.; Vagner, M. Dietary DHA limitation did not affect swimming and metabolic performance, but reduced growth in wild European sea bass. Biochimie 2025, 239, 60–72. [Google Scholar] [CrossRef]
- Marques, A.; Canada, P.; Costa, C.; Basto, A.; Piloto, F.; Salgado, M.A.; Abreu, H.; Dias, J.; Valente, L.M. Replacement of fish oil by alternative n-3 LC-PUFA rich lipid sources in diets for European sea bass (Dicentrarchus labrax). Front. Mar. Sci. 2023, 10, 1189319. [Google Scholar] [CrossRef]
- Hundal, B.K.; Lutfi, E.; Sigholt, T.; Rosenlund, G.; Liland, N.S.; Glencross, B.; Sissener, N.H. A piece of the puzzle—Possible mechanisms for why low dietary EPA and DHA cause hepatic lipid accumulation in Atlantic Salmon (Salmo salar). Metabolites 2022, 12, 159. [Google Scholar] [CrossRef] [PubMed]
- Bou, M.; Berge, G.M.; Baeverfjord, G.; Sigholt, T.; Østbye, T.-K.; Ruyter, B. Low levels of very-long-chain n-3 PUFA in Atlantic salmon (Salmo salar) diet reduce fish robustness under challenging conditions in sea cages. J. Nutr. Sci. 2017, 6, e32. [Google Scholar] [CrossRef]
- Sanden, M.; Liland, N.S.; Sæle, Ø.; Rosenlund, G.; Du, S.; Torstensen, B.E.; Stubhaug, I.; Ruyter, B.; Sissener, N.H. Minor lipid metabolic perturbations in the liver of Atlantic salmon (Salmo salar L.) caused by suboptimal dietary content of nutrients from fish oil. Fish Physiol. Biochem. 2016, 42, 1463–1480. [Google Scholar] [CrossRef] [PubMed]
- Subaramaniyam, U.; Allimuthu, R.S.; Vappu, S.; Ramalingam, D.; Balan, R.; Paital, B.; Panda, N.; Rath, P.K.; Ramalingam, N.; Sahoo, D.K. Effects of microplastics, pesticides and nano-materials on fish health, oxidative stress and antioxidant defense mechanism. Front. Physiol. 2023, 14, 1217666. [Google Scholar] [CrossRef]
- Bakiu, R.; Piva, E.; Pacchini, S.; Santovito, G. Antioxidant systems in extremophile marine fish species. J. Mar. Sci. Eng. 2024, 12, 1280. [Google Scholar] [CrossRef]
- Wu, D.; Li, J.; Fan, Z.; Wang, L.; Zheng, X. Resveratrol ameliorates oxidative stress, inflammatory response and lipid metabolism in common carp (Cyprinus carpio) fed with high-fat diet. Front. Immunol. 2022, 13, 965954. [Google Scholar] [CrossRef]
- Fan, Z.; Ma, K.; Wang, Y.; Wang, L.; Zhang, Y.; Li, C.; Li, J.; Wu, D.; Li, J.; Li, Z. Liver transcriptome and physiological analyses preliminarily revealed the adaptation mechanisms of Amur grayling (Thymallus arcticus grubei, Dybowski, 1869) fry for dietary lipid nutrition. Front. Vet. Sci. 2024, 11, 1369845. [Google Scholar] [CrossRef]
- Selvam, C.; Philip, A.J.P.; Lutfi, E.; Sigholt, T.; Norberg, B.; Bæverfjord, G.; Rosenlund, G.; Ruyter, B.; Sissener, N.H. Long-term feeding of Atlantic salmon with varying levels of dietary EPA + DHA alters the mineral status but does not affect the stress responses after mechanical delousing stress. Br. J. Nutr. 2022, 128, 2291–2307. [Google Scholar] [CrossRef]
- Seibel, H.; Baßmann, B.; Rebl, A. Blood will tell: What hematological analyses can reveal about fish welfare. Front. Vet. Sci. 2021, 8, 616955. [Google Scholar] [CrossRef]
- Barton, B.A. Stress in fishes: A diversity of responses with particular reference to changes in circulating corticosteroids. Integr. Comp. Biol. 2002, 42, 517–525. [Google Scholar] [CrossRef] [PubMed]
- Yang, L.; Liu, M.; Zhao, M.; Zhi, S.; Zhang, W.; Qu, L.; Xiong, J.; Yan, X.; Qin, C.; Nie, G. Dietary Bile Acid Supplementation Could Regulate the Glucose, Lipid Metabolism, and Microbiota of Common Carp (Cyprinus carpio L.) Fed with a High-Lipid Diet. Aquac. Nutr. 2023, 2023, 9953927. [Google Scholar] [CrossRef] [PubMed]
- Gong, Y.; Lu, Q.; Liu, Y.; Xi, L.; Zhang, Z.; Liu, H.; Jin, J.; Yang, Y.; Zhu, X.; Xie, S. Dietary berberine alleviates high carbohydrate diet-induced intestinal damages and improves lipid metabolism in largemouth bass (Micropterus salmoides). Front. Nutr. 2022, 9, 1010859. [Google Scholar] [CrossRef]
- Taylor, R.S.; Ruiz Daniels, R.; Dobie, R.; Naseer, S.; Clark, T.C.; Henderson, N.C.; Boudinot, P.; Martin, S.A.; Macqueen, D.J. Single cell transcriptomics of Atlantic salmon (Salmo salar L.) liver reveals cellular heterogeneity and immunological responses to challenge by Aeromonas salmonicida. Front. Immunol. 2022, 13, 984799. [Google Scholar] [CrossRef] [PubMed]
- Roques, S.; Deborde, C.; Richard, N.; Skiba-Cassy, S.; Moing, A.; Fauconneau, B. Metabolomics and fish nutrition: A review in the context of sustainable feed development. Rev. Aquac. 2020, 12, 261–282. [Google Scholar] [CrossRef]
- Yang, Z.; Zhu, H.; Huang, X.; Wang, A.; Xie, D. Molecular characterization, tissue distribution profile, and nutritional regulation of ACSL gene family in golden pompano (Trachinotus ovatus). Int. J. Mol. Sci. 2022, 23, 6437. [Google Scholar] [CrossRef]
- Xie, D.; He, Z.; Dong, Y.; Gong, Z.; Nie, G.; Li, Y. Molecular Cloning, Characterization, and expression regulation of acyl-CoA synthetase 6 gene and promoter in common carp Cyprinus carpio. Int. J. Mol. Sci. 2020, 21, 4736. [Google Scholar] [CrossRef]
- Long, T.; Hassan, A.; Thompson, B.M.; McDonald, J.G.; Wang, J.; Li, X. Structural basis for human sterol isomerase in cholesterol biosynthesis and multidrug recognition. Nat. Commun. 2019, 10, 2452. [Google Scholar] [CrossRef]
- Wang, Y.; Lan, T.; Zhou, C.; Zhang, Q.; Liu, P. LRP8-dependent cholesterol metabolism modulates mTORC1 signaling and apoptotic pathways in multiple myeloma. Cell Death Dis. 2025, 16, 263. [Google Scholar] [CrossRef]
- Subczynski, W.K.; Pasenkiewicz-Gierula, M.; Widomska, J.; Mainali, L.; Raguz, M. High cholesterol/low cholesterol: Effects in biological membranes: A review. Cell Biochem. Biophys. 2017, 75, 369–385. [Google Scholar] [CrossRef] [PubMed]
- Bibi, H.; Ahmad, R.; Rahman, F.; Maqbool, S.; Naeem, M.; Efthymiou, S.; Houlden, H. Molecular and computational analysis of a novel pathogenic variant in emopamil-binding protein (EBP) involved in cholesterol biosynthetic pathway causing a rare male EBP disorder with neurologic defects (MEND syndrome). Mol. Biol. Rep. 2025, 52, 101. [Google Scholar] [CrossRef]
- Wu, G.F.; Luo, Z.G.; Gao, K.; Ren, Y.; Shen, C.; Ying, X.R. LRP8 Regulates Lipid Metabolism to Stimulate Malignant Progression and Cisplatin Resistance in Bladder Cancer. Kaohsiung J. Med. Sci. 2025, 41, e70042. [Google Scholar] [CrossRef]
- Xia, R.; Peng, H.-F.; Zhang, X.; Zhang, H.-S. Comprehensive review of amino acid transporters as therapeutic targets. Int. J. Biol. Macromol. 2024, 260, 129646. [Google Scholar] [CrossRef]
- Menchini, R.J.; Chaudhry, F.A. Multifaceted regulation of the system A transporter Slc38a2 suggests nanoscale regulation of amino acid metabolism and cellular signaling. Neuropharmacology 2019, 161, 107789. [Google Scholar] [CrossRef]
- Hellsten, S.V.; Tripathi, R.; Ceder, M.M.; Fredriksson, R. Nutritional stress induced by amino acid starvation results in changes for Slc38 transporters in immortalized hypothalamic neuronal cells and primary cortex cells. Front. Mol. Biosci. 2018, 5, 45. [Google Scholar] [CrossRef] [PubMed]
- Calo, J.; Comesana, S.; Fernandez-Maestu, C.; Blanco, A.M.; Morais, S.; Soengas, J.L. Impact of feeding diets with enhanced vegetable protein content and presence of umami taste-stimulating additive on gastrointestinal amino acid sensing and feed intake regulation in rainbow trout. Aquaculture 2024, 579, 740251. [Google Scholar] [CrossRef]
- Bavia, L.; Santiesteban-Lores, L.E.; Carneiro, M.C.; Prodocimo, M.M. Advances in the complement system of a teleost fish, Oreochromis niloticus. Fish Shellfish. Immunol. 2022, 123, 61–74. [Google Scholar] [CrossRef] [PubMed]
- Bai, H.; Mu, L.; Qiu, L.; Chen, N.; Li, J.; Zeng, Q.; Yin, X.; Ye, J. Complement C3 regulates inflammatory response and monocyte/macrophage phagocytosis of Streptococcus agalactiae in a teleost fish. Int. J. Mol. Sci. 2022, 23, 15586. [Google Scholar] [CrossRef]
- Zhang, Y.; Su, J. Interleukin-2 family cytokines: An overview of genes, expression, signaling and functional roles in teleost. Dev. Comp. Immunol. 2023, 141, 104645. [Google Scholar] [CrossRef]
- Rodríguez-Viera, L.; Caderno, A.; Martinez, R.; Martinez-Rodríguez, G.; Oliva, M.; Perera, E.; Mancera, J.M.; Martos-Sitcha, J.A. The Ghrelin Analog GHRP-6, Delivered Through Aquafeeds, Modulates the Endocrine and Immune Responses of Sparus aurata Following IFA Treatment. Biology 2025, 14, 941. [Google Scholar] [CrossRef] [PubMed]
- Wu, F.; Wang, Z.; Yang, G.; Jian, J.; Lu, Y. Molecular characterization and expression analysis of interleukin-15 (IL-15) genes in orange-spotted grouper (Epinephelus coioides) in response to Vibrio harveyi challenge. Fish Shellfish. Immunol. 2022, 128, 327–334. [Google Scholar] [CrossRef]
- Ferretti, E.; Corcione, A.; Pistoia, V. The IL-31/IL-31 receptor axis: General features and role in tumor microenvironment. J. Leukoc. Biol. 2017, 102, 711–717. [Google Scholar] [CrossRef]
- Huang, I.-H.; Chung, W.-H.; Wu, P.-C.; Chen, C.-B. JAK–STAT signaling pathway in the pathogenesis of atopic dermatitis: An updated review. Front. Immunol. 2022, 13, 1068260. [Google Scholar] [CrossRef]
- Van Loo, G.; Bertrand, M.J. Death by TNF: A road to inflammation. Nat. Rev. Immunol. 2023, 23, 289–303. [Google Scholar] [CrossRef] [PubMed]
- Jin, M.; Shen, Y.; Pan, T.; Zhu, T.; Li, X.; Xu, F.; Betancor, M.B.; Jiao, L.; Tocher, D.R.; Zhou, Q. Dietary betaine mitigates hepatic steatosis and inflammation induced by a high-fat-diet by modulating the Sirt1/Srebp-1/Pparɑ pathway in juvenile black seabream (Acanthopagrus schlegelii). Front. Immunol. 2021, 12, 694720. [Google Scholar] [CrossRef]
- Ahmed, H.; Bakry, K.A.; Abdeen, A.; El Bahgy, H.E.; Abdo, M.; Imbrea, F.; Fericean, L.; Elshemy, M.A.; Ibrahim, S.F.; Shukry, M. The involvement of antioxidant, stress, and immune-related genes in the responsive mechanisms of common carp (Cyprinus carpio) to hypersalinity exposure. Front. Mar. Sci. 2023, 10, 1195016. [Google Scholar] [CrossRef]
- Li, Y.; Zhou, C.; Zhang, Y.; Zhao, X. Effects of Heat Stress on the Muscle Meat Quality of Rainbow Trout. Fishes 2024, 9, 459. [Google Scholar] [CrossRef]
- Zou, J.; Secombes, C.J. The function of fish cytokines. Biology 2016, 5, 23. [Google Scholar] [CrossRef]
- Qi, P.; Xie, C.; Guo, B.; Wu, C. Dissecting the role of transforming growth factor-β1 in topmouth culter immunobiological activity: A fundamental functional analysis. Sci. Rep. 2016, 6, 27179. [Google Scholar] [CrossRef] [PubMed]


| Ingredients (%) | Experimental Diet | |||
|---|---|---|---|---|
| L14 | L16 | L18 | L20 | |
| Fish meal 1 | 30.00 | 30.00 | 30.00 | 30.00 |
| Soybean meal 2 | 8.00 | 8.00 | 8.00 | 8.00 |
| SPC 3 | 19.00 | 19.00 | 19.00 | 19.00 |
| Chicken meal 4 | 4.00 | 4.00 | 4.00 | 4.00 |
| Wheat gluten 5 | 10.00 | 10.00 | 10.00 | 10.00 |
| Wheat flour 6 | 3.80 | 3.80 | 3.80 | 3.80 |
| α-starch 7 | 10.00 | 8.00 | 6.00 | 4.00 |
| Fish oil 8 | 5.60 | 6.60 | 7.60 | 8.60 |
| Soybean oil 9 | 5.60 | 6.60 | 7.60 | 8.60 |
| Vitamin premix 10 | 2.00 | 2.00 | 2.00 | 2.00 |
| Mineral premix 11 | 2.00 | 2.00 | 2.00 | 2.00 |
| Proximate composition (%) | ||||
| Moisture | 5.09 | 4.50 | 4.35 | 4.38 |
| Crude protein | 47.96 | 47.63 | 47.09 | 47.24 |
| Crude lipid | 14.02 | 16.51 | 18.61 | 20.35 |
| Ash | 8.98 | 8.97 | 9.06 | 9.28 |
| Fatty Acids | Experimental Diets | |||
|---|---|---|---|---|
| L14 | L16 | L18 | L20 | |
| C14:0 1 | 9.57 | 9.28 | 9.34 | 9.32 |
| C15:0 2 | 0.31 | 0.29 | 0.30 | 0.28 |
| C16:0 3 | 31.44 | 31.25 | 31.10 | 30.45 |
| C16:1 4 | 2.82 | 2.77 | 2.76 | 2.70 |
| C18:0 5 | 7.17 | 7.29 | 7.17 | 7.15 |
| C18:1n9c 6 | 10.95 | 11.33 | 11.17 | 11.28 |
| C18:2n6c 7 | 22.09 | 22.66 | 22.95 | 23.43 |
| C20:0 8 | 0.51 | 0.53 | 0.52 | 0.53 |
| C20:1 9 | 1.44 | 1.56 | 1.55 | 1.53 |
| C18:3n3 10 | 2.83 | 2.82 | 2.88 | 2.95 |
| C20:2 11 | 0.10 | 0.09 | 0.06 | 0.09 |
| C22:0 12 | 0.38 | 0.39 | 0.38 | 0.41 |
| C22:1n9 13 | 0.33 | 0.31 | 0.35 | 0.34 |
| C24:0 14 | 0.13 | 0.14 | 0.14 | 0.13 |
| C20:5n3 15 | 5.82 | 5.42 | 5.49 | 5.58 |
| C24:1 16 | 0.15 | 0.16 | 0.17 | 0.16 |
| C22:6n3 17 | 3.96 | 3.71 | 3.67 | 3.67 |
| Total | 100 | 100 | 100 | 100 |
| n-3 | 12.61 | 11.95 | 12.04 | 12.20 |
| n-6 | 22.09 | 22.66 | 22.95 | 23.43 |
| n-3/n-6 | 0.57 | 0.53 | 0.52 | 0.52 |
| Parameters (g, %) | Experimental Diets | ||||
|---|---|---|---|---|---|
| L14 | L16 | L18 | L20 | p-Value | |
| WGR 1 | 44.9 ± 49.5 b | 84.0 ± 36.4 a | 75.4 ± 46.2 ab | 75.7 ± 31.1 ab | 0.049 |
| SGR 2 | 0.38 ± 0.42 b | 0.71 ± 0.25 a | 0.63 ± 0.38 ab | 0.66 ± 0.23 ab | 0.030 |
| FER 3 | 72.3 ± 19.9 | 102.7 ± 11.1 | 89.3 ± 13.7 | 95.5 ± 9.8 | 0.479 |
| CF 4 | 0.90 ± 0.21 | 1.01 ± 0.13 | 0.94 ± 0.25 | 0.98 ± 0.15 | 0.584 |
| VSI 5 | 8.2 ± 0.7 | 7.9 ± 1.0 | 8.3 ± 0.9 | 8.2 ± 2.1 | 0.965 |
| HSI 6 | 1.1 ± 0.1 | 1.2 ± 0.1 | 1.1 ± 0.1 | 1.3 ± 0.3 | 0.526 |
| Parameters (%) | Experimental Diets | ||||
|---|---|---|---|---|---|
| L14 | L16 | L18 | L20 | p-Value | |
| Protein | 59.18 ± 0.47 a | 57.38 ± 0.22 b | 55.76 ± 0.31 c | 53.22 ± 0.04 d | <0.001 |
| Lipid | 32.58 ± 0.08 d | 35.10 ± 0.29 c | 37.62 ± 0.07 b | 39.90 ± 0.12 a | <0.001 |
| Ash | 8.12 ± 0.06 a | 7.45 ± 0.04 b | 6.63 ± 0.03 c | 6.88 ± 0.02 bc | <0.001 |
| Moisture | 68.78 ± 0.20 | 69.45 ± 0.15 | 69.3 ± 0.18 | 68.96 ± 0.31 | 0.224 |
| Fatty Acids (%) | Experimental Diets | |||
|---|---|---|---|---|
| L14 | L16 | L18 | L20 | |
| C14:0 1 | 6.95 | 6.96 | 7.49 | 7.4 |
| C15:0 2 | 0.13 | 0.35 | 0.36 | 0.36 |
| C16:0 3 | 34.16 | 34.25 | 33.73 | 33.72 |
| C16:1 4 | 2.48 | 2.45 | 2.49 | 2.52 |
| C18:0 5 | 10.17 | 10.13 | 9.87 | 9.93 |
| C18:1n9c 6 | 14.87 | 14.94 | 15.02 | 14.93 |
| C18:2n6c 7 | 15.78 | 15.65 | 17.54 | 17.41 |
| C20:0 8 | 0.41 | 0.4 | 0.43 | 0.43 |
| C18:3n6 9 | 0.28 | 0.31 | 0.26 | 0.29 |
| C20:1 10 | 1.67 | 1.63 | 1.7 | 1.79 |
| C18:3n3 11 | 1.76 | 1.68 | 1.78 | 1.81 |
| C20:2 12 | 1.29 | 1.2 | 1.34 | 1.38 |
| C22:0 13 | 0.22 | 0.22 | 0.24 | 0.25 |
| C20:3n6 14 | 0.56 | 0.56 | 0.47 | 0.46 |
| C22:1n9 15 | 0.23 | 0.24 | 0.27 | 0.24 |
| C20:3n3 16 | 0.16 | 0.15 | 0 | 0 |
| C20:4n6 17 | 0.36 | 0.36 | 0.27 | 0.26 |
| C20:5n3 18 | 1.72 | 1.74 | 1.48 | 1.47 |
| C24:1 19 | 0.17 | 0.19 | 0.19 | 0.2 |
| C22:6n3 20 | 6.63 | 6.59 | 5.07 | 5.15 |
| Total | 100 | 100 | 100 | 100 |
| n-3 | 10.11 | 10.01 | 8.33 | 8.43 |
| n-6 | 16.98 | 16.88 | 18.54 | 18.42 |
| n-3/n-6 | 0.60 | 0.59 | 0.45 | 0.46 |
| EPA+DHA | 8.35 | 8.33 | 6.55 | 6.62 |
| DHA:EPA | 0.26 | 0.26 | 0.29 | 0.29 |
| Parameters | Experimental Diets | ||||
|---|---|---|---|---|---|
| L14 | L16 | L18 | L20 | p-Value | |
| SOD (ng/mL) | 3600 ± 1237 | 2947 ± 420 | 3246 ± 668 | 3894 ± 1210 | 0.553 |
| GPx (U/mL) | 714 ± 58 b | 859 ± 93 ab | 892 ± 22 a | 751 ± 118 ab | 0.027 |
| LZM (ng/mL) | 556 ± 330 | 611 ± 408 | 534 ± 315 | 424 ± 156 | 0.797 |
| GPT (U/mL) | 29.1 ± 3.1 | 26.6 ± 3.5 | 30.1 ± 0.6 | 29.3 ± 1.8 | 0.288 |
| GOT (U/mL) | 143.5 ± 8.3 | 144.6 ± 12.4 | 151.5 ± 14.9 | 145.1 ± 13.0 | 0.798 |
| Glucose (mg/dL) | 60.71 ± 0.86 ab | 58.24 ± 1.23 b | 67.30 ± 2.87 a | 61.61 ± 9.33 ab | 0.017 |
| TP (g/dL) | 7.91 ± 0.05 | 8.49 ± 0.90 | 7.81 ± 1.30 | 6.61 ± 1.61 | 0.211 |
Disclaimer/Publisher’s Note: The statements, opinions and data contained in all publications are solely those of the individual author(s) and contributor(s) and not of MDPI and/or the editor(s). MDPI and/or the editor(s) disclaim responsibility for any injury to people or property resulting from any ideas, methods, instructions or products referred to in the content. |
© 2026 by the authors. Licensee MDPI, Basel, Switzerland. This article is an open access article distributed under the terms and conditions of the Creative Commons Attribution (CC BY) license.
Share and Cite
Lee, B.; Lee, J.; Lim, S.; Kim, G.; Seong, M.; Jeong, D.; Han, S.; Min, B.-H.; Kim, K.-W.; Jeong, S.-M.; et al. Growth, Health and Physiological Responses of Freshwater-Reared Atlantic Salmon (Salmo salar) Fed Graded Dietary Lipid Levels. Animals 2026, 16, 356. https://doi.org/10.3390/ani16030356
Lee B, Lee J, Lim S, Kim G, Seong M, Jeong D, Han S, Min B-H, Kim K-W, Jeong S-M, et al. Growth, Health and Physiological Responses of Freshwater-Reared Atlantic Salmon (Salmo salar) Fed Graded Dietary Lipid Levels. Animals. 2026; 16(3):356. https://doi.org/10.3390/ani16030356
Chicago/Turabian StyleLee, Byoungyoon, Junoh Lee, Saeyeon Lim, Gwanghyeok Kim, Minjae Seong, Dahyun Jeong, Sijun Han, Byung-Hwa Min, Kang-Woong Kim, Seong-Mok Jeong, and et al. 2026. "Growth, Health and Physiological Responses of Freshwater-Reared Atlantic Salmon (Salmo salar) Fed Graded Dietary Lipid Levels" Animals 16, no. 3: 356. https://doi.org/10.3390/ani16030356
APA StyleLee, B., Lee, J., Lim, S., Kim, G., Seong, M., Jeong, D., Han, S., Min, B.-H., Kim, K.-W., Jeong, S.-M., Park, M. C., Hong, W. S., Kwon, S. R., & Park, Y. (2026). Growth, Health and Physiological Responses of Freshwater-Reared Atlantic Salmon (Salmo salar) Fed Graded Dietary Lipid Levels. Animals, 16(3), 356. https://doi.org/10.3390/ani16030356

