Sign in to use this feature.

Years

Between: -

Subjects

remove_circle_outline
remove_circle_outline
remove_circle_outline
remove_circle_outline
remove_circle_outline
remove_circle_outline
remove_circle_outline
remove_circle_outline
remove_circle_outline

Journals

Article Types

Countries / Regions

remove_circle_outline
remove_circle_outline
remove_circle_outline
remove_circle_outline

Search Results (115)

Search Parameters:
Keywords = allantoin

Order results
Result details
Results per page
Select all
Export citation of selected articles as:
15 pages, 4096 KB  
Article
Rhizobium moroccans sp. nov., a Plant-Associated Bacterium from the Desert Medicinal Plant Peganum harmala, Reveals Genomic Adaptation to Arid Environments
by Salma Mouhib, Khadija Ait Si Mhand, Juan Carlos Fernández-Cadena and Mohamed Hijri
Microorganisms 2026, 14(4), 866; https://doi.org/10.3390/microorganisms14040866 - 11 Apr 2026
Viewed by 730
Abstract
Members of the genus Rhizobium are best known for nitrogen-fixing symbioses with legumes, yet their diversity and evolutionary roles in non-legume hosts remain poorly explored, particularly in arid ecosystems. We report the isolation and characterization of strain AGC32, an endophytic bacterium obtained from [...] Read more.
Members of the genus Rhizobium are best known for nitrogen-fixing symbioses with legumes, yet their diversity and evolutionary roles in non-legume hosts remain poorly explored, particularly in arid ecosystems. We report the isolation and characterization of strain AGC32, an endophytic bacterium obtained from surface-sterilized roots of the desert medicinal plant Peganum harmala collected in Moroccan drylands. Phylogenomic analyses placed AGC32 within the genus Rhizobium but clearly distinct from described species, with average nucleotide identity values below 96% and digital DNA–DNA hybridization values below 70%, supporting its designation as a novel species for which the name Rhizobium moroccans sp. nov. is proposed. Comparative genomics revealed extensive structural genome rearrangements relative to its closest sequenced relative, Rhizobium deserti, indicating a divergent evolutionary trajectory. The high-quality draft genome encodes metabolic pathways associated with adaptation to nutrient limitation and environmental stress, including complete allantoin utilization, polyphosphate metabolism, organic acid assimilation, and multiple systems involved in oxidative and osmotic stress tolerance. Phenotypic assays corroborated these genomic predictions, demonstrating the ability to metabolize diverse organic acids and carbohydrates and to express multiple plant growth–promoting traits, including nitrogen fixation and the solubilization of phosphorus, potassium, and silicon. Collectively, these findings expand the ecological and evolutionary diversity of Rhizobium, demonstrate its capacity to associate with non-legume medicinal plants in extreme environments, and highlight desert ecosystems as reservoirs of previously unrecognized microbial diversity with potential applications in sustainable agriculture in arid regions. Full article
(This article belongs to the Special Issue Rhizosphere Bacteria and Fungi That Promote Plant Growth)
Show Figures

Figure 1

25 pages, 13824 KB  
Article
Bioactive-Enriched Chitosan/Poly(vinyl Alcohol) Electrospun Nanofibers for Wound Healing: In Vitro and In Vivo Evaluation
by Teodora Iurascu, Andreea-Teodora Iacob, Carmen Solcan, Cristina Mariana Uritu, Bianca-Stefania Profire, Narcisa Laura Marangoci, Adina Coroaba, Andrei Szilagyi, Ivona Costachescu, Maria-Raluca Gogu, Leontina-Elena Filipiuc and Lenuta Profire
Pharmaceuticals 2026, 19(4), 581; https://doi.org/10.3390/ph19040581 - 5 Apr 2026
Viewed by 444
Abstract
Background: Wound healing remains a major clinical challenge, often impaired by persistent inflammation, oxidative stress, and abnormal extracellular matrix remodeling. Electrospun nanofibers (NFs) have emerged as promising wound dressing platforms due to their biomimetic structure and capacity to incorporate multiple bioactive compounds (ACs) [...] Read more.
Background: Wound healing remains a major clinical challenge, often impaired by persistent inflammation, oxidative stress, and abnormal extracellular matrix remodeling. Electrospun nanofibers (NFs) have emerged as promising wound dressing platforms due to their biomimetic structure and capacity to incorporate multiple bioactive compounds (ACs) with synergistic therapeutic effects. Objectives: This study aimed to biologically assess novel chitosan/poly(vinyl alcohol) (CH/PVA) NFs functionalized with natural active compounds (L-arginine—ARG, allantoin—ALA, royal jelly—RJ, and curcumin—CUR) as multifunctional systems for wound healing and tissue remodeling. Methods: The nanofibrous systems performed the in vitro evaluation of antioxidant activity (DPPH, ABTS, FRAP, PRAP), anti-inflammatory potential (protein denaturation test), hemocompatibility, and cytocompatibility using dermal fibroblasts. In vivo healing performance was evaluated in an excisional wound model using macroscopic wound contraction analysis, histopathology, and immunohistochemical staining (MMP-9, CD31, VEGF-A, α-SMA). Results: The bioactive-enriched CH/PVA NFs exhibited strong antioxidant and anti-inflammatory activity, excellent hemocompatibility (hemolysis < 5%), and excellent cytocompatibility, with promoting fibroblast proliferation. In vivo experiments revealed that the treated groups exhibited accelerated wound closure, improved re-epithelialization, increased angiogenesis, and showed more efficient tissue remodeling compared to the controls, as validated by histological and immunohistochemical studies. Conclusions: The findings indicate that bioactive-enriched CH/PVA NFs serve as effective, biocompatible, and multifunctional matrices for wound healing, hence endorsing their potential for further translational advancement in skin regeneration applications. Full article
Show Figures

Figure 1

19 pages, 3262 KB  
Article
Gelatin/Ascorbic Acid Scaffolds for Controlled Release of Allantoin: A Fully Natural Approach for Skin Tissue Regeneration Through Pro-Regenerative, Antimicrobial, and Keratinocyte-Supportive Properties
by Marija M. Babić Radić, Marija Vukomanović, Martina Žabčić, Lea Gazvoda, Dubravka Živanović and Simonida Tomić
Pharmaceutics 2026, 18(3), 391; https://doi.org/10.3390/pharmaceutics18030391 - 22 Mar 2026
Viewed by 751
Abstract
Background/Objectives: Nature-inspired therapeutic strategies that promote biological regenerative mechanisms and replicate the native structural microenvironment conductive to formation of healthy tissue are increasingly recognized as a promising platform for skin tissue regeneration and wound healing. This study proposes an innovative design of [...] Read more.
Background/Objectives: Nature-inspired therapeutic strategies that promote biological regenerative mechanisms and replicate the native structural microenvironment conductive to formation of healthy tissue are increasingly recognized as a promising platform for skin tissue regeneration and wound healing. This study proposes an innovative design of novel multifunctional scaffolds composed entirely of natural components—gelatin, L-ascorbic (ASA) acid and allantoin—as a bioinspired approach for skin tissue regeneration through pro-regenerative, antimicrobial, and keratinocyte-supportive properties. Methods: The biocompatible, skin-adhesive scaffolds were prepared via a simple and environmentally friendly heat-induced crosslinking of gelatin with varying ASA contents, and by enriching the system with allantoin. The influence of ASA content on scaffold properties was investigated through characterization of their morphology, porosity, swelling behavior, skin tissue adhesion, and allantoin release potential. Biocompatibility was evaluated in vitro using human keratinocyte (HaCaT) cells, while antibacterial activity was assessed against Escherichia coli and Staphylococcus epidermidis. Results: The scaffolds revealed a highly porous, interconnected structure with tunable porosity (87.37–92.39%) and soft-tissue-matched mechanical properties (0.81–1.47 MPa). Incorporation of allantoin into the scaffolds enhanced their mechanical performance and swelling capacity. All scaffolds demonstrated antibacterial activity against both tested bacteria, supported keratinocyte viability and provided sustained release of allantoin for up to 76 h, confirming their multifunctional pro-regenerative potential. Conclusions: The novel gelatin/ascorbic acid scaffolds enriched with allantoin combine a porous replicated structure of native extracellular matrix, fluid absorption capacity, soft-tissue-like mechanical properties, stable skin tissue adhesion, cytocompatibility and antibacterial functionality with the pro-regenerative properties of allantoin, thereby representing a multifunctional and biologically inspired platform for advanced skin tissue regeneration and wound-healing applications. Full article
Show Figures

Figure 1

19 pages, 789 KB  
Article
Overview of the Composition of Cosmetic Preparations for Intimate Hygiene
by Urszula Kalinowska-Lis and Paulina Mucha
Appl. Sci. 2026, 16(5), 2293; https://doi.org/10.3390/app16052293 - 27 Feb 2026
Viewed by 1003
Abstract
A number of products for maintaining intimate hygiene are available on the market. They consist of a blend of components intended to cleanse, care for and protect the area of application, and support its microbiological balance. The present study reviews the compositions of [...] Read more.
A number of products for maintaining intimate hygiene are available on the market. They consist of a blend of components intended to cleanse, care for and protect the area of application, and support its microbiological balance. The present study reviews the compositions of international intimate hygiene product brands currently available in Poland (within the European Union) and the frequency of their components: their surfactants, plant extracts, prebiotics, postbiotics and skin care agents. The most popular surfactants in rinse-off products for women were Cocamidopropyl Betaine, present in 72% of products, followed by Coco-Glucoside (58%) and Sodium Laureth Sulfate (24%). Similarly, in the products for girls, the most common were Cocamidopropyl Betaine (55%), Lauryl Glucoside (45%), Coco-Glucoside (40%) and Sodium Laureth Sulfate (20%). The intimate wipes contained mainly nonionic surfactants: PEG-40 Hydrogenated Castor Oil (28%), Coco-Glucoside and Polysorbate 20 (20% each). Many components with protective and caring properties were identified: plant extracts (e.g., Aloe Barbadensis Leaf Juice, Chamomilla Recutita Flower Extract), prebiotics (Inulin, Alpha-Glucan Oligosaccharide) and postbiotics (Lactobacillus Ferment, Leuconostoc/Radish Root Ferment Filtrate), as well as Lactic Acid, Glycerin, Citric Acid, Panthenol and Allantoin. Full article
(This article belongs to the Special Issue Development of Innovative Cosmetics—2nd Edition)
Show Figures

Figure 1

21 pages, 3586 KB  
Article
Electrospun Chitosan–Poly(vinyl alcohol) Nanofibers Functionalized with Natural Bioactive Compounds: Design, Physicochemical Characterization and Release Profiles
by Teodora Iurascu, Andreea-Teodora Iacob, Cristina Mariana Uritu, Narcisa Laura Marangoci, Adina Coroaba, Ana Maria Trofin, Bianca-Stefania Profire, Mihaela Baican, Alexandru Sava, Tudor Pinteala and Lenuta Profire
Polymers 2026, 18(5), 574; https://doi.org/10.3390/polym18050574 - 27 Feb 2026
Cited by 1 | Viewed by 545
Abstract
This study reports the development and characterization of chitosan–poly(vinyl alcohol) (CH/PVA) nanofibers (NFs), functionalized with bioactive compounds (ACs) relevant for wound healing and tissue regeneration. CH/PVA NFs loaded with L-arginine (ARG), allantoin (ALA), royal jelly (RJ) and curcumin (CUR), either as single or [...] Read more.
This study reports the development and characterization of chitosan–poly(vinyl alcohol) (CH/PVA) nanofibers (NFs), functionalized with bioactive compounds (ACs) relevant for wound healing and tissue regeneration. CH/PVA NFs loaded with L-arginine (ARG), allantoin (ALA), royal jelly (RJ) and curcumin (CUR), either as single or co-loaded systems, were prepared by electrospinning. The polymer solutions were characterized in terms of key physicochemical properties relevant to electrospinning. The CH/PVA@ACs NFs were characterized morphologically and structurally through scanning electron microscopy (SEM) and Fourier transform infrared spectroscopy (FTIR). Additionally, surface-related, physical, and functional properties such as wettability, swelling behavior, and in vitro release profiles were examined. The NFs were successfully produced in a uniform and continuous manner, with the fiber diameter and morphology being influenced by the type of ACs. FTIR analysis validated the characteristic functional groups linked to both the polymeric matrix and ACs. The nanofibrous systems demonstrated a high swelling capacity and a release behavior that is dependent on pH. Analyses of surface free energy and wettability revealed favorable interfacial interactions between solid and liquid, indicating compatibility with aqueous biological environments. In summary, the developed CH/PVA@ACs NFs exhibited appropriate morphological, structural, surface, and functional properties, underscoring their potential as effective materials for wound dressings. Full article
(This article belongs to the Collection Electrospun Nanofibers)
Show Figures

Figure 1

25 pages, 5045 KB  
Article
Diurnal Changes in the Transport Rates of Ureides, Amides, Cations, Anions, and Organic Acids Estimated by Xylem Sap Exudate and the Water Flow Rate of Soybean Plants
by Ryo Toyoda, Kyoko Higuchi, Akihiro Saito and Takuji Ohyama
Plants 2026, 15(4), 561; https://doi.org/10.3390/plants15040561 - 11 Feb 2026
Viewed by 619
Abstract
Ureides; allantoate, allantoin, and amides; asparagine, and glutamine are the N2 fixation products in soybean root nodules, and they are transported through xylem vessels. We estimated the transport rates of xylem constituents by multiplying nutrient concentrations by the water flow rate. Nodulated [...] Read more.
Ureides; allantoate, allantoin, and amides; asparagine, and glutamine are the N2 fixation products in soybean root nodules, and they are transported through xylem vessels. We estimated the transport rates of xylem constituents by multiplying nutrient concentrations by the water flow rate. Nodulated soybean plants were grown with an N-free solution under either 28 °C day/18 °C night or 28 °C day/28 °C night conditions, and diurnal changes in nutrient concentrations in xylem sap and transpiration rate were determined every 2 h. Under both conditions, xylem sap exudation rate and transpiration rate were high in light, and low, but not zero, in darkness. The sum of the xylem sap exudation rate and transpiration rate from detached shoots was almost the same as the water flow rate of intact plants at any time. All the N compounds exhibited a similar pattern: concentrations were high, but transport rates were lower at night. The proportions of N constituents were constant throughout the day and night. The composition and transport rate of xylem sap were not affected by night temperatures, except for cations. The results confirmed that the water flow rate and transport rate of xylem constituents can be estimated using detached roots and detached shoots. Full article
(This article belongs to the Special Issue Advances in Nitrogen Nutrition in Plants)
Show Figures

Figure 1

19 pages, 2044 KB  
Article
Personalized Dermato-Cosmetology: A Case Study on Biometric Skin Improvements After 28 Days of Bespoke Cosmetic
by Magdalena Bîrsan, Ana-Caterina Cristofor, Alin-Viorel Focșa, Cătălin-Dragoș Ghica, Șadiye-Ioana Scripcariu, Carmen-Valerica Ripa, Robert-Alexandru Vlad, Paula Antonoaea, Cezara Pintea, Andrada Pintea, Nicoleta Todoran, Emőke-Margit Rédai, Amalia-Adina Cojocariu and Adriana Ciurba
Cosmetics 2026, 13(1), 27; https://doi.org/10.3390/cosmetics13010027 - 26 Jan 2026
Viewed by 1012
Abstract
Objective: This study aimed to design and clinically evaluate a bespoke cosmetic formulation tailored to individual skin characteristics and user preferences, focusing on hydration and barrier recovery in mature, therapy-affected skin. In addition, this study aimed to explore the feasibility and short-term outcomes [...] Read more.
Objective: This study aimed to design and clinically evaluate a bespoke cosmetic formulation tailored to individual skin characteristics and user preferences, focusing on hydration and barrier recovery in mature, therapy-affected skin. In addition, this study aimed to explore the feasibility and short-term outcomes of a structured, biometry-driven personalization approach applied within a single-subject case study design. Materials and Methods: A personalized dermato-cosmetic formulation incorporating melatonin, astaxanthin, low-molecular-weight hyaluronic acid, allantoin, yarrow oil (Achillea millefolium), lecithin, cholesterol, and arginine was developed based on objective biophysical assessment of the skin. A clinical case evaluation was conducted in a male subject over 55 years of age (Fitzpatrick phototype III) presenting persistent xerosis and dehydration following completed oncologic therapy. Quantitative skin biometry was performed at baseline and after 28 days of daily application, assessing hydration at six anatomical sites, sebum secretion, pigmentation and erythema indices, elasticity, and stratum corneum turnover and scaling. Results: After 28 days, sebum secretion increased by more than 100%, indicating partial restoration of the lipid barrier. Hyperpigmented areas decreased from 7.2% to 2.3%, while skin elasticity improved from 25% to 44%. A reduction of 8% in the erythema index suggested decreased vascular reactivity. Hydration levels improved consistently across all evaluated sites, and epidermal renewal was enhanced, as evidenced by reduced scaling and smoother skin surface. The melanin index remained stable throughout the study period. Conclusions: This pilot evaluation shows that bespoke cosmetic formulations, customized to individual skin biometry and preferences, can yield measurable improvements in hydration, barrier repair, elasticity, pigmentation uniformity, and epidermal renewal within 28 days, even in skin compromised by previous oncologic therapy. Given the single-subject nature of this pilot evaluation, these findings cannot be generalized to broader populations but rather highlight the importance of personalization and objective skin assessment in guiding individualized dermato-cosmetic formulation strategies. Personalized dermato-cosmetology using objective biophysical assessment may be a promising future strategy for effective, consumer-centered skincare. Full article
(This article belongs to the Section Cosmetic Dermatology)
Show Figures

Figure 1

29 pages, 13985 KB  
Article
Thermosensitive Sprayable Lidocaine–Allantoin Hydrogel: Optimization and In Vitro Evaluation for Wound Healing
by Muhammet Davut Arpa and Sevde Nur Biltekin Kaleli
Pharmaceutics 2025, 17(12), 1607; https://doi.org/10.3390/pharmaceutics17121607 - 14 Dec 2025
Cited by 2 | Viewed by 1248
Abstract
Background/Objectives: Wound healing requires simultaneous pain control, inflammation management, infection prevention, and tissue regeneration. This study aimed to develop and evaluate in vitro a non-contact thermosensitive spray hydrogel combining lidocaine for rapid analgesia and allantoin for tissue repair. Methods: The effects of [...] Read more.
Background/Objectives: Wound healing requires simultaneous pain control, inflammation management, infection prevention, and tissue regeneration. This study aimed to develop and evaluate in vitro a non-contact thermosensitive spray hydrogel combining lidocaine for rapid analgesia and allantoin for tissue repair. Methods: The effects of chitosan and Poloxamer 407 on viscosity, spray diameter, and bioadhesion ability of hydrogels were optimized using response surface methodology. Lead formulations (S1 and S2) were selected via a desirability function within the software. The pH, gelation temperature (TG), rheological behavior, sprayability, bioadhesion, and lidocaine release using the dialysis bag method were assessed. The in vitro cytotoxicity, anti-inflammatory activity (TNF-α), and cell migration (scratch assay) of the formulations were investigated. Results: The viscosity values (42.7–58.7 mPa·s) indicated suitability for spraying at room temperature. TG was 28.7 ± 0.6 °C (S1) and 29.3 ± 0.3 °C (S2), enabling rapid sol–gel transition at skin temperature. The lidocaine release reached 95–100% within 120 min. S2 exhibited lower viscosity and wider spray diameter, improving applicability on larger wound areas. In vitro cytotoxicity, scratch assay, and inflammatory marker analyses demonstrated that the optimized sprayable hydrogels exhibited a biocompatible and cell-healing profile. Conclusions: The developed thermosensitive spray hydrogel enables the combined delivery of lidocaine and allantoin, rapid gelation at body temperature, and touch-free administration. Its suitable viscosity and sprayability, and fast lidocaine release profile indicate high patient compliance and a significant advantage over conventional cream/ointment formulations, particularly regarding painless application, reduced contamination risk, enhanced therapeutic potential, and confirmed in vitro biocompatibility with supportive effects on keratinocyte behavior. Full article
Show Figures

Figure 1

13 pages, 1086 KB  
Article
Metabolomic Analysis of Goji Berry Sun-Drying: Dynamic Changes in Small-Molecule Substances
by Yao Zhang, Hui Ma, Wan-Ting Zou, Yan-Yan Zhu, Gui-Juan Ma, Yi Lv and Yong-Jie Yu
Foods 2025, 14(24), 4241; https://doi.org/10.3390/foods14244241 - 10 Dec 2025
Viewed by 755
Abstract
Goji berries (Lycium barbarum L.) are valued for their nutritional and medicinal properties; however, the systematic biochemical impact of drying on their quality remains poorly understood. This study applied an untargeted metabolomics approach based on UHPLC-HRMS and AntDAS to profile metabolic changes [...] Read more.
Goji berries (Lycium barbarum L.) are valued for their nutritional and medicinal properties; however, the systematic biochemical impact of drying on their quality remains poorly understood. This study applied an untargeted metabolomics approach based on UHPLC-HRMS and AntDAS to profile metabolic changes during sun-drying. Multivariate analyses (PCA and PLS-DA) revealed distinct time-dependent clustering, indicating significant shifts in the metabolome. Key metabolites, including betaine, galactose, and trans-ferulic acid, increased significantly (p < 0.05), whereas choline, allantoin, and huperzine isomers decreased. Pathway analysis highlighted glycine, serine, threonine, galactose, and phenylpropanoid metabolism as the central pathways that were affected. These differential metabolites could potentially be used as quality biomarkers. Our findings establish untargeted metabolomics as an effective tool for elucidating the evolution of goji berry quality during drying, offering a theoretical basis for process optimization. Full article
Show Figures

Figure 1

21 pages, 3294 KB  
Article
The Utilization Value of Condensate Water from the Drying Process of Lonicera japonica via Metabolomics Analysis
by Da Li, Jiaqi Zhang, Yining Sun, Chongchong Chai, Fengzhong Wang, Bei Fan, Long Li, Shuqi Gao, Hui Wang, Chunmei Yang and Jing Sun
Metabolites 2025, 15(9), 569; https://doi.org/10.3390/metabo15090569 - 25 Aug 2025
Cited by 1 | Viewed by 1240
Abstract
Background: Lonicerae japonicae flos (LJF), a traditional food and medicine with a history spanning thousands of years, undergoes drying as a critical processing step in modern applications after regular processing. While the by-products of this process are typically discarded as waste, the [...] Read more.
Background: Lonicerae japonicae flos (LJF), a traditional food and medicine with a history spanning thousands of years, undergoes drying as a critical processing step in modern applications after regular processing. While the by-products of this process are typically discarded as waste, the potential value of LJF condensate water (JYHC) remains largely unexplored. To address this gap and investigate its potential utilization, this study conducted widely targeted metabolome and volatile metabolomics profiling analyses of ‘JYHC’. Methods: This study analyzed the differential metabolites of ‘JYHC’ and dried Lonicerae japonicae flos (JYHG) based on widely targeted metabolomics using UPLC-MS/MS. Additionally, the metabolic differences between fresh Lonicerae japonicae flos (JYHX) and ‘JYHC’ based on GC-MS volatile metabolomics were comprehensively analyzed. Results: A total of 1651 secondary metabolites and 909 volatile metabolites were identified in this study. Among these, flavonoids and terpenoids were the predominant secondary metabolites, while esters and terpenoids dominated the volatile fraction. Further comparison of the ‘JYHC’ and ‘JYHG’ groups revealed that 58 differential metabolites with potential biological activities were significantly up-regulated, with the types being terpenoids, phenolic acids, and alkaloids, which included nootkatone, mandelic acid, sochlorogenic acid B, allantoin, etc. Notably, a total of 186 novel compounds were detected in ‘JYHC’ that had not been previously reported in LJF such as isoborneol, hinokitiol, agarospirol, 5-hydroxymethylfurfural, α-cadinol, etc. Conclusions: This study’s findings highlight the metabolic diversity of ‘JYHC’, offering new theoretical insights into the study of LJF and its by-products. Moreover, this research provides valuable evidence supporting the potential utilization of drying by-products from LJF processing, paving the way for further exploration of their pharmaceutical and industrial applications. Full article
(This article belongs to the Section Plant Metabolism)
Show Figures

Figure 1

25 pages, 11349 KB  
Article
Uric Acid, the End-Product of Purine Metabolism, Mitigates Tau-Related Abnormalities: Comparison with DOT, a Non-Antibiotic Oxytetracycline Derivative
by Bianca Andretto de Mattos, Rodrigo Hernán Tomas-Grau, Thaís Antonia Alves Fernandes, Florencia González-Lizárraga, Aurore Tourville, Ismaila Ciss, Jean-Michel Brunel, Rosana Chehin, Annie Lannuzel, Laurent Ferrié, Rita Raisman-Vozari, Bruno Figadère, Elaine Del Bel and Patrick Pierre Michel
Biomolecules 2025, 15(7), 941; https://doi.org/10.3390/biom15070941 - 28 Jun 2025
Cited by 2 | Viewed by 2131
Abstract
We aimed to simulate tau abnormalities—specifically hyperphosphorylation and aggregation—that are hallmarks of tauopathies, including Alzheimer’s disease, to evaluate tau-targeting therapies. To model pathological p-tau accumulation at early disease stages, we exposed mouse cortical cultures to redox-active iron from hemin (Hm), a breakdown product [...] Read more.
We aimed to simulate tau abnormalities—specifically hyperphosphorylation and aggregation—that are hallmarks of tauopathies, including Alzheimer’s disease, to evaluate tau-targeting therapies. To model pathological p-tau accumulation at early disease stages, we exposed mouse cortical cultures to redox-active iron from hemin (Hm), a breakdown product of hemoglobin, or challenged them with the excitatory neurotransmitter glutamate. Using the AT8 phospho-specific antibody, we demonstrate that a subtoxic concentration of Hm (3 µM) promotes pathological p-tau accumulation in a subpopulation of cultured cortical neurons and their proximal neurites. Uric acid (UA; 0.1–200 µM), the metabolic end-product of purines in humans, prevented p-tau build-up. Neither xanthine, the immediate precursor of UA, nor allantoin, its oxidized product, reproduced this effect. Live cell imaging studies revealed that UA operates by repressing iron-driven lipid peroxidation. DOT (3 µM), a brain-permeant tetracycline (TC) without antibiotic activity, mimicked UA’s anti-tau and antioxidant effects. Interestingly, both UA and DOT remained effective in preventing p-tau accumulation induced by glutamate (10 µM). To simulate tau aggregation at more advanced disease stages, we conducted a Thioflavin-T aggregation assay. Our findings revealed that UA and DOT prevented tau aggregation seeded by heparin. However, only DOT remained effective when heparin-assembled tau fibrils were used as the seeding material. In summary, our results indicate that UA-elevating agents may hold therapeutic utility for tauopathies. The non-purine compound DOT could serve as an effective alternative to UA-related therapies. Full article
Show Figures

Figure 1

20 pages, 1903 KB  
Article
Controlled Release of Hydrophilic Active Agent from Textile Using Crosslinked Polyvinyl Alcohol Coatings
by Limor Mizrahi, Rotem Kelman, Efrat Shtriker, David Meridor, Dror Cohen, Meital Portugal-Cohen and Elizabeth Amir
J. Funct. Biomater. 2025, 16(6), 216; https://doi.org/10.3390/jfb16060216 - 10 Jun 2025
Cited by 3 | Viewed by 2058
Abstract
Functional fabrics embedded with active materials that can be released in a controlled manner upon external triggering have been explored for biomedical and cosmetic applications. This study introduces a method for the fabrication of nonwoven fabrics coated with crosslinked polyvinyl alcohol (PVA) for [...] Read more.
Functional fabrics embedded with active materials that can be released in a controlled manner upon external triggering have been explored for biomedical and cosmetic applications. This study introduces a method for the fabrication of nonwoven fabrics coated with crosslinked polyvinyl alcohol (PVA) for in situ encapsulation and controlled release of hydrophilic active agent, allantoin. Two types of crosslinked coatings were examined using citric acid (CA) or polyacrylic acid (PAA) as crosslinkers. Based on gel content, differential scanning calorimetry (DSC) and dynamic mechanical analysis (DMA) analyses PVA:CA coatings exhibited a higher crosslinking density compared to PVA:PAA systems. Swelling behavior was measured at 62% after 30 min for PVA:PAA 7:3 films and 36% after 60 min for PVA:CA 7:3 crosslinked films. The release of allantoin from the coated fabrics was influenced by the coating thickness (250–330 µm), the formulation viscosity (8–250 cP), allantoin content (1.2–4.2 mg) and the molecular weight between crosslinks (MC) 1,000,000–494 g/mol. PVA:CA 7:3 coating allowed the controlled release of 97% allantoin over 8 h, whereas PVA:PAA 7:3 coating exhibited a more prolonged release profile, with 96% of allantoin released over 20 h. Kinetic analyses of the release profiles revealed a good agreement with zero-order release. Full article
(This article belongs to the Special Issue Spotlight on Biomedical Coating Materials)
Show Figures

Graphical abstract

19 pages, 6041 KB  
Article
Allantoin Serves as a Novel Risk Factor for the Progression of MASLD
by Weiqiang Lv, Xueqiang Wang, Zhaode Feng, Cunxiao Sun, Hansen Wu, Mengqi Zeng, Tianlin Gao, Ke Cao, Jie Xu, Xuan Zou, Tielin Yang, Hao Li, Lei Chen, Jiankang Liu, Shanshan Dong and Zhihui Feng
Antioxidants 2025, 14(5), 500; https://doi.org/10.3390/antiox14050500 - 22 Apr 2025
Viewed by 2293
Abstract
Uric acid (UA), traditionally recognized as an extracellular antioxidant, exhibits paradoxical associations with metabolic disorders such as metabolic dysfunction-associated steatotic liver disease (MASLD), though its mechanistic contributions remain elusive. Here, we integrate multi-modal evidence to explore the role of UA and its oxidative [...] Read more.
Uric acid (UA), traditionally recognized as an extracellular antioxidant, exhibits paradoxical associations with metabolic disorders such as metabolic dysfunction-associated steatotic liver disease (MASLD), though its mechanistic contributions remain elusive. Here, we integrate multi-modal evidence to explore the role of UA and its oxidative metabolite, allantoin, in MASLD progression. Analysis of UK Biobank data revealed a strong association between elevated UA levels and increased risks of MASLD and type 2 diabetes (T2D). However, Mendelian randomization analysis of over 2 million samples demonstrated causal effects of urate solely on serum triglycerides and T2D risk. Targeted metabolomics in an elderly Chinese cohort identified allantoin, an oxidative by-product of UA, significantly elevated in individuals with dyslipidemia or T2D, with serum allantoin levels positively correlated with fasting glucose, triglycerides, and cholesterol. Animal studies indicated that allantoin exacerbates hepatic lipid accumulation and glucose intolerance in high-fat diet mice, driven by increased hepatic lipid biogenesis and reduced bile acid production. Notably, further research revealed a strong binding affinity of allantoin for PPARα, leading to the suppression of PPARα activity, which promotes the progression of MASLD. These findings underscore the critical role of allantoin, rather than UA, as a critical driver of MASLD development, offering valuable insights for the prediction and management of hepatic metabolic disorders. Full article
(This article belongs to the Section Health Outcomes of Antioxidants and Oxidative Stress)
Show Figures

Figure 1

12 pages, 560 KB  
Article
Development and Validation of an HPLC–PDA Method for Quality Control of Jwagwieum, an Herbal Medicine Prescription: Simultaneous Analysis of Nine Marker Compounds
by Chang-Seob Seo, Jeeyoun Jung and Sarah Shin
Pharmaceuticals 2025, 18(4), 481; https://doi.org/10.3390/ph18040481 - 27 Mar 2025
Viewed by 2612
Abstract
Background/Objectives: Jwagwieum (or Joa-Gui Em; JGE) consists of six herbal medicines, Rehmannia glutinosa (Gaertn.) DC., Dioscorea japonica Thunb., Lycium chinense Mill., Cornus officinalis Siebold & Zucc., Poria cocos Wolf, and Glycyrrhiza uralensis Fisch., and has been widely used to treat kidney-yin deficiency [...] Read more.
Background/Objectives: Jwagwieum (or Joa-Gui Em; JGE) consists of six herbal medicines, Rehmannia glutinosa (Gaertn.) DC., Dioscorea japonica Thunb., Lycium chinense Mill., Cornus officinalis Siebold & Zucc., Poria cocos Wolf, and Glycyrrhiza uralensis Fisch., and has been widely used to treat kidney-yin deficiency syndrome. In the present study, a high-performance liquid chromatography with photodiode array detector (HPLC–PDA) method for the simultaneous quantification of the nine components, i.e., gallic acid, 5-(hydroxymethyl)furfural, morroniside, loganin, liquiritin apioside, liquiritin, ononin, glycyrrhizin, and allantoin, was developed. Methods: The developed HPLC–PDA assay for quality control of JGE was validated with respect to linearity, limit of detection (LOD), limit of quantification (LOQ), recovery, and precision. Results: In the regression equation of the calibration curve, the coefficient of determination was ≥0.9980, and LOD and LOQ were 0.003–0.071 μg/mL and 0.010–0.216 μg/mL, respectively. Recovery and precision (relative standard deviation) were 96.36–106.95% and <1.20%, respectively. In this analytical method, nine compounds were detected at concentrations of 0.15–3.69 mg/lyophilized gram. Conclusions: The developed and validated analytical method could be used to obtain basic data for the quality control of JGE and related herbal prescriptions. Full article
(This article belongs to the Special Issue Natural Pharmaceutical Component Analysis)
Show Figures

Figure 1

25 pages, 13364 KB  
Article
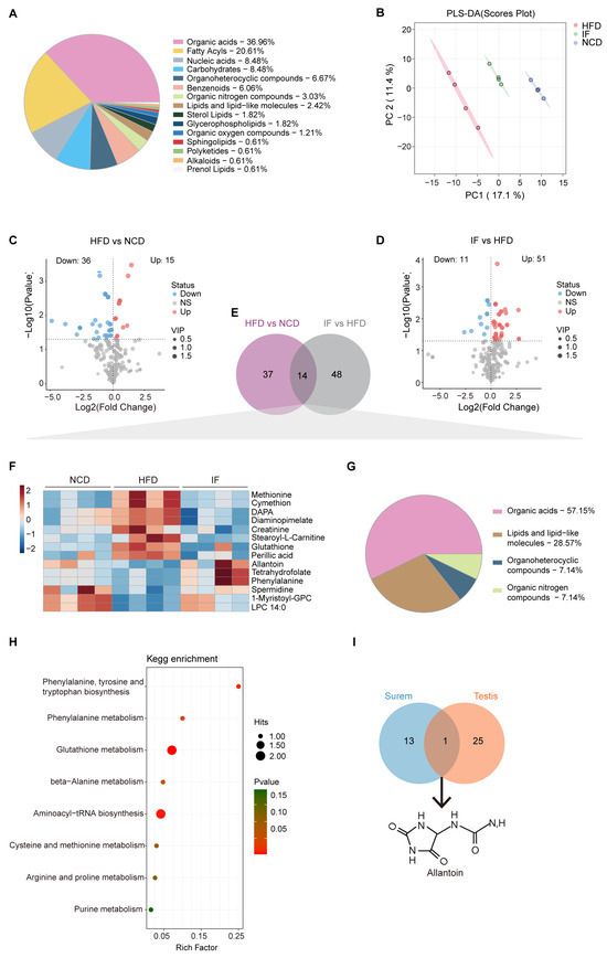
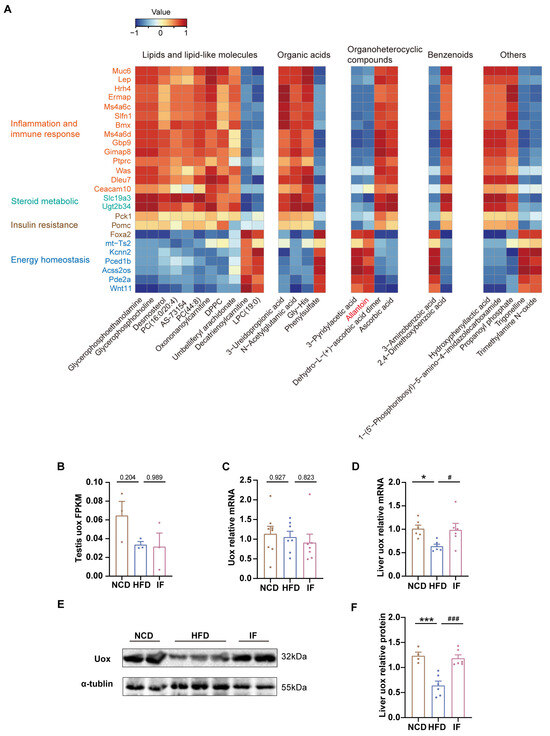
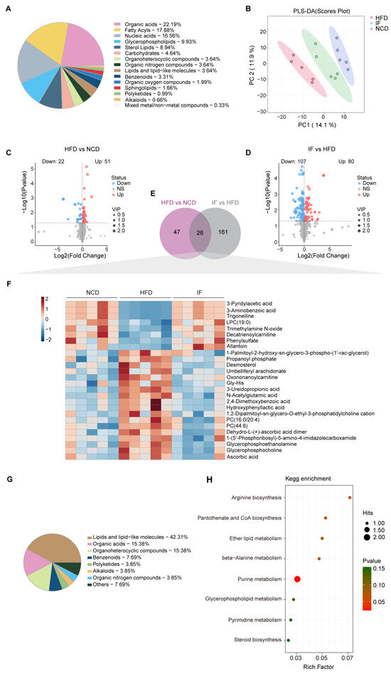
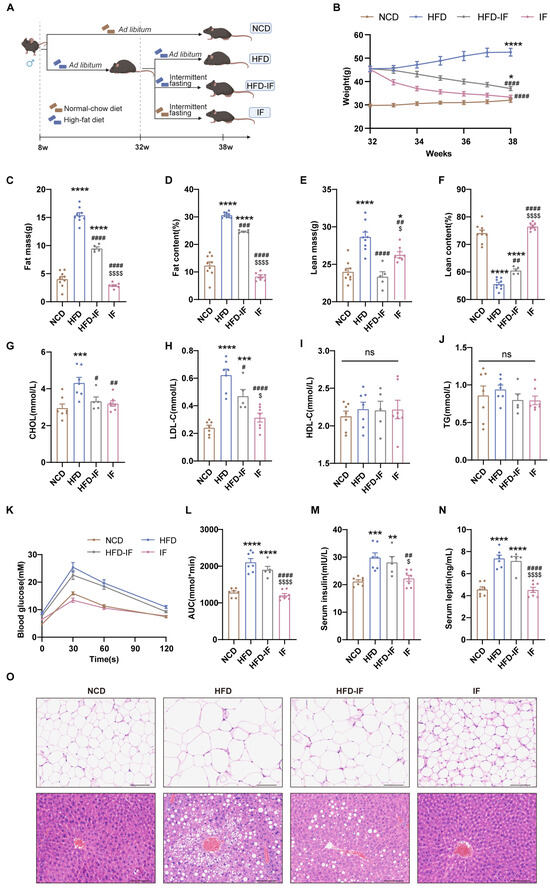
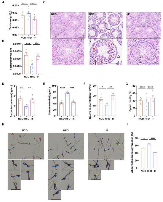
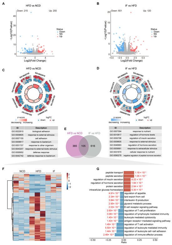
Integrated Multiomics Analyses Reveal Molecular Insights into How Intermittent Fasting Ameliorates Obesity and Increases Fertility in Male Mice
by Shuyu Zhang, Tingting Lin, Yucheng Bao, Junsen She, Xuanqi Liu, Jiaxue Hu, Aibing Peng, Xinmei Liu and Hefeng Huang
Nutrients 2025, 17(6), 1029; https://doi.org/10.3390/nu17061029 - 14 Mar 2025
Cited by 2 | Viewed by 3419
Abstract
Background: Intermittent fasting (IF) has been increasingly recognized for its potential to mitigate obesity and diabetes. However, it remains unclear whether IF can alleviate metabolic disorder-induced male infertility. The aim of this study was to investigate the potential of IF to improve fertility [...] Read more.
Background: Intermittent fasting (IF) has been increasingly recognized for its potential to mitigate obesity and diabetes. However, it remains unclear whether IF can alleviate metabolic disorder-induced male infertility. The aim of this study was to investigate the potential of IF to improve fertility outcomes in obese mice. Methods: Eight-week-old C57BL/6J mice were fed a high-fat diet (HFD) for 24 weeks to induce obesity, followed by alternate-day fasting for 6 weeks. We assessed obesity-related metabolic changes and fertility issues postintervention. Comprehensive metabolomic and transcriptomic analyses of serum and testicular samples were used to identify significant metabolic pathway modifications attributable to IF. Results: IF effectively alleviated obesity-induced male infertility, demonstrating significant attenuation of body weight gain and restoration of testicular morphology. IF normalized hypogonadism-associated testosterone depletion and improved sperm parameters. Testis multi-omics integration revealed IF-mediated reprogramming of testicular purine metabolism, coupled with coordinated regulation of glycolipid metabolism and inflammatory-immune homeostasis. Reproductive competence was enhanced as evidenced by statistically elevated successful mating rates and embryonic developmental progression. Serum metabolomics further identified metabolites involved in amino acid metabolism, glycolipid metabolism, and inflammation (e.g., methionine, BCAA, glutathione, and spermidine) may serve as potential targets for treating obesity-related metabolic disorders. Additionally, multidimensional analysis highlighted the crucial role of allantoin in alleviating obesity and related reproductive dysfunction. Conclusions: IF not only resolves obesity-induced metabolic issues but also alleviates male infertility by regulating bioactive metabolites and gene expression linked to glycolipid metabolism, energy homeostasis, and immune responses in the testis. Our study provides a theoretical basis for IF as a clinical treatment for obesity-induced male infertility. Full article
(This article belongs to the Section Nutrition and Obesity)
Show Figures

Figure 1

Back to TopTop