Sign in to use this feature.

Years

Between: -

Subjects

remove_circle_outline
remove_circle_outline
remove_circle_outline
remove_circle_outline

Journals

Article Types

Countries / Regions

Search Results (19)

Search Parameters:
Keywords = adipose-derived mesenchymal stem cells (A-MSCs)

Order results
Result details
Results per page
Select all
Export citation of selected articles as:
30 pages, 11166 KB  
Article
Potential Therapeutic Effects of Epithelial and Mesenchymal Stem Cell Secretome in Benzalkonium Chloride-Induced Limbal Stem Cell Dysfunction
by Agnieszka Prusek-Kucharek, Bartosz Sikora and Piotr Czekaj
Cells 2025, 14(22), 1790; https://doi.org/10.3390/cells14221790 - 14 Nov 2025
Viewed by 786
Abstract
Dry Eye Disease (DED) is a multifactorial condition of the ocular surface, with one potential cause being damage from eye drops containing preservatives such as benzalkonium chloride (BAC). Current treatments for DED are unsatisfactory; therefore, it is worth exploring new therapies based on [...] Read more.
Dry Eye Disease (DED) is a multifactorial condition of the ocular surface, with one potential cause being damage from eye drops containing preservatives such as benzalkonium chloride (BAC). Current treatments for DED are unsatisfactory; therefore, it is worth exploring new therapies based on the secretome derived from stem cells. Human stem cells are important sources of growth factors and cytokines that promote tissue regeneration. The secretome of these cells can be obtained in vitro in conditioned medium (CM). The aim of the study was to evaluate the effect of CM derived from adipose-derived stem cells (hADSCs) and amniotic membrane-derived cells expressing mesenchymal and/or epithelial markers on limbal stem cells (LSCs) damaged by BAC, focusing on their regenerative potential. The study used two experimental models: the first focused on neutralizing the toxic effects of BAC when each CM was administered concurrently, and the second on the therapeutic effects of CM after prior cell damage by BAC. The effects of CM on LSCs were assessed, including apoptosis, cell cycle progression, proliferation, migration, and inflammation. CM from ADSCs and amniotic cells were shown to significantly reduce BAC-induced damage to LSCs. All tested CM promoted LSC regeneration, although their efficacy varied among treatments. The application of CM during BAC exposure yielded stronger and more consistent benefits than post-injury treatment. Full article
(This article belongs to the Section Cell and Gene Therapy)
Show Figures

Figure 1

14 pages, 3636 KB  
Article
Regulation of Colonic Inflammation and Macrophage Homeostasis of IFN-γ-Primed Canine AMSCs in Experimental Colitis in Mice
by Chan-Hee Jo, Sang-Yun Lee, Young-Bum Son, Won-Jae Lee, Yong-Ho Choe, Hyeon-Jeong Lee, Seong-Ju Oh, Tae-Seok Kim, Chae-Yeon Hong, Sung-Lim Lee and Gyu-Jin Rho
Animals 2024, 14(22), 3283; https://doi.org/10.3390/ani14223283 - 14 Nov 2024
Cited by 1 | Viewed by 2193
Abstract
Mesenchymal stem cells (MSCs) have shown potential in treating immune-mediated diseases due to their immunomodulatory properties, which can be enhanced by priming with inflammatory cytokines like interferon-gamma (IFN-γ). This study evaluates the therapeutic effects of IFN-γ-primed canine adipose tissue-derived MSCs (AMSCs) in a [...] Read more.
Mesenchymal stem cells (MSCs) have shown potential in treating immune-mediated diseases due to their immunomodulatory properties, which can be enhanced by priming with inflammatory cytokines like interferon-gamma (IFN-γ). This study evaluates the therapeutic effects of IFN-γ-primed canine adipose tissue-derived MSCs (AMSCs) in a mouse model of inflammatory bowel disease (IBD). Canine AMSCs were primed with 50 ng/mL recombinant canine IFN-γ for 48 h, and the effects were compared to those seen in naïve (unprimed) AMSCs. IBD was induced in mice using dextran sodium sulfate (DSS), and AMSCs were injected intraperitoneally on days 1 and 3. The mice treated with IFN-γ-primed AMSCs showed improved clinical outcomes, including a reduced disease activity index (DAI), less body weight loss, and longer colon length compared to the mice treated with naïve AMSCs. A histological analysis revealed less damage to the intestinal structures and reduced inflammatory cell infiltration. IFN-γ priming led to a shift in the immune cell balance in the gut, decreasing pro-inflammatory macrophages (Ly6Chi) and increasing anti-inflammatory macrophages (Ly6Clo/MHC-IIhi). This was associated with the reduced expression of inflammatory cytokine genes (Il-1β, Il-6, and Il-18) and increased expression of the intestinal stem cell marker Lgr5. These findings suggest that IFN-γ-primed AMSCs offer enhanced therapeutic potential for treating CE in veterinary medicine. Full article
(This article belongs to the Section Veterinary Clinical Studies)
Show Figures

Figure 1

16 pages, 6678 KB  
Article
Enhanced In Vitro Recapitulation of In Vivo Liver Regeneration by Co-Culturing Hepatocyte Organoids with Adipose-Derived Mesenchymal Stem Cells, Alleviating Steatosis and Apoptosis in Acute Alcoholic Liver Injury
by Sun A Ock, Seo-Yeon Kim, Young-Im Kim, Won Seok Ju and Poongyeon Lee
Cells 2024, 13(15), 1303; https://doi.org/10.3390/cells13151303 - 4 Aug 2024
Cited by 6 | Viewed by 3556
Abstract
Hepatocyte organoids (HOs) have superior hepatic functions to cholangiocyte-derived organoids but suffer from shorter lifespans. To counteract this, we co-cultured pig HOs with adipose-derived mesenchymal stem cells (A-MSCs) and performed transcriptome analysis. The results revealed that A-MSCs enhanced the collagen synthesis pathways, which [...] Read more.
Hepatocyte organoids (HOs) have superior hepatic functions to cholangiocyte-derived organoids but suffer from shorter lifespans. To counteract this, we co-cultured pig HOs with adipose-derived mesenchymal stem cells (A-MSCs) and performed transcriptome analysis. The results revealed that A-MSCs enhanced the collagen synthesis pathways, which are crucial for maintaining the three-dimensional structure and extracellular matrix synthesis of the organoids. A-MSCs also increased the expression of liver progenitor cell markers (KRT7, SPP1, LGR5+, and TERT). To explore HOs as a liver disease model, we exposed them to alcohol to create an alcoholic liver injury (ALI) model. The co-culture of HOs with A-MSCs inhibited the apoptosis of hepatocytes and reduced lipid accumulation of HOs. Furthermore, varying ethanol concentrations (0–400 mM) and single-versus-daily exposure to HOs showed that daily exposure significantly increased the level of PLIN2, a lipid storage marker, while decreasing CYP2E1 and increasing CYP1A2 levels, suggesting that CYP1A2 may play a critical role in alcohol detoxification during short-term exposure. Moreover, daily alcohol exposure led to excessive lipid accumulation and nuclear fragmentation in HOs cultured alone. These findings indicate that HOs mimic in vivo liver regeneration, establishing them as a valuable model for studying liver diseases, such as ALI. Full article
(This article belongs to the Special Issue Organoids as an Experimental Tool)
Show Figures

Figure 1

19 pages, 4401 KB  
Article
Modulation of Canine Adipose-Derived Mesenchymal Stem/Medicinal Signalling Cells with Ascorbic Acid: Effect on Proliferation and Chondrogenic Differentiation on Standard Plastic and Silk Fibroin Surfaces
by Metka Voga
Bioengineering 2024, 11(5), 513; https://doi.org/10.3390/bioengineering11050513 - 20 May 2024
Cited by 2 | Viewed by 1701
Abstract
Ascorbic acid (AA) plays a crucial role in both the proliferation and chondrogenic differentiation potential of mesenchymal stem/medicinal signalling cells (MSCs); these are both key aspects of their general therapeutic use and their increasing use in veterinary medicine. Current immunomodulatory therapies require efficient [...] Read more.
Ascorbic acid (AA) plays a crucial role in both the proliferation and chondrogenic differentiation potential of mesenchymal stem/medicinal signalling cells (MSCs); these are both key aspects of their general therapeutic use and their increasing use in veterinary medicine. Current immunomodulatory therapies require efficient expansion of MSCs in the laboratory, while emerging tissue regeneration strategies, such as cartilage or bone repair, aim to use differentiated MSCs and modulate the expression of chondrogenic and hypertrophic markers. Our aim was to investigate whether the addition of AA to the growth medium enhances the proliferation of canine adipose-derived MSCs (cAMSCs) grown on standard plastic surfaces and whether it affects chondrogenic differentiation potential on silk fibroin (SF) films. We assessed cell viability with trypan blue and proliferation potential by calculating population doubling. Chondrogenic induction on SF films was assessed by Alcian blue staining and gene expression analysis of chondrogenic and hypertrophic genes. The results showed that growth medium with AA significantly enhanced the proliferation of cAMSCs without affecting cell viability and modulated the expression of chondrogenic and hypertrophic genes of cAMSCs grown on SF films. Our results suggest that AA may be used in growth medium for expansion of cAMSCs and, at the same time, provide the basis for future studies to investigate the role of AA and SF in chondrogenic differentiation of MSCs. Full article
(This article belongs to the Special Issue Tissue Engineering and Regenerative Medicine in Bioengineering)
Show Figures

Figure 1

22 pages, 6382 KB  
Article
Antimicrobial and Cell-Friendly Properties of Cobalt and Nickel-Doped Tricalcium Phosphate Ceramics
by Dina V. Deyneko, Vladimir N. Lebedev, Katia Barbaro, Vladimir V. Titkov, Bogdan I. Lazoryak, Inna V. Fadeeva, Alevtina N. Gosteva, Irina L. Udyanskaya, Sergey M. Aksenov and Julietta V. Rau
Biomimetics 2024, 9(1), 14; https://doi.org/10.3390/biomimetics9010014 - 31 Dec 2023
Cited by 8 | Viewed by 3000
Abstract
β-Tricalcium phosphate (β-TCP) is widely used as bone implant material. It has been observed that doping the β-TCP structure with certain cations can help in combating bacteria and pathogenic microorganisms. Previous literature investigations have focused on tricalcium phosphate structures with silver, copper, zinc, [...] Read more.
β-Tricalcium phosphate (β-TCP) is widely used as bone implant material. It has been observed that doping the β-TCP structure with certain cations can help in combating bacteria and pathogenic microorganisms. Previous literature investigations have focused on tricalcium phosphate structures with silver, copper, zinc, and iron cations. However, there are limited studies available on the biological properties of β-TCP containing nickel and cobalt ions. In this work, Ca10.5−xNix(PO4)7 and Ca10.5−xCox(PO4)7 solid solutions with the β-Ca3(PO4)2 structure were synthesized by a high-temperature solid-state reaction. Structural studies revealed the β-TCP structure becomes saturated at 9.5 mol/% for Co2+ or Ni2+ ions. Beyond this saturation point, Ni2+ and Co2+ ions form impurity phases after complete occupying of the octahedral M5 site. The incorporation of these ions into the β-TCP crystal structure delays the phase transition to the α-TCP phase and stabilizes the structure as the temperature increases. Biocompatibility tests conducted on adipose tissue-derived mesenchymal stem cells (aMSC) using the (3-[4,5-dimethylthiazol-2-yl]-2,5 diphenyl tetrazolium bromide) (MTT) assay showed that all prepared samples did not exhibit cytotoxic effects. Furthermore, there was no inhibition of cell differentiation into the osteogenic lineage. Antibacterial properties were studied on the C. albicans fungus and on E. coli, E. faecalis, S. aureus, and P. aeruginosa bacteria strains. The Ni- and Co-doped β-TCP series exhibited varying degrees of bacterial growth inhibition depending on the doping ion concentration and the specific bacteria strain or fungus. The combination of antibacterial activity and cell-friendly properties makes these phosphates promising candidates for anti-infection bone substitute materials. Full article
(This article belongs to the Special Issue Advances in Bioceramics for Bone Regeneration)
Show Figures

Figure 1

18 pages, 6043 KB  
Article
Antimicrobial Cu-Doped TiO2 Coatings on the β Ti-30Nb-5Mo Alloy by Micro-Arc Oxidation
by Giovana Collombaro Cardoso, Katia Barbaro, Pedro Akira Bazaglia Kuroda, Angela De Bonis, Roberto Teghil, Ivan I. Krasnyuk, Luca Imperatori, Carlos Roberto Grandini and Julietta V. Rau
Materials 2024, 17(1), 156; https://doi.org/10.3390/ma17010156 - 27 Dec 2023
Cited by 12 | Viewed by 2445
Abstract
Among the different surface modification techniques, micro-arc oxidation (MAO) is explored for its ability to enhance the surface properties of Ti alloys by creating a controlled and durable oxide layer. The incorporation of Cu ions during the MAO process introduces additional functionalities to [...] Read more.
Among the different surface modification techniques, micro-arc oxidation (MAO) is explored for its ability to enhance the surface properties of Ti alloys by creating a controlled and durable oxide layer. The incorporation of Cu ions during the MAO process introduces additional functionalities to the surface, offering improved corrosion resistance and antimicrobial activity. In this study, the β-metastable Ti-30Nb-5Mo alloy was oxidated through the MAO method to create a Cu-doped TiO2 coating. The quantity of Cu ions in the electrolyte was changed (1.5, 2.5, and 3.5 mMol) to develop coatings with different Cu concentrations. X-ray diffraction, X-ray photoelectron spectroscopy, scanning electron and atomic force microscopies, contact angle, and Vickers microhardness techniques were applied to characterize the deposited coatings. Cu incorporation increased the antimicrobial activity of the coatings, inhibiting the growth of Staphylococcus aureus, Enterococcus faecalis, Pseudomonas aeruginosa bacteria strains, and Candida albicans fungus by approximately 44%, 37%, 19%, and 41%, respectively. Meanwhile, the presence of Cu did not inhibit the growth of Escherichia coli. The hardness of all the deposited coatings was between 4 and 5 GPa. All the coatings were non-cytotoxic for adipose tissue-derived mesenchymal stem cells (AMSC), promoting approximately 90% of cell growth and not affecting the AMSC differentiation into the osteogenic lineage. Full article
(This article belongs to the Special Issue Porous Ceramics, Glasses and Composites, Volume II)
Show Figures

Figure 1

15 pages, 5413 KB  
Article
Adipose Tissue-Derived Mesenchymal Stem Cells Extend the Lifespan and Enhance Liver Function in Hepatocyte Organoids
by Sun A Ock, Seo-Yeon Kim, Won Seok Ju, Young-Im Kim, Ha-Yeon Wi and Poongyeon Lee
Int. J. Mol. Sci. 2023, 24(20), 15429; https://doi.org/10.3390/ijms242015429 - 21 Oct 2023
Cited by 8 | Viewed by 3893
Abstract
In this study, we generated hepatocyte organoids (HOs) using frozen-thawed primary hepatocytes (PHs) within a three-dimensional (3D) Matrigel dome culture in a porcine model. Previously studied hepatocyte organoid analogs, spheroids, or hepatocyte aggregates created using PHs in 3D culture systems have limitations in [...] Read more.
In this study, we generated hepatocyte organoids (HOs) using frozen-thawed primary hepatocytes (PHs) within a three-dimensional (3D) Matrigel dome culture in a porcine model. Previously studied hepatocyte organoid analogs, spheroids, or hepatocyte aggregates created using PHs in 3D culture systems have limitations in their in vitro lifespans. By co-culturing adipose tissue-derived mesenchymal stem cells (A-MSCs) with HOs within a 3D Matrigel dome culture, we achieved a 3.5-fold increase in the in vitro lifespan and enhanced liver function compared to a conventional two-dimensional (2D) monolayer culture, i.e., more than twice that of the HO group cultured alone, reaching up to 126 d. Although PHs were used to generate HOs, we identified markers associated with cholangiocyte organoids such as cytokeratin 19 and epithelial cellular adhesion molecule (EPCAM). Co-culturing A-MSCs with HOs increased the secretion of albumin and urea and glucose consumption compared to HOs cultured alone. After more than 100 d, we observed the upregulation of tumor protein P53 (TP53)-P21 and downregulation of EPCAM, albumin (ALB), and cytochrome P450 family 3 subfamily A member 29 (CYP3A29). Therefore, HOs with function and longevity improved through co-culturing with A-MSCs can be used to create large-scale human hepatotoxicity testing models and precise livestock nutrition assessment tools. Full article
Show Figures

Figure 1

16 pages, 6515 KB  
Article
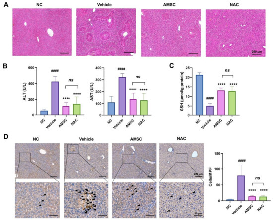
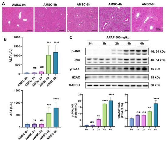
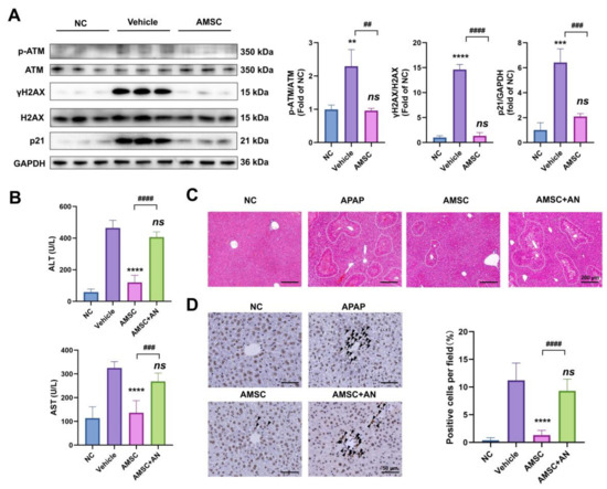
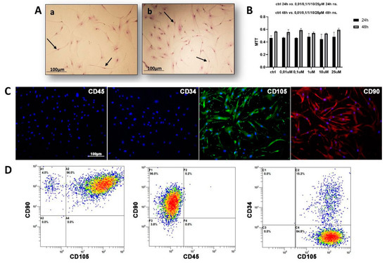
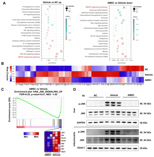
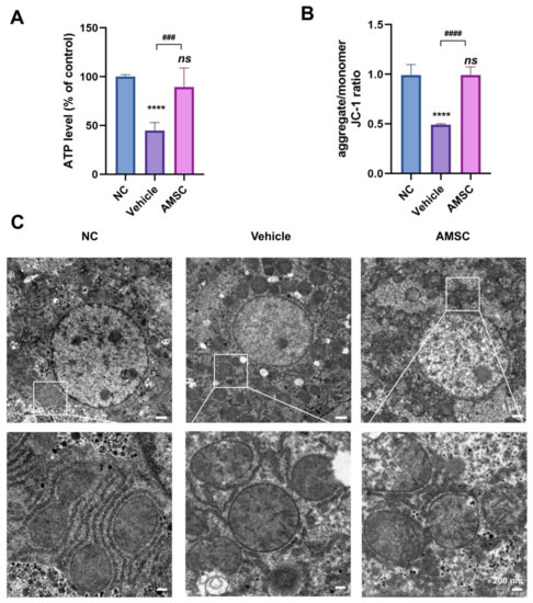
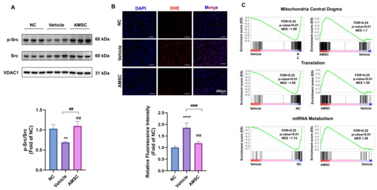
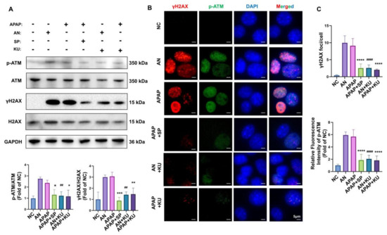
Adipose-Derived Mesenchymal Stem Cells Inhibit JNK-Mediated Mitochondrial Retrograde Pathway to Alleviate Acetaminophen-Induced Liver Injury
by Yelei Cen, Guohua Lou, Jinjin Qi, Minwei Li, Min Zheng and Yanning Liu
Antioxidants 2023, 12(1), 158; https://doi.org/10.3390/antiox12010158 - 9 Jan 2023
Cited by 12 | Viewed by 3175
Abstract
Acetaminophen (APAP) is the major cause of drug-induced liver injury, with limited treatment options. APAP overdose invokes excessive oxidative stress that triggers mitochondria-to-nucleus retrograde pathways, contributing to APAP-induced liver injury (AILI). Mesenchymal stem cell therapy is a promising tool for acute liver failure. [...] Read more.
Acetaminophen (APAP) is the major cause of drug-induced liver injury, with limited treatment options. APAP overdose invokes excessive oxidative stress that triggers mitochondria-to-nucleus retrograde pathways, contributing to APAP-induced liver injury (AILI). Mesenchymal stem cell therapy is a promising tool for acute liver failure. Therefore, the purpose of this study was to investigate the beneficial effects of adipose-derived mesenchymal stem cell (AMSC) therapy on AILI and reveal the potential therapeutic mechanisms. C57BL/6 mice were used as the animal model and AML12 normal murine hepatocytes as the cellular model of APAP overdose. Immunohistochemical staining, Western blotting, immunofluorescence staining, and RNA sequencing assays were used for assessing the efficacy and validating mechanisms of AMSC therapy. We found AMSC therapy effectively ameliorated AILI, while delayed AMSC injection lost its efficacy related to the c-Jun N-terminal kinase (JNK)-mediated mitochondrial retrograde pathways. We further found that AMSC therapy inhibited JNK activation and mitochondrial translocation, reducing APAP-induced mitochondrial damage. The downregulation of activated ataxia telangiectasia-mutated (ATM) and DNA damage response proteins in AMSC-treated mouse liver indicated AMSCs blocked the JNK-ATM pathway. Overall, AMSCs may be an effective treatment for AILI by inhibiting the JNK-ATM mitochondrial retrograde pathway, which improves APAP-induced mitochondrial dysfunction and liver injury. Full article
Show Figures

Figure 1

20 pages, 3692 KB  
Article
Microcapsule-Based Dose-Dependent Regulation of the Lifespan and Behavior of Adipose-Derived MSCs as a Cell-Mediated Delivery System: In Vitro Study
by Igor Khlusov, Kristina Yurova, Valeria Shupletsova, Olga Khaziakhmatova, Vladimir Malashchenko, Valeriya Kudryavtseva, Marina Khlusova, Gleb Sukhorukov and Larisa Litvinova
Int. J. Mol. Sci. 2023, 24(1), 292; https://doi.org/10.3390/ijms24010292 - 24 Dec 2022
Cited by 3 | Viewed by 2757
Abstract
The development of “biohybrid” drug delivery systems (DDS) based on mesenchymal stem/stromal cells (MSCs) is an important focus of current biotechnology research, particularly in the areas of oncotheranostics, regenerative medicine, and tissue bioengineering. However, the behavior of MSCs at sites of inflammation and [...] Read more.
The development of “biohybrid” drug delivery systems (DDS) based on mesenchymal stem/stromal cells (MSCs) is an important focus of current biotechnology research, particularly in the areas of oncotheranostics, regenerative medicine, and tissue bioengineering. However, the behavior of MSCs at sites of inflammation and tumor growth is relevant to potential tumor transformation, immunosuppression, the inhibition or stimulation of tumor growth, metastasis, and angiogenesis. Therefore, the concept was formulated to control the lifespan of MSCs for a specific time sufficient for drug delivery to the target tissue by varying the number of internalized microcontainers. The current study addressed the time-dependent in vitro assessment of the viability, migration, and division of human adipose-derived MSCs (hAMSCs) as a function of the dose of internalized polyelectrolyte microcapsules prepared using a layer-by-layer technique. Polystyrene sulfonate (PSS)—poly(allylamine hydrochloride) (PAH)-coated spherical micrometer-sized (diameter ~2–3 µm) vaterite (CaCO3) microcapsules (PAH-PSS)6 with the capping PSS layer were prepared after dissolution of the CaCO3 core template. The Cell-IQ phase contrast imaging results showed that hAMSCs internalized all (PAH-PSS)6 microcapsules saturating the intercellular medium (5–90 particles per cell). A strong (r > 0.7) linear dose-dependent and time-dependent (up to 8 days) regression was observed between the in vitro decrease in cell viability and the number of internalized microvesicles. The approximate time-to-complete-death of hAMSCs at different concentrations of microcapsules in culture was 428 h (1:5 ratio), 339 h (1:10), 252 h (1:20), 247 h (1:45), and 170 h (1:90 ratio). By varying the number of microcontainers loaded into the cells (from 1:10 to 1:90), a dose-dependent exponential decrease in both the movement rate and division rate of hAMSCs was observed. A real-time cell analysis (RTCA) of the effect of (PAH-PSS)6 microcapsules (from 1:5 to 1:20) on hAMSCs also showed a dose- and time-dependent decrease in cell longevity after a 50h study at ratios of 1:10 and 1:20. The incorporation of microcapsules (1:5, 1:20, and 1:45) resulted in a dose-dependent increase in 24–48 h secretion of GRO-α (CXCL1), MIF, and SDF-1α (CXCL12) chemokines in hAMSC culture. In turn, the normalization or inhibition of chemokine secretion occurred after 72 h, except for MIF levels below 5–20 microcapsules, which were internalized by MSCs. Thus, the proposed concept of controlling the lifespan of MSC-based DDS using a dose of internalized PAH-PSS microcapsules could be useful for biomedical applications. (PAH-PSS)6 microcapsule ratios of 1:5 and 1:10 have little effect on the lifespan of hAMSCs for a long time (up to 14–18 days), which can be recommended for regenerative therapy and tissue bioengineering associated with low oncological risk. The microcapsule ratios of 1:20 and 1:45 did not significantly restrict the migratory activity of hAMSCs-based DDS during the time interval required for tissue delivery (up to 4–5 days), followed by cell death after 10 days. Therefore, such doses of microcapsules can be used for hAMSC-based DDS in oncotheranostics. Full article
(This article belongs to the Special Issue Stem Cell Biology in Health and Disease)
Show Figures

Figure 1

13 pages, 4628 KB  
Article
Tensin Regulates Fundamental Biological Processes by Interacting with Integrins of Tonsil-Derived Mesenchymal Stem Cells
by Gi Cheol Park, Ji Min Kim, Sung-Chan Shin, Yong-il Cheon, Eui-Suk Sung, Minhyung Lee, Jin-Choon Lee and Byung-Joo Lee
Cells 2022, 11(15), 2333; https://doi.org/10.3390/cells11152333 - 29 Jul 2022
Cited by 5 | Viewed by 3044
Abstract
Human tonsil-derived mesenchymal stem cells (TMSCs) have a superior proliferation rate and differentiation potential compared to adipose-tissue-derived MSCs (AMSCs) or bone-marrow-derived MSCs (BMSCs). TMSCs exhibit a significantly higher expression of the tensin3 gene (TNS3) than AMSCs or BMSCs. TNS is involved [...] Read more.
Human tonsil-derived mesenchymal stem cells (TMSCs) have a superior proliferation rate and differentiation potential compared to adipose-tissue-derived MSCs (AMSCs) or bone-marrow-derived MSCs (BMSCs). TMSCs exhibit a significantly higher expression of the tensin3 gene (TNS3) than AMSCs or BMSCs. TNS is involved in cell adhesion and migration by binding to integrin beta-1 (ITG β1) in focal adhesion. Here, we investigated the roles of four TNS isoforms, including TNS3 and their relationship with integrin in various biological processes of TMSCs. Suppressing TNS1 and TNS3 significantly decreased the cell count. The knockdown of TNS1 and TNS3 increased the gene and protein expression levels of p16, p19, and p21. TNS1 and TNS3 also have a significant effect on cell migration. Transfecting with siRNA TNS3 significantly reduced Oct4, Nanog, and Sox-2 levels. Conversely, when TNS4 was silenced, Oct4 and Sox-2 levels significantly increase. TNS1 and TNS3 promote osteogenic and adipogenic differentiation, whereas TNS4 inhibits adipogenic differentiation of TMSCs. TNS3 is involved in the control of focal adhesions by regulating integrin. Thus, TNS enables TMSCs to possess a higher proliferative capacity and differentiation potential than other MSCs. Notably, TNS3 plays a vital role in TMSC biology by regulating ITGβ1 activity. Full article
Show Figures

Graphical abstract

25 pages, 2411 KB  
Systematic Review
Adipose Tissue-Derived Mesenchymal Stem Cells as a Potential Restorative Treatment for Cartilage Defects: A PRISMA Review and Meta-Analysis
by Henry Yue-Hong Meng, Victor Lu and Wasim Khan
Pharmaceuticals 2021, 14(12), 1280; https://doi.org/10.3390/ph14121280 - 8 Dec 2021
Cited by 29 | Viewed by 6462
Abstract
Cartilage defects are a predisposing factor for osteoarthritis. Conventional therapies are mostly palliative and there is an interest in developing newer therapies that target the disease’s progression. Mesenchymal stem cells (MSCs) have been suggested as a promising therapy to restore hyaline cartilage to [...] Read more.
Cartilage defects are a predisposing factor for osteoarthritis. Conventional therapies are mostly palliative and there is an interest in developing newer therapies that target the disease’s progression. Mesenchymal stem cells (MSCs) have been suggested as a promising therapy to restore hyaline cartilage to cartilage defects, though the optimal cell source has remained under investigation. A PRISMA systematic review was conducted utilising five databases (MEDLINE, EMBASE, Cochrane Library, Scopus, Web of Science) which identified nineteen human studies that used adipose tissue-derived MSC (AMSC)-based therapies, including culture-expanded AMSCs and stromal vascular fraction, to treat cartilage defects. Clinical, imaging and histological outcomes, as well as other relevant details pertaining to cartilage regeneration, were extracted from each study. Pooled analysis revealed a significant improvement in WOMAC scores (mean difference: −25.52; 95%CI (−30.93, −20.10); p < 0.001), VAS scores (mean difference: −3.30; 95%CI (−3.72, −2.89); p < 0.001), KOOS scores and end point MOCART score (mean: 68.12; 95%CI (62.18, 74.05)), thus showing improvement. The studies in this review demonstrate the safety and efficacy of AMSC-based therapies for cartilage defects. Establishing standardised methods for MSC extraction and delivery, and performing studies with long follow-up should enable future high-quality research to provide the evidence needed to bring AMSC-based therapies into the market. Full article
(This article belongs to the Special Issue Cell-Based Therapies for Bone and Cartilage Regeneration)
Show Figures

Graphical abstract

31 pages, 1553 KB  
Systematic Review
Meta-Analysis of Adipose Tissue Derived Cell-Based Therapy for the Treatment of Knee Osteoarthritis
by Nikhil Agarwal, Christopher Mak, Christine Bojanic, Kendrick To and Wasim Khan
Cells 2021, 10(6), 1365; https://doi.org/10.3390/cells10061365 - 1 Jun 2021
Cited by 58 | Viewed by 6203
Abstract
Osteoarthritis (OA) is a degenerative disorder associated with cartilage loss and is a leading cause of disability around the world. In old age, the capacity of cartilage to regenerate is diminished. With an aging population, the burden of OA is set to rise. [...] Read more.
Osteoarthritis (OA) is a degenerative disorder associated with cartilage loss and is a leading cause of disability around the world. In old age, the capacity of cartilage to regenerate is diminished. With an aging population, the burden of OA is set to rise. Currently, there is no definitive treatment for OA. However, cell-based therapies derived from adipose tissue are promising. A PRISMA systematic review was conducted employing four databases (MEDLINE, EMBASE, Cochrane, Web of Science) to identify all clinical studies that utilized adipose tissue derived mesenchymal stem cells (AMSCs) or stromal vascular fraction (SVF) for the treatment of knee OA. Eighteen studies were included, which met the inclusion criteria. Meta-analyses were conducted on fourteen of these studies, which all documented WOMAC scores after the administration of AMSCs. Pooled analysis revealed that cell-based treatments definitively improve WOMAC scores, post treatment. These improvements increased with time. The studies in this meta-analysis have established the safety and efficacy of both AMSC therapy and SVF therapy for knee OA in old adults and show that they reduce pain and improve knee function in symptomatic knee OA suggesting that they may be effective therapies to improve mobility in an aging population. Full article
(This article belongs to the Special Issue Aging and Disease)
Show Figures

Figure 1

12 pages, 2754 KB  
Article
Comparative Study of Biological Characteristics, and Osteoblast Differentiation of Mesenchymal Stem Cell Established from Camelus dromedarius Skeletal Muscle, Dermal Skin, and Adipose Tissues
by Young-Bum Son, Yeon Ik Jeong, Yeon Woo Jeong, Mohammad Shamim Hossein, Alex Tinson, Kuhad Kuldip Singh and Woo Suk Hwang
Animals 2021, 11(4), 1017; https://doi.org/10.3390/ani11041017 - 4 Apr 2021
Cited by 1 | Viewed by 3517
Abstract
Mesenchymal stem cells (MSCs) showed in vitro mesoderm-lineage differentiation and self-renewal capacity. However, no comparative study was reported on the biological characteristics of stem cells derived from skeletal muscle (SM-MSCs), dermal skin (DS-MSCs), and adipose tissues (A-MSCs) from a single donor in camels. [...] Read more.
Mesenchymal stem cells (MSCs) showed in vitro mesoderm-lineage differentiation and self-renewal capacity. However, no comparative study was reported on the biological characteristics of stem cells derived from skeletal muscle (SM-MSCs), dermal skin (DS-MSCs), and adipose tissues (A-MSCs) from a single donor in camels. The present study aimed to evaluate the influence of MSCs source on stem cell characteristics. We evaluated proliferation capacity and mesoderm-lineage differentiation potential from SM-MSCs, DS-MSCs, and A-MSCs. They showed spindle-like morphology after homogenization. The proliferation ability was not significantly difference in any of the groups. Furthermore, the portion of the cell cycle and expression of pluripotent markers (Oct4, Sox2, and Nanog) were similar in all cell lines at passage 3. The differentiation capacity of A-MSCs into adipocytes was significantly higher than that of SM-MSCs and DS-MSCs. However, the osteoblast differentiation capacity of A-MSCs was significantly lower than that of SM-MSCs and DS-MSCs. Additionally, after osteoblast differentiation, the alkaline phosphatase (ALP) activity and calcium content significantly decreased in A-MSCs compared to SM-MSCs and DS-MSCs. To the best of our knowledge, we primarily established MSCs from the single camel and demonstrated their comparative characteristics, including expression of pluripotent factors and proliferation, and in vitro differentiation capacity into adipocytes and osteoblasts. Full article
(This article belongs to the Section Veterinary Clinical Studies)
Show Figures

Figure 1

16 pages, 3260 KB  
Article
Comparison of Anti-Oxidative Effect of Human Adipose- and Amniotic Membrane-Derived Mesenchymal Stem Cell Conditioned Medium on Mouse Preimplantation Embryo Development
by Kihae Ra, Hyun Ju Oh, Eun Young Kim, Sung Keun Kang, Jeong Chan Ra, Eui Hyun Kim, Se Chang Park and Byeong Chun Lee
Antioxidants 2021, 10(2), 268; https://doi.org/10.3390/antiox10020268 - 9 Feb 2021
Cited by 7 | Viewed by 4248
Abstract
Oxidative stress is a major cause of damage to the quantity and quality of embryos produced in vitro. Antioxidants are usually supplemented to protect embryos from the suboptimal in vitro culture (IVC) environment. Amniotic membrane-derived mesenchymal stem cells (AMSC) have emerged as a [...] Read more.
Oxidative stress is a major cause of damage to the quantity and quality of embryos produced in vitro. Antioxidants are usually supplemented to protect embryos from the suboptimal in vitro culture (IVC) environment. Amniotic membrane-derived mesenchymal stem cells (AMSC) have emerged as a promising regenerative therapy, and their paracrine factors with anti-oxidative effects are present in AMSC conditioned medium (CM). We examined the anti-oxidative potential of human AMSC-CM treatment during IVC on mouse preimplantation embryo development and antioxidant gene expression in the forkhead box O (FoxO) pathway. AMSC-CM (10%) was optimal for overall preimplantation embryo developmental processes and upregulated the expression of FoxOs and their downstream antioxidants in blastocysts (BL). Subsequently, compared to adipose-derived mesenchymal stem cell (ASC)-CM, AMSC-CM enhanced antioxidant gene expression and intracellular GSH levels in the BL. Total antioxidant capacity and SOD activity were greater in AMSC-CM than in ASC-CM. Furthermore, SOD and catalase were more active in culture medium supplemented with AMSC-CM than in ASC-CM. Lastly, the anti-apoptotic effect of AMSC-CM was observed with the regulation of apoptosis-related genes and mitochondrial membrane potential in BL. In conclusion, the present study established AMSC-CM treatment at an optimal concentration as a novel antioxidant intervention for assisted reproduction. Full article
(This article belongs to the Special Issue Redox-Active Molecules as Therapeutic Agents)
Show Figures

Figure 1

17 pages, 3606 KB  
Article
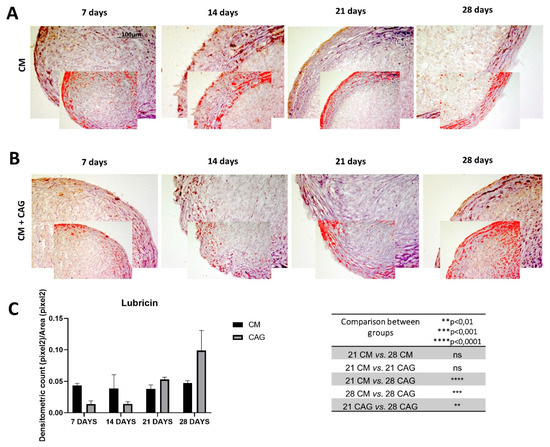
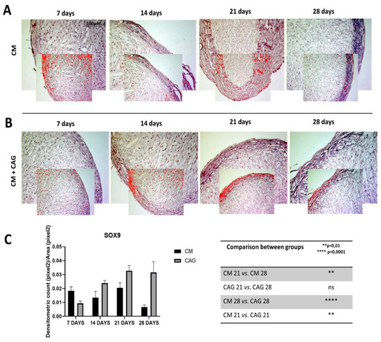
Cycloastragenol as an Exogenous Enhancer of Chondrogenic Differentiation of Human Adipose-Derived Mesenchymal Stem Cells. A Morphological Study
by Marta Anna Szychlinska, Giovanna Calabrese, Silvia Ravalli, Nunziatina Laura Parrinello, Stefano Forte, Paola Castrogiovanni, Elisabetta Pricoco, Rosa Imbesi, Sergio Castorina, Rosalia Leonardi, Michelino Di Rosa and Giuseppe Musumeci
Cells 2020, 9(2), 347; https://doi.org/10.3390/cells9020347 - 3 Feb 2020
Cited by 27 | Viewed by 6074
Abstract
Stem cell therapy and tissue engineering represent a promising approach for cartilage regeneration. However, they present limits in terms of mechanical properties and premature de-differentiation of engineered cartilage. Cycloastragenol (CAG), a triterpenoid saponin compound and a hydrolysis product of the main ingredient in [...] Read more.
Stem cell therapy and tissue engineering represent a promising approach for cartilage regeneration. However, they present limits in terms of mechanical properties and premature de-differentiation of engineered cartilage. Cycloastragenol (CAG), a triterpenoid saponin compound and a hydrolysis product of the main ingredient in Astragalus membranaceous, has been explored for cartilage regeneration. The aim of this study was to investigate CAG’s ability to promote cell proliferation, maintain cells in their stable active phenotype, and support the production of cartilaginous extracellular matrix (ECM) in human adipose-derived mesenchymal stem cells (hAMSCs) in up to 28 days of three-dimensional (3D) chondrogenic culture. The hAMSC pellets were cultured in chondrogenic medium (CM) and in CM supplemented with CAG (CAG–CM) for 7, 14, 21, and 28 days. At each time-point, the pellets were harvested for histological (hematoxylin and eosin (H&E)), histochemical (Alcian-Blue) and immunohistochemical analysis (Type I, II, and X collagen, aggrecan, SOX9, lubricin). After excluding CAG’s cytotoxicity (MTT Assay), improved cell condensation, higher glycosaminoglycans (sGAG) content, and increased cell proliferation have been detected in CAG–CM pellets until 28 days of culture. Overall, CAG improved the chondrogenic differentiation of hAMSCs, maintaining stable the active chondrocyte phenotype in up to 28 days of 3D in vitro chondrogenic culture. It is proposed that CAG might have a beneficial impact on cartilage regeneration approaches. Full article
(This article belongs to the Section Stem Cells)
Show Figures

Graphical abstract

Back to TopTop