Sign in to use this feature.

Years

Between: -

Subjects

remove_circle_outline
remove_circle_outline
remove_circle_outline
remove_circle_outline
remove_circle_outline
remove_circle_outline

Journals

Article Types

Countries / Regions

Search Results (11)

Search Parameters:
Keywords = adiabatic radiative model

Order results
Result details
Results per page
Select all
Export citation of selected articles as:
19 pages, 2372 KB  
Article
Effects of Radiation Reabsorption on the Flammability Limit and Critical Fuel Concentration of Methane Oxy-Fuel Diffusion Flame
by Shuochao Wang, Jingfu Wang, Ying Chen, Yi Li, Jiquan Chen, Shun Li and Zewei Yan
Molecules 2026, 31(1), 124; https://doi.org/10.3390/molecules31010124 - 29 Dec 2025
Viewed by 206
Abstract
This study numerically investigates the critical fuel concentration and flammable regions of methane–air and methane oxy-fuel counterflow diffusion flames. The goal is to determine the effects of strain rate, oxidizer composition, and radiative heat transfer models on flame extinction. Calculations were performed using [...] Read more.
This study numerically investigates the critical fuel concentration and flammable regions of methane–air and methane oxy-fuel counterflow diffusion flames. The goal is to determine the effects of strain rate, oxidizer composition, and radiative heat transfer models on flame extinction. Calculations were performed using the counterflow diffusion flame with the adiabatic (ADI), optically thin (OTM), and statistical narrow-band (SNB) radiation models at strain rates of 10 s−1, 80 s−1, and 200 s−1. The key findings are as follows: For methane–air flames, radiation reabsorption has a negligible impact. The flammable region decreases with increasing strain rate (SLow > SMid > SHigh) across all models. In O2/CO2 flames, radiation plays a significant role. While the ADI and SNB models maintain the same trend as in air flames, the OTM yields a different order (SMid > SHigh > SLow). Reducing oxygen concentration increases the critical fuel concentration and shrinks the flammable region. When the oxygen concentration is between 0.35 and 0.40, the combustion characteristics of O2/CO2 flames resemble those of conventional air flames. In conclusion, this work highlights the critical influence of radiation modeling and oxidizer composition on oxy-fuel flame extinction limits, providing insights for combustion system design under CO2 dilution. Full article
(This article belongs to the Special Issue Chemical Conversion and Utilization of CO2)
Show Figures

Figure 1

16 pages, 506 KB  
Article
Polarization from a Radially Stratified GRB Outflow
by Augusto César Caligula do Espírito Santo Pedreira, Nissim Fraija, Antonio Galván-Gámez, Boris Betancourt Kamenetskaia, Simone Dichiara, Maria G. Dainotti, Rosa L. Becerra and Peter Veres
Galaxies 2024, 12(5), 60; https://doi.org/10.3390/galaxies12050060 - 4 Oct 2024
Viewed by 1394
Abstract
While the dominant radiation mechanism of gamma-ray bursts (GRBs) remains a question of debate, synchrotron emission is one of the foremost candidates to describe the multi-wavelength afterglow observations. As such, it is expected that GRBs should present some degree of polarization across their [...] Read more.
While the dominant radiation mechanism of gamma-ray bursts (GRBs) remains a question of debate, synchrotron emission is one of the foremost candidates to describe the multi-wavelength afterglow observations. As such, it is expected that GRBs should present some degree of polarization across their evolution—presenting a feasible means of probing these bursts’ energetic and angular properties. Although obtaining polarization data is difficult due to the inherent complexities regarding GRB observations, advances are being made, and theoretical modeling of synchrotron polarization is now more relevant than ever. In this manuscript, we present the polarization for a fiduciary model, where the synchrotron FS emission evolving in the radiative–adiabatic regime is described by a radially stratified off-axis outflow. This is parameterized with a power-law velocity distribution and decelerated in a constant-density and wind-like external environment. We apply this theoretical polarization model for two select GRBs, presenting upper limits in their polarization—GRB 170817A, a known off-axis GRB with radio polarization upper limits, and GRB 190014C, an on-axis case, where the burst was seen from within the half-opening angle of the jet, with observed optical polarization—in an attempt to constrain their magnetic field geometry in the emitting region. Full article
Show Figures

Figure 1

20 pages, 19277 KB  
Article
Study on Oxy-Methane Flame Stability in a Cylindrical Porous Medium Burner
by Mingjian Liao, Zhu He, Xiong Liang, Tat Leung Chan, Yawei Li and Xuecheng Xu
Processes 2023, 11(7), 2182; https://doi.org/10.3390/pr11072182 - 21 Jul 2023
Cited by 5 | Viewed by 3393
Abstract
Combustion in a porous medium can be beneficial for enhancing reaction rate and temperature uniformity. Therefore, considering the combination with oxy-fuel combustion can address some shortcomings in oxy-fuel burners, a cylindrical two-layer porous burner model is established based on OpenFOAM in this paper. [...] Read more.
Combustion in a porous medium can be beneficial for enhancing reaction rate and temperature uniformity. Therefore, considering the combination with oxy-fuel combustion can address some shortcomings in oxy-fuel burners, a cylindrical two-layer porous burner model is established based on OpenFOAM in this paper. A two-temperature equation model is adopted for the simulation of the heat transfer process. The CH4 skeletal kinetic mechanism is adopted for complex chemistry integration based on OpenSMOKE++. Corresponding experimental methods were used for complementary studies. The walls of the burner are wrapped with three types of thermal insulation materials to present different levels of heat loss. The results show that considering the convection and radiative heat loss of the burner wall, the temperature near the wall is reduced by more than 300 K compared to the adiabatic condition. As a result, the flame propagation speed and CO oxidation rate slowed down. The stable range will be destructively narrowed by more than 50%, and CO emissions will increase by more than 10 times. These defects will be aggravated by increasing the diameter of the burner. It is observed that when the diameter of the burner increases from the initial 5 cm to 10 cm, the effect of heat loss on the stable range is insignificant. Full article
Show Figures

Figure 1

17 pages, 10252 KB  
Article
Element Differential Method for Non-Fourier Heat Conduction in the Convective-Radiative Fin with Mixed Boundary Conditions
by Jing Ma, Yasong Sun and Sida Li
Coatings 2022, 12(12), 1862; https://doi.org/10.3390/coatings12121862 - 30 Nov 2022
Cited by 7 | Viewed by 2590
Abstract
Fin is an efficient and straightforward way to enhance heat transfer rate. When the heat source varies dramatically in a very short time, non-Fourier heat conduction should be considered. In the paper, taking advantage of numerical stability and no integral and easy-to-implement features [...] Read more.
Fin is an efficient and straightforward way to enhance heat transfer rate. When the heat source varies dramatically in a very short time, non-Fourier heat conduction should be considered. In the paper, taking advantage of numerical stability and no integral and easy-to-implement features of an element differential method, a numerical model is developed to evaluate the fin efficiency of the convective-radiative fin within non-Fourier heat conduction. In this fin, heat is generated by an internal heat source and dissipated by convection and radiation. Both periodic and adiabatic boundary conditions are considered. The accuracy and efficiency of the element differential method is validated by several numerical examples with analytical solutions. The results indicate that the element differential method has high precision and flexibility to solve non-Fourier heat conduction in convective-radiative fin. Besides, the effects of Vernotte number, dimensionless periodicity, thermal conductivity coefficient, and emissivity coefficient on dimensionless fin tip temperature, instantaneous fin efficiency, and average fin efficiency are comprehensively analyzed. Full article
(This article belongs to the Special Issue Micro/Nanomaterials for Heat Transfer, Energy Storage and Conversion)
Show Figures

Figure 1

17 pages, 12023 KB  
Article
Modeling Conjugate Heat Transfer in an Anode Baking Furnace Using OpenFoam
by Domenico Lahaye, Prajakta Nakate, Kees Vuik, Franjo Juretić and Marco Talice
Fluids 2022, 7(4), 124; https://doi.org/10.3390/fluids7040124 - 23 Mar 2022
Cited by 7 | Viewed by 3788
Abstract
The operation of large industrial furnaces will continue to rely on hydrocarbon fuels in the near foreseeable future. Mathematical modeling and numerical simulation is expected to deliver key insights to implement measures to further reduce pollutant emissions. These measures include the design optimization [...] Read more.
The operation of large industrial furnaces will continue to rely on hydrocarbon fuels in the near foreseeable future. Mathematical modeling and numerical simulation is expected to deliver key insights to implement measures to further reduce pollutant emissions. These measures include the design optimization of the burners, the dilution of oxidizer with exhaust gasses, and the mixing of natural gas with hydrogen. In this paper, we target the numerical simulation of non-premixed turbulent combustion of natural gas in a single heating section of a ring pit anode baking furnace. In previous work, we performed combustion simulations using a commercial flow simulator combined with an open-source package for the three-dimensional mesh generation. This motivates switching to a fully open-source software stack. In this paper, we develop a Reynolds-Averaged Navier-Stokes model for the turbulent flow combined with an infinitely fast mixed-is-burnt model for the non-premixed combustion and a participating media model for the radiative heat transfer in OpenFoam. The heat transfer to the refractory brick lining is taken into account by a conjugate heat transfer model. Numerical simulations provide valuable insight into the heat release and chemical species distribution in the staged combustion process using two burners. Results show that at the operating conditions implemented, higher peak temperatures are formed at the burner closest to the air inlet. This results in a larger thermal nitric-oxide concentration. The inclusion of the heat absorption in the refractory bricks results in a more uniform temperature on the symmetry plane at the center of the section. The peak in thermal nitric-oxides is reduced by a factor of four compared to the model with adiabatic walls. Full article
Show Figures

Graphical abstract

17 pages, 8613 KB  
Article
Polar Middle Atmospheric Responses to Medium Energy Electron (MEE) Precipitation Using Numerical Model Simulations
by Ji-Hee Lee, Geonhwa Jee, Young-Sil Kwak, Heejin Hwang, Annika Seppälä, In-Sun Song, Esa Turunen and Dae-Young Lee
Atmosphere 2021, 12(2), 133; https://doi.org/10.3390/atmos12020133 - 20 Jan 2021
Cited by 3 | Viewed by 2899
Abstract
Energetic particle precipitation (EPP) is known to be an important source of chemical changes in the polar middle atmosphere in winter. Recent modeling studies further suggest that chemical changes induced by EPP can also cause dynamic changes in the middle atmosphere. In this [...] Read more.
Energetic particle precipitation (EPP) is known to be an important source of chemical changes in the polar middle atmosphere in winter. Recent modeling studies further suggest that chemical changes induced by EPP can also cause dynamic changes in the middle atmosphere. In this study, we investigated the atmospheric responses to the precipitation of medium-to-high energy electrons (MEEs) over the period 2005–2013 using the Specific Dynamics Whole Atmosphere Community Climate Model (SD-WACCM). Our results show that the MEE precipitation significantly increases the amounts of NOx and HOx, resulting in mesospheric and stratospheric ozone losses by up to 60% and 25% respectively during polar winter. The MEE-induced ozone loss generally increases the temperature in the lower mesosphere but decreases the temperature in the upper mesosphere with large year-to-year variability, not only by radiative effects but also by adiabatic effects. The adiabatic effects by meridional circulation changes may be dominant for the mesospheric temperature changes. In particular, the meridional circulation changes occasionally act in opposite ways to vary the temperature in terms of height variations, especially at around the solar minimum period with low geomagnetic activity, which cancels out the temperature changes to make the average small in the polar mesosphere for the 9-year period. Full article
(This article belongs to the Section Upper Atmosphere)
Show Figures

Figure 1

22 pages, 9607 KB  
Article
Simulation of the GOx/GCH4 Multi-Element Combustor Including the Effects of Radiation and Algebraic Variable Turbulent Prandtl Approaches
by Evgenij Strokach, Igor Borovik and Oscar Haidn
Energies 2020, 13(19), 5009; https://doi.org/10.3390/en13195009 - 23 Sep 2020
Cited by 6 | Viewed by 3064
Abstract
Multi-element thrusters operating with gaseous oxygen (GOX) and methane (GCH4) have been numerically studied and the results were compared to test data from the Technical University of Munich (TUM). A 3D Reynolds Averaged Navier–Stokes Equations (RANS) approach using a 60° sector as a [...] Read more.
Multi-element thrusters operating with gaseous oxygen (GOX) and methane (GCH4) have been numerically studied and the results were compared to test data from the Technical University of Munich (TUM). A 3D Reynolds Averaged Navier–Stokes Equations (RANS) approach using a 60° sector as a simulation domain was used for the studies. The primary goals were to examine the effect of the turbulent Prandtl number approximations including local algebraic approaches and to study the influence of radiative heat transfer (RHT). Additionally, the dependence of the results on turbulence modeling was studied. Finally, an adiabatic flamelet approach was compared to an Eddy-Dissipation approach by applying an enhanced global reaction scheme. The normalized and absolute pressures, the integral and segment averaged heat flux were taken as an experimental reference. The results of the different modeling approaches were discussed, and the best performing models were chosen. It was found that compared to other discussed approaches, the BaseLine Explicit Algebraic Reynolds Stress Model (BSL EARSM) provided more physical behavior in terms of mixing, and the adiabatic flamelet was more relevant for combustion. The effect of thermal radiation on the wall heat flux (WHF) was high and was strongly affected by spectral models and wall thermal emissivity. The obtained results showed good agreement with the experimental data, having a small underestimation for pressures of around 2.9% and a good representation of the integral wall heat flux. Full article
(This article belongs to the Special Issue Heat Transfer in Energy Conversion Systems)
Show Figures

Figure 1

13 pages, 1122 KB  
Article
Spontaneous Emission of an Atom Near an Oscillating Mirror
by Alessandro Ferreri, Michelangelo Domina, Lucia Rizzuto and Roberto Passante
Symmetry 2019, 11(11), 1384; https://doi.org/10.3390/sym11111384 - 8 Nov 2019
Cited by 14 | Viewed by 3810
Abstract
We investigate the spontaneous emission of one atom placed near an oscillating reflecting plate. We consider the atom modeled as a two-level system, interacting with the quantum electromagnetic field in the vacuum state, in the presence of the oscillating mirror. We suppose that [...] Read more.
We investigate the spontaneous emission of one atom placed near an oscillating reflecting plate. We consider the atom modeled as a two-level system, interacting with the quantum electromagnetic field in the vacuum state, in the presence of the oscillating mirror. We suppose that the plate oscillates adiabatically, so that the time-dependence of the interaction Hamiltonian is entirely enclosed in the time-dependent mode functions, satisfying the boundary conditions at the plate surface, at any given time. Using time-dependent perturbation theory, we evaluate the transition rate to the ground-state of the atom, and show that it depends on the time-dependent atom–plate distance. We also show that the presence of the oscillating mirror significantly affects the physical features of the spontaneous emission of the atom, in particular the spectrum of the emitted radiation. Specifically, we find the appearance of two symmetric lateral peaks in the spectrum, not present in the case of a static mirror, due to the modulated environment. The two lateral peaks are separated from the central peak by the modulation frequency, and we discuss the possibility to observe them with actual experimental techniques of dynamical mirrors and atomic trapping. Our results indicate that a dynamical (i.e., time-modulated) environment can give new possibilities to control and manipulate also other radiative processes of two or more atoms or molecules nearby, for example their cooperative decay or the resonant energy transfer. Full article
Show Figures

Figure 1

14 pages, 2112 KB  
Article
Impact of Radiative Losses on Flame Acceleration and Deflagration to Detonation Transition of Lean Hydrogen-Air Mixtures in a Macro-Channel with Obstacles
by Gautham Krishnamoorthy and Lucky Nteke Mulenga
Fluids 2018, 3(4), 104; https://doi.org/10.3390/fluids3040104 - 8 Dec 2018
Cited by 7 | Viewed by 3705
Abstract
While there has been some recognition regarding the impact of thermal boundary conditions (adiabatic versus isothermal) on premixed flame propagation mechanisms in micro-channels (hydraulic diameters <10 mm), their impact in macro-channels has often been overlooked due to small surface-area-to-volume ratios of the propagating [...] Read more.
While there has been some recognition regarding the impact of thermal boundary conditions (adiabatic versus isothermal) on premixed flame propagation mechanisms in micro-channels (hydraulic diameters <10 mm), their impact in macro-channels has often been overlooked due to small surface-area-to-volume ratios of the propagating combustion wave. Further, the impact of radiative losses has also been neglected due to its anticipated insignificance based on scaling analysis and the high computational cost associated with resolving it’s spatial, temporal, directional, and wavelength dependencies. However, when channel conditions promote flame acceleration and deflagration-to-detonation transitions (DDT), large pressures are encountered in the vicinity of the combustion wave, thereby increasing the magnitude of radiative losses which in turn can impact the strength and velocity of the combustion wave. This is demonstrated for the first time through simulations of lean (equivalence ratio: 0.5) hydrogen-air mixtures in a macro-channel (hydraulic diameter: 174 mm) with obstacles (Blockage ratio: 0.51). By employing Planck mean absorption coefficients in conjunction with the P-1 radiation model, radiative losses are shown to affect the run-up distances to DDT in a long channel (length: 11.878 m). As anticipated, the differences in run-up distances resulting from radiative losses only increased with system pressure. Full article
Show Figures

Figure 1

17 pages, 3205 KB  
Article
A New Radiative Model Derived from Solar Insolation, Albedo, and Bulk Atmospheric Emissivity: Application to Earth and Other Planets
by Luke Swift
Climate 2018, 6(2), 52; https://doi.org/10.3390/cli6020052 - 14 Jun 2018
Cited by 2 | Viewed by 8271
Abstract
This study develops an equilibrium radiative model based on a quasi-adiabatic atmosphere that quantifies the average surface flux of a planetary body as a function of absorbed solar radiation P and the bulk emissivity of the atmosphere with respect to surface radiation [...] Read more.
This study develops an equilibrium radiative model based on a quasi-adiabatic atmosphere that quantifies the average surface flux of a planetary body as a function of absorbed solar radiation P and the bulk emissivity of the atmosphere with respect to surface radiation  ε. The surface flux is then given by  P/(1ε), and I define the scaling term 1/(1ε) as the greenhouse factor. The model is applied to all of the rocky planets in the solar system to determine their greenhouse factors, and accounts for the diversity of planetary surface fluxes. The model is modified to allow for a top of atmosphere non-equilibrium state, which when compared with a recent observation-based model of the Earth energy budget, predicts the Earth’s radiative fluxes to within the uncertainty ranges of that model. The model developed in this study is able to quantify the changes in Earth’s surface flux caused by changes in bond albedo and atmospheric bulk emissivity by using the surface temperature, ocean heat content, incoming solar radiation and outgoing longwave radiation records. The model indicates an increase in absorbed solar radiation over the time period from 1979–2015 of the order of 3 W/m2, which was caused by a decrease in planetary bond albedo. The time-series albedo generated by the model is in agreement with Clouds and Earth’s Radiant Energy System (CERES) derived albedo over the period from 2000–2015. The model also indicates a slight decrease in atmospheric bulk emissivity over the same period. Since atmospheric bulk emissivity is a function of the sum of all of the greenhouse gas species, a simultaneous decrease in atmospheric water vapor may offset the effect of the well-documented increase in the non-condensing greenhouse gases over the period, and result in an overall net decrease in bulk emissivity. Atmospheric water vapor datasets partially support the conclusion, with the International Satellite Cloud Climatology Project (ISCCP) data supporting a decrease. The NASA Water Vapor Project (NVAP-M) data supports a decrease in atmospheric water content over the period 1998–2008, but not over the longer period of 1988–2008. The model indicates that the decrease in planetary albedo was the driver for the increased surface flux over the stated period. Full article
Show Figures

Figure 1

16 pages, 1922 KB  
Article
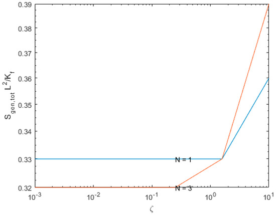
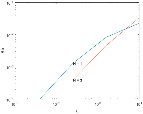
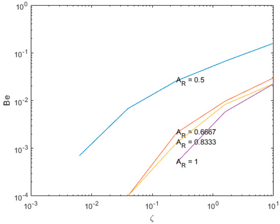
Entropy Generation in Thermal Radiative Loading of Structures with Distinct Heaters
by Mohammad Yaghoub Abdollahzadeh Jamalabadi, Mohammad Reza Safaei, Abdullah A. A. A. Alrashed, Truong Khang Nguyen and Enio Pedone Bandarra Filho
Entropy 2017, 19(10), 506; https://doi.org/10.3390/e19100506 - 29 Sep 2017
Cited by 23 | Viewed by 5147
Abstract
Thermal loading by radiant heaters is used in building heating and hot structure design applications. In this research, characteristics of the thermal radiative heating of an enclosure by a distinct heater are investigated from the second law of thermodynamics point of view. The [...] Read more.
Thermal loading by radiant heaters is used in building heating and hot structure design applications. In this research, characteristics of the thermal radiative heating of an enclosure by a distinct heater are investigated from the second law of thermodynamics point of view. The governing equations of conservation of mass, momentum, and energy (fluid and solid) are solved by the finite volume method and the semi-implicit method for pressure linked equations (SIMPLE) algorithm. Radiant heaters are modeled by constant heat flux elements, and the lower wall is held at a constant temperature while the other boundaries are adiabatic. The thermal conductivity and viscosity of the fluid are temperature-dependent, which leads to complex partial differential equations with nonlinear coefficients. The parameter study is done based on the amount of thermal load (presented by heating number) as well as geometrical configuration parameters, such as the aspect ratio of the enclosure and the radiant heater number. The results present the effect of thermal and geometrical parameters on entropy generation and the distribution field. Furthermore, the effect of thermal radiative heating on both of the components of entropy generation (viscous dissipation and heat dissipation) is investigated. Full article
(This article belongs to the Section Thermodynamics)
Show Figures

Figure 1

Back to TopTop