Sign in to use this feature.

Years

Between: -

Subjects

remove_circle_outline
remove_circle_outline
remove_circle_outline
remove_circle_outline
remove_circle_outline
remove_circle_outline
remove_circle_outline
remove_circle_outline
remove_circle_outline

Journals

remove_circle_outline
remove_circle_outline
remove_circle_outline
remove_circle_outline
remove_circle_outline
remove_circle_outline
remove_circle_outline

Article Types

Countries / Regions

Search Results (439)

Search Parameters:
Keywords = Ziyan

Order results
Result details
Results per page
Select all
Export citation of selected articles as:
24 pages, 3028 KB  
Article
Polyphenol-Rich Extract from Archidendron clypearia: Optimization, Characterization, and Hypouricemic Activity
by Danna Yan, Ziyan Hong, Zhimin Zhao, Wenzhe Yang and Depo Yang
Molecules 2026, 31(9), 1451; https://doi.org/10.3390/molecules31091451 (registering DOI) - 27 Apr 2026
Abstract
This study aimed to optimize the ultrasonic-assisted extraction of polyphenols from Archidendron clypearia and to evaluate their anti-hyperuricemic effects. Polyphenols from medicinal plants have attracted increasing attention due to their potential roles in regulating uric acid metabolism. In this study, single-factor experiments combined [...] Read more.
This study aimed to optimize the ultrasonic-assisted extraction of polyphenols from Archidendron clypearia and to evaluate their anti-hyperuricemic effects. Polyphenols from medicinal plants have attracted increasing attention due to their potential roles in regulating uric acid metabolism. In this study, single-factor experiments combined with Box–Behnken response surface methodology were employed to optimize extraction conditions, and an entropy weighting method was applied to integrate total polyphenols and Archidendrin I into a comprehensive evaluation index. The bioactivity of the obtained extract was further assessed through in vitro assays and a hyperuricemic mouse model. The optimal extraction conditions were determined to be 50% ethanol, a liquid-to-material ratio of 30, and 31 min of sonication, yielding 175 mg GAE/g DW of total polyphenols and 80.34 mg/g DW of Archidendrin I. The extract exhibited significant xanthine oxidase inhibitory activity, reduced serum uric acid levels, regulated urate transporters (URAT1, GLUT9, and ABCG2), and alleviated renal and hepatic injury in hyperuricemic mice. These findings indicate that the optimized process enables efficient extraction of polyphenols from Archidendron clypearia, and the resulting extract exerts beneficial regulatory effects on uric acid metabolism, highlighting its potential as a natural agent for hyperuricemia management. Full article
Show Figures

Figure 1

22 pages, 4261 KB  
Article
Nephrotoxicity of Evodiamine in Mice: Mechanistic Insights from Integrated Network Toxicology and Transcriptomic Profiling
by Xuehua Zhang, Yue Pan, Yuanyuan Xiao, Ziyan Wu, Huilan Yang, Yanjun Liu, Yan Wang, Tianqi Chen and Wenchao Tang
Int. J. Mol. Sci. 2026, 27(9), 3793; https://doi.org/10.3390/ijms27093793 - 24 Apr 2026
Viewed by 62
Abstract
The aim of this study was to evaluate the nephrotoxicity and molecular mechanism of Evodiamine (EVO). We combined RNA sequencing (RNA-seq) and network toxicology (NT) screening of potential target genes and signaling pathways, used molecular docking to validate core targets, and detected the [...] Read more.
The aim of this study was to evaluate the nephrotoxicity and molecular mechanism of Evodiamine (EVO). We combined RNA sequencing (RNA-seq) and network toxicology (NT) screening of potential target genes and signaling pathways, used molecular docking to validate core targets, and detected the mRNA expression of the key genes through quantitative real-time polymerase chain reaction (qRT-PCR). After exposure to EVO, body weight of mice decreased significantly, and the levels of renal index, Blood Urea Nitrogen (BUN) and Creatinine (Cr) were significantly increased, with varying degrees of pathological damage to the kidneys. NT identified 125 intersecting targets of EVO exposure related to kidney injury, including AKT1, TNF, TP53, etc. Among the 2888 differentially expressed genes obtained from RNA-seq, 504 genes were up-regulated and 2384 genes were down-regulated. By integrating NT and RNA-seq, 24 intersecting targets were identified. Among them, TRPV1, NOS3, HSP90AA1, and PPARG were selected for molecular docking validation. The results indicated that EVO had the highest affinity for PPARG (−8.07 kcal/mol). The qRT-PCR results indicated that the expression of the Pparg and Hsp90aa1 genes was significantly down-regulated, and the expression of the Nos3 and Trpv1 genes was significantly up-regulated. Immunohistochemistry further confirmed that EVO inhibited the expression of HSP90AA1 and PPARG, while enhancing that of TRPV1 and NOS3. Kyoto Encyclopedia of Genes and Genomes (KEGG) pathway enrichment analysis suggested that EVO-induced nephrotoxicity is related to signaling pathways such as inflammatory mediator regulation of TRP channels, the PPAR signaling pathway, and the Apelin signaling pathway. In summary, the nephrotoxic effect of EVO may be related to the inhibition of the PPARG signaling pathway, the activation of the TRPV1 channel, the reduction in HSP90AA1 expression, and the imbalance of the Apelin-NOS3 pathway. This study provides a theoretical reference for clarifying the potential mechanism of renal injury caused by EVO and guiding its safe use. Full article
(This article belongs to the Special Issue Natural Compounds: Impact on Health and Diseases)
23 pages, 676 KB  
Article
Innovation-Oriented Urban Policies and Energy Efficiency: Mechanisms, Spatial Spillovers, and Policy Insights
by Ran Wu, Yuxuan Chen, Ziyan Zhang and Xiaolei Wang
Sustainability 2026, 18(9), 4229; https://doi.org/10.3390/su18094229 - 24 Apr 2026
Viewed by 182
Abstract
Enhancing urban energy efficiency is central to low-carbon transition and broader urban sustainability. However, whether innovation-oriented urban policy can generate such gains, through which channels it operates, and whether its effects extend beyond pilot cities remain insufficiently understood. Focusing on China’s Innovative City [...] Read more.
Enhancing urban energy efficiency is central to low-carbon transition and broader urban sustainability. However, whether innovation-oriented urban policy can generate such gains, through which channels it operates, and whether its effects extend beyond pilot cities remain insufficiently understood. Focusing on China’s Innovative City Pilot (ICP) program, this study uses panel data for 274 Chinese cities from 2006 to 2022 and treats the staggered implementation of the program as a quasi-natural experiment. A multi-period difference-in-differences model is employed to examine the impact of the ICP program on urban energy efficiency. The results show that the ICP program significantly improves urban energy efficiency, and this conclusion remains robust across a series of robustness checks. Mechanism analysis further suggests that the policy effect operates through lower per capita carbon emissions and stronger green technological innovation. Heterogeneity analysis shows that the effect is more pronounced in larger cities, economically more developed cities, and cities with stronger pre-existing innovation capacity. Spatial analysis indicates that the program generates not only significant local benefits but also positive spillover effects on neighboring cities. Overall, these findings suggest that innovation-oriented urban policies can promote energy-efficient, low-carbon, and more sustainable urban development, while highlighting the importance of regional coordination and local innovation capacity in shaping policy effectiveness. Full article
Show Figures

Figure 1

11 pages, 3631 KB  
Article
Size Enlargement Enabled Functional Profiling of Extracellular Vesicle at Single-Particle Level
by Jia Yao, Xianyue Ji, Xingyu Tao, Ziyan Li, Shao Su and Xianguang Ding
Biosensors 2026, 16(4), 230; https://doi.org/10.3390/bios16040230 - 21 Apr 2026
Viewed by 270
Abstract
Extracellular vesicles (EVs) are promising biomarkers for liquid biopsy, but their clinical application is limited by intrinsic heterogeneity and the lack of methods capable of resolving functionally distinct EV subpopulations at the single-vesicle level. Conventional bulk analyses obscure rare but clinically relevant EV [...] Read more.
Extracellular vesicles (EVs) are promising biomarkers for liquid biopsy, but their clinical application is limited by intrinsic heterogeneity and the lack of methods capable of resolving functionally distinct EV subpopulations at the single-vesicle level. Conventional bulk analyses obscure rare but clinically relevant EV subsets, while most single-EV approaches focus on physical properties or surface markers, with limited access to intravesicular functional information. Here, we report a fusion-enabled EV detection strategy at the single-particle level for functional profiling of macrophage-derived EVs. Liposomal probes encapsulating L-arginine, NADPH, and a nitric oxide (NO)-responsive fluorescent dye are engineered to fuse with EV membranes, delivering substrates into the vesicle lumen. In macrophage-derived EVs, inducible nitric oxide synthase (iNOS) catalyzes NO production, activating the fluorescent probe and generating a localized signal within individual vesicles. Signal generation is confined to vesicle-restricted reactions, ensuring specificity and minimizing background. The formation of hybrid vesicles further facilitates optical detection using conventional fluorescence microscopy. Full article
(This article belongs to the Special Issue Biosensors for Sensitive and Rapid Detection)
Show Figures

Figure 1

19 pages, 237 KB  
Article
Rural Collective Land Expropriation in China: Historical Evolution, Institutional Attributes, and Reform Pathways
by Ziyan Hua and Yansong He
Land 2026, 15(4), 663; https://doi.org/10.3390/land15040663 - 17 Apr 2026
Viewed by 342
Abstract
Land expropriation remains an important instrument for industrialization and urbanization in developing countries, but its extensive use often generates fiscal dependence, social conflict, and governance strain. This article argues that these outcomes are rooted in the political and economic logics embedded in land [...] Read more.
Land expropriation remains an important instrument for industrialization and urbanization in developing countries, but its extensive use often generates fiscal dependence, social conflict, and governance strain. This article argues that these outcomes are rooted in the political and economic logics embedded in land governance. Using China’s rural collective land expropriation as the principal case, it traces how a century of institutional change produced a system that serves both political consolidation and economic accumulation. This configuration has fostered path dependence on land-based revenue, expanded the scope of expropriation, distorted the distribution of land value gains, and marginalized affected farmers. The article further argues that reform requires coordinated adjustment in four dimensions: narrowing expropriation to genuinely public purposes, aligning it with the market entry of collectively owned commercial construction land, moving compensation toward a more market-relevant standard, and strengthening procedures around participation, disclosure, and review. Together, these reforms offer a more systematic path for transforming land expropriation from a development tool into a mechanism of sustainable governance. Full article
(This article belongs to the Special Issue Land Use Transition Pathways: Governance, Resources, and Policies)
15 pages, 1518 KB  
Article
Preliminary Study of Main Pathogenicity Factors and Metabolites of Wilsonomyces carpophilus
by Ziyan Xu, Hailong Lu, Chenxu Luo, Chuli Liu, Xinmei Zhou and Rong Ma
Plants 2026, 15(8), 1202; https://doi.org/10.3390/plants15081202 - 14 Apr 2026
Viewed by 259
Abstract
Shot-hole disease caused by Wilsonomyces carpophilus poses a significant threat to stone fruit species, including wild apricot (Prunus armeniaca L.). This study investigated pathogenic factors (cell wall-degrading enzymes and toxins) and metabolites produced by a highly pathogenic strain (CFCC 71544) and a [...] Read more.
Shot-hole disease caused by Wilsonomyces carpophilus poses a significant threat to stone fruit species, including wild apricot (Prunus armeniaca L.). This study investigated pathogenic factors (cell wall-degrading enzymes and toxins) and metabolites produced by a highly pathogenic strain (CFCC 71544) and a weakly pathogenic strain (CFCC 71543) of W. carpophilus during infection of P. armeniaca (in planta conditions). Analysis using the 3,5-dinitrosalicylic acid colorimetric method revealed that polygalacturonase (CFCC 71544: 1367.02 U/g; CFCC 71543: 1264.00 U/g) and polymethylgalacturonase (CFCC 71544: 1898.71 U·g−1; CFCC 71543: 1762.21 U·g−1) were the most active cell wall-degrading enzymes, with higher activities observed in the highly pathogenic strain (CFCC 71544). Crude toxins from CFCC 71543 induced leaf lesions averaging 41.91 mm2 and retained activity after exposure to 121 °C and UV treatment. Non-protein fractions of the toxins caused significantly larger lesions than protein fractions (15.93 mm2 vs. 5.56 mm2, respectively). Building on these in planta findings, we further characterized toxin properties under controlled laboratory conditions (in vitro). Optimal toxin production conditions were identified in Richard culture medium at pH 4, under a 12 h light/dark cycle, shaken for 12 days at 25 °C. Untargeted metabolomics identified 3244 compounds and 977 differential metabolites among mycelia, crude toxins, and the residual aqueous phase after organic solvent extraction; these metabolites were predominantly amino acids and derivatives and organic acids. These findings indicate that the main pathogenic factors of W. carpophilus are highly active polygalacturonase and heat/UV-stable, water-soluble, non-protein toxins, providing a theoretical basis for shot-hole disease prevention and control. Full article
(This article belongs to the Special Issue Advances in Plant–Fungal Pathogen Interaction—2nd Edition)
Show Figures

Figure 1

27 pages, 6721 KB  
Article
Seven-Parameter Polynomial Fits Better to the Moisture Sorption Isotherms of Oil-Type Peony Seeds and Cake
by Xingjun Li, Bing Dai, Chang Liu and Qingyan Shu
Foods 2026, 15(8), 1298; https://doi.org/10.3390/foods15081298 - 9 Apr 2026
Viewed by 252
Abstract
As an emerging oilseed crop in China, peony seed oils account for 0.41% of the annual production of Chinese edible vegetable oils, and the oil-type peony seed is rich in alpha-linolenic acid (ALA). Moisture content and temperature are key factors in the storage [...] Read more.
As an emerging oilseed crop in China, peony seed oils account for 0.41% of the annual production of Chinese edible vegetable oils, and the oil-type peony seed is rich in alpha-linolenic acid (ALA). Moisture content and temperature are key factors in the storage of oilseeds. In this study, the adsorption and desorption isotherms of ten species of peony seeds and one species of cake were determined in the range of 20–30 °C and 10–90% equilibrium relative humidity (ERH). The adsorption and desorption isotherms of peony seeds and cake were type II (sigmoidal) or type III curves. Nine equilibrium moisture content (EMC) equations were used to fit the isotherms of peony samples, with the optimal equations being our developed 7-parameter polynomial (Poly), modified Halsey equation (MHAE), and modified Oswin equation (MOE). For Poly, the fitting parameter determination coefficient (R2) was 0.9816–0.9986, and the mean relative error (MRE) was 0.83–6.52%; for MHAE, R2 was 0.7815–0.9973, and MRE was 4.18–17.84%. Poly contains the terms of temperature and ERH interaction; therefore, Poly could analyze the safe moisture content of peony seeds and cake during storage and transportation, and the three-parameter reversible MHAE could be used for calculating the sorption isosteric heats. The adsorption monolayer moisture content (M0) in peony seeds and cake estimated by MGAB were 3.64 ± 0.42% and 4.28%, respectively, while their desorption M0 values, respectively, were 6.21 ± 0.47% and 4.83%. At ERH ≤ 65%, for preventing the growth of storage pests and fungi, the absolutely safe storage moisture content (MC) predicted by Poly at 25 °C and 65% ERH was 12.48% wet basis (w.b.) for seeds and 11.92% for cake. The heat of sorption of peony seeds and cake approached that of pure water at about 11% and 15% w.b. MC estimated by the MHAE model, respectively. Microstructure analysis showed that the rich liposomes in peony seeds were attached to the inner surface of the cell wall and the outer surface of the protein storage vacuole, and the rich protein bodies and hydrophilic polysaccharides explained why the safe storage moisture for yellow peony seeds was higher than for Ziyan Feishuang seeds. This study provides the basic data for drying simulation, and the safe storage and transportation of peony seed and cake products. Full article
Show Figures

Figure 1

31 pages, 13026 KB  
Article
Study on the Trade-Off and Synergy Between Urban Polycentric Structure and Ecological Environment Quality in the Yangtze River Delta Region, China
by Yunjin Zhao, Hong Li and Ziyan Zhang
Sustainability 2026, 18(7), 3537; https://doi.org/10.3390/su18073537 - 3 Apr 2026
Viewed by 417
Abstract
The dynamic interplay between urban polycentric structure and habitat quality profoundly shapes the pathways and outcomes of urban sustainable development. Based on the nighttime light index and economic aggregate data of 289 county-level units in the Yangtze River Delta region (2008–2023), this study [...] Read more.
The dynamic interplay between urban polycentric structure and habitat quality profoundly shapes the pathways and outcomes of urban sustainable development. Based on the nighttime light index and economic aggregate data of 289 county-level units in the Yangtze River Delta region (2008–2023), this study identifies a polycentric urban structure and measures the polycentricity index of 41 prefecture-level cities. An ecological environment quality evaluation index system is constructed to analyze their influencing factors, followed by an exploration of the trade-off and synergy relationship between the two systems. The main findings are: (1) Both the nighttime light-based urban structure index and economic aggregate index exhibited a circularly decreasing pattern centered on Shanghai. (2) The “nighttime light–economic aggregate” polycentricity index showed a significant spatial “point–core” distribution, with gradually expanding outward diffusion over time. (3) The ecological environment quality achieved significant overall improvement, with better conditions in the southeast than the northwest. (4) Pearson correlation analysis confirms a significant positive correlation between a polycentric urban structure and ecological environment quality; the relationship is categorized into four types: strong trade-off, weak trade-off, weak synergy, and strong synergy. This study provides solid theoretical support and scientific decision-making guidance for urban future development planning and ecological protection practices. Full article
Show Figures

Figure 1

26 pages, 6403 KB  
Article
RDD-DETR Algorithm for Full-Scale Detection of Rice Diseases
by Ziyan Yang, Wensi Zhang, Chengfeng Hu, Zehao Feng and Jie Li
Agriculture 2026, 16(7), 799; https://doi.org/10.3390/agriculture16070799 - 3 Apr 2026
Viewed by 326
Abstract
To tackle the challenges of high computational expense, limited detection accuracy, and imbalanced detection performance across multi-scale targets in rice disease identification within complex natural environments, we propose the Rice Disease Deformable Detection Transformer (RDD-DETR). This model serves as a full-scale detection framework [...] Read more.
To tackle the challenges of high computational expense, limited detection accuracy, and imbalanced detection performance across multi-scale targets in rice disease identification within complex natural environments, we propose the Rice Disease Deformable Detection Transformer (RDD-DETR). This model serves as a full-scale detection framework based on the Deformable Detection Transformer (Deformable DETR). The model introduces a Rectified Linear Unit (ReLU)-enhanced lightweight linear attention module, which uses differentiated position coding and ReLU kernel mapping to reduce computational complexity. A cross-layer dynamic fusion and inter-layer supervision module is designed to break the serial dependence in decoders and strengthen interlayer supervision, enabling the decoder to generate more accurate and robust target representations. Furthermore, we design an optimization mechanism for sub-scale positioning loss to substantially boost detection accuracy across all target scales. Experiments on our custom RiceLeafDisease-RSOD dataset demonstrate that RDD-DETR achieves an average precision (AP) at Intersection over Union (IoU) threshold 0.5:0.95 of 0.7363 across all categories, surpassing the baseline model by 6.09%. Notably, detection accuracy improves by 6.10% for small targets, 6.61% for medium targets, and 5.42% for large targets. Evaluated on the validation set (671 images with 2482 labeled bounding boxes), the model achieves an AP at IoU threshold 0.5 of 0.9684 while reducing computational cost by 37.41% (from 136.02 to 85.1 Giga Floating Point Operations, GFLOPs) compared to the original Deformable DETR. These results validate RDD-DETR as an effective solution for accurate and efficient real-time rice disease monitoring in complex field environments. Full article
(This article belongs to the Section Crop Protection, Diseases, Pests and Weeds)
Show Figures

Figure 1

22 pages, 6202 KB  
Article
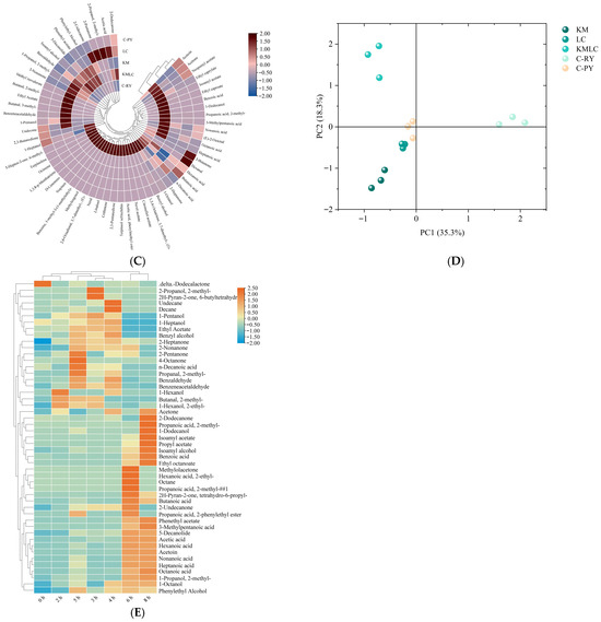
Synergistic Growth and Metabolic Interactions of Kluyveromyces marxianus and Lactococcus lactis in Rose-Aroma Fermented Milk Revealed by Integrated Flavoromics and Metabolomics
by Jiawen Liu, Ziyan Yue, Yuyao He, Xinchi Jiang, Hong Zeng and Yanbo Wang
Metabolites 2026, 16(4), 235; https://doi.org/10.3390/metabo16040235 - 31 Mar 2026
Viewed by 398
Abstract
Background/Objectives: Fermented dairy products typically rely on the starter culture of lactic acid bacteria (LAB), resulting in relatively homogeneous flavor profiles and loss of flavor diversity. Methods: This study employed flavoromics and untargeted metabolomics to evaluate the flavor modulation effects of rose-aroma producing [...] Read more.
Background/Objectives: Fermented dairy products typically rely on the starter culture of lactic acid bacteria (LAB), resulting in relatively homogeneous flavor profiles and loss of flavor diversity. Methods: This study employed flavoromics and untargeted metabolomics to evaluate the flavor modulation effects of rose-aroma producing Kluyveromyces marxianus co-cultured with Lactococcus lactis on the fermented milk. Results: In the co-culture group, K. marxianus (KM) was able to promote the growth of L. lactis (LC). KMLC co-culture exhibited superior sensory evaluation and flavor characteristics and a more pronounced rose aroma compared with the monoculture groups and the commercial fermented milk groups. During the fermentation of the KMLC group, 15 key VOCs were identified through OAV analysis, while 37 key metabolites were identified based on variable importance in projection (VIP) > 1 and probability value (p) < 0.05. Spearman correlation analysis revealed a significant correlation between key metabolites and key VOCs. Furthermore, key metabolites played a crucial role in the formation of floral and fruity flavors by participating in metabolic pathways such as citrate metabolism, nucleotide metabolism, and phosphate metabolism. Conclusions: This study demonstrated that K. marxianus and L. lactis co-culture could significantly enhance the rose aroma of fermented milk, providing solid evidence for flavor innovation in fermented milk through the application of K. marxianus-composite starter cultures. Full article
(This article belongs to the Section Integrative Metabolomics)
Show Figures

Figure 1

23 pages, 3587 KB  
Article
The Effects of Coupling Factors on the Variable Loading Resistance of Plain-Woven Ultra-High Molecular Weight Polyethylene Fabric Composites
by Ziyan Zhou, Feilong Han, Bin Dong and Wen Zhai
Polymers 2026, 18(7), 839; https://doi.org/10.3390/polym18070839 - 30 Mar 2026
Viewed by 386
Abstract
Resin and interlayer properties play significant roles in the resistance to impact of fibre-reinforced polymer composites (FRPCs). To investigate the contribution of each factor within the coupled variables to the impact resistance ability of FRPCs, in this work, waterborne polyurethane (WPU) with different [...] Read more.
Resin and interlayer properties play significant roles in the resistance to impact of fibre-reinforced polymer composites (FRPCs). To investigate the contribution of each factor within the coupled variables to the impact resistance ability of FRPCs, in this work, waterborne polyurethane (WPU) with different tensile elastic modulus, tear strength and bonding strength was obtained. To systematically evaluate the impact resistance and failure mechanisms of the composite materials under varying external loads, impact resistance tests, numerical simulations, and relative weight analysis were conducted. The relative weight analysis results quantified the individual contributions of these three factors to the overall energy absorption capacity across diverse loading conditions. The results indicated that with the increasing rate of the external loading, the resin modulus consistently contributed more significantly to energy absorption than tear strength of resin and interlayer strength, reaching up to 44.3%. In ballistic penetration tests, with the increase in resin modulus, the ballistic performance of PE/WPU laminates demonstrated an S-shaped downward trend. Composites prepared with more rigid matrix could lead to unsatisfactory interlayer damage. A more robust structure could result in fibre pull-out and breakage to a greater extent at the point of forced impact while less in the secondary affected area, presenting comparatively lower impact resistant performance. Full article
Show Figures

Figure 1

18 pages, 2103 KB  
Article
Latitudinal Variation in Estuarine Archaeal Biogeography: Deterministic vs. Stochastic Assembly Processes and Network Stability Across China’s Coastal Ecosystems
by Yingpai Liu, Guoqing Lv, Zeyu Zhang, Ziyan Fu, Guo Yuan, Jiale Ding, Shuhan Wang, Yingjie Ma, Yaqi Song, Xiaoshuang Zhao, Mao Ye, Yonghui Wang and Zongxiao Zhang
Microorganisms 2026, 14(4), 752; https://doi.org/10.3390/microorganisms14040752 - 27 Mar 2026
Viewed by 405
Abstract
Latitudinal gradients are widely recognized as a key macro-environmental driver shaping microbial biogeographic patterns; however, the spatial organization of sediment archaeal communities in estuarine ecosystems and the mechanisms underlying their assembly remain insufficiently understood. This study is based on sediment samples collected from [...] Read more.
Latitudinal gradients are widely recognized as a key macro-environmental driver shaping microbial biogeographic patterns; however, the spatial organization of sediment archaeal communities in estuarine ecosystems and the mechanisms underlying their assembly remain insufficiently understood. This study is based on sediment samples collected from three representative estuarine regions spanning distinct latitudes along the Chinese coastline—the North China Sea (NCS), East China Sea (ECS), and South China Sea (SCS). Based on 16S rRNA high-throughput sequencing, combined with null-model inference and molecular ecological network (MEN) analyses, we characterized latitudinal patterns in archaeal community distributions, assembly processes, and cross-regional interaction architectures. The results showed that archaeal communities exhibited obvious spatial segregation across three regions, with both community richness and network complexity increasing significantly toward lower latitudes. Nitrate (NO3), ferric iron (Fe3+), and dissolved oxygen (DO) were identified as key environmental factors governing archaeal community structure. Notably, archaeal community assembly processes exhibited a clear latitudinal gradient: deterministic processes, particularly environmental filtering, were more obvious at lower latitudes, whereas the contributions of stochastic processes—including dispersal limitation and ecological drift—increased markedly at higher latitudes. A MEN analysis further revealed that archaeal networks at lower latitudes exhibited higher connectivity, modularity, and stability, suggesting that interspecific interactions may enhance ecosystem resistance to environmental disturbance under more stable environmental conditions. Overall, this study demonstrates that macro-environmental gradients jointly shape archaeal biogeographic patterns via multiple pathways, including modulation of environmental filtering, dispersal dynamics, and cross-regional interactions. These findings deepened our understanding of the stable mechanisms governing the diversity and biogeographical distribution of archaea in estuarine systems. Full article
(This article belongs to the Section Environmental Microbiology)
Show Figures

Figure 1

35 pages, 4146 KB  
Article
Topo-Geom DualGNN: A Dual-Graph Fusion Network for Machining Feature Recognition
by Minrui Wang, Ruizhe Wang, Ziyan Du, Xiaochuan Dong and Yibing Peng
Machines 2026, 14(4), 362; https://doi.org/10.3390/machines14040362 - 26 Mar 2026
Viewed by 649
Abstract
Machining feature recognition is a key enabling technology in intelligent manufacturing that extracts manufacturing semantics from the boundary representation (B-Rep) of 3D CAD models to bridge design and process planning. Recent advances in deep learning have accelerated data-driven feature recognition methods. Among these, [...] Read more.
Machining feature recognition is a key enabling technology in intelligent manufacturing that extracts manufacturing semantics from the boundary representation (B-Rep) of 3D CAD models to bridge design and process planning. Recent advances in deep learning have accelerated data-driven feature recognition methods. Among these, graph neural networks (GNNs) have gained significant attention due to their natural compatibility with the non-Euclidean, hierarchical topological structure of B-Rep data, enabling efficient and lossless encoding of geometric and topological attributes. However, existing GNN-based methods primarily leverage the topological structure and geometric attributes of B-Rep models, often neglecting the inherent geometric relationships present in the B-Rep data structure. To address this gap, we propose a dual-graph fusion network (Topo-Geom DualGNN) that integrates a topological attribute adjacency graph and a geometric relationship graph. Our approach employs a GatedGCN-based graph encoder and an FiLM-based cross-stream fusion mechanism to jointly encode topological and geometric information from the B-Rep model. Evaluations on open-source synthetic datasets, including MFInstSeg and MFRCAD, demonstrate that the proposed method achieves competitive comprehensive recognition performance and exhibits promising capability in recognizing machining features in complex parts. Full article
Show Figures

Figure 1

12 pages, 7795 KB  
Article
AI-Based Modeling of Post-Fire Evapotranspiration Using Vegetation Recovery Indicators: Application to the 2022 Chongqing Burned Areas
by Ziyan Zhao and Rongfei Zhang
Forests 2026, 17(4), 410; https://doi.org/10.3390/f17040410 - 25 Mar 2026
Viewed by 347
Abstract
The 2022 Chongqing wildfires, occurring during an unprecedented heatwave, severely degraded subtropical forest ecosystems and disrupted hydrological cycling. We developed an integrated artificial intelligence framework combining Long Short-Term Memory and Transformer architectures to simulate post-fire evapotranspiration (ET) dynamics using 37 months of field [...] Read more.
The 2022 Chongqing wildfires, occurring during an unprecedented heatwave, severely degraded subtropical forest ecosystems and disrupted hydrological cycling. We developed an integrated artificial intelligence framework combining Long Short-Term Memory and Transformer architectures to simulate post-fire evapotranspiration (ET) dynamics using 37 months of field observations (2022–2025) across 24 plots with four burn severities. The Penman–Monteith–Leuning model provided physically based benchmarks. Results revealed three distinct recovery phases: destruction/stagnation (0–7 months, ET at 6%–10% of pre-fire levels), rapid recovery (8–19 months), and stabilization (20–37 months, reaching 100% ET recovery). The coupled LSTM–Transformer ensemble achieved superior performance (RMSE = 0.10 mm·day−1, NSE = 0.98), outperforming single models by 31% in uncertainty reduction. SHAP analysis identified phase-dependent factor shifts: soil water content dominated Stage I (42.5%), while leaf area index (LAI) controlled Stages II–III (>48%). A bimodal LAI time-lag effect emerged: 4–7 days (leaf water potential equilibrium, 27.7% contribution) and 8–14 days (root uptake compensation, 21.7%). Burn severity significantly extended time-lags (severe burns: 12/21 days vs. unburned: 5/12 days), indicating hydraulic system reconstruction requirements. Despite equivalent LAI recovery, severe burns maintained 12%–15% ET reduction, suggesting lasting hydraulic limitations. This study demonstrates that physics-constrained AI models effectively capture complex post-fire ecohydrological dynamics while providing mechanistic interpretability, advancing understanding of vegetation–water coupling reconstruction under increasing fire frequency. Full article
(This article belongs to the Special Issue Hydrological Modeling with AI in Forests)
Show Figures

Figure 1

16 pages, 1633 KB  
Article
Two-Layer Model Predictive Control of Energy Management Strategy for Hybrid Energy Storage Systems
by Ziyan Zhao and Jianxun Jin
Energies 2026, 19(6), 1524; https://doi.org/10.3390/en19061524 - 19 Mar 2026
Viewed by 400
Abstract
Power fluctuations and scheduling uncertainties caused by large-scale renewable energy grid integration have made the existing homogeneous energy storage solutions struggle in some cases to balance economic efficiency with dynamic response speed. To address the above challenge, this paper proposes a hybrid energy [...] Read more.
Power fluctuations and scheduling uncertainties caused by large-scale renewable energy grid integration have made the existing homogeneous energy storage solutions struggle in some cases to balance economic efficiency with dynamic response speed. To address the above challenge, this paper proposes a hybrid energy storage system integrating superconducting magnetic energy storage and hydrogen electric storage, and a corresponding dual-layer model predictive control energy management framework is therefore designed. This framework lies on its cross-timescale hierarchical coordination mechanism. Analytic validation in a typical high-fluctuation renewable microgrid scenario demonstrates that compared to conventional single-layer control strategies, the proposed management system reduced total operating costs by 55.5%, extended system stabilization time by 64.2%, decreased hydrogen storage system mode switching frequency by 59.9%, and simultaneously lowered computational burden by over 97%. This effectively enhanced power supply reliability and extended equipment service life. This innovative framework provides a practical solution for coordinated energy storage control in microgrids having a high ratio of renewable penetration. Full article
(This article belongs to the Section D: Energy Storage and Application)
Show Figures

Figure 1

Back to TopTop