Sign in to use this feature.

Years

Between: -

Subjects

remove_circle_outline
remove_circle_outline
remove_circle_outline
remove_circle_outline
remove_circle_outline
remove_circle_outline

Journals

Article Types

Countries / Regions

Search Results (11)

Search Parameters:
Keywords = Vienna Basin

Order results
Result details
Results per page
Select all
Export citation of selected articles as:
9 pages, 546 KB  
Proceeding Paper
Laboratory Experiments on CO2–Water–Dolomite Interactions for a Pilot CO2 Storage Scheme in a Carbonate Reservoir in the Czech Republic
by Martina Molkova, Monika Licbinska and Martin Klempa
Eng. Proc. 2025, 116(1), 1; https://doi.org/10.3390/engproc2025116001 - 25 Nov 2025
Viewed by 250
Abstract
This work investigates the geochemical response of carbonate reservoir rocks to CO2-enriched fluids, focusing on mineralogical changes and potential geological storage consequences. Laboratory experiments involved Žarošice field (Czech Republic) dolomite rock and in situ representative pore water. The findings show that [...] Read more.
This work investigates the geochemical response of carbonate reservoir rocks to CO2-enriched fluids, focusing on mineralogical changes and potential geological storage consequences. Laboratory experiments involved Žarošice field (Czech Republic) dolomite rock and in situ representative pore water. The findings show that CO2 injection causes carbonate and feldspar dissolution, causing a detectable porosity increase (~0.25 percentage points). These findings lay the groundwork for assessing the potential of using dolomitized carbonate rocks for pilot CO2 sequestration projects in Central Europe. Full article
Show Figures

Figure 1

30 pages, 5167 KB  
Article
Modeling and Monitoring of Drawdown Flushing and Dredging Toward Sustainable Sluicing in a Wide Philippine Reservoir
by Martin Glas, Michael Tritthart, Sebastian Pessenlehner, Gregory Morris, Petr Lichtneger, Guillermo III Q Tabios, Nikolaos Eftymiou, Pravin Karki and Helmut Habersack
Water 2025, 17(17), 2514; https://doi.org/10.3390/w17172514 - 22 Aug 2025
Viewed by 1973
Abstract
Reservoir sedimentation, a global challenge causing an annual loss of 0.8–1% of reservoir storage capacity, disrupts fluvial sediment continuity and impacts ecology and societal needs. This study focuses on the Pulangi IV reservoir in the Philippines, a shallow and wide reservoir facing significant [...] Read more.
Reservoir sedimentation, a global challenge causing an annual loss of 0.8–1% of reservoir storage capacity, disrupts fluvial sediment continuity and impacts ecology and societal needs. This study focuses on the Pulangi IV reservoir in the Philippines, a shallow and wide reservoir facing significant sedimentation issues. The research aims to investigate drawdown flushing and dredging of a flushing channel for future sustainable drawdown sluicing. A test flushing event was conducted and monitoring data, including discharge, suspended sediment concentration, bathymetry, and grain size distribution, were collected. Laboratory analyses, such as critical shear stress tests, were performed for model calibration. A 3D reservoir model and a 1D sediment transport model were applied incorporating cohesive sediment behavior. Scenarios were simulated to assess drawdown flushing, dredging and downstream impacts. Results highlight the importance of drawdown level, with cohesive sediment properties playing a critical role. Sedimentation downstream of the dam, resulting from dumped or flushed sediments, was low. However, downstream ecological and morphodynamic monitoring was found to be essential for all modeled strategies. This study demonstrates potential for establishing a flushing channel enabling future sustainable drawdown sluicing during floods by conducting repeated drawdown flushing in combination with dredging in the upper reservoir. Full article
(This article belongs to the Section Water Erosion and Sediment Transport)
Show Figures

Figure 1

15 pages, 12548 KB  
Article
The Implications of Seeping Hydrocarbon Gases in the Gunsan Basin, Central Yellow Sea, off the Southwest of Korea
by Jin-Hyung Cho, Seung-Yong Lee, Seok Jang, Nam-Do Jang, Cheol-Ku Lee, Seung-Hun Lee, Byung-Cheol Kum, Bo-Ram Lee and Seom-Kyu Jung
Geosciences 2024, 14(9), 230; https://doi.org/10.3390/geosciences14090230 - 27 Aug 2024
Viewed by 2534
Abstract
A detailed analysis of high-resolution (3.5 kHz) chirp seismic profiles acquired in the Gunsan Basin of the central Yellow Sea revealed that hydrocarbon gases are actively seeping via the formation of many plumes. The uppermost sedimentary layer was acoustically confirmed to be fully [...] Read more.
A detailed analysis of high-resolution (3.5 kHz) chirp seismic profiles acquired in the Gunsan Basin of the central Yellow Sea revealed that hydrocarbon gases are actively seeping via the formation of many plumes. The uppermost sedimentary layer was acoustically confirmed to be fully or partially charged with gases. Somewhat favored by the low-tide period, episodic gas seepage is mainly associated with the underlying fault systems of Cretaceous-Cenozoic sedimentary strata in the southwestern part of the basin. Catastrophic gas expulsion seems to have formed a crater at the sidewall of a sedimentary ridge and two diapirs. Here, methane is poorly concentrated but rich in the heavy carbon isotope (δ13C, −52.6‰ to −44.7‰ The Vienna Peedee Belemnite [VPDB]), indicating that methane formed mainly through biodegradation of heavy oils at depth remains in the shallow sediments following its expulsion. Episodic rapid upward advection of porewater is also manifest by unmixed heavy methane trapped in the upper part of the primary biogenic methane (δ13C, about −90‰ VPDB)-filled sediment core. These findings imply that the Gunsan Basin fulfills the requirements for possible generation and preservation of oil and gas, like the petroliferous basins of eastern China and the Yellow Sea. Full article
(This article belongs to the Section Geochemistry)
Show Figures

Figure 1

24 pages, 26872 KB  
Article
Opening and Post-Rift Evolution of Alpine Tethys Passive Margins: Insights from 1D Numerical Modeling of the Jurassic Mikulov Formation in the Vienna Basin Region, Austria
by Darko Spahić, Eun Young Lee, Aleksandra Šajnović and Rastimir Stepić
Geosciences 2024, 14(8), 202; https://doi.org/10.3390/geosciences14080202 - 30 Jul 2024
Cited by 2 | Viewed by 2874
Abstract
This study employed 1D numerical pseudo models to examine the Upper Jurassic carbonate succession, focusing on the Mikulov Formation in the Vienna Basin region. It addresses the protracted and complex history of the Jurassic source rock play, revealing a transition from rapid syn-rift [...] Read more.
This study employed 1D numerical pseudo models to examine the Upper Jurassic carbonate succession, focusing on the Mikulov Formation in the Vienna Basin region. It addresses the protracted and complex history of the Jurassic source rock play, revealing a transition from rapid syn-rift (>200 m/Ma) to slower post-rift sedimentation/subsidence of the overlying layers during extensional deformation (up to 120 m/Ma with a thickness of 1300 m). This provides valuable insights into the rift-to-drift stage of the central Alpine Tethys margin. The Mikulov marls exhibit characteristics of a post-rift passive margin with slow sedimentation rates. However, a crustal stretching analysis using syn-rift heat flow sensitivity suggested that thermal extension of the basement alone cannot fully explain the mid-Jurassic syn-rift stage in this segment of the Alpine Tethys. The sensitivity analysis showed that the mid-late Jurassic differential syn-rift sequences were exposed to slightly cooler temperatures than the crustal stretching model predicted. Heat flow values below 120 mW/m2 aligned with measurements from deeply settled Mesozoic successions, suggesting cold but short gravity-driven subsidence. This may account for the relatively low thermal maturation of the primary source rock interval identified by the time-chart analysis, despite the complex tectonic history and considerable sedimentary burial. The post-Mesozoic changes in the compaction trend are possibly linked to the compressional thrusting of the Alpine foreland and postdating listric faulting across the Vienna Basin. Full article
Show Figures

Figure 1

22 pages, 3577 KB  
Article
Laboratory Experiments and Geochemical Modeling of Gas–Water–Rock Interactions for a CO2 Storage Pilot Project in a Carbonate Reservoir in the Czech Republic
by Monika Licbinska, Krzysztof Labus, Martin Klempa, Dalibor Matysek and Milan Vasek
Minerals 2024, 14(6), 602; https://doi.org/10.3390/min14060602 - 8 Jun 2024
Cited by 8 | Viewed by 2682
Abstract
The aim of this study was to characterize the influence of CO2 in geological structures on mineralogical changes in rocks and assess the sequestration capacity in mineral form and solution of a potential pilot storage site in the Czech Republic. Rock samples [...] Read more.
The aim of this study was to characterize the influence of CO2 in geological structures on mineralogical changes in rocks and assess the sequestration capacity in mineral form and solution of a potential pilot storage site in the Czech Republic. Rock samples from a dolomite reservoir and the overburden level, as well as the corresponding pore water, were used. The most important chemical process occurring in the reservoir rock is the dissolution of carbonate minerals and feldspars during the injection of CO2 into the structure, which increases the porosity of the structure by approximately 0.25 percentage points and affects the sequestration capacity of the reservoir rock. According to the results of geochemical modeling, the secondary carbonate minerals (dolomite, siderite, and ephemeral dawsonite) were present only during the first 50 years of storage, and the porosity at this stage decreased by 1.20 pp. In the caprocks, the decomposition of K-feldspar and calcite resulted in an increase in porosity by 0.15 percentage points at the injection stage only, while no changes in porosity were noted during storage. This suggests that their insulation efficiency can be maintained during the injection and post-injection periods. However, further experimental research is needed to support this observation. The results of this study indicate that the analyzed formation has a low potential for CO2 sequestration in mineral form and solution over 10,000 years of storage, amounting to 5.50 kg CO2/m3 for reservoir rocks (4.37 kg CO2/m3 in mineral form and 1.13 kg CO2/m3 in dissolved form) and 3.22 kg CO2/m3 for caprock rocks (3.01 kg CO2/m3 in mineral form and 0.21 kg CO2/m3 in dissolved form). These values are lower than in the case of the depleted Brodské oil field, which is a porous reservoir located in the Moravian part of the Vienna Basin. Full article
(This article belongs to the Section Mineral Geochemistry and Geochronology)
Show Figures

Figure 1

24 pages, 8099 KB  
Article
The Impact of Clay Minerals on the Building Technology of Vernacular Earthen Architecture in Eastern Austria
by Hubert Feiglstorfer and Franz Ottner
Heritage 2022, 5(1), 378-401; https://doi.org/10.3390/heritage5010022 - 21 Feb 2022
Cited by 6 | Viewed by 4813
Abstract
The vernacular architecture in many regions in Eastern Austria was characterized by the use of unfired clay, at least until the 19th century, and in some areas until the 20th century. Farmhouses and associated farm buildings, such as storage buildings or press houses [...] Read more.
The vernacular architecture in many regions in Eastern Austria was characterized by the use of unfired clay, at least until the 19th century, and in some areas until the 20th century. Farmhouses and associated farm buildings, such as storage buildings or press houses for the production of wine and cider, were erected using different earth construction techniques. The study area stretches from the Weinviertel, a region located in the province of Lower Austria in the north-east of Austria, to the Burgenland, a region located in the south-east of Austria, which belonged to Western Hungary until 1921. From a geological point of view, in the east of Austria—in the Vienna Basin and the Molasse Zone—huge areas of Tertiary clay are covered with loess deposits, which is the best-known basic material used in local earth-building traditions. A core question in the research on vernacular earthen heritage focuses on the impact of the geological conditions in Eastern Austria on the local earth-building techniques. The mineralogical composition of the different clays had an impact on the local building techniques. From a material-culture point of view, research on the relationship between the mineralogical properties of clay resources and local building techniques sheds light on the factors which influenced the evolution of certain vernacular building features. Tertiary clays and loess from the Pleistocene favoured the making of earth lumps, cob walls and adobe bricks over the whole Eastern Austrian region. Contrarily, regions in Burgenland with a high amount of gravel preferred, by tradition, to make walls by ramming. The clay mineral smectite acts as a binding agent in earth-building techniques over the whole investigated region—Weinviertel, Burgenland and Western Hungary. Full article
(This article belongs to the Special Issue Geological Materials and Culture Heritage: Past, Present and Future)
Show Figures

Figure 1

14 pages, 4447 KB  
Article
Understanding Slovakian Gas Well Performance and Capability through ArcGIS System Mapping
by Gabriel Wittenberger, Jozef Cambal, Erika Skvarekova, Andrea Senova and Ingrid Kanuchova
Processes 2021, 9(10), 1850; https://doi.org/10.3390/pr9101850 - 18 Oct 2021
Cited by 6 | Viewed by 5372
Abstract
There are two important territories in Slovakia with functioning gas well operations: the Eastern Slovak Lowland and the Vienna Basin. This article focuses on the creation of electronic monitoring and graphical mapping of the current technical conditions of gas wells in the Eastern [...] Read more.
There are two important territories in Slovakia with functioning gas well operations: the Eastern Slovak Lowland and the Vienna Basin. This article focuses on the creation of electronic monitoring and graphical mapping of the current technical conditions of gas wells in the Eastern Slovak Lowland. An analysis of the gas wells’ current state in the terrain is available. The aim of the article is to draw attention to the current state of gas wells, such as the insufficient processing of gas wells, the lack of summary and uniform records concerning them, and the lack of an electronic system for monitoring the technical security of the wells. The scientific contribution of this article lies in its ability to interpret and address operational problems related to gas wells. Through analogy, the step algorithm expresses the possibility of also using gas wells for oil, geothermal and hydrogeological wells. The intention was to highlight the importance of the need to create a database for the security and strategic needs of the state regarding the storage of natural gas. As of yet, no computer or graphic system has been used in Slovakia to monitor, unify and clarify the actual technical condition of gas wells. Using the ArcGIS electronic and graphical software tool, the mapping and recording of gas wells was carried out in the area under investigation. The mapping was completed with the mentioned technical patterns. These patterns have the information found on individual gas wells. After the information is added to the database, this mapping can also be carried out in another important area with functioning gas wells, such as in the Vienna Basin, which could be another theme for further research in this area. Full article
(This article belongs to the Special Issue Sustainable Development Processes for Renewable Energy Technology)
Show Figures

Figure 1

30 pages, 88815 KB  
Article
A Near Real-Time Hydrological Information System for the Upper Danube Basin
by Thomas Pulka, Ignacio Martin Santos, Karsten Schulz and Mathew Herrnegger
Hydrology 2021, 8(4), 144; https://doi.org/10.3390/hydrology8040144 - 23 Sep 2021
Cited by 2 | Viewed by 4082
Abstract
The multi-national catchment of the Upper Danube covers an area of more than 100,000 km2 and is of great ecological and economic value. Its hydrological states (e.g., runoff conditions, snow cover states or groundwater levels) affect fresh-water supply, agriculture, hydropower, transport and [...] Read more.
The multi-national catchment of the Upper Danube covers an area of more than 100,000 km2 and is of great ecological and economic value. Its hydrological states (e.g., runoff conditions, snow cover states or groundwater levels) affect fresh-water supply, agriculture, hydropower, transport and many other sectors. The timely knowledge of the current status is therefore of importance to decision makers from administration or practice but also the interested public. Therefore, a web-based, near real-time hydrological information system was conceptualized and developed for the Upper Danube upstream of Vienna (Upper Danube HIS), utilizing ERA5 reanalysis data (ERA5) and hydrological simulations provided by the semi-distributed hydrological model COSERO. The ERA5 reanalysis data led to comparatively high simulation performance for a total of 65 subbasins with a median NSE and KGE of 0.69 and 0.81 in the parameter calibration and 0.63 and 0.75 in the validation period. The Upper Danube HIS was implemented within the R programming environment as a web application based on the Shiny framework. This enables an intuitive, interactive access to the system. It offers various capabilities for a hydrometeorological analysis of the 65 subbasins of the Upper Danube basin, inter alia, a method for the identification of hydrometeorological droughts. This proof of concept and system underlines how valuable information can be obtained from freely accessible data and by the means of open source software and is made available to the hydrological community, water managers and the public. Full article
(This article belongs to the Special Issue Observations in Water Resources)
Show Figures

Figure 1

51 pages, 21481 KB  
Article
Potential for Volcanogenic Massive Sulfide Mineralization at the A6 Anomaly, North-West British Columbia, Canada: Stratigraphy, Lithogeochemistry, and Alteration Mineralogy and Chemistry
by Stefanie M. Brueckner, Gregory Johnson, Stephanie Wafforn, Harold Gibson, Ross Sherlock, Christina Anstey and Ken McNaughton
Minerals 2021, 11(8), 867; https://doi.org/10.3390/min11080867 - 11 Aug 2021
Cited by 2 | Viewed by 4898
Abstract
The Middle Jurassic A6 Anomaly is located 30 km southeast of Eskay Creek, north-central British Columbia and consists of thick, altered felsic igneous rocks overlain by a mafic volcano-sedimentary package. Lithogeochemistry on igneous rocks, X-ray diffraction on altered felsic units, and electron probe [...] Read more.
The Middle Jurassic A6 Anomaly is located 30 km southeast of Eskay Creek, north-central British Columbia and consists of thick, altered felsic igneous rocks overlain by a mafic volcano-sedimentary package. Lithogeochemistry on igneous rocks, X-ray diffraction on altered felsic units, and electron probe microanalysis and secondary ion mass spectrometry on illite and quartz were applied to explore the volcanogenic massive sulfide (VMS) potential, characterize alteration, and determine fluid conditions at the A6 Anomaly. Lithogeochemistry revealed calc-alkaline rhyodacite to trachyte of predominantly FII type, tholeiitic basalts with Nb/Yb < 1.6 (i.e., Group A), and transitional to calc-alkaline basalts and andesites with Nb/Yb > 2.2 (i.e., Group B). The felsic units showed weakly to moderately phyllic alteration (quartz–illite with minor orthoclase and trace chlorite–pyrite–calcite–barite–rutile). Illite ranged in composition from illite/smectite (K = 0.5–0.69 apfu) to almost endmember illite (K = 0.69–0.8 apfu), and formed from feldspar destruction by mildly acidic, relatively low temperature, oxidized hydrothermal fluids. The average δ18O composition was 10.7 ± 3.0‰ and 13.4 ± 1.3‰ relative to Vienna Standard Mean Ocean Water for illite and quartz, respectively. Geothermometry involving illite composition and oxygen isotope composition on illite and quartz yielded average fluid temperatures of predominantly 200–250 °C. Lithogeochemical results showed that the A6 Anomaly occurred in a late-Early to Middle Jurassic evolving back-arc basin, further east then previously recognized and in which transitional to calc-alkaline units formed by crustal assimilation to enriched Mid-Ocean Ridge Basalt (EMORB) (i.e., felsic units, Group B), followed by thinning of the crust resulting in tholeiitic normalized MORB basalts (i.e., Group A) with a minor crustal component. The alteration assemblage is representative of distal footwall alteration, and metal transport in this zone was limited despite favorable temperature, pH, and redox state, indicating a metal depleted source (i.e., felsic units). Full article
Show Figures

Figure 1

12 pages, 3543 KB  
Article
The Origin of Quartz Cement in the Upper Triassic Second Member of the Xujiahe Formation Sandstones, Western Sichuan Basin, China
by Jie Ren, Zhengxiang Lv, Honghui Wang, Jianmeng Wu and Shunli Zhang
Water 2021, 13(14), 1890; https://doi.org/10.3390/w13141890 - 8 Jul 2021
Cited by 4 | Viewed by 3113
Abstract
High-precision in situ δ18O values obtained using secondary ion mass spectrometry (SIMS) for μm-size quartz cement are applied to constrain the origin of the silica in the deep-buried Upper Triassic second member of Xujiahe Formation tight sandstones, western Sichuan Basin, China. [...] Read more.
High-precision in situ δ18O values obtained using secondary ion mass spectrometry (SIMS) for μm-size quartz cement are applied to constrain the origin of the silica in the deep-buried Upper Triassic second member of Xujiahe Formation tight sandstones, western Sichuan Basin, China. Petrographic, cathodoluminescence (CL), and fluid inclusion data from the quartz cements in the Xu2 sandstones indicate three distinct, separate quartz precipitation phases (referred to as Q1, Q2, and Q3). The Q1 quartz cement was formed at temperatures of approximately 56–85 °C and attained the highest δ18O values (ranging from 18.3 to 19.05‰ Vienna Standard Mean Ocean Water (VSMOW)). The Q2 quartz cement was generated at temperatures of approximately 90–125 °C, accompanying the main phase of hydrocarbon fluid inclusions, with the highest Al2O3 content and high δ18O values (ranging from 15 to 17.99‰ VSMOW). The Q3 quartz cement was formed at temperatures of approximately 130–175 °C, with the lowest δ18O values (ranging from 12.79 to 15.47‰ VSMOW). A portion of the Q2 and Q3 quartz cement has a relatively high K2O content. The dissolution of feldspar and volcanic rock fragments was likely the most important source of silica for the Q1 quartz cement. The variations in δ18O(water) and trace element composition from the Q2 quartz cement to the Q3 quartz cement suggest that hydrocarbon emplacement and water-rock interactions greatly altered the chemistry of the pore fluid. Feldspar dissolution by organic acids, clay mineral reactions (illitization and chloritization of smectite), and pressure dissolution were the main sources of silica for the Q2 and Q3 quartz cements, while transformation of the clay minerals in the external shale unit was a limited silica source. Full article
Show Figures

Figure 1

18 pages, 10692 KB  
Article
Radar Interferometry as a Comprehensive Tool for Monitoring the Fault Activity in the Vicinity of Underground Gas Storage Facilities
by Petr Rapant, Juraj Struhár and Milan Lazecký
Remote Sens. 2020, 12(2), 271; https://doi.org/10.3390/rs12020271 - 14 Jan 2020
Cited by 15 | Viewed by 4518
Abstract
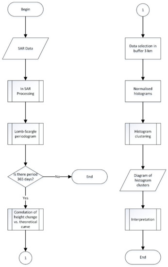
Underground gas storage facilities are an important element of the natural gas supply system. They compensate for seasonal fluctuations in natural gas consumption. Their expected lifetime is in tens of years. Continuous monitoring of underground gas storage is therefore very important to ensure [...] Read more.
Underground gas storage facilities are an important element of the natural gas supply system. They compensate for seasonal fluctuations in natural gas consumption. Their expected lifetime is in tens of years. Continuous monitoring of underground gas storage is therefore very important to ensure its longevity. Periodic injection and withdrawal of natural gas can cause, among other things, vertical movements of the terrain surface. Radar interferometry is a commonly used method for tracking changes in the terrain height. It can register even relatively small height changes (mm/year). The primary aim of our research was to verify whether terrain behavior above a relatively deep underground gas storage can be monitored by this method and to assess the possibility of detecting the occurrence of anomalous terrain behavior in an underground gas storage area such as reactivation of faults in the area. The results show a high correlation between periodic injection and withdrawal of natural gas into/from the underground reservoir and periodic changes in terrain height above it (the amplitude of the height changes is in centimeters), which may allow the detection of anomalous phenomena. We documented special behavior of storage structures in the Vienna Basin: the areas adjacent to the underground gas storages show exactly the opposite phase of vertical movements, i.e., while the terrain above the underground reservoirs rises as natural gas is injected, the adjacent areas subside, and vice versa. Based on the analysis of geological conditions, we tend to conclude that this behavior is conditioned by the tectonic fault structure of the studied area. Full article
Show Figures

Graphical abstract

Back to TopTop