Radar Interferometry as a Comprehensive Tool for Monitoring the Fault Activity in the Vicinity of Underground Gas Storage Facilities
Abstract
1. Introduction
2. Materials and Methods
2.1. Satellite SAR for Non-Linear Displacements Monitoring
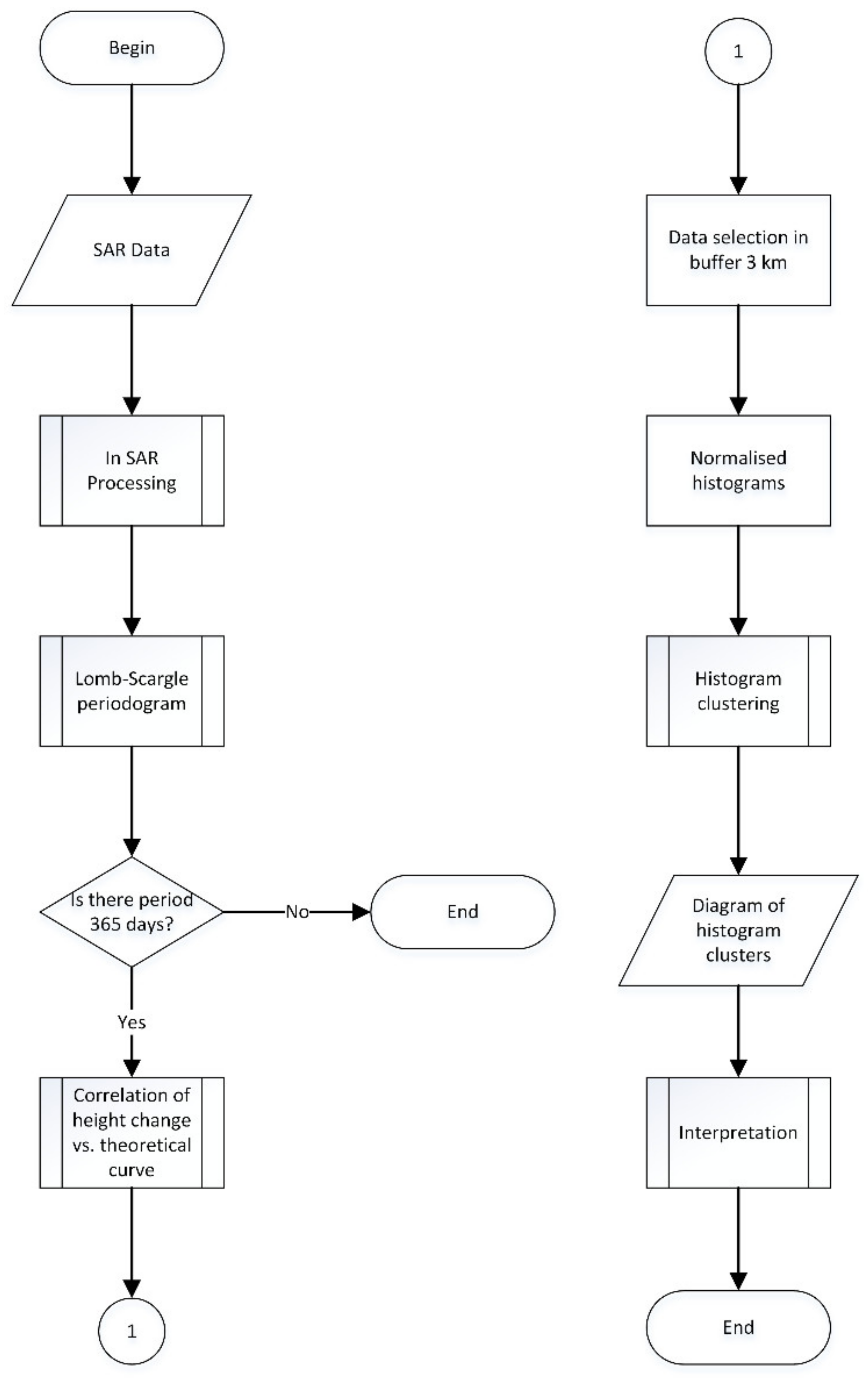
2.2. Our Approach to InSAR Monitoring
2.3. Method of Processing the PS InSAR Method Outputs
2.4. Data Used
3. Results
4. Discussion and Conclusions
Author Contributions
Funding
Acknowledgments
Conflicts of Interest
References
- CEDIGAZ: Underground Gas Storage in The World—2018 Status. CEDIGAZ, 19p. Available online: https://cdn2.hubspot.net/hubfs/1982707/Overview%20of%20underground%20gas%20storage%20in%20the%20world%202018%20(1).pdf (accessed on 19 November 2018).
- NaturalGas.org: Natural Gas Storage. Available online: http://naturalgas.org/naturalgas/storage/ (accessed on 13 July 2019).
- Mokhatab, S.; Poe, W.A.; Mak, J.Y. Handbook of Natural Gas Transmission and Processing. Principles and Practices, 4th ed.; Gulf Professional Publishing: Oxford, UK, 2019; p. 862. [Google Scholar]
- Teatini, P.; Castelletto, N.; Ferronato, M.; Gambolati, G.; Janna, C.; Cairo, E.; Marzorati, D.; Colombo, D.; Ferretti, A.; Bagliani, A.; et al. Geomechanical response to seasonal gas storage in depleted reservoirs: A case study in the Po River basin, Italy. J. Geophys. Res. Space Phys. 2011, 116, 21. [Google Scholar] [CrossRef]
- Amadei, C. Encyclopaedia of Hydrocarbons. Istituto Della Enciclopedia Italiana, 2005. Chap. 7.4 Underground Storage of Natural Gas (Franco Falzolgher). Available online: http://www.treccani.it/export/sites/default/Portale/sito/altre_aree/Tecnologia_e_Scienze_applicate/enciclopedia/inglese/inglese_vol_1/pag879-912ING3.pdf (accessed on 13 July 2019).
- Flodr, J. Podzemní zásobníky plynu. Vysoké učení technické v Brně, Czech Republic, 2018. 32 s. Available online: https://www.vutbr.cz/www_base/zav_prace_soubor_verejne.php?file_id=174842 (accessed on 13 July 2019).
- Haghighi, M.H.; Motagh, M. Sentinel-1 InSAR over Germany: Large-Scale Interferometry, Atmospheric Effects, and Ground Deformation Mapping. ZFV 2017, 142, 245–256. [Google Scholar] [CrossRef]
- Ferretti, A.; Prati, C.; Rocca, F. Permanent scatterers in SAR interferometry. IEEE Trans. Geosci. Remote. Sens. 2001, 39, 8–20. [Google Scholar] [CrossRef]
- SENTINEL–1. Sentinel Online. Available online: https://sentinel.esa.int/web/sentinel/missions/sentinel-1 (accessed on 25 September 2019).
- Ketelaar, G. Satellite Radar Interferometry: Subsidence Monitoring Techniques; Springer: Berlin, Germany, 2009; p. 260. [Google Scholar]
- Bagliani, A.; Mosconi, A.; Marzorati, D.; Cremonesi, A.; Ferretti, A.; Colombo, D.; Novali, F.; Tamburini, A. Use of Satellite Radar Data for Surface Deformation Monitoring: A Wrap-Up After 10 Years of Experimentation. In Proceedings of the SPE Annual Technical Conference and Exhibition, Florence, Italy, 19–22 September 2010; p. 8. [Google Scholar]
- Janna, C.; Castelletto, N.; Ferronato, M.; Gambolati, G.; Teatini, P. A geomechanical transversely isotropic model of the Po River basin using PSInSAR derived horizontal displacement. Int. J. Rock Mech. Min. Sci. 2012, 51, 105–118. [Google Scholar] [CrossRef]
- Zoccarato, C.; Alzraiee, A.; Bau, D.; Ferronato, M.; Gambolati, G.; Janna, C.; Teatini, P. Geomechanical Characterization of Storage Reservoirs by Assimilation of Surface Displacements. In Proceedings of the Fourth EAGE CO2 Geological Storage Workshop, Stavanger, Norway, 22–24 April 2014; pp. 92–96. [Google Scholar]
- Lubitz, C.; Kempka, T.; Motagh, M. Integrated Assessment of Ground Surface Displacements at the Ketzin Pilot Site for CO2 Storage by Satellite-Based Measurements and Hydromechanical Simulations. IEEE J. Sel. Top. Appl. Earth Obs. Remote. Sens. 2019, 12, 186–199. [Google Scholar] [CrossRef]
- Qiao, X.; Chen, W.; Wang, D.; Nie, Z.; Chen, Z.; Li, J.; Wang, X.; Li, Y.; Wang, T.; Feng, G. Crustal deformation in the Hutubi underground gas storage site in China observed by GPS and InSAR measurements. Seismol. Res. Lett. 2018, 89, 1467–1477. [Google Scholar]
- Loesch, E.; Sagan, V. SBAS Analysis of Induced Ground Surface Deformation from Wastewater Injection in East Central Oklahoma, USA. Remote. Sens. 2018, 10, 283. [Google Scholar] [CrossRef]
- Wang, H.; Wright, T.J.; Liu-Zeng, J.; Peng, L. Strain Rate Distribution in South-Central Tibet From Two Decades of InSAR and GPS. Geophys. Res. Lett. 2019, 46, 5170–5179. [Google Scholar] [CrossRef]
- Milillo, P.; Perissin, D.; Salzer, J.T.; Lundgren, P.; Lacava, G.; Milillo, G.; Serio, C. Monitoring dam structural health from space: Insights from novel InSAR techniques and multi-parametric modeling applied to the Pertusillo dam Basilicata, Italy. Int. J. Appl. Earth Obs. Geoinf. 2016, 52, 221–229. [Google Scholar] [CrossRef]
- Cumming, I.G.; Wong, F.H. Digital Signal Processing of Synthetic Aperture Radar Data: Algorithms and Implementation; Artech House: London, UK, 2004; p. 660. ISBN 1580530583. [Google Scholar]
- Hanssen, R.F. Radar Interferometry: Data Interpretation and Error Analysis; Kluwer Academic Publishers: Dordrecht, The Netherlands, 2001; p. 308. [Google Scholar]
- Ferretti, A.; Prati, C.; Rocca, F. Nonlinear subsidence rate estimation using permanent scatterers in differential SAR interferometry. IEEE Trans. Geosci. Remote. Sens. 2000, 38, 2202–2212. [Google Scholar] [CrossRef]
- Hooper, A. A multi-temporal InSAR method incorporating both persistent scatterer and small baseline approaches. Geophys. Res. Lett. 2008, 35, 5. [Google Scholar] [CrossRef]
- Lazecky, M.; Bakon, M.; Hlavacova, I.; Sousa, J.J.; Real, N.; Perissin, D.; Patricio, G. Bridge Displacements Monitoring using Space-Borne SAR Interferometry. IEEE J. Sel. Top. Appl. Earth Obs. Remote Sens. 2016, 10, 205–210. [Google Scholar] [CrossRef]
- Zebker, H.A.; Hensley, S.; Shanker, P.; Wortham, C. Geodetically Accurate InSAR Data Processor. IEEE Trans. Geosci. Remote. Sens. 2010, 48, 4309–4321. [Google Scholar] [CrossRef]
- Lazecky, M. System for Automatized Sentinel–1 Interferometric Monitoring. In Proceedings of the 2017 conference on Big Data from Space, Toulouse, France, 28–30 November 2017; pp. 161–165, ISBN 978-92-79-73527-1. [Google Scholar] [CrossRef]
- Lazecký, M.; Hlaváčová, I.; Martinovič, J.; Ruiz-Armenteros, A.M. Accuracy of Sentinel-1 Interferometry Monitoring System based on Topography-free Phase Images. Procedia Comput. Sci. 2018, 138, 310–317. [Google Scholar] [CrossRef]
- Yague-Martinez, N.; Prats-Iraola, P.; Gonzalez, F.R.; Brcic, R.; Shau, R.; Geudtner, D.; Eineder, M.; Bamler, R. Interferometric Processing of Sentinel-1 TOPS Data. IEEE Trans. Geosci. Remote. Sens. 2016, 54, 2220–2234. [Google Scholar] [CrossRef]
- Hu, Z.; Peng, J.; Hou, Y.; Shan, J. Evaluation of Recently Released Open Global Digital Elevation Models of Hubei, China. Remote. Sens. 2017, 9, 262. [Google Scholar] [CrossRef]
- Vanderplas, J.T. Understanding the Lomb–Scargle Periodogram. Astrophys. J. Suppl. Ser. 2018, 236, 16. [Google Scholar] [CrossRef]
- Billard, L.; Kim, J. Advanced Review Hierarchical clustering for histogram data. WIREs Comput. Stat. 2017, 9, e1405. [Google Scholar] [CrossRef]
- Hierarchical Clustering. MathWorks Docummentation. Available online: https://au.mathworks.com/help/stats/hierarchical-clustering.html#bq_6_ia (accessed on 26 September 2019).
- Surovinový informační system (Natural resources information system). Czech Geological Survey. Available online: https://mapy.geology.cz/suris/ (accessed on 26 September 2019).
- Ložiská nerastných surovín (Natural resources). State Geological Institute of Dionyz Stur. Available online: http://apl.geology.sk/geofond/loziska2/ (accessed on 26 September 2019).
- Development – Capacities and rates. MND Gas Storage a.s. Available online: https://www.gasstorage.cz/en/operation-information/development-capacity-and-output/ (accessed on 14 July 2019).
- Our Underground Gas Storages. innogy Gas Storage. Available online: https://www.innogy-gasstorage.cz/en/map-of-storages/ (accessed on 14 July 2019).
- Škovroň, L. Podzemní zásobníky plynu RWE gas Storage. Presentation from conference in Karviná, the Czech Republic, 30 November 2010. Available online: https://slideplayer.cz/slide/2017074/ (accessed on 14 July 2019).
- Lengálová, M. Netradiční metody využití ložisek. Podzemní zásovník plynu Dolní Bojanovice. Presentation from Podzimní setkání těžařů workshop, Hotel Jezerka u Sečské přehrady, the Czech Republic, 13–15 November 2013. Available online: https://slideplayer.cz/slide/2505143/ (accessed on 14 July 2019).
- Podzemné uskladňovanie. Slovenský plynárenský a naftový zväz. Available online: http://www.spnz.sk/sk/o-spnz/fakty-cisla-udaje/podzemne-uskladnovanie.html (accessed on 14 July 2019).
- Rates and Storage capacity. NAFTA a.s. Available online: https://isodzz.nafta.sk/yCapacity/#/?nav=ss.od.sc&lng=EN (accessed on 14 July 2019).
- PZZP Láb 4. stavba. POZAGAS a.s. Available online: http://www.pozagas.sk/pzzp-lab-4-stavba/ (accessed on 14 July 2019).
- Nový zásobník plynu na Slovensku. EnviWeb. Available online: http://www.enviweb.cz/89932 (accessed on 14 July 2019).
- Reference projects. Underground gas storing capacity extension Gajary-Báden, Slovakia. GasOil Technology a.s. Available online: http://www.gasoil-tech.com/en/reference-projects (accessed on 14 July 2019).
- Hradil, F. Podzemní zásobník plynu – Lobodice. In Proceeding of Mining University of Ostrava, 12(7), 1966. Mining University of Ostrava: Ostrava, the Czech Republic. pp. 893–900. Available online: https://dspace.vsb.cz/bitstream/handle/10084/33161/HUT301.pdf?sequence=1&isAllowed=n (accessed on 14 July 2019).
- Bimka, T. Geologické Zpracování Sedimentů Svrchního Sarmatu na Pokleslé kře Lanžhotsko-Hrušeckého Zlomu a Jejich Posouzení z Hlediska Možnosti Akumulace Přírodních Uhlovodíků v Nejvyšších Strukturních Pozicích u L-H Zlomu. (Charakteristic of the Upper Sarmatia Sediments in the Decline Segment of the Lanzhot-Hrusky Fault—Implications for the Gas and Oil Accumulations). Diploma Thesis, Masaryk University, Brno, Czech Republic, 2013; p. 49. [Google Scholar]













| UGS | Overall Capacity [106 m3] | Rate of Injection brk [106 m3/day] | Rate of Withdrawal brk [106 m3/day] | Reservoir Depth [m] | Operating Pressure [MPa] | Geology | Type |
|---|---|---|---|---|---|---|---|
| Czechia | |||||||
| Třanovice | 530 | 8 | 8 | ∅ 445 | 1.4–3.9 | Carpathian Foredeep | depleted reservoir |
| Štramberk | 500 | 7 | 7 | 500–690 | 1.8–4.4 | Carpathian Foredeep | depleted reservoir |
| Lobodice | 177 | 5 | 3.3 | 400–500 | unknown | Carpathian Foredeep | aquifer |
| Dolní Bojanovice | 655 | 7 | 9 | 700–2100 | 5.5–22 | Vienna Basin | depleted reservoir |
| Dambořice | 450 | 4.5 | 7.5 | 1350–1500 | 9.5–18.5 | Ždánická Unit | depleted reservoir |
| Tvrdonice | 535 | 8 | 8 | 1050–1600 | unknown | Vienna Basin | depleted reservoir |
| Dolní Dunajovice | 900 | 17 | 12 | 1050 | unknown | Carpathian Foredeep | depleted reservoir |
| Slovakia | |||||||
| Láb | 2130 | 31.8 | 37 | 343–1800 | Vienna Basin | depleted reservoir | |
| Gajary – baden | 500 | 5 | 6 | 1800 | 3.0–21.0 | Vienna Basin | depleted reservoir |
| Láb IV | 655 | 6.85 | 6.85 | 620–1050 | 4.0–13.5 | Vienna Basin | depleted reservoir |
© 2020 by the authors. Licensee MDPI, Basel, Switzerland. This article is an open access article distributed under the terms and conditions of the Creative Commons Attribution (CC BY) license (http://creativecommons.org/licenses/by/4.0/).
Share and Cite
Rapant, P.; Struhár, J.; Lazecký, M. Radar Interferometry as a Comprehensive Tool for Monitoring the Fault Activity in the Vicinity of Underground Gas Storage Facilities. Remote Sens. 2020, 12, 271. https://doi.org/10.3390/rs12020271
Rapant P, Struhár J, Lazecký M. Radar Interferometry as a Comprehensive Tool for Monitoring the Fault Activity in the Vicinity of Underground Gas Storage Facilities. Remote Sensing. 2020; 12(2):271. https://doi.org/10.3390/rs12020271
Chicago/Turabian StyleRapant, Petr, Juraj Struhár, and Milan Lazecký. 2020. "Radar Interferometry as a Comprehensive Tool for Monitoring the Fault Activity in the Vicinity of Underground Gas Storage Facilities" Remote Sensing 12, no. 2: 271. https://doi.org/10.3390/rs12020271
APA StyleRapant, P., Struhár, J., & Lazecký, M. (2020). Radar Interferometry as a Comprehensive Tool for Monitoring the Fault Activity in the Vicinity of Underground Gas Storage Facilities. Remote Sensing, 12(2), 271. https://doi.org/10.3390/rs12020271

