Sign in to use this feature.

Years

Between: -

Subjects

remove_circle_outline
remove_circle_outline
remove_circle_outline
remove_circle_outline
remove_circle_outline
remove_circle_outline
remove_circle_outline
remove_circle_outline
remove_circle_outline

Journals

Article Types

Countries / Regions

Search Results (116)

Search Parameters:
Keywords = Vav3

Order results
Result details
Results per page
Select all
Export citation of selected articles as:
16 pages, 2949 KB  
Article
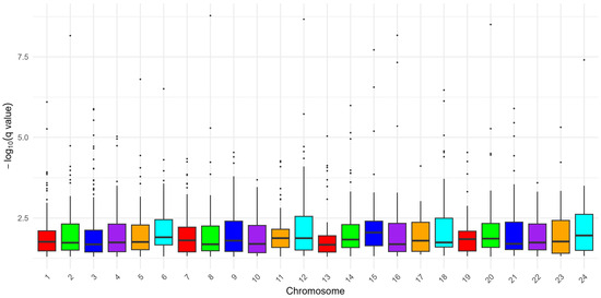
Genome-Wide Insights into Intermittent Milking Behavior of Pandharpuri Buffalo
by Akshata Patil, Parth Gaur, Pritam Pal, Rani Alex, Supriya Chhotaray, Ravi Kumar Gandham and Vikas Vohra
Curr. Issues Mol. Biol. 2026, 48(1), 101; https://doi.org/10.3390/cimb48010101 - 19 Jan 2026
Viewed by 188
Abstract
Buffaloes (Bubalus bubalis) are central to the dairy and agricultural economy, contributing high-quality milk, meat, draft power, and manure. Rich milk composition, the ability to utilize low-quality roughage, and strong disease resistance make buffaloes indispensable across diverse production systems. Among India’s [...] Read more.
Buffaloes (Bubalus bubalis) are central to the dairy and agricultural economy, contributing high-quality milk, meat, draft power, and manure. Rich milk composition, the ability to utilize low-quality roughage, and strong disease resistance make buffaloes indispensable across diverse production systems. Among India’s major dairy breeds—Murrah, Nili-Ravi, Jaffarabadi, Surti, Bhadawari, Mehsana, and Nagpuri, none exhibit the distinctive trait of intermittent milking, which is uniquely observed in the Pandharpuri buffalo, a registered indigenous breed of Maharashtra. Despite coexisting with dominant dairy breeds such as Murrah, Pandharpuri buffalo is considered to possess primitive riverine ancestry and may represent one of the ancestral lineages from which several Indian breeds evolved. Its evolutionary relevance and unique intermittent milking capacity underscore the need to understand its genomic architecture. To address this, we applied whole-genome resequencing and the De-Correlated Composite of Multiple Signals (DCMS) approach to identify within-breed selection signatures. Our analyses identified 1337 candidate genes, including several linked to milk production, particularly those relevant to the physiological capacity for intermittent milking. Notable genes included ERBB4, ESR1, SYK, INSR, PTPN11, VAV3, MAPK3, and PRKG1. These signatures provide insights into genomic regions and biological pathways that may be involved in lactation-related processes relevant to intermittent milking. The identified genomic regions offer promising targets for functional validation and future genome-informed breeding strategies aimed at conserving this unique indigenous germplasm while improving lactation efficiency and resilience. Full article
(This article belongs to the Section Biochemistry, Molecular and Cellular Biology)
Show Figures

Figure 1

29 pages, 17558 KB  
Article
Subtype-Specific m6A circRNA Methylation Patterns Identify Epigenetic Biomarker Candidates of Potential Diagnostic and Prognostic Significance in Breast Cancer
by Amal Qattan, Wafa Alkhayal, Kausar Suleman, Taher Al-Tweigeri and Asma Tulbah
Int. J. Mol. Sci. 2026, 27(1), 529; https://doi.org/10.3390/ijms27010529 - 4 Jan 2026
Viewed by 623
Abstract
Breast cancer subtypes are known to have important pathobiological and clinical features. For example, triple-negative breast cancer (TNBC) remains one of the most aggressive and treatment-resistant breast cancer subtypes, lacking hormone and HER2 targets. Increasing evidence suggests that circular RNAs (circRNAs) and their [...] Read more.
Breast cancer subtypes are known to have important pathobiological and clinical features. For example, triple-negative breast cancer (TNBC) remains one of the most aggressive and treatment-resistant breast cancer subtypes, lacking hormone and HER2 targets. Increasing evidence suggests that circular RNAs (circRNAs) and their N6-methyladenosine (m6A) modifications play critical roles in cancer biology through the regulation of gene expression, stability, and signaling networks. This study aimed to identify m6A methylation patterns in circRNAs among breast cancer subtypes, explore their potential biological functions, and assess their diagnostic and prognostic relevance compared with luminal breast cancer subtypes. Genome-wide profiling of m6A-modified circRNAs was conducted in TNBC and luminal breast tumor samples using methylated RNA immunoprecipitation followed by microarray analysis. Differential methylation and expression analyses were integrated with pathway enrichment, survival correlation, and receiver operating characteristic (ROC) curve assessments to identify subtype-specific and clinically relevant circRNA candidates. Distinct m6A circRNA methylation signatures were identified across breast cancer subtypes, with TNBC showing enrichment in pathways related to Wnt/β-catenin, CDC42 GTPase signaling, and cytoskeletal remodeling. Several circRNAs, including those derived from ZBTB16, DOCK1, METTL8, and VAV3, exhibited significant hypermethylation and high diagnostic accuracy (AUC > 0.80). Survival analyses revealed associations between circRNAs from key host genes and overall or relapse-free survival, suggesting prognostic potential. These findings uncover subtype-specific m6A circRNA methylation landscapes that may contribute to tumor aggressiveness and heterogeneity. Identified circRNAs represent candidates for investigation as biomarkers for subtype classification and prognosis and may inform future research into epigenetic and post-transcriptional therapeutic targets in breast cancer. Full article
(This article belongs to the Special Issue The Role of RNAs in Cancers: Recent Advances)
Show Figures

Figure 1

8 pages, 625 KB  
Brief Report
HuR-Targeted Small Molecules Reduce Pseudomonas aeruginosa Adhesion in Cystic Fibrosis Airway Epithelial Cells
by Roberta Listro, Angelica Pellegrini, Giacomo Rossino, Pasquale Linciano, Giampiero Pietrocola and Simona Collina
Int. J. Mol. Sci. 2026, 27(1), 232; https://doi.org/10.3390/ijms27010232 - 25 Dec 2025
Viewed by 331
Abstract
Antibiotic-resistant infections remain a major challenge in cystic fibrosis (CF), where chronic Pseudomonas aeruginosa colonization drives lung infection. The overexpression of adhesion-related proteins and extracellular matrix components, including fibronectin (Fn), facilitates bacterial colonization. Recent evidence identifies the RNA-binding protein Human Antigen R (HuR) [...] Read more.
Antibiotic-resistant infections remain a major challenge in cystic fibrosis (CF), where chronic Pseudomonas aeruginosa colonization drives lung infection. The overexpression of adhesion-related proteins and extracellular matrix components, including fibronectin (Fn), facilitates bacterial colonization. Recent evidence identifies the RNA-binding protein Human Antigen R (HuR) as a key regulator of this process, as it stabilizes Vav3 mRNA, promoting Fn deposition and the formation of bacterial docking platforms. Here, we report the synthesis, optimization, and functional evaluation of the HuR-targeted small-molecule (2S,3S)-BOPC1. Functional assays in CF human airway epithelial cells demonstrated that (2S,3S)-BOPC1 significantly reduced P. aeruginosa adhesion in a dose-dependent manner without detectable cytotoxic effects. These findings provide the first evidence that targeting HuR can disrupt the HuR–Vav3–Fn axis, reducing bacterial attachment. This host-directed approach represents a promising strategy to prevent chronic infections in CF without promoting antibiotic resistance. Full article
(This article belongs to the Section Molecular Microbiology)
Show Figures

Graphical abstract

24 pages, 9791 KB  
Article
Assessment of Ventilation Control Methods for Energy Efficiency and Indoor Climate Stability: A Case Study of a Zoo Exhibition Room
by Sylwia Szczęśniak, Michał Karpuk and Juliusz Walaszczyk
Sustainability 2025, 17(21), 9912; https://doi.org/10.3390/su17219912 - 6 Nov 2025
Viewed by 692
Abstract
This study evaluates indoor thermal comfort and the energy performance of HVAC control strategies in the Congo Zone of a zoological facility located in Poland. The main objective in this zone is to maintain adequate relative humidity, which is more critical for plants [...] Read more.
This study evaluates indoor thermal comfort and the energy performance of HVAC control strategies in the Congo Zone of a zoological facility located in Poland. The main objective in this zone is to maintain adequate relative humidity, which is more critical for plants and animals than the indoor air temperature range. Long-term measurements were carried out to determine the variation of air system heat transfer as a function of outdoor air temperature. To determine the energy demand for heating, cooling, and air transport, eight control algorithms were analysed, each differing in a single detail but potentially affecting overall energy use and thermal comfort. The algorithms combined the following features: maintaining a constant supply or indoor air temperature; operating with a constant or modulated recirculation damper position; maintaining a constant or variable airflow (CAV or VAV); operating within the normal setpoint range or with an extended range of 1 °C; controlling temperature only or both temperature and humidity; and utilising or not utilising free cooling. The control algorithm operating in the facility maintained indoor humidity within acceptable limits for 98% of the year but failed to meet temperature requirements for 28% of the time. Refined strategies achieved energy savings of up to 74% in fan power and 80% in cooling demand, though often at the cost of reduced humidity control. Full article
Show Figures

Figure 1

17 pages, 1956 KB  
Article
Pressure Control of Variable Air Volume System Based on Infiltration Rate
by Kyung-Won Kim, Min-Jun Kim, Jin-Hyun Lee, Hyo-Jun Kim and Young-Hum Cho
Appl. Sci. 2025, 15(21), 11430; https://doi.org/10.3390/app152111430 - 25 Oct 2025
Viewed by 542
Abstract
This study proposes an operational strategy to reduce building infiltration rates by predicting the infiltration rate in a variable air volume (VAV) system and implementing pressure control based on these predictions. To achieve this, a theoretical review of conventional VAV systems operations and [...] Read more.
This study proposes an operational strategy to reduce building infiltration rates by predicting the infiltration rate in a variable air volume (VAV) system and implementing pressure control based on these predictions. To achieve this, a theoretical review of conventional VAV systems operations and its impact on building pressure differences was conducted. A method for predicting infiltration rate based on airflow variations in the VAV system was proposed and validated. Furthermore, a pressure control algorithm that utilizes the predicted infiltration rate was developed and evaluated. Previous studies were limited in capturing real-time envelope pressure differentials and changes in infiltration rate. However, this study predicted infiltration rate based on the exponential relationship between the difference in supply and return airflow rates and pressure differential, and verified its reliability against measured values. Furthermore, pressure control based on predicted infiltration rate reduced the infiltration rate by up to 46.1% compared with fan tracking and volumetric tracking control systems, while also reducing fan energy consumption by 94.7%, confirming its effectiveness in reducing cooling load. Full article
Show Figures

Figure 1

16 pages, 2838 KB  
Review
The Cytoskeleton in Adrenal Physiology and Tumours: Functional Roles and Emerging Molecular Targets
by Rosa Catalano, Emma Nozza, Emanuela Esposito, Sonia Di Bari, Giovanna Mantovani and Erika Peverelli
Int. J. Mol. Sci. 2025, 26(21), 10348; https://doi.org/10.3390/ijms262110348 - 24 Oct 2025
Viewed by 643
Abstract
The cytoskeleton has been described as a regulator of adrenal physiology and tumour behaviour. In the adrenal cortex, both cytoskeletal filaments, by mediating cholesterol transfer to mitochondria, and their binding proteins, such as cofilin and diaphanous-related formin 1 (DIAPH1), have been implicated in [...] Read more.
The cytoskeleton has been described as a regulator of adrenal physiology and tumour behaviour. In the adrenal cortex, both cytoskeletal filaments, by mediating cholesterol transfer to mitochondria, and their binding proteins, such as cofilin and diaphanous-related formin 1 (DIAPH1), have been implicated in modulating steroidogenic processes. Beyond hormone production, the cytoskeleton participates in oncogenic signalling and contributes to the acquisition of malignant behaviour in adrenocortical carcinoma (ACC). Cytoskeleton-associated proteins such as filamin A (FLNA), fascin-1 (FSCN1), RASSF1A, and the guanine nucleotide exchange factor VAV2 are involved in signal transduction, cell cycle regulation, and cytoskeletal remodelling. In ACC, dysregulation of the expression or activity of these proteins correlates with ACC aggressiveness, including increased proliferation, motility, and invasion as well as poor prognosis, making them attractive candidates for targeted therapeutic strategies. To date, no review has systematically addressed the role of cytoskeleton and its binding partners in both adrenal physiological regulation and pathological context. This review is the first to provide a comprehensive overview of cytoskeletal involvement in adrenal cortex function and cancer, highlighting emerging molecular players and their possible therapeutic implications. Full article
(This article belongs to the Special Issue Molecular Aspects of Adrenal Diseases and Carcinoma)
Show Figures

Figure 1

34 pages, 2388 KB  
Article
Safe Reinforcement Learning for Buildings: Minimizing Energy Use While Maximizing Occupant Comfort
by Mohammad Esmaeili, Sascha Hammes, Samuele Tosatto, David Geisler-Moroder and Philipp Zech
Energies 2025, 18(19), 5313; https://doi.org/10.3390/en18195313 - 9 Oct 2025
Cited by 2 | Viewed by 2732
Abstract
With buildings accounting for 40% of global energy consumption, heating, ventilation, and air conditioning (HVAC) systems represent the single largest opportunity for emissions reduction, consuming up to 60% of commercial building energy while maintaining occupant comfort. This critical balance between energy efficiency and [...] Read more.
With buildings accounting for 40% of global energy consumption, heating, ventilation, and air conditioning (HVAC) systems represent the single largest opportunity for emissions reduction, consuming up to 60% of commercial building energy while maintaining occupant comfort. This critical balance between energy efficiency and human comfort has traditionally relied on rule-based and model predictive control strategies. Given the multi-objective nature and complexity of modern HVAC systems, these approaches fall short in satisfying both objectives. Recently, reinforcement learning (RL) has emerged as a method capable of learning optimal control policies directly from system interactions without requiring explicit models. However, standard RL approaches frequently violate comfort constraints during exploration, making them unsuitable for real-world deployment where occupant comfort cannot be compromised. This paper addresses two fundamental challenges in HVAC control: the difficulty of constrained optimization in RL and the challenge of defining appropriate comfort constraints across diverse conditions. We adopt a safe RL with a neural barrier certificate framework that (1) transforms the constrained HVAC problem into an unconstrained optimization and (2) constructs these certificates in a data-driven manner using neural networks, adapting to building-specific comfort patterns without manual threshold setting. This approach enables the agent to almost guarantee solutions that improve energy efficiency and ensure defined comfort limits. We validate our approach through seven experiments spanning residential and commercial buildings, from single-zone heat pump control to five-zone variable air volume (VAV) systems. Our safe RL framework achieves energy reduction compared to baseline operation while maintaining higher comfort compliance than unconstrained RL. The data-driven barrier construction discovers building-specific comfort patterns, enabling context-aware optimization impossible with fixed thresholds. While neural approximation prevents absolute safety guarantees, reducing catastrophic safety failures compared to unconstrained RL while maintaining adaptability positions this approach as a developmental bridge between RL theory and real-world building automation, though the considerable gap in both safety and energy performance relative to rule-based control indicates the method requires substantial improvement for practical deployment. Full article
(This article belongs to the Special Issue Energy Efficiency and Energy Saving in Buildings)
Show Figures

Figure 1

17 pages, 3542 KB  
Article
Design and Implementation of a Cascade Control System for a Variable Air Volume in Operating Rooms Based on Pressure and Temperature Feedback
by Abdulmohaymin Bassim Qassim, Shaimaa Mudhafar Hashim and Wajdi Sadik Aboud
Sensors 2025, 25(18), 5656; https://doi.org/10.3390/s25185656 - 10 Sep 2025
Cited by 1 | Viewed by 1543
Abstract
This research presents the design and implementation of a cascade Proportional–Integral (PI) controller tailored for a Variable Air Volume (VAV) system that was specially created and executed particularly for hospital operating rooms. The main goal of this work is to make sure that [...] Read more.
This research presents the design and implementation of a cascade Proportional–Integral (PI) controller tailored for a Variable Air Volume (VAV) system that was specially created and executed particularly for hospital operating rooms. The main goal of this work is to make sure that the temperature and positive pressure stay within the limits set by ASHRAE Standard 170-2017. This is necessary for patient safety, surgical accuracy, and system reliability. The proposed cascade design uses dual-loop PI controllers: one loop controls the temperature based on user-defined setpoints by local control touch screen, and the other loop accurately modulates the differential pressure to keep the pressure of the environment sterile (positive pressure). The system works perfectly with Building Automation System (BAS) parts from Automated Logic Corporation (ALC) brand, like Direct Digital Controllers (DDC) and Web-CTRL software with Variable Frequency Drives (VFDs), advanced sensors, and actuators that give real-time feedback, precise control, and energy efficiency. The system’s exceptional responsiveness, extraordinary stability, and resilient flexibility were proven through empirical validation at the Korean Iraqi Critical Care Hospital in Baghdad under a variety of operating circumstances. Even during rapid load changes and door openings, the control system successfully maintained the temperature between 18 and 22 °C and the differential pressure between 3 and 15 Pascals. Four performance scenarios, such as normal (pressure and temperature), high-temperature, high-pressure, and low-pressure cases, were tested. The results showed that the cascade PI control strategy is a reliable solution for critical care settings because it achieves precise environmental control, improves energy efficiency, and ensures compliance with strict healthcare facility standards. Full article
(This article belongs to the Section Industrial Sensors)
Show Figures

Figure 1

19 pages, 5016 KB  
Article
CK2α Deletion in the Hematopoietic Compartment Shows a Mild Alteration in Terminally Differentiated Cells and the Expansion of Stem Cells
by Rajesh Rajaiah, Muhammad Daniyal, Marudhu Pandiyan Shanmugam, Hannah Valensi, Koby Duke, Katherine Mercer, Morgann Klink, Matthew Lanza, Yasin Uzun, Suming Huang, Sinisa Dovat and Chandrika Gowda Behura
Cells 2025, 14(13), 963; https://doi.org/10.3390/cells14130963 - 24 Jun 2025
Viewed by 1360
Abstract
Casein Kinase II (CK2) is a ubiquitously present serine/threonine kinase essential for mammalian development. CK2 holoenzyme is a tetramer with two highly related catalytic subunits (α or α’) and two regulatory ß subunits. Global deletion of the α or β subunit in mice [...] Read more.
Casein Kinase II (CK2) is a ubiquitously present serine/threonine kinase essential for mammalian development. CK2 holoenzyme is a tetramer with two highly related catalytic subunits (α or α’) and two regulatory ß subunits. Global deletion of the α or β subunit in mice is embryonically lethal. We and others have shown that CK2 is overexpressed in leukemia cells and plays an important role in cell cycle, survival, and resistance to the apoptosis of leukemia stem cells (LSCs). To study the role of CK2α in adult mouse hematopoiesis, we generated hematopoietic cell-specific CK2α-conditional knockout mice (Vav-iCreCK2 f/f). Here we report the generation and validation of a novel mouse model that lacks CK2α in the hematopoietic compartment. Vav-iCreCK2α f/f mice were viable without dysmorphic features and showed a mild phenotype under baseline conditions. In Vav-iCreCK2α f/f mice, the blood count showed a significant decrease in total red blood cells and platelets. The spleen was enlarged in Vav-iCreCK2α f/f mice with evidence of extramedullary hematopoiesis. HSC and early progenitor cell compartments showed expansion in CK2α-null bone marrow, suggesting that the absence of CK2α impaired their proliferation and differentiation. Given the established roles of CK2 in cell cycle regulation and the findings reported here, further functional studies are warranted to investigate the role of CK2α in HSC self-renewal and differentiation. This mouse model serves as a valuable tool for understanding the role of CK2α in normal and malignant hematopoiesis. Full article
(This article belongs to the Section Stem Cells)
Show Figures

Figure 1

17 pages, 3721 KB  
Article
Comparative Genomic Analysis Across Multiple Species to Identify Candidate Genes Associated with Important Traits in Chickens
by Fuyang Zhang, Hengcong Chen, Cheng Chang, Jiamei Zhou and Hui Zhang
Genes 2025, 16(6), 627; https://doi.org/10.3390/genes16060627 - 24 May 2025
Cited by 3 | Viewed by 1769
Abstract
Background: As one of the most important poultry species worldwide, chickens provide substantial amounts of meat, eggs, and other products for human consumption. With continuous improvements in living standards, consumer demand for high-quality animal products is increasing, making it essential to understand the [...] Read more.
Background: As one of the most important poultry species worldwide, chickens provide substantial amounts of meat, eggs, and other products for human consumption. With continuous improvements in living standards, consumer demand for high-quality animal products is increasing, making it essential to understand the genetic basis of key traits such as egg production, meat quality, and disease resistance for targeted genetic improvement. Methods: In this study, a number of the candidate genes associated with important traits in chickens were screened by various comparative genomics analysis methods. To further clarify the relationship between these candidate genes and important traits in chickens, they were functionally annotated through the KOG, GO, and KEGG databases. Results: These candidate genes are mainly concentrated in the functional categories of transcription and signal transduction mechanisms and are involved in biological processes such as cyclic nucleotide biosynthesis and intracellular signaling, which involve signaling pathways such as ECM–receptor interactions and calcium signaling. Conclusions: Based on the annotation results from various databases, a functional search of the candidate genes and related literature reports, the following results were obtained: genes such as TBX22, LCORL, and GH were associated with chicken growth traits; genes such as A-FABP, H-FABP, and PRKAB2 were associated with chicken meat quality; genes such as IGF-1, SLC25A29, and WDR25 were associated with chicken reproductive traits; and genes such as C1QBP, VAV2 and IL12B were associated with chicken disease resistance traits. Overall, the findings of this study provide novel insights and candidate genes for genetic improvements in chickens, laying a foundation for future research and breeding strategies targeting key economic traits. Full article
(This article belongs to the Section Animal Genetics and Genomics)
Show Figures

Figure 1

23 pages, 4887 KB  
Article
Occupancy-Based Predictive AI-Driven Ventilation Control for Energy Savings in Office Buildings
by Violeta Motuzienė, Jonas Bielskus, Rasa Džiugaitė-Tumėnienė and Vidas Raudonis
Sustainability 2025, 17(9), 4140; https://doi.org/10.3390/su17094140 - 3 May 2025
Cited by 5 | Viewed by 3399
Abstract
Despite stricter global energy codes, performance standards, and advanced renewable technologies, the building sector must accelerate its transition to zero carbon emissions. Many studies show that new buildings, especially non-residential ones, often fail to meet projected performance levels due to poor maintenance and [...] Read more.
Despite stricter global energy codes, performance standards, and advanced renewable technologies, the building sector must accelerate its transition to zero carbon emissions. Many studies show that new buildings, especially non-residential ones, often fail to meet projected performance levels due to poor maintenance and management of HVAC systems. The application of predictive AI models offers a cost-effective solution to enhance the efficiency and sustainability of these systems, thereby contributing to more sustainable building operations. The study aims to enhance the control of a variable air volume (VAV) system using machine learning algorithms. A novel ventilation control model, AI-VAV, is developed using a hybrid extreme learning machine (ELM) algorithm combined with simulated annealing (SA) optimisation. The model is trained on long-term monitoring data from three office buildings, enhancing robustness and avoiding the data reliability issues seen in similar models. Sensitivity analysis reveals that accurate occupancy prediction is achieved with 8500 to 10,000 measurement steps, resulting in potential additional energy savings of up to 7.5% for the ventilation system compared to traditional VAV systems, while maintaining CO2 concentrations below 1000 ppm, and up to 12.5% if CO2 concentrations are slightly above 1000 ppm for 1.5% of the time. Full article
Show Figures

Figure 1

24 pages, 10784 KB  
Article
A Novel Variable-Step Algorithm for DC-Side Voltage Stability Control Strategy in UPQC to Improve Power Quality
by Kai Song, Ningning Li, Cong Li, Zihui Lian, Hongxu Li, Jiawen Sun, Shulin Jiang and Boyan Huang
Appl. Sci. 2025, 15(5), 2513; https://doi.org/10.3390/app15052513 - 26 Feb 2025
Cited by 1 | Viewed by 983
Abstract
With the development of semiconductor technology, the increasing number of power electronic converters and nonlinear loads has further exacerbated power-quality issues in the grid. To address this, this paper presents an improved DC-side voltage control strategy for UPQC, aiming to enhance power quality [...] Read more.
With the development of semiconductor technology, the increasing number of power electronic converters and nonlinear loads has further exacerbated power-quality issues in the grid. To address this, this paper presents an improved DC-side voltage control strategy for UPQC, aiming to enhance power quality under complex conditions. First, an adaptive filter is integrated into the linear active disturbance rejection control (LADRC) to address control accuracy issues caused by noise and parameter variations. To solve the voltage sag problem resulting from the filter, the effects of fixed-step and various variable-step algorithms within the filter are analyzed, and the optimal control strategy is identified. Simulation results demonstrate that the proposed arctangent function-based variable step-size algorithm (VAV-LADRC) strategy effectively improves the UPQC system’s performance in mitigating voltage sags, swells, and harmonics under dynamic load changes, enhancing the stability of the DC-side voltage. To further validate the generalizability of the method, a co-simulation of a photovoltaic power-generation system with the UPQC is conducted, simulating variations in solar irradiance. The results show that the proposed method maintains excellent control performance under complex conditions, providing a better practical solution for the efficient use of green energy. Full article
(This article belongs to the Special Issue Electric Power System Stability and Control)
Show Figures

Figure 1

20 pages, 3395 KB  
Article
Development and Optimization of a Novel Damper Control Strategy Integrating DCV and Duct Static Pressure Setpoint Reset for Energy-Efficient VAV Systems
by Pasidu Dharmasena and Nabil Nassif
Buildings 2025, 15(4), 518; https://doi.org/10.3390/buildings15040518 - 8 Feb 2025
Cited by 3 | Viewed by 2296
Abstract
Climate change and the need to reduce greenhouse gas emissions have made energy efficiency in modern building operations more critical than ever. This study presents an improved damper control strategy for VAV systems, combined with techniques like DCV and duct static pressure adjustments, [...] Read more.
Climate change and the need to reduce greenhouse gas emissions have made energy efficiency in modern building operations more critical than ever. This study presents an improved damper control strategy for VAV systems, combined with techniques like DCV and duct static pressure adjustments, to optimize fan energy consumption. Using energy simulations and mathematical models, the research evaluates traditional HVAC operating methods against the proposed novel control approach across diverse climates. Findings show that the refined control integrations effectively adjust ventilation air volumes during low occupancy and achieve up to 47% savings in fan energy, cost, and CO2 savings annually. While DCV alone had minimal impact on fan energy, it significantly reduced the amount of outdoor air that required conditioning, thereby lowering cooling and heating demands. This research highlights the importance of integrating an advanced control strategy in building mechanical systems to reduce operational costs and environmental impact, contributing to sustainability and carbon reduction goals. Full article
(This article belongs to the Collection Sustainable Buildings in the Built Environment)
Show Figures

Figure 1

20 pages, 5129 KB  
Article
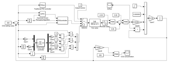
CO2 Concentration Control in Cleanrooms Using an Improved Crested Porcupine Algorithm
by Tongtong Cai, Wei Wang and Yongjie Yang
Electronics 2025, 14(3), 435; https://doi.org/10.3390/electronics14030435 - 22 Jan 2025
Cited by 2 | Viewed by 1462
Abstract
Cleanrooms are widely used in various industries, where the precise control of parameters such as CO2 concentration is crucial for optimal production. Most cleanrooms utilize variable air volume (VAV) air conditioning systems, but existing proportional–integral–derivative (PID) controllers in VAV systems often suffer [...] Read more.
Cleanrooms are widely used in various industries, where the precise control of parameters such as CO2 concentration is crucial for optimal production. Most cleanrooms utilize variable air volume (VAV) air conditioning systems, but existing proportional–integral–derivative (PID) controllers in VAV systems often suffer from long response delays, excessive overshoot, and difficulties in handling dynamic changes in occupant conditions. This study introduces an Improved Crested Porcupine Optimizer (ICPO) to optimize PID controller parameters, aiming to enhance the control of VAV air supply. Additionally, a CO2 concentration control system for cleanrooms was designed based on an STM32 microcontroller. The results demonstrate that the Improved Crested Porcupine Optimizer PID (ICPO-PID) controller outperforms traditional PID, Fuzzy-PID, and Crested Porcupine Optimizer PID (CPO-PID) controllers in control accuracy, response speed, and robustness. In simulation, ICPO-PID achieves a settling time of just 59 s and an overshoot of only 5.14%. In real-world performance evaluations, ICPO-PID outperforms other controllers in terms of the Integral Absolute Error (IAE) and Integral Squared Error (ISE). Furthermore, ICPO-PID reduces energy consumption by approximately 40% during air volume adjustment compared to traditional PID. These results indicate that ICPO-PID is an efficient and reliable solution for maintaining cleanroom environments with precise CO2 concentration control. Full article
Show Figures

Figure 1

25 pages, 3829 KB  
Article
Investigation of Energy-Efficient Solutions for a Single-Family House Based on the 4E Idea in Poland
by Piotr Ciuman, Jan Kaczmarczyk and Dorota Winnicka-Jasłowska
Energies 2025, 18(2), 449; https://doi.org/10.3390/en18020449 - 20 Jan 2025
Cited by 1 | Viewed by 3329
Abstract
The paper analyses multi-variant energy simulations carried out in IDA ICE 4.8 software for a newly designed single-family building within the framework of the 4E Idea. This idea assumes the use of energy-saving, ecological, ergonomic, and economic solutions in construction and building operation. [...] Read more.
The paper analyses multi-variant energy simulations carried out in IDA ICE 4.8 software for a newly designed single-family building within the framework of the 4E Idea. This idea assumes the use of energy-saving, ecological, ergonomic, and economic solutions in construction and building operation. Energy simulations were conducted to evaluate the annual energy-saving potential of the developed architectural house concept, which incorporates ergonomic analyses and cost-effective construction solutions. Analyses were conducted to optimise the non-renewable primary energy index by selecting mechanical ventilation system (CAV or VAV) with heat recovery; the configuration of photovoltaic module installation in terms of their location and orientation; the exposure and type of solar thermal collectors (flat and vacuum); and the use of two types of heat pumps (air- and ground-source). The most favourable energy performance of the building was achieved with an HVAC system equipped with a VAV mechanical ventilation system with heat recovery, an on-grid photovoltaic installation, vacuum solar thermal collectors, and a ground-source heat pump with a horizontal heat exchanger. This configuration resulted in a primary energy index value of 2 kWh/m2/year. The results of the analyses carried out for the 4E building concept may serve as a reference point for future energy-efficient building designs aspiring to meet higher standards of sustainable development. Full article
(This article belongs to the Special Issue Building Energy Performance Modelling and Simulation)
Show Figures

Figure 1

Back to TopTop