Subtype-Specific m6A circRNA Methylation Patterns Identify Epigenetic Biomarker Candidates of Potential Diagnostic and Prognostic Significance in Breast Cancer
Abstract
1. Introduction
2. Results
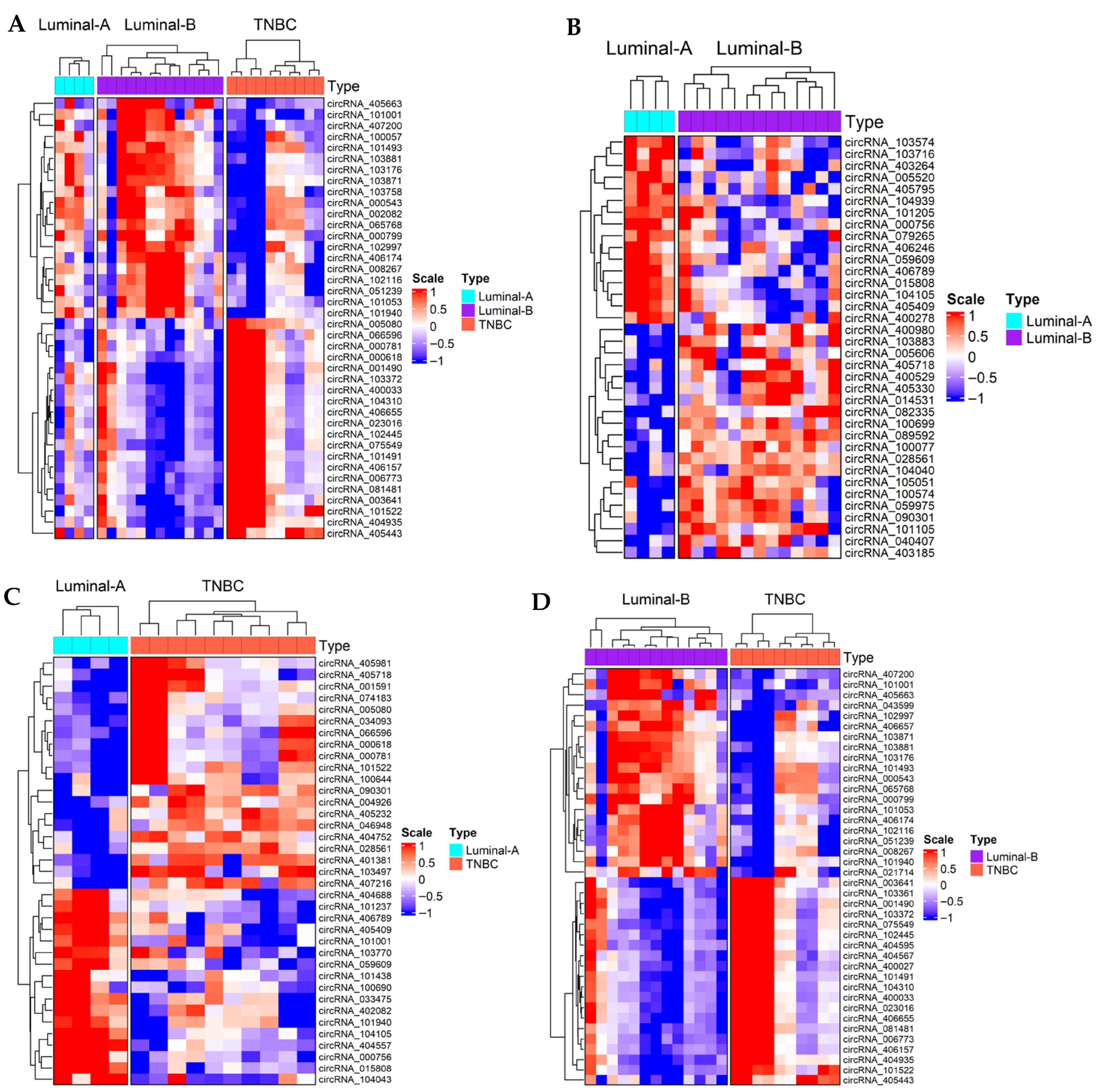
2.1. Identification of Differentially m6A-Modified circRNAs Between TNBC and Luminal Subtypes
2.2. Analysis of Subtype-Specific m6A-Modified circRNA Host Genes
2.2.1. Genomic Context
2.2.2. Molecular Pathway Enrichment Analysis
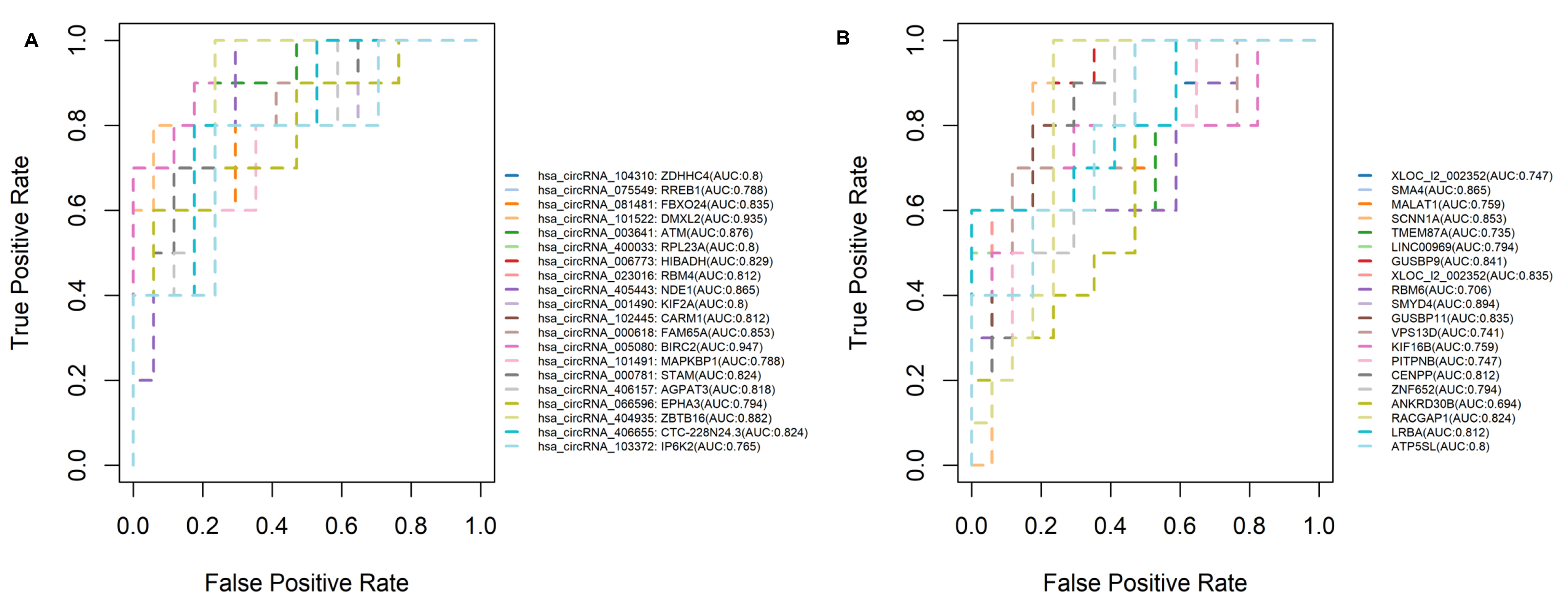
2.3. Association of Subtype-Specific circRNAs with Survival in TNBC
3. Discussion
3.1. Subtype-Specific Methylation Patterns
3.2. AUC Analysis and Discrimination Between Subtypes
3.3. Genomic Context
3.4. Clinical Implications of Identified Dysregulated m6A circRNAs in TNBC
3.5. The Significance of Enriched Molecular Pathway Among Host Genes of TNBC-Specific Altered m6A circRNAs
3.6. circRNAs and Wnt/β-Catenin Signaling in TNBC
3.7. circRNAs and CDC42-Mediated Cytoskeletal Remodeling
3.8. circRNAs and VEGFA-Mediated Angiogenesis
3.9. Epitranscriptomic Regulation of circRNAs in TNBC
3.10. Next Steps for Further Research to Delineate the Roles of Identified circRNAs and Their m6A Modification
3.11. Clinical and Translational Implications
4. Materials and Methods
4.1. Sample Preparation and m6A RNA Immunoprecipitation (MeRIP) and circRNA Epitranscriptomics
4.2. Microarray Data Acquisition and Analysis
4.3. circRNA Ranking and Volcano Plots
4.4. Annotation of circRNA/miRNA Interactions
4.5. Functional Enrichment Analysis
4.6. Survival Analysis
5. Conclusions
Supplementary Materials
Author Contributions
Funding
Institutional Review Board Statement
Informed Consent Statement
Data Availability Statement
Acknowledgments
Conflicts of Interest
References
- Bando, Y.; Kobayashi, T.; Miyakami, Y.; Sumida, S.; Kakimoto, T.; Saijo, Y.; Uehara, H. Triple-negative breast cancer and basal-like subtype: Pathology and targeted therapy. J. Med. Investig. 2021, 68, 213–219. [Google Scholar] [CrossRef]
- Howard, F.M.; Olopade, O.I. Epidemiology of Triple-Negative Breast Cancer: A Review. Cancer J. 2021, 27, 8. [Google Scholar] [CrossRef]
- Elhawary, N.A.; Ekram, S.N.; Sembawa, H.A.; Tashkandi, E.; Bannani, S.; Azher, Z.A.; Abumansour, I.S.; Almuqati, R.M.; Attieh, R.; Sindi, I.A.; et al. Descriptive epidemiology of female breast cancer around the world: Incidence, mortality, and sociodemographic risks and disparities. Int. J. Environ. Health Res. 2025, 35, 3648–3662. [Google Scholar] [CrossRef]
- Smolarz, B.; Nowak, A.Z.; Romanowicz, H. Breast Cancer—Epidemiology, Classification, Pathogenesis and Treatment (Review of Literature). Cancers 2022, 14, 2569. [Google Scholar] [CrossRef]
- Baranova, A.; Krasnoselskyi, M.; Starikov, V.; Kartashov, S.; Zhulkevych, I.; Vlasenko, V.; Oleshko, K.; Bilodid, O.; Sadchikova, M.; Vinnyk, Y. Triple-negative breast cancer: Current treatment strategies and factors of negative prognosis. J. Med. Life 2022, 15, 153–161. [Google Scholar] [CrossRef]
- Łukasiewicz, S.; Czeczelewski, M.; Forma, A.; Baj, J.; Sitarz, R.; Stanisławek, A. Breast Cancer—Epidemiology, Risk Factors, Classification, Prognostic Markers, and Current Treatment Strategies—An Updated Review. Cancers 2021, 13, 4287. [Google Scholar] [CrossRef]
- Derakhshan, F.; Reis-Filho, J.S. Pathogenesis of Triple-Negative Breast Cancer. Annu. Rev. Pathol. Mech. Dis. 2022, 17, 181–204. [Google Scholar] [CrossRef]
- Zhou, Y.; Yue, Y.; Fan, S.; Jia, Q.; Ding, X. Advances in Pathophysiology of Triple-Negative Breast Cancer: The Potential of lncRNAs for Clinical Diagnosis, Treatment, and Prognostic Monitoring. Mol. Biotechnol. 2021, 63, 1093–1102. [Google Scholar] [CrossRef] [PubMed]
- Bosco, E.E.; Mulloy, J.C.; Zheng, Y. Rac1 GTPase: A ‘Rac’ of all trades. Cell. Mol. Life Sci. CMLS 2009, 66, 370–374. [Google Scholar] [CrossRef] [PubMed]
- Stengel, K.; Zheng, Y. Cdc42 in oncogenic transformation, invasion, and tumorigenesis. Cell. Signal. 2011, 23, 1415–1423. [Google Scholar] [CrossRef] [PubMed]
- Zannetti, A. Breast Cancer: From Pathophysiology to Novel Therapeutic Approaches 2.0. Int. J. Mol. Sci. 2023, 24, 2542. [Google Scholar] [CrossRef]
- Lehmann, B.D.; Jovanović, B.; Chen, X.; Estrada, M.V.; Johnson, K.N.; Shyr, Y.; Moses, H.L.; Sanders, M.E.; Pietenpol, J.A. Refinement of Triple-Negative Breast Cancer Molecular Subtypes: Implications for Neoadjuvant Chemotherapy Selection. PLoS ONE 2016, 11, e0157368. [Google Scholar] [CrossRef]
- Hansen, T.B.; Jensen, T.I.; Clausen, B.H.; Bramsen, J.B.; Finsen, B.; Damgaard, C.K.; Kjems, J. Natural RNA circles function as efficient microRNA sponges. Nature 2013, 495, 384–388. [Google Scholar] [CrossRef]
- Li, Z.; Huang, C.; Bao, C.; Chen, L.; Lin, M.; Wang, X.; Zhong, G.; Yu, B.; Hu, W.; Dai, L.; et al. Exon-intron circular RNAs regulate transcription in the nucleus. Nat. Struct. Mol. Biol. 2015, 22, 256–264, Erratum in Nat. Struct. Mol. Biol. 2017, 24, 194. [Google Scholar] [CrossRef]
- Yang, Y.; Gao, X.; Zhang, M.; Yan, S.; Sun, C.; Xiao, F.; Huang, N.; Yang, X.; Zhao, K.; Zhou, H.; et al. Novel Role of FBXW7 Circular RNA in Repressing Glioma Tumorigenesis. J. Natl. Cancer Inst. 2018, 110, 304–315, Erratum in J. Natl. Cancer Inst. 2018, 110, 1147. [Google Scholar] [CrossRef]
- Han, D.; Li, J.; Wang, H.; Su, X.; Hou, J.; Gu, Y.; Qian, C.; Lin, Y.; Liu, X.; Huang, M.; et al. Circular RNA circMTO1 acts as the sponge of microRNA-9 to suppress hepatocellular carcinoma progression. Hepatol. Baltim. Md 2017, 66, 1151–1164. [Google Scholar] [CrossRef]
- Chen, X.; Chen, R.-X.; Wei, W.-S.; Li, Y.-H.; Feng, Z.-H.; Tan, L.; Chen, J.-W.; Yuan, G.-J.; Chen, S.-L.; Guo, S.-J.; et al. PRMT5 Circular RNA Promotes Metastasis of Urothelial Carcinoma of the Bladder through Sponging miR-30c to Induce Epithelial-Mesenchymal Transition. Clin. Cancer Res. 2018, 24, 6319–6330, Erratum in Clin. Cancer Res. 2021, 27, 2664. [Google Scholar] [CrossRef] [PubMed]
- He, X.; Xu, T.; Hu, W.; Tan, Y.; Wang, D.; Wang, Y.; Zhao, C.; Yi, Y.; Xiong, M.; Lv, W.; et al. Circular RNAs: Their Role in the Pathogenesis and Orchestration of Breast Cancer. Front. Cell Dev. Biol. 2021, 9, 647736. [Google Scholar] [CrossRef] [PubMed]
- Singh, D.; Kesharwani, P.; Alhakamy, N.A.; Siddique, H.R. Accentuating CircRNA-miRNA-Transcription Factors Axis: A Conundrum in Cancer Research. Front. Pharmacol. 2022, 12, 784801. [Google Scholar] [CrossRef] [PubMed]
- Darbeheshti, F.; Zokaei, E.; Mansoori, Y.; Allahyari, S.E.; Kamaliyan, Z.; Kadkhoda, S.; Bazzaz, J.T.; Rezaei, N.; Shakoori, A. Circular RNA hsa_circ_0044234 as distinct molecular signature of triple negative breast cancer: A potential regulator of GATA3. Cancer Cell Int. 2021, 21, 312. [Google Scholar] [CrossRef]
- Foruzandeh, Z.; Dorabadi, D.G.; Sadeghi, F.; Zeinali-Sehrig, F.; Zaefizadeh, M.; Rahmati, Y.; Alivand, M.R. Circular RNAs as novel biomarkers in triple-negative breast cancer: A systematic review. Mol. Biol. Rep. 2022, 49, 9825–9840. [Google Scholar] [CrossRef]
- Li, L.-X.; Hao, Y.; Dong, L.; Qiao, Z.-Q.; Yang, S.-C.; Chen, Y.-D.; Zhang, K.; Wang, Y.-W. Circular RNAs as Biomarkers in Breast Cancer Diagnosis, Prognosis, Molecular Types, Metastasis and Drug Resistance. Technol. Cancer Res. Treat. 2025, 24, 15330338251328500. [Google Scholar] [CrossRef] [PubMed]
- Zhang, L.; Hou, C.; Chen, C.; Guo, Y.; Yuan, W.; Yin, D.; Liu, J.; Sun, Z. The role of N6-methyladenosine (m6A) modification in the regulation of circRNAs. Mol. Cancer 2020, 19, 105. [Google Scholar] [CrossRef] [PubMed]
- Liu, F.; Gu, W.; Shao, Y. Cross-talk between circRNAs and m6A modifications in solid tumors. J. Transl. Med. 2024, 22, 694. [Google Scholar] [CrossRef]
- Lewis, C.J.T.; Pan, T.; Kalsotra, A. RNA modifications and structures cooperate to guide RNA-protein interactions. Nat. Rev. Mol. Cell Biol. 2017, 18, 202–210. [Google Scholar] [CrossRef] [PubMed]
- Gilbert, W.V.; Bell, T.A.; Schaening, C. Messenger RNA modifications: Form, distribution, and function. Science 2016, 352, 1408–1412. [Google Scholar] [CrossRef]
- Chen, Y.G.; Chen, R.; Ahmad, S.; Verma, R.; Kasturi, S.P.; Amaya, L.; Broughton, J.P.; Kim, J.; Cadena, C.; Pulendran, B.; et al. N6-Methyladenosine Modification Controls Circular RNA Immunity. Mol. Cell 2019, 76, 96–109.e9. [Google Scholar] [CrossRef]
- Huang, A.; Zheng, H.; Wu, Z.; Chen, M.; Huang, Y. Circular RNA-protein interactions: Functions, mechanisms, and identification. Theranostics 2020, 10, 3503–3517. [Google Scholar] [CrossRef]
- Chen, R.-X.; Chen, X.; Xia, L.-P.; Zhang, J.-X.; Pan, Z.-Z.; Ma, X.-D.; Han, K.; Chen, J.-W.; Judde, J.-G.; Deas, O.; et al. N6-methyladenosine modification of circNSUN2 facilitates cytoplasmic export and stabilizes HMGA2 to promote colorectal liver metastasis. Nat. Commun. 2019, 10, 4695. [Google Scholar] [CrossRef]
- Lin, H.; Wang, Y.; Wang, P.; Long, F.; Wang, T. Mutual regulation between N6-methyladenosine (m6A) modification and circular RNAs in cancer: Impacts on therapeutic resistance. Mol. Cancer 2022, 21, 148. [Google Scholar] [CrossRef]
- Zhang, L.; Wang, X.; Zhao, W.; Liu, J. Overview of m6A and circRNAs in human cancers. J. Cancer Res. Clin. Oncol. 2023, 149, 6769–6784. [Google Scholar] [CrossRef]
- Zhou, C.; Molinie, B.; Daneshvar, K.; Pondick, J.V.; Wang, J.; Van Wittenberghe, N.; Xing, Y.; Giallourakis, C.C.; Mullen, A.C. Genome-Wide Maps of m6A circRNAs Identify Widespread and Cell-Type-Specific Methylation Patterns that Are Distinct from mRNAs. Cell Rep. 2017, 20, 2262–2276. [Google Scholar] [CrossRef]
- Qin, S.; Zhang, Q.; Xu, Y.; Ma, S.; Wang, T.; Huang, Y.; Ju, S. m6A-modified circRNAs: Detections, mechanisms, and prospects in cancers. Mol. Med. 2022, 28, 79. [Google Scholar] [CrossRef]
- Lyu, L.; Zhang, S.; Deng, Y.; Wang, M.; Deng, X.; Yang, S.; Wu, Y.; Dai, Z. Regulatory mechanisms, functions, and clinical significance of CircRNAs in triple-negative breast cancer. J. Hematol. Oncol. 2021, 14, 41. [Google Scholar] [CrossRef] [PubMed]
- Zhang, J.; Xu, H.-D.; Xing, X.-J.; Liang, Z.-T.; Xia, Z.-H.; Zhao, Y. CircRNA_069718 promotes cell proliferation and invasion in triple-negative breast cancer by activating Wnt/β-catenin pathway. Eur. Rev. Med. Pharmacol. Sci. 2019, 23, 5315–5322. [Google Scholar] [CrossRef]
- Zhang, F.; Li, L.; Fan, Z. circRNAs and their relationship with breast cancer: A review. World J. Surg. Oncol. 2022, 20, 373. [Google Scholar] [CrossRef]
- Li, Z.; Yang, H.-Y.; Dai, X.-Y.; Zhang, X.; Huang, Y.-Z.; Shi, L.; Wei, J.-F.; Ding, Q. CircMETTL3, upregulated in a m6A-dependent manner, promotes breast cancer progression. Int. J. Biol. Sci. 2021, 17, 1178–1190. [Google Scholar] [CrossRef] [PubMed]
- Xu, A.; Zhu, L.; Yao, C.; Zhou, W.; Guan, Z. The therapeutic potential of circular RNA in triple-negative breast cancer. Cancer Drug Resist. 2024, 7, 13. [Google Scholar] [CrossRef]
- Palcau, A.C.; Brandi, R.; Mehterov, N.H.; Botti, C.; Blandino, G.; Pulito, C. Exploiting Long Non-Coding RNAs and Circular RNAs as Pharmacological Targets in Triple-Negative Breast Cancer Treatment. Cancers 2023, 15, 4181. [Google Scholar] [CrossRef]
- Chen, P.; Zhang, J.; Wu, S.; Zhang, X.; Zhou, W.; Guan, Z.; Tang, H. CircRNAs: A novel potential strategy to treat breast cancer. Front. Immunol. 2025, 16, 1563655. [Google Scholar] [CrossRef] [PubMed]
- Tian, T.; Zhao, Y.; Zheng, J.; Jin, S.; Liu, Z.; Wang, T. Circular RNA: A potential diagnostic, prognostic, and therapeutic biomarker for human triple-negative breast cancer. Mol. Ther.-Nucleic Acids 2021, 26, 63–80. [Google Scholar] [CrossRef]
- Conde, J.; Fernández-Pisonero, I.; Lorenzo-Martín, L.F.; García-Gómez, R.; Casar, B.; Crespo, P.; Bustelo, X.R. The mevalonate pathway contributes to breast primary tumorigenesis and lung metastasis. Mol. Oncol. 2025, 19, 56–80. [Google Scholar] [CrossRef]
- Lee, S.-A.; Lee, K.-H.; Kim, H.; Cho, J.-Y. METTL8 mRNA Methyltransferase Enhances Cancer Cell Migration via Direct Binding to ARID1A. Int. J. Mol. Sci. 2021, 22, 5432. [Google Scholar] [CrossRef]
- Aufiero, S.; Hoogenhof, M.M.G.v.D.; Reckman, Y.J.; Beqqali, A.; van der Made, I.; Kluin, J.; Khan, M.A.F.; Pinto, Y.M.; Creemers, E.E. Cardiac circRNAs arise mainly from constitutive exons rather than alternatively spliced exons. RNA 2018, 24, 815–827. [Google Scholar] [CrossRef] [PubMed]
- Ebbesen, K.K.; Hansen, T.B.; Kjems, J. Insights into circular RNA biology. RNA Biol. 2016, 14, 1035–1045. [Google Scholar] [CrossRef] [PubMed]
- Margvelani, G.; Maquera, K.A.A.; Welden, J.R.; Rodgers, D.W.; Stamm, S. Translation of circular RNAs. Nucleic Acids Res. 2025, 53, gkae1167. [Google Scholar] [CrossRef] [PubMed]
- Xu, G.; Zhang, H.; Shi, Y.; Yang, F. Circular RNA circDOCK1 contributes to osteosarcoma progression by acting as a ceRNA for miR-936 to regulate LEF1. J. Bone Oncol. 2022, 36, 100453. [Google Scholar] [CrossRef]
- Yang, J.-S.; Cao, J.-M.; Sun, R.; Zhou, X.-J.; Chen, Z.-H.; Liu, B.-W.; Liu, X.-F.; Yu, Y.; Wang, X. SMYD4 promotes MYH9 ubiquitination through lysine monomethylation modification to inhibit breast cancer progression. Breast Cancer Res. 2025, 27, 20. [Google Scholar] [CrossRef]
- Han, S.; Zou, H.; Lee, J.-W.; Han, J.; Kim, H.C.; Cheol, J.J.; Kim, L.-S.; Kim, H. miR-1307-3p Stimulates Breast Cancer Development and Progression by Targeting SMYD4. J. Cancer 2019, 10, 441–448. [Google Scholar] [CrossRef]
- Ma, H.; Wang, X.; Cai, J.; Dai, Q.; Natchiar, S.K.; Lv, R.; Chen, K.; Lu, Z.; Chen, H.; Shi, Y.G.; et al. N6-Methyladenosine methyltransferase ZCCHC4 mediates ribosomal RNA methylation. Nat. Chem. Biol. 2019, 15, 88–94, Erratum in Nat. Chem. Biol. 2019, 15, 549. [Google Scholar] [CrossRef]
- Zhu, H.; Chen, K.; Chen, Y.; Liu, J.; Zhang, X.; Zhou, Y.; Liu, Q.; Wang, B.; Chen, T.; Cao, X. RNA-binding protein ZCCHC4 promotes human cancer chemoresistance by disrupting DNA-damage-induced apoptosis. Signal Transduct. Target. Ther. 2022, 7, 240. [Google Scholar] [CrossRef]
- Faronato, M.; Nguyen, V.T.; Patten, D.K.; Lombardo, Y.; Steel, J.H.; Patel, N.; Woodley, L.; Shousha, S.; Pruneri, G.; Coombes, R.C.; et al. DMXL2 drives epithelial to mesenchymal transition in hormonal therapy resistant breast cancer through Notch hyper-activation. Oncotarget 2015, 6, 22467–22479. [Google Scholar] [CrossRef] [PubMed]
- Wang, J.; Ma, S.; Ma, R.; Qu, X.; Liu, W.; Lv, C.; Zhao, S.; Gong, Y. KIF2A silencing inhibits the proliferation and migration of breast cancer cells and correlates with unfavorable prognosis in breast cancer. BMC Cancer 2014, 14, 461. [Google Scholar] [CrossRef]
- Dong, B.; Song, X.; Wang, X.; Dai, T.; Wang, J.; Yu, Z.; Deng, J.; Evers, B.M.; Wu, Y. FBXO24 Suppresses Breast Cancer Tumorigenesis by Targeting LSD1 for Ubiquitination. Mol. Cancer Res. 2023, 21, 1303–1316. [Google Scholar] [CrossRef]
- Zhang, Z.; Wu, Q.; Fang, M.; Liu, Y.; Jiang, J.; Feng, Q.; Hu, R.; Xu, J. HERC3 directly targets RPL23A for ubiquitination degradation and further regulates Colorectal Cancer proliferation and the cell cycle. Int. J. Biol. Sci. 2022, 18, 3282–3297. [Google Scholar] [CrossRef] [PubMed]
- Kim, E.-J.; Wang, Y.; Chen, Y.-L.; Ma, M.; Liu, P.; Bacabac, M.S.; Zhou, J.; Fry, C.J.; Hoffman, J.R.; Yu, M.; et al. CARM1-Mediated MAP2K4 Methylation Potentiates the Oncogenic Functions of MAP2K4 and Constitutes a Targetable Dependency in Triple-Negative Breast Cancer. Cancer Res. 2025, 85, 3072–3088. [Google Scholar] [CrossRef]
- He, J.; Wu, M.; Xiong, L.; Gong, Y.; Yu, R.; Peng, W.; Li, L.; Li, L.; Tian, S.; Wang, Y.; et al. BTB/POZ zinc finger protein ZBTB16 inhibits breast cancer proliferation and metastasis through upregulating ZBTB28 and antagonizing BCL6/ZBTB27. Clin. Epigenetics 2020, 12, 82. [Google Scholar] [CrossRef]
- Oh, J.H.; Lee, J.-Y.; Yu, S.; Cho, Y.; Hur, S.; Nam, K.T.; Kim, M.H. RAE1 mediated ZEB1 expression promotes epithelial–mesenchymal transition in breast cancer. Sci. Rep. 2019, 9, 2977. [Google Scholar] [CrossRef] [PubMed]
- Shames, D.S.; Minna, J.D. IP6K2 is a client for HSP90 and a target for cancer therapeutics development. Proc. Natl. Acad. Sci. USA 2008, 105, 1389–1390. [Google Scholar] [CrossRef]
- Xie, S.; Li, Y.; Mai, L.; Gao, X.; Huang, G.; Sun, W.; Qiao, L.; Li, B.; Wang, Y.; Lin, Z. A tumor-promotional molecular axis CircMAPKBP1/miR-17-3p/TGFβ2 activates autophagy pathway to drive tongue squamous cell carcinoma cisplatin chemoresistance. Cancer Lett. 2024, 604, 217230. [Google Scholar] [CrossRef]
- Varfolomeev, E.; Blankenship, J.W.; Wayson, S.M.; Fedorova, A.V.; Kayagaki, N.; Garg, P.; Zobel, K.; Dynek, J.N.; Elliott, L.O.; Wallweber, H.J.A.; et al. IAP Antagonists Induce Autoubiquitination of c-IAPs, NF-κB Activation, and TNFα-Dependent Apoptosis. Cell 2007, 131, 669–681. [Google Scholar] [CrossRef]
- Mardakheh, F.K.; Self, A.; Marshall, C.J. RHO binding to FAM65A regulates Golgi reorientation during cell migration. J. Cell Sci. 2016, 129, 4466–4479. [Google Scholar] [CrossRef]
- Bache, K.G.; Raiborg, C.; Mehlum, A.; Stenmark, H. STAM and Hrs Are Subunits of a Multivalent Ubiquitin-binding Complex on Early Endosomes*. J. Biol. Chem. 2003, 278, 12513–12521. [Google Scholar] [CrossRef]
- Lodola, A.; Giorgio, C.; Incerti, M.; Zanotti, I.; Tognolini, M. Targeting Eph/ephrin system in cancer therapy. Eur. J. Med. Chem. 2017, 142, 152–162. [Google Scholar] [CrossRef]
- Ojala, V.K.; Knittle, A.M.; Kirjalainen, P.; Merilahti, J.A.; Kortesoja, M.; Tvorogov, D.; Vaparanta, K.; Lin, S.; Kast, J.; Pulliainen, A.T.; et al. The guanine nucleotide exchange factor VAV3 participates in ERBB4-mediated cancer cell migration. J. Biol. Chem. 2020, 295, 11559–11571. [Google Scholar] [CrossRef]
- Shefer, A.; Yanshole, L.; Proskura, K.; Tutanov, O.; Yunusova, N.; Grigor’eva, A.; Tsentalovich, Y.; Tamkovich, S. From Cell Lines to Patients: Dissecting the Proteomic Landscape of Exosomes in Breast Cancer. Diagnostics 2025, 15, 1028. [Google Scholar] [CrossRef]
- Laurin, M.; Huber, J.; Pelletier, A.; Houalla, T.; Park, M.; Fukui, Y.; Haibe-Kains, B.; Muller, W.J.; Côté, J.-F. Rac-specific guanine nucleotide exchange factor DOCK1 is a critical regulator of HER2-mediated breast cancer metastasis. Proc. Natl. Acad. Sci. USA 2013, 110, 7434–7439. [Google Scholar] [CrossRef] [PubMed]
- Chiang, S.-K.; Chang, W.-C.; Chen, S.-E.; Chang, L.-C. DOCK1 Regulates Growth and Motility through the RRP1B-Claudin-1 Pathway in Claudin-Low Breast Cancer Cells. Cancers 2019, 11, 1762. [Google Scholar] [CrossRef] [PubMed]
- Liang, Y.; Wang, S.; Zhang, Y. Downregulation of Dock1 and Elmo1 suppresses the migration and invasion of triple-negative breast cancer epithelial cells through the RhoA/Rac1 pathway. Oncol. Lett. 2018, 16, 3481–3488. [Google Scholar] [CrossRef] [PubMed]
- Li, H.; Mou, Q.; Li, P.; Yang, Z.; Wang, Z.; Niu, J.; Liu, Y.; Sun, Z.; Lv, S.; Zhang, B.; et al. MiR-486-5p inhibits IL-22-induced epithelial-mesenchymal transition of breast cancer cell by repressing Dock1. J. Cancer 2019, 10, 4695–4706. [Google Scholar] [CrossRef]
- Kurosaki, M.; Terao, M.; Liu, D.; Zanetti, A.; Guarrera, L.; Bolis, M.; Gianni’, M.; Paroni, G.; Goodall, G.J.; Garattini, E. A DOCK1 Gene-Derived Circular RNA Is Highly Expressed in Luminal Mammary Tumours and Is Involved in the Epithelial Differentiation, Growth, and Motility of Breast Cancer Cells. Cancers 2021, 13, 5325. [Google Scholar] [CrossRef]
- Berkel, C. Estrogen receptor- and progesterone receptor-positive breast tumors have higher mRNA levels of NR3C1 and ZBTB16, with implications in prognosis for luminal A subtype. Hum. Cell 2024, 37, 376–379. [Google Scholar] [CrossRef]
- Liu, D.; Du, Q.; Zhu, Y.; Guo, Y.; Guo, Y. UHRF1 knockdown induces cell cycle arrest and apoptosis in breast cancer cells through the ZBTB16/ANXA7/Cyclin B1 axis. Acta Biochim. Biophys. Sin. 2024, 56, 1633–1643. [Google Scholar] [CrossRef]
- Zhang, L.-H.; Zhang, X.-Y.; Hu, T.; Chen, X.-Y.; Li, J.-J.; Raida, M.; Sun, N.; Luo, Y.; Gao, X. The SUMOylated METTL8 Induces R-loop and Tumorigenesis via m3C. iScience 2020, 23, 100968. [Google Scholar] [CrossRef] [PubMed]
- Kowalinski, E.; Alfonzo, J.D. METTLing in the right place: METTL8 is a mitochondrial tRNA-specific methyltransferase. Mol. Cell 2021, 81, 4765–4767. [Google Scholar] [CrossRef] [PubMed]
- Tooley, J.G.; Catlin, J.P.; Tooley, C.E.S. METTLing in stem cell and cancer biology. Stem Cell Rev. Rep. 2023, 19, 76–91. [Google Scholar] [CrossRef] [PubMed]
- Liu, C.-X.; Chen, L.-L. Circular RNAs: Characterization, cellular roles, and applications. Cell 2022, 185, 2016–2034, Erratum in Cell 2022, 185, 2390. [Google Scholar] [CrossRef]
- Guo, T.; Wang, Z.; Wang, S.; Zhang, Y.; Pang, J.; Ying, Y.; Ou, Q.; Shen, D.; Li, G. Predictive value of DOT1L mutations for clinical outcomes in non-small-cell lung cancer patients receiving immune checkpoint inhibitor therapy. Clin. Transl. Med. 2023, 13, e1430. [Google Scholar] [CrossRef]
- Sahin, I.; Eturi, A.; De Souza, A.; Pamarthy, S.; Tavora, F.; Giles, F.J.; Carneiro, B.A. Glycogen synthase kinase-3 beta inhibitors as novel cancer treatments and modulators of antitumor immune responses. Cancer Biol. Ther. 2019, 20, 1047–1056. [Google Scholar] [CrossRef]
- Jin, M.H.; Oh, D.-Y. ATM in DNA repair in cancer. Pharmacol. Ther. 2019, 203, 107391. [Google Scholar] [CrossRef]
- Dong, T.; Niu, H.; Chu, Z.; Zhou, C.; Gao, Y.; Jia, M.; Sun, B.; Zheng, X.; Zhang, W.; Zhang, J.; et al. Targeting VPS18 hampers retromer trafficking of PD-L1 and augments immunotherapy. Sci. Adv. 2024, 10, eadp4917, Erratum in Sci. Adv. 2025, 11, eady6113. [Google Scholar] [CrossRef]
- Dai, W.; Zhang, S.; Yan, S.; Zhang, H.; Zou, S.; Yu, T.; Tao, W.; Ke, H.; Du, X. Vacuole protein sorting 18 (Vps18) suppresses epithelial growth factor receptor (EGFR) expression and lung tumorigenesis. J. Biol. Chem. 2025, 301, 110447. [Google Scholar] [CrossRef]
- Tan, Z.; Boyapati, K.; Tressler, C.M.; Jenkinson, N.M.; Glunde, K. Glutamine transporter SLC38A3 promotes breast cancer metastasis via Gsk3β/β-catenin/EMT pathway. Cancer Lett. 2024, 586, 216653. [Google Scholar] [CrossRef] [PubMed]
- Feng, D.; Gao, J.; Liu, R.; Liu, W.; Gao, T.; Yang, Y.; Zhang, D.; Yang, T.; Yin, X.; Yu, H.; et al. CARM1 drives triple-negative breast cancer progression by coordinating with HIF1A. Protein Cell 2024, 15, 744–765. [Google Scholar] [CrossRef]
- Liu, H.; Tang, T.; Hu, X.; Tan, W.; Zhou, P.; Zhang, H.; Liu, Y.; Chen, C.; Yang, M.; Zhou, M.; et al. miR-138-5p Inhibits Vascular Mimicry by Targeting the HIF-1α/VEGFA Pathway in Hepatocellular Carcinoma. J. Immunol. Res. 2022, 2022, 7318950. [Google Scholar] [CrossRef]
- Sha, H.-H.; Wang, D.-D.; Chen, D.; Liu, S.-W.; Wang, Z.; Yan, D.-L.; Dong, S.-C.; Feng, J.-F. MiR-138: A promising therapeutic target for cancer. Tumor Biol. 2017, 39, 1010428317697575. [Google Scholar] [CrossRef] [PubMed]
- Liu, Z.-L.; Chen, H.-H.; Zheng, L.-L.; Sun, L.-P.; Shi, L. Angiogenic signaling pathways and anti-angiogenic therapy for cancer. Signal Transduct. Target. Ther. 2023, 8, 198. [Google Scholar] [CrossRef]
- Zhong, Z.; Huang, M.; Lv, M.; He, Y.; Duan, C.; Zhang, L.; Chen, J. Circular RNA MYLK as a competing endogenous RNA promotes bladder cancer progression through modulating VEGFA/VEGFR2 signaling pathway. Cancer Lett. 2017, 403, 305–317, Erratum in Cancer Lett. 2022, 534, 215631. [Google Scholar] [CrossRef] [PubMed]
- Jiang, S.; Fu, R.; Shi, J.; Wu, H.; Mai, J.; Hua, X.; Chen, H.; Liu, J.; Lu, M.; Li, N. CircRNA-Mediated Regulation of Angiogenesis: A New Chapter in Cancer Biology. Front. Oncol. 2021, 11, 553706. [Google Scholar] [CrossRef]
- Anand, S.; Majeti, B.K.; Acevedo, L.M.; A Murphy, E.; Mukthavaram, R.; Scheppke, L.; Huang, M.; Shields, D.J.; Lindquist, J.N.; E Lapinski, P.; et al. MicroRNA-132–mediated loss of p120RasGAP activates the endothelium to facilitate pathological angiogenesis. Nat. Med. 2010, 16, 909–914. [Google Scholar] [CrossRef]
- Xue, C.; Li, G.; Zheng, Q.; Gu, X.; Bao, Z.; Lu, J.; Li, L. The functional roles of the circRNA/Wnt axis in cancer. Mol. Cancer 2022, 21, 108. [Google Scholar] [CrossRef]
- Xie, Z.; Tian, Y.; Guo, X.; Xie, N. The emerging role of CARM1 in cancer. Cell. Oncol. Dordr. Neth 2024, 47, 1503–1522. [Google Scholar] [CrossRef]
- Xiao, D.; Wang, H.; Hao, L.; Guo, X.; Ma, X.; Qian, Y.; Chen, H.; Ma, J.; Zhang, J.; Sheng, W.; et al. The roles of SMYD4 in epigenetic regulation of cardiac development in zebrafish. PLoS Genet. 2018, 14, e1007578. [Google Scholar] [CrossRef]
- Shinkai, Y.; Tachibana, M. H3K9 methyltransferase G9a and the related molecule GLP. Genes Dev. 2011, 25, 781–788. [Google Scholar] [CrossRef]
- Wang, L.; Zhao, Z.; Meyer, M.B.; Saha, S.; Yu, M.; Guo, A.; Wisinski, K.B.; Huang, W.; Cai, W.; Pike, J.W.; et al. CARM1 methylates chromatin remodeling factor BAF155 to enhance tumor progression and metastasis. Cancer Cell 2014, 25, 21–36, Erratum in Cancer Cell 2016, 30, 179–180. [Google Scholar] [CrossRef] [PubMed]
- Wang, L.; Zeng, H.; Wang, Q.; Zhao, Z.; Boyer, T.G.; Bian, X.; Xu, W. MED12 methylation by CARM1 sensitizes human breast cancer cells to chemotherapy drugs. Sci. Adv. 2015, 1, e1500463. [Google Scholar] [CrossRef] [PubMed]
- Walter, W.; Sánchez-Cabo, F.; Ricote, M. GOplot: An R package for visually combining expression data with functional analysis. Bioinforma. Oxf. Engl. 2015, 31, 2912–2914. [Google Scholar] [CrossRef] [PubMed]
- Therneau, T.M.; Lumley, L.; Elizabeth, A.; Cynthia, C. Survival: Survival Analysis. 17 December 2024. Available online: https://cran.r-project.org/web/packages/survival/index.html (accessed on 14 October 2025).










Disclaimer/Publisher’s Note: The statements, opinions and data contained in all publications are solely those of the individual author(s) and contributor(s) and not of MDPI and/or the editor(s). MDPI and/or the editor(s) disclaim responsibility for any injury to people or property resulting from any ideas, methods, instructions or products referred to in the content. |
© 2026 by the authors. Licensee MDPI, Basel, Switzerland. This article is an open access article distributed under the terms and conditions of the Creative Commons Attribution (CC BY) license.
Share and Cite
Qattan, A.; Alkhayal, W.; Suleman, K.; Al-Tweigeri, T.; Tulbah, A. Subtype-Specific m6A circRNA Methylation Patterns Identify Epigenetic Biomarker Candidates of Potential Diagnostic and Prognostic Significance in Breast Cancer. Int. J. Mol. Sci. 2026, 27, 529. https://doi.org/10.3390/ijms27010529
Qattan A, Alkhayal W, Suleman K, Al-Tweigeri T, Tulbah A. Subtype-Specific m6A circRNA Methylation Patterns Identify Epigenetic Biomarker Candidates of Potential Diagnostic and Prognostic Significance in Breast Cancer. International Journal of Molecular Sciences. 2026; 27(1):529. https://doi.org/10.3390/ijms27010529
Chicago/Turabian StyleQattan, Amal, Wafa Alkhayal, Kausar Suleman, Taher Al-Tweigeri, and Asma Tulbah. 2026. "Subtype-Specific m6A circRNA Methylation Patterns Identify Epigenetic Biomarker Candidates of Potential Diagnostic and Prognostic Significance in Breast Cancer" International Journal of Molecular Sciences 27, no. 1: 529. https://doi.org/10.3390/ijms27010529
APA StyleQattan, A., Alkhayal, W., Suleman, K., Al-Tweigeri, T., & Tulbah, A. (2026). Subtype-Specific m6A circRNA Methylation Patterns Identify Epigenetic Biomarker Candidates of Potential Diagnostic and Prognostic Significance in Breast Cancer. International Journal of Molecular Sciences, 27(1), 529. https://doi.org/10.3390/ijms27010529

