Sign in to use this feature.

Years

Between: -

Subjects

remove_circle_outline
remove_circle_outline
remove_circle_outline
remove_circle_outline
remove_circle_outline
remove_circle_outline
remove_circle_outline
remove_circle_outline

Journals

Article Types

Countries / Regions

Search Results (14)

Search Parameters:
Keywords = UxV

Order results
Result details
Results per page
Select all
Export citation of selected articles as:
25 pages, 4739 KB  
Article
User Experience of Public Electric Vehicle Charging Infrastructure in Shanghai: A Quantitative Analysis
by Xinyuan Xie, Sanket Raval and Sanchari Deb
World Electr. Veh. J. 2026, 17(1), 28; https://doi.org/10.3390/wevj17010028 - 6 Jan 2026
Viewed by 362
Abstract
The electrification of transport is vital to achieving global climate targets, with electric vehicles (EVs) positioned as a sustainable alternative to fossil fuel–based mobility. However, the scalability of EV adoption hinges on the accessibility, reliability, and user experience of public charging infrastructure. As [...] Read more.
The electrification of transport is vital to achieving global climate targets, with electric vehicles (EVs) positioned as a sustainable alternative to fossil fuel–based mobility. However, the scalability of EV adoption hinges on the accessibility, reliability, and user experience of public charging infrastructure. As China leads the world in EV adoption, Shanghai represents a critical case for evaluating user satisfaction in a megacity context where infrastructure density, urban planning, and consumer behavior intersect. Despite significant investments in expanding charging facilities, limited empirical research has examined how users perceive and interact with Shanghai’s public EV charging network. This study addresses that gap through a quantitative, user-centered analysis of responses from 197 EV users using the QUESS-PAC framework (Quantitative User Experience Survey Strategy for Public EV Charging Analysis in Cities). A structured questionnaire assessed satisfaction across multiple dimensions: infrastructure layout, convenience, pricing, ease of use, safety, and lighting. Using SPSS (v28), descriptive analysis and multiple regression were conducted to identify key determinants of satisfaction. The findings indicate low overall user satisfaction, with critical weaknesses in location planning, cost transparency, and interface usability. Regression analysis highlights four significant predictors of satisfaction—layout, ease of use, pricing, and lighting—with charging price emerging as the most influential factor. This study’s unique contribution lies in the development and application of the QUESS-PAC framework, which integrates quantitative UX metrics with behavioral and spatial dimensions to provide a more systematic assessment than prior descriptive studies. It emphasizes the need for integrated planning that combines spatial equity, service design, and behavioral insights. Based on the analysis, policy recommendations are proposed to enhance satisfaction and encourage adoption. These findings offer transferable insights for global cities navigating the electrification of transport. Full article
Show Figures

Figure 1

32 pages, 1036 KB  
Review
A Survey on UxV Swarms and the Role of Artificial Intelligence as a Technological Enabler
by Alexandros Dimos, Dimitrios N. Skoutas, Nikolaos Nomikos and Charalabos Skianis
Drones 2025, 9(10), 700; https://doi.org/10.3390/drones9100700 - 12 Oct 2025
Cited by 2 | Viewed by 2587
Abstract
In recent years, there has been an ever increasing interest in UxVs and the technology surrounding them. A more recent area of interest within the UxV ecosystem is the development of UxV swarms. In these systems, multiple UxVs synchronize, continuously exchange information, and [...] Read more.
In recent years, there has been an ever increasing interest in UxVs and the technology surrounding them. A more recent area of interest within the UxV ecosystem is the development of UxV swarms. In these systems, multiple UxVs synchronize, continuously exchange information, and operate as a cohesive unit. This evolution requires a higher level of autonomy, enhanced coordination, and more efficient communication channels. In this survey, we present relevant research on swarms of UxVs, always considering artificial intelligence (AI) as the key technological enabler for the swarm operations. We view the swarm from three distinct perspectives; these are intelligence-wise, communication-wise, and security-wise. Our main goal is to explore in which ways and to what extent AI has been integrated in these aspects. We aim to identify which of these aspects are the most researched and which need deeper investigation, the types of AI that are mainly used, and which types of vehicles are preferred. We then discuss the results of our work and present current limitations as well as areas of future research in the realm of UxVs, AI, swarm intelligence, communications, and security. Full article
(This article belongs to the Section Artificial Intelligence in Drones (AID))
Show Figures

Figure 1

29 pages, 482 KB  
Review
AI in Maritime Security: Applications, Challenges, Future Directions, and Key Data Sources
by Kashif Talpur, Raza Hasan, Ismet Gocer, Shakeel Ahmad and Zakirul Bhuiyan
Information 2025, 16(8), 658; https://doi.org/10.3390/info16080658 - 31 Jul 2025
Cited by 3 | Viewed by 8627
Abstract
The growth and sustainability of today’s global economy heavily relies on smooth maritime operations. The increasing security concerns to marine environments pose complex security challenges, such as smuggling, illegal fishing, human trafficking, and environmental threats, for traditional surveillance methods due to their limitations. [...] Read more.
The growth and sustainability of today’s global economy heavily relies on smooth maritime operations. The increasing security concerns to marine environments pose complex security challenges, such as smuggling, illegal fishing, human trafficking, and environmental threats, for traditional surveillance methods due to their limitations. Artificial intelligence (AI), particularly deep learning, has offered strong capabilities for automating object detection, anomaly identification, and situational awareness in maritime environments. In this paper, we have reviewed the state-of-the-art deep learning models mainly proposed in recent literature (2020–2025), including convolutional neural networks, recurrent neural networks, Transformers, and multimodal fusion architectures. We have highlighted their success in processing diverse data sources such as satellite imagery, AIS, SAR, radar, and sensor inputs from UxVs. Additionally, multimodal data fusion techniques enhance robustness by integrating complementary data, yielding more detection accuracy. There still exist challenges in detecting small or occluded objects, handling cluttered scenes, and interpreting unusual vessel behaviours, especially under adverse sea conditions. Additionally, explainability and real-time deployment of AI models in operational settings are open research areas. Overall, the review of existing maritime literature suggests that deep learning is rapidly transforming maritime domain awareness and response, with significant potential to improve global maritime security and operational efficiency. We have also provided key datasets for deep learning models in the maritime security domain. Full article
(This article belongs to the Special Issue Advances in Machine Learning and Intelligent Information Systems)
Show Figures

Figure 1

26 pages, 1997 KB  
Article
The Why and How of Polymorphic Artificial Autonomous Swarms
by Fabrice Saffre, Hannu Karvonen and Hanno Hildmann
Drones 2025, 9(1), 53; https://doi.org/10.3390/drones9010053 - 13 Jan 2025
Cited by 1 | Viewed by 3748
Abstract
In this paper, we investigate the concept of polymorphism in the context of artificial swarms; that is, collectives of autonomous platforms such as, for example, unmanned aerial systems. This article provides the reader with two practical insights: (a) a proof-of-concept simulation study to [...] Read more.
In this paper, we investigate the concept of polymorphism in the context of artificial swarms; that is, collectives of autonomous platforms such as, for example, unmanned aerial systems. This article provides the reader with two practical insights: (a) a proof-of-concept simulation study to show that there is a clear benefit to be gained from considering polymorphic artificial swarms; and (b) a discussion on the design of user-friendly human–machine interfaces for swarm control to enable the human operator to harness these benefits. Full article
(This article belongs to the Special Issue Advances in AI for Intelligent Autonomous Systems)
Show Figures

Figure 1

19 pages, 12184 KB  
Article
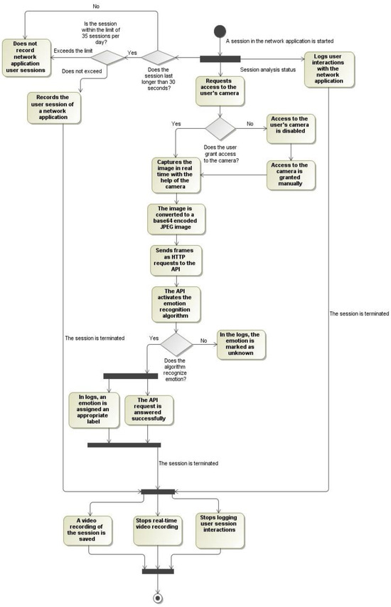
Emotion Recognition in Usability Testing: A Framework for Improving Web Application UI Design
by Darius Drungilas, Ignas Ramašauskas and Mindaugas Kurmis
Appl. Sci. 2024, 14(11), 4773; https://doi.org/10.3390/app14114773 - 31 May 2024
Cited by 10 | Viewed by 5882
Abstract
Traditional usability testing methods often lack the ability to fully capture different aspects of the user experience (UX). The focus of this research work is to propose a framework and develop its comprehensive prototype to improve usability testing and UX analysis by integrating [...] Read more.
Traditional usability testing methods often lack the ability to fully capture different aspects of the user experience (UX). The focus of this research work is to propose a framework and develop its comprehensive prototype to improve usability testing and UX analysis by integrating session recording, interaction logging, and emotion recognition methods. A trained emotion recognition model based on MobileNetV2 architecture in conjunction with Hotjar and Google Analytics is proposed to add more context to the user experience during usability testing. The results obtained during the testing of a developed framework prototype showed that UI testing based on UX principles and integration of emotion recognition can be a powerful tool for improving the UI of web applications. It is recommended to improve UI testing processes by incorporating these aspects and data analysis methods. This would provide a more complete and more objective picture of the usability of the interface. Full article
Show Figures

Figure 1

23 pages, 2709 KB  
Article
Motion Sickness in Mixed-Reality Situational Awareness System
by Rain Eric Haamer, Nika Mikhailava, Veronika Podliesnova, Raido Saremat, Tõnis Lusmägi, Ana Petrinec and Gholamreza Anbarjafari
Appl. Sci. 2024, 14(6), 2231; https://doi.org/10.3390/app14062231 - 7 Mar 2024
Cited by 4 | Viewed by 3261
Abstract
This research focuses on enhancing the user experience within a Mixed-Reality Situational Awareness System (MRSAS). The study employed the Simulator Sickness Questionnaire (SSQ) in order to gauge and quantify the user experience and to compare the effects of changes to the system. As [...] Read more.
This research focuses on enhancing the user experience within a Mixed-Reality Situational Awareness System (MRSAS). The study employed the Simulator Sickness Questionnaire (SSQ) in order to gauge and quantify the user experience and to compare the effects of changes to the system. As the results of SSQ are very dependant on inherent motion sickness susceptibility, the Motion Sickness Susceptibility Questionnaire (MSQ) was used to normalize the results. The experimental conditions were tested on a simulated setup which was also compared to its real-life counterpart. This simulated setup was adjusted to best match the conditions found in the real system by using post-processing effects. The test subjects in this research primarily consisted of 17–28 years old university students representing both male and female genders as well as a secondary set with a larger age range but predominantly male. In total, there were 41 unique test subjects in this study. The parameters that were analyzed in this study were the Field of View (FoV) of the headset, the effects of peripheral and general blurring, camera distortions, camera white balance and users adaptability to VR over time. All of the results are presented as the average of multiple user results and as scaled by user MSQ. The findings suggest that SSQ scores increase rapidly in the first 10–20 min of testing and level off at around 40–50 min. Repeated exposure to VR reduces MS buildup, and a FoV of 49–54 is ideal for a MRSAS setup. Additionally camera based effects like lens distortion and automatic white balance had negligible effests on MS. In this study a new MSQ based SSQ normalization technique was also developed and utilized for comparison. While the experiments in this research were primarily conducted with the goal of improving the physical Vegvisir system, the results themselves may be applicable for a broader array of VR/MR awareness systems and can help improve the UX of future applications. Full article
Show Figures

Figure 1

21 pages, 5172 KB  
Article
Ethanolic Extract Propolis-Loaded Niosomes Diminish Phospholipase B1, Biofilm Formation, and Intracellular Replication of Cryptococcus neoformans in Macrophages
by Kritapat Kietrungruang, Sanonthinee Sookkree, Sirikwan Sangboonruang, Natthawat Semakul, Worrapan Poomanee, Kuntida Kitidee, Yingmanee Tragoolpua and Khajornsak Tragoolpua
Molecules 2023, 28(17), 6224; https://doi.org/10.3390/molecules28176224 - 24 Aug 2023
Cited by 7 | Viewed by 3079
Abstract
Secretory phospholipase B1 (PLB1) and biofilms act as microbial virulence factors and play an important role in pulmonary cryptococcosis. This study aims to formulate the ethanolic extract of propolis-loaded niosomes (Nio-EEP) and evaluate the biological activities occurring during PLB1 production and biofilm formation [...] Read more.
Secretory phospholipase B1 (PLB1) and biofilms act as microbial virulence factors and play an important role in pulmonary cryptococcosis. This study aims to formulate the ethanolic extract of propolis-loaded niosomes (Nio-EEP) and evaluate the biological activities occurring during PLB1 production and biofilm formation of Cryptococcus neoformans. Some physicochemical characterizations of niosomes include a mean diameter of 270 nm in a spherical shape, a zeta-potential of −10.54 ± 1.37 mV, and 88.13 ± 0.01% entrapment efficiency. Nio-EEP can release EEP in a sustained manner and retains consistent physicochemical properties for a month. Nio-EEP has the capability to permeate the cellular membranes of C. neoformans, causing a significant decrease in the mRNA expression level of PLB1. Interestingly, biofilm formation, biofilm thickness, and the expression level of biofilm-related genes (UGD1 and UXS1) were also significantly reduced. Pre-treating with Nio-EEP prior to yeast infection reduced the intracellular replication of C. neoformans in alveolar macrophages by 47%. In conclusion, Nio-EEP mediates as an anti-virulence agent to inhibit PLB1 and biofilm production for preventing fungal colonization on lung epithelial cells and also decreases the intracellular replication of phagocytosed cryptococci. This nano-based EEP delivery might be a potential therapeutic strategy in the prophylaxis and treatment of pulmonary cryptococcosis in the future. Full article
(This article belongs to the Special Issue Natural Bioactive Compounds and Human Health)
Show Figures

Figure 1

27 pages, 1955 KB  
Article
Hierarchical Plan Execution for Cooperative UxV Missions
by Jan de Gier, Jeroen Bergmans and Hanno Hildmann
Robotics 2023, 12(1), 24; https://doi.org/10.3390/robotics12010024 - 4 Feb 2023
Cited by 3 | Viewed by 3811
Abstract
A generic reasoning approach for autonomous unmanned vehicle (UxV) mission execution is presented. The system distinguishes (a) mission planning and (b) mission execution, treating these as separate but closely interdependent stages. The context of the work is that of tactical military operations, and [...] Read more.
A generic reasoning approach for autonomous unmanned vehicle (UxV) mission execution is presented. The system distinguishes (a) mission planning and (b) mission execution, treating these as separate but closely interdependent stages. The context of the work is that of tactical military operations, and the focus of the current (simulated) application is on ground-based platforms. The reference behavior for the UxVs is defined by military doctrine. Two operational requirements are met: (1) Mission plan and execution must be constructed such that they can be understood and evaluated (prior to giving the go ahead for the platforms to commence the mission) by a decision maker. (2) Mission plan and execution must account for both observations/information gathered during execution (for example, the spotting of enemy units) and for foreseeable changes in the internal and external situation (e.g., a sub-system failure, or changes in terrain or weather). Full article
(This article belongs to the Topic Recent Advances in Robotics and Networks)
Show Figures

Figure 1

27 pages, 3451 KB  
Article
Design and Field Test of a Mobile Augmented Reality Human–Machine Interface for Virtual Stops in Shared Automated Mobility On-Demand
by Fabian Hub and Michael Oehl
Electronics 2022, 11(17), 2687; https://doi.org/10.3390/electronics11172687 - 27 Aug 2022
Cited by 10 | Viewed by 3650
Abstract
Shared automated mobility on-demand (SAMOD) is considered as a promising mobility solution in the future. Users book trips on-demand via a smartphone, and service algorithms set up virtual stops (vStop) where users then need to walk to board the automated shuttle. Navigation and [...] Read more.
Shared automated mobility on-demand (SAMOD) is considered as a promising mobility solution in the future. Users book trips on-demand via a smartphone, and service algorithms set up virtual stops (vStop) where users then need to walk to board the automated shuttle. Navigation and identification of the virtual pickup location, which has no references in the real world, can be challenging. Providing users with an intuitive information system in that situation is essential to achieve high user acceptance of new automated mobility services. Our novel vStop human–machine interface (HMI) prototype for mobile augmented reality (AR) supports users with information in reference to the street environment. This work firstly presented the results of an online interview study (N = 21) to conceptualize an HMI. Secondly, the HMI was prototyped by means of AR and evaluated (N = 45) regarding user experience (UX), workload, and acceptance. The results show that the AR prototype provided high rates of UX especially in terms of high pragmatic quality. Furthermore, cognitive workload when using the HMI was low, and acceptance ratings were high. The results show the positive perception of AR for navigation tasks in general and the highly assistive character of the vStop prototype in particular. In the future, SAMOD services can provide customers with vStop HMIs to foster user acceptance and smooth operation of their service. Full article
(This article belongs to the Special Issue Advances in Augmenting Human-Machine Interface)
Show Figures

Figure 1

14 pages, 5204 KB  
Article
Effects of Substrate Roughness on Microstructure and Fatigue Behavior of Plasma Electrolytic Oxidation-Coated Ti-6Al-4V Alloy
by Fangquan Xi, Yong Huang, Yahui Zhao, Yang Liu, Weibing Dai and Yanzhong Tian
Materials 2022, 15(12), 4256; https://doi.org/10.3390/ma15124256 - 15 Jun 2022
Cited by 14 | Viewed by 2570
Abstract
Ceramic coatings were prepared by plasma electrolytic oxidation (PEO) on four different surface roughness’ of Ti-6Al-4V alloys. The effects of substrate roughness on the microstructure and fatigue behavior were investigated. Microstructural characterization was carried out by scanning electron microscopy (SEM) and a laser [...] Read more.
Ceramic coatings were prepared by plasma electrolytic oxidation (PEO) on four different surface roughness’ of Ti-6Al-4V alloys. The effects of substrate roughness on the microstructure and fatigue behavior were investigated. Microstructural characterization was carried out by scanning electron microscopy (SEM) and a laser scanning confocal microscope. In addition, an X-ray diffractometer (XRD) and a U-X360 stress meter were used to analyze the phase composition and residual stress properties of the coatings. The microstructure of coatings revealed the growth mechanism of the coatings. The larger and deeper grooves of the substrate promoted the nucleation and growth of the PEO coating, but the defects (cracks and pores) of the oxide layer became more serious. The fatigue test indicated a significant influence of substrate roughness on the fatigue life under low cyclic stress. The fatigue damage of PEO coatings decreases as the surface roughness of substrates decreases because of the synergistic effect of the coating surface defects and coating/substrate interface roughness. Substrate roughness influences the quality and fatigue performance of the oxide layer. Full article
Show Figures

Figure 1

24 pages, 5836 KB  
Article
A Versatile MANET Experimentation Platform and Its Evaluation through Experiments on the Performance of Routing Protocols under Diverse Conditions
by Ioannis Manolopoulos, Dimitrios Loukatos and Kimon Kontovasilis
Future Internet 2022, 14(5), 154; https://doi.org/10.3390/fi14050154 - 19 May 2022
Cited by 6 | Viewed by 3724
Abstract
Mobile Ad hoc Networks (MANETs) are characterized by highly dynamic phenomena and volatility. These features have a significant impact on network performance and should be present in the scenarios of experiments for the assessment of MANET-related technologies. However, the currently available experimentation approaches [...] Read more.
Mobile Ad hoc Networks (MANETs) are characterized by highly dynamic phenomena and volatility. These features have a significant impact on network performance and should be present in the scenarios of experiments for the assessment of MANET-related technologies. However, the currently available experimentation approaches suffer from limitations, either employing overly abstract simulation-based models that cannot capture real-world imperfections or drawing upon “monolithic” testbeds suited only to a narrow set of predetermined technologies, operational scenarios, or environmental conditions. Toward addressing these limitations, this work proposes a versatile platform that can accommodate many of the complexities present in real-world scenarios while still remaining highly flexible and customizable to enable a wide variety of MANET-related experiments. The platform is characterized by a modular architecture with clearly defined modules for the signaling between peer mobile nodes, the tracking of each node’s location and motion, the routing protocol functionality, and the management of communication messages at each node. The relevant software runs on inexpensive Raspberry Pi-based commodity hardware, which can be readily attached to robotic devices for moving the network nodes in accordance with controlled mobility patterns. Moreover, through an appropriate tuning of certain modules, a number of important operational conditions can be precisely controlled through software, e.g., restricting the communications range (thus reducing the network density) or for emulating the mobility patterns of nodes. The effectiveness and versatility of the proposed platform are demonstrated through the realization of a series of experiments on the performance comparison of selected routing protocols under diverse network density conditions. Full article
(This article belongs to the Section Internet of Things)
Show Figures

Figure 1

20 pages, 1808 KB  
Article
A Comparative Study of Autonomous Object Detection Algorithms in the Maritime Environment Using a UAV Platform
by Emmanuel Vasilopoulos, Georgios Vosinakis, Maria Krommyda, Lazaros Karagiannidis, Eleftherios Ouzounoglou and Angelos Amditis
Computation 2022, 10(3), 42; https://doi.org/10.3390/computation10030042 - 15 Mar 2022
Cited by 17 | Viewed by 5072
Abstract
Maritime operations rely heavily on surveillance and require reliable and timely data that can inform decisions and planning. Critical information in such cases includes the exact location of objects in the water, such as vessels, persons, and others. Due to the unique characteristics [...] Read more.
Maritime operations rely heavily on surveillance and require reliable and timely data that can inform decisions and planning. Critical information in such cases includes the exact location of objects in the water, such as vessels, persons, and others. Due to the unique characteristics of the maritime environment, the location of even inert objects changes through time, depending on the weather conditions, water currents, etc. Unmanned aerial vehicles (UAVs) can be used to support maritime operations by providing live video streams and images from the area of operations. Machine learning algorithms can be developed, trained, and used to automatically detect and track objects of specific types and characteristics. EFFECTOR is an EU-funded project, developing an Interoperability Framework for maritime surveillance. Within the project, we developed an embedded system that employs machine learning algorithms, allowing a UAV to autonomously detect objects in the water and keep track of their changing position through time. Using the on-board computation unit of the UAV, we ran and present the results of a series of comparative tests among possible architecture sizes and training datasets for the detection and tracking of objects in the maritime environment. We tested architectures based on their efficiency, accuracy, and speed. A combined solution for training the datasets is suggested, providing optimal efficiency and accuracy. Full article
(This article belongs to the Special Issue Computation and Analysis of Remote Sensing Imagery and Image Motion)
Show Figures

Figure 1

19 pages, 9698 KB  
Article
Operation of a UXE-Type 11-Level Inverter with Voltage-Balance Modulation Using NLC and ACO-Based SHE
by Mohammad Ali, Mohd Tariq, Chang-Hua Lin, Ripon K. Chakrobortty, Basem Alamri, Ahmad Alahmadi and Michael J. Ryan
Sustainability 2021, 13(16), 9035; https://doi.org/10.3390/su13169035 - 12 Aug 2021
Cited by 13 | Viewed by 2995
Abstract
In this article, the UXE-Type inverter is considered for eleven-level operation. This topology exhibits a boosting capability along with reduced switches and one source. An algorithm that utilizes the redundant states to control the voltage-balance of the auxiliary direct current (DC)-link is presented. [...] Read more.
In this article, the UXE-Type inverter is considered for eleven-level operation. This topology exhibits a boosting capability along with reduced switches and one source. An algorithm that utilizes the redundant states to control the voltage-balance of the auxiliary direct current (DC)-link is presented. The proposed control algorithm is capable of maintaining the voltages of each capacitor at Vdc/4 resulting in a successful multilevel operation for all values of load. The inverter is also compared with 11-level inverters. The modulation of the inverter is performed by employing nearest level control and ant colony optimization based selective harmonic elimination. The maximum inverter efficiency is 98.1% and its performance is validated on an hardware-in-the-loop platform. Full article
(This article belongs to the Special Issue Renewable Energy: Technologies and Challenges)
Show Figures

Figure 1

34 pages, 38945 KB  
Article
The INUS Platform: A Modular Solution for Object Detection and Tracking from UAVs and Terrestrial Surveillance Assets
by Evangelos Maltezos, Athanasios Douklias, Aris Dadoukis, Fay Misichroni, Lazaros Karagiannidis, Markos Antonopoulos, Katerina Voulgary, Eleftherios Ouzounoglou and Angelos Amditis
Computation 2021, 9(2), 12; https://doi.org/10.3390/computation9020012 - 29 Jan 2021
Cited by 12 | Viewed by 5743
Abstract
Situational awareness is a critical aspect of the decision-making process in emergency response and civil protection and requires the availability of up-to-date information on the current situation. In this context, the related research should not only encompass developing innovative single solutions for (real-time) [...] Read more.
Situational awareness is a critical aspect of the decision-making process in emergency response and civil protection and requires the availability of up-to-date information on the current situation. In this context, the related research should not only encompass developing innovative single solutions for (real-time) data collection, but also on the aspect of transforming data into information so that the latter can be considered as a basis for action and decision making. Unmanned systems (UxV) as data acquisition platforms and autonomous or semi-autonomous measurement instruments have become attractive for many applications in emergency operations. This paper proposes a multipurpose situational awareness platform by exploiting advanced on-board processing capabilities and efficient computer vision, image processing, and machine learning techniques. The main pillars of the proposed platform are: (1) a modular architecture that exploits unmanned aerial vehicle (UAV) and terrestrial assets; (2) deployment of on-board data capturing and processing; (3) provision of geolocalized object detection and tracking events; and (4) a user-friendly operational interface for standalone deployment and seamless integration with external systems. Experimental results are provided using RGB and thermal video datasets and applying novel object detection and tracking algorithms. The results show the utility and the potential of the proposed platform, and future directions for extension and optimization are presented. Full article
(This article belongs to the Special Issue Recent Advances in Computation Engineering)
Show Figures

Figure 1

Back to TopTop