Sign in to use this feature.

Years

Between: -

Subjects

remove_circle_outline
remove_circle_outline
remove_circle_outline
remove_circle_outline
remove_circle_outline
remove_circle_outline
remove_circle_outline
remove_circle_outline
remove_circle_outline

Journals

Article Types

Countries / Regions

Search Results (59)

Search Parameters:
Keywords = UML profile

Order results
Result details
Results per page
Select all
Export citation of selected articles as:
20 pages, 4535 KB  
Article
Mechanisms of Enhanced Low-Temperature Lignocellulose Degradation by an ARTP-Induced Paenarthrobacter nitroguajacolicus Mutant: Physicochemical Characterization, Comparative Genomic Analysis, and Transcriptional Expression Profile Verification
by Tianjiao Li, Yaowei Chi, Doudou Jin, Xianzhong Ma, Mengke He, Yibing Zhao, Shaohua Chu, Shunping Zhang, Pei Zhou and Dan Zhang
Microorganisms 2026, 14(4), 728; https://doi.org/10.3390/microorganisms14040728 - 24 Mar 2026
Viewed by 311
Abstract
The prolonged low temperature in cold regions significantly inhibits the initiation of straw composting and lignocellulose degradation, thereby restricting straw resource utilization. In this study, 24 cellulose-degrading strains capable of stable growth under low-temperature conditions were screened. Based on multiple indicators, including carboxymethyl [...] Read more.
The prolonged low temperature in cold regions significantly inhibits the initiation of straw composting and lignocellulose degradation, thereby restricting straw resource utilization. In this study, 24 cellulose-degrading strains capable of stable growth under low-temperature conditions were screened. Based on multiple indicators, including carboxymethyl cellulase (CMCase) activity, strain LDT1 was identified as the best-performing isolate under low-temperature conditions and as Paenarthrobacter nitroguajacolicus. Subsequently, an efficient mutant strain, LDT1-8, was obtained through atmospheric and room-temperature plasma mutagenesis. The CMCase activity of LDT1-8 at 10 °C increased to 74.25 U/mL, representing a 21.72% increase compared to the wild-type strain. In a straw degradation system at 10 °C, LDT1-8 significantly accelerated early-stage degradation kinetics, with straw degradation rates at 3 and 6 d being 72.72% and 38.15% higher than those of the wild-type strain, respectively. Multi-enzyme profiling further indicated enhanced activities of multiple lignocellulose-degrading enzymes at low temperatures, accompanied by a partial shift in the optimal temperature of some enzymes (e.g., laccase) toward lower temperatures. Whole-genome sequencing revealed increased gene numbers related to energy, amino acid, and lipid metabolism in LDT1-8. Comparative genomic analysis suggested that mutations were mainly enriched in regulatory regions, accompanied by local structural variations. Transcriptional analyses further verified the coordinated upregulation of genes involved in cellulose and hemicellulose degradation, cold adaptation, and transcriptional and protein homeostasis processes in LDT1-8. Overall, this study provides an efficient microbial resource and a mechanistic basis for straw bioconversion in cold regions. Full article
Show Figures

Figure 1

26 pages, 10952 KB  
Article
Novel Endophytic Fungi from Euchresta tubulosa Dunn: Characterization of Their Bioactive Secondary Metabolites and Extracellular Enzymes
by Xinlian Yin, Wei Guo, Qing Wang, Rushuang Nie, Dujiang Qing, Yao Hu, Sisi Hu, Linxin Wang, Xiaolin Ye, Shufeng Yao and Jiang Cheng
Microorganisms 2026, 14(3), 664; https://doi.org/10.3390/microorganisms14030664 - 15 Mar 2026
Viewed by 423
Abstract
The endangered ethnomedicinal plant Euchresta tubulosa harbors a valuable community of endophytic fungi, demonstrating significant potential for biotechnological applications. Endophytic fungi were isolated from E. tubulosa and identified to characterize their secondary metabolites and extracellular enzyme activities. Endophytic fungi were isolated from E. [...] Read more.
The endangered ethnomedicinal plant Euchresta tubulosa harbors a valuable community of endophytic fungi, demonstrating significant potential for biotechnological applications. Endophytic fungi were isolated from E. tubulosa and identified to characterize their secondary metabolites and extracellular enzyme activities. Endophytic fungi were isolated from E. tubulosa using tissue explant culture and identified by morphological and molecular (ITS) analysis. The chemical profiles of strain fermentation products were analyzed by LC–MS/MS, while extracellular enzyme production (cellulase, protease, amylase) was assessed through chromogenic plate assays and liquid fermentation. The results indicated that a total of 55 endophytic fungi were isolated from E. tubulosa, assigned to 17 genera. Among these, three genera (Colletotrichum, Fusarium, and Penicillium) constituted the dominant groups, while four strains (including three novel species) represented potential new taxa. LC–MS/MS analysis revealed that fermentation products of the three novel endophytic fungal species contained bioactive compounds such as flavonoids and alkaloids; furthermore, bioactivity assays indicate that they exhibited significant degrees of antibacterial and antioxidant activity. Extracellular enzyme assays demonstrated that three E. tubulosa-derived endophytic strains exhibited multi-hydrolytic enzyme production capabilities. Notably, strain ETG-1-2-1 showed the highest amylase and cellulase activities (10.95 U/mL and 9.68 U/mL, respectively), while strain ETXG-1-1-1 displayed the highest protease activity (2.34 U/mL). This study provides the first systematic report on the diversity of endophytic fungi in E. tubulosa, their secondary metabolite profiles, and extracellular enzyme activities, establishing a theoretical foundation for discovering novel bioactive compounds and developing microbial resources, while also highlighting their ecological roles and biotechnological potential. Full article
(This article belongs to the Section Molecular Microbiology and Immunology)
Show Figures

Figure 1

23 pages, 3541 KB  
Article
Lactobacillus plantarum M3 Fermentation Enhances Mulberry Juice Antioxidant Capacity: Metabolomic Analysis
by Xue-Song Zhong, Shao-Li Fan, Bahetiyaer Keremu, Jiu-Yang Zhao, Ya-Nan Duan, Lu Yang and Lin Shi
Foods 2026, 15(5), 906; https://doi.org/10.3390/foods15050906 - 6 Mar 2026
Viewed by 375
Abstract
Mulberry, a plant highly valued for medicinal–edible features, was fermented with Lactobacillus plantarum M3 to enhance its bioactive profile. This study conducted a comprehensive evaluation of the antioxidant activity of fermented mulberry juice (FMJ) and identified key metabolites through an integrated approach involving [...] Read more.
Mulberry, a plant highly valued for medicinal–edible features, was fermented with Lactobacillus plantarum M3 to enhance its bioactive profile. This study conducted a comprehensive evaluation of the antioxidant activity of fermented mulberry juice (FMJ) and identified key metabolites through an integrated approach involving non-targeted metabolomics, network pharmacology, RT-qPCR, and molecular docking. Under optimized conditions (28 °C, pH 5.5, 12°Bx initial sugar content, 48 h and 5% inoculum), fermentation significantly bolstered the antioxidant capacity of MJ. Specifically, superoxide dismutase (SOD) activity increased from 62.41 ± 0.11 to 84.99 ± 0.07 U/mL, while total phenolic content (TPC) surged from 1108.98 ± 2.90 to 2494.17 ± 7.05 mg GAE/L; DPPH radical scavenging activities were improved by 63.09%. Non-targeted metabolomics identified 195 secondary metabolites, primarily comprising alkaloids, flavonoids, and phenolic acids. Among these, protocatechuic acid, Albanin A, and apigenin exhibited significant dynamic shifts, indicating that they may play a pivotal role in regulating antioxidant capacity. Integrated network pharmacology, RT-qPCR validation, and molecular docking further elucidated that Albanin A and Moracin Q likely drive these enhanced antioxidant effects by activating the Nrf2 pathway, suppressing the NF-κB pathway, and upregulating SOD1 expression. These findings provide a theoretical basis for the development of high-potency functional mulberry products. Full article
(This article belongs to the Section Food Analytical Methods)
Show Figures

Graphical abstract

49 pages, 2088 KB  
Article
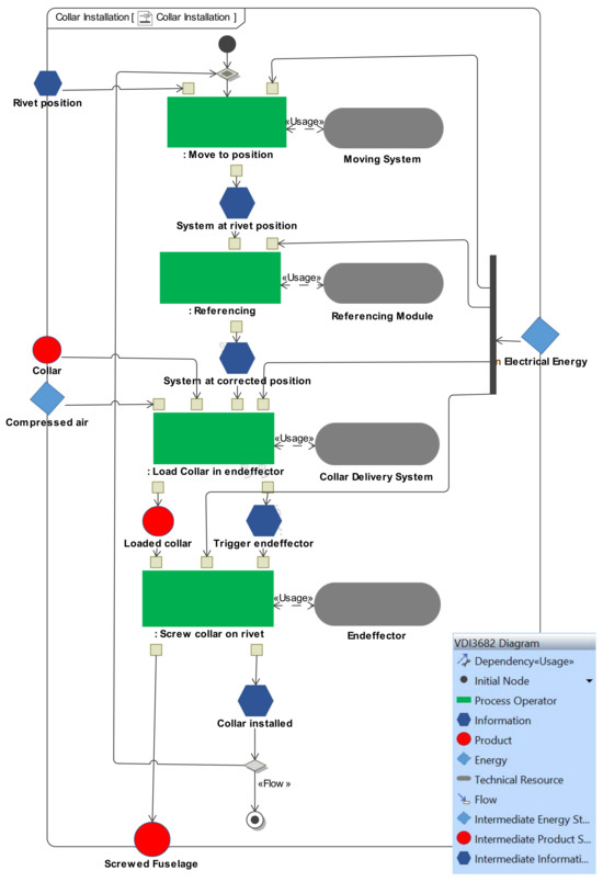
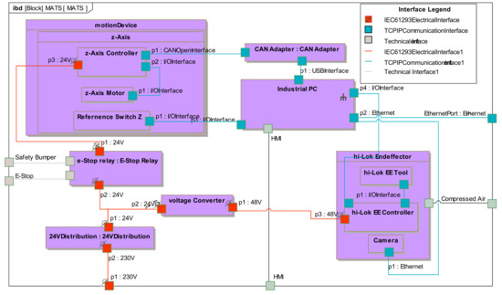
A Domain-Specific Modeling Language for Production Systems in Early Engineering Phases
by Lasse Beers, Hamied Nabizada, Maximilian Weigand, Alain Chahine, Felix Gehlhoff and Alexander Fay
Systems 2026, 14(2), 150; https://doi.org/10.3390/systems14020150 - 30 Jan 2026
Viewed by 698
Abstract
The development of modern production systems involves numerous interdependent disciplines, heterogeneous data sources, and frequent design iterations, making the conceptual design phase particularly complex and error-prone. Model-Based Systems Engineering (MBSE) provides a promising approach to manage this complexity by enabling consistent and structured [...] Read more.
The development of modern production systems involves numerous interdependent disciplines, heterogeneous data sources, and frequent design iterations, making the conceptual design phase particularly complex and error-prone. Model-Based Systems Engineering (MBSE) provides a promising approach to manage this complexity by enabling consistent and structured system representations. While domain-specific modeling languages (DSMLs) can tailor MBSE methods to specific domains, existing approaches often lack standardized semantics, user guidance, and tool support to ensure consistent model creation and verification. This paper introduces a DSML framework tailored for the conceptual design of production systems, integrating both methodological guidance and standard-based domain knowledge. The approach builds upon the Software Platform Embedded Systems (SPES) framework and extends Systems Modeling Language (SysML) through the Unified Modeling Language (UML) profile mechanism, providing clear modeling constructs, viewpoint-specific diagram types, and automated consistency checks. To enhance comprehensibility and domain alignment, the framework incorporates supplementary DSMLs that capture structures and semantics from established industrial standards. The proposed method is evaluated using an aircraft production case study, demonstrating improved applicability of MBSE for the conceptual design of complex production systems. Full article
(This article belongs to the Special Issue Model-Based Systems Engineering (MBSE) for Complex Systems)
Show Figures

Figure 1

15 pages, 407 KB  
Article
Long-Term Biochemical and Cardiovascular Profiles 3–6 Years After Preeclampsia: Impact of Angiogenic Imbalance During Pregnancy
by Noah Costa, Judit Platero, Pablo Garcia-Manau, Olga Sanchez-Garcia, Clàudia Pellicer, Mariona Jordi, Zoraida Garcia, Carmen Garrido-Gimenez, Johana Ullmo, Madalina Nan, Josefina Mora, Alvaro Garcia-Osuna, Marta Choliz, Monica Cruz-Lemini, Maria del Carmen Medina and Elisa Llurba
J. Clin. Med. 2025, 14(23), 8389; https://doi.org/10.3390/jcm14238389 - 26 Nov 2025
Cited by 2 | Viewed by 820
Abstract
Background/Objectives: Preeclampsia is associated with long-term cardiovascular and metabolic risks. This study aimed to evaluate metabolic and cardiovascular biochemical profiles in women with a history of preeclampsia and angiogenic imbalance during pregnancy. Methods: We conducted a cross-sectional study at Hospital de la Santa [...] Read more.
Background/Objectives: Preeclampsia is associated with long-term cardiovascular and metabolic risks. This study aimed to evaluate metabolic and cardiovascular biochemical profiles in women with a history of preeclampsia and angiogenic imbalance during pregnancy. Methods: We conducted a cross-sectional study at Hospital de la Santa Creu i Sant Pau between August 2023 and July 2025. Participants had been prospectively enrolled during pregnancy (2018–2022) and were re-evaluated 3 to 6 years later. Blood and urine samples were collected after a 12-h fast to assess hematological, metabolic, and cardiovascular markers. Angiogenic profiles were determined using sFlt-1/PlGF ratios obtained during pregnancy. Multivariable linear regression models were used to assess associations with a history of PE and angiogenic imbalance, adjusting for relevant confounders. Results: 363 participants were included. 113 (31.1%) had a history of preeclampsia. Women with previous preeclampsia showed slightly higher high-sensitivity troponin T concentrations [4.0 (3.0–6.0) ng/L vs. 3.2 (3.0–5.0) ng/L, p = 0.03]. Women with sFlt-1/PlGF ≥38 exhibited significantly higher urinary protein [0.09 (0.07–0.18) g/L vs. 0.08 (0.07–0.13) g/L, p = 0.01], potassium [4.25 (4.07–4.40) mmol/L vs. 4.19 (4.02–4.37) mmol/L, p = 0.048], and LDH concentrations [168 (150–189) U/L vs. 163 (149–177) U/L, p = 0.046], and lower leukocyte counts [6150 (5348–7055) vs. 6250 (5430–7450) U/mL, p = 0.03]. Conclusions: Women with angiogenic imbalance during pregnancy display subtle alterations in renal and endothelial function markers years after delivery, whereas those with preeclampsia show slightly higher troponin concentrations. These findings, though clinically irrelevant, suggest that pregnancy-related vascular dysfunction may have different long-term manifestations depending on whether the maternal cardiovascular system was sufficiently compromised to develop overt preeclampsia. Full article
Show Figures

Graphical abstract

21 pages, 2201 KB  
Article
Impact of Ethanol Stress on Yarrowia lipolytica for Sustainable Bioconversion of Agro-Food Oil Wastes into Lipases and Lipids
by Amina Laribi, Joanna Bryś, Abderrahmane Selmania, Assia Ikhlef, Insaf Btaïche, Abdelghani Mouzai, Bartłomiej Zieniuk and Doria Naila Bouchedja
Foods 2025, 14(21), 3696; https://doi.org/10.3390/foods14213696 - 29 Oct 2025
Cited by 1 | Viewed by 1073
Abstract
Ethanol stress profoundly affects yeast metabolism, yet its integrated impact on lipase activity and lipid remodeling in Yarrowia lipolytica remains unexplored. Here, we investigated, for the first time, the combined effects of ethanol-induced stress on lipase production and fatty acid profiles in Y. [...] Read more.
Ethanol stress profoundly affects yeast metabolism, yet its integrated impact on lipase activity and lipid remodeling in Yarrowia lipolytica remains unexplored. Here, we investigated, for the first time, the combined effects of ethanol-induced stress on lipase production and fatty acid profiles in Y. lipolytica cultivated on two hydrophobic substrates: olive mill wastewater (OMW) and Waste Frying Oil (WFO). Ethanol was applied at increasing concentrations (3%, 5%, and 7% v/v), and the physiological responses were monitored over time (48, 72, and 96 h). Our results reveal a substrate-dependent and dose-dependent response to ethanol. Lipase activity was significantly enhanced at 5% ethanol, reaching 0.55 ± 0.11 U/mL in the OMW medium after 48 h. In comparison, mild stress (3%) induced the de novo synthesis of C20:1 (eicosenoic acid) and C20:2 (eicosadienoic acid), indicating reprogramming of lipid biosynthetic pathways. Oxidative stability, assessed by pressurized differential scanning calorimetry (PDSC), markedly improved in OMW-derived lipids, with τon increasing from 30.48 ± 0.80 to 47.07 ± 3.92 min and τmax from 35.73 ± 0.62 to 54.04 ± 1.99 min under 3% ethanol. Conversely, WFO-derived samples exhibited lower oxidative stability and less pronounced changes in lipid composition. These findings demonstrate that Y. lipolytica adapts its lipid metabolism differently depending on the substrate, and that controlled ethanol exposure can enhance both lipase secretion and lipid oxidative resistance, underscoring its potential as a robust biocatalyst for sustainable biorefineries and the valorization of agro-food oil wastes. Full article
Show Figures

Figure 1

15 pages, 867 KB  
Article
Antioxidant-Enzyme Profiles in Youth Athletes: Associations of SOD and GPX with Exercise and Implications for Endothelial Health
by Jonas Haferanke, Sebastian Freilinger, Lisa Baumgartner, Tobias Engl, Maximilian Dettenhofer, Stefanie Huber, Frauke Mühlbauer, Renate Oberhoffer and Thorsten Schulz
Int. J. Mol. Sci. 2025, 26(19), 9532; https://doi.org/10.3390/ijms26199532 - 29 Sep 2025
Viewed by 1510
Abstract
Oxidative stress is a key driver of endothelial dysfunction and early cardiovascular risk. Antioxidant enzymes such as superoxide dismutase (SOD) and glutathione peroxidase (GPX) are vital for vascular protection, especially during growth. While exercise-induced redox adaptations are well established in adults, data in [...] Read more.
Oxidative stress is a key driver of endothelial dysfunction and early cardiovascular risk. Antioxidant enzymes such as superoxide dismutase (SOD) and glutathione peroxidase (GPX) are vital for vascular protection, especially during growth. While exercise-induced redox adaptations are well established in adults, data in pediatric athletes are limited. This cross-sectional study examined associations between training load and systemic antioxidant enzyme activity in 203 youth athletes aged 10–16 years, also considering sex, age, sports discipline, and redox phenotypes. Physical activity was assessed via validated questionnaires and expressed as weekly hours and MET-hours. Fasting blood samples were analyzed for SOD and GPX. Statistical tests included t-test, ANOVA, regression, and k-means clustering. Antioxidant enzyme levels were stable across training volumes, sports disciplines, and age groups. Boys showed significantly higher SOD than girls (259.43 ± 54.02 U/mL vs. 226.93 ± 48.22 U/mL, p < 0.001); GPX levels were similar between sexes. Cluster analysis identified three distinct redox profiles with differing training and sex distributions. No linear association was observed between training load and enzyme activity. Findings suggest that youth athletes exhibit robust antioxidant defenses, with individual and sex-related factors playing a more prominent role than training volume. These results highlight the value of regular physical activity for vascular health during development and the need for longitudinal studies to track redox adaptation. Full article
(This article belongs to the Special Issue Molecular Mechanisms of Endothelial Dysfunction: Fourth Edition)
Show Figures

Graphical abstract

26 pages, 4843 KB  
Article
Development of Fermented Peach–Apricot Mixed Juice and Study of Its Storage Stability
by Shun Lv, Yao Zhao, Zeping Yang, Xiaolu Liu, Ruoqing Liu, Mingshan Lv and Liang Wang
Foods 2025, 14(17), 3128; https://doi.org/10.3390/foods14173128 - 6 Sep 2025
Cited by 1 | Viewed by 1539
Abstract
To address the challenge of postharvest spoilage in flat peaches and white apricots, we developed fermented peach–apricot mixed juice (PAMJ) using these fruits as raw materials through multi-strain synergistic fermentation. Its fermentation processes were optimised through uniform design and single-factor experiments. The flavour [...] Read more.
To address the challenge of postharvest spoilage in flat peaches and white apricots, we developed fermented peach–apricot mixed juice (PAMJ) using these fruits as raw materials through multi-strain synergistic fermentation. Its fermentation processes were optimised through uniform design and single-factor experiments. The flavour characteristics of PAMJ were analysed using an electronic nose, an electronic tongue, gas chromatography–mass spectrometry (GC-MS) and sensory evaluation indices. PAMJ demonstrated optimal performance in terms of peach–apricot flavour profile, sweetness-sourness balance, and overall acceptability, achieving the highest sensory scores. Additionally, GC-MS analysis identified 116 volatile organic compounds, with PAMJ exhibiting the highest contents of terpenes and ketones. PAMJ was identified as the optimal fermentation matrix. Subsequently, response surface methodology was used to optimise its fermentation parameters. PAMJ represented a post-mixing fermentation system wherein peaches and apricots were initially mixed and subsequently fermented with a bacterial consortium comprising Limosilactobacillus fermentum (15%), Lactobacillus acidophilus (10%), Levilactobacillus brevis (34%), Lacticaseibacillus paracasei subsp. Tolerans (13%), Lactiplantibacillus plantarum subsp. plantarum (13%) and Limosilactobacillus reuteri (15%). After fermentation with an initial inoculum concentration of 5.2 × 106 CFU/mL at 37 °C for 20 h, the initial soluble solid content of PAMJ increased from 16 to 16.5 °Brix, superoxide dismutase (SOD) activity increased from 250 to 295 U/mL and the number of volatile compounds (NVC) increased from 60 to 66. Furthermore, the storage stability of pasteurised PAMJ was evaluated by monitoring SOD and NVC at 5-day intervals. The data were analysed using kinetic and Arrhenius equations. The shelf life of PAMJ at 4 °C, 25 °C and 37 °C was 69, 48 and 39 days when NVC was used as the index and 99, 63 and 49 days when SOD activity was used as the index, respectively. These findings indicate that fermentation with lactic acid bacteria exerts positive effects on the quality of mixed juices, providing a novel strategy for processing speciality fruits in Xinjiang. Full article
(This article belongs to the Section Food Biotechnology)
Show Figures

Figure 1

16 pages, 11117 KB  
Article
Ultrasonography and Biomarkers in the Diagnostic Evaluation of Peritoneal Tuberculosis: A Case Series Analysis
by Andi Darma Putra, Gatot Purwoto, Yumeico Sachi, Chandra William Suhendar, Ilham Nugroho, Izzati Saidah, Jourdan Wirasugianto, Amelia, Lasmini Syariatin and Graciella Angelica Lukas
Diagnostics 2025, 15(16), 2008; https://doi.org/10.3390/diagnostics15162008 - 11 Aug 2025
Cited by 2 | Viewed by 2129
Abstract
Objectives: This study aims to describe the ultrasound findings and biomarker profiles (CA-125, HE4, CEA, ADA, and IGRA) in confirmed cases of peritoneal tuberculosis (PTB) and to discuss their relevance in clinical evaluation. Methods: This is a retrospective study utilizing data from 12 [...] Read more.
Objectives: This study aims to describe the ultrasound findings and biomarker profiles (CA-125, HE4, CEA, ADA, and IGRA) in confirmed cases of peritoneal tuberculosis (PTB) and to discuss their relevance in clinical evaluation. Methods: This is a retrospective study utilizing data from 12 female subjects with a confirmed PTB diagnosis at Cipto Mangunkusumo Hospital and Hermina Depok Hospital between 2018 and 2023. Data were extracted from medical records. Biomarker levels were measured using standardized assays in a single accredited laboratory. Ultrasonography was performed using the Mindray Resona 7 system. Results: The mean age was 33.0 ± 9.7 years. Ultrasonography identified significant features of PTB, such as hydrosalpinx 7 (58.3%), adhesions 6 (50%), ascites 7 (58.3%), cystic/mass-like lesions 4 (33.3%), and involvement of the rectosigmoid colon and small bowel 2 (16.6%). CA-125 levels were elevated (mean: 484.25 U/mL), and HE4 was high in 41.6% of cases (mean: 66.8 pmol/L). CEA levels remained low (mean: 1.725 ng/mL), and ADA levels were elevated in all patients (mean: 45.8 U/L). IGRA testing yielded a 75% positivity rate, with one patient converting from negative to positive after a month. Conclusions: Ultrasound remains a valuable imaging modality for identifying characteristic features of PTB, particularly hydrosalpinx and ascites. Elevated CA-125 and ADA, alongside IGRA results, may support clinical suspicion and help guide diagnosis in settings where invasive procedures are limited. Full article
(This article belongs to the Section Medical Imaging and Theranostics)
Show Figures

Figure 1

17 pages, 2006 KB  
Article
Efficient Conditions of Enzyme-Assisted Extractions and Pressurized Liquids for Recovering Polyphenols with Antioxidant Capacity from Pisco Grape Pomace as a Sustainable Strategy
by Jacqueline Poblete, Mario Aranda and Issis Quispe-Fuentes
Molecules 2025, 30(14), 2977; https://doi.org/10.3390/molecules30142977 - 15 Jul 2025
Cited by 8 | Viewed by 1945
Abstract
The pisco industry generates significant environmental waste, particularly grape pomace, which is a rich source of phenolic compounds. Emerging extraction technologies offer promising alternatives for recovering these bioactive components. This study evaluated enzyme-assisted extraction (EAE) and pressurized liquid extraction (PLE) techniques using response [...] Read more.
The pisco industry generates significant environmental waste, particularly grape pomace, which is a rich source of phenolic compounds. Emerging extraction technologies offer promising alternatives for recovering these bioactive components. This study evaluated enzyme-assisted extraction (EAE) and pressurized liquid extraction (PLE) techniques using response surface methodology to optimize phenolic compound yield and antioxidant capacity. Specifically, a D-optimal design was applied for EAE, and a Box–Behnken design was applied for PLE. The optimal extraction conditions for EAE were 0.75 U/mL of tannase, 40 U/mL of cellulase, 20 °C, and 15 min. For PLE, the optimal parameters were 54% ethanol, 113 °C, and three extraction cycles. These conditions yielded 38.49 mg GAE g−1 dw and 50.03 mg GAE g−1 dw of total polyphenols and antioxidant capacities of 342.47 μmol TE g−1 dw and 371.00 μmol TE g−1 dw, respectively. The extracts obtained under optimal conditions were further characterized through chromatographic techniques to determine their phenolic profiles. Seven phenolic compounds were identified: gallic acid, catechin, epicatechin, 4-hydroxybenzoic acid, quercetin-3-rutinoside hydrate, quercetin-3-O-rhamnoside, and kaempferol. PLE extracts exhibited the highest concentration of these compounds. These findings demonstrate that recovering antioxidant-rich phenolic compounds from pisco grape pomace using innovative extraction methods is a viable strategy for obtaining functional ingredients and supporting sustainable industrial practices. Full article
Show Figures

Figure 1

13 pages, 845 KB  
Article
Paradox of Low CA-125 in Patients with Decompensated Congestive Heart Failure
by Raquel López-Vilella, Borja Guerrero Cervera, Víctor Donoso Trenado, Julia Martínez-Solé, Sara Huélamo Montoro, Valero Soriano Alfonso, Franco Appiani, Luis Martínez Dolz and Luis Almenar-Bonet
Biomedicines 2025, 13(7), 1679; https://doi.org/10.3390/biomedicines13071679 - 9 Jul 2025
Cited by 2 | Viewed by 987
Abstract
Background/Objectives: Patients diagnosed with decompensated congestive heart failure (HF) often have elevated CA-125 levels, attributed to systemic congestion. However, a subgroup of patients presents with normal CA-125 levels. The primary objective of this study was to characterize the clinical, analytical, and echocardiographic [...] Read more.
Background/Objectives: Patients diagnosed with decompensated congestive heart failure (HF) often have elevated CA-125 levels, attributed to systemic congestion. However, a subgroup of patients presents with normal CA-125 levels. The primary objective of this study was to characterize the clinical, analytical, and echocardiographic profiles of patients admitted for decompensated congestive HF according to their CA-125 levels. The secondary objective was to analyze mortality after discharge. Methods: We conducted a retrospective study of patients hospitalized for a decompensated congestive HF episode. Recruitment was consecutive over more than 4 years (December 2019–June 2024), with 3151 patients recruited. Scheduled admissions, transfers from other hospitals, pulmonary congestion patterns, mixed patterns, and low output were the exclusion criteria. The final number of patients included was 166, all with an isolated systemic congestion pattern: CA-125 ≤ 50 U/mL: 38, and CA-125 > 50 U/mL: 128. Results: The comparative analysis between the groups showed that patients with CA-125 ≤ 50 U/mL were more often women (p < 0.05). They also had lower bilirubin and GOT/AST levels (p < 0.05). The percentage of patients with a preserved left ventricular ejection fraction (≥50%) was higher in the CA-125 ≤ 50 U/mL group (p < 0.05). The right ventricular (RV) size and inferior vena cava (IVC) were enlarged in both groups but with no significant differences (p < 0.05). However, the degree of RV dysfunction was greater in the CA-125 > 50 U/mL group, while the proportion of patients with inspiratory collapse of the IVC was higher in the CA-125 ≤ 50 U/mL group (p < 0.05). Survival curves differed from the first month and throughout the follow-up, with higher mortality in the CA-125 > 50 U/mL group. Thus, the probability of being alive at the end of the follow-up was over 50% in the CA-125 ≤ 50 U/mL group, while in the CA-125 > 50 U/mL group, it was around 25% (p < 0.05). Conclusions: The proportion of patients with decompensated congestive HF and systemic congestion who present with a low CA-125 level is close to 25%. These patients are mostly women with a preserved ejection fraction and inspiratory collapse of the IVC of >50%. Moreover, they have a higher survival rate, so a low CA-125 could help identify a subgroup of patients with a better prognosis. Full article
Show Figures

Graphical abstract

23 pages, 1193 KB  
Article
Application of Commercial Pectinase as a Biocatalyst During Self-Induced Anaerobic Fermentation of Coffee (Coffea arabica L. var. Typica)
by Marcelo Edvan dos Santos Silva, Rodrigo Lira de Oliveira, Marcilio Martins de Moraes, Claudio Augusto Gomes da Camara, Suzana Pedroza da Silva and Tatiana Souza Porto
Fermentation 2025, 11(7), 361; https://doi.org/10.3390/fermentation11070361 - 22 Jun 2025
Cited by 2 | Viewed by 2421
Abstract
This study investigated the impact of enzyme treatment on the physicochemical parameters and volatile and bioactive composition of Arabica coffee beans during self-induced anaerobic fermentation (SIAF). The physicochemical parameters of the beans treated with the enzyme solution were monitored over a 120 h [...] Read more.
This study investigated the impact of enzyme treatment on the physicochemical parameters and volatile and bioactive composition of Arabica coffee beans during self-induced anaerobic fermentation (SIAF). The physicochemical parameters of the beans treated with the enzyme solution were monitored over a 120 h fermentation period. The results showed that increasing enzyme concentration reduced the levels of reducing sugars and phenolic compounds, leading to decrease in antioxidant activity. Pectin lyase activity was highest in beans treated with 10 U.·mL−1, while polygalacturonase activity fluctuated throughout fermentation. The highest caffeine content (722.09 ± 3.7 mg·100g−1) was found in beans treated with 5 U.mL−1 after 72 h of fermentation. In contrast, trigonelline (1028.75 ± 31.4 mg·100g−1) and 5-O-caffeoylquinic acid (5CQA) (423.46 ± 40.3 mg·100g−1) were more prominent in unfermented beans. Volatile formation showed a positive correlation with enzyme concentration, with beans treated with 10 U·mL−1 exhibiting a more diverse volatile profile in the first 24 h. These findings suggest that enzymatic treatment modulates coffee’s volatile and bioactive composition, enhancing levels of aromatic compounds that are directly linked to the sensory quality of the coffee beverage. Full article
(This article belongs to the Special Issue Microbiota and Metabolite Changes in Fermented Foods)
Show Figures

Figure 1

22 pages, 3416 KB  
Article
Genome-Driven Discovery of a Fe2+-Dependent Chitin Deacetylase from Bacillus pumilus B866 with Enhanced Thermostability
by Tongjian Li, Yuetong Fu, Xinrong Xiao, Yiran Wang, Yang Sun and Ling Jiang
Fermentation 2025, 11(6), 327; https://doi.org/10.3390/fermentation11060327 - 6 Jun 2025
Cited by 3 | Viewed by 1915
Abstract
Chitin deacetylase (CDA) plays a pivotal role in converting chitin to chitosan, yet industrial applications remain constrained by low enzymatic activity, instability under process conditions, and insufficient understanding of metalloenzyme activation mechanisms. Addressing these challenges, we conducted a genome-driven investigation of 151 salt-tolerant [...] Read more.
Chitin deacetylase (CDA) plays a pivotal role in converting chitin to chitosan, yet industrial applications remain constrained by low enzymatic activity, instability under process conditions, and insufficient understanding of metalloenzyme activation mechanisms. Addressing these challenges, we conducted a genome-driven investigation of 151 salt-tolerant Bacillus strains to identify robust CDAs tailored for industrial demands. Genomic analysis revealed 120 strains harboring CDA genes, with Bacillus pumilus B866 exhibiting the highest native activity (105.93 U/mL). Through systematic medium optimization—identifying lactose, yeast extract, and FeSO4 as critical components—CDA production in B866 surged to 191.32 U/mL, a 2.39-fold increase over baseline. Heterologous expression of BpCDA in E. coli yielded a recombinant enzyme (123.27 U/mL) with superior thermostability (retaining > 42.9% activity after 24 h at 55 °C) and broad pH adaptability (>81.4% activity at pH 7.0–9.0). Notably, BpCDA demonstrated unique Fe2+-dependent activation (186.4% activity enhancement at 1 mM), contrasting with Mg2+-dependent systems in prior studies. Comparative genomic and pan-genome analyses underscored evolutionary adaptations linked to saline–alkaline niches, while biosynthetic gene cluster profiling revealed strain-specific metabolic potentials independent of genome size. This study resolves critical limitations in CDA performance by integrating genome mining, targeted screening, and metalloenzyme engineering, establishing a scalable platform for sustainable chitin valorization. The optimized BpCDA, with its industrial-compatible stability and novel activation mechanism, represents a significant advancement toward efficient, eco-friendly chitosan production. Full article
(This article belongs to the Special Issue Applied Microorganisms and Industrial/Food Enzymes, 2nd Edition)
Show Figures

Figure 1

36 pages, 2094 KB  
Article
Generating Accessible Webpages from Models
by Karla Ordoñez-Briceño, José R. Hilera, Luis De-Marcos and Rodrigo Saraguro-Bravo
Computers 2025, 14(6), 213; https://doi.org/10.3390/computers14060213 - 31 May 2025
Cited by 1 | Viewed by 2008
Abstract
Despite significant efforts to promote web accessibility through the adoption of various standards and tools, the web remains inaccessible to many users. One of the main barriers is the limited knowledge of accessibility issues among website designers. This gap in expertise results in [...] Read more.
Despite significant efforts to promote web accessibility through the adoption of various standards and tools, the web remains inaccessible to many users. One of the main barriers is the limited knowledge of accessibility issues among website designers. This gap in expertise results in the development of websites that fail to meet accessibility standards, hindering access for people with diverse abilities and needs. In response to this challenge, this paper presents the ACG WebAcc prototype, which enables the automatic generation of accessible HTML code using a model-driven development (MDD) approach. The tool takes as input a Unified Modeling Language (UML) model, with a specific profile, and incorporates predefined Object Constraint Language (OCL) rules to ensure compliance with accessibility guidelines. By automating this process, ACG WebAcc reduces the need for extensive knowledge of accessibility standards, making it easier for designers to create accessible websites. Full article
Show Figures

Figure 1

20 pages, 5265 KB  
Article
Isolation and Characterization of L-Asparaginase-Producing Bacteria from the Arabian–Persian Gulf Region: First Report on Bacillus xiamenensis ASP-J1-4 as a Producer and Its Potential Application
by Ghofran M. Al-Harbi, Essam Kotb, Abeer A. Almiman, Mahmoud M. Berekaa, Salwa Alhamad, Nada F. Alahmady, Meneerah A. Aljafary, Nadiyah M. Alqazlan, Reem I. Alyami, Joud M. Alqarni and Ebtesam Abdullah Al-Suhaimi
Mar. Drugs 2025, 23(5), 194; https://doi.org/10.3390/md23050194 - 29 Apr 2025
Cited by 1 | Viewed by 2317
Abstract
L-asparaginase (L-ASNase) functions as a chemotherapeutic enzyme with antitumor properties. It facilitates the degradation of L-asparagine (L-ASN), a vital amino acid required for the proliferation of tumor cells. In this study, we have isolated 177 L-ASNase-producing strains from the aquatic environment of the [...] Read more.
L-asparaginase (L-ASNase) functions as a chemotherapeutic enzyme with antitumor properties. It facilitates the degradation of L-asparagine (L-ASN), a vital amino acid required for the proliferation of tumor cells. In this study, we have isolated 177 L-ASNase-producing strains from the aquatic environment of the Arabian–Persian Gulf. The most potent isolate, ASP-J1-4, was an endophyte recovered from the seablite Suaeda maritima and was molecularly identified as B. xiamenensis (accession number PQ593941). The enzyme purified through DEAE-Sepharose displayed a molecular weight of 37 kDa based on the SDS-PAGE profile and lacked detectable L-glutaminase (L-GTNase) activity. Optimal enzyme activity was at 40 °C and pH 9.0, with stability at pH 7–9. The maximum stimulation effect was found in the presence of Fe3+, Mn2+, and Na+ ions, respectively. The enzyme demonstrated a Vmax of 35.71 U/mL and a Km of 0.15 mM. Interestingly, ASP-J1-4 L-ASNase showed a dose-dependent inhibition against human colon carcinoma (HCT-116) and cervical Henrietta Lacks (HeLa) cell lines, with IC50 values of 15.42 µg/mL and 12.13 µg/mL, respectively. These findings collectively suggest a biocompatible, efficient, and robust enzyme for potential applications in tumor therapy after validation of in vivo studies and clinical trials. This study introduces the first deep screening program for L-ASNase-producing bacteria harboring in the Arabian–Persian Gulf region. In addition, it launches B. xiamenensis and other species as new sources of L-ASNase. Full article
(This article belongs to the Special Issue Pharmacological Potential of Marine Natural Products, 2nd Edition)
Show Figures

Graphical abstract

Back to TopTop