Sign in to use this feature.

Years

Between: -

Subjects

remove_circle_outline
remove_circle_outline
remove_circle_outline
remove_circle_outline

Journals

Article Types

Countries / Regions

Search Results (37)

Search Parameters:
Keywords = TreeQSM

Order results
Result details
Results per page
Select all
Export citation of selected articles as:
23 pages, 11089 KB  
Article
Quantifying Broad-Leaved Korean Pine Forest Structure Using Terrestrial Laser Scanning (TLS), Changbai Mountain, China
by Jingcheng Luo, Qingda Chen, Zhichao Wu, Tian Gao, Li Zhou, Jiaojiao Deng, Yansong Zhang and Dapao Yu
Remote Sens. 2025, 17(24), 4049; https://doi.org/10.3390/rs17244049 - 17 Dec 2025
Viewed by 362
Abstract
Accurate assessment of stand structure is fundamental for elucidating the relationship between forest structure and ecological function, which is vital for enhancing forest quality and ecosystem services. This study, conducted in a 1 hm2 plot of old-growth broadleaved-Korean pine forest in Changbai [...] Read more.
Accurate assessment of stand structure is fundamental for elucidating the relationship between forest structure and ecological function, which is vital for enhancing forest quality and ecosystem services. This study, conducted in a 1 hm2 plot of old-growth broadleaved-Korean pine forest in Changbai Mountain, integrated Terrestrial Laser Scanning (TLS), precise geographic coordinates, Quantitative Structure Models (QSM), and wood density data. This methodology enabled a precise, non-destructive quantification of key structural parameters—DBH, tree height, crown overlap, stand volume, and carbon storage—and the development of species-specific allometric equations. The results demonstrated that TLS-derived DBH estimates were 99% accurate, consistent across diameter classes. The overall crown overlap rate (DBH ≥ 5 cm) was 59.1%, decreasing markedly to 26.7% and 19.2% at DBH thresholds of 20 cm and 30 cm, respectively. Allometric models based on DBH showed higher predictive accuracy for stem biomass than for branches, and for broadleaved species over conifers. Notably, conventional models overestimated stem biomass while underestimating branch biomass by 1.34–92.85%, highlighting biases from limited large-tree samples. The integrated TLS-QSM approach provides a robust alternative for accurate biomass estimation, establishing a critical foundation for large-scale, non-destructive allometric modeling. Its broader applicability, however, necessitates further validation across diverse forest ecosystems. Full article
Show Figures

Figure 1

24 pages, 6603 KB  
Article
Advancing Forest Inventory in Tropical Rainforests: A Multi-Source LiDAR Approach for Accurate 3D Tree Modeling and Volume Estimation
by Zongzhu Chen, Ziwei Lin, Tiezhu Shi, Dongping Deng, Yiqing Chen, Xiaoyan Pan, Xiaohua Chen, Tingtian Wu, Jinrui Lei and Yuanling Li
Remote Sens. 2025, 17(17), 3030; https://doi.org/10.3390/rs17173030 - 1 Sep 2025
Cited by 1 | Viewed by 1783
Abstract
This study proposes an Automatic Branch Modeling (ABM) framework that combines AdTree and AdQSM algorithms to reconstruct individual tree models and estimate timber volume from fused Hand-held Laser Scanners (HLS) and Unmanned Aerial Vehicle Laser Scanners (UAV-LS) point cloud data. The research focuses [...] Read more.
This study proposes an Automatic Branch Modeling (ABM) framework that combines AdTree and AdQSM algorithms to reconstruct individual tree models and estimate timber volume from fused Hand-held Laser Scanners (HLS) and Unmanned Aerial Vehicle Laser Scanners (UAV-LS) point cloud data. The research focuses on two 50 × 50 m primary tropical rainforest plots in Hainan Island, China, characterized by dense and vertically stratified vegetation. Key steps include multi-source point cloud registration and noise removal, individual tree segmentation using the Comparative Shortest Path (CSP) algorithm, extraction of diameter at breast height (DBH) and tree height, and 3D reconstruction and volume estimation via cylindrical fitting and convex polyhedron decomposition. Results demonstrate high accuracy in parameter extraction, with DBH estimation achieving R2 = 0.89–0.90, RMSE = 2.93–3.95 cm and RMSE% = 13.95–14.75%, while tree height estimation yielded R2 = 0.89–0.94, RMSE = 1.26–1.81 m and RMSE% = 9.41–13.2%. Timber volume estimates showed strong agreement with binary volume models (R2 = 0.90–0.94, RMSE = 0.10–0.18 m3, RMSE% = 32.33–34.65%), validated by concordance correlation coefficients (CCC) of 0.95–0.97. The fusion of HLS (ground-level trunk details) and UAV-LS (canopy structure) data significantly improved structural completeness, overcoming occlusion challenges in dense forests. This study highlights the efficacy of multi-source LiDAR fusion and 3D modeling for precise forest inventory in complex ecosystems. The ABM framework provides a scalable, non-destructive alternative to traditional methods, supporting carbon stock assessment and sustainable forest management in tropical rainforests. Future work should refine individual tree segmentation and wood-leaf separation to further enhance accuracy in heterogeneous environments. Full article
(This article belongs to the Special Issue Close-Range LiDAR for Forest Structure and Dynamics Monitoring)
Show Figures

Graphical abstract

16 pages, 2462 KB  
Article
Allometric Equations for Aboveground Biomass Estimation in Wet Miombo Forests of the Democratic Republic of the Congo Using Terrestrial LiDAR
by Jonathan Ilunga Muledi, Stéphane Takoudjou Momo, Pierre Ploton, Augustin Lamulamu Kamukenge, Wilfred Kombe Ibey, Blaise Mupari Pamavesi, Benoît Amisi Mushabaa, Mylor Ngoy Shutcha, David Nkulu Mwenze, Bonaventure Sonké, Urbain Mumba Tshanika, Benjamin Toirambe Bamuninga, Cléto Ndikumagenge and Nicolas Barbier
Environments 2025, 12(8), 260; https://doi.org/10.3390/environments12080260 - 29 Jul 2025
Viewed by 2102
Abstract
Accurate assessments of aboveground biomass (AGB) stocks and their changes in extensive Miombo forests are challenging due to the lack of site-specific allometric equations (AEs). Terrestrial Laser Scanning (TLS) is a non-destructive method that enables the calibration of AEs and has recently been [...] Read more.
Accurate assessments of aboveground biomass (AGB) stocks and their changes in extensive Miombo forests are challenging due to the lack of site-specific allometric equations (AEs). Terrestrial Laser Scanning (TLS) is a non-destructive method that enables the calibration of AEs and has recently been validated by the IPCC guidelines for carbon accounting within the REDD+ framework. TLS surveys were carried out in five non-contiguous 1-ha plots in two study sites in the wet Miombo forest of Katanga, in the Democratic Republic Congo. Local wood densities (WD) were determined from wood cores taken from 619 trees on the sites. After a careful checking of Quantitative Structure Models (QSMs) output, the individual volumes of 213 trees derived from TLS data processing were converted to AGB using WD. Four AEs were calibrated using different predictors, and all presented strong performance metrics (e.g., R2 ranging from 90 to 93%), low relative bias and relative individual mean error (11.73 to 16.34%). Multivariate analyses performed on plot floristic and structural data showed a strong contrast in terms of composition and structure between sites and between plots within sites. Even though the whole variability of the biome has not been sampled, we were thus able to confirm the transposability of results within the wet Miombo forests through two cross-validation approaches. The AGB predictions obtained with our best AE were also compared with AEs found in the literature. Overall, an underestimation of tree AGB varying from −35.04 to −19.97% was observed when AEs from the literature were used for predicting AGB in the Miombo of Katanga. Full article
Show Figures

Figure 1

20 pages, 6563 KB  
Article
Determining the Structural Characteristics of Farmland Shelterbelts in a Desert Oasis Using LiDAR
by Xiaoxiao Jia, Huijie Xiao, Zhiming Xin, Junran Li and Guangpeng Fan
Forests 2025, 16(8), 1221; https://doi.org/10.3390/f16081221 - 24 Jul 2025
Viewed by 666
Abstract
The structural analysis of shelterbelts forms the foundation of their planning and management, yet the scientific and effective quantification of shelterbelt structures requires further investigation. This study developed an innovative heterogeneous analytical framework, integrating three key methodologies: the LeWoS algorithm for wood–leaf separation, [...] Read more.
The structural analysis of shelterbelts forms the foundation of their planning and management, yet the scientific and effective quantification of shelterbelt structures requires further investigation. This study developed an innovative heterogeneous analytical framework, integrating three key methodologies: the LeWoS algorithm for wood–leaf separation, TreeQSM for structural reconstruction, and 3D alpha-shape spatial quantification, using terrestrial laser scanning (TLS) technology. This framework was applied to three typical farmland shelterbelts in the Ulan Buh Desert oasis, enabling the first precise quantitative characterization of structural components during the leaf-on stage. The results showed the following to be true: (1) The combined three-algorithm method achieved ≥90.774% relative accuracy in extracting structural parameters for all measured traits except leaf surface area. (2) Branch length, diameter, surface area, and volume decreased progressively from first- to fourth-order branches, while branch angles increased with ascending branch order. (3) The trunk, branch, and leaf components exhibited distinct vertical stratification. Trunk volume and surface area decreased linearly with height, while branch and leaf volumes and surface areas followed an inverted U-shaped distribution. (4) Horizontally, both surface area density (Scd) and volume density (Vcd) in each cube unit exhibited pronounced edge effects. Specifically, the Scd and Vcd were greatest between 0.33 and 0.60 times the shelterbelt’s height (H, i.e., mid-canopy). In contrast, the optical porosity (Op) was at a minimum of 0.43 H to 0.67 H, while the volumetric porosity (Vp) was at a minimum at 0.25 H to 0.50 H. (5) The proposed volumetric stratified porosity (Vsp) metric provides a scientific basis for regional farmland shelterbelt management strategies. This three-dimensional structural analytical framework enables precision silviculture, with particular relevance to strengthening ecological barrier efficacy in arid regions. Full article
(This article belongs to the Section Forest Inventory, Modeling and Remote Sensing)
Show Figures

Figure 1

19 pages, 4165 KB  
Article
Tree Trunk Curvature Extraction Based on Terrestrial Laser Scanning Point Clouds
by Chenxin Fan, Yizhou Lan and Feizhou Zhang
Forests 2025, 16(5), 797; https://doi.org/10.3390/f16050797 - 9 May 2025
Cited by 3 | Viewed by 1127
Abstract
The degree of tree curvature exerts a significant influence on the utilization of forestry resources. This study proposes an enhanced quantitative structural modeling (QSM) method, founded upon terrestrial laser scanning (TLS) point cloud data, for the precise extraction of 3D curvature characteristics of [...] Read more.
The degree of tree curvature exerts a significant influence on the utilization of forestry resources. This study proposes an enhanced quantitative structural modeling (QSM) method, founded upon terrestrial laser scanning (TLS) point cloud data, for the precise extraction of 3D curvature characteristics of tree trunks. The conventional approach operates under the assumption that the tree trunk constitutes an upright rotating body, thereby disregarding the tree trunk’s true curvature morphology. The proposed method is founded on the classical QSM algorithm and introduces two zoom factors that can dynamically adjust the fitting parameters. This improvement leads to enhanced accuracy in the representation of tree trunk curvature and reduced computational complexity. The study utilized 146 sample trees from 13 plots in Jixi, Anhui Province, which were collected and pre-processed by TLS. The study combines point cloud segmentation, manual labeling of actual curvature and dual-factor experiments, and uses quadratic polynomials and simulated annealing algorithms to determine the optimal model factors. The validation results demonstrate that the enhanced method exhibits a greater degree of concordance between the predicted and actual curvature values within the validation set. In the regression equation, the coefficient of the two-factor method for fitting a straight line is 0.95, which is substantially higher than the 0.75 of the one-factor method. Furthermore, the two-factor model has an R2 of 0.21, indicating that the two-factor optimization method generates a significantly smaller error compared to the one-factor model (with an R2 of 0.12). In addition, this study discusses the possible reasons for the error in the results, as well as the shortcomings and outlook. The experimental results demonstrate the augmented method’s capacity to accurately reconstruct the 3D curvature of tree trunks in most cases. This study provides an efficient and accurate method for conducting fine-grained forest resource measurements and tree bending studies. Full article
(This article belongs to the Section Forest Inventory, Modeling and Remote Sensing)
Show Figures

Figure 1

15 pages, 11359 KB  
Technical Note
Improving Aboveground Biomass Estimation in Beech Forests with 3D Tree Crown Parameters Derived from UAV-LS
by Nicola Puletti, Simone Innocenti, Matteo Guasti, Cesar Alvites and Carlotta Ferrara
Remote Sens. 2025, 17(9), 1497; https://doi.org/10.3390/rs17091497 - 23 Apr 2025
Cited by 3 | Viewed by 1558
Abstract
Accurate estimates of aboveground biomass (AGB) are essential for forest policies to reduce carbon emissions. Unmanned aerial laser scanning (UAV-LS) offers unprecedented millimetric detail but is underutilized in monitoring broadleaf Mediterranean forests compared to coniferous ones. This study aims to design and evaluate [...] Read more.
Accurate estimates of aboveground biomass (AGB) are essential for forest policies to reduce carbon emissions. Unmanned aerial laser scanning (UAV-LS) offers unprecedented millimetric detail but is underutilized in monitoring broadleaf Mediterranean forests compared to coniferous ones. This study aims to design and evaluate a procedure for AGB estimates based on the predictive power of crown features. In the first step, we manually created Quantitative Structure Models (QSMs) for 320 trees using data from UAV laser scanning (UAV-LS), airborne laser scanning (ALS), and co-registered terrestrial laser scanning (TLS). This provided the most accurate non-destructive estimate of aboveground biomass (AGB) in the absence of destructive measurements. For each reference tree we also measured crown projection and crown volume to build two separated models relating AGB to such crown features. In the second phase, we evaluated the potential of UAV-LS for quantifying AGB in a pure European beech (Fagus sylvatica) forest and compared it with traditional ALS estimates, using fully automatic procedures. The two obtained tree-level AGB models were then tested using three datasets derived from 35 sampling plots over the same study area: (a) 1130 trees manually segmented (phase-2 reference); (b) trees automatically extracted from ALS data; and (c) trees automatically extracted from UAV-LS data. Results demonstrate that detailed UAV-LS data improve model sensitivity compared to ALS data (RMSE = 45.6 Mg ha−1, RMSE% = 13.4%, R2 = 0.65, for the best ALS model; RMSE = 44.0 Mg ha−1, RMSE% = 12.9%, R2 = 0.67, for the best UAV-LS model), allowing for the detection of AGB differences even in quite homogenous forest structures. Overall, this study demonstrates the combined use of both laser scanner data can foster non-destructive and more precise AGB estimation than the use of only one, in forested areas across hectare scales (1 to 100 ha). Full article
Show Figures

Figure 1

20 pages, 16939 KB  
Article
A Method for the 3D Reconstruction of Landscape Trees in the Leafless Stage
by Jiaqi Li, Qingqing Huang, Xin Wang, Benye Xi, Jie Duan, Hang Yin and Lingya Li
Remote Sens. 2025, 17(8), 1473; https://doi.org/10.3390/rs17081473 - 20 Apr 2025
Cited by 2 | Viewed by 2259
Abstract
Three-dimensional models of trees can help simulate forest resource management, field surveys, and urban landscape design. With the advancement of Computer Vision (CV) and laser remote sensing technology, forestry researchers can use images and point cloud data to perform digital modeling. However, modeling [...] Read more.
Three-dimensional models of trees can help simulate forest resource management, field surveys, and urban landscape design. With the advancement of Computer Vision (CV) and laser remote sensing technology, forestry researchers can use images and point cloud data to perform digital modeling. However, modeling leafless tree models that conform to tree growth rules and have effective branching remains a major challenge. This article proposes a method based on 3D Gaussian Splatting (3D GS) to address this issue. Firstly, we compared the reconstruction of the same tree and confirmed the advantages of the 3D GS method in tree 3D reconstruction. Secondly, seven landscape trees were reconstructed using the 3D GS-based method, to verify the effectiveness of the method. Finally, the 3D reconstructed point cloud was used to generate the QSM and extract tree feature parameters to verify the accuracy of the reconstructed model. Our results indicate that this method can effectively reconstruct the structure of real trees, and especially completely reconstruct 3rd-order branches. Meanwhile, the error of the Diameter at Breast Height (DBH) of the model is below 1.59 cm, with a relative error of 3.8–14.6%. This proves that 3D GS effectively solved the problems of inconsistency between tree models and real growth rules, as well as poor branch structure in tree reconstruction models, providing new insights and research directions for the 3D reconstruction and visualization of landscape trees in the leafless stage. Full article
Show Figures

Figure 1

27 pages, 11161 KB  
Article
Quantifying Tree Structural Change in an African Savanna by Utilizing Multi-Temporal TLS Data
by Tasiyiwa Priscilla Muumbe, Jussi Baade, Pasi Raumonen, Corli Coetsee, Jenia Singh and Christiane Schmullius
Remote Sens. 2025, 17(5), 757; https://doi.org/10.3390/rs17050757 - 22 Feb 2025
Cited by 1 | Viewed by 1516
Abstract
Structural changes in savanna trees vary spatially and temporally because of both biotic and abiotic drivers, as well as the complex interactions between them. Given this complexity, it is essential to monitor and quantify woody structural changes in savannas efficiently. We implemented a [...] Read more.
Structural changes in savanna trees vary spatially and temporally because of both biotic and abiotic drivers, as well as the complex interactions between them. Given this complexity, it is essential to monitor and quantify woody structural changes in savannas efficiently. We implemented a non-destructive approach based on Terrestrial Laser Scanning (TLS) and Quantitative Structure Models (QSMs) that offers the unique advantage of investigating changes in complex tree parameters, such as volume and branch length parameters that have not been previously reported for savanna trees. Leaf-off multi-scan TLS point clouds were acquired during the dry season, using a Riegl VZ1000 TLS, in September 2015 and October 2019 at the Skukuza flux tower in Kruger National Park, South Africa. These three-dimensional (3D) data covered an area of 15.2 ha with an average point density of 4270 points/m2 (0.015°) and 1600 points/m2 (0.025°) for the 2015 and 2019 clouds, respectively. Individual tree segmentation was applied on the two clouds using the comparative shortest-path algorithm in LiDAR 360(v5.4) software. We reconstructed optimized QSMs and assessed tree structural parameters such as Diameter at Breast Height (DBH), tree height, crown area, volume, and branch length at individual tree level. The DBH, tree height, crown area, and trunk volume showed significant positive correlations (R2 > 0.80) between scanning periods regardless of the difference in the number of points of the matched trees. The opposite was observed for total and branch volume, total number of branches, and 1st-order branch length. As the difference in the point densities increased, the difference in the computed parameters also increased (R2 < 0.63) for a high relative difference. A total of 45% of the trees present in 2015 were identified in 2019 as damaged/felled (75 trees), and the volume lost was estimated to be 83.4 m3. The results of our study showed that volume reconstruction algorithms such as TreeQSMs and high-resolution TLS datasets can be used successfully to quantify changes in the structure of savanna trees. The results of this study are key in understanding savanna ecology given its complex and dynamic nature and accurately quantifying the gains and losses that could arise from fire, drought, herbivory, and other abiotic and biotic disturbances. Full article
(This article belongs to the Special Issue Remote Sensing of Savannas and Woodlands II)
Show Figures

Figure 1

18 pages, 5891 KB  
Article
Discovering Tree Architecture: A Comparison of the Performance of 3D Digitizing and Close-Range Photogrammetry
by Kristýna Šleglová, Marek Hrdina and Peter Surový
Remote Sens. 2025, 17(2), 202; https://doi.org/10.3390/rs17020202 - 8 Jan 2025
Viewed by 1888
Abstract
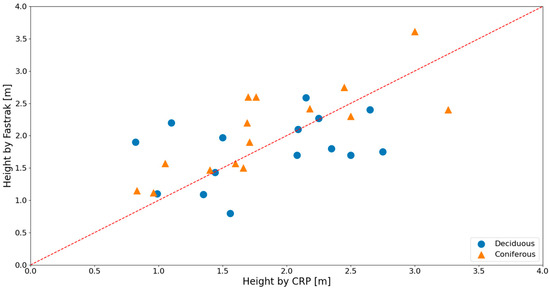
Accurate measurement of tree architecture is vital for understanding forest dynamics and supporting effective forest management. This study evaluates close-range photogrammetry (CRP) using TreeQSM (v2.4.1) software, reconstructing 3D tree structures in both deciduous and coniferous species and comparing its performance to the Fastrak [...] Read more.
Accurate measurement of tree architecture is vital for understanding forest dynamics and supporting effective forest management. This study evaluates close-range photogrammetry (CRP) using TreeQSM (v2.4.1) software, reconstructing 3D tree structures in both deciduous and coniferous species and comparing its performance to the Fastrak 3D digitizing method. CRP proved less labor-intensive and effective for estimating parameters like tree height, stem diameter, and volume of thicker branches in small trees. However, it struggled with capturing intricate structures, overestimating volumetric values and underestimating branch lengths and counts. Mean relative root mean square errors for height, diameter at 0.3 m height, volume, and branch count were 34.19%, 69.9%, 107.87%, and 142.03%, respectively. These discrepancies stem from challenges in reconstructing moving objects and filtering non-woody elements. While CRP shows potential as a complementary method, further advancements are necessary to improve 3D tree model reconstruction, emphasizing the need for ongoing research in this domain. Full article
(This article belongs to the Section Forest Remote Sensing)
Show Figures

Figure 1

24 pages, 4723 KB  
Article
Genotyping Identification of Maize Based on Three-Dimensional Structural Phenotyping and Gaussian Fuzzy Clustering
by Bo Xu, Chunjiang Zhao, Guijun Yang, Yuan Zhang, Changbin Liu, Haikuan Feng, Xiaodong Yang and Hao Yang
Agriculture 2025, 15(1), 85; https://doi.org/10.3390/agriculture15010085 - 2 Jan 2025
Cited by 1 | Viewed by 1376
Abstract
The maize tassel represents one of the most pivotal organs dictating maize yield and quality. Investigating its phenotypic information constitutes an exceedingly crucial task within the realm of breeding work, given that an optimal tassel structure is fundamental for attaining high maize yields. [...] Read more.
The maize tassel represents one of the most pivotal organs dictating maize yield and quality. Investigating its phenotypic information constitutes an exceedingly crucial task within the realm of breeding work, given that an optimal tassel structure is fundamental for attaining high maize yields. High-throughput phenotyping technologies furnish significant tools to augment the efficiency of analyzing maize tassel phenotypic information. Towards this end, we engineered a fully automated multi-angle digital imaging apparatus dedicated to maize tassels. This device was employed to capture images of tassels from 1227 inbred maize lines falling under three genotype classifications (NSS, TST, and SS). By leveraging the 3D reconstruction algorithm SFM (Structure from Motion), we promptly obtained point clouds of the maize tassels. Subsequently, we harnessed the TreeQSM algorithm, which is custom-designed for extracting tree topological structures, to extract 11 archetypal structural phenotypic parameters of the maize tassels. These encompassed main spike diameter, crown height, main spike length, stem length, stem diameter, the number of branches, total branch length, average crown diameter, maximum crown diameter, convex hull volume, and crown area. Finally, we compared the GFC (Gaussian Fuzzy Clustering algorithm) used in this study with commonly used algorithms, such as RF (Random Forest), SVM (Support Vector Machine), and BPNN (BP Neural Network), as well as k-Means, HCM (Hierarchical), and FCM (Fuzzy C-Means). We then conducted a correlation analysis between the extracted phenotypic parameters of the maize tassel structure and the genotypes of the maize materials. The research results showed that the Gaussian Fuzzy Clustering algorithm was the optimal choice for clustering maize genotypes. Specifically, its classification accuracies for the Non-Stiff Stalk (NSS) genotype and the Tropical and Subtropical (TST) genotype reached 67.7% and 78.5%, respectively. Moreover, among the materials with different maize genotypes, the number of branches, the total branch length, and the main spike length were the three indicators with the highest variability, while the crown volume, the average crown diameter, and the crown area were the three indicators with the lowest variability. This not only provided an important reference for the in-depth exploration of the variability of the phenotypic parameters of maize tassels but also opened up a new approach for screening breeding materials. Full article
(This article belongs to the Section Crop Genetics, Genomics and Breeding)
Show Figures

Figure 1

23 pages, 6882 KB  
Article
Estimation of Individual Tree Structure and Wood Density Parameters for Ginkgo biloba Using Terrestrial LiDAR and Resistance Drill Data
by Ting Li, Xin Shen, Kai Zhou and Lin Cao
Remote Sens. 2025, 17(1), 99; https://doi.org/10.3390/rs17010099 - 30 Dec 2024
Viewed by 1916
Abstract
Individual tree structure and wood density are important indicators of forest quality and key parameters for biomass calculation. To explore the extraction accuracy of individual tree structure parameters based on LiDAR technology, as well as the correlation between individual tree structure parameters, resistance [...] Read more.
Individual tree structure and wood density are important indicators of forest quality and key parameters for biomass calculation. To explore the extraction accuracy of individual tree structure parameters based on LiDAR technology, as well as the correlation between individual tree structure parameters, resistance value and wood density can be beneficial for providing new ideas for predicting wood density. Taking a 23-year-old Ginkgo plantation as the research object, the tree QSM (Quantitative Structure Model) was constructed based on terrestrial and backpack LiDAR point clouds, and the individual tree structure parameters were extracted. The accuracy of estimating structure parameters based on two types of point clouds was compared. A wood density prediction model was constructed using principal component analysis based on the resistance, diameter, tree height, and crown width. The accuracy verification was carried out and it showed that the estimation accuracies of individual tree structure parameters (DBH, tree height, and crown width) extracted from tree QSM constructed based on TLS and BLS all had R2 > 0.8. The estimation accuracy of DBH based on TLS was slightly higher than that based on BLS, and the estimation accuracy of tree height and crown width based on TLS was slightly lower than that based on BLS. BLS has great potential in accurately obtaining forest structure information, improving forest information collection efficiency, promoting forest resource monitoring, forest carbon sink estimation, and forest ecological research. The feasibility of predicting the wood basic density based on wood resistance (R2 = 0.51) and combined with DBH, tree height, and crown width (R2 = 0.49) was relatively high. Accurate and non-destructive estimation of the wood characteristics of standing timber can guide forest cultivation and management and promote sustainable management and utilization of forests. Full article
(This article belongs to the Section Forest Remote Sensing)
Show Figures

Figure 1

18 pages, 15356 KB  
Article
Implications of Pulse Frequency in Terrestrial Laser Scanning on Forest Point Cloud Quality and Individual Tree Structural Metrics
by Tom E. Verhelst, Kim Calders, Andrew Burt, Miro Demol, Barbara D’hont, Joanne Nightingale, Louise Terryn and Hans Verbeeck
Remote Sens. 2024, 16(23), 4560; https://doi.org/10.3390/rs16234560 - 5 Dec 2024
Cited by 2 | Viewed by 4085
Abstract
Terrestrial laser scanning (TLS) provides highly detailed 3D information of forest environments but is limited to small spatial scales, as data collection is time consuming compared to other remote sensing techniques. Furthermore, TLS data collection is heavily dependent on wind conditions, as the [...] Read more.
Terrestrial laser scanning (TLS) provides highly detailed 3D information of forest environments but is limited to small spatial scales, as data collection is time consuming compared to other remote sensing techniques. Furthermore, TLS data collection is heavily dependent on wind conditions, as the movement of trees negatively impacts the acquired data. Hardware advancements resulting in faster data acquisition times have the potential to be valuable in upscaling efforts but might impact overall data quality. In this study, we investigated the impact of the pulse repetition rate (PRR), or pulse frequency, which is the number of laser pulses emitted per second by the scanner. Increasing the PRR reduces the scan time required for a single scan but decreases the power (amplitude) of the emitted laser pulses commensurately. This trade-off could potentially impact the quality of the acquired data. We used a RIEGL VZ400i laser scanner to test the impact of different PRR settings on the point cloud quality and derived tree structural metrics from individual tree point clouds (diameter, tree height, crown projected area) as well as quantitative structure models (total branch length, tree volume). We investigated this impact across five field plots of different forest complexity and canopy density for three different PRR settings (300, 600 and 1200 kHz). The scan time for a single scan was 180, 90 and 45 s for 300, 600 and 1200 kHz, respectively. Differences among the raw acquired scans from different PRR replicates were largely removed by several necessary data processing steps, notably the removal of uncertain points with a low reflectance attribute. We found strong agreement between the individual tree structural metrics derived from each of the PRR replicates, independent of the forest complexity. This was the case for both point cloud-based metrics and those derived from quantitative structural models (QSMs). The results demonstrate that the PRR in high-end TLS instruments can be increased for data collection with negligible impact on a selection of derived structural metrics that are commonly used in the context of aboveground biomass estimation. Full article
Show Figures

Figure 1

18 pages, 46116 KB  
Article
Structural Complexity Significantly Impacts Canopy Reflectance Simulations as Revealed from Reconstructed and Sentinel-2-Monitored Scenes in a Temperate Deciduous Forest
by Yi Gan, Quan Wang and Guangman Song
Remote Sens. 2024, 16(22), 4296; https://doi.org/10.3390/rs16224296 - 18 Nov 2024
Cited by 5 | Viewed by 2261
Abstract
Detailed three-dimensional (3D) radiative transfer models (RTMs) enable a clear understanding of the interactions between light, biochemistry, and canopy structure, but they are rarely explicitly evaluated due to the availability of 3D canopy structure data, leading to a lack of knowledge on how [...] Read more.
Detailed three-dimensional (3D) radiative transfer models (RTMs) enable a clear understanding of the interactions between light, biochemistry, and canopy structure, but they are rarely explicitly evaluated due to the availability of 3D canopy structure data, leading to a lack of knowledge on how canopy structure/leaf characteristics affect radiative transfer processes within forest ecosystems. In this study, the newly released 3D RTM Eradiate was extensively evaluated based on both virtual scenes reconstructed using the quantitative structure model (QSM) by adding leaves to point clouds generated from terrestrial laser scanning (TLS) data, and real scenes monitored by Sentinel-2 in a typical temperate deciduous forest. The effects of structural parameters on reflectance were investigated through sensitivity analysis, and the performance of the 3D model was compared with the 5-Scale and PROSAIL radiative transfer models. The results showed that the Eradiate-simulated reflectance achieved good agreement with the Sentinel-2 reflectance, especially in the visible and near-infrared spectral regions. Furthermore, the simulated reflectance, particularly in the blue and shortwave infrared spectral bands, was clearly shown to be influenced by canopy structure using the Eradiate model. This study demonstrated that the Eradiate RTM, based on the 3D explicit representation, is capable of providing accurate radiative transfer simulations in the temperate deciduous forest and hence provides a basis for understanding tree interactions and their effects on ecosystem structure and functions. Full article
Show Figures

Figure 1

24 pages, 4326 KB  
Article
From Dawn to Dusk: High-Resolution Tree Shading Model Based on Terrestrial LiDAR Data
by Zoe Schindler, Elena Larysch, Julian Frey, Jonathan P. Sheppard, Nora Obladen, Katja Kröner, Thomas Seifert and Christopher Morhart
Remote Sens. 2024, 16(12), 2189; https://doi.org/10.3390/rs16122189 - 17 Jun 2024
Cited by 2 | Viewed by 3202
Abstract
Light availability and distribution play an important role in every ecosystem as these affect a variety of ecosystem processes and functions. To estimate light availability and distribution, light simulations can be used. Many previous models were based on highly simplified tree models and [...] Read more.
Light availability and distribution play an important role in every ecosystem as these affect a variety of ecosystem processes and functions. To estimate light availability and distribution, light simulations can be used. Many previous models were based on highly simplified tree models and geometrical assumptions about tree form, or were sophisticated and computationally demanding models based on 3D data which had to be acquired in every season to be simulated. The aim of this study was to model the shadow cast by individual trees at high spatial and temporal resolution without the need for repeated data collection during multiple seasons. For our approach, we captured trees under leaf-off conditions using terrestrial laser scanning and simulated leaf-on conditions for individual trees over the remainder of the year. The model was validated against light measurements (n=20,436) collected using 60 quantum sensors underneath an apple tree (Malus domestica Borkh.) on a sunny and cloudless summer day. On this day, the leaves and the shadow were simulated with a high spatial (1 cm) and temporal resolution (1 min). The simulated values were highly correlated with the measured radiation at r=0.84. Additionally, we simulated the radiation for a whole year for the sample apple tree (tree height: 6.6 m, crown width: 7.6 m) with a resolution of 10 cm and a temporal resolution of 10 min. Below the tree, an area of 49.55 m² is exposed to a radiation reduction of at least 10%, 17.74 m² to at least 20% and only 0.12 m² to at least 30%. The model could be further improved by incorporating branch growth, curved leaf surfaces, and gravity to take the weight of the foliage into account. The presented approach offers a high potential for modelling the light availability in the surroundings of trees with an unprecedented spatial and temporal resolution. Full article
Show Figures

Figure 1

18 pages, 6001 KB  
Article
Comparative Study of Single-Wood Biomass Model at Plot Level Based on Multi-Source LiDAR
by Ying Zhang, Siyu Xue, Shengqiu Liu, Xianliang Li, Qijun Fan, Nina Xiong and Jia Wang
Forests 2024, 15(5), 795; https://doi.org/10.3390/f15050795 - 30 Apr 2024
Cited by 4 | Viewed by 1752
Abstract
Forests play an important role in promoting carbon cycling and mitigating the urban heat island effect as one of the world’s major carbon storages. Scientifically quantifying tree biomass is the basis for assessing tree carbon storage and other ecosystem functions. In this study, [...] Read more.
Forests play an important role in promoting carbon cycling and mitigating the urban heat island effect as one of the world’s major carbon storages. Scientifically quantifying tree biomass is the basis for assessing tree carbon storage and other ecosystem functions. In this study, a sample plot of Populus tomentosa plantation in the Olympic Forest Park in Beijing was selected as the research object. Point cloud data from three types of laser scanners, including terrestrial laser scanner (TLS), backpack laser scanner (BLS), and handheld laser scanner (HLS), were used to estimate the biomass of single tree trunks, branches, leaves, and aboveground total biomass based on the Allometric Biomass Model (ABM) and Advanced Quantitative Structure Model (AdQSM). The following conclusions were drawn from the estimation results: (1) For the three types of laser scanner point clouds, the biomass estimation values obtained using the AdQSM model were generally higher than those obtained using the Allometric Biomass Model. However, the estimation values obtained using the two models were similar, especially for tree trunks and total biomass. (2) For total biomass and individual biomass components of single trees, the results obtained from handheld and terrestrial laser scanner point clouds are consistent; however, they show some differences from the results obtained from backpack-mounted point clouds. This study further enriches the methodological system for estimating forest biomass, providing a theoretical basis and reference for more accurate estimates of forest biomass and more sustainable forest management. Full article
(This article belongs to the Section Forest Inventory, Modeling and Remote Sensing)
Show Figures

Figure 1

Back to TopTop