Sign in to use this feature.

Years

Between: -

Subjects

remove_circle_outline
remove_circle_outline
remove_circle_outline
remove_circle_outline
remove_circle_outline

Journals

Article Types

Countries / Regions

Search Results (58)

Search Parameters:
Keywords = TMEM16A channels

Order results
Result details
Results per page
Select all
Export citation of selected articles as:
13 pages, 4452 KB  
Article
Characterization of TMEM16F-Specific Affibodies and Their Cellular Effects
by Eunyoung Kim, Jinho Bang, Sunghyun Kim and Byoung-Cheol Lee
Membranes 2025, 15(9), 255; https://doi.org/10.3390/membranes15090255 - 28 Aug 2025
Viewed by 554
Abstract
The TMEM16 (Anoctamin) family comprises a group of transmembrane proteins involved in diverse physiological processes, including ion transport and phospholipid scrambling. TMEM16F (Anoctamin 6), a phospholipid scramblase and nonselective ion channel, plays a central role in membrane remodeling, blood coagulation, immune responses, and [...] Read more.
The TMEM16 (Anoctamin) family comprises a group of transmembrane proteins involved in diverse physiological processes, including ion transport and phospholipid scrambling. TMEM16F (Anoctamin 6), a phospholipid scramblase and nonselective ion channel, plays a central role in membrane remodeling, blood coagulation, immune responses, and cell death pathways through its ability to externalize phosphatidylserine in response to elevated intracellular calcium levels. Consequently, modulating TMEM16F activity has emerged as a promising strategy for the development of new therapeutic applications. Despite the functional importance of TMEM16F, TMEM16F modulators have received little study. In a previous study, we generated TMEM16F-specific affibodies by biopanning a phage display library for affibodies that bind to brain-specific TMEM16F (hTMEM16F) variant 1. In this study, we selected six other affibodies from among the 38 previously sequenced affibody candidates and characterized them. After purification, we confirmed that two of these affibodies bound to human TMEM16F with high affinity. To provide functional insights into how these affibodies modulate TMEM16F activity, we tested whether they could exert functional effects at the cellular level. Finally, we show that TMEM16F affibody attenuated the neuronal cell death induced by glutamate and microglial phagocytosis, suggesting that these affibodies might have potential therapeutic and diagnostic applications. Full article
Show Figures

Figure 1

25 pages, 13199 KB  
Article
Taurine Prevents Impairments in Skin Barrier Function and Dermal Collagen Synthesis Triggered by Sleep Deprivation-Induced Estrogen Circadian Rhythm Disruption
by Qi Shao, Zhaoyang Wang, Yifang Li, Xun Tang, Ziyi Li, Huan Xia, Qihong Wu, Ruxue Chang, Chunna Wu, Tao Meng, Yufei Fan, Yadong Huang and Yan Yang
Cells 2025, 14(10), 727; https://doi.org/10.3390/cells14100727 - 16 May 2025
Viewed by 3134
Abstract
Sleep deprivation is a prevalent issue that disrupts the circadian rhythm of estrogen, particularly estradiol, thereby significantly affecting women’s skin health and appearance. These disruptions can impair skin barrier functionality and decrease dermal collagen synthesis. In this study, our results demonstrate that topical [...] Read more.
Sleep deprivation is a prevalent issue that disrupts the circadian rhythm of estrogen, particularly estradiol, thereby significantly affecting women’s skin health and appearance. These disruptions can impair skin barrier functionality and decrease dermal collagen synthesis. In this study, our results demonstrate that topical taurine supplementation promotes the expression of tight junction (TJ)-related proteins and enhances collagen production, effectively restoring skin homeostasis in sleep-deprived female mice. Mechanistically, taurine upregulates the expression of TMEM38B, a gene encoding the TRIC-B trimeric cation channel, resulting in increased intracellular calcium ion levels. This, in turn, promotes the upregulation of TJ-related proteins, such as ZO-1, occludin, and claudin-11 in epidermal cells, while also enhancing the expression of type III collagen in fibroblasts, thus restoring skin homeostasis. These findings suggest that taurine may serve as an alternative to estradiol, effectively improving skin homeostasis disrupted by sleep deprivation while mitigating the potential risks associated with exogenous estrogen supplementation. Collectively, these results provide preliminary insights into the protective mechanisms of taurine against sleep deprivation-induced skin impairments and establish a foundation for its potential application in treating skin conditions related to estrogen imbalances, such as skin aging in menopausal women. Full article
Show Figures

Graphical abstract

18 pages, 2726 KB  
Article
TMEM16A Maintains Acrosomal Integrity Through ERK1/2, RhoA, and Actin Cytoskeleton During Capacitation
by Ana L. Roa-Espitia, Tania Reyes-Miguel, Monica L. Salgado-Lucio, Joaquín Cordero-Martínez, Dennis Tafoya-Domínguez and Enrique O. Hernández-González
Int. J. Mol. Sci. 2025, 26(8), 3750; https://doi.org/10.3390/ijms26083750 - 16 Apr 2025
Viewed by 798
Abstract
Mammalian spermatozoa undergo a series of physiological and biochemical changes in the oviduct that lead them to acquire the ability to fertilize eggs. During their transit in the oviduct, spermatozoa face a series of environmental changes that can affect sperm viability. A series [...] Read more.
Mammalian spermatozoa undergo a series of physiological and biochemical changes in the oviduct that lead them to acquire the ability to fertilize eggs. During their transit in the oviduct, spermatozoa face a series of environmental changes that can affect sperm viability. A series of ion channels and transporters, as well as the sperm cytoskeleton, allow spermatozoa to remain viable and functional. Cl channels such as TMEM16A (calcium-activated chloride channel), CFTR (cystic fibrosis transmembrane conductance regulator), and ClC3 (chloride voltage-gated channel 3) are some of the ion transporters involved in maintaining cellular homeostasis. They are expressed in mammalian spermatozoa and are associated with capacitation, acrosomal reaction, and motility. However, little is known about their role in maintaining sperm volume. Therefore, this study aimed to determine the mechanism through which TMEM16A maintains sperm volume during capacitation. The effects of TMEM16A were compared to those of CFTR and ClC3. Spermatozoa were capacitated in the presence of specific TMEM16A, CFTR, and ClC3 inhibitors, and the results showed that only TMEM16A inhibition increased acrosomal volume, leading to changes within the acrosome. Similarly, only TMEM16A inhibition prevented actin polymerization during capacitation. Further analysis showed that TMEM16A inhibition also prevented ERK1/2 and RhoA activation. On the other hand, TMEM16A and CFTR inhibition affected both capacitation and spontaneous acrosomal reaction, whereas ClC3 inhibition only affected the spontaneous acrosomal reaction. In conclusion, during capacitation, TMEM16A activity regulates acrosomal structure through actin polymerization and by regulating ERK1/2 and RhoA activities. Full article
(This article belongs to the Section Biochemistry)
Show Figures

Figure 1

9 pages, 5234 KB  
Brief Report
Immunohistochemical Detection of Tentonin-3/TMEM150C in Human Dorsal Root Ganglion, Cutaneous End-Organ Complexes, and Muscle Spindles
by Iván Suazo, Yolanda García-Mesa, José Martín-Cruces, Patricia Cuendias, Teresa Cobo, Olivia García-Suárez and José A. Vega
Brain Sci. 2025, 15(4), 337; https://doi.org/10.3390/brainsci15040337 - 24 Mar 2025
Viewed by 589
Abstract
Background/Objectives: Tentonin-3/TMEM150C is a pore-forming protein of a mechanically activated channel recently identified that typically displays rapid activation followed by slow inactivation. It has been detected in murine dorsal root ganglia, nodose ganglion baroreceptors, and muscle spindles. Nevertheless, primary sensory neurons expressing tentonin-3/TMEM150C [...] Read more.
Background/Objectives: Tentonin-3/TMEM150C is a pore-forming protein of a mechanically activated channel recently identified that typically displays rapid activation followed by slow inactivation. It has been detected in murine dorsal root ganglia, nodose ganglion baroreceptors, and muscle spindles. Nevertheless, primary sensory neurons expressing tentonin-3/TMEM150C fall into the categories of nociceptors, mechanoreceptors, and proprioceptors. Methods: We used immunohistochemistry and image analysis (examining the size of the neuronal bodies in the dorsal root ganglia) to investigate the distribution of tentonin-3/TMEM150C in human cervical dorsal root ganglia, sensory nerve formations in the glabrous skin, especially cutaneous end-organ complexes or sensory corpuscles, and muscle spindles. Results: In dorsal root ganglia, 41% of neurons were tentonin-3/TMEM150C-positive, with a distribution of small (12.0%), intermediate (18.1%), and large (10.9%). In the glabrous skin, tentonin-3/TMEM150C was observed in the axon of Meissner, Pacinian, and Ruffini corpuscles as well as in the axon of the Merkel cell–axon complexes. Furthermore, tentonin-3/TMEM150C-positive axons were observed in muscle spindles. No free nerve endings displaying immunoreactivity were found. Conclusions: This is the first report on the distribution of tentonin-3/TMEM150C immunoreactivity in the human peripheral somatosensory system, and although it is a brief preliminary study, it opens new perspectives for the study of this new mechano-gated ion channel. Full article
(This article belongs to the Section Neurosurgery and Neuroanatomy)
Show Figures

Figure 1

15 pages, 3279 KB  
Article
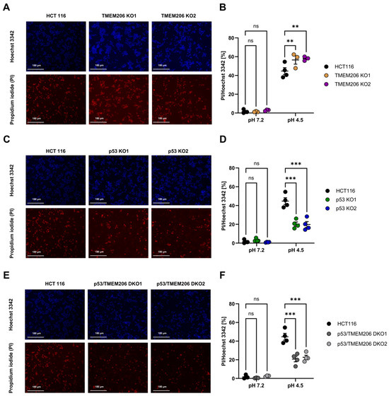
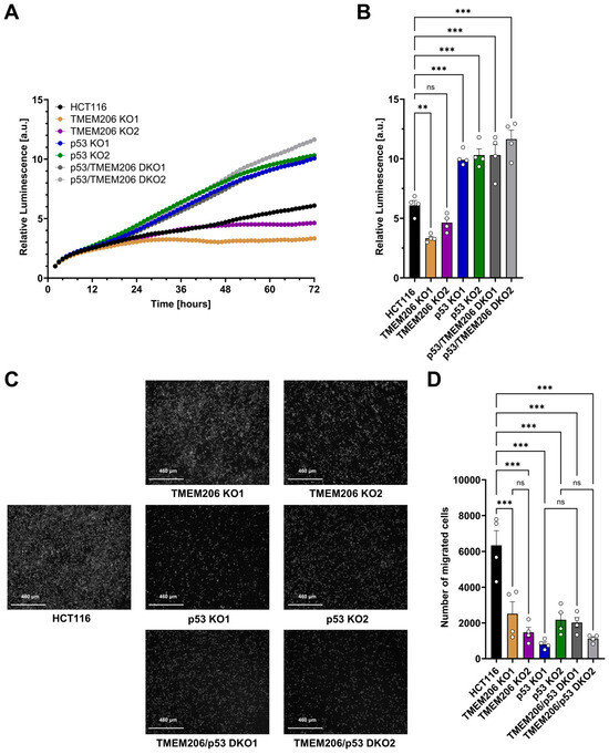
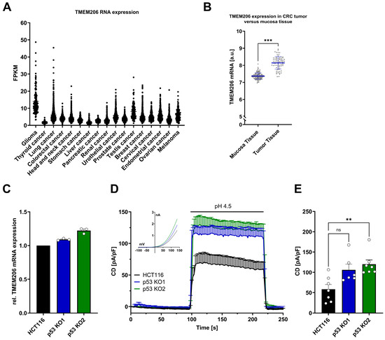
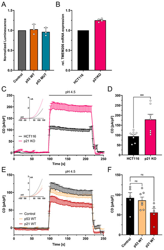
TMEM206 Contributes to Cancer Hallmark Functions in Colorectal Cancer Cells and Is Regulated by p53 in a p21-Dependent Manner
by Korollus Melek, Barbara Hauert and Sven Kappel
Cells 2024, 13(22), 1825; https://doi.org/10.3390/cells13221825 - 5 Nov 2024
Cited by 1 | Viewed by 1655
Abstract
Acid-induced ion flux plays a role in pathologies where tissue acidification is prevalent, including cancer. In 2019, TMEM206 was identified as the molecular component of acid-induced chloride flux. Localizing to the plasma membrane, TMEM206 contributes to cellular processes like acid-induced cell death. Since [...] Read more.
Acid-induced ion flux plays a role in pathologies where tissue acidification is prevalent, including cancer. In 2019, TMEM206 was identified as the molecular component of acid-induced chloride flux. Localizing to the plasma membrane, TMEM206 contributes to cellular processes like acid-induced cell death. Since over 50% of human cancers carry loss of function mutations in the p53 gene, we aimed to analyze how TMEM206 is regulated by p53 and its role in cancer hallmark function and acid-induced cell death in HCT116 colorectal cancer (CRC) cells. We generated p53-deficient HCT116 cells and assessed TMEM206-mediated Cl currents and transcriptional regulation using the patch-clamp and a dual-luciferase reporter assay, respectively. To investigate the contribution of TMEM206 to cancer hallmark functions, we performed migration and metabolic activity assays. The role of TMEM206 in p53-mediated acid-induced cell death was assessed with cell death assays. The TMEM206 mRNA level was significantly elevated in human primary CRC tumors. TMEM206 knockout increased acid-induced cell death and reduced proliferation and migration, indicating a role for TMEM206 in these cancer hallmark functions. Furthermore, we observed increased TMEM206 mRNA levels and currents in HCT116 p53 knockout cells. This phenotype can be rescued by transient overexpression of p53 but not by overexpression of dysfunctional p53. In addition, our data suggest that TMEM206 may mediate cancer hallmark functions within p53-associated pathways. TMEM206 promoter activity is not altered by p53 overexpression. Conversely, knockout of p21, a major target gene of p53, increased TMEM206-mediated currents, suggesting expression control of TMEM206 by p21 downstream signaling. Our results show that in colorectal cancer cells, TMEM206 expression is elevated, contributes to cancer hallmark functions, and its regulation is dependent on p53 through a p21-dependent mechanism. Full article
(This article belongs to the Section Cell Microenvironment)
Show Figures

Figure 1

13 pages, 4024 KB  
Article
The TMEM63B Channel Facilitates Intestinal Motility and Enhances Proliferation of Intestinal Stem Cells
by Jing-Jing Tu, Yan-Yu Zang, Yun Stone Shi and Xiao-Yu Teng
Cells 2024, 13(21), 1784; https://doi.org/10.3390/cells13211784 - 28 Oct 2024
Cited by 2 | Viewed by 2401
Abstract
The intestines are in a constant state of motion and self-renewal. The mechanical breakdown of food facilitates intestinal movement and aids digestion. It is believed that mechanical stimulation, triggered by changes in osmotic pressure within the intestines, plays a crucial role in regulating [...] Read more.
The intestines are in a constant state of motion and self-renewal. The mechanical breakdown of food facilitates intestinal movement and aids digestion. It is believed that mechanical stimulation, triggered by changes in osmotic pressure within the intestines, plays a crucial role in regulating gastrointestinal motility. While TRPs and PIEZO1/2 have been identified as mechanosensitive ion channels involved in this process, there still exist numerous unidentified channels with similar properties. In this study, we demonstrate that the TMEM63B expressed in intestinal stem cells contributes to the regulation of intestinal motility and digestion. The deletion of TMEM63B in intestinal stem cells not only decelerates intestinal motility and impairs digestion but also attenuates the proliferation of intestinal stem cells and exacerbates DSS-induced colitis in mice. Collectively, our findings unveil the pivotal role of TMEM63B in governing optimal digestive function and modulating intestinal motility. Full article
Show Figures

Figure 1

13 pages, 3791 KB  
Article
Functional Interdependence of Anoctamins May Influence Conclusions from Overexpression Studies
by Jiraporn Ousingsawat, Rainer Schreiber and Karl Kunzelmann
Int. J. Mol. Sci. 2024, 25(18), 9998; https://doi.org/10.3390/ijms25189998 - 17 Sep 2024
Viewed by 1356
Abstract
Anoctamin 6 (ANO6, TMEM16F) is a phospholipid (PL) scramblase that moves PLs between both plasma membrane (PM) leaflets and operates as an ion channel. It plays a role in development and is essential for hemostasis, bone mineralization and immune defense. However, ANO6 has [...] Read more.
Anoctamin 6 (ANO6, TMEM16F) is a phospholipid (PL) scramblase that moves PLs between both plasma membrane (PM) leaflets and operates as an ion channel. It plays a role in development and is essential for hemostasis, bone mineralization and immune defense. However, ANO6 has also been shown to regulate cellular Ca2+ signaling and PM compartments, thereby controlling the expression of ion channels such as CFTR. Given these pleiotropic effects, we investigated the functional interdependence of the ubiquitous ANO6 with other commonly co-expressed anoctamins. As most expression studies on anoctamins use HEK293 human embryonic kidney cells, we compared ion currents, PL scrambling and Ca2+ signals induced by the overexpression of anoctamins in HEK293 wild-type parental and ANO6-knockout cells. The data suggest that the endogenous expression of ANO6 significantly affects the results obtained from overexpressed anoctamins, particularly after increasing intracellular Ca2+. Thus, a significant interdependence of anoctamins may influence the interpretation of data obtained from the functional analysis of overexpressed anoctamins. Full article
(This article belongs to the Special Issue Ion Conductance and Ion Regulation in Human Health and Disease)
Show Figures

Figure 1

17 pages, 4891 KB  
Article
TMEM9B Regulates Endosomal ClC-3 and ClC-4 Transporters
by Margherita Festa, Maria Antonietta Coppola, Elena Angeli, Abraham Tettey-Matey, Alice Giusto, Irene Mazza, Elena Gatta, Raffaella Barbieri, Alessandra Picollo, Paola Gavazzo, Michael Pusch, Cristiana Picco and Francesca Sbrana
Life 2024, 14(8), 1034; https://doi.org/10.3390/life14081034 - 20 Aug 2024
Cited by 3 | Viewed by 4816
Abstract
The nine-member CLC gene family of Cl chloride-transporting membrane proteins is divided into plasma membrane-localized Cl channels and endo-/lysosomal Cl/H+ antiporters. Accessory proteins have been identified for ClC-K and ClC-2 channels and for the lysosomal ClC-7, but not [...] Read more.
The nine-member CLC gene family of Cl chloride-transporting membrane proteins is divided into plasma membrane-localized Cl channels and endo-/lysosomal Cl/H+ antiporters. Accessory proteins have been identified for ClC-K and ClC-2 channels and for the lysosomal ClC-7, but not the other CLCs. Here, we identified TMEM9 Domain Family Member B (TMEM9B), a single-span type I transmembrane protein of unknown function, to strongly interact with the neuronal endosomal ClC-3 and ClC-4 transporters. Co-expression of TMEM9B with ClC-3 or ClC-4 dramatically reduced transporter activity in Xenopus oocytes and transfected HEK cells. For ClC-3, TMEM9B also induced a slow component in the kinetics of the activation time course, suggesting direct interaction. Currents mediated by ClC-7 were hardly affected by TMEM9B, and ClC-1 currents were only slightly reduced, demonstrating specific interaction with ClC-3 and ClC-4. We obtained strong evidence for direct interaction by detecting significant Förster Resonance Energy Transfer (FRET), exploiting fluorescence lifetime microscopy-based (FLIM-FRET) techniques between TMEM9B and ClC-3 and ClC-4, but hardly any FRET with ClC-1 or ClC-7. The discovery of TMEM9B as a novel interaction partner of ClC-3 and ClC-4 might have important implications for the physiological role of these transporters in neuronal endosomal homeostasis and for a better understanding of the pathological mechanisms in CLCN3- and CLCN4-related pathological conditions. Full article
(This article belongs to the Special Issue Ion Channels and Neurological Disease: 2nd Edition)
Show Figures

Figure 1

14 pages, 6491 KB  
Article
Effect of Synthetic Vitreous Fiber Exposure on TMEM16A Channels in a Xenopus laevis Oocyte Model
by Martina Zangari, Giuliano Zabucchi, Martina Conti, Paola Lorenzon, Violetta Borelli, Andrew Constanti, Francesco Dellisanti, Sara Leone, Lisa Vaccari and Annalisa Bernareggi
Int. J. Mol. Sci. 2024, 25(16), 8661; https://doi.org/10.3390/ijms25168661 - 8 Aug 2024
Viewed by 1353
Abstract
Many years ago, asbestos fibers were banned and replaced by synthetic vitreous fibers because of their carcinogenicity. However, the toxicity of the latter fibers is still under debate, especially when it concerns the early fiber interactions with biological cell membranes. Here, we aimed [...] Read more.
Many years ago, asbestos fibers were banned and replaced by synthetic vitreous fibers because of their carcinogenicity. However, the toxicity of the latter fibers is still under debate, especially when it concerns the early fiber interactions with biological cell membranes. Here, we aimed to investigate the effects of a synthetic vitreous fiber named FAV173 on the Xenopus laevis oocyte membrane, the cell model we have already used to characterize the effect of crocidolite asbestos fiber exposure. Using an electrophysiological approach, we found that, similarly to crocidolite asbestos, FAV173 was able to stimulate a chloride outward current evoked by step membrane depolarizations, that was blocked by the potent and specific TMEM16A channel antagonist Ani9. Exposure to FAV173 fibers also altered the oocyte cell membrane microvilli morphology similarly to crocidolite fibers, most likely as a consequence of the TMEM16A protein interaction with actin. However, FAV173 only partially mimicked the crocidolite fibers effects, even at higher fiber suspension concentrations. As expected, the crocidolite fibers’ effect was more similar to that induced by the co-treatment with (Fe3+ + H2O2), since the iron content of asbestos fibers is known to trigger reactive oxygen species (ROS) production. Taken together, our findings suggest that FAV173 may be less harmful that crocidolite but not ineffective in altering cell membrane properties. Full article
(This article belongs to the Section Molecular Biophysics)
Show Figures

Figure 1

22 pages, 880 KB  
Review
Pathological Functions of Lysosomal Ion Channels in the Central Nervous System
by Jianke Cen, Nan Hu, Jiawen Shen, Yongjing Gao and Huanjun Lu
Int. J. Mol. Sci. 2024, 25(12), 6565; https://doi.org/10.3390/ijms25126565 - 14 Jun 2024
Cited by 2 | Viewed by 4352
Abstract
Lysosomes are highly dynamic organelles that maintain cellular homeostasis and regulate fundamental cellular processes by integrating multiple metabolic pathways. Lysosomal ion channels such as TRPML1-3, TPC1/2, ClC6/7, CLN7, and TMEM175 mediate the flux of Ca2+, Cl, Na+, [...] Read more.
Lysosomes are highly dynamic organelles that maintain cellular homeostasis and regulate fundamental cellular processes by integrating multiple metabolic pathways. Lysosomal ion channels such as TRPML1-3, TPC1/2, ClC6/7, CLN7, and TMEM175 mediate the flux of Ca2+, Cl, Na+, H+, and K+ across lysosomal membranes in response to osmotic stimulus, nutrient-dependent signals, and cellular stresses. These ion channels serve as the crucial transducers of cell signals and are essential for the regulation of lysosomal biogenesis, motility, membrane contact site formation, and lysosomal homeostasis. In terms of pathophysiology, genetic variations in these channel genes have been associated with the development of lysosomal storage diseases, neurodegenerative diseases, inflammation, and cancer. This review aims to discuss the current understanding of the role of these ion channels in the central nervous system and to assess their potential as drug targets. Full article
(This article belongs to the Special Issue Ion Channels in the Nervous System)
Show Figures

Figure 1

12 pages, 870 KB  
Review
Ca2+-Dependent Cl Channels in Vascular Tone Regulation during Aging
by Miriam Petrova, Monika Lassanova, Jana Tisonova and Silvia Liskova
Int. J. Mol. Sci. 2024, 25(10), 5093; https://doi.org/10.3390/ijms25105093 - 7 May 2024
Cited by 5 | Viewed by 1919
Abstract
Identifying alterations caused by aging could be an important tool for improving the diagnosis of cardiovascular diseases. Changes in vascular tone regulation involve various mechanisms, like NO synthase activity, activity of the sympathetic nervous system, production of prostaglandin, endothelium-dependent relaxing, and contracting factors, [...] Read more.
Identifying alterations caused by aging could be an important tool for improving the diagnosis of cardiovascular diseases. Changes in vascular tone regulation involve various mechanisms, like NO synthase activity, activity of the sympathetic nervous system, production of prostaglandin, endothelium-dependent relaxing, and contracting factors, etc. Surprisingly, Ca2+-dependent Cl channels (CaCCs) are involved in all alterations of the vascular tone regulation mentioned above. Furthermore, we discuss these mechanisms in the context of ontogenetic development and aging. The molecular and electrophysiological mechanisms of CaCCs activation on the cell membrane of the vascular smooth muscle cells (VSMC) and endothelium are explained, as well as the age-dependent changes that imply the activation or inhibition of CaCCs. In conclusion, due to the diverse intracellular concentration of chloride in VSMC and endothelial cells, the activation of CaCCs depends, in part, on intracellular Ca2+ concentration, and, in part, on voltage, leading to fine adjustments of vascular tone. The activation of CaCCs declines during ontogenetic development and aging. This decline in the activation of CaCCs involves a decrease in protein level, the impairment of Ca2+ influx, and probably other alterations in vascular tone regulation. Full article
(This article belongs to the Special Issue Cardiovascular Diseases: Aging and Other Risk Factors)
Show Figures

Figure 1

11 pages, 4745 KB  
Article
A Pharmacological Investigation of the TMEM16A Currents in Murine Skeletal Myogenic Precursor Cells
by Marina Sciancalepore, Asja Ragnini, Paola Zacchi, Violetta Borelli, Paola D’Andrea, Paola Lorenzon and Annalisa Bernareggi
Int. J. Mol. Sci. 2024, 25(4), 2225; https://doi.org/10.3390/ijms25042225 - 13 Feb 2024
Cited by 4 | Viewed by 1742
Abstract
TMEM16A is a Ca2+-activated Cl channel expressed in various species and tissues. In mammalian skeletal muscle precursors, the activity of these channels is still poorly investigated. Here, we characterized TMEM16A channels and investigated if the pharmacological activation of Piezo1 channels [...] Read more.
TMEM16A is a Ca2+-activated Cl channel expressed in various species and tissues. In mammalian skeletal muscle precursors, the activity of these channels is still poorly investigated. Here, we characterized TMEM16A channels and investigated if the pharmacological activation of Piezo1 channels could modulate the TMEM16A currents in mouse myogenic precursors. Whole-cell patch-clamp recordings combined with the pharmacological agents Ani9, T16inh-A01 and Yoda1 were used to characterize TMEM16A-mediated currents and the possible modulatory effect of Piezo1 activity on TMEM16A channels. Western blot analysis was also carried out to confirm the expression of TMEM16A and Piezo1 channel proteins. We found that TMEM16A channels were functionally expressed in fusion-competent mouse myogenic precursors. The pharmacological blockage of TMEM16A inhibited myocyte fusion into myotubes. Moreover, the specific Piezo1 agonist Yoda1 positively regulated TMEM16A currents. The findings demonstrate, for the first time, a sarcolemmal TMEM16A channel activity and its involvement at the early stage of mammalian skeletal muscle differentiation. In addition, the results suggest a possible role of mechanosensitive Piezo1 channels in the modulation of TMEM16A currents. Full article
(This article belongs to the Special Issue Ion Channels and Pumps in Skeletal Muscle)
Show Figures

Figure 1

17 pages, 852 KB  
Article
Effects of Dietary Supplementation with Tea Residue on Growth Performance, Digestibility, and Diarrhea in Piglets
by Chunfeng Wang, Yan Zhong, Han Liu, Hanmin Wang, Yali Li, Qiye Wang, Jianzhong Li, Pengfei Huang and Huansheng Yang
Animals 2024, 14(4), 584; https://doi.org/10.3390/ani14040584 - 9 Feb 2024
Cited by 5 | Viewed by 2405
Abstract
Thirty-six healthy 21-day-old weaned ternary piglets (Duroc × Landrace × Yorkshire) were randomly divided into two treatments with 18 replicates per treatment and one pig per replicate. The control group was fed with a basal diet and the test group was fed with [...] Read more.
Thirty-six healthy 21-day-old weaned ternary piglets (Duroc × Landrace × Yorkshire) were randomly divided into two treatments with 18 replicates per treatment and one pig per replicate. The control group was fed with a basal diet and the test group was fed with diets supplemented with 1 kg/t tea residue. The test period was 28 days. The results are as follows: The addition of tea residue in the diet had no significant effect on the growth performance of weaned piglets (p > 0.05), but it could significantly reduce the diarrhea rate of piglets from 1 to 7 days and 1 to 28 days (p < 0.05). Compared with the control group, the dietary supplementation of tea residue had no significant effect on nutrient apparent digestibility, plasma biochemical indexes and plasma immune indexes (p > 0.05) but increased the content of glutathione in plasma (p < 0.05). Tea residue had no significant effect on the morphology of the jejunum and ileum of piglets (p > 0.05), but it could significantly reduce the content of chloride ions in feces (p < 0.05). Compared with the basal diet group, there was no significant difference in the relative expression of TMEM16A and CFTR mRNA in the colon of weaned piglets (p > 0.05). The whole-cell patch clamp recording showed that the TMEM16A and CFTR ion channels could be activated by ionomycin and forskolin, respectively. However, when HT-29 cells transfected with TMEM16A and CFTR channels were treated with tea residue extract, it could significantly inhibit the chloride current of the TMEM16A and CFTR ion channels (p < 0.05). Full article
(This article belongs to the Section Animal Nutrition)
Show Figures

Figure 1

21 pages, 11662 KB  
Article
The Anion Channel TMEM16a/Ano1 Modulates CFTR Activity, but Does Not Function as an Apical Anion Channel in Colonic Epithelium from Cystic Fibrosis Patients and Healthy Individuals
by Azam Salari, Renjie Xiu, Mahdi Amiri, Sophia Theres Pallenberg, Rainer Schreiber, Anna-Maria Dittrich, Burkhard Tümmler, Karl Kunzelmann and Ursula Seidler
Int. J. Mol. Sci. 2023, 24(18), 14214; https://doi.org/10.3390/ijms241814214 - 18 Sep 2023
Cited by 11 | Viewed by 2362
Abstract
Studies in human colonic cell lines and murine intestine suggest the presence of a Ca2+-activated anion channel, presumably TMEM16a. Is there a potential for fluid secretion in patients with severe cystic fibrosis transmembrane conductance regulator (CFTR) mutations by activating [...] Read more.
Studies in human colonic cell lines and murine intestine suggest the presence of a Ca2+-activated anion channel, presumably TMEM16a. Is there a potential for fluid secretion in patients with severe cystic fibrosis transmembrane conductance regulator (CFTR) mutations by activating this alternative pathway? Two-dimensional nondifferentiated colonoid–myofibroblast cocultures resembling transit amplifying/progenitor (TA/PE) cells, as well as differentiated monolayer (DM) cultures resembling near-surface cells, were established from both healthy controls (HLs) and patients with severe functional defects in the CFTR gene (PwCF). F508del mutant and CFTR knockout (null) mice ileal and colonic mucosa was also studied. HL TA/PE monolayers displayed a robust short-circuit current response (ΔIeq) to UTP (100 µM), forskolin (Fsk, 10 µM) and carbachol (CCH, 100 µM), while ΔIeq was much smaller in differentiated monolayers. The selective TMEM16a inhibitor Ani9 (up to 30 µM) did not alter the response to luminal UTP, significantly decreased Fsk-induced ΔIeq, and significantly increased CCH-induced ΔIeq in HL TA/PE colonoid monolayers. The PwCF TA/PE and the PwCF differentiated monolayers displayed negligible agonist-induced ΔIeq, without a significant effect of Ani9. When TMEM16a was localized in intracellular structures, a staining in the apical membrane was not detected. TMEM16a is highly expressed in human colonoid monolayers resembling transit amplifying cells of the colonic cryptal neck zone, from both HL and PwCF. While it may play a role in modulating agonist-induced CFTR-mediated anion currents, it is not localized in the apical membrane, and it has no function as an apical anion channel in cystic fibrosis (CF) and healthy human colonic epithelium. Full article
(This article belongs to the Special Issue Epithelial Ion Transport in Health and Disease)
Show Figures

Figure 1

12 pages, 1324 KB  
Review
Mechanisms of PIEZO Channel Inactivation
by Zijing Zhou and Boris Martinac
Int. J. Mol. Sci. 2023, 24(18), 14113; https://doi.org/10.3390/ijms241814113 - 14 Sep 2023
Cited by 19 | Viewed by 5651
Abstract
PIEZO channels PIEZO1 and PIEZO2 are the newly identified mechanosensitive, non-selective cation channels permeable to Ca2+. In higher vertebrates, PIEZO1 is expressed ubiquitously in most tissues and cells while PIEZO2 is expressed more specifically in the peripheral sensory neurons. PIEZO channels [...] Read more.
PIEZO channels PIEZO1 and PIEZO2 are the newly identified mechanosensitive, non-selective cation channels permeable to Ca2+. In higher vertebrates, PIEZO1 is expressed ubiquitously in most tissues and cells while PIEZO2 is expressed more specifically in the peripheral sensory neurons. PIEZO channels contribute to a wide range of biological behaviors and developmental processes, therefore driving significant attention in the effort to understand their molecular properties. One prominent property of PIEZO channels is their rapid inactivation, which manifests itself as a decrease in channel open probability in the presence of a sustained mechanical stimulus. The lack of the PIEZO channel inactivation is linked to various mechanopathologies emphasizing the significance of studying this PIEZO channel property and the factors affecting it. In the present review, we discuss the mechanisms underlying the PIEZO channel inactivation, its modulation by the interaction of the channels with lipids and/or proteins, and how the changes in PIEZO inactivation by the channel mutations can cause a variety of diseases in animals and humans. Full article
(This article belongs to the Special Issue Membrane Channels: Mechanistic Insights)
Show Figures

Figure 1

Back to TopTop