Due to scheduled maintenance work on our servers, there may be short service disruptions on this website between 11:00 and 12:00 CEST on March 28th.
Sign in to use this feature.

Years

Between: -

Subjects

remove_circle_outline
remove_circle_outline
remove_circle_outline
remove_circle_outline
remove_circle_outline
remove_circle_outline
remove_circle_outline
remove_circle_outline

Journals

Article Types

Countries / Regions

Search Results (11)

Search Parameters:
Keywords = TLUD

Order results
Result details
Results per page
Select all
Export citation of selected articles as:
16 pages, 2440 KB  
Article
Converting Animal Waste to Syngas and Biochar via Top-Lit Updraft Gasification
by Dwi Cahyani, Mahmoud Sharara, Brian Jackson and Wenqiao Yuan
Energies 2026, 19(6), 1427; https://doi.org/10.3390/en19061427 - 12 Mar 2026
Viewed by 257
Abstract
Increasing global demand for animal-based protein has created a critical environmental management challenge regarding manure accumulation in intensive livestock production. Gasification offers a sustainable solution by converting organic residues into renewable synthetic gas (syngas) and carbon-rich biochar. This study systematically evaluated the performance [...] Read more.
Increasing global demand for animal-based protein has created a critical environmental management challenge regarding manure accumulation in intensive livestock production. Gasification offers a sustainable solution by converting organic residues into renewable synthetic gas (syngas) and carbon-rich biochar. This study systematically evaluated the performance of three major types of animal waste—dairy manure, poultry litter, and swine manure—against a lignocellulosic control (wood veneer waste) in a top-lit updraft (TLUD) gasifier. Three airflow rates (10, 15, and 20 L min−1) were studied. The results indicated that increasing airflow significantly elevated the gasifier flame front temperatures, with poultry litter achieving the highest peak temperature (825.5 °C), followed by swine manure and dairy manure (753.7 and 727.0 °C, respectively) at 20 L min−1 airflow. While dairy manure exhibited the fastest linear burning rate (25.7 mm/min), poultry litter demonstrated the highest mass consumption rate (32.8 g/min). Feedstock chemistry drove distinct reaction pathways in syngas composition. Poultry litter emerged as the superior feedstock for H2 production, achieving a peak H2 concentration of 10.78% at 20 L min−1, which attributed to a synergistic combination of outstanding temperature, moisture content and catalytic alkali metals that promoted steam reforming and water–gas shift reactions. CO production was dominated by wood veneer (17.6%), which was driven by the dominance of elemental carbon and fixed solid (FS) content that favored partial oxidation and a Boudouard reaction. These findings suggest that while airflow regulates thermal kinetics, the specific energy profile of the produced syngas is fundamentally determined by the physiochemical properties of the biomass precursor. Full article
(This article belongs to the Special Issue Research on Conversion Technology for Biofuel Production)
Show Figures

Figure 1

16 pages, 1910 KB  
Article
Impact of Carbon-Based Biochar Application on Red Pepper Yield and Soil Carbon Sequestration
by Yeouk Yun, Yungi Cho, Jeong su Lee, Sohye Choi, Seonjoong Kim, Jungil Ju, Jaehan Lee and Kyosuk Lee
Agronomy 2026, 16(1), 84; https://doi.org/10.3390/agronomy16010084 - 27 Dec 2025
Viewed by 494
Abstract
This study investigates the impact of biochar derived from red pepper by-products on crop growth, soil carbon storage, and agricultural productivity, with a focus on adapting red pepper cultivation to climate change. The experiment was conducted over two years at the Chungcheongnam-do Agricultural [...] Read more.
This study investigates the impact of biochar derived from red pepper by-products on crop growth, soil carbon storage, and agricultural productivity, with a focus on adapting red pepper cultivation to climate change. The experiment was conducted over two years at the Chungcheongnam-do Agricultural Research and Extension Services in South Korea. Biochar was applied at varying rates based on its carbon content (0.0, 2.5, 5.0, 10.0 Mg C ha−1) to evaluate its effects on soil properties and red pepper yield. The biochar, produced using a Top-Lit Updraft (TLUD) gasification system, possessed a carbon content of 68.7% and a high pH of 10.3. The results demonstrated that biochar application significantly enhanced red pepper growth and yield, with the highest total yield observed at the maximum application rate (BC10.0, 10.0 Mg C ha−1). However, yield efficiency (yield increase per Mg of biochar C) was highest at the lowest application rate (BC2.5, 2.5 Mg C ha−1). Soil analysis revealed that biochar amendment improved soil pH, electrical conductivity (EC), and total carbon content. Although the standard soil analysis protocol (<2 mm sieving) resulted in an underestimation of soil carbon stock by excluding coarse biochar particles, the persistence of these coarse fractions confirms the high physical stability of the biochar, validating its potential as a long-term carbon sink. These findings provide a scientific basis for optimized biochar application strategies that balance productivity with carbon sequestration. Full article
(This article belongs to the Section Soil and Plant Nutrition)
Show Figures

Figure 1

25 pages, 23037 KB  
Article
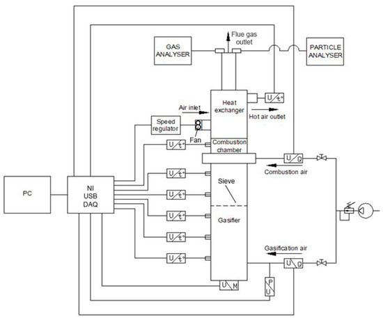
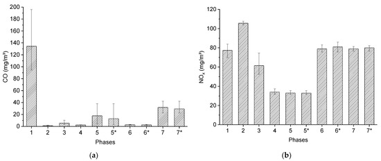
Multi-Criteria Optimization of a Laboratory Top-Lit Updraft Gasifier in Order to Reduce Greenhouse Gases and Particulate Matter Emissions
by Alexandru-Polifron Chiriță, Ioan Pavel, Radu-Iulian Rădoi, Gabriela Matache, Gheorghe Șovăială and Ana-Maria Carla Popescu
Processes 2024, 12(6), 1103; https://doi.org/10.3390/pr12061103 - 27 May 2024
Cited by 1 | Viewed by 1928
Abstract
Air pollution from combustion processes is harming human health and the environment. To mitigate this, one needs to adopt cleaner energy production methods, in particular, to optimize combustion systems in order to minimize pollutants and increase efficiency. Flue gas analysis and particulate matter [...] Read more.
Air pollution from combustion processes is harming human health and the environment. To mitigate this, one needs to adopt cleaner energy production methods, in particular, to optimize combustion systems in order to minimize pollutants and increase efficiency. Flue gas analysis and particulate matter (PM) monitoring, starting from the prototype phase, is crucial to minimize and regulate pollutant emissions. This article analyses the emissions of pollutants and particulate matter from a combustion test gasifier working on the Top-Lit Updraft (TLUD) principle in order to optimize functionality and reduce exhaust emissions. Three experiments were performed in which the primary (gasification) air flow rate (GA) was kept constant at 25 L/min, and the secondary (combustion) air flow rate (CA) was adjusted to obtain a CA/GA ratio of 2 (50 L/min), 3 (75 L/min), and 4 (100 L/min) respectively. Based on a multi-criterial analysis, the optimal CA/GA ratio for TLUD combustion is 3, offering a well-rounded performance in output temperatures, PM and greenhouse gases (GHG) emissions, and efficiency, while the CA/GA ratio of 4 has good PM and GHG emissions performance but lower efficiency, and the CA/GA ratio of 2 is the least favorable due to its poor performance in output temperatures, PM and GHG emissions. Full article
(This article belongs to the Section Environmental and Green Processes)
Show Figures

Figure 1

19 pages, 6809 KB  
Article
Experimental Research to Increase the Combustion Efficiency in the Top-Lit Updraft Principle Based Gasifier
by Ioan Pavel, Radu Iulian Rădoi, Gabriela Matache, Ana-Maria Carla Popescu and Kati Pavel
Energies 2023, 16(4), 1912; https://doi.org/10.3390/en16041912 - 15 Feb 2023
Cited by 5 | Viewed by 4371
Abstract
The recovery of vegetal waste for energy purposes is one of the ways to increase the amount of energy obtained from renewable sources. The Top-Lit Updraft (TLUD) gasification and combustion process is recognized as the least polluting of all other combustion processes, resulting [...] Read more.
The recovery of vegetal waste for energy purposes is one of the ways to increase the amount of energy obtained from renewable sources. The Top-Lit Updraft (TLUD) gasification and combustion process is recognized as the least polluting of all other combustion processes, resulting in a sterile charcoal called biochar, which can be used as an amendment in agricultural soils. The purpose of this research was to determine the influence of excess air in the combustion area compared to the (theoretical) calculated requirement for a TLUD energy module. Most scientific publications on this topic recommend primary/secondary air flow rate ratios of 1/3 or 1/4. In this study, the two recommended ratios were tested, and it was found that better energy results correspond to the ratio of 1/3. For this 1/3 ratio, the investigations continued in order to optimize the combustion process. The results achieved demonstrate that the excess combustion air flow of 30% improves the performance of the energy module due to the increase in oxygen supply and the increase in air speed in the combustion area of the syngas resulting from gasification. Increasing the excess combustion air flow rate by +50% had the effect of lowering the temperature in the flame due to the cooling of the combustion gases caused by a too high rate of excess cold air flow. Full article
(This article belongs to the Topic Sustainable Thermal Energy Technologies and Processes)
Show Figures

Figure 1

16 pages, 3349 KB  
Article
Demonstration of a Top-Lit Updraft Based Pyrolytic Burner with Low Emission Operation and Automatic Process Control
by Dennis Krüger and Özge Çepelioğullar Mutlu
Energies 2021, 14(13), 3913; https://doi.org/10.3390/en14133913 - 30 Jun 2021
Cited by 4 | Viewed by 4178
Abstract
In this study, a small-scale (4.7 kWfuel) biomass burner based on “top-lit updraft” (TLUD) technology with automatic process control was developed for process heat generation. The combustion experiments were performed using wood pellets to gain more insights on the process, its [...] Read more.
In this study, a small-scale (4.7 kWfuel) biomass burner based on “top-lit updraft” (TLUD) technology with automatic process control was developed for process heat generation. The combustion experiments were performed using wood pellets to gain more insights on the process, its repeatability and the behaviors of the emitted gaseous and particulate emissions under different combustion phases. The emission values were compared with similar small-scale combustion technologies as well as the emission limits defined in official regulations. The results showed that the average emissions (based on standardized 13 vol. % O2 content in the dry flue gas (STP)) over the entire process from start-up to switch-off were 29.4 mg/m3 for CO, 80 mg/m3 for NOx, and 3.6 mg/m3 for total particle matter (TPM) measured within the hot gas. These results were below the official limits for wood-fueled small-scale systems. The developed process control approach resulted in very low residual O2 content in the flue gas (approx. 2 vol. %), high flue gas temperatures and repetition accuracy. Thus, the process offers potential for further development in terms of process control, scale-up, and application in different areas. Full article
(This article belongs to the Section A4: Bio-Energy)
Show Figures

Figure 1

18 pages, 1489 KB  
Article
Assessment of Pellets from Three Forest Species: From Raw Material to End Use
by Miguel Alfonso Quiñones-Reveles, Víctor Manuel Ruiz-García, Sarai Ramos-Vargas, Benedicto Vargas-Larreta, Omar Masera-Cerutti, Maginot Ngangyo-Heya and Artemio Carrillo-Parra
Forests 2021, 12(4), 447; https://doi.org/10.3390/f12040447 - 7 Apr 2021
Cited by 15 | Viewed by 3948
Abstract
This study aimed to evaluate and compare the relationship between chemical properties, energy efficiency, and emissions of wood and pellets from madroño Arbutus xalapensis Kunth, tázcate Juniperus deppeana Steud, and encino colorado Quercus sideroxyla Humb. & Bonpl. in two gasifiers (top-lit-up-draft (T-LUD) and [...] Read more.
This study aimed to evaluate and compare the relationship between chemical properties, energy efficiency, and emissions of wood and pellets from madroño Arbutus xalapensis Kunth, tázcate Juniperus deppeana Steud, and encino colorado Quercus sideroxyla Humb. & Bonpl. in two gasifiers (top-lit-up-draft (T-LUD) and electricity generation wood camp stove (EGWCS)) in order to determine the reduction of footprint carbon. In accordance with conventional methodologies, we determined the extracts and chemical components (lignin, cellulose, holocellulose), and the immediate analyses were carried out (volatile materials, fixed carbon, ash content and microanalysis of said ash), as well as the evaluation of emission factors (total suspended particulate matter (PM2.5), CO, CO2, CH4, black carbon (BC), elemental carbon (EC), and organic carbon (OC)). The results were statistically analyzed to compare each variable among species and gasifiers. The raw material analyzed showed how the pH ranged from 5.01 to 5.57, and the ash content ranged between 0.39 and 0.53%. The content values of Cu, Zn, Fe, Mg, and Ca ranged from 0.08 to 0.22, 0.18 to 0.19, 0.38 to 0.84, 1.75 to 1.90, and 3.62 to 3.74 mg kg−1, respectively. The extractive ranges from cyclohexane were 2.48–4.79%, acetone 2.42–4.08%, methanol 3.17–7.99%, and hot water 2.12–4.83%. The range of lignin was 18.08–28.60%. The cellulose content ranged from 43.30 to 53.90%, and holocellulose from 53.50 to 64.02%. The volatile material range was 81.2–87.42%, while fixed carbon was 11.30–17.48%; the higher heating value (HHV) of raw material and pellets presented the ranges 17.68–20.21 and 19.72–21.81 MJ kg−1, respectively. Thermal efficiency showed statistically significant differences (p < 0.05) between pellets and gasifiers, with an average of 31% Tier 3 in ISO (International Organization for Standardization) for the T-LUD and 14% (ISO Tier 1) for EGWCS, with Arbutus xalapensis being the species with the highest energy yield. The use of improved combustion devices, as well as that of selected raw material species, can reduce the impact of global warming by up to 33% on a cooking task compared to the three-stone burner. Full article
(This article belongs to the Section Wood Science and Forest Products)
Show Figures

Figure 1

18 pages, 3686 KB  
Article
Design Features and Performance Evaluation of Natural-Draft, Continuous Operation Gasifier Cookstove
by Brian Gumino, Nicholas A. Pohlman, Jonathan Barnes and Paul Wever
Clean Technol. 2020, 2(3), 252-269; https://doi.org/10.3390/cleantechnol2030017 - 15 Jul 2020
Cited by 7 | Viewed by 6566
Abstract
Biomass cookstoves are used as a common source of heating and cooking in developing countries with most improved cookstove design focusing on developing efficiency in thermal conversion of fuels and safer operation than open flame fires. A top-lit-up-draft (TLUD) cookstove utilizes a gasification [...] Read more.
Biomass cookstoves are used as a common source of heating and cooking in developing countries with most improved cookstove design focusing on developing efficiency in thermal conversion of fuels and safer operation than open flame fires. A top-lit-up-draft (TLUD) cookstove utilizes a gasification process similar to pyrolysis where the solid biomass fuels are heated within a oxygen-limited environment and the syngas are burned which reduces carbon content and particulate matter being introduced into the air. The new continuous-operation design is described to have features for: (1) safe addition of solid fuels during combustion of syngas, (2) removal of biochar at the primary air inlet to manage gasification location, and (3) temperature control of the cooksurface through adjustable exhaust paths. The designed cookstove is found to have a diameter to height ratio 0.42-0.47 in order to offer the cleanest burning of the biofuel. The cooking surface is experimentally studied and the thermal gradient is found for compressed wood pellets. Tracking of the coal-bed is studied as a function of time in order to better understand when additional fuel should be added to ensure constant cooking temperature and operation. Numerous exhaust paths explore the cookstove user’s ability to control the temperature contour of the cooksurface. Full article
Show Figures

Graphical abstract

11 pages, 1119 KB  
Article
The Effect of Gasification Conditions on the Surface Properties of Biochar Produced in a Top-Lit Updraft Gasifier
by Arthur M. James R., Wenqiao Yuan, Duo Wang, Donghai Wang and Ajay Kumar
Appl. Sci. 2020, 10(2), 688; https://doi.org/10.3390/app10020688 - 19 Jan 2020
Cited by 31 | Viewed by 5394
Abstract
The effect of airflow rate, biomass moisture content, particle size, and compactness on the surface properties of biochar produced in a top-lit updraft gasifier was investigated. Pine woodchips were studied as the feedstock. The carbonization airflow rates from 8 to 20 L/min were [...] Read more.
The effect of airflow rate, biomass moisture content, particle size, and compactness on the surface properties of biochar produced in a top-lit updraft gasifier was investigated. Pine woodchips were studied as the feedstock. The carbonization airflow rates from 8 to 20 L/min were found to produce basic biochars (pH > 7.0) that contained basic functional groups. No acid functional groups were presented when the airflow increased. The surface charge of biochar at varying airflow rates showed that the cation exchange capacity increased with airflow. The increase in biomass moisture content from 10 to 14% caused decrease in the pH from 12 to 7.43, but the smallest or largest particle sizes resulted in low pH; therefore, the carboxylic functional groups increased. Similarly, the biomass compactness exhibited a negative correlation with the pH that reduced with increasing compactness level. Thus, the carboxylic acid functional groups of biochar increased from 0 to 0.016 mmol g−1, and the basic functional group decreased from 0.115 to 0.073 mmol g−1 when biomass compactness force increased from 0 to 3 kg. BET (Brunauer-Emmett-Teller) surface area of biochar was greater at higher airflow and smaller particle size, lower moisture content, and less compactness of the biomass. Full article
(This article belongs to the Special Issue Biochar: Productions, Properties and Applications)
Show Figures

Figure 1

20 pages, 2160 KB  
Article
Variability of Physical and Chemical Properties of TLUD Stove Derived Biochars
by Federico Masís-Meléndez, Diana Segura-Chavarría, Carlos A García-González, Jaime Quesada-Kimsey and Karolina Villagra-Mendoza
Appl. Sci. 2020, 10(2), 507; https://doi.org/10.3390/app10020507 - 10 Jan 2020
Cited by 26 | Viewed by 6531
Abstract
Biochar is a carbon-rich organic material, obtained by the thermochemical conversion of biomass in an oxygen-limited environment, used as a soil amendment to stimulate soil fertility and improve soil quality. There is a clear need in developing countries for access to low cost, [...] Read more.
Biochar is a carbon-rich organic material, obtained by the thermochemical conversion of biomass in an oxygen-limited environment, used as a soil amendment to stimulate soil fertility and improve soil quality. There is a clear need in developing countries for access to low cost, low technology options for biochar production, for example, top-lit updraft (TLUD) stoves, which are popular and spread worldwide. However, TLUD biochars are inevitably very variable in their properties for a variety of reasons. We present laboratory triplicate tests carried out on TLUD biochars obtained from waste pinewood and a Guadua bamboo. Analyzed properties include specific surface area (A-BET), porosity, skeletal density, hydrophobicity, proximal and elemental composition, cation exchange capacity (CEC), relative liming capacity and pH. SEM images of the bamboo and wood biochars are compared. The biochars were mixed with composted human excreta at 5% and 10% biochar content, and available water content (AWC) was analyzed. Operating temperatures in the TLUD were recorded, showing different behaviors among the feedstocks during the process. Differences in operating temperatures during charring of the bamboo samples seem to have led to differences in A-BET, hydrophobicity and CEC, following unprecedented trends. For the mixtures of the biochars with compost, at 5% biochar no significant differences were observed for AWC. However, in the 10% biochar mixtures, bamboo biochar showed an unexpectedly high AWC. Overall, variations of chemical and physical properties between bamboo biochars were greater, while pinewood biochars showed similar properties, consistent with more homogeneous charring temperatures. Full article
(This article belongs to the Special Issue Environmental Applications of Biochar)
Show Figures

Figure 1

11 pages, 1689 KB  
Article
Gasification Performance of a Top-Lit Updraft Cook Stove
by Yogesh Mehta and Cecilia Richards
Energies 2017, 10(10), 1529; https://doi.org/10.3390/en10101529 - 1 Oct 2017
Cited by 21 | Viewed by 6582
Abstract
This paper reports on an experimental study of a top-lit updraft cook stove with a focus on gasification. The reactor is operated with primary air only. The performance is studied for a variation in the primary airflow, as well as reactor geometry. Temperature [...] Read more.
This paper reports on an experimental study of a top-lit updraft cook stove with a focus on gasification. The reactor is operated with primary air only. The performance is studied for a variation in the primary airflow, as well as reactor geometry. Temperature in the reactor, air flow rate, fuel consumption rate, and producer gas composition were measured. From the measurements the superficial velocity, pyrolysis front velocity, peak bed temperature, air fuel ratio, heating value of the producer gas, and gasification rate were calculated. The results show that the producer gas energy content was maximized at a superficial velocity of 9 cm/s. The percent char remaining at the end of gasification decreased with increasing combustion chamber diameter. For a fixed superficial velocity, the gasification rate and producer gas energy content were found to scale linearly with diameter. The energy content of the producer gas was maximized at an air fuel (AF) ratio of 1.8 regardless of the diameter. Full article
Show Figures

Figure 1

19 pages, 321 KB  
Article
Using Formative Research to Design a Behavior Change Strategy to Increase the Use of Improved Cookstoves in Peri-Urban Kampala, Uganda
by Stephanie L. Martin, Jennifer K. Arney, Lisa M. Mueller, Edward Kumakech, Fiona Walugembe and Emmanuel Mugisha
Int. J. Environ. Res. Public Health 2013, 10(12), 6920-6938; https://doi.org/10.3390/ijerph10126920 - 10 Dec 2013
Cited by 21 | Viewed by 9608
Abstract
Household air pollution from cooking with biomass fuels negatively impacts maternal and child health and the environment, and contributes to the global burden of disease. In Uganda, nearly 20,000 young children die of household air pollution-related pneumonia every year. Qualitative research was used [...] Read more.
Household air pollution from cooking with biomass fuels negatively impacts maternal and child health and the environment, and contributes to the global burden of disease. In Uganda, nearly 20,000 young children die of household air pollution-related pneumonia every year. Qualitative research was used to identify behavioral determinants related to the acquisition and use of improved cookstoves in peri-urban Uganda. Results were used to design a behavior change strategy for the introduction of a locally-fabricated top-lit updraft gasifier (TLUD) stove in Wakiso district. A theoretical framework—opportunity, ability, and motivation—was used to guide the research and behavior change strategy development. Participants consistently cited financial considerations as the most influential factor related to improved cookstove acquisition and use. In contrast, participants did not prioritize the potential health benefits of improved cookstoves. The theoretical framework, research methodology, and behavior change strategy design process can be useful for program planners and researchers interested in identifying behavioral determinants and designing and evaluating improved cookstove interventions. Full article
(This article belongs to the Special Issue Health Behaviors and Public Health)
Show Figures

Figure 1

Back to TopTop