Abstract
Air pollution from combustion processes is harming human health and the environment. To mitigate this, one needs to adopt cleaner energy production methods, in particular, to optimize combustion systems in order to minimize pollutants and increase efficiency. Flue gas analysis and particulate matter (PM) monitoring, starting from the prototype phase, is crucial to minimize and regulate pollutant emissions. This article analyses the emissions of pollutants and particulate matter from a combustion test gasifier working on the Top-Lit Updraft (TLUD) principle in order to optimize functionality and reduce exhaust emissions. Three experiments were performed in which the primary (gasification) air flow rate (GA) was kept constant at 25 L/min, and the secondary (combustion) air flow rate (CA) was adjusted to obtain a CA/GA ratio of 2 (50 L/min), 3 (75 L/min), and 4 (100 L/min) respectively. Based on a multi-criterial analysis, the optimal CA/GA ratio for TLUD combustion is 3, offering a well-rounded performance in output temperatures, PM and greenhouse gases (GHG) emissions, and efficiency, while the CA/GA ratio of 4 has good PM and GHG emissions performance but lower efficiency, and the CA/GA ratio of 2 is the least favorable due to its poor performance in output temperatures, PM and GHG emissions.
1. Introduction
To develop environmentally friendly combustion system projects, it is essential to consider sustainable feedstock sourcing, efficient gasification technologies, carbon capture and utilization, system integration, life cycle assessments, supportive policy frameworks, and public education to maximize environmental benefits and mitigate climate change.
The primary negative effects of using biomass for energy production are the incomplete combustion of biomass and the release of CO2 and particulate matter (PM) into the atmosphere. These emissions contribute to rising global temperatures and exacerbate climate change. In many developing countries, cooking or heating with an open fire technique is still used, which has less than 10% energy efficiency. By researching and adopting more efficient combustion solutions and methods, the percentage can be greatly increased [1].
In order to reduce fuel consumption of upgraded combustion equipment, it is necessary to operate it as efficiently as possible, and the assessment of its thermal and environmental performance is essential for the development of more environmentally friendly technologies [2,3]. The energy performance of various combustion equipment was achieved by some researchers using biomass fuel as a renewable, CO2-neutral energy resource and a viable alternative to fossil fuel [4,5,6,7].
The term Top-Lit Updraft (TLUD) gasifier was adopted due to the type of combustion. In biomass gasifiers based on the TLUD principle, ignition is made at the top and works in batch mode, with recharge; they have a fixed biomass layer in which the pyrolytic front is maintained by an ascending flow of warm air. The resulting gas is burned at the top or collected and used as fuel [8,9].
The gasification process is slow, with a specific hourly consumption of 80–150 kg·bm/m2h, resulting in low specific reactor powers of 250–350 kW/m2. This slow process leads to a very low surface velocity of the produced gas (vs ≤ 0.06 m/s), preventing the entrainment of free ash. Consequently, PM 2.5 concentrations at the burner outlet are below 5 mg/MJbm, which is at least five times lower than the current regulatory limits for solid fuel thermal generators [10].
Gasification involves heating biomass to produce volatiles and unconverted carbon, resulting in sterile vegetable charcoal called biochar (10–20% of original biomass) and gasified volatiles. Biochar is a high-adsorption, activated carbon that can improve soil productivity and retain water and gases, supporting soil microorganisms. The TLUD gasifier produces the least polluting energy compared to other combustion systems, with low PM and CO2 emissions, and stores carbon in biochar, contributing to environmental protection and sustainable energy development [11].
In the literature, scholars have analyzed the factors influencing emissions from small-scale biomass combustion, detailing various strategies and operational optimizations. Rabaçal and Costa, Ozgen, and Qiu highlighted the significant influence of biomass characteristics and operating conditions on PM emissions from small-scale biomass combustion [12,13,14]. Rabaçal and Costa provided a detailed overview of PM emission quantification, formation mechanisms, and mitigation strategies [12]. Ozgen and Qiu, in separate studies, emphasized the effectiveness of primary and secondary air flow rate control for PM reduction in pellet boilers [13,14]. Kokalj, F. et al. explored the potential of flue gas recirculation (FGR) and air staging to reduce emissions in small-scale wood pellet boilers. Their study demonstrated a significant reduction in CO and NOx emissions through the addition of FGR [15]. Win and Persson revealed the significant contribution of start-up and stop phases to CO and total organic carbon emissions, while steady operation primarily contributes to NOx and particle emissions. This emphasized the importance of optimizing operational practices to minimize emissions [16]. Zadravec et al. elaborated a comprehensive study employing a multi-criteria decision-making method to optimize process parameters for low emissions and high efficiency. Their study identified a combination of low primary-to-secondary air ratio and low excess air as the most suitable configuration for reduced emissions [17].
For the particular category of TLUD gasifiers, several models, compared to other types of combustion equipment and among each other, were analyzed, and the result was that all TLUD gasifier models tested had CO and PM emission values well below the other types of combustion equipment, and below the limits allowed by legal norms [18].
According to the requirements of the PN-EN 303-5:2012 standard for fifth-class boilers, maximum particulate emissions cannot exceed 40 mg/m3 at 10% oxygen concentration at the exhaust pipe outlet, a condition that any well-designed and properly used TLUD gasifier model complies with [19,20].
Thermal energy is generated by burning syngas produced during pyrolysis, which is mixed with air and burned at high temperatures (600–1000 °C) in a combustion area. By adjusting the airflow rates, the thermal power of the gasifier can be controlled. This process can utilize waste wood materials from agricultural production, orchards, and vineyards, converting them into energy and biochar. This approach can help reduce deforestation, while the biochar can be used to improve soil fertility and sequester carbon for long periods [21].
In an environmentally friendly combustion system, combustion must be complete, and the success of efficient operation lies in optimizing the volume of air available for combustion. The calculated air requirement for burning one kg of pellets is 75 L/min, and the optimal secondary (CA—combustion air)/primary (GA—gasification air) flow rate ratio established and mentioned in several articles on this topic is 3, although excess air of up to 30% for combustion air was shown to improve the energy performance of combustion [21].
The limitation of the air velocity (V) in the reactor to ≤0.06 m/s is the condition for any entrained particulate matter not to advance up the exhaust pipe toward the atmosphere.
In our case, the reactor has a diameter of Ø106 mm, area A, and the primary air flow rate (Q) is 25 L/min. It follows that the air velocity in the reactor is [22]:
Air pollution occurs when certain gases and dust particles are released into the atmosphere, thus becoming harmful to people, infrastructure, and the environment [23].
The fuel/air flow rate ratio is determined as a function of the concentration of flue gas components, i.e., as a function of CO, CO2, and O2. The theoretical diagram of combustion shows correlations between parameters (Figure 1). Maximum combustion efficiency is when excess air (Lambda = CO2max/CO2) in the exhaust pipe is small, and gas losses are the lowest [24].
Figure 1.
Generic diagram of combustion. Adapted from [24].
In residential heating equipment, a change in the fuel/air flow ratio results in a decrease in oxygen concentration, from 21% (fresh air) to a lower value after combustion. The remaining oxygen in the exhaust pipe is from excess air that did not combust and is used to calculate unburned gas losses and CO2 concentration. The maximum CO2 content varies by fuel type but is not typically reached in practice due to the need for excess air to ensure complete combustion and safe burner operation.
The measured values of oxygen, carbon monoxide, carbon dioxide, oxides of nitrogen (NO, NO2), oxides of sulfur (SO2, SO3), and PM must comply with the limits laid down by the legislation in force. The environmental ramifications of gasification processes demand meticulous monitoring and optimization to mitigate GHG and PM emissions because they can have a serious impact on human health as well. The importance of identifying and quantifying the pollutants emitted through continuous releases is paramount [25,26,27]. At the same time, there is a high potential for emission monitoring systems utilizing various technologies—for example, single-board computers such as Raspberry Pi, IoT, and PLC platforms, or LabVIEW data acquisition and GSM communication—for environmental monitoring in the vicinity of industrial emitters [28,29,30,31]; however, monitoring is under-enforced. These studies collectively highlight the significance of comprehensive monitoring and optimization strategies to reduce emissions and foster sustainable practices.
Since wood contains almost no sulfur, sulfur dioxide emissions are almost non-existent at the combustion chamber outlet in a combustion process. The design of combustion equipment must comply with the ecodesign requirements for energy-related products laid down by Directive 2009/125/EC [32] and transposed into the national legislation [33].
Considering that from 1 January 2022, only stoves and fireplaces complying with the new Ecodesign standard will be marketed in the EU, this study, in addition to scientific contributions, has practical implications for the design and operation of TLUD gasifiers integrated into real-world applications. The results of the study can provide useful information for the design and operation of TLUD gasifiers in order to reduce pollutant emissions and improve efficiency. The study also highlights the potential of TLUD gasifiers as equipment for the generation of sustainable and clean energy, but also the importance of considering trade-offs between different objectives and the need for a holistic approach to optimization.
2. Materials and Methods
The purpose of the research is to investigate and determine through experiments the optimal air flow rate ratio to obtain combustion as efficiently as possible and with as few pollutants and PM as possible at the exhaust pipe outlet. The investigated TLUD gasifier is part of the thermal module equipping a convective dryer intended for the dehydration of vegetal products (fruits, vegetables, and medicinal plants). Besides the mentioned application, the thermal module investigated in this research can also be used for heating households and producing domestic hot water.
Multi-criteria optimization is a powerful tool for improving the performance of Top-Lit Updraft (TLUD) gasifiers while simultaneously considering multiple objectives, such as reducing greenhouse gases (GHG) and PM emissions, while maintaining or improving other performance criteria, such as energy efficiency and economic viability. This approach allows optimal design and operating conditions to be identified that balance trade-offs between different objectives. This article presents a multi-criteria optimization study of a TLUD gasifier to reduce GHG and PM emissions. The study uses a combination of experimental and calculation methods to identify optimal design and operating conditions for the TLUD gasifier. The experimental configuration consists of a laboratory-scale TLUD gasifier, which is used to measure temperature at essential points, as well as GHG and PM emissions for different operating conditions.
The experiments were carried out on the TLUD combustion principle research bench, which is part of the infrastructure of the Environmental Protection Laboratory within INOE 2000—IHP [34] and has the technical characteristics listed below.
Technical data of the test device:
- Di: Ø106 mm;
- Hmax: 450 mm, adjustable by sieve positioning;
- Biomass volume for 0.1 m height of biomass layer: 0.78 dm3;
- Hourly consumption: 1 kg/h;
- Operating time/0.1 m of biomass layer height: ~1 h;
- Thermal power at the burner: 2.7 kWth.
TLUD gasifiers with powers of 2.7 KWth generally have a biomass consumption of ~17 g/min and require a primary (gasification) air flow rate of less than 30 L/min and a secondary (combustion) air flow rate of less than 120 L/min for the reactor diameter of 106 mm [34].
The combustion test bench on the TLUD principle and its structure are presented in Figure 2.
Figure 2.
Components of the TLUD combustion test bench: 1—frame, 2—electronic scale, 3—gasifier, 4—combustion chamber, 5—heat exchanger, 6—exhaust pipe, 7—primary air flow meter, 8—primary air flow rate proportional controller (not used), 9—secondary air flow meter, 10—secondary air flow rate proportional controller (not used), 11,12—variable throttles.
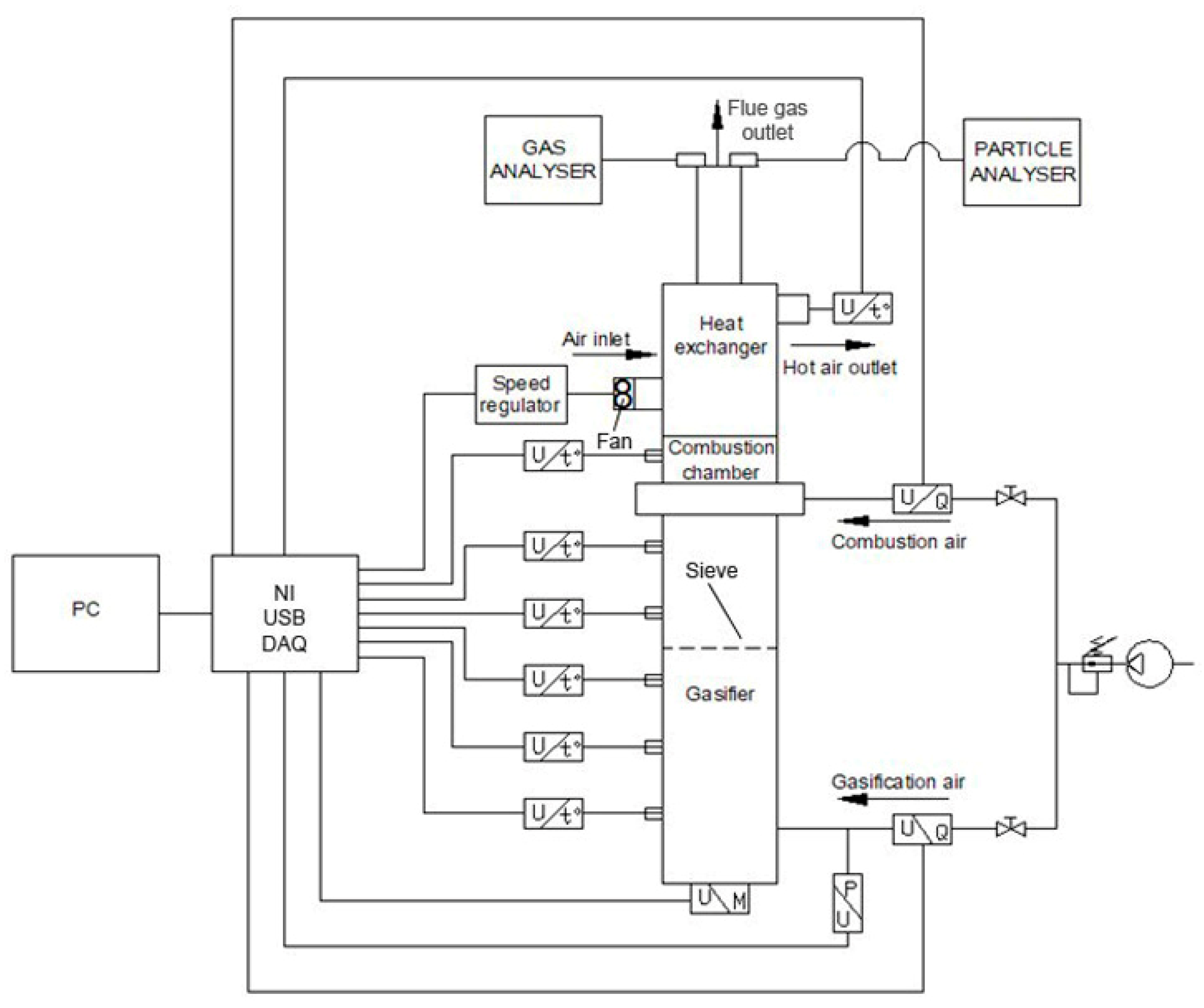
In the electro-pneumatic diagram of the TLUD combustion test bench (Figure 3), all air flow rate and temperature sensors are connected to the data acquisition board that transmits information to the interface of the program created in LabVIEW, version 2019. On a computer display one can track in real time the evolution of parameters acquired as databases or graphs. The gas intake ports from the flue gas analyzer and the particulate matter analyzer are inserted in the exhaust pipe at the flue gas outlet of the TLUD gasifier; the devices have the capacity to acquire, store, and print the test results.
Figure 3.
Electro-pneumatic diagram of the TLUD combustion test bench.
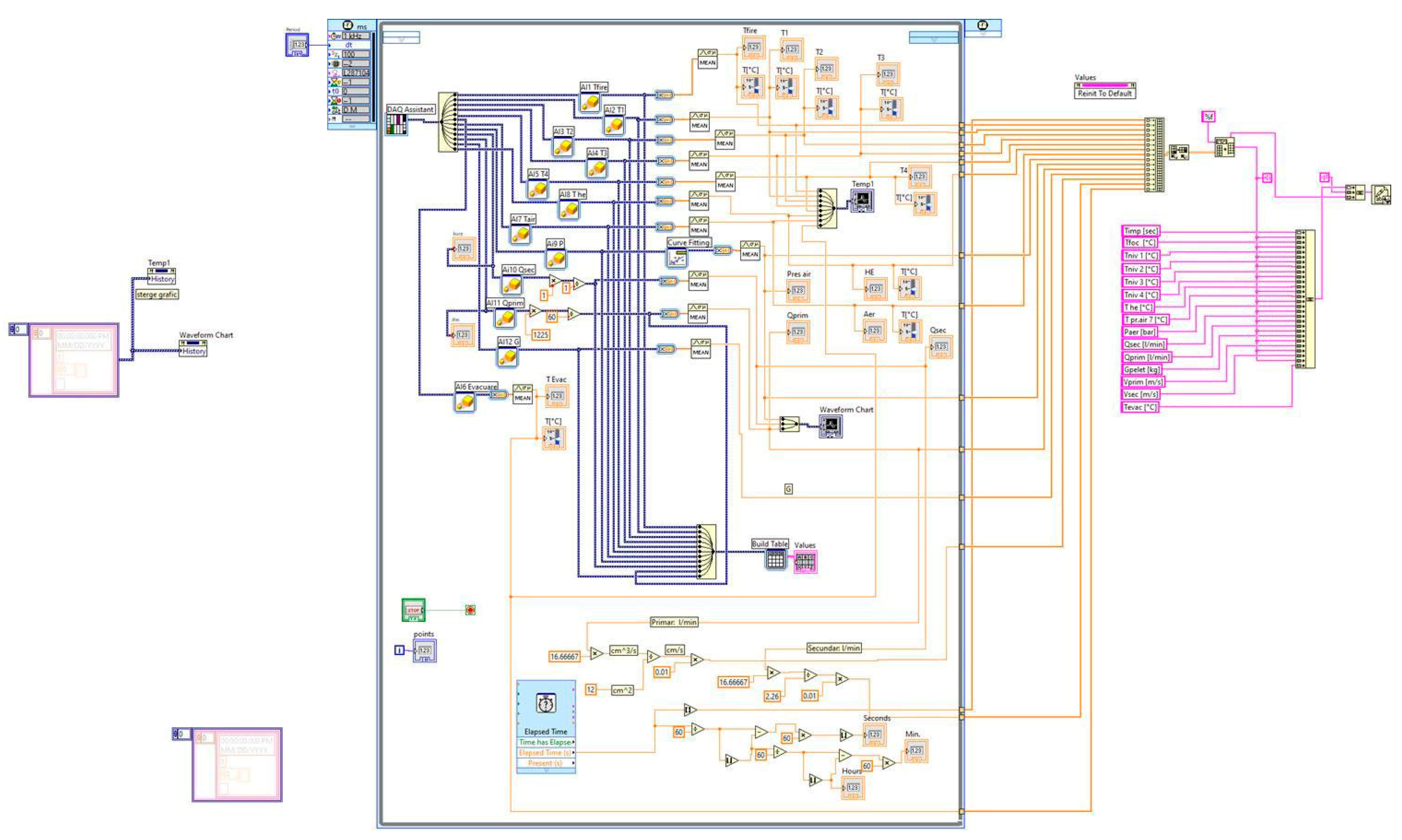
The data acquisition diagram in Figure 4 comprises a data acquisition (DAQ) assistant block for acquiring signals from the NI USB-6218 data acquisition board, with the acquisition mode set to “1 Sample (On Demand)”. With the help of a “Split” function, the combined signal from the output of the DAQ Assistant block is coupled to 12 blocks with the signal scaling function. The acquired parameters are 8 temperatures, 2 air flow rates, and air pressure. The temperatures at the exhaust pipe and at the heat exchanger are measured using two Pt100 probes with a range of 0–200 °C. The 6 temperatures in the area of the combustion front are measured with thermocouples with a range of 0–1000 °C, mounted in some sheaths on the body of the TLUD gasifier. The signals from the temperature probes and thermocouples are received with the help of 8 ATR-TC-RTD converters from PIXSYS Electronics (Mellaredo di Pianiga, Italy). The 4…20 mA signals from the temperature converters and from the airflow meters are coupled to the 0–10 V inputs of the acquisition board by means of 250 ohm resistors connected to the ground. Furthermore, the signals are displayed graphically on the front panel of the data acquisition application (as one can see in Section 3) in two graphs, one with temperatures and one with the two primary and secondary air flow rates as well as the primary air pressure. To correct the noisy signal (transducer with 0–10 V output) of the pressure variation through the pellet bed, the curve fitting function with a polynomial interpolation model was used. For easy visualization during operation, the parameter values are displayed numerically in the diagram, and the temperatures are also displayed by means of thermometer-type numerical indicators. In order to be able to read the exact values of the acquired parameters during the operation of the TLUD gasifier, the values can also be displayed in a table in the Front Panel of the data acquisition application. The application runs in a loop, the operator being able to adjust, from the Front Panel, during operation, the update interval. The operating time of the TLUD gasifier is recorded with the help of an H:M:S (time-up) chronometer, made with the elapsed time function. The “write to text” file function is used to save the data as a file. The columns with the saved parameters are delimited with tabs, the first row containing the names of the channels and the units of measure, and the first column being the time.
Figure 4.
LabVIEW application diagram for combustion data acquisition.
In the combustion experiments that this research is based on, 1.2 kg of wood pellets with a diameter of 6 mm of A1 quality class according to ISO 17225-2:2014 [35] were used, and 25 g of household liquid fuel was used for ignition in each experiment.
Used wood sawdust pellets have the following properties:
- Wood sawdust: 100% pine;
- Moisture content: ≤10%;
- Ash content: ≤0.7%;
- Calorific value: 4.6 (4.81 kWh/kg);
- Density: 1.19 kg/dm3;
- Diameter: 6 mm;
- Length: 3.15–40 mm.
The quality of biomass pellets is significantly influenced by the composition and moisture content of the raw materials used in their production. Recent studies investigated the impact of biomass recipes on the physical and thermal characteristics of pellets, highlighting the influence of various binding agents and additives [36,37,38,39,40,41]. Other research emphasized the negative effects of moisture content on pellet properties, stating that an optimal moisture content of 10% enhances durability and reduces energy consumption [42,43,44,45].
In the presented set of experiments, in order to determine the optimal value of combustion air in terms of air pollutant emissions in the measurement processes, three combustion/gasification air flow rate ratios were chosen—50/25 L/min, 75/25 L/min, and 100/25 L/min (ratios of 2, 3, and 4 respectively). To measure the amount of oxygen remaining in the exhaust gases and other pollutant gases (CO, NO, NO2, CO2, NOx), we used a flue gas analyzer type MULTILYZER STx from AFRISO (AFRISO-EURO-INDEX GmbH, Güglingen, Germany), and for PM measurement—a particulate analyzer type STM 225 from AFRISO as well.
During the measurement processes, three series of experiments were performed, in which the primary (gasification) air flow rate was kept constant at 25 L/min, and the secondary (combustion) air flow rate was adjusted for each experiment to 50 L/min, 75 L/min, and 100 L/min respectively. In order to carry out the measurement process, the bench was transported and positioned outdoors at an outdoor temperature of about 10 °C. The electrical connections and pneumatic connections for compressed air supply at 1 bar pressure were checked. Then, 1.2 kg of pellets were introduced into the reactor, after which adjustment of primary and secondary air flow rates was made to the values chosen for testing. The adjustment was made using the variable throttles <11,12> (Figure 2) and following the adjusted values on the airflow meter display or the computer display. The pellets were ignited by adding 25 g of liquid fuel at the top of the gasifier. Immediately after ignition, the data acquisition program was started, and the following parameters were displayed in real-time on the interface created in the LabVIEW graphical programming environment: primary and secondary air flow rates, evolution of flame temperature, temperature in the exhaust pipe, and in the pyrolytic front. The first flue gas measurement (FGM) was performed about 17 min after ignition, and the other 2 measurements followed every 15 min. In order to be able to average the linear behavior of the TLUD gasifier, the ignition and extinction phases were intentionally excluded from the flue gas measurements and particulate matter measurements (PMM). The PMM also started 17 min after ignition and was continuous for 30 min (which is what the measuring device allows). For each particulate matter measurement, minimum, average, and maximum values resulted (Figure 5). The NOx values recorded (printed) and the average PM values for each measurement process are presented in the form of graphs as a result of the testing process and discussed according to the purpose of the research, which is to determine the optimal gasification/combustion air flow rate ratio with maximum efficiency and least polluting.
Figure 5.
Captures of particulate matter measurements, minimum, average, and maximum values.
Figure 6 shows the equipment used to perform the measurements, among which the thermal printer (Figure 7) of the MULTILYZER STx flue gas analyzer, and a picture of the test bench for the TLUD gasifier on which the experiments were carried out is presented in Figure 8.
Figure 6.
The equipment used to perform the measurements under the TLUD combustion experiments.
Figure 7.
Flue gas report issued by the thermal printer.
Figure 8.
The TLUD gasifier test bench used in the combustion experiments.
3. Results
In this chapter, the results of the three experiments are systematically presented.
3.1. Results of Experimental Data Acquisition with LabVIEW
The dynamic variation of temperatures, flow rates, and pressure for the three combustion experiments is presented in Figure 9.
Figure 9.
The dynamic variation of temperatures, flow rates, and pressure for the three experiments.
In this figure, one can see that the time in which the flame temperature reaches the maximum value decreases with the increase in the CA/GA ratio. Moreover, on the temperature graph in the same figure, one can see that the flame temperature is more stable for the CA/GA ratio of 3 compared to the other two ratios. The pressure graphs show similar behavior for the three ratios; initially, the pressure drop is greater due to the restriction created by the pellets, and as the pyrolytic front advances, the pressure decreases. In the case of the airflow rates, they were initially adjusted, but during the process, they deviated a little from the set value, a deviation that does not significantly influence the process.
During the experiments, the primary flow rate (GA) was constant (25 L/min), while the secondary flow rate (CA) was varied in three steps (50, 75 and 100 L/min). The secondary air flow rate plays a critical role in the gasification process, directly impacting its efficiency and several parameters. Secondary air is introduced to complete the combustion of the pyrolysis gases. If the secondary air flow rate is too high, it leads to excess air, which cools the combustion zone. This cooling effect can lower the overall temperature, reducing the efficiency of the combustion process and the quality of the syngas produced. An optimal amount of secondary air ensures that there is sufficient oxygen for the complete combustion of volatile gases without excessive cooling. If the airflow rate is too low, incomplete combustion occurs, resulting in higher levels of unburned hydrocarbons and carbon monoxide in the syngas, which also reduces the system’s efficiency. Turbulence and proper mixing of the secondary air with the pyrolysis gases are essential for efficient combustion. If the secondary air flow rate is too high, it can create turbulence that disrupts the stable burning front, leading to inefficient gasification and lower thermal efficiency. Excessive secondary air increases the volume of flue gases, which carry away more heat from the system in the environment. This loss of heat reduces the thermal efficiency of the gasifier.
Considering what was mentioned in the previous paragraph, it follows that the CA/GA ratio must have a value as low as possible for the TLUD’s efficiency to be maximum; the secondary air flow rate (CA) must be high enough so that regardless of how much gas is generated by the gasification process, the secondary air flow rate (CA) must ensure a rich stoichiometric mixture for combustion to be complete.
To maintain the high efficiency of the TLUD gasifier, the optimal range of secondary air flow rate should be between 50 and 75 L/min in our case, equivalent to a CA/GA ratio between 2 and 3 because for a CA/GA ratio higher than 3, the efficiency decreases from 75% to 72%.
3.1.1. Flame Temperature
Isolating and processing the flame temperature values from the three experiments’ results in the graphs in Figure 10, which compare the flame temperature for the 3 CA/GA ratios as well as the points in time and the time intervals at which the emission measurements were performed. In this figure, on the graph showing the values of the moving averages of the flame temperature, one can see that the flame temperature related to the ratio of 3 varies the least during the gasification process. Also, in the same figure, on the graph showing the mean values of the temperature, one can see that the ratio of 3 has the highest value and, consequently, the highest power.
Figure 10.
The dynamic variation of the flame temperature, its moving average, and mean value. *—flue gas measurement (FGM), discrete measurements; PMM-particulate matter measurement.
3.1.2. Heat Exchanger Temperature
The dynamic variation of the temperature at the outlet port of the heat exchanger and the mean value for the three experiments are presented in Figure 11. As one can see, although the experiment with the ratio of 4 had a faster start compared to the other experiments, analyzing the time variation of the airflow rates discharged by the heat exchanger as well as its mean, the differences are small, 2 or 3 degrees Celsius, and it is not possible to draw a clear conclusion regarding the optimal ratio in this case.
Figure 11.
The dynamic variation of the heat exchanger temperature and its mean value.
3.1.3. Exhaust Temperature
The dynamic variation of the temperature of the exhaust gases and the mean value for the three experiments are presented in Figure 12. In this figure, one can see that the temperature on the exhaust pipe in the case of the experiment with the ratio of 2 is too low. In the case of the ratio of 4, it is too high, especially towards the end of the process, and the temperature related to the ratio of 3 is the optimal one, varying between 170 and 200 °C, excluding the ignition process.
Figure 12.
The dynamic variation of the exhaust gas temperature and its mean value.
3.2. Particulate Matter Measurement Results
The dynamic variation of the dust mass concentration (instantaneous value, moving average, and mean value) on the exhaust pipe of the TLUD gasifier is presented in Figure 13. The measurements lasted for 30 min and started after the ignition process was completed and the gasification process became relatively constant. In the graphs in this figure, the instantaneous values of dust mass concentration are presented in red, the moving average over a 60 s interval is presented in blue, and the mean values are presented in orange. Considering that the PM generation process is non-linear and varies greatly over time, a conclusion can only be drawn after interpreting the mean values of the entire process.
Figure 13.
Instant value of dust mass concentration, its moving average, and mean value.
3.3. Flue Gas Measurement Results
The results of the flue gas measurement for the three experiments are presented in Table 1, Table 2 and Table 3, and mean values—in Table 4.
Table 1.
Flue gas measurement for CA/GA ratio of 2.
Table 2.
Flue gas measurement for CA/GA ratio of 3.
Table 3.
Flue gas measurement for CA/GA ratio of 4.
Table 4.
Flue gas measurement mean values.
Table 1, Table 2 and Table 3 show the results of the flue gas measurements (F.G.M.) for each CA/GA ratio; in total, nine discrete measurements were performed at approximately 15-min intervals, with three measurements for each CA/GA ratio.
In order to be able to interpret the results of the flue gas analyses, the mean of the three experiments for the three ratios (2, 3, and 4) was calculated, and the values are presented in Table 4. The mean values were not calculated for the measurements whose value was 0 (SO2, and SO2 ref.) since they are redundant (losses are the opposite of efficiency), and other measurements that do not influence the analysis results (such as air temp., draft, and dew point).
3.4. Centralized Mean Values Results versus CA/GA Ratio
This subsection presents the centralized results of the mean values for the three experiments with different CA/GA ratios.
TLUD gasifier output temperatures (in flame, heat exchanger, and exhaust pipe) versus CA/GA ratio are presented in Figure 14. An inflection point is present for all the curves shown on this graph for the ratio of 3, where the maximum flame temperature is reached. In the case of the ratio of 4, the temperature value in the flame decreases due to the secondary air flow rate being too high, and the temperature on the exhaust pipe increases compared to the ratio of 3, which means that too much energy is evacuated (lost) on the exhaust pipe.
Figure 14.
TLUD gasifier output temperatures versus CA/GA ratio.
TLUD gasifier PM emissions versus the CA/GA ratio are presented in Figure 15. It shows centralized mean value and instantaneous values results of the TLUD gasifier PM emissions versus the CA/GA ratio. Dust mass concentration mean values are presented in this graph in red, in blue—the maximum instantaneous value, and in orange—the minimum instantaneous value. Interpreting curves presented in this graph, one can state that the experiment with the ratio of 3 is the one that produces the least pollution because the instantaneous maximum value has the lowest value compared to the other ratios and the second lowest value after the ratio of 4 in terms of the mean value (1.2 vs. 1).
Figure 15.
TLUD gasifier PM emissions versus CA/GA ratio.
Increasing the combustion air/gasification air ratio beyond 3 results in a decrease in flame temperature because the secondary air flow rate, which has a higher value, is cooling the combustion zone. The exhaust pipe temperature increases marginally because the air velocity is higher (in comparison with the CA/GA ratio of 3), and the more turbulent flow of air favors thermal transfer.
TLUD gasifier GHG emission, flue gas temperature, Lambda and efficiency versus CA/GA ratio are presented in Figure 16.
Figure 16.
TLUD gasifier GHG emission, flue gas temp., Lambda, and efficiency versus CA/GA ratio.
It shows the centralized results of the average values presented in Table 4. In the graphs in this figure, one can see that the optimal ratio in terms of greenhouse gases is somewhere between the ratio of 3 and the one of 4 but closer to the ratio of 3 because as the secondary air flow rate increases (towards the ratio of 4), the efficiency of the TLUD gasifier decreases. When comparing the mean values of the CO measurements, the ratio of 3 value is significantly lower than the ratio of 2 value (177.67 mg/m3 vs. 818.33 mg/m3). The ratio of 4 value is also significantly lower than the ratio of 2 value but only slightly different from the ratio of 3 (185.33 mg/m3 vs. 177.67 mg/m3). This indicates that the CO concentration is lower in the ratios of 3 and 4 compared to the ratio of 2. For the NO measurements, the ratio of 3 value is higher than both the ratio of 2 and the ratio of 4 values (31.00 mg/m3 vs. 18.00 mg/m3 and 25.33 mg/m3, respectively). This suggests that the NO concentration is higher in the ratio of 3 compared to the ratios of 2 and 4. In the case of NO2, the ratio of 3 value is the lowest of the three (14.23 mg/m3 vs. 30.57 mg/m3 and 19.63 mg/m3 for the ratios of 2 and 4, respectively). This indicates that the NO2 concentration is lower in the ratio of 3 compared to the ratios of 2 and 4. For flue gas temperature, the ratio of 3 value is very close to the ratio of 2 value (175.53 °C vs. 176.53 °C), while the ratio of 4 value is slightly higher (177.30 °C). This suggests that the flue gas temperature is similar in the ratios of 2 and 3 and slightly higher in the ratio of 4. For CO2, the ratio of 3 value is lower than the ratio of 2 value (4.37 vol. % vs. 4.57 vol. %), and the ratio of 4 value is the lowest of the three (3.93 vol. %). This indicates that the CO2 concentration is lower in the ratios of 3 and 4 compared to the ratio of 2. As for the Lambda (λ), the ratio of 3 value is higher than the ratio of 2 value (4.56 vs. 4.36), and the ratio of 4 value is the highest of the three (5.05). This suggests that the Lambda value is higher in the ratios of 3 and 4 compared to the ratio of 2. Regarding efficiency, the ratio of 3 value is very close to the ratio of 2 value (74.97% vs. 75.03%), while the ratio of 4 value is slightly lower (72.43%). This suggests that the efficiency is similar in the ratios of 2 and 3 and slightly lower in the ratio of 4. As for NO reference (3%), the ratio of 3 value is higher than both the ratio of 2 and the ratio of 4 values (121.67 mg/m3 vs. 67.33 mg/m3 and 109.33 mg/m3, respectively). This suggests that the NO reference value is higher in the ratio of 3 compared to the ratios of 2 and 4. For NOx reference (3%), the ratio of 3 value is higher than both the ratio of 2 and the ratio of 4 values (241.00 mg/m3 vs. 217.00 mg/m3 and 252.33 mg/m3, respectively). This indicates that the NOx reference value is higher in the ratio of 3 compared to the ratios of 2 and 4. In the case of NOx, the ratio of 3 value is higher than both the ratio of 2 and the ratio of 4 values (62.00 mg/m3 vs. 58.00 mg/m3 and 58.67 mg/m3, respectively). This suggests that the NOx concentration is higher in the ratio of 3 compared to the ratios of 2 and 4. For NO2 reference (3%), the ratio of 3 value is the lowest out of the three (54.83 mg/m3 vs. 114.13 mg/m3 and 85.07 mg/m3 for the ratios of 2 and 4, respectively). This indicates that the NO2 reference value is lower in the ratio of 3 compared to the ratios of 2 and 4.
However, the comparison of experiments carried out on various TLUD-type gasifiers is not preferable and is difficult due to the different experimental procedures, the various constructive dimensions of the TLUD-type gasifiers, the use of various types of biomass with different properties, and the air leaks due to the lack of tightness, a comparison with some similar equipment from the specialized literature should be performed.
For example, Holubčík et al., in their study, do not mention that the gasifier tested by them is of the TLUD type, and between our gasifier and the one presented in [46], there are the following differences: there is no heat exchanger on the chimney, the temperatures on the chimney are different, some experiments are carried out with three air flow rates (primary, secondary and tertiary), and the speed of the airflow through the section where pyrolysis occurs is much higher than specified in the specialized literature for TLUD gasifiers (0.06 m/s). However, rather forcibly, the following results can be compared: in the case of the CA/GA ratio of 3 (75/25 L/min, same values in both cases), air velocity through the pyrolysis section is 0.26 m/s, while in our case, is 0.047 m/s, in order not to entrain PM in the combustion zone and on the exhaust pipe. Consequently, for the PM measured in the exhaust pipe, their value for PM2.5 is 174 mg/m3, while in our study, the dust mass concentration is 1.2 mg/m3. As to the efficiency, their value is 57.3% since the secondary air flow velocity is very high, 0.79 m/s, causing improper syngas mixture and syngas losses; in our case, the efficiency is slightly better at 74.97%. Regarding the concentration of carbon monoxide, they have a value of CO13% O2 ref. of 1718 mg/m3, and in our case, the value of CO16% O2 ref. is 203 mg/m3. Regarding the NOx concentration, they have a value of 91 mg/m3 for NOx13% O2 ref., and in our case, NOx16% O2 ref. is 55 mg/m3.
Comparing our results obtained at a reference concentration of 16% O2 with the specifications of the Ordinance “1. BimSchV small-medium sized plants” [47] for installations that burn wood products and have a power of less than 4 kW at a reference concentration of 13% O2, it turns that in the “Ordinance” the PM limit value is 20 mg/m3, and in our case for CA/GA ratio of 3 the value is only 1.2 mg/m3. Regarding CO concentration, the limit value is 400 mg/m3, and our value is 178 mg/m3. However, the comparison with “Ordinance” is not a proper one because laboratory combustion installations do not come under its incidence, and the O2 reference is slightly different; it will become proper for our equipment after the prototype phase.
3.5. Multi-Criteria Optimization
The points given to the 3 TLUD combustion experiments with different CA/GA ratios versus each evaluation criterion (output temperatures, PM emission, GHG emission, and efficiency), as well as the total number of points (score) obtained by each CA/GA ratio, can be found in Table 5. Each evaluation criterion has a total of 9 points, which were distributed among the three compared CA/GA ratios.
Table 5.
Multi-criteria analysis table.
Figure 17 presents the data from Table 5 in a graphical form to facilitate the interpretation of the experimental data; with the help of this graph, multi-criteria optimization can be done for the optimal CA/GA ratio of the analyzed TLUD gasifier. In this graph, one can see that according to the evaluation criteria chosen, the optimal ratio between the primary and secondary air flow rates for the TLUD gasifier in question is 3 (row B of Table 5). At this point of inflection of all the curves (CA/GA ratio of 3), all the chosen parameters have the best values, except for PM emissions, which have slightly lower values in the case of the ratio of 4, but the efficiency is lower in the case of that ratio.
Figure 17.
TLUD gasifier evaluation criteria versus CA/GA ratio.
4. Conclusions
This study investigated the impact of the CA/GA ratio on the performance and emissions characteristics of a TLUD gasifier. Several key findings emerge, as presented below.
The investigation’s findings regarding the thermal performance of the TLUD gasifier reveal that increasing the CA/GA ratio beyond 3 results in a decrease in flame temperature and a marginal increase in exhaust pipe temperature because of turbulent air flow rate, which favors thermal transfer, thereby leading to energy losses. Conversely, a CA/GA ratio of 3 exhibits the most stable flame temperature and highest power output. However, a CA/GA ratio of 4 results in reduced efficiency due to excessive secondary air flow rate, which also elevates the exhaust pipe temperature.
In terms of emissions, the study demonstrates that a CA/GA ratio of 4 yields the lowest PM emissions, with a value of 1 mg/m3. Notably, a CA/GA ratio of 3 is only marginally higher, with a value of 1.2 mg/m3. Conversely, a CA/GA ratio of 4 exhibits elevated NO2 ref. and NOx ref. emissions. Significantly, a CA/GA ratio of 3 appears to be optimal in terms of greenhouse gas emissions.
Upon considering multiple criteria, including output temperatures, PM emissions, GHG emissions, and efficiency, the optimal CA/GA ratio for the studied TLUD gasifier is determined to be 3. Therefore, it is recommended that a CA/GA ratio of 3 be employed to achieve the optimal balance between efficiency, output temperatures, and emissions for the specific TLUD gasifier under investigation. However, further research is necessary to assess the long-term performance and emissions characteristics of the TLUD gasifier across different air flow rate ratios in the immediate vicinity of the ratio of 3.
Future studies could expand on this research by exploring the power adjustment range and automatic control of the TLUD gasifier and the impact of other operating parameters, such as fuel type and secondary flow rate air temperature, on the performance and emissions. Additionally, more comprehensive emission measurements, including other toxic gases, should be conducted. A detailed economic analysis of different operating points should also be performed to provide a more comprehensive understanding of the TLUD gasifier’s performance.
Author Contributions
Conceptualization: A.-P.C. and I.P.; methodology: A.-P.C. and I.P.; software: A.-P.C. and R.-I.R.; validation: A.-P.C. and I.P.; formal analysis: A.-P.C.; investigation: A.-P.C. and I.P.; resources: A.-P.C. and R.-I.R.; data curation: A.-P.C. and A.-M.C.P.; writing—original draft preparation: A.-P.C. and I.P.; writing—review and editing: A.-M.C.P. and A.-P.C.; visualization: A.-P.C., G.M. and A.-M.C.P.; supervision: A.-P.C.; project administration: G.M. and G.Ș.; funding acquisition: G.Ș. and A.-P.C. All authors have read and agreed to the published version of the manuscript.
Funding
This work has received financing under a project funded by the Ministry of Research, Innovation and Digitization through Programme 1—Development of the National Research & Development System, Sub-Programme 1.2—Institutional Performance—Projects Financing the R&D&I Excellence, Financial Agreement No. 18PFE/30.12.2021.
Data Availability Statement
The original contributions presented in the study are included in the article; further inquiries can be directed to the corresponding author.
Acknowledgments
This work was supported by a grant of the Ministry of Research, Innovation and Digitization, CCCDI–UEFISCDI, project number PN-III-P2-2.1-PTE-2021-0306, Financial Agreement No. 87PTE/21.06.2022, within PNCDI III. It has also received financing under a project funded by the Ministry of Research, Innovation and Digitization through Programme 1—Development of the National Research & Development System, Sub-Programme 1.2—Institutional Performance—Projects Financing the R&D&I Excellence, Financial Agreement No. 18PFE/30.12.2021.
Conflicts of Interest
The authors declare no conflicts of interest.
Abbreviations
The following abbreviations are used in this manuscript:
| A | Area |
| CA | Combustion air (secondary flow rate) |
| CA/GA | Combustion air/gasification air flow rate ratio |
| FGM | Fuel gas measurement |
| GA | Gasification air (primary flow rate) |
| GHG | Greenhouse gases |
| PM | Particulate matter |
| PMM | Particulate matter measurement |
| Q | Flow rate |
| ref. | reference condition (3% O2) |
| TLUD | Top-Lit Updraft |
| V | Velocity |
| vs | Surface velocity |
References
- Camia, A.; Giuntoli, J.; Jonsson, R.; Robert, N.; Cazzaniga, N.E.; Jasinevičius, G.; Avitabile, V.; Grassi, G.; Barredo, J.I.; Mubareka, S.; et al. The Use of Woody Biomass for Energy Production in the EU; Publications Office of the European Union: Luxembourg, 2021. [Google Scholar] [CrossRef]
- Berrueta, V.M.; Edwards, R.D.; Masera, O.R. Energy performance of wood-burning cookstoves in Michoacan, Mexico. Renew. Energy 2008, 33, 859–870. [Google Scholar] [CrossRef]
- Fang, Y.; Wang, Q.; Bai, X.; Wang, W.; Copper, P.A. Thermal and burning properties of wood flour-poly(vinyl chloride) composite. J. Therm. Anal. Calorim. 2012, 109, 1577–1585. [Google Scholar] [CrossRef]
- Pandey, A.K.; Tyagi, V.V.; Park, S.R.; Tyagi, S.K. Comparative experimental study of solar cookers using exergy analysis. J. Therm. Anal. Calorim. 2012, 109, 425–431. [Google Scholar] [CrossRef]
- Tyagi, S.K.; Pandey, A.K.; Sahu, S.; Bajala, V.; Rajput, J.P.S. Experimental study and performance evaluation of various cook stove models based on energy and exergy analysis. J. Therm. Anal. Calorim. 2013, 111, 1791–1799. [Google Scholar] [CrossRef]
- Tyagi, V.V.; Pandey, A.K.; Kaushik, S.C.; Tyagi, S.K. Thermal performance evaluation of a solar air heater with and without thermal energy storage. J. Therm. Anal. Calorim. 2012, 107, 1345–1352. [Google Scholar] [CrossRef]
- Magdziarz, A.; Wilk, M. Thermal characteristics of the combustion process of biomass and sewage sludge. J. Therm. Anal. Calorim. 2013, 114, 519–529. [Google Scholar] [CrossRef]
- Anderson, P.S. Terminology. Available online: https://www.drtlud.com/terminology/ (accessed on 8 April 2024).
- Anderson, P.S. Highlights of TLUD Stove Development Worldwide in 2013 to January 2014. In Proceedings of the 2014 ETHOS Conference, Seattle-Kirkland, WA, USA, 24–26 January 2014; Available online: https://www.slideshare.net/slideshow/ethos-2014-tlud-stove-development-2013/42848781 (accessed on 10 April 2024).
- Pavel, I.; Rădoi, R.; Matache, G.; Popescu, A.-M. Carbon capture and storage in biomass combustion process. In Proceedings of the GEOLINKS Conference on Environmental Sciences, Plovdiv, Bulgaria, 23–26 March 2020. [Google Scholar]
- Pavel, I.; Matache, G.; Barbu, V.; Popescu, A.-M.; Pavel, K. Laboratory equipment for “Hot air generator with forced draft fan based on the TLUD principle”. Hidraul. Mag. 2023, 1, 62–67. [Google Scholar]
- Rabaçal, M.; Costa, M. Particulate Emissions from the Combustion of Biomass Pellets. In Biomass Pelletization: Standards and Production; WIT Transactions on State-of-the-art in Science and Engineering; Garcia-Maraver, A., Perez-Jimenez, J.A., Eds.; WIT Press: Southampton, UK, 2015; Volume 85, pp. 101–135. [Google Scholar]
- Ozgen, S. Particulate Matter Emission Reduction from Pellet Boilers: Status, Potentiality and Challenges. Chem. Eng. Trans. 2022, 92, 457–462. [Google Scholar] [CrossRef]
- Qiu, G. Testing of flue gas emissions of a biomass pellet boiler and abatement of particle emissions. Renew. Energy 2013, 50, 94–102. [Google Scholar] [CrossRef]
- Kokalj, F.; Zadravec, T.; Jovović, A.M.; Samec, N. Small wood pellet boiler 3-D CFD study for improved flue gas emissions employing flue gas recirculation and air staging. Therm. Sci. 2023, 27, 89–101. [Google Scholar] [CrossRef]
- Win, K.M.; Persson, T. Emissions characteristics of a residential pellet boiler and a stove. In Proceedings of the World Bioenergy 2010 Conference & Exhibition on Biomass for Energy, Jönköping, Sweden, 25–27 May 2010. [Google Scholar]
- Zadravec, T.; Rajh, B.; Kokalj, F.; Samec, N. Influence of air staging strategies on flue gas sensible heat losses and gaseous emissions of a wood pellet boiler: An experimental study. Renew. Energy 2021, 178, 532–548. [Google Scholar] [CrossRef]
- Anderson, P.S.; Schoner, J.S. Origins, History, and Future of TLUD Micro-Gasification and Cookstove Advancement. Version 2.0. White Paper. February 2016. Available online: https://www.drtlud.com/wp-content/uploads/2016/02/TLUD-History-V2-17FEB2016.pdf (accessed on 9 April 2024).
- Jach-Nocoń, M.; Pełka, G.; Luboń, W.; Mirowski, T.; Nocoń, A.; Pachytel, P. An Assessment of the Efficiency and Emissions of a Pellet Boiler Combusting Multiple Pellet Types. Energies 2021, 14, 4465. [Google Scholar] [CrossRef]
- SR EN 303-5:2012; Cazane de ÎNcăLzit. Partea 5: Cazane Speciale Care Utilizează Combustibili Solizi, CU îNcăRcare Manuală şI Automată, CU Puterea Utilă Mai Mică Sau Egală CU 500 KW. Terminologie, CerinţE, îNcercare şI Marcare/Heating Boilers. Part 5: Special Boilers Using Solid Fuels, with Manual and Automatic Charging, with a Useful Power Less than or Equal to 500 KW. Terminology, Requirements, Testing and Marking. ASRO (Romanian National Standardisation Body): Bucharest, Romania, 2012. Available online: https://magazin.asro.ro/ro/standard/201978 (accessed on 9 April 2024).
- Pavel, I.; Rădoi, R.I.; Matache, G.; Popescu, A.-M.C.; Pavel, K. Experimental research to increase the combustion efficiency in the Top-Lit Updraft principle based gasifier. Energies 2023, 16, 1912. [Google Scholar] [CrossRef]
- Mehta, Y.; Richards, C. Effect of air flow rate and secondary air jets on the operation of TLUD gasifier cookstove. Int. J. Sustain. Energy 2020, 39, 207–217. [Google Scholar] [CrossRef]
- European Court of Auditors. Air Pollution: Our Health Still Insufficiently Protected. Special Report No. 23/2018. Available online: https://op.europa.eu/webpub/eca/special-reports/air-quality-23-2018/en/ (accessed on 10 April 2024).
- InstalNews; Nemethy, R. Măsurarea Pentru Sistemele de Încălzire/Measurement for Heating Systems. Available online: https://www.instalnews.ro/tehnologie/masurarea-pentru-sistemele-de-incalzire (accessed on 15 April 2024).
- Borș, A.M.; Meghea, I.; Nicolescu, A.-M.; Borș, A.G. The identification and risk assessment of the pollutants generated by continuous emissions. In Proceedings of the 12th International Multidisciplinary Scientific GeoConference SGEM, Albena, Bulgaria, 17–23 June 2012. [Google Scholar]
- Tang, D.D.; Xie, D.; Mou, J.; Tang, X.; Howard, N.; Wang, Y.; Hussain, A.; Hamdy, F.; Widrow, B.; Zadeh, L.A. Application of Artificial Intelligence in Continuous Emission Monitoring System. In Proceedings of the IEEE 16th International Conference on Cognitive Informatics and Cognitive Computing (ICCI*CC), Oxford, England, 26–28 July 2017. [Google Scholar]
- Wang, Q.; Zhou, G.; Zhong, Q.; Zhang, Y.; Yang, K. Research on Particulate Material Continuous Emission Monitoring Systems Calibration. In Proceedings of the International Conference on Advances in Energy and Environmental Science (ICAEES), Guangzhou, China, 30–31 July 2013. [Google Scholar]
- Sescu-Gal, C.; Savaniu, M. Monitorization system for the environment in the proximity of industrial polluters using a single-board computer Raspberry Pi. In Proceedings of the Eight Triennial International Conference “Heavy Machinery-HM 2014”, Zlatibor, Serbia, 25–28 June 2014. [Google Scholar]
- Nandhakumar, S.; Vengat, T.R.; Ramkumar, R.; Rakesh, K. IoT Based Pollution Monitoring System for Effective Industrial Pollution Monitoring and Control. Biosc. Biotech. Res. Comm. 2020, 13, 1245–1250. [Google Scholar] [CrossRef]
- Venkatasreehari, R.; Chakravarthi, M.K. Industrial Pollution Monitoring GUI System using Internet, LabVIEW and GSM. In Proceedings of the International Conference on Control, Instrumentation, Communication and Computational Technologies (ICCICCT), Kanyakumari, India, 10–11 July 2014. [Google Scholar]
- Djebbri, N.; Rouainia, M. Artificial Neural Networks Based Air Pollution Monitoring in Industrial Sites. In Proceedings of the International Conference on Engineering and Technology (ICET), Antalya, Turkey, 21–23 August 2017. [Google Scholar]
- EUR-Lex. Directive 2009/125/EC of the European Parliament and of the Council of 21 October 2009 Establishing a Framework for the Setting of Ecodesign Requirements for Energy-Related Products. Official Journal of the European Union L 285/10. Available online: https://eur-lex.europa.eu/legal-content/EN/TXT/HTML/?uri=CELEX:32009L0125 (accessed on 15 April 2024).
- Portal Legislativ. Lege NR. 188 Din 18 Iulie 2018 Privind Limitarea Emisiilor îN Aer Ale Anumitor PoluanțI ProvenițI de la InstalațIi Medii de Ardere/Law No. 188 of 18 July 2018 on the Limitation of Air Emissions of Certain Pollutants from Medium Combustion Plants. Available online: https://legislatie.just.ro/Public/DetaliiDocumentAfis/203075 (accessed on 15 April 2024).
- Pavel, I.; Matache, G.; Șovăială, G.; Pavel, K.; Anghelache, D. Experimental research on the influence of combustion air velocity on energy efficiency at TLUD generator. In Proceedings of the 2022 International Conference on Hydraulics and Pneumatics—HERVEX, Băile Govora, Romania, 9–10 November 2022. [Google Scholar]
- ISO 17225-2: 2014; Solid Biofuels-Fuel Specifications and Classes Part 2: Graded Wood Pellets. The British Standards Institution: London, UK, 2014.
- Găgeanu, I.; Voicu, G.; Vlăduţ, V.; Voicea, I. Experimental research on the influence of recipes used on the quality of biomass pellets. In Proceedings of the 16th International Scientific Conference “Engineering for Rural Development”, Jelgava, Latvia, 24–26 May 2017. [Google Scholar]
- Suta, A.; Tomoiaga, I.; Dimcea, I.; Maris, S.A.; Balint, R.; Pop, E.; Slavici, T. Innovative results concerning optimized recipes for heat pellets. In Proceedings of the 48th International Symposium “Actual Tasks on Agricultural Engineering”—ATAE, Zagreb, Croatia, 2–4 March 2021. [Google Scholar]
- Park, S.; Kim, S.J.; Oh, K.C.; Cho, L.; Kim, M.J.; Jeong, I.S.; Lee, C.G.; Kim, D. Investigation of agro-byproduct pellet properties and improvement in pellet quality through mixing. Energy 2020, 190, 116380. [Google Scholar] [CrossRef]
- García, R.; Gil, M.V.; Rubiera, F.; Pevida, C. Pelletization of wood and alternative residual biomass blends for producing industrial quality pellets. Fuel 2019, 251, 739–753. [Google Scholar] [CrossRef]
- Cousin-Saint-Remi, J.; Finoulst, A.L.; Jabbour, C.; Baron, G.V.; Denayer, J.F.M. Selection of binder recipes for the formulation of MOFs into resistant pellets for molecular separations by fixed-bed adsorption. Microporous Mesoporous Mat. 2020, 304, 109322. [Google Scholar] [CrossRef]
- Maris, S.; Cernescu, L.M.; Maris, S.A.; Darvasi, D.; Slavici, T. Determining efficient mixtures of biomass for pellet production. In Proceedings of the 46th International Symposium “Actual Tasks on Agricultural Engineering”—ATAE, Opatija, Croatia, 27 February–1 March 2018. [Google Scholar]
- Ungureanu, N.; Vlăduț, V.; Voicu, G.; Dincă, M.; Zăbavă, B. Influence of biomass moisture content on pellet properties. In Proceedings of the 17th International Scientific Conference “Engineering for Rural Development”, Jelgava, Latvia, 23–25 May 2018. [Google Scholar]
- Bartzanas, T.; Bochtis, D.D.; Sorensen, C.G.; Green, O. Moisture content evaluation of biomass using CFD approach. Sci. Agric. 2012, 69, 287–292. [Google Scholar] [CrossRef]
- Kaliyan, N.; Morey, R.V. Factors affecting strength and durability of densified biomass products. Biomass Bioenerg. 2009, 33, 337–359. [Google Scholar] [CrossRef]
- Motta, I.L.; Miranda, N.T.; Maciel, R.; Maciel, M.R.W. Biomass gasification in fluidized beds: A review of biomass moisture content and operating pressure effects. Renew. Sust. Energ. Rev. 2018, 94, 998–1023. [Google Scholar] [CrossRef]
- Holubčík, M.; Čajová Kantová, N.; Jandačka, J.; Čaja, A. The Performance and Emission Parameters Based on the Redistribution of the Amount of Combustion Air of the Wood Stove. Processes 2022, 10, 1570. [Google Scholar] [CrossRef]
- First Ordinance on the Implementation of the Federal Immission Control Act (Ordinance on Small and Medium-Sized Firing Installations) (Erste Verordnung zur Durchführung des Bundes-Immissionsschutz-gesetzes—Verordnung über Kleine und Mittlere Feuerungsanlagen—1. BImSchV) Vol Ordinance on Small and Medium-Sized Firing Installations (2010). Available online: https://www.bmuv.de/fileadmin/Daten_BMU/Download_PDF/Gesetze/1_bimschv_en_bf.pdf (accessed on 21 May 2024).
Disclaimer/Publisher’s Note: The statements, opinions and data contained in all publications are solely those of the individual author(s) and contributor(s) and not of MDPI and/or the editor(s). MDPI and/or the editor(s) disclaim responsibility for any injury to people or property resulting from any ideas, methods, instructions or products referred to in the content. |
© 2024 by the authors. Licensee MDPI, Basel, Switzerland. This article is an open access article distributed under the terms and conditions of the Creative Commons Attribution (CC BY) license (https://creativecommons.org/licenses/by/4.0/).
















