Sign in to use this feature.

Years

Between: -

Subjects

remove_circle_outline
remove_circle_outline
remove_circle_outline
remove_circle_outline
remove_circle_outline
remove_circle_outline
remove_circle_outline

Journals

remove_circle_outline
remove_circle_outline
remove_circle_outline
remove_circle_outline
remove_circle_outline
remove_circle_outline
remove_circle_outline
remove_circle_outline
remove_circle_outline
remove_circle_outline
remove_circle_outline
remove_circle_outline

Article Types

Countries / Regions

remove_circle_outline
remove_circle_outline
remove_circle_outline
remove_circle_outline
remove_circle_outline

Search Results (1,545)

Search Parameters:
Keywords = Smad 2/3

Order results
Result details
Results per page
Select all
Export citation of selected articles as:
15 pages, 3291 KB  
Article
Investigating the Therapeutic Effects of Naringenin and Oleuropein on Prostate Cancer Cell Mat-LyLu via miR-155-5p: A Bioinformatics and Molecular Docking Analysis of KRAS and CDK2 Networks
by Cigdem Gungormez
Genes 2026, 17(1), 79; https://doi.org/10.3390/genes17010079 - 9 Jan 2026
Abstract
Background: This study systematically investigates the therapeutic effects of naringenin (NAR) and oleuropein (OLE) on prostate cancer through miR-155-5p regulation. Methods: Experimental studies conducted on MAT-LyLu prostate cancer cell lines revealed that the application of NAR (50 μM) and OLE (75 μM) significantly [...] Read more.
Background: This study systematically investigates the therapeutic effects of naringenin (NAR) and oleuropein (OLE) on prostate cancer through miR-155-5p regulation. Methods: Experimental studies conducted on MAT-LyLu prostate cancer cell lines revealed that the application of NAR (50 μM) and OLE (75 μM) significantly increased miR-155-5p expression by 2.89-fold and 1.74-fold, respectively (p < 0.05). Bioinformatics analyses have indicated that miR-155-5p interacts with critical oncogenic pathways such as KRAS, CDK2, NF-κB, and TGF-β/Smad2. Computational analyses have revealed that miR-155-5p interacts with 16 critical oncogenic targets, including KRAS and CDK2. Molecular docking studies showed that NAR binds to the Switch I/II region of KRAS with a binding energy of −8.2 kcal/mol, while OLE binds to the ATP-binding pocket of CDK2 with an affinity of −9.1 kcal/mol. Pharmacokinetic evaluations revealed that NAR indicated high oral bioavailability (93.763% HIA) and full compliance with Lipinski’s rules, while OLE required advanced formulation strategies due to its high polarity. Network pharmacology analyses have shown that NAR affects lysosomal functions and enzyme regulation, while OLE affects G protein-coupled receptors and oxidoreductase activity. Results: Results indicate that NAR and OLE exhibit antitumor effects through multiple mechanisms by increasing miR-155-5p expression and inhibiting critical oncogenic targets in prostate cancer. Conclusion: Findings suggest that the dietary intake of these natural compounds (citrus and olive products) should be considered in prostate cancer prevention strategies, shedding light on the epigenetic mechanisms of polyphenols in cancer treatment and contributing to the development of new therapeutic strategies. Full article
(This article belongs to the Section Bioinformatics)
21 pages, 2293 KB  
Review
From Metabolic Syndrome to Atrial Fibrillation: Linking Inflammatory and Fibrotic Biomarkers with Atrial Remodeling and Imaging-Based Evaluation—A Narrative Review
by Adrian-Grigore Merce, Daniel-Dumitru Nisulescu, Anca Hermenean, Oana-Maria Burciu, Iulia-Raluca Munteanu, Adrian-Petru Merce, Daniel-Miron Brie and Cristian Mornos
Metabolites 2026, 16(1), 59; https://doi.org/10.3390/metabo16010059 - 9 Jan 2026
Viewed by 34
Abstract
Atrial fibrillation (AF) is the most prevalent sustained arrhythmia worldwide and is now increasingly regarded as a disease of chronic inflammation and progressive atrial fibrosis. Understanding of molecular mechanisms that mediate the linkage between systemic metabolic dysregulation, inflammation, and structural atrial changes is [...] Read more.
Atrial fibrillation (AF) is the most prevalent sustained arrhythmia worldwide and is now increasingly regarded as a disease of chronic inflammation and progressive atrial fibrosis. Understanding of molecular mechanisms that mediate the linkage between systemic metabolic dysregulation, inflammation, and structural atrial changes is crucial for informing risk stratification and targeting of prevention strategies. This review provides evidence from 105 studies focusing on the contributions of transforming growth factor-β1 (TGF-β1), tumor necrosis factor-a (TNF-α), interleukin-6 (IL-6), galectin-3, and galectin-1 to cardiac fibrogenesis, atrial fibrosis, and AF pathogenesis. We also link metabolic syndrome to these biomarkers and to atrial remodeling, as well as echocardiographic correlates of fibrosis. TGF-β1 is established as the central profibrotic cytokine and promotes Smad-based fibroblast activation, collagen accumulation, and structural atrial remodeling. Its role is highly potentiated by thrombospondin-1 by turning latent TGF-β1 into its potent form. TNF-α and IL-6 also play an integral role in the inflammatory fibrotic continuum by activating NF-κB and STAT3 signaling, promoting fibroblast proliferation, electrical uncoupling, and extracellular matrix accumulation. Galectin-3 is a potent profibrotic mediator that promotes TGF-β signaling and is a risk factor for negative outcomes, whereas Gal-1 seems to regulate inflammation resolution and may exert context-dependent protective or maladaptive roles. Metabolic syndrome is strongly associated with excessive levels of these biomarkers, chronic low-grade inflammation, oxidative stress, and ventricular and atrial fibrosis. Chronic clinical findings show that metabolic syndrome (MetS) increases AF risk, exacerbates atrial dilatation, and is associated with worse postoperative outcomes. Echocardiographic data are connected to circulating biomarkers and are non-invasive for evaluating atrial remodeling. The evidence to date supports that atrial fibrosis should be considered an end point of systemic inflammation, metabolic dysfunction, and activation of profibrotic molecular pathways. Metabolic syndrome, due to its chronic low-grade inflammatory environment and prolonged levels of metabolic stress, manifests as an important upstream factor of fibrotic remodeling, which continuously promotes the release of cytokines, oxidative stress, and fibroblast activation. Circulating fibrotic biomarkers, in comparison with metabolic syndrome, serve separate yet interdependent pathways that help orchestrate atrial structural remodeling through the simultaneous process but can also provide a long-term indirect measure of ongoing profibrotic activity. The integration of these biomarkers with superior atrial imaging enables a broader understanding of the fibrotic substrate of atrial fibrillation. This combined molecular imaging approach can facilitate risk stratification, refine therapeutic decisions, and facilitate early identification of higher-risk metabolic phenotypes, thus potentially facilitating directed antifibrotic and anti-inflammatory therapy in atrial fibrillation. Full article
(This article belongs to the Special Issue Current Research in Metabolic Syndrome and Cardiometabolic Disorders)
Show Figures

Graphical abstract

16 pages, 10359 KB  
Article
Gamma-Oryzanol Attenuates Aortic Valve Interstitial Cell Calcification via Suppression of BMP2-SMAD and MAPK Signaling Pathways
by Mausam Thapa, Saugat Shiwakoti, Dalseong Gong, Ju-Young Ko, Yeon-Hyang Gwak and Min-Ho Oak
Biomolecules 2026, 16(1), 107; https://doi.org/10.3390/biom16010107 - 8 Jan 2026
Viewed by 148
Abstract
Calcific aortic valve stenosis (CAVS) is a progressive cardiovascular disease associated with oxidative stress-driven osteogenic differentiation of valvular interstitial cells (VICs), yet no pharmacological therapy can prevent its progression. γ-oryzanol (γ-ORZ), a rice bran-derived phytosteryl ferulate, exhibits potent antioxidative and anti-inflammatory activities that [...] Read more.
Calcific aortic valve stenosis (CAVS) is a progressive cardiovascular disease associated with oxidative stress-driven osteogenic differentiation of valvular interstitial cells (VICs), yet no pharmacological therapy can prevent its progression. γ-oryzanol (γ-ORZ), a rice bran-derived phytosteryl ferulate, exhibits potent antioxidative and anti-inflammatory activities that may counteract valvular calcification. Here, we show that γ-ORZ markedly attenuates PCM-induced intracellular ROS elevation, osteogenic differentiation, and calcium phosphate deposition in porcine VICs (pVICs). In addition, RT-qPCR and Western blot analyses revealed significant downregulation of calcification markers (RUNX2, OPN, BMP2), along with suppressed SMAD1/5/9 transcription and phosphorylation, decreased p38/ERK MAPK activation, and reduced ALP activity. Collectively, these findings indicate that γ-ORZ mitigates oxidative stress-mediated valvular calcification by inhibiting both canonical and non-canonical BMP2-SMAD/MAPK signaling, suggesting its potential as a medicinal candidate for early intervention in CAVS. Full article
(This article belongs to the Special Issue Molecular and Cellular Mechanisms of Aortic Diseases)
Show Figures

Figure 1

15 pages, 3280 KB  
Article
Identification and Functional Analysis of tgfb2b Gene in Ovarian Development of Chinese Tongue Sole (Cynoglossus semilaevis)
by Xihong Li, Kaili Zhang, Yue Zhang, Zhijie Li, Zhangfan Chen, Hongyan Wang, Songlin Chen and Na Wang
Biomolecules 2026, 16(1), 105; https://doi.org/10.3390/biom16010105 - 7 Jan 2026
Viewed by 236
Abstract
Transforming growth factor β (TGF-β) superfamily members are critical in teleost sex determination and differentiation. Tgfb2b is an important TGF-β ligand gene exhibiting dominant expression in the ovary of Chinese tongue sole (Cynoglossus semilaevis), yet its function in sex regulation remains [...] Read more.
Transforming growth factor β (TGF-β) superfamily members are critical in teleost sex determination and differentiation. Tgfb2b is an important TGF-β ligand gene exhibiting dominant expression in the ovary of Chinese tongue sole (Cynoglossus semilaevis), yet its function in sex regulation remains unclear. In the present study, the gene expression pattern, transcriptional regulation, and knockdown effect were examined. Its expression persisted and showed a gradual increase throughout ovarian development from 3 months to 1.5 years post-hatching. In situ hybridization (ISH) revealed that the gene was distributed across oocytes at stages I–III, while scarcely detectable in the testis. The transcriptional factors CCAAT/enhancer binding protein α (C/EBPα) and Jun proto-oncogene AP-1 transcription factor subunit (c-Jun) could repress the activity of tgfb2b promoter. In vitro knockdown of tgfb2b in C. semilaevis ovarian cells led to downregulation of its downstream genes (e.g., smad1 and smad2) as well as other sex-related genes (e.g., foxl2 and esr2b). Moreover, multi-omics analysis indicated that, in C. semilaevis gonads, a miRNA named novel-m0083-3p showed an opposite expression pattern with tgfb2b and might have a binding site with the gene. By dual-luciferase assay, tgfb2b was validated to be directly targeted and suppressed by the miRNA. These results demonstrate that tgfb2b plays a significant role in ovarian differentiation and development. Further functional and molecular studies on the interplay between tgfb2b and the foxl2–cyp19a–esr axis will help elucidate the regulatory network underlying sex development in teleost. Full article
(This article belongs to the Section Molecular Genetics)
Show Figures

Figure 1

17 pages, 5375 KB  
Article
Anti-Fibrotic and Anti-Inflammatory Effects of Hesperidin in an Ex Vivo Mouse Model of Early-Onset Liver Fibrosis
by Ilenia Saponara, Miriam Cofano, Valentina De Nunzio, Giusy Bianco, Raffaele Armentano, Giuliano Pinto, Emanuela Aloisio Caruso, Matteo Centonze and Maria Notarnicola
Int. J. Mol. Sci. 2026, 27(2), 594; https://doi.org/10.3390/ijms27020594 - 7 Jan 2026
Viewed by 121
Abstract
Liver fibrosis is characterized by an excessive accumulation of extracellular matrix (ECM) proteins as a wound-healing response to chronic liver injury, leading to tissue scarring and organ dysfunction. Natural compounds, including phytonutrients and polyphenols, have been shown to exert protective effects by reducing [...] Read more.
Liver fibrosis is characterized by an excessive accumulation of extracellular matrix (ECM) proteins as a wound-healing response to chronic liver injury, leading to tissue scarring and organ dysfunction. Natural compounds, including phytonutrients and polyphenols, have been shown to exert protective effects by reducing profibrotic biomarkers in vitro and in vivo models. Here, we provide the first evidence that the polyphenol hesperidin (HE) can counteract the onset of fibrotic responses in an ex vivo mouse liver fibrosis model induced by Transforming Growth Factor-β1 (TGF-β1) (5 ng/mL). Notably, HE drives early ECM remodeling in the fibrotic mouse liver tissue. Fibrosis-related parameters were assessed at both the transcriptional and translational levels after treatment with HE at increasing concentrations of 50, 75, and 100 µg/mL. Interestingly, HE at 75 µg/mL exerted the strongest beneficial effect, significantly decreasing the gene expression of α-SMA, SERPINH-1, FN-1, VIM and COL1A1 and counteracting the TGF-β1-induced upregulation of key fibrotic markers, including α-SMA, COL1A2, and VIM, reflecting its capacity to attenuate myofibroblast activation and ECM production and modulating membrane lipid peroxidation. Furthermore, HE inhibited SMAD2 phosphorylation, suggesting that its antifibrotic activity may involve the modulation of the TGF-β/SMAD signaling pathway. Moreover, it promoted an anti-inflammatory response, due to a decrease in IL-1β and IL-6 expression. Our study highlights the potential of the ex vivo model as a platform for evaluating the antifibrotic efficacy of natural molecules, and it suggests significant translational implications and new opportunities for developing innovative therapeutic strategies. Full article
(This article belongs to the Section Molecular Biology)
Show Figures

Graphical abstract

25 pages, 18578 KB  
Article
CDK5RAP3 Regulates Testosterone Production in Mouse Leydig Cells
by Jian Ruan, Qianyi Dong, Yufan Jin, Yuhong Yang, Jun Li and Yafei Cai
Int. J. Mol. Sci. 2026, 27(2), 586; https://doi.org/10.3390/ijms27020586 - 6 Jan 2026
Viewed by 111
Abstract
Testosterone (T) produced by Leydig cells (LCs) is essential for male reproduction; yet, the regulatory mechanisms underlying steroidogenesis remain incompletely understood. Here, we investigated the role of cyclin-dependent kinase 5 regulatory subunit-associated protein 3 (CDK5RAP3) in Leydig cell development and steroidogenesis, based on [...] Read more.
Testosterone (T) produced by Leydig cells (LCs) is essential for male reproduction; yet, the regulatory mechanisms underlying steroidogenesis remain incompletely understood. Here, we investigated the role of cyclin-dependent kinase 5 regulatory subunit-associated protein 3 (CDK5RAP3) in Leydig cell development and steroidogenesis, based on its identification by immunoprecipitation-mass spectrometry (IP-MS) as a protein associated with steroidogenesis and cholesterol metabolism in mouse testicular tissue. Using human samples, we found that CDK5RAP3 expression was significantly reduced in Leydig cells from patients with spermatogenic failure (T < 10.4 nmol/L). Notably, CDK5RAP3 expression increased during mouse postnatal Leydig cell maturation and regeneration in an ethane dimethanesulfonate (EDS)-induced rat model. Functional analyses in primary LCs and MLTC-1 cells showed that hCG stimulation triggered CDK5RAP3 nuclear translocation without altering its overall expression, while CDK5RAP3 knockdown markedly impaired hCG-induced testosterone production and reduced the expression of the steroidogenic regulator steroidogenic acute regulatory (STAR) protein, as well as key steroidgenic enzymes, including cytochrome P450 family 11 subfamily A member 1 (CYP11A1), 17a-hydroxylase (CYP17A1), and 3β-hydroxysteroid dehydrogenase (HSD3B). Conversely, CDK5RAP3 overexpression enhanced testosterone production in the absence of hCG. In vivo, AAV2/9-mediated CDK5RAP3 silencing in adult mouse testes resulted in a significant reduction in serum testosterone levels compared with controls (3.60 ± 0.38 ng/mL vs. 1.83 ± 0.37 ng/mL). Mechanistically, CDK5RAP3 interacted with SMAD4 and CEBPB, and BMP pathway inhibition by Noggin rescued the testosterone deficit caused by CDK5RAP3 loss. Together, these findings identify CDK5RAP3 as an essential regulator of Leydig cell steroidogenesis and provide insight into its potential relevance to male infertility associated with low testosterone. Full article
(This article belongs to the Section Molecular Endocrinology and Metabolism)
Show Figures

Figure 1

31 pages, 1879 KB  
Review
Stem Cell-Derived Exosomes for Diabetic Wound Healing: Mechanisms, Nano-Delivery Systems, and Translational Perspectives
by Sumsuddin Chowdhury, Aman Kumar, Preeti Patel, Balak Das Kurmi, Shweta Jain, Banty Kumar and Ankur Vaidya
J. Nanotheranostics 2026, 7(1), 1; https://doi.org/10.3390/jnt7010001 - 6 Jan 2026
Viewed by 290
Abstract
Diabetic wounds remain chronically non-healing due to impaired angiogenesis, persistent inflammation, and defective extracellular matrix remodelling. In recent years, stem cell-derived exosomes have emerged as a potent cell-free regenerative strategy capable of recapitulating the therapeutic benefits of mesenchymal stem cells while avoiding risks [...] Read more.
Diabetic wounds remain chronically non-healing due to impaired angiogenesis, persistent inflammation, and defective extracellular matrix remodelling. In recent years, stem cell-derived exosomes have emerged as a potent cell-free regenerative strategy capable of recapitulating the therapeutic benefits of mesenchymal stem cells while avoiding risks associated with direct cell transplantation. This review critically evaluates the preclinical evidence supporting the use of exosomes derived from adipose tissue, bone marrow, umbilical cord, and induced pluripotent stem cells for diabetic wound repair. These exosomes deliver bioactive cargos such as microRNAs, proteins, lipids, and cytokines that modulate key signalling pathways, including Phosphatidylinositol 3-kinase/Protein kinase (PI3K/Akt), Nuclear factor kappa B (NF-κB), Mitogen-activated protein kinase (MAPK), Transforming growth factor-beta (TGF-β/Smad), and Hypoxia inducible factor-1α/Vascular endothelial growth factor (HIF-1α/VEGF), thereby promoting angiogenesis, accelerating fibroblast and keratinocyte proliferation, facilitating re-epithelialization, and restoring immune balance through M2 macrophage polarization. A central focus of this review is the recent advances in exosome-based delivery systems, including hydrogels, microneedles, 3D scaffolds, and decellularized extracellular matrix composites, which significantly enhance exosome stability, retention, and targeted release at wound sites. Comparative insights between stem cell therapy and exosome therapy highlight the superior safety, scalability, and regulatory advantages of exosome-based approaches. We also summarize progress in exosome engineering, manufacturing, quality control, and ongoing clinical investigations, along with challenges related to standardization, dosage, and translational readiness. Collectively, this review provides a comprehensive mechanistic and translational framework that positions stem cell-derived exosomes as a next-generation, cell-free regenerative strategy with the potential to overcome current therapeutic limitations and redefine clinical management of diabetic wound healing. Full article
(This article belongs to the Special Issue Feature Review Papers in Nanotheranostics)
Show Figures

Graphical abstract

21 pages, 3242 KB  
Article
Photobiomodulation Activates Coordinated Signaling Networks to Modulate Inflammation, Adaptive Stress, and Tissue Healing via Redox-Mediated NFκB–TGF-β1–ATF-4 Axis
by Sasikumar Ponnusamy, Mahmud Amin, Amruta Bhat, Sarah Garczynski, Saeed Ur Rahman, Sailee Rasam, Sharaschandra Reddy Govindool, Imran Khan and Praveen Arany
Cells 2026, 15(1), 88; https://doi.org/10.3390/cells15010088 - 5 Jan 2026
Viewed by 375
Abstract
Photobiomodulation (PBM) therapy has been effectively used to relieve pain and inflammation and promote tissue healing and regeneration in a broad range of ailments. Prior work has focused on intracellular mitochondrial cytochrome c oxidase, while extracellular latent TGF-β1 activation had been noted. This [...] Read more.
Photobiomodulation (PBM) therapy has been effectively used to relieve pain and inflammation and promote tissue healing and regeneration in a broad range of ailments. Prior work has focused on intracellular mitochondrial cytochrome c oxidase, while extracellular latent TGF-β1 activation had been noted. This work investigated the role of PBM-generated redox signaling and integration in normal oral keratinocytes, using Western blots and pathway-specific small molecule inhibitors. We observed that PBM primarily generates ROS intracellularly within mitochondria, which then diffuse extracellularly to activate latent TGF-β1. This activation triggers ATF-4 expression through both canonical (Smad3) and non-canonical (p38, ERK) TGF-β signaling pathways. We observed a critical role for NFκB as an essential integrator, coordinating these responses as evidenced by the loss of ATF-4 expression following NFκB inhibition (BAY II) after both PBM and TGF-β1 treatments. Proteomic pathway analysis revealed that PBM downregulates inflammatory and apoptotic pathways while activating stress-adaptive responses in the NFκB pathway. A core set of PBM-induced redox, NFκB, and TGF-β signaling targets was identified. These findings suggest that optimal PBM treatment responses require a coordinated action of multiple signaling pathways that optimize cellular adaptation to stress and promote tissue repair rather than protracted inflammation and cell death. Full article
Show Figures

Figure 1

22 pages, 1385 KB  
Review
miRNA in the Progression of Diabetic Kidney Disease: New Insight
by Zhiyue Zou, Ning Zhou and Chun Zhang
Int. J. Mol. Sci. 2026, 27(1), 420; https://doi.org/10.3390/ijms27010420 - 31 Dec 2025
Viewed by 203
Abstract
Diabetic kidney disease (DKD) is a major microvascular complication of diabetes and a leading cause of end-stage renal disease worldwide. Despite advances in metabolic and blood pressure control, the prevalence of DKD continues to rise, creating a significant clinical and socioeconomic burden. Recent [...] Read more.
Diabetic kidney disease (DKD) is a major microvascular complication of diabetes and a leading cause of end-stage renal disease worldwide. Despite advances in metabolic and blood pressure control, the prevalence of DKD continues to rise, creating a significant clinical and socioeconomic burden. Recent studies have revealed that non-coding RNAs, particularly microRNAs (miRNAs), play an important role in the development and progression of DKD. Distinct patterns of miRNA dysregulation have been identified in specific renal cell types, including podocytes, mesangial cells, tubular epithelial cells, endothelial cells, fibroblasts, and macrophages. These alterations drive characteristic cellular injuries such as podocyte loss, mesangial matrix expansion, tubular epithelial–mesenchymal transition, endothelial dysfunction, and interstitial fibrosis. Certain miRNAs, such as miR-21, miR-192, and miR-214, reinforce profibrotic TGF-β/Smad signaling, whereas protective groups, including the miR-29 and miR-30 families, maintain epithelial stability and restrict matrix deposition. Beyond their regulatory roles, circulating and urinary miRNAs have emerged as stable, non-invasive biomarkers that reflect renal injury and disease progression. This review summarizes recent progress in elucidating cell-specific miRNA networks in DKD and highlights their potential as diagnostic indicators and therapeutic targets for precision management of diabetic kidney disease. Full article
(This article belongs to the Special Issue mRNA/miRNAs Network in Diabetes and Its Complications)
Show Figures

Figure 1

17 pages, 9451 KB  
Article
Broccoli Extract (Broccoli NMN®) Improves Skin Hydration by Regulating HAS and NF-κB Pathways and Reduces Wrinkle Formation via the TGF-βR1/Smad3/Collagen Pathway
by Wonhee Cho, Yeonhwa Lee, Minhee Lee, Jeongjin Park, Yuki Mukai, Dae Soo Lim, Hyelin Jeon and Woojin Jun
Curr. Issues Mol. Biol. 2026, 48(1), 50; https://doi.org/10.3390/cimb48010050 - 30 Dec 2025
Viewed by 376
Abstract
This study investigated the effects and mechanisms of broccoli extract containing more than 99.0% β-NMN (BRC) on UVB-induced skin damage, including moisture loss, oxidative stress, inflammation, wrinkle formation, and melanin production, using in vitro and in vivo models. BRC treatment significantly alleviated UVB-induced [...] Read more.
This study investigated the effects and mechanisms of broccoli extract containing more than 99.0% β-NMN (BRC) on UVB-induced skin damage, including moisture loss, oxidative stress, inflammation, wrinkle formation, and melanin production, using in vitro and in vivo models. BRC treatment significantly alleviated UVB-induced skin dehydration, oxidative stress, and inflammatory responses, as well as inhibited wrinkle formation and melanin synthesis. Mechanistically, BRC enhanced skin hydration and barrier function by upregulating hyaluronic acid synthases and genes related to sphingolipid metabolism, while simultaneously suppressing NF-κB signaling and COX-2 expression, thereby re-ducing inflammation. Moreover, BRC promoted collagen synthesis by activating the TGF-βR1/Smad3/Collagen pathway and prevented extracellular matrix degradation by inhibiting JNK/c-Fos/c-Jun/MMPs signaling. In addition, BRC modulated the cAMP/PKA/CREB/MITF/TRPs pathway, leading to reduced melanin production. These findings suggest that BRC supplementation may effectively protect against UVB-induced skin damage, supporting its potential application as a functional ingredient for skin health. Full article
(This article belongs to the Section Bioorganic Chemistry and Medicinal Chemistry)
Show Figures

Figure 1

19 pages, 4241 KB  
Article
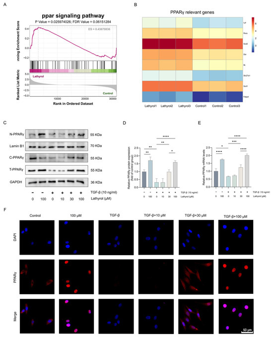
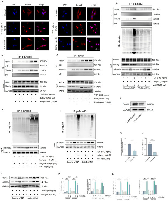
Lathyrol Exerts Anti-Pulmonary Fibrosis Effects by Activating PPARγ to Inhibit the TGF-β/Smad Pathway
by Qian Zeng, Min-Lin Liao, Yu-Yang Luo, Shuang Li, Gao You, Chong-Mei Huang, Min-Hui Liu, Wei Liu and Si-Yuan Tang
Int. J. Mol. Sci. 2026, 27(1), 387; https://doi.org/10.3390/ijms27010387 - 30 Dec 2025
Viewed by 168
Abstract
Idiopathic pulmonary fibrosis is a chronic, progressive, interstitial lung disease for which specific and effective drug therapies are still lacking. Lathyrol is a diterpene compound with broad pharmacological activities that can be extracted from the traditional Chinese medicine Leptochloa chinensis (L.) Nees. To [...] Read more.
Idiopathic pulmonary fibrosis is a chronic, progressive, interstitial lung disease for which specific and effective drug therapies are still lacking. Lathyrol is a diterpene compound with broad pharmacological activities that can be extracted from the traditional Chinese medicine Leptochloa chinensis (L.) Nees. To investigate the anti-pulmonary fibrosis effect of lathyrol and its underlying mechanism. In vivo, a mouse model of pulmonary fibrosis was induced by bleomycin, treated with intraperitoneal injections of lathyrol. In vitro, myofibroblast conversion was induced in three fibroblast cell lines by stimulating them with TGF-β1, followed by treatment with lathyrol. Transcriptomic analysis was performed to assess the regulation of signaling pathways and gene expression patterns modulated by lathyrol. The effects of lathyrol on PPARγ activation, as well as on the nuclear translocation and ubiquitination of phosphorylated Smad3, were examined. The interaction among Nedd4, PPARγ, and phosphorylated Smad3 was detected. In vivo, lathyrol ameliorated pathological fibrosis in the lungs of mice with pulmonary fibrosis and this effect was blocked by a PPARγ inhibitor. In vitro, lathyrol inhibited the transdifferentiation of fibroblasts into myofibroblasts, and these effects were suppressed by either inhibiting PPARγ activation or specifically silencing the PPARγ gene. Lathyrol inhibited the nuclear translocation of phosphorylated Smad3 and promoted its ubiquitination, while also enhancing the interaction among Nedd4, PPARγ, and phosphorylated Smad3. These effects were abolished following the specific silencing of either PPARγ or Nedd4. In conclusion, Lathyrol inhibits myofibroblast transformation by suppressing TGF-β/Smad pathway activation through PPARγ activation, thereby exerting its anti-pulmonary fibrosis effects. Full article
(This article belongs to the Section Molecular Pharmacology)
Show Figures

Graphical abstract

15 pages, 1334 KB  
Article
Non-Canonical Wnt11 Signaling Regulates Pulmonary Fibrosis via Fibroblast and Alveolar Epithelial Type II Cell Crosstalk
by Francina Gonzalez De Los Santos, Akira Ando, Biao Hu, Alyssa Rosek, Sem H. Phan and Tianju Liu
Int. J. Mol. Sci. 2026, 27(1), 351; https://doi.org/10.3390/ijms27010351 - 29 Dec 2025
Viewed by 211
Abstract
The reactivation of Wnt signaling pathways plays an important role in driving myofibroblast differentiation in fibrotic diseases; however, the mechanism is not clearly understood. In this study, we investigate the role of non-canonical Wnt11 signaling in human lung fibroblasts and its contributions to [...] Read more.
The reactivation of Wnt signaling pathways plays an important role in driving myofibroblast differentiation in fibrotic diseases; however, the mechanism is not clearly understood. In this study, we investigate the role of non-canonical Wnt11 signaling in human lung fibroblasts and its contributions to myofibroblast differentiation. Our results show that components of the non-canonical Wnt pathway are upregulated in bleomycin-induced pulmonary fibrosis and that in vivo depletion of Wnt11 in mouse lung fibroblasts significantly reduces lung fibrosis. Furthermore, co-culture studies using fibroblasts and alveolar type II epithelial cells (AECII) revealed a Wnt11-mediated mechanism that promotes myofibroblast differentiation. Finally, we demonstrate that in human lung fibroblasts, TGFβ can increases Wnt11 transcription by regulating Smad3 binding to the Wnt11 promoter and by modulating Wnt11 promoter activity. Together, these findings identify non-canonical Wnt11 as a regulator of myofibroblast differentiation and lung fibrosis. Full article
(This article belongs to the Special Issue Molecular Studies on Wnt Signaling)
Show Figures

Figure 1

25 pages, 1727 KB  
Review
Macrophage Plasticity and Regulatory Networks During the Transition from Inflammation to Fibrosis in the Kidney
by Yehun Moon, Jintaek Hong, Jinwoo Chung and Jea-Hyun Baek
Life 2026, 16(1), 52; https://doi.org/10.3390/life16010052 - 29 Dec 2025
Viewed by 399
Abstract
Kidney fibrosis represents the final common pathway of nearly all progressive renal diseases, linking acute kidney injury (AKI) and chronic kidney disease (CKD) through a maladaptive repair process. Regardless of etiology, persistent inflammation and excessive extracellular matrix (ECM) deposition drive irreversible structural distortion [...] Read more.
Kidney fibrosis represents the final common pathway of nearly all progressive renal diseases, linking acute kidney injury (AKI) and chronic kidney disease (CKD) through a maladaptive repair process. Regardless of etiology, persistent inflammation and excessive extracellular matrix (ECM) deposition drive irreversible structural distortion and functional decline in the kidney. Among cellular mediators, macrophages occupy a central role across the continuum from acute injury to fibrosis, orchestrating both tissue injury and repair through dynamic transitions between pro-inflammatory (M1) and pro-fibrotic (M2) states in response to local cues. Here, we synthesize macrophage-driven mechanisms of renal fibrosis, emphasizing recruitment, infiltration, and local proliferation mediated by chemokine–receptor networks and mechanosensitive ion channels. In addition, in this review paper, we provide an overview on the dual roles of macrophages in acute inflammation and chronic remodeling through key cytokine signaling pathways (TLR4/NF-κB, IL-4/STAT6, TGF-β/Smad, IL-10/STAT3), highlighting how metabolic reprogramming, mechanochemical feedback via Yes-associated protein (YAP)/transcriptional coactivator with PDZ-binding motif (TAZ) signaling, and epigenetic modulators collectively stabilize the fibrotic macrophage phenotype. Also, emerging insights into mitochondrial dysfunction, succinate–succinate receptor 1 (SUCNR1) signaling, and autophagy dysregulation reveal the metabolic basis of macrophage persistence in fibrotic kidneys. Understanding these multilayered regulatory circuits offers a framework for therapeutic strategies that selectively target macrophage-dependent fibrogenesis to halt the transition from acute injury to chronic renal failure. Full article
(This article belongs to the Special Issue New Insights into Cellular Inflammation and Regeneration)
Show Figures

Figure 1

27 pages, 2091 KB  
Review
Iron, the Essential Micronutrient: A Comprehensive Review of Regulatory Pathways of Iron Metabolism
by Adrienn Horváth, Kitti Tamási, Ramóna Pap, Gergely Jánosa and Edina Pandur
Nutrients 2026, 18(1), 109; https://doi.org/10.3390/nu18010109 - 28 Dec 2025
Viewed by 449
Abstract
Iron constitutes an essential micronutrient in living organisms. All iron is absorbed into the body through dietary intake, except for exogenous therapeutic sources. Dietary iron is typically categorized as either heme or nonheme iron. Nonheme iron is essential for regulating iron in the [...] Read more.
Iron constitutes an essential micronutrient in living organisms. All iron is absorbed into the body through dietary intake, except for exogenous therapeutic sources. Dietary iron is typically categorized as either heme or nonheme iron. Nonheme iron is essential for regulating iron in the body, as it exists in various forms, including soluble iron, storage iron within ferritin, and iron found in the catalytic centers of a wide range of proteins. Iron homeostasis is carefully managed to ensure that sufficient iron is available for critical biological processes while preventing the harmful effects that can arise from excess iron. The small peptide hormone hepcidin is the main regulator of iron homeostasis. Hepcidin and other iron regulatory molecules are regulated by various signaling pathways, such as IL-6/JAK-STAT, BMP/SMAD, and MAPK. Alterations in regulatory pathways may occur in response to iron accumulation or deficiency. Iron overload in the body can activate JAK/STAT, BMP/SMAD and MAPK pathways, leading to the initiation hepcidin synthesis. Conversely, in iron deficiency, as in hypoxic conditions or EPO-mediated signaling pathways, HAMP synthesis in the nucleus is reduced. Thus, this review provides an update on the possible regulatory pathways that play a role in iron regulation and may be potential therapeutic targets. Full article
(This article belongs to the Section Micronutrients and Human Health)
Show Figures

Figure 1

22 pages, 6755 KB  
Article
Weight-Bearing Ladder Climbing Exercise Improves Bone Loss and Bone Microstructural Damage While Promoting Bone Injury Healing in OVX Rats
by Yiting Kang, Nan Li, Yanan Yu, Dingkang Wang, Tingting Zhao, Lijun Sun, Changjiang Liu and Liang Tang
Biology 2026, 15(1), 55; https://doi.org/10.3390/biology15010055 - 28 Dec 2025
Viewed by 242
Abstract
Osteoporosis is highly prevalent in postmenopausal women, causing chronic pain, fractures, and limited mobility that burden individuals and society. While resistance exercise benefits bone health, its role in osteoporotic bone injury healing and underlying mechanisms remain unclear. This study aimed to explore the [...] Read more.
Osteoporosis is highly prevalent in postmenopausal women, causing chronic pain, fractures, and limited mobility that burden individuals and society. While resistance exercise benefits bone health, its role in osteoporotic bone injury healing and underlying mechanisms remain unclear. This study aimed to explore the effects of 10-week weight-bearing ladder climbing exercise on ovariectomy (OVX)-induced osteoporosis and subsequent bone injury healing, and to investigate whether these effects are associated with the myostatin (MSTN) and Wnt/β-catenin pathways. Fifty-four 12-week-old female SD rats were randomized into Sham, OVX, and OVX + EX groups. Rats in the OVX and OVX + EX groups underwent ovariectomy to induce postmenopausal osteoporosis, and those in the OVX + EX group received 10-week weight-bearing ladder climbing. After the exercise intervention, 6 rats in each group were sacrificed; the remaining rats underwent femoral midshaft drilling to establish bone injury. The improvement in osteoporosis was evaluated via Micro-CT, biomechanical tests, RT-qPCR for mRNA detection, and Western blot for measuring protein levels of MSTN and Wnt/β-catenin pathway-related molecules at post-exercise and 21 days post-injury. Bone healing was reflected by the bone volume fraction at the bone injury site detected via Micro-CT at 10 and 21 days post-injury. This exercise significantly enhanced muscle strength and improved femoral bone mineral density (BMD), trabecular microstructure, and biomechanical properties in OVX rats. Meanwhile, the level of MSTN in the OVX + EX group was decreased, the expression of its downstream signaling pathways was inhibited, and the mRNA and protein expressions of Wnt/β-catenin were upregulated. Moreover, 21 days after exercise intervention, the biomechanical properties and bone microstructure of the OVX + EX group were still significantly superior to those of the OVX group, and the aforementioned molecular regulatory effect remained. In addition, pre-conducted exercise was able to promote increases in bone volume fraction at the bone injury site 10 and 21 days after drilling, which was conducive to bone injury healing. Ten-week weight-bearing ladder climbing ameliorates OVX-induced bone loss and promotes osteoporotic bone repair via regulating the MSTN/ActRIIB/Smad3 and Wnt/β-catenin pathways, providing evidence for exercise as a safe non-pharmacological intervention. Full article
(This article belongs to the Special Issue Bone Mechanics: From Cells to Organs, to Function)
Show Figures

Figure 1

Back to TopTop