Sign in to use this feature.

Years

Between: -

Subjects

remove_circle_outline
remove_circle_outline
remove_circle_outline
remove_circle_outline
remove_circle_outline
remove_circle_outline
remove_circle_outline
remove_circle_outline
remove_circle_outline

Journals

remove_circle_outline
remove_circle_outline
remove_circle_outline
remove_circle_outline
remove_circle_outline
remove_circle_outline
remove_circle_outline
remove_circle_outline

Article Types

Countries / Regions

Search Results (596)

Search Parameters:
Keywords = Shiyan

Order results
Result details
Results per page
Select all
Export citation of selected articles as:
16 pages, 13335 KB  
Article
Gradient-Structured AZ31 Magnesium Alloy: Enhanced Room-Temperature Stretch Formability and Associated Deformation Mechanisms
by Zihuan Hua, Chao He, Lintao Liu, Zhihan Wang, Shengwen Bai, Meng Li and Bin Jiang
Materials 2026, 19(8), 1566; https://doi.org/10.3390/ma19081566 - 14 Apr 2026
Abstract
In this study, a gradientstructured (GS) AZ31 Mg alloy sheet with high stretch formability is fabricated using turned bearing extrusion (TBE). The mechanism by which the gradient structure contributes to the improvement in formability is elucidated. The Erichsen index of the GS sheet [...] Read more.
In this study, a gradientstructured (GS) AZ31 Mg alloy sheet with high stretch formability is fabricated using turned bearing extrusion (TBE). The mechanism by which the gradient structure contributes to the improvement in formability is elucidated. The Erichsen index of the GS sheet reaches 5.51 mm, representing an increase of up to 89.3% compared to conventional extruded (CE) sheets. During the Erichsen cupping test, when the coarsegrained (CG) layer of the GS sheet is positioned on the inner side, the large grains promote the activation of deformation twins, thereby effectively enhancing the strain accommodation capacity in the thickness direction. Meanwhile, the finegrained (FG) outer layer effectively suppresses the formation of {101-1} and {101-1}-{101-2} twins, reducing local strain concentration. Full article
Show Figures

Figure 1

19 pages, 4636 KB  
Article
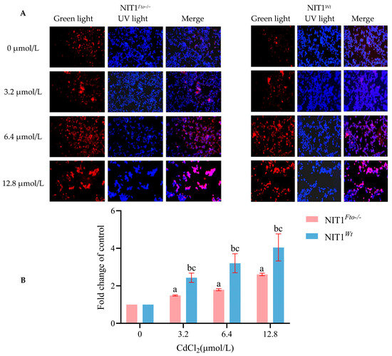
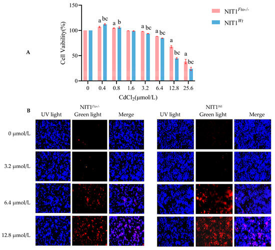
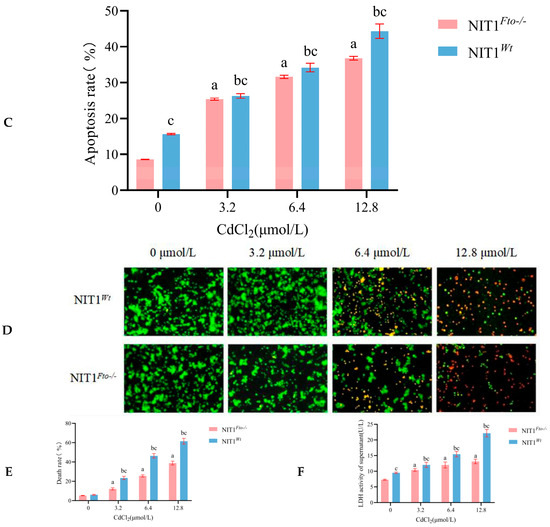
The Effect and Molecular Mechanism of Fto Gene Knockout on Cadmium-Induced Injury in Pancreatic β-Cells
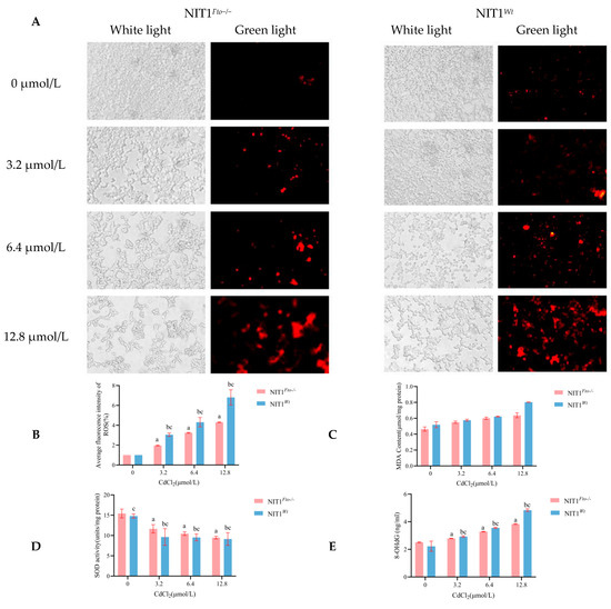
by Sina Yang, Wenhong Li, Shunrong Ma, Ning Xu, Kaiyan Shen, Jiamin Yuan, Yanying Hu, Shiyan Gu and Zuoshun He
Curr. Issues Mol. Biol. 2026, 48(4), 397; https://doi.org/10.3390/cimb48040397 - 13 Apr 2026
Viewed by 154
Abstract
Cadmium exposure results in the impairment of pancreatic β-cells. The FTO protein, the product of the Fto gene, is a key regulator of diverse pathophysiological processes, including oxidative damage and cell death. However, it remains unclear whether Fto gene knockout affects cadmium-induced pancreatic [...] Read more.
Cadmium exposure results in the impairment of pancreatic β-cells. The FTO protein, the product of the Fto gene, is a key regulator of diverse pathophysiological processes, including oxidative damage and cell death. However, it remains unclear whether Fto gene knockout affects cadmium-induced pancreatic β-cell damage, and the precise mechanisms involved are yet to be elucidated. Under conditions of cadmium exposure, Fto gene knockout was found to alleviate pancreatic β-cell damage significantly. Specifically, Fto gene knockout counteracted cadmium-induced cytotoxicity—manifested as reduced cell viability, increased apoptosis, and heightened lactate dehydrogenase (LDH) release—while simultaneously suppressing DNA damage and preserving cellular membrane integrity. On a molecular level, Fto gene knockout markedly mitigated cadmium-induced oxidative stress. This was achieved by curbing excessive reactive oxygen species (ROS) accumulation, lowering malondialdehyde (MDA) generation, and reducing 8-hydroxy-2′-deoxyguanosine (8-OHdG) levels, alongside restoring superoxide dismutase (SOD) activity. Furthermore, ER-Tracker Red staining revealed that cadmium treatment induced clustered aggregation of the endoplasmic reticulum (ER) and increased fluorescence intensity, suggesting the activation of endoplasmic reticulum stress (ERS). Conversely, Fto knockout ameliorated ER morphological abnormalities, thereby effectively antagonizing the excessive activation of ERS. In summary, our study elucidates the impact and underlying molecular mechanisms of the Fto gene in cadmium-induced toxicity in pancreatic β-cells from the perspectives of oxidative damage, ERS, and apoptosis. These findings identify the Fto gene as a potential molecular target for mitigating cadmium-induced toxicity in pancreatic β-cells, thereby providing a new theoretical basis for the prevention and treatment of cadmium-induced pancreatic β-cell injury. Full article
(This article belongs to the Section Biochemistry, Molecular and Cellular Biology)
Show Figures

Figure 1

19 pages, 1673 KB  
Article
Comparative Assessment of Diverse Green Manure Species for Enhancing Soil Quality, Microbial Communities, and Earthworm Growth in Fallow Paddy Fields
by Lijuan Sun, Zhenni Zhao, Qin Qin, Yafei Sun, Shiyan Yang, Xiaofeng Jiang, Zhenglong Wang, Jun Wang and Yong Xue
Microorganisms 2026, 14(4), 870; https://doi.org/10.3390/microorganisms14040870 - 12 Apr 2026
Viewed by 240
Abstract
The excessive use of chemical fertilizers is a primary driver of soil degradation in agricultural systems. Planting green manure during fallow periods offers a sustainable alternative for soil conservation. The present study investigated the effects of different green manure cropping systems (Ryegrass (TR), [...] Read more.
The excessive use of chemical fertilizers is a primary driver of soil degradation in agricultural systems. Planting green manure during fallow periods offers a sustainable alternative for soil conservation. The present study investigated the effects of different green manure cropping systems (Ryegrass (TR), Chinese milk vetch (TM), and Spinach (TS)) on soil physicochemical properties, biological activity, and microbial communities, compared to a control (CT). Results demonstrated that green manure treatments significantly enhanced soil fertility by increasing the content of soil organic matter (SOM), available nitrogen (AN), available phosphorus (AP), and available potassium (AK). Notably, the TR treatment increased SOM, AN, and AP by 23.0%, 60.0%, and 44.6% (p < 0.05), respectively. Concurrently, key soil enzyme activities (urease, dehydrogenase, catalase) were significantly boosted (p < 0.05), with TR showing the most pronounced effect. Earthworm indicators (such as earthworm biomass and abundance) were significantly higher in the Ryegrass plots (p < 0.05). Microbial analysis revealed that TM enhanced bacterial diversity, whereas TR increased fungal richness (p < 0.05). Beneficial bacterial phyla, particularly Proteobacteria, exhibited a marked increase under the TM and TR treatments, while the fungal community underwent a favorable shift. Consequently, a significant elevation was observed in the overall Soil Quality Index (SQI) across all green manure treatments. Notably, the TR treatment resulted in a substantial 150% increase. In summary, ryegrass emerged as the most effective treatment in enhancing soil fertility, biological activity, and microbial diversity, underscoring its considerable potential as a green manure for sustainable soil management during fallow periods in paddy fields. Full article
(This article belongs to the Special Issue Role of Microbes in Environmental Pollution and Remediation)
Show Figures

Graphical abstract

24 pages, 2789 KB  
Article
Life Cycle Assessment of Carbon Mitigation Potential in Livestock Manure Management in Ecologically Sensitive Areas: Danjiangkou City
by Cancan Wang, Zhenwei He, Jinhui Zhao, Yucheng Liu, Jingdong Li and Mingyue Xu
Agriculture 2026, 16(7), 819; https://doi.org/10.3390/agriculture16070819 - 7 Apr 2026
Viewed by 296
Abstract
Livestock manure management contributes substantially to agricultural greenhouse gas emissions, making the adoption of low-carbon approaches urgent in ecologically sensitive regions. This study focuses on the County-wide Livestock Manure Resource Utilization Project in Danjiangkou City, the core water source area of China’s South-to-North [...] Read more.
Livestock manure management contributes substantially to agricultural greenhouse gas emissions, making the adoption of low-carbon approaches urgent in ecologically sensitive regions. This study focuses on the County-wide Livestock Manure Resource Utilization Project in Danjiangkou City, the core water source area of China’s South-to-North Water Diversion Project. Based on field survey data, IPCC Guidelines, and a life cycle assessment framework, this study established a carbon accounting boundary covering excretion, collection, storage, treatment, and utilization stages. A scenario analysis was conducted to compare 2023 baseline emissions with 2026 project emissions and to quantify the carbon reduction potential. The research findings indicate that the overall carbon reduction rate following the project’s implementation reached 40.8%. However, the effectiveness varied considerably across the four management models. The Sedimentation–Crop Model and the Housing–Bedding Integrated Model, which employed integrated systemic interventions, achieved reductions of 61.50% and 60.09%, respectively. In contrast, the “124” Healthy Breeding Model and the Raised-Bedding Composting System, which relied primarily on single-stage upgrades, achieved reductions of only 32.04% and 27.70%. This disparity suggests that in decentralized livestock operations, isolated technological improvements fall short; meaningful decarbonization requires systemic interventions across the entire manure management chain. The findings provide a reference for low-carbon livestock manure management and regional development in ecologically sensitive areas. Full article
(This article belongs to the Section Ecosystem, Environment and Climate Change in Agriculture)
Show Figures

Figure 1

18 pages, 10375 KB  
Article
Extended Coherent Modulation Imaging for Object Reconstruction with Single Diffraction Pattern
by Yue Wang, Yafang Zou, Ye Wu, Xinke Li, Xibao Gao, Long Jin, Weiyou Zeng, Qinglan Wang and Xi He
Photonics 2026, 13(4), 349; https://doi.org/10.3390/photonics13040349 - 7 Apr 2026
Viewed by 321
Abstract
Coherent diffraction imaging (CDI) is a fast-growing imaging technique. Among all CDI methods, coherent modulation imaging (CMI) has strong potential for dynamic imaging because of its ability to form an image from a single diffraction pattern. However, current CMI methods mostly reconstruct the [...] Read more.
Coherent diffraction imaging (CDI) is a fast-growing imaging technique. Among all CDI methods, coherent modulation imaging (CMI) has strong potential for dynamic imaging because of its ability to form an image from a single diffraction pattern. However, current CMI methods mostly reconstruct the exit wave distribution behind the object plane, which is seriously affected by the illumination artifact. Recently, some improved CMI methods have been developed to resolve the problem. However, many of these methods still need two diffraction patterns—one empty-sample diffraction pattern and another snapshot measurement. Recent advances in randomized probe imaging have shown that a single diffraction pattern suffices for quantitative reconstruction when the probe is pre-calibrated. Herein, we propose a modified CMI algorithm to reconstruct pure object function with single diffraction pattern, thereby simplifying the experimental process. Moreover, the proposed method can also work in the situation where the modulation effect is weak. Both numerical simulations and optical experiments have been conducted to verify the proposed method. Full article
Show Figures

Figure 1

24 pages, 567 KB  
Article
Fueling or Impeding the Green Shift? The Role of Energy Price Dynamics in Shaping Sustainable Industrialization (SDG 9)
by Adeel Riaz, Cuijian Zhong and Assad Ullah
Energies 2026, 19(7), 1796; https://doi.org/10.3390/en19071796 - 7 Apr 2026
Viewed by 286
Abstract
As escalating energy prices challenge global efforts toward sustainable development, the intricate relationship between energy costs and industrial transformation stands at the forefront of economic and environmental policy debates. Against this backdrop, this study explores the impact of energy prices on sustainable industrialization [...] Read more.
As escalating energy prices challenge global efforts toward sustainable development, the intricate relationship between energy costs and industrial transformation stands at the forefront of economic and environmental policy debates. Against this backdrop, this study explores the impact of energy prices on sustainable industrialization in 32 OECD countries for the period of 2000–2021 by employing linear and non-linear models. Our findings indicate that energy prices are negatively associated with sustainable industrialization. Meanwhile, trade openness and economic development promote sustainable industrialization. Heterogeneity analysis indicates that developed and more open economies are better at utilizing and directing the resources towards industrial sustainability. Our findings further suggest that pursuing sustainable industrialization depends on a balanced policy strategy that incorporates energy prices in industrial and environmental settings. Policymakers should also promote the shift to renewable energy, use trade liberalization to support sustainable technology adoption, and redirect economic growth into innovation-based and sustainable industries. By addressing the challenges of rising energy prices while focusing on the favorable effects of trade and income, OECD countries can move toward a more stable and sustainable industrialization structure. Full article
Show Figures

Figure 1

28 pages, 14521 KB  
Article
Trajectory Prediction-Enabled Self-Decision-Making for Autonomous Cleaning Robots in Semi-Structured Dynamic Campus Environments
by Jie Peng, Zhengze Zhu, Qingsong Fan, Ranfei Xia and Zheng Yin
Sensors 2026, 26(7), 2258; https://doi.org/10.3390/s26072258 - 6 Apr 2026
Viewed by 396
Abstract
Autonomous cleaning robots operating in semi-structured dynamic environments must execute task-oriented motions while safely interacting with surrounding agents. These agents include pedestrians, vehicles, and other robots. In such environments (e.g., interaction-rich campus environments), reliable self-decision-making requires anticipating the future motions of surrounding agents [...] Read more.
Autonomous cleaning robots operating in semi-structured dynamic environments must execute task-oriented motions while safely interacting with surrounding agents. These agents include pedestrians, vehicles, and other robots. In such environments (e.g., interaction-rich campus environments), reliable self-decision-making requires anticipating the future motions of surrounding agents rather than relying solely on reactive obstacle avoidance. This paper presents a trajectory prediction-enabled self-decision-making framework for autonomous cleaning robots in campus environments. A learning-based multi-agent trajectory prediction model is trained offline using public benchmarks and real-world operational data to capture typical interaction patterns in corridor-following, edge-cleaning, and intersection scenarios. The predicted trajectories are then incorporated as forward-looking priors into the robot’s online decision-making and planning process, enabling prediction-aware yielding, detouring, and task continuation decisions. The proposed framework is evaluated using real-world data-driven scenario reconstruction on a high-fidelity simulation platform that incorporates realistic vehicle dynamics and heterogeneous traffic participants. This evaluation focuses on short-horizon prediction performance and its impact on downstream decision-making stability. The results show that integrating trajectory prediction into the decision-making loop leads to more stable motion behavior and fewer abrupt adjustments in interaction scenarios. Under short-term prediction horizons, the evaluation results show that the proposed model achieves ADERate and FDERate exceeding 90% under predefined error thresholds, while lane-change prediction accuracy remains around 79%. In addition, the robot maintains stable speed tracking with only minor fluctuations under medium-density traffic conditions. Full article
(This article belongs to the Special Issue Robot Swarm Collaboration in the Unstructured Environment)
Show Figures

Figure 1

19 pages, 1627 KB  
Article
SST-YOLO: An Improved Autonomous Driving Object Detection Algorithm Based on YOLOv8
by Qinsheng Du, Ningbo Zhang, Wenqing Bi, Ruidi Zhu, Yuhan Liu, Chao Shen, Shiyan Zhang and Jian Zhao
Appl. Sci. 2026, 16(7), 3456; https://doi.org/10.3390/app16073456 - 2 Apr 2026
Viewed by 280
Abstract
As autonomous driving technology progresses, efficient and accurate object detectors are able to detect pedestrians, vehicles, road signs, and obstacles in real time, thereby enhancing driving safety and serving as a part of autonomous driving. However, the performance of such object detectors is [...] Read more.
As autonomous driving technology progresses, efficient and accurate object detectors are able to detect pedestrians, vehicles, road signs, and obstacles in real time, thereby enhancing driving safety and serving as a part of autonomous driving. However, the performance of such object detectors is limited and cannot be leveraged to satisfy modern autonomous driving systems. To address this issue, we develop an object detection network for autonomous driving scenarios, SST-YOLO, which is based on YOLOv8. First, we propose a Sobel Convolution & Convolution (SCC) module to enhance the backbone, which incorporates a SobelConv branch to explicitly model gradient-based edge information and improve structural feature representation. In addition, we replace the original path aggregation feature pyramid network (PAFPN) with a Small Object Augmentation Pyramid Network (SOAPN), which integrates SPDConv and CSP-OmniKernel modules to strengthen multi-scale feature fusion and enhance small object representation. Finally, a Task-Adaptive Decomposition & Alignment Head (TADAHead) is designed, which employs task decomposition, dynamic deformable convolution, and classification-aware modulation to decouple tasks and achieve adaptive spatial alignment, thereby improving detection accuracy and robustness in complex scenarios. Experiments on the public autonomous driving dataset KITTI show that our proposed method outperforms the baseline YOLOv8 model. Compared with the baseline results, mAP@0.5:0.95 ranges from 65.1% to 69.2%, which indicates that the proposed SST-YOLO network can achieve object detection for autonomous cars. Full article
Show Figures

Figure 1

25 pages, 1152 KB  
Article
Study on the Impact of Virtual Agglomeration on the High-Quality Development of the New Energy Vehicle Industry
by Jianglai Dai, Yingying Li, Mengzhen Wang, Yuqing Zhao, Xuetao Li and Yonghong Zhang
World Electr. Veh. J. 2026, 17(4), 185; https://doi.org/10.3390/wevj17040185 - 1 Apr 2026
Viewed by 340
Abstract
With the deepening development of the digital economy, new forms of industrial organization represented by virtual agglomeration are reshaping the logic of industry development. The purpose of this study is to empirically examine the impact of virtual agglomeration on the high-quality development of [...] Read more.
With the deepening development of the digital economy, new forms of industrial organization represented by virtual agglomeration are reshaping the logic of industry development. The purpose of this study is to empirically examine the impact of virtual agglomeration on the high-quality development of the new energy vehicle industry and its underlying mechanisms. Using panel data from 30 Chinese provinces covering the period 2018–2023, this study constructs two-way fixed-effects models, mediation models, moderation models, and threshold regression models. Employing econometric methods, it analyzes the direct impact of virtual agglomeration on the high-quality development of the new energy vehicle industry, as well as its mediation mechanisms, moderating effects, and nonlinear characteristics. Research findings reveal: (1) Virtual agglomeration promotes the high-quality development of the new energy vehicle industry, but its effects exhibit spatiotemporal heterogeneity. (2) Virtual agglomeration indirectly drives industrial development by enhancing technology market activity and promoting collaborative innovation. (3) The impact of virtual agglomeration exhibits a nonlinear pattern of increasing marginal returns and is positively regulated by the regional innovation environment. This paper expands the research perspective on virtual agglomeration and high-quality industrial development from both theoretical and empirical dimensions, providing policy recommendations for achieving high-quality development in the new energy vehicle industry during the digital economy era. Full article
(This article belongs to the Section Marketing, Promotion and Socio Economics)
Show Figures

Figure 1

23 pages, 3418 KB  
Article
Biotransformation of Maclekarpine E in Rats: CYP2C19-Mediated Metabolism, Fecal Enrichment, and Network Pharmacology-Based Anti-Ulcerative Colitis Prediction
by Yingxue Yang, Lin Wang, Jiaojiao Xue, Zhen Dong and Pi Cheng
Curr. Issues Mol. Biol. 2026, 48(3), 335; https://doi.org/10.3390/cimb48030335 - 23 Mar 2026
Viewed by 321
Abstract
Maclekarpine E is a minor alkaloid from Macleaya species with reported in vitro anti-inflammatory activity, but its in vivo metabolism remains unexplored. This study investigated the metabolic fate of maclekarpine E in rats and evaluated the potential pharmacological relevance of its metabolites. Maclekarpine [...] Read more.
Maclekarpine E is a minor alkaloid from Macleaya species with reported in vitro anti-inflammatory activity, but its in vivo metabolism remains unexplored. This study investigated the metabolic fate of maclekarpine E in rats and evaluated the potential pharmacological relevance of its metabolites. Maclekarpine E was orally administered to male Sprague-Dawley rats (250 mg/kg). Plasma, urine and feces were collected and analyzed by UPLC-Q-TOF-MS/MS. CYP phenotyping was performed using recombinant human enzymes. Molecular docking against ABCG2 and ABCC2 was conducted to assess potential interactions of all fecal compounds with these efflux transporters. Network pharmacology was employed to predict potential anti-ulcerative colitis-related targets of the metabolites, generating hypotheses for future experimental validation. Nineteen phase I metabolites were identified. Biotransformations included ring-opening, demethylation and oxidation. All 19 metabolites were detected in feces, nine in plasma and two in urine. No phase II conjugates were observed. CYP2C19 was the only significantly active isoform under the tested conditions, mediating approximately 16.5% substrate depletion (p < 0.05). All 20 fecal compounds bound ABCG2 (ΔG < −5.0 kcal/mol); 19 bound ABCC2. Network pharmacology yielded 57 overlapping targets with ulcerative colitis, enriched in PI3K-Akt and MAPK pathways. This study provides the first comprehensive metabolic profile of maclekarpine E in rats. The compound undergoes CYP2C19-mediated oxidation and is predominantly excreted into feces. Its fecal metabolites are potential ABCG2/ABCC2 substrates and may target UC-associated pathways based on network pharmacology predictions, warranting further experimental validation. Full article
(This article belongs to the Special Issue Natural Products in Biomedicine and Pharmacotherapy, 2nd Edition)
Show Figures

Figure 1

40 pages, 6965 KB  
Review
Application of Transition Metal Dichalcogenides in Electrocatalytic Hydrogen Evolution Reaction
by Yan Liu, Yanchun Li, Yutong Chu, Baoyi Yang, Lan Ma, Li Du, Lixin Chen, Hongli Wang and Yaru Pei
Catalysts 2026, 16(3), 266; https://doi.org/10.3390/catal16030266 - 15 Mar 2026
Viewed by 718
Abstract
As a cornerstone of sustainable hydrogen generation, the hydrogen evolution reaction (HER) demands efficient, earth-abundant electrocatalysts to replace costly platinum benchmarks. Two-dimensional transition metal dichalcogenides (2D-TMDs) represent a highly promising class of non-precious materials for this application. This review provides a comprehensive analysis [...] Read more.
As a cornerstone of sustainable hydrogen generation, the hydrogen evolution reaction (HER) demands efficient, earth-abundant electrocatalysts to replace costly platinum benchmarks. Two-dimensional transition metal dichalcogenides (2D-TMDs) represent a highly promising class of non-precious materials for this application. This review provides a comprehensive analysis of recent progress in TMD-based HER catalysis. It begins by elucidating the intrinsic structural properties that underpin their catalytic potential, followed by a summary of key synthesis routes and characterization techniques. The central focus is on strategic engineering approaches to optimize TMD performance. Finally, we discuss persisting challenges and propose future research directions aimed at scalable production, advanced operando studies, and the design of bifunctional TMD catalysts for integrated water-splitting systems. Full article
(This article belongs to the Special Issue Theoretical and Experimental Research on Catalytic Hydrogen Evolution)
Show Figures

Figure 1

22 pages, 7173 KB  
Article
High Structural Stability, High Compressive Strength, Excellent Thermal Insulation and Mechanism of Needled Quartz Fiber Felt/Phenolic Aerogel Composites
by Dongmei Zhao, Kaizhen Wan, Xiaobo Wan, Yiming Liu, Jian Li and Minxian Shi
Polymers 2026, 18(6), 705; https://doi.org/10.3390/polym18060705 - 13 Mar 2026
Viewed by 469
Abstract
A lightweight composite that simultaneously exhibits high strength and excellent thermal insulation is of great interest for thermal protection applications. In this study, dimensionally stable needled quartz fiber felt-reinforced phenolic aerogel composites were prepared using vacuum impregnation, sol–gel, and ambient pressure drying. The [...] Read more.
A lightweight composite that simultaneously exhibits high strength and excellent thermal insulation is of great interest for thermal protection applications. In this study, dimensionally stable needled quartz fiber felt-reinforced phenolic aerogel composites were prepared using vacuum impregnation, sol–gel, and ambient pressure drying. The composites exhibit a multiscale porous structure formed by interconnected nanometer polymer skeletons and micronscale fibers. By regulating the thermoplastic phenolic resin concentration in the precursor solution, the pore structure of the material was refined; the average particle diameter reduced from 99.76 nm to 38.91 nm, and the average pore diameter decreased from 216.79 nm to 49.53 nm. At a phenolic resin concentration of 25%, the composite exhibits outstanding thermal insulation and mechanical properties: a low thermal conductivity of 0.0646 W·m−1·K−1 at room temperature, with a mere 19.5 °C temperature rise on the sample backside after 1800 s heating at 200 °C, and compressive strengths of 7.70 MPa in the XY-direction and 3.87 MPa in the Z-direction (at 10% strain). X-ray micro-CT characterized the internal structural evolution during loading, revealing a failure mechanism dominated by fiber buckling. Theoretical models and experimental data were used to analyze and quantify the contribution rates of gas and solid heat conduction in NQF/PR aerogel composites, with solid conduction accounting for over 80%. Combined with microstructural evolution, the mechanism for the high thermal insulation efficiency of NQF/PR aerogel composites was elucidated. This study prepared NQF/PR aerogel composites with promising application potential. By systematically evaluating their compressive behavior and quantifying the respective contributions of gas and solid conduction, this work provides a methodological framework to guide the rational design of similar aerogel composites. Full article
(This article belongs to the Section Polymer Composites and Nanocomposites)
Show Figures

Figure 1

29 pages, 6575 KB  
Article
Numerical and Experimental Study on Optimizing Key Parameters of a Circulating Fluidized Bed Furnace to Improve the Fluidization Quality of Foundry Waste Sand
by Jiwei Zhang, Zuoqin Qin, Ning Wang, Guimeng Luo, Ahmad Nazrul Hakimi Ibrahim, Yiyong Han, Wei Liang, Lu Ban, Luying Chen, Mingjia Wang and Ying Lu
Processes 2026, 14(6), 907; https://doi.org/10.3390/pr14060907 - 12 Mar 2026
Viewed by 312
Abstract
The foundry industry produces over 66 million tons of mixed casting waste sand, containing toxic and harmful substances such as phenols and aldehydes, every year, which has caused serious soil pollution, water source pollution, and large amounts of CO2 emissions. Green resource [...] Read more.
The foundry industry produces over 66 million tons of mixed casting waste sand, containing toxic and harmful substances such as phenols and aldehydes, every year, which has caused serious soil pollution, water source pollution, and large amounts of CO2 emissions. Green resource recycling and utilization are urgently needed. The hot method circulating fluidized bed furnace is currently the mainstream technology for the regeneration of casting waste sand. However, traditional equipment has a series of key technical bottlenecks, such as VOC (volatile organic compound) emissions, low yield of fine sand, poor stability of phase change sand, and uneven fluidization, which directly limit the effectiveness, large-scale promotion, and application of waste sand regeneration. This study, based on a self-designed experimental prototype, constructed models with different hood densities and inlet air velocity parameters. A CFD-DEM coupled model, combined with two turbulence models, was used for numerical simulations and experimental validation, and the optimal combination of fluidization parameters was determined. The study confirmed that the k–ω SST model is more suitable for precise simulation of such gas–solid two-phase flows. The research revealed quantitative relationships between key parameters and sand particle fluidization states, addressing the core problem of uneven fluidization in conventional bubbling furnaces and providing important guidance for the optimized design of new thermal cycle bubbling furnaces. It has significant engineering value for promoting the efficient resource utilization of foundry waste sand and the green and sustainable development of the industry. Full article
Show Figures

Figure 1

23 pages, 761 KB  
Review
Deep Vein Thrombosis Prevention in Acute Ischemic Stroke Patients with Lower Limb Paralysis: A Narrative Review
by Jianyu Peng, Shiyan Long and Ling Feng
J. Clin. Med. 2026, 15(6), 2091; https://doi.org/10.3390/jcm15062091 - 10 Mar 2026
Cited by 1 | Viewed by 669
Abstract
Patients with lower limb paralysis following acute ischemic stroke (AIS) are at a markedly increased risk of deep vein thrombosis (DVT), which may lead to pulmonary embolism and substantially higher mortality and disability. This review comprehensively reviews studies from the past decade on [...] Read more.
Patients with lower limb paralysis following acute ischemic stroke (AIS) are at a markedly increased risk of deep vein thrombosis (DVT), which may lead to pulmonary embolism and substantially higher mortality and disability. This review comprehensively reviews studies from the past decade on the epidemiology, pathophysiology, and prevention of DVT in AIS patients with lower limb paralysis. The pathogenesis of DVT in this population is multifactorial, involving venous stasis due to immobility, stroke-induced hypercoagulability, endothelial dysfunction, neutrophil extracellular trap-mediated immunothrombosis, and autonomic dysregulation. Effective prevention requires individualized risk stratification, integrating clinical assessment, biomarkers, and imaging tools. Current prophylactic strategies include pharmacological anticoagulation (primarily low-molecular-weight heparin), mechanical interventions (such as intermittent pneumatic compression), and early mobilization and rehabilitation. While combined approaches have demonstrated significant benefits, challenges remain regarding the timing of anticoagulation, balancing bleeding risks, extended thromboprophylaxis, and novel immunothrombosis targets. Future research should focus on personalized prevention protocols, the application of artificial intelligence-based predictive models, and innovative therapies targeting endothelial injury and immune-mediated thrombosis, aiming to improve thromboprophylaxis and overall outcomes in this high-risk population. Full article
(This article belongs to the Special Issue Acute Ischemic Stroke Management Strategies)
Show Figures

Figure 1

18 pages, 2387 KB  
Article
PPARα Antagonism Rescues Chlorpyrifos-Induced Neuro-Visual Toxicity in Zebrafish (Danio rerio) Larvae
by Yuyao Jiang, Zijie Ding, Ruolin Hu, Jason T. Magnuson, Shiyan Li, Dingnan Wang, Shengli Zhou, Yirong Guo, Yang Wang, Yuanyuan Liu, Shuying Li and Wenjun Gui
Toxics 2026, 14(3), 234; https://doi.org/10.3390/toxics14030234 - 9 Mar 2026
Viewed by 771
Abstract
With the global population predicted to reach 10 billion by 2050, pesticides are essential for agricultural production. However, they can introduce chemical stressors into aquatic ecosystems. Chlorpyrifos (CPF) is a widely used organophosphate insecticide that can enter aquatic environments and poses potential risks [...] Read more.
With the global population predicted to reach 10 billion by 2050, pesticides are essential for agricultural production. However, they can introduce chemical stressors into aquatic ecosystems. Chlorpyrifos (CPF) is a widely used organophosphate insecticide that can enter aquatic environments and poses potential risks to early-life-stage fish. Because the retina is an extension of the central nervous system and vision-guided behaviors are highly sensitive to neural dysfunction, we hypothesized that CPF exposure disrupts neurobehavioral and visual function via oxidative stress and PPARα-related signaling. Zebrafish larvae were exposed to CPF (0.01, 0.1, 1, 10, and 100 μg/L) with a vehicle control (VC). During the photomotor response assay, exposure to 100 μg/L CPF reduced overall swimming activity by 48.90% and dark-period activity by 57.71%, whereas 1 μg/L CPF modestly increased total distance by 6.96% (p = 0.003) and dark-period distance by 5.40% (p = 0.011). Transcriptomic profiling highlighted nervous- and vision-related functional categories, and Kyoto Encyclopedia of Genes and Genomes (KEGG) enrichment implicated pathways including gonadotropin-releasing hormone (GnRH), mitogen-activated protein kinase (MAPK), and peroxisome proliferator-activated receptor (PPAR) signaling. Targeted neurotransmitter metabolomics showed significant increases in dopamine, γ-aminobutyric acid (GABA), and acetylcholine across treatment groups, indicating broad neurotransmitter dysregulation. Consistent with these findings, neuronal fluorescence in Tg (elavl3: EGFP) larvae decreased by 12.1% and 32.5% in the 1 and 100 μg/L groups, respectively (p < 0.001), and glial fibrillary acidic protein (GFAP) immunofluorescence increased in the eye/brain/olfactory bulb at 1 μg/L (p = 0.037) and 100 μg/L (p = 0.002). Histology further showed retinal injury, with a 14.3% reduction in photoreceptor layer thickness at 100 μg/L (p = 0.034). Mechanistically, coexposure to a PPARα antagonist (GW6471) alleviated CPF-induced behavioral deficits (1.80-fold increase in dark locomotion) and reduced elevated GABA and dopamine levels by 36.8% and 47.3%, respectively. Together, these results indicate that CPF can impair neuro-visual development and that oxidative stress and PPARα-related signaling are closely associated with these effects. Full article
(This article belongs to the Section Emerging Contaminants)
Show Figures

Graphical abstract

Back to TopTop