Sign in to use this feature.

Years

Between: -

Subjects

remove_circle_outline
remove_circle_outline
remove_circle_outline
remove_circle_outline

Journals

Article Types

Countries / Regions

Search Results (17)

Search Parameters:
Keywords = Sgpl1

Order results
Result details
Results per page
Select all
Export citation of selected articles as:
19 pages, 3869 KB  
Article
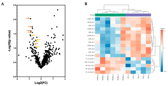
Integrative Analysis of Volatile Flavor Compounds and Transcriptome Reveals Underlying Mechanisms Linked to Fatty Acid Content in Dabieshan Cattle
by Liu Zhang, Qian Li, Hai Jin, Shuanping Zhao, Huibin Zhang, Xinyi Du, Qinggang Li and Lei Xu
Foods 2026, 15(8), 1423; https://doi.org/10.3390/foods15081423 - 19 Apr 2026
Viewed by 270
Abstract
To investigate the associations between genes involved in fatty acid composition and volatile flavor compounds (VOCs), Dabieshan (DBS) cattle were selected and stratified into high (H: 0.018–0.024 g) and low (L: 0.007–0.012 g) groups according to the fatty acid content in the longissimus [...] Read more.
To investigate the associations between genes involved in fatty acid composition and volatile flavor compounds (VOCs), Dabieshan (DBS) cattle were selected and stratified into high (H: 0.018–0.024 g) and low (L: 0.007–0.012 g) groups according to the fatty acid content in the longissimus dorsi (LD). Integrated analysis using two-dimensional gas chromatography–time-of-flight mass spectrometry (GC×GC-TOF-MS) and transcriptomics systematically revealed differences in VOCs and gene expression profiles, along with their associations with fatty acid composition. The relative contents of aldehydes, esters, and hydrocarbons were significantly higher in the group H, whereas the group L exhibited elevated levels of alcohols, acids, and heterocyclic compounds. Among 54 differentially abundant VOCs identified, (E)-2-Nonenal (ROAV = 100) was established as the key flavor contributor. Transcriptomic analysis identified 678 differentially expressed genes (DEGs), with eight candidate genes implicated in fatty acid composition pinpointed through GO and KEGG enrichment analyses. Further correlation analysis showed that the expression levels of SGPL1, KLF15 and SLC27A6 were significantly correlated with the contents of polyunsaturated fatty acids (C22:5n-3, C18:3n-3, C18:2n-6, C18:1n-9c). There was also a significant correlation between the above fatty acids and characteristic flavor compounds including 3-Hexanone, (E)-2-Nonenal, (E,E)-2,4-Octadienal and Butanal. This study suggested potential links among fatty acid composition, key genes and characteristic flavor compounds in Dabieshan cattle, providing new insights into the genetic improvement of flavor quality of local cattle breeds. Full article
(This article belongs to the Special Issue Advanced Understanding of Meat Matrix-Flavor Relationships)
Show Figures

Figure 1

13 pages, 2684 KB  
Article
Comprehensive Analysis of Liver Transcriptome and Metabolome Response to Oncogenic Marek’s Disease Virus Infection in Wenchang Chickens
by Lifeng Zhi, Xiangdong Xu, Yang Zeng, Wenquan Qin, Ganghua Li, Junming Zhao, Runfeng Zhang and Guang Rong
Biology 2025, 14(8), 938; https://doi.org/10.3390/biology14080938 - 25 Jul 2025
Viewed by 1193
Abstract
Marek’s disease (MD), induced by the highly contagious Marek’s disease virus (MDV), remains a significant challenge to global poultry health despite extensive vaccination efforts. This study employed integrated transcriptomic and metabolomic analyses to investigate liver responses in naturally MDV-infected Wenchang chickens during late [...] Read more.
Marek’s disease (MD), induced by the highly contagious Marek’s disease virus (MDV), remains a significant challenge to global poultry health despite extensive vaccination efforts. This study employed integrated transcriptomic and metabolomic analyses to investigate liver responses in naturally MDV-infected Wenchang chickens during late infection stages. RNA sequencing identified 959 differentially expressed genes (DEGs) between the infected and uninfected groups. Functional enrichment analysis demonstrated that these DEGs were primarily associated with canonical pathways related to metabolism and cellular processes, including lipid, carbohydrate, and amino acid metabolism, as well as the p53 signaling pathway, cell cycle, and apoptosis. Ultra-high-performance liquid chromatography coupled with quadrupole time-of-flight mass spectrometry (UPLC-Q-TOF-MS) detected 561 differentially expressed metabolites (DEMs), showing near-significant enrichment (p = 0.069) in phenylalanine metabolism. Integrated analysis of transcriptomics and metabolomics data highlighted that critical gene–metabolite pairs such as SGPL1-palmitaldehyde–sphinganine-1-phosphate and ME1-NADP+–malic acid potentially mediate functional crosstalk between sphingolipid metabolism and cellular redox homeostasis during viral oncogenesis. This comprehensive mapping of regulatory networks provides insights into host–virus interactions during MDV pathogenesis, offering potential applications in immunomodulation approaches, targeted therapeutic strategies, and vaccine adjuvant development. Full article
(This article belongs to the Section Infection Biology)
Show Figures

Figure 1

20 pages, 3857 KB  
Article
The Role of Sphingolipid Metabolism in Pregnancy-Associated Breast Cancer After Chemotherapy
by Victor Blokhin, Tatiana Zavarykina, Vasily Kotsuba, Maria Kapralova, Uliana Gutner, Maria Shupik, Elena Kozyrko, Evgenia Luzina, Polina Lomskova, Darya Bajgazieva, Svetlana Khokhlova and Alice Alessenko
Biomedicines 2024, 12(12), 2843; https://doi.org/10.3390/biomedicines12122843 - 13 Dec 2024
Viewed by 2213
Abstract
Background: The aim of our study was to determine the role of sphingolipids, which control proliferation and apoptosis, in the placenta of pregnant women with pregnancy-associated breast cancer (PABC) after chemotherapy compared with healthy patients. Methods: We analyzed (by the PCR method) the [...] Read more.
Background: The aim of our study was to determine the role of sphingolipids, which control proliferation and apoptosis, in the placenta of pregnant women with pregnancy-associated breast cancer (PABC) after chemotherapy compared with healthy patients. Methods: We analyzed (by the PCR method) the gene expression of key sphingolipid metabolism enzymes (sphingomyelinases (SMPD1 and SMPD3), acid ceramidase (ASAH1), ceramide synthases (CERS 1–6), sphingosine kinase1 (SPHK1), sphingosine-1-phosphate lyase 1 (SGPL1), and sphingosine-1-phosphate receptors (S1PR1, S1PR2, and S1PR3)) and the content of subspecies of ceramides, sphingosine, and sphingosine-1-phosphate in seven patients with PABC after chemotherapy and eight healthy pregnant women as a control group. Results: We found a significant increase in the expression of genes of acid ceramidase (ASAH1), sphingosine-1-phosphate lyase 1 (SGPL1), sphingosine kinase (SPHK1), and ceramide synthases (CERS 1-3, 5, 6) in the samples of patients with PABC during their treatment with cytostatic chemotherapy. The increase in the expression of the enzymes’ genes was not accompanied by changes in the content of the studied sphingolipids. Such significant changes in the expression of genes controlling the level of CER, sphingosine, and S1P may indicate their ability to initiate the metabolism of pro-apoptotic and anti-apoptotic sphingolipids in the placenta of pregnant women with cancer undergoing chemotherapy in order to maintain levels typical of the placenta of healthy women. Conclusions: Our results may indicate the promising mechanism of placenta protection during chemotherapy for pregnant women with breast cancer and, consequently, of the newborn. This protective effect of the placenta and especially for the newborn has been discovered for the first time and requires more careful study. Full article
(This article belongs to the Special Issue Molecular Biomarkers of Tumors: Advancing Genetic Studies)
Show Figures

Graphical abstract

19 pages, 9108 KB  
Article
Role of Luteolin as Potential New Therapeutic Option for Patients with Glioblastoma through Regulation of Sphingolipid Rheostat
by Stefania Elena Navone, Laura Guarnaccia, Massimiliano D. Rizzaro, Laura Begani, Emanuela Barilla, Giovanni Alotta, Emanuele Garzia, Manuela Caroli, Antonella Ampollini, Aniello Violetti, Noreen Gervasi, Rolando Campanella, Laura Riboni, Marco Locatelli and Giovanni Marfia
Int. J. Mol. Sci. 2024, 25(1), 130; https://doi.org/10.3390/ijms25010130 - 21 Dec 2023
Cited by 14 | Viewed by 3616
Abstract
Glioblastoma (GBM) is the most aggressive brain tumor, still considered incurable. In this study, conducted on primary GBM stem cells (GSCs), specifically selected as the most therapy-resistant, we examined the efficacy of luteolin, a natural flavonoid, as an anti-tumoral compound. Luteolin is known [...] Read more.
Glioblastoma (GBM) is the most aggressive brain tumor, still considered incurable. In this study, conducted on primary GBM stem cells (GSCs), specifically selected as the most therapy-resistant, we examined the efficacy of luteolin, a natural flavonoid, as an anti-tumoral compound. Luteolin is known to impact the sphingolipid rheostat, a pathway regulated by the proliferative sphingosine-1-phosphate (S1P) and the proapoptotic ceramide (Cer), and implicated in numerous oncopromoter biological processes. Here, we report that luteolin is able to inhibit the expression of SphK1/2, the two kinases implicated in S1P formation, and to increase the expression of both SGPL1, the lyase responsible for S1P degradation, and CERS1, the ceramide synthase 1, thus shifting the balance toward the production of ceramide. In addition, luteolin proved to decrease the expression of protumoral signaling as MAPK, RAS/MEK/ERK and PI3K/AKT/mTOR and cyclins involved in cell cycle progression. In parallel, luteolin succeeded in upregulation of proapoptotic mediators as caspases and Bcl-2 family and cell cycle controllers as p53 and p27. Furthermore, luteolin determined the shutdown of autophagy contributing to cell survival. Overall, our data support the use of luteolin as add-on therapy, having demonstrated a good ability in impairing GSC viability and survival and increasing cell sensitivity to TMZ. Full article
(This article belongs to the Special Issue New Insights into Glioblastoma: Cellular and Molecular)
Show Figures

Figure 1

16 pages, 2516 KB  
Article
AAV-SPL 2.0, a Modified Adeno-Associated Virus Gene Therapy Agent for the Treatment of Sphingosine Phosphate Lyase Insufficiency Syndrome
by Ranjha Khan, Babak Oskouian, Joanna Y. Lee, Jeffrey B. Hodgin, Yingbao Yang, Gizachew Tassew and Julie D. Saba
Int. J. Mol. Sci. 2023, 24(21), 15560; https://doi.org/10.3390/ijms242115560 - 25 Oct 2023
Cited by 5 | Viewed by 3303
Abstract
Sphingosine-1-phosphate lyase insufficiency syndrome (SPLIS) is an inborn error of metabolism caused by inactivating mutations in SGPL1, the gene encoding sphingosine-1-phosphate lyase (SPL), an essential enzyme needed to degrade sphingolipids. SPLIS features include glomerulosclerosis, adrenal insufficiency, neurological defects, ichthyosis, and immune deficiency. [...] Read more.
Sphingosine-1-phosphate lyase insufficiency syndrome (SPLIS) is an inborn error of metabolism caused by inactivating mutations in SGPL1, the gene encoding sphingosine-1-phosphate lyase (SPL), an essential enzyme needed to degrade sphingolipids. SPLIS features include glomerulosclerosis, adrenal insufficiency, neurological defects, ichthyosis, and immune deficiency. Currently, there is no cure for SPLIS, and severely affected patients often die in the first years of life. We reported that adeno-associated virus (AAV) 9-mediated SGPL1 gene therapy (AAV-SPL) given to newborn Sgpl1 knockout mice that model SPLIS and die in the first few weeks of life prolonged their survival to 4.5 months and prevented or delayed the onset of SPLIS phenotypes. In this study, we tested the efficacy of a modified AAV-SPL, which we call AAV-SPL 2.0, in which the original cytomegalovirus (CMV) promoter driving the transgene is replaced with the synthetic “CAG” promoter used in several clinically approved gene therapy agents. AAV-SPL 2.0 infection of human embryonic kidney (HEK) cells led to 30% higher SPL expression and enzyme activity compared to AAV-SPL. Newborn Sgpl1 knockout mice receiving AAV-SPL 2.0 survived ≥ 5 months and showed normal neurodevelopment, 85% of normal weight gain over the first four months, and delayed onset of proteinuria. Over time, treated mice developed nephrosis and glomerulosclerosis, which likely resulted in their demise. Our overall findings show that AAV-SPL 2.0 performs equal to or better than AAV-SPL. However, improved kidney targeting may be necessary to achieve maximally optimized gene therapy as a potentially lifesaving SPLIS treatment. Full article
Show Figures

Figure 1

20 pages, 3665 KB  
Article
S1P Lyase Deficiency in the Brain Promotes Astrogliosis and NLRP3 Inflammasome Activation via Purinergic Signaling
by Shah Alam, Sumaiya Yasmeen Afsar, Maya Anik Wolter, Luisa Michelle Volk, Daniel Nicolae Mitroi, Dagmar Meyer zu Heringdorf and Gerhild van Echten-Deckert
Cells 2023, 12(14), 1844; https://doi.org/10.3390/cells12141844 - 13 Jul 2023
Cited by 13 | Viewed by 3496
Abstract
Astrocytes are critical players in brain health and disease. Brain pathologies and lesions are usually accompanied by astroglial alterations known as reactive astrogliosis. Sphingosine 1-phosphate lyase (SGPL1) catalysis, the final step in sphingolipid catabolism, irreversibly cleaves its substrate sphingosine 1-phosphate (S1P). We have [...] Read more.
Astrocytes are critical players in brain health and disease. Brain pathologies and lesions are usually accompanied by astroglial alterations known as reactive astrogliosis. Sphingosine 1-phosphate lyase (SGPL1) catalysis, the final step in sphingolipid catabolism, irreversibly cleaves its substrate sphingosine 1-phosphate (S1P). We have shown that neural ablation of SGPL1 causes accumulation of S1P and hence neuronal damage, cognitive deficits, as well as microglial activation. Moreover, the S1P/S1P-receptor signaling axis enhances ATP production in SGPL1-deficient astrocytes. Using immunohistochemical methods as well as RNA Seq and CUT&Tag we show how S1P signaling causes activation of the astrocytic purinoreceptor P2Y1 (P2Y1R). With specific pharmacological agonists and antagonists, we uncover the P2Y1R as the key player in S1P-induced astrogliosis, and DDX3X mediated the activation of the NLRP3 inflammasome, including caspase-1 and henceforward generation of interleukin-1ß (IL-1ß) and of other proinflammatory cytokines. Our results provide a novel route connecting S1P metabolism and signaling with astrogliosis and the activation of the NLRP3 inflammasome, a central player in neuroinflammation, known to be crucial for the pathogenesis of numerous brain illnesses. Thus, our study opens the door for new therapeutic strategies surrounding S1P metabolism and signaling in the brain. Full article
(This article belongs to the Special Issue Astroglial (Patho)Physiology)
Show Figures

Figure 1

17 pages, 2778 KB  
Article
The Effect of Silencing the Genes Responsible for the Level of Sphingosine-1-phosphate on the Apoptosis of Colon Cancer Cells
by Adam R. Markowski, Arkadiusz Żbikowski, Piotr Zabielski, Urszula Chlabicz, Patrycja Sadowska, Karolina Pogodzińska and Agnieszka U. Błachnio-Zabielska
Int. J. Mol. Sci. 2023, 24(8), 7197; https://doi.org/10.3390/ijms24087197 - 13 Apr 2023
Cited by 13 | Viewed by 3194
Abstract
Sphingosine-1-phosphate (S1P) and ceramides (Cer) are engaged in key events of signal transduction, but their involvement in the pathogenesis of colorectal cancer is not conclusive. The aim of our study was to investigate how the modulation of sphingolipid metabolism through the silencing of [...] Read more.
Sphingosine-1-phosphate (S1P) and ceramides (Cer) are engaged in key events of signal transduction, but their involvement in the pathogenesis of colorectal cancer is not conclusive. The aim of our study was to investigate how the modulation of sphingolipid metabolism through the silencing of the genes involved in the formation (SPHK1) and degradation (SGPL1) of sphingosine-1-phosphate would affect the sphingolipid profile and apoptosis of HCT-116 human colorectal cancer cells. Silencing of SPHK1 expression decreased S1P content in HCT-116 cells, which was accompanied by an elevation in sphingosine, C18:0-Cer, and C18:1-Cer, increase in the expression and activation of Caspase-3 and -9, and augmentation of apoptosis. Interestingly, silencing of SGLP1 expression increased cellular content of both the S1P and Cer (C16:0-; C18:0-; C18:1-; C20:0-; and C22:0-Cer), yet inhibited activation of Caspase-3 and upregulated protein expression of Cathepsin-D. The above findings suggest that modulation of the S1P level and S1P/Cer ratio regulates both cellular apoptosis and CRC metastasis through Cathepsin-D modulation. The cellular ratio of S1P/Cer seems to be a crucial component of the above mechanism. Full article
(This article belongs to the Special Issue Future Challenges of Targeted Therapy of Cancers)
Show Figures

Figure 1

15 pages, 2221 KB  
Article
S1P Released by SGPL1-Deficient Astrocytes Enhances Astrocytic ATP Production via S1PR2,4, Thus Keeping Autophagy in Check: Potential Consequences for Brain Health
by Shah Alam, Sumaiya Yasmeen Afsar and Gerhild Van Echten-Deckert
Int. J. Mol. Sci. 2023, 24(5), 4581; https://doi.org/10.3390/ijms24054581 - 26 Feb 2023
Cited by 9 | Viewed by 4349
Abstract
Astrocytes are critical players in brain health and disease. Sphingosine-1-phosphate (S1P), a bioactive signaling lipid, is involved in several vital processes, including cellular proliferation, survival, and migration. It was shown to be crucial for brain development. Its absence is embryonically lethal, affecting, inter [...] Read more.
Astrocytes are critical players in brain health and disease. Sphingosine-1-phosphate (S1P), a bioactive signaling lipid, is involved in several vital processes, including cellular proliferation, survival, and migration. It was shown to be crucial for brain development. Its absence is embryonically lethal, affecting, inter alia, the anterior neural tube closure. However, an excess of S1P due to mutations in S1P-lyase (SGPL1), the enzyme responsible for its constitutive removal, is also harmful. Of note, the gene SGPL1 maps to a region prone to mutations in several human cancers and also in S1P-lyase insufficiency syndrome (SPLIS) characterized by several symptoms, including peripheral and central neurological defects. Here, we investigated the impact of S1P on astrocytes in a mouse model with the neural−targeted ablation of SGPL1. We found that SGPL1 deficiency, and hence the accumulation of its substrate, S1P, causes the elevated expression of glycolytic enzymes and preferentially directs pyruvate into the tricarboxylic acid (TCA) cycle through its receptors (S1PR2,4). In addition, the activity of TCA regulatory enzymes was increased, and consequently, so was the cellular ATP content. The high energy load activates the mammalian target of rapamycin (mTOR), thus keeping astrocytic autophagy in check. Possible consequences for the viability of neurons are discussed. Full article
(This article belongs to the Special Issue Sphingolipid Metabolism and Signaling in Diseases 3.0)
Show Figures

Graphical abstract

15 pages, 2372 KB  
Article
Loss of S1P Lyase Expression in Human Podocytes Causes a Reduction in Nephrin Expression That Involves PKCδ Activation
by Faik Imeri, Bisera Stepanovska Tanturovska, Roxana Manaila, Hermann Pavenstädt, Josef Pfeilschifter and Andrea Huwiler
Int. J. Mol. Sci. 2023, 24(4), 3267; https://doi.org/10.3390/ijms24043267 - 7 Feb 2023
Cited by 8 | Viewed by 3040
Abstract
Sphingosine 1-phosphate (S1P) lyase (SPL, Sgpl1) is an ER-associated enzyme that irreversibly degrades the bioactive lipid, S1P, and thereby regulates multiple cellular functions attributed to S1P. Biallelic mutations in the human Sglp1 gene lead to a severe form of a particular steroid-resistant [...] Read more.
Sphingosine 1-phosphate (S1P) lyase (SPL, Sgpl1) is an ER-associated enzyme that irreversibly degrades the bioactive lipid, S1P, and thereby regulates multiple cellular functions attributed to S1P. Biallelic mutations in the human Sglp1 gene lead to a severe form of a particular steroid-resistant nephrotic syndrome, suggesting that the SPL is critically involved in maintaining the glomerular ultrafiltration barrier, which is mainly built by glomerular podocytes. In this study, we have investigated the molecular effects of SPL knockdown (kd) in human podocytes to better understand the mechanism underlying nephrotic syndrome in patients. A stable SPL-kd cell line of human podocytes was generated by the lentiviral shRNA transduction method and was characterized for reduced SPL mRNA and protein levels and increased S1P levels. This cell line was further studied for changes in those podocyte-specific proteins that are known to regulate the ultrafiltration barrier. We show here that SPL-kd leads to the downregulation of the nephrin protein and mRNA expression, as well as the Wilms tumor suppressor gene 1 (WT1), which is a key transcription factor regulating nephrin expression. Mechanistically, SPL-kd resulted in increased total cellular protein kinase C (PKC) activity, while the stable downregulation of PKCδ revealed increased nephrin expression. Furthermore, the pro-inflammatory cytokine, interleukin 6 (IL-6), also reduced WT1 and nephrin expression. In addition, IL-6 caused increased PKCδ Thr505 phosphorylation, suggesting enzyme activation. Altogether, these data demonstrate that nephrin is a critical factor downregulated by the loss of SPL, which may directly cause podocyte foot process effacement as observed in mice and humans, leading to albuminuria, a hallmark of nephrotic syndrome. Furthermore, our in vitro data suggest that PKCδ could represent a new possible pharmacological target for the treatment of a nephrotic syndrome induced by SPL mutations. Full article
Show Figures

Figure 1

13 pages, 2909 KB  
Article
Bilirubin Nanoparticle Treatment in Obese Mice Inhibits Hepatic Ceramide Production and Remodels Liver Fat Content
by Zachary A. Kipp, Genesee J. Martinez, Evelyn A. Bates, Agil B. Maharramov, Robert M. Flight, Hunter N. B. Moseley, Andrew J. Morris, David E. Stec and Terry D. Hinds
Metabolites 2023, 13(2), 215; https://doi.org/10.3390/metabo13020215 - 1 Feb 2023
Cited by 22 | Viewed by 4020
Abstract
Studies have indicated that increasing plasma bilirubin levels might be useful for preventing and treating hepatic lipid accumulation that occurs with metabolic diseases such as obesity and diabetes. We have previously demonstrated that mice with hyperbilirubinemia had significantly less lipid accumulation in a [...] Read more.
Studies have indicated that increasing plasma bilirubin levels might be useful for preventing and treating hepatic lipid accumulation that occurs with metabolic diseases such as obesity and diabetes. We have previously demonstrated that mice with hyperbilirubinemia had significantly less lipid accumulation in a diet-induced non-alcoholic fatty liver disease (NAFLD) model. However, bilirubin’s effects on individual lipid species are currently unknown. Therefore, we used liquid chromatography-mass spectroscopy (LC-MS) to determine the hepatic lipid composition of obese mice with NAFLD treated with bilirubin nanoparticles or vehicle control. We placed the mice on a high-fat diet (HFD) for 24 weeks and then treated them with bilirubin nanoparticles or vehicle control for 4 weeks while maintaining the HFD. Bilirubin nanoparticles suppressed hepatic fat content overall. After analyzing the lipidomics data, we determined that bilirubin inhibited the accumulation of ceramides in the liver. The bilirubin nanoparticles significantly lowered the hepatic expression of two essential enzymes that regulate ceramide production, Sgpl1 and Degs1. Our results demonstrate that the bilirubin nanoparticles improve hepatic fat content by reducing ceramide production, remodeling the liver fat content, and improving overall metabolic health. Full article
(This article belongs to the Section Advances in Metabolomics)
Show Figures

Figure 1

22 pages, 12419 KB  
Article
Mouse Liver Compensates Loss of Sgpl1 by Secretion of Sphingolipids into Blood and Bile
by Anna Katharina Spohner, Katja Jakobi, Sandra Trautmann, Dominique Thomas, Fabian Schumacher, Burkhard Kleuser, Dieter Lütjohann, Khadija El-Hindi, Sabine Grösch, Josef Pfeilschifter, Julie D. Saba and Dagmar Meyer zu Heringdorf
Int. J. Mol. Sci. 2021, 22(19), 10617; https://doi.org/10.3390/ijms221910617 - 30 Sep 2021
Cited by 7 | Viewed by 3758
Abstract
Sphingosine 1 phosphate (S1P) lyase (Sgpl1) catalyses the irreversible cleavage of S1P and thereby the last step of sphingolipid degradation. Loss of Sgpl1 in humans and mice leads to accumulation of sphingolipids and multiple organ injuries. Here, we addressed the role [...] Read more.
Sphingosine 1 phosphate (S1P) lyase (Sgpl1) catalyses the irreversible cleavage of S1P and thereby the last step of sphingolipid degradation. Loss of Sgpl1 in humans and mice leads to accumulation of sphingolipids and multiple organ injuries. Here, we addressed the role of hepatocyte Sgpl1 for regulation of sphingolipid homoeostasis by generating mice with hepatocyte-specific deletion of Sgpl1 (Sgpl1HepKO mice). Sgpl1HepKO mice had normal body weight, liver weight, liver structure and liver enzymes both at the age of 8 weeks and 8 months. S1P, sphingosine and ceramides, but not glucosylceramides or sphingomyelin, were elevated by ~1.5–2-fold in liver, and this phenotype did not progress with age. Several ceramides were elevated in plasma, while plasma S1P was normal. Interestingly, S1P and glucosylceramides, but not ceramides, were elevated in bile of Sgpl1HepKO mice. Furthermore, liver cholesterol was elevated, while LDL cholesterol decreased in 8-month-old mice. In agreement, the LDL receptor was upregulated, suggesting enhanced uptake of LDL cholesterol. Expression of peroxisome proliferator-activated receptor-γ, liver X receptor and fatty acid synthase was unaltered. These data show that mouse hepatocytes largely compensate the loss of Sgpl1 by secretion of accumulating sphingolipids in a specific manner into blood and bile, so that they can be excreted or degraded elsewhere. Full article
(This article belongs to the Special Issue Sphingolipids: Signals and Disease 2.0)
Show Figures

Graphical abstract

14 pages, 3223 KB  
Article
Spns2 Transporter Contributes to the Accumulation of S1P in Cystic Fibrosis Human Bronchial Epithelial Cells
by Aida Zulueta, Michele Dei Cas, Francesco Luciano, Alessandra Mingione, Francesca Pivari, Ilaria Righi, Letizia Morlacchi, Lorenzo Rosso, Paola Signorelli, Riccardo Ghidoni, Rita Paroni and Anna Caretti
Biomedicines 2021, 9(9), 1121; https://doi.org/10.3390/biomedicines9091121 - 31 Aug 2021
Cited by 5 | Viewed by 3223
Abstract
The role of S1P in Cystic Fibrosis (CF) has been investigated since 2001, when it was first described that the CFTR channel regulates the inward transport of S1P. From then on, various studies have associated F508del CFTR, the most frequent mutation in CF [...] Read more.
The role of S1P in Cystic Fibrosis (CF) has been investigated since 2001, when it was first described that the CFTR channel regulates the inward transport of S1P. From then on, various studies have associated F508del CFTR, the most frequent mutation in CF patients, with altered S1P expression in tissue and plasma. We found that human bronchial epithelial immortalized and primary cells from CF patients express more S1P than the control cells, as evidenced by mass spectrometry analysis. S1P accumulation relies on two- to four-fold transcriptional up-regulation of SphK1 and simultaneous halving of SGPL1 in CF vs. control cells. The reduction of SGPL1 transcription protects S1P from irreversible degradation, but the excessive accumulation is partially prevented by the action of the two phosphatases that are up-regulated compared to control cells. For the first time in CF, we describe that Spns2, a non-ATP dependent transporter that normally extrudes S1P out of the cells, shows deficient transcriptional and protein expression, thus impairing S1P accrual dissipation. The in vitro data on CF human bronchial epithelia correlates with the impaired expression of Spns2 observed in CF human lung biopsies compared to healthy control. Full article
(This article belongs to the Special Issue Drug Transporters)
Show Figures

Figure 1

12 pages, 4437 KB  
Article
S1P Lyase Regulates Intestinal Stem Cell Quiescence via Ki-67 and FOXO3
by Anja Schwiebs, Farha Faqar-Uz-Zaman, Martina Herrero San Juan and Heinfried H. Radeke
Int. J. Mol. Sci. 2021, 22(11), 5682; https://doi.org/10.3390/ijms22115682 - 26 May 2021
Cited by 7 | Viewed by 4519
Abstract
Background: Reduction of the Sphingosine-1-phosphate (S1P) degrading enzyme S1P lyase 1 (SGPL1) initiates colorectal cancer progression with parallel loss of colon function in mice. We aimed to investigate the effect of SGPL1 knockout on the stem cell niche in these mice. Methods: We [...] Read more.
Background: Reduction of the Sphingosine-1-phosphate (S1P) degrading enzyme S1P lyase 1 (SGPL1) initiates colorectal cancer progression with parallel loss of colon function in mice. We aimed to investigate the effect of SGPL1 knockout on the stem cell niche in these mice. Methods: We performed immunohistochemical and multi-fluorescence imaging on tissue sections of wildtype and SGPL1 knockout colons under disease conditions. Furthermore, we generated SGPL1 knockout DLD-1 cells (SGPL1−/−M.Ex1) using CRISPR/Cas9 and characterized cell cycle and AKT signaling pathway via Western blot, immunofluorescence, and FACS analysis. Results: SGPL1 knockout mice were absent of anti-Ki-67 staining in the stem cell niche under disease conditions. This was accompanied by an increase of the negative cell cycle regulator FOXO3 and attenuation of CDK2 activity. SGPL1−/−M.Ex1 cells show a similar FOXO3 increase but no arrest of proliferation, although we found a suppression of the PDK1/AKT signaling pathway, a prolonged G1-phase, and reduced stem cell markers. Conclusions: While already established colon cancer cells find escape mechanisms from cell cycle arrest, in vivo SGPL1 knockout in the colon stem cell niche during progression of colorectal cancer can contribute to cell cycle quiescence. Thus, we propose a new function of the S1P lyase 1 in stemness. Full article
(This article belongs to the Special Issue Cancer Stem Cells in Basic Science and in Translational Oncology)
Show Figures

Figure 1

13 pages, 2595 KB  
Article
Neurodegeneration Caused by S1P-Lyase Deficiency Involves Calcium-Dependent Tau Pathology and Abnormal Histone Acetylation
by Shah Alam, Antonia Piazzesi, Mariam Abd El Fatah, Maren Raucamp and Gerhild van Echten-Deckert
Cells 2020, 9(10), 2189; https://doi.org/10.3390/cells9102189 - 28 Sep 2020
Cited by 25 | Viewed by 4419
Abstract
We have shown that sphingosine 1-phosphate (S1P) generated by sphingosine kinase 2 (SK2) is toxic in neurons lacking S1P-lyase (SGPL1), the enzyme that catalyzes its irreversible cleavage. Interestingly, patients harboring mutations in the gene encoding this enzyme (SGPL1) often present with [...] Read more.
We have shown that sphingosine 1-phosphate (S1P) generated by sphingosine kinase 2 (SK2) is toxic in neurons lacking S1P-lyase (SGPL1), the enzyme that catalyzes its irreversible cleavage. Interestingly, patients harboring mutations in the gene encoding this enzyme (SGPL1) often present with neurological pathologies. Studies in a mouse model with a developmental neural-specific ablation of SGPL1 (SGPL1fl/fl/Nes) confirmed the importance of S1P metabolism for the presynaptic architecture and neuronal autophagy, known to be essential for brain health. We now investigated in SGPL1-deficient murine brains two other factors involved in neurodegenerative processes, namely tau phosphorylation and histone acetylation. In hippocampal and cortical slices SGPL1 deficiency and hence S1P accumulation are accompanied by hyperphosphorylation of tau and an elevated acetylation of histone3 (H3) and histone4 (H4). Calcium chelation with BAPTA-AM rescued both tau hyperphosphorylation and histone acetylation, designating calcium as an essential mediator of these (patho)physiological functions of S1P in the brain. Studies in primary cultured neurons and astrocytes derived from SGPL1fl/fl/Nes mice revealed hyperphosphorylated tau only in SGPL1-deficient neurons and increased histone acetylation only in SGPL1-deficient astrocytes. Both could be reversed to control values with BAPTA-AM, indicating the close interdependence of S1P metabolism, calcium homeostasis, and brain health. Full article
Show Figures

Graphical abstract

17 pages, 2511 KB  
Article
Heterogenous Nuclear Ribonucleoprotein H1 Promotes Colorectal Cancer Progression through the Stabilization of mRNA of Sphingosine-1-Phosphate Lyase 1
by Keitaro Takahashi, Mikihiro Fujiya, Hiroaki Konishi, Yuki Murakami, Takuya Iwama, Takahiro Sasaki, Takehito Kunogi, Aki Sakatani, Katsuyoshi Ando, Nobuhiro Ueno, Shin Kashima, Kentaro Moriichi, Hiroki Tanabe and Toshikatsu Okumura
Int. J. Mol. Sci. 2020, 21(12), 4514; https://doi.org/10.3390/ijms21124514 - 25 Jun 2020
Cited by 19 | Viewed by 3321
Abstract
The oncogenic properties of heterogeneous nuclear ribonucleoprotein H1 (hnRNP H1) have been reported, although the tumor-promoting mechanism remains unclear. We herein report the mechanism underlying colorectal cancer cell progression mediated by hnRNP H1. The growth of colorectal cancer cells was suppressed by hnRNP [...] Read more.
The oncogenic properties of heterogeneous nuclear ribonucleoprotein H1 (hnRNP H1) have been reported, although the tumor-promoting mechanism remains unclear. We herein report the mechanism underlying colorectal cancer cell progression mediated by hnRNP H1. The growth of colorectal cancer cells was suppressed by hnRNP H1 downregulation. A terminal deoxynucleotidyl transferase dUTP nick-end labeling assay revealed the anti-apoptotic effect of hnRNP H1 in colorectal cancer cells. An RNA immunoprecipitation assay revealed that hnRNP H1 bound to sphingosine-1-phosphate lyase 1 (SGPL1). Reverse transcription-polymerase chain reaction revealed the high expression of hnRNP H1 mRNA in colorectal cancer cells and Spearman’s rank correlation coefficient showed a strong positive correlation between hnRNP H1 mRNA and SGPL1 mRNA. An siRNA of hnRNP H1 decreased SGPL1 mRNA expression in colorectal cancer cells, but not in non-tumorous cells. These findings suggested that hnRNP H1 increased SGPL1 mRNA expression specifically in cancer cells through direct binding. Targeted knockdown of hnRNP H1 or SGPL1 with siRNAs upregulated p53 phosphorylation and p53-associated molecules, resulting in cell growth inhibition, while hnRNP H1 upregulated the mRNA of SGPL1 and inhibited p53 activation, thereby promoting tumor cell growth. This is a novel mechanism underlying colorectal cancer cell progression mediated by hnRNP H1–SGPL1 mRNA stabilization. Full article
(This article belongs to the Special Issue Pathophysiology in Colonic Diseases)
Show Figures

Figure 1

Back to TopTop