Sign in to use this feature.

Years

Between: -

Subjects

remove_circle_outline
remove_circle_outline
remove_circle_outline
remove_circle_outline
remove_circle_outline
remove_circle_outline
remove_circle_outline
remove_circle_outline
remove_circle_outline

Journals

remove_circle_outline
remove_circle_outline
remove_circle_outline
remove_circle_outline
remove_circle_outline
remove_circle_outline
remove_circle_outline
remove_circle_outline

Article Types

Countries / Regions

remove_circle_outline
remove_circle_outline
remove_circle_outline

Search Results (227)

Search Parameters:
Keywords = SREs

Order results
Result details
Results per page
Select all
Export citation of selected articles as:
23 pages, 2198 KB  
Review
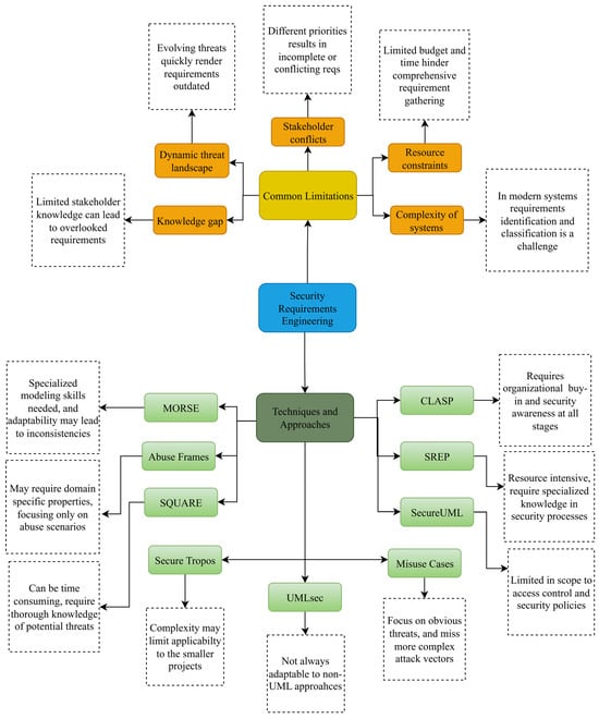
Security Requirements Engineering: A Review and Analysis
by Aftab Alam Janisar, Ayman Meidan, Khairul Shafee bin Kalid, Abdul Rehman Gilal and Aliza Bt Sarlan
Computers 2025, 14(10), 429; https://doi.org/10.3390/computers14100429 - 9 Oct 2025
Viewed by 93
Abstract
Security is crucial, especially as software systems become increasingly complex. Both practitioners and researchers advocate for the early integration of security requirements (SR) into the Software Development Life Cycle (SDLC). However, ensuring the validation and assurance of security requirements is still a major [...] Read more.
Security is crucial, especially as software systems become increasingly complex. Both practitioners and researchers advocate for the early integration of security requirements (SR) into the Software Development Life Cycle (SDLC). However, ensuring the validation and assurance of security requirements is still a major challenge in developing secure systems. To investigate this issue, a two-phase study was carried out. First phase: a literature review was conducted on 45 relevant studies related to Security Requirements Engineering (SRE) and Security Requirements Assurance (SRA). Nine SRE techniques were examined across multiple parameters, including major categories, requirements engineering stages, project scale, and the integration of standards involving 17 distinct activities. Second phase: An empirical survey of 58 industry professionals revealed a clear disparity between the understanding of Security Requirements Engineering (SRE) and the implementation of Security Requirements Assurance (SRA). While statistical analyses (ANOVA, regression, correlation, Kruskal–Wallis) confirmed a moderate grasp of SRE practices, SRA remains poorly understood and underapplied. Unlike prior studies focused on isolated models, this research combines practical insights with comparative analysis, highlighting the systemic neglect of SRA in current practices. The findings indicate the need for stronger security assurance in early development phases, offering targeted, data-driven recommendations for bridging this gap. Full article
(This article belongs to the Topic Innovation, Communication and Engineering)
Show Figures

Figure 1

14 pages, 480 KB  
Review
Sex and Relationship Education for Individuals with Disabilities: A Review of the Literature Through an Ecological Systems Lens
by Gustav Oppermann, Caroline Van Zant, Isabel Coughlan, Sophie Howarth, Nicole Sparapani and Kathryn Pedgrift
Sexes 2025, 6(3), 52; https://doi.org/10.3390/sexes6030052 - 17 Sep 2025
Viewed by 459
Abstract
Despite advances toward disability inclusion, high-quality sex and relationship education (SRE) is often inaccessible for disabled communities. Confounding this issue, each individual’s experience of SRE is shaped by aspects within their environment, such as societal contexts, cultural factors, policy frameworks at the national [...] Read more.
Despite advances toward disability inclusion, high-quality sex and relationship education (SRE) is often inaccessible for disabled communities. Confounding this issue, each individual’s experience of SRE is shaped by aspects within their environment, such as societal contexts, cultural factors, policy frameworks at the national and local levels, and the attitudes of parents and educators. This informal review of the literature synthesizes historical and contemporary literature—focusing primarily on individuals with intellectual disabilities and autism—to explore the multifaceted barriers and opportunities for effective SRE. We have situated the literature within Bronfenbrenner’s ecological systems theory to illuminate how interactions among and within the environment shape individual experiences with SRE. The literature outlines several barriers to successful SRE programs for the disabled community, including pervasive misconceptions about the sexual and relational needs of disabled individuals, inadequate training for educators, and limited empirical evidence underpinning best practices. Our paper underscores the need for comprehensive, evidence-based curricula that align with the desires of the disabled community, are accessible to people with disabilities and their communities, and employ a variety of instructional methods to support learning across the life course, beginning in adolescence. We conclude by outlining future directions for research and practical solutions for curriculum development, emphasizing the importance of addressing these multi-layered challenges to enhance SRE for disabled people and their communities. Approaching and conceptualizing the literature within a systems framework and through our shared perspectives and experiences is noteworthy, as our review provides a descriptive and unique lens to understanding SRE influences on people with disabilities nationally and internationally. Full article
Show Figures

Figure 1

23 pages, 12095 KB  
Article
Multi-Objective Parameter Optimisation of High-Pressure Grinding Rolls Based on Grey Relational Theory
by Ruijie Gu, Zhenzhong Qin, Shuaifeng Zhao, Yan Wang, Zhenguo An and Wenzhe Wu
Minerals 2025, 15(9), 987; https://doi.org/10.3390/min15090987 - 17 Sep 2025
Viewed by 341
Abstract
The roller press crushing of ore is a complex process involving the interplay of multiple factors. Roller dimensions, gap settings, and rotational speed all influence this process, which in turn affects the comprehensive crushing performance of the high-pressure grinding rolls (HPGR). Therefore, to [...] Read more.
The roller press crushing of ore is a complex process involving the interplay of multiple factors. Roller dimensions, gap settings, and rotational speed all influence this process, which in turn affects the comprehensive crushing performance of the high-pressure grinding rolls (HPGR). Therefore, to simultaneously enhance the HPGR’s size reduction effectiveness (SRE) and throughput while controlling its energy consumption, wear, and edge effect, multi-objective parameter optimization of the HPGR is required. This study utilizes the Discrete Element Method (DEM) to simulate ore comminution within an HPGR. By first dividing the release zone into segments, the particle size distribution of the crushed product at different locations within this zone is investigated. Then, the influence of various factors on the SRE at different locations within HPGR is examined through single-factor experiments. Subsequently, the relative influence of roller diameter, roller width, roller speed, and roll gap on the comprehensive crushing performance of the HPGR is determined through signal-to-noise ratio (SNR) analysis and analysis of variance (ANOVA). Finally, multi-objective parameter optimization of the roller press crushing is conducted based on grey relational analysis (GRA), incorporating the weights assigned to different response target. The results indicate that the proportion of unbroken ore particles is relatively significant, primarily due to the edge effect. Further analysis reveals that along the horizontal diameter of the rollers, regions closer to the roller surface exhibit better SRE. Additionally, roller speed is identified as the most influential factor affecting the uniformity of SRE in the HPGR. The application of GRA to the multi-objective optimization of roller press crushing enables effective balancing of the comprehensive crushing performance in HPGR. Full article
(This article belongs to the Section Mineral Processing and Extractive Metallurgy)
Show Figures

Figure 1

13 pages, 905 KB  
Article
Comparative Efficacy and Cost-Effectiveness of Denosumab Versus Zoledronic Acid in Cancer Patients with Bone Metastases
by Vali Aliyev, Murad Guliyev, Murat Günaltılı, Mehmet Cem Fidan, Emir Çerme, Hamza Abbasov, Zeliha Birsin, Selin Cebeci, Nebi Serkan Demirci and Özkan Alan
J. Clin. Med. 2025, 14(18), 6469; https://doi.org/10.3390/jcm14186469 - 14 Sep 2025
Viewed by 784
Abstract
Background: This retrospective study compared the effectiveness and preliminary cost evaluation of denosumab and zoledronic acid (ZA) in patients with bone metastases from breast, prostate, and lung cancer. Methods: Patients treated with ZA or denosumab between January 2016 and August 2023 were analyzed. [...] Read more.
Background: This retrospective study compared the effectiveness and preliminary cost evaluation of denosumab and zoledronic acid (ZA) in patients with bone metastases from breast, prostate, and lung cancer. Methods: Patients treated with ZA or denosumab between January 2016 and August 2023 were analyzed. Outcomes included the incidence of skeletal-related events (SREs), time to first SRE, and cost per prevented SRE. An incremental cost-effectiveness analysis (ICER framework) was also performed, using prevention of SREs as the effectiveness outcome. Results: A total of 192 patients in the denosumab group and 239 in the ZA group were included. Denosumab significantly reduced the incidence of SREs compared with ZA (34.8% vs. 51.8%, p < 0.001). The median time to first SRE was longer with denosumab (34.5 vs. 29.1 months), but the difference was not statistically significant (p = 0.593). Stratified analyses showed significant benefit in breast (29.5% vs. 49.2%, p = 0.002) and prostate cancer (43.9% vs. 66.0%, p = 0.035), but not in lung cancer (39.1% vs. 45.9%, p = 0.484). Denosumab was more costly, with an additional USD 4686 per prevented SRE. Conclusions: Denosumab was more effective than ZA in reducing SREs, particularly in breast and prostate cancer patients, but it was associated with higher costs. These findings should be interpreted as preliminary due to the retrospective design and the absence of QALY-based outcomes. Full article
(This article belongs to the Section Oncology)
Show Figures

Figure 1

13 pages, 1264 KB  
Article
Managing Bone Metastases with Denosumab: Real-World Data and Critical Monitoring Points in Breast, Lung, and Prostate Cancers
by Sibel Oyucu Orhan, Bedrettin Orhan, Şeyma Esenbuğa, Seda Sali, Burcu Caner, Birol Ocak, Ahmet Bilgehan Şahin, Adem Deligönül, Türkkan Evrensel and Erdem Çubukçu
Medicina 2025, 61(9), 1637; https://doi.org/10.3390/medicina61091637 - 10 Sep 2025
Viewed by 574
Abstract
Background and Objectives: Advanced solid organ tumors, particularly breast, lung, and prostate cancers, frequently metastasize to bone, leading to debilitating skeletal-related events (SREs). Denosumab, a RANKL inhibitor, is crucial in preventing SREs. This study aimed to comparatively evaluate the efficacy and adverse [...] Read more.
Background and Objectives: Advanced solid organ tumors, particularly breast, lung, and prostate cancers, frequently metastasize to bone, leading to debilitating skeletal-related events (SREs). Denosumab, a RANKL inhibitor, is crucial in preventing SREs. This study aimed to comparatively evaluate the efficacy and adverse effect profiles of denosumab in patients with bone metastases originating from these three common cancer types. Materials and Methods: This retrospective study included 146 patients treated with denosumab for bone metastases. Data on demographics, SREs before and during denosumab treatment, serum creatinine, calcium, and magnesium levels (at baseline, 3, and 6 months), other adverse effects, and survival were analyzed. Results: Before denosumab, SREs were present in 36.3% of patients (breast: 43.4%, prostate: 28%, lung: 33.8%). During denosumab treatment, SRE rates markedly decreased across all groups (breast: 9.4%, prostate: 16.0%, lung: 8.8%), with no significant intergroup difference in on-treatment SREs. Significant decreases in serum calcium levels were observed at 3 and 6 months post-denosumab initiation in breast (p < 0.0001) and lung cancer patients (p = 0.001). Mean creatinine levels significantly decreased in lung (p < 0.0001) and prostate (p = 0.020) cancer patients at 3 and 6 months. Overall survival significantly differed, with lung cancer patients having the shortest median survival (p < 0.005). Conclusions: Denosumab effectively reduces the incidence of SREs in patients with bone metastases from breast, lung, and prostate cancer. However, clinicians must diligently monitor for hypocalcemia, a notable adverse effect, particularly at 3 and 6 months after starting denosumab, with specific caution warranted in patients with lung cancer. Full article
Show Figures

Figure 1

23 pages, 2230 KB  
Article
Ensemble Learning for Software Requirement-Risk Assessment: A Comparative Study of Bagging and Boosting Approaches
by Chandan Kumar, Pathan Shaheen Khan, Medandrao Srinivas, Sudhanshu Kumar Jha, Shiv Prakash and Rajkumar Singh Rathore
Future Internet 2025, 17(9), 387; https://doi.org/10.3390/fi17090387 - 27 Aug 2025
Viewed by 667
Abstract
In software development, software requirement engineering (SRE) is an essential stage that guarantees requirements are clear and unambiguous. However, incomplete inconsistency, and ambiguity in requirement documents often occur, which can cause project delay, cost escalation, or total failure. In response to these challenges, [...] Read more.
In software development, software requirement engineering (SRE) is an essential stage that guarantees requirements are clear and unambiguous. However, incomplete inconsistency, and ambiguity in requirement documents often occur, which can cause project delay, cost escalation, or total failure. In response to these challenges, this paper introduces a machine learning method to automatically identify the risk levels of software requirements according to ensemble classification methods. The labeled textual requirement dataset was preprocessed utilizing conventional preprocessing techniques, label encoding, and oversampling with the synthetic minority oversampling technique (SMOTE) to handle class imbalance. Various ensemble and baseline models such as extra trees, random forest, bagging with decision trees, XGBoost, LightGBM, gradient boosting, decision trees, support vector machine, and multi-layer perceptron were trained and compared. Five-fold cross-validation was used to provide stable performance evaluation on accuracy, area under the ROC curve (AUC), F1-score, precision, recall, root mean square error (RMSE), and error rate. The bagging (DT) classifier achieved the best overall performance, with an accuracy of 99.55%, AUC of 0.9971 and an F1-score of 97.23%, while maintaining a low RMSE of 0.03 and error rate of 0.45%. These results demonstrate the effectiveness of ensemble-based classifiers, especially bagging (DT) classifiers, in accurately predicting high-risk software requirements. The proposed method enables early detection and mitigation of requirement risks, aiding project managers and software engineers in improving resource planning, reducing rework, and enhancing overall software quality. Full article
(This article belongs to the Collection Information Systems Security)
Show Figures

Figure 1

23 pages, 1976 KB  
Review
Preventing Skeletal-Related Events in Newly Diagnosed Multiple Myeloma
by Benjamin Massat, Patrick Stiff, Fatema Esmail, Estefania Gauto-Mariotti and Patrick Hagen
Cells 2025, 14(16), 1263; https://doi.org/10.3390/cells14161263 - 15 Aug 2025
Viewed by 1155
Abstract
Despite the increasing number of novel therapies to treat newly diagnosed multiple myeloma (NDMM), preventing skeletal-related events (SREs) remains a challenge. This review summarizes the mechanistic causes of myeloma bone disease, data supporting the use of bisphosphonates and RANKL inhibitors, and the optimal [...] Read more.
Despite the increasing number of novel therapies to treat newly diagnosed multiple myeloma (NDMM), preventing skeletal-related events (SREs) remains a challenge. This review summarizes the mechanistic causes of myeloma bone disease, data supporting the use of bisphosphonates and RANKL inhibitors, and the optimal management of preventing SREs in NDMM patients. Both zoledronic acid (ZA) and denosumab are acceptable treatment options with comparable safety and efficacy profiles. However, in patients who are candidates for autologous stem cell transplant (ASCT), denosumab may be preferred over ZA due to a progression-free survival (PFS) benefit observed in post hoc analyses when used with proteasome inhibitor-based regimens. The optimal duration of bone-directed therapy is unclear, but it is typically given for two years. Supportive care should include dental evaluation at baseline, annually, and if symptoms appear, given the risk for jaw osteonecrosis with both ZA and denosumab. Both drugs should be held in the setting of dental work. Patients should receive adequate calcium and vitamin D supplementation. Supportive procedures such as cement augmentation, radiation, and orthopedic surgery can also help treat compression fractures, uncontrolled pain, cord compression, and pathologic fractures. We conclude with our approach for managing SREs and a review of novel therapies and targets. Full article
(This article belongs to the Special Issue Novel Insights into Molecular Mechanisms and Therapy of Myeloma)
Show Figures

Figure 1

66 pages, 2939 KB  
Review
Mechanistic Insights and Clinical Implications of ELK1 in Solid Tumors: A Narrative Review
by Georgios Kalampounias, Theodosia Androutsopoulou and Panagiotis Katsoris
Cells 2025, 14(16), 1257; https://doi.org/10.3390/cells14161257 - 14 Aug 2025
Cited by 1 | Viewed by 1399
Abstract
ELK1 is a Transcription factor (TF) belonging to the ETS-domain TF family, mainly activated via RAS-RAF-MEK-ERK signaling. As a nethermost pathway molecule, ELK1 binds to Serum-response elements (SREs) and directly regulates the transcription of Immediate early genes (IEGs) including FOS and EGR1. [...] Read more.
ELK1 is a Transcription factor (TF) belonging to the ETS-domain TF family, mainly activated via RAS-RAF-MEK-ERK signaling. As a nethermost pathway molecule, ELK1 binds to Serum-response elements (SREs) and directly regulates the transcription of Immediate early genes (IEGs) including FOS and EGR1. Due to ELK1’s influence on key cellular processes such as proliferation, migration, apoptosis evasion, and Epithelial-to-mesenchymal transition (EMT), its role as a key contributor to tumorigenesis is emerging. In recent years, elevated expression and/or activation of ELK1 has been reported in various malignancies, including lung, breast, prostate, colorectal, blood, gastric, liver, cervical, thyroid and ovarian cancer. ELK1 acts primarily through direct DNA binding but also through interaction with other oncogenes, noncoding RNA molecules, TFs, and upstream kinases (other than ERK1/2), thus participating in diverse axes of transcriptional regulation. Its crucial role in IEG expression has been particularly implicated in cancer progression, metastasis, and drug resistance. Owing to its role in multiple cellular functions and its subsequent oncogenic potential, further elucidation of intracellular ELK1 interactions is of paramount importance. This review aims to summarize current evidence on ELK1’s involvement in solid tumors, dissect reported mechanistic roles, and highlight recent insights that could fuel future ventures of high translational interest. Full article
(This article belongs to the Special Issue Cell Migration and Invasion)
Show Figures

Graphical abstract

14 pages, 2143 KB  
Article
Effects of NMES-Guided Scapular Retraction Exercise Program in Amateur Female Handball Players with Scapular Dyskinesis Without Shoulder Pain: A Randomized Controlled Clinical Trial
by Luis Espejo-Antúnez, Javier Gutiérrez-Coronado, Carlos Fernández-Morales, Manuel Albornoz-Cabello, Luis Fernando Prato and María de los Ángeles Cardero-Durán
J. Clin. Med. 2025, 14(15), 5567; https://doi.org/10.3390/jcm14155567 - 7 Aug 2025
Viewed by 1167
Abstract
Objective: This study aimed to evaluate the effect of simultaneously combining therapeutic scapular retraction exercise with and without Neuromuscular Electrical Stimulation (NMES) in amateur female handball players with scapular dyskinesis. Methods: In a randomized, single-blind, controlled trial, the sample (n = 34) was [...] Read more.
Objective: This study aimed to evaluate the effect of simultaneously combining therapeutic scapular retraction exercise with and without Neuromuscular Electrical Stimulation (NMES) in amateur female handball players with scapular dyskinesis. Methods: In a randomized, single-blind, controlled trial, the sample (n = 34) was randomized into two groups (Group 1 (n = 17) and Group 2 (n = 17)). The intervention consisted of applying a supervised scapular retraction exercise (SRE) program alone or combined with NMES for 4 weeks (2 ss/week). Scapular Static Positioning Assessment parameters (upper and lower horizontal distance of the scapula from the spine (mm)), internal rotation range of motion (degrees), and external rotation strength (newtons and BW%) were measured. Results: A significant interaction was found to favor the group that received the supervised SRE program + NMES (Group 1) in upper horizontal distance (F1,30 = 30.93 [p < 0.000]; d = 0.65); lower horizontal distance (F1,30 = 12.79 [p = 0.001]; d = 0.72); ER Strength (N) (F1,30 = 19.58 [p < 0.000] d = 0.71); and ER Strength (BW%) (F1,30 = 16.84 [p < 0.000]) d = 0.69), which was statistically significant (p ≤ 0.001 for p < 0.05). In the analysis for treatment benefit, the number needed to treat (NNT) was 2 for upper scapular positioning and 4 for external rotation strength. Conclusions: NMES improves the Scapular Static Positioning and ER Strength when combined with an SRE program in amateur female handball players diagnosed with scapular dyskinesis, with clinically relevant effects. These findings, while promising, are based on a small sample and should be confirmed in larger studies. Full article
Show Figures

Figure 1

25 pages, 77832 KB  
Article
Fine-Scale Variations and Driving Factors of GPP Derived from Multi-Source Data Fusion in the Mountainous Region of Northwestern Hubei
by Dicheng Bai, Yuchen Wang, Yongming Ma, Huanhuan Li and Xiaobin Guan
Remote Sens. 2025, 17(13), 2186; https://doi.org/10.3390/rs17132186 - 25 Jun 2025
Cited by 1 | Viewed by 522
Abstract
Vegetation photosynthesis is a key Earth system process that can fix carbon dioxide in the atmosphere. Mountainous areas usually have high productivity and extensive vegetation cover, but their study requires a higher spatiotemporal resolution due to the complex climate and vegetation variations with [...] Read more.
Vegetation photosynthesis is a key Earth system process that can fix carbon dioxide in the atmosphere. Mountainous areas usually have high productivity and extensive vegetation cover, but their study requires a higher spatiotemporal resolution due to the complex climate and vegetation variations with altitude. In this study, we analyzed the variations and climatic responses of vegetation gross primary productivity (GPP) in northwestern Hubei, China, at a 30 m spatial resolution from 2001 to 2020, based on the fusion of multi-source remote sensing data. A GPP estimation framework based on the CASA model was applied, and spatiotemporal fusion of Landsat and MODIS data was achieved using the STNLFFM algorithm. The results indicate that GPP exhibits higher values in the mountainous regions of west Shennongjia, compared to the eastern plain regions, with a generally increasing trend with increasing elevation. GPP has shown an overall increasing trend over the past 20 years, with almost 90% of the high-elevation regions showing an increasing trend, and the low-elevation regions showing an opposite trend. The relationship between GPP and climate factors is greatly impacted by the temporal scale, with the most pronounced correlation at a seasonal scale. The impact of temperature has been generally stable over the past 20 years across different altitudes, while the relationship with precipitation has exhibited an overall decreasing trend with the increase of altitude. Precipitation and temperature correlations show opposing variations in different months and elevations, which can be mainly attributed to the varied climatic conditions in the different elevations. Full article
(This article belongs to the Section Environmental Remote Sensing)
Show Figures

Figure 1

18 pages, 1867 KB  
Article
Blood Leukocyte Ratios as Predictive Markers of Chronic Enteropathy Phenotypes in Cats
by Alexandros O. Konstantinidis, Katerina K. Adamama-Moraitou, Ashley Griggs, Margaret L. Musser, Ariel S. Nenninger, Nektarios Soubasis, Dimitra Pardali, Mathios E. Mylonakis and Albert E. Jergens
Vet. Sci. 2025, 12(7), 613; https://doi.org/10.3390/vetsci12070613 - 24 Jun 2025
Viewed by 1350
Abstract
This retrospective study assessed the potential of blood leukocyte ratios as diagnostic biomarkers in cats with chronic enteropathies (CE). Absolute neutrophil-to-lymphocyte (NLR), neutrophil-to-monocyte (NMR), and lymphocyte-to-monocyte (LMR) ratios were calculated from the hematological profiles of 221 cats, including healthy controls (n = [...] Read more.
This retrospective study assessed the potential of blood leukocyte ratios as diagnostic biomarkers in cats with chronic enteropathies (CE). Absolute neutrophil-to-lymphocyte (NLR), neutrophil-to-monocyte (NMR), and lymphocyte-to-monocyte (LMR) ratios were calculated from the hematological profiles of 221 cats, including healthy controls (n = 73), and those diagnosed with food-responsive enteropathy (FRE, n = 59), steroid-responsive enteropathy (SRE, n = 56), or small cell lymphoma (SCL, n = 33). SCL cats had higher NLRs than SRE (p = 0.002) and FRE (p = 0.028), and lower LMRs than SRE (p = 0.012) and FRE (p = 0.001). Healthy cats had lower NLRs compared to the FRE (p < 0.001), SRE (p < 0.001), and SCL (p < 0.001) cats and higher LMRs compared to the FRE (p < 0.001), SRE (p < 0.001), and SCL (p < 0.001) cats. Receiver operating characteristic (ROC) curve analysis demonstrated that NLR ≥ 11.6 differentiated SCL from SRE with 87.5% specificity but low sensitivity (39.4%). NMR ≥ 34.5 distinguished FRE from SRE with 52.5% sensitivity and 69.6% specificity. LMR ≥ 3.72 differentiated SRE from SCL with 67.9% sensitivity and 60.6% specificity. Although significant differences in leukocyte ratios were observed among groups, their diagnostic accuracy in differentiating CE phenotypes was suboptimal. These findings suggest that the utility of NLR, NMR, and LMR as standalone diagnostic tools is limited. Full article
(This article belongs to the Section Veterinary Internal Medicine)
Show Figures

Figure 1

12 pages, 247 KB  
Article
Factorial Reduction of the Main Scales of the Motivated Strategies for Learning Questionnaire (MSLQ) in Mexican Health Sciences University Students
by Aniel Jessica Leticia Brambila-Tapia, Edgar Ulises Velarde-Partida, Laura Arely Carrillo-Delgadillo, Saúl Ramírez-De-los-Santos and Fabiola Macías-Espinoza
Eur. J. Investig. Health Psychol. Educ. 2025, 15(6), 103; https://doi.org/10.3390/ejihpe15060103 - 5 Jun 2025
Viewed by 700
Abstract
Background: MSLQ is a self-report instrument that measures motivational orientations and learning strategies of college students and is widely used to measure self-regulated learning. MSLQ has not been translated into Spanish and validated in the Spanish-speaking Latin American population. Objective: The objective of [...] Read more.
Background: MSLQ is a self-report instrument that measures motivational orientations and learning strategies of college students and is widely used to measure self-regulated learning. MSLQ has not been translated into Spanish and validated in the Spanish-speaking Latin American population. Objective: The objective of the study is to adapt, validate, and perform a factorial reduction of 9 out of 15 scales of the MSLQ instrument and correlate the scales with the grade point average (GPA) of a sample of health sciences university students. Methods: Nine scales (48 items) of the MSLQ were translated into Spanish and adapted to the Mexican population. Students were invited directly in their classrooms and filled out an electronic questionnaire with personal variables and these nine scales of the MSLQ instrument. We performed exploratory and confirmatory factor analysis (EFA and CFA) and based on the EFA a reduced version of the instrument was proposed. Results: A total of 439 students were included. The CFA showed unacceptable fit parameters with the original scale, therefore an item reduction and rearrangement were performed according to the EFA, and this yielded a reduced version with six scales and 25 items which showed acceptable fit parameters. This new reduced version rearranged the items of the effort regulation scale (ERE) into two different scales newly created in this version: time regulation (TRE) and self-regulation (SRE). The scales that disappeared in the reduced version were: intrinsic goal orientation (IGO), meta-cognitive self-regulation (MSR), and elaboration (ELA). Conclusions: The reduced version showed acceptable fit parameters that included the creation of two new scales (TRE and SRE). In addition, two scales were reduced (TVA and CTH), three scales were modified (MSE, TSE and ERE), two were unmodified (RHE and ORG), and two scales were eliminated (IGO and ELA). Full article
14 pages, 589 KB  
Article
A Cost-Effective Saliva-Based Human Epigenetic Clock Using 10 CpG Sites Identified with the Illumina EPIC 850k Array
by Christopher Collins, James Brown and Henry C. Chung
DNA 2025, 5(2), 28; https://doi.org/10.3390/dna5020028 - 4 Jun 2025
Viewed by 3294
Abstract
Background/Objectives: DNA methylation profiles have emerged as robust biomarkers of ageing, leading to the development of “epigenetic clocks” that estimate biological age. Most established clocks (e.g., Horvath’s 353-CpG pan-tissue clock and Hannum’s 71-CpG blood clock) require dozens to hundreds of CpG sites. This [...] Read more.
Background/Objectives: DNA methylation profiles have emerged as robust biomarkers of ageing, leading to the development of “epigenetic clocks” that estimate biological age. Most established clocks (e.g., Horvath’s 353-CpG pan-tissue clock and Hannum’s 71-CpG blood clock) require dozens to hundreds of CpG sites. This study presents a novel saliva-specific epigenetic clock built on 10 sites identified from Illumina MethylationEPIC (850 k) array data. Methods: Saliva DNA methylation was analysed from 3408 individuals (age range 15–89 years, 68% male, 32% female, no diagnosed disease) from the Muhdo Health Ltd. dataset (2022–2024), and 10 CpG sites were selected where methylation levels showed the strongest positive correlations with chronological age (Pearson r = 0.48–0.66, p < 1 × 10−20). These CpGs map to genes involved in developmental and metabolic pathways (including ELOVL2, CHGA, OTUD7A, PRLHR, ZYG11A, and GPR158). A linear combination of the 10 methylation sites was used to calculate a “DNA methylation age”. Results: The 10-CpG clock’s predictions were highly correlated with chronological age (r = 0.80, R2 = 0.64), with a mean absolute error of ~5.5 years. Its performance, while slightly less precise than Horvath’s or Hannum’s multi-CpG clocks, is notable given the minimal marker set. It was observed that all 10 clock CpGs undergo age-related hypermethylation. The biological significance of these loci is discussed, along with the potential health and forensic applications of a saliva-based epigenetic age predictor. Conclusions: This study demonstrates that a saliva-specific epigenetic clock using only 10 CpG sites can capture a substantial portion of age-related DNA methylation changes, providing a cost-effective tool for age estimation. Full article
Show Figures

Figure 1

16 pages, 535 KB  
Review
Too Much of a Good Thing? Navigating the Abundance of E&S Metrics in Ports’ Sustainability
by Frank Oswald, Seyedeh Azadeh Alavi-Borazjani, Michelle Adams and Fátima Lopes Alves
Sustainability 2025, 17(10), 4743; https://doi.org/10.3390/su17104743 - 21 May 2025
Cited by 1 | Viewed by 900
Abstract
As global sustainability goals gain momentum, seaports are playing a pivotal role in driving environmentally and socially responsible practices. In light of the International Maritime Organization’s emission reduction targets, transparent and effective Environmental and Social (E&S) reporting has become increasingly vital. This study [...] Read more.
As global sustainability goals gain momentum, seaports are playing a pivotal role in driving environmentally and socially responsible practices. In light of the International Maritime Organization’s emission reduction targets, transparent and effective Environmental and Social (E&S) reporting has become increasingly vital. This study critically examines current E&S reporting practices in the port industry through an analysis of recent disclosures from major European and global ports, supported by a review of academic and industry literature. The research explores how sustainability reports address key themes such as CO2 emissions, energy efficiency, health and safety, operational performance, and biodiversity. While the presence of numerous indicators reflects a commitment to comprehensive sustainability, the proliferation of metrics poses challenges for clarity, comparability, and stakeholder engagement. The abundance of data risks diluting focus, complicating benchmarking, and may even contribute to greenwashing. Without standardization and strategic alignment, reporting can become counterproductive. This study advocates for a harmonized set of performance indicators that remain flexible enough to reflect port-specific strategies, yet are consistent with global benchmarks. Achieving this balance will require collaboration among researchers, industry leaders, and policymakers to develop transparent, adaptive E&S reporting frameworks that support meaningful progress in ports’ sustainability. Full article
Show Figures

Figure 1

16 pages, 4171 KB  
Article
Evaluation of the Potential of Natural Mining By-Products as Constituents of Stabilized Rammed Earth Building Materials
by Miguel Angel Martin-Antunes, Céline Perlot, Pedro Villanueva, Rafik Abdallah and Andrés Seco
Appl. Sci. 2025, 15(9), 5167; https://doi.org/10.3390/app15095167 - 6 May 2025
Cited by 1 | Viewed by 490
Abstract
In this investigation, different natural by-products were used to modify the Particle Size Distribution (PSD) of a soil to evaluate their potential in Stabilized Rammed Earth (SRE) building. Three different mixes were manufactured: (i) a mix composed entirely of a clayey soil, (ii) [...] Read more.
In this investigation, different natural by-products were used to modify the Particle Size Distribution (PSD) of a soil to evaluate their potential in Stabilized Rammed Earth (SRE) building. Three different mixes were manufactured: (i) a mix composed entirely of a clayey soil, (ii) a mix consisting of mining by-products and clayey soil and (iii) a mix entirely based on mining by-products. Unstabilized and stabilized samples of the mixes were manufactured using two cement dosages (2.5% and 5%), and the samples were tested for Unconfined Compressive Strength (UCS), soaked UCS, and wetting and drying tests. Mining by-products demonstrated significant potential in SRE building, as their addition to the clayey soil resulted in higher UCS values compared to the UCS obtained from clayey soil alone. Unstabilized samples lost their integrity during exposure to water. The inclusion of mining by-products also showed potential as, although the mixes did not fully meet the requirements for soaked UCS and the wetting and drying tests, the mix containing both mining by-products and clayey soil retained its integrity in water, unlike the samples composed solely of clayey soil. M3C5 successfully met the requirements for soaked UCS and the wetting and drying tests, further highlighting the great potential of mining by-products in SRE building. Full article
(This article belongs to the Section Civil Engineering)
Show Figures

Figure 1

Back to TopTop