Sign in to use this feature.

Years

Between: -

Subjects

remove_circle_outline
remove_circle_outline
remove_circle_outline
remove_circle_outline
remove_circle_outline
remove_circle_outline
remove_circle_outline
remove_circle_outline
remove_circle_outline

Journals

Article Types

Countries / Regions

Search Results (66)

Search Parameters:
Keywords = SIRPa

Order results
Result details
Results per page
Select all
Export citation of selected articles as:
14 pages, 2466 KB  
Article
The Identification of Biomarkers and Therapeutic Targets for Diabetic Kidney Disease by Integrating the Proteome with the Genome
by Yuefeng Yu, Jiang Li, Bowei Yu, Yuetian Yu, Ying Sun, Yuying Wang, Bin Wang, Kun Zhang, Mengjun Tang, Yingli Lu and Ningjian Wang
Biomedicines 2025, 13(4), 971; https://doi.org/10.3390/biomedicines13040971 - 16 Apr 2025
Viewed by 1049
Abstract
Background: The blood proteome is a major source of biomarkers and therapeutic targets. We conducted a proteome-wide Mendelian randomization (MR) study to identify cardiometabolic protein markers for diabetic kidney disease (DKD). Methods: We measured all 369 proteins in the Olink Explore 384 Cardiometabolic [...] Read more.
Background: The blood proteome is a major source of biomarkers and therapeutic targets. We conducted a proteome-wide Mendelian randomization (MR) study to identify cardiometabolic protein markers for diabetic kidney disease (DKD). Methods: We measured all 369 proteins in the Olink Explore 384 Cardiometabolic and Cardiometabolic panel of 500 patients with type 2 diabetes from 11 communities in Shanghai. Protein quantitative trait loci (pQTLs) were derived by coupling genomic and proteomic data. Cis-pQTLs identified for proteins were used as instrumental variables in MR analyses of DKD risk, and the outcome data were obtained from 8401 Japanese individuals with type 2 diabetes (2809 cases and 5592 controls). Replication MR analysis was performed in the UK Biobank Pharma Proteomics Project (UKB-PPP). Colocalization analysis and the Heidi test were used to examine whether the identified proteins and DKD shared causal variants. Results: Among the 369 proteins, we identified 66 independent cis-pQTLs for 64 proteins. MR analysis suggested that two cardiometabolic proteins (UMOD and SIRPA) may play a causal role in increasing DKD risk, with UMOD showing replication in UKB-PPP. Bayesian colocalization further supported the causal effects of these proteins. Additional analyses indicated that UMOD is highly expressed in renal macrophages. Further downstream analyses suggested that UMOD could be a potential novel target and that SIRPA could be a potential repurposing target for DKD; however, further validation is needed. Conclusions: By integrating proteomic and genetic data from patients with type 2 diabetes, we identified two protein biomarkers potentially associated with DKD risk. These findings provide insights into DKD pathophysiology and therapeutic target development, but further replication and functional studies are needed to confirm these associations. Full article
Show Figures

Figure 1

22 pages, 4778 KB  
Article
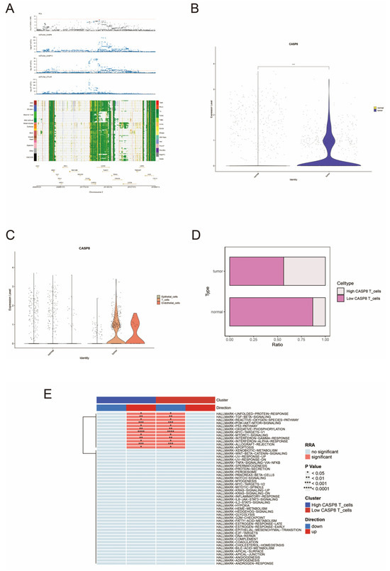
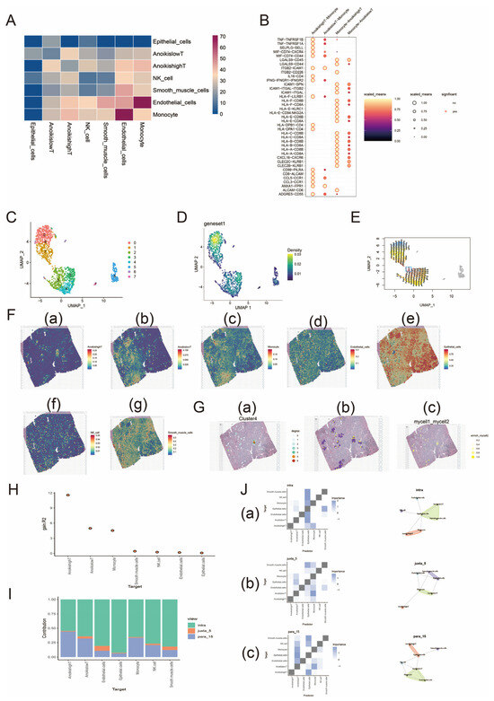
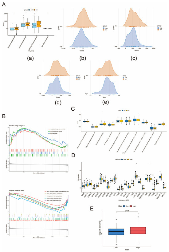
Multi-Omics Analysis of the Anoikis Gene CASP8 in Prostate Cancer and Biochemical Recurrence (BCR)
by Shan Huang and Hang Yin
Biomedicines 2025, 13(3), 661; https://doi.org/10.3390/biomedicines13030661 - 7 Mar 2025
Viewed by 1262
Abstract
Background: Prostate cancer, as an androgen-dependent malignant tumor in older men, has attracted the attention of a wide range of clinicians. BCR remains a significant challenge following early prostate cancer treatment. Methods: The specific expression pattern of the Anoikis gene set in prostate [...] Read more.
Background: Prostate cancer, as an androgen-dependent malignant tumor in older men, has attracted the attention of a wide range of clinicians. BCR remains a significant challenge following early prostate cancer treatment. Methods: The specific expression pattern of the Anoikis gene set in prostate cancer cells was first explored by single-cell and spatial transcriptomics analysis. Genes causally associated with prostate cancer were screened using Summary-data-based Mendelian Randomization (SMR). Subsequently, we explored the role and mechanism of CASP8 in prostate cancer cells and defined a new cell type: the CASP8 T cell. We constructed a prediction model that can better predict the BCR of prostate cancer, and explored the differences in various aspects of clinical subgroups, tumor microenvironments, immune checkpoints, drug sensitivities, and tumor-immune circulations between high- and low-risk groups. The results of SMR analysis indicated that CASP8 could increase the risk of prostate cancer. Based on the differential genes of CASP8-positive and -negative T cells, we constructed a four-gene prognostic model with a 5-year AUC of 0.713. Results: The results revealed that high-risk prostate cancer BCR patients had various characteristics such as higher tumor purity, higher BCR rate, downregulated SIRPA immune checkpoints, and unique drug sensitivity. Conclusions: In summary, CASP8 may be a potential biomarker for prostate cancer. Full article
(This article belongs to the Section Cancer Biology and Oncology)
Show Figures

Figure 1

28 pages, 1276 KB  
Review
Fibrotic Changes in Rhegmatogenous Retinal Detachment
by Niina Harju, Anu Kauppinen and Sirpa Loukovaara
Int. J. Mol. Sci. 2025, 26(3), 1025; https://doi.org/10.3390/ijms26031025 - 25 Jan 2025
Cited by 7 | Viewed by 2465
Abstract
Rhegmatogenous retinal detachment (RRD) is a sight-threatening condition involving retinal detachment and the accumulation of fluid in the subretinal space. Proliferative vitreoretinopathy (PVR) is a pathologic complication that develops after RRD surgery, and approximately 5–10% of RRD cases develop post-operative PVR. Prolonged inflammation [...] Read more.
Rhegmatogenous retinal detachment (RRD) is a sight-threatening condition involving retinal detachment and the accumulation of fluid in the subretinal space. Proliferative vitreoretinopathy (PVR) is a pathologic complication that develops after RRD surgery, and approximately 5–10% of RRD cases develop post-operative PVR. Prolonged inflammation in the wound healing process, epithelial–mesenchymal transition (EMT), retinal pigment epithelial (RPE) cell migration and proliferation, and epiretinal, intraretinal, and subretinal fibrosis are typical in the formation of PVR. RPE cells undergo EMT and become fibroblast-like cells that migrate to the retina and vitreous, promoting PVR formation. Fibroblasts transform into myofibroblasts, which promote fibrosis by overproducing the extracellular matrix (ECM). RPE cells, fibroblasts, glial cells, macrophages, T lymphocytes, and increased ECM production form contractile epiretinal membranes. Cytokine release, complement activation, RPE cells, glial cells, and endothelial cells are all involved in retinal immune responses. Normally, wounds heal within 4 to 6 weeks, including hemostasis, inflammation, proliferation, and remodeling phases. Properly initiated inflammation, complement activation, and the function of neutrophils and glial cells heal the wound in the first stage. In a retinal wound, glial cells proliferate and fill the injured area. Gliosis tries to protect the neurons and prevent damage, but it becomes harmful when it causes scarring. If healing is complicated, prolonged inflammation leads to pathological fibrosis. Currently, there is no preventive treatment for the formation of PVR, and it is worth studying in the future. Full article
Show Figures

Figure 1

14 pages, 6602 KB  
Article
Genomic Insights into Pig Domestication and Adaptation: An Integrated Approach Using Genome-Wide Selection Analysis and Multiple Public Datasets
by Haoyuan Zhang, Pengcheng Ruan, He Cong, Lu Xu, Baigao Yang, Tao Ren, Dongjie Zhang, Hongyue Chen, Pengfei Hu, Zhen Wang, Hongmei Pan, Xiuqin Yang, Yanguo Han, Yan Zeng, Yongju Zhao, Di Liu, Simone Ceccobelli and Guangxin E
Animals 2024, 14(21), 3159; https://doi.org/10.3390/ani14213159 - 4 Nov 2024
Viewed by 1976
Abstract
As a global focus of animal husbandry, pigs provide essential meat resources for humans. Therefore, analyzing the genetic basis of adaptability, domestication, and artificial selection in pigs will contribute to further breeding. This study performed a genome-wide selection sweep analysis to identify candidate [...] Read more.
As a global focus of animal husbandry, pigs provide essential meat resources for humans. Therefore, analyzing the genetic basis of adaptability, domestication, and artificial selection in pigs will contribute to further breeding. This study performed a genome-wide selection sweep analysis to identify candidate genes related to domestication and adaptive selection via data from 2413 public genotypes. Two complementary statistical analyses, FST (fixation index) and XP–EHH (cross–population extended haplotype homozygosity) were applied. The results revealed that numerous candidate genes were associated with high-altitude adaptability (e.g., SIRPA, FRS2, and GRIN2B) and habitat temperature adaptability (e.g., MITF, PI3KC2A, and FRS2). In addition, candidate genes related to the domestic genetic imprint of indigenous pigs (e.g., TNR, NOCT, and SPATA5) and strong artificial selection pressure in commercial breeds (e.g., ITPR2, HSD17B12, and UGP2) were identified in this study. Specifically, some MHC–related genes (e.g., ZRTB12, TRIM26, and C7H6orf15) were also under selection during domestication and artificial selection. Additionally, a phylogenetic comparative analysis revealed that the genetic divergence between populations does not fully follow the geographical distribution and management history in the major histocompatibility complex region/major histocompatibility complex II haplotypes, unlike that of the genome-wide genotypes. Furthermore, the higher heterozygosity and haplotype alleles of MHC reduce the differences between populations. Briefly, this study not only helps promote the relative theoretical understanding of environmental adaptive selection and domestication but also provides a theoretical reference for disease-resistant breeding in pigs. Full article
(This article belongs to the Section Animal Genetics and Genomics)
Show Figures

Figure 1

18 pages, 5971 KB  
Article
Complementarity of Sentinel-1 and Sentinel-2 Data for Soil Salinity Monitoring to Support Sustainable Agriculture Practices in the Central Bolivian Altiplano
by J. W. Sirpa-Poma, F. Satgé, R. Pillco Zolá, E. Resongles, M. Perez-Flores, M. G. Flores Colque, J. Molina-Carpio, O. Ramos and M.-P. Bonnet
Sustainability 2024, 16(14), 6200; https://doi.org/10.3390/su16146200 - 19 Jul 2024
Cited by 7 | Viewed by 2064
Abstract
Soil salinization will affect 50% of global cropland areas by 2050 and represents a major threat to agricultural production and food sovereignty. As soil salinity monitoring is costly and time consuming, many regions of the world undertake very limited soil salinity observation (in [...] Read more.
Soil salinization will affect 50% of global cropland areas by 2050 and represents a major threat to agricultural production and food sovereignty. As soil salinity monitoring is costly and time consuming, many regions of the world undertake very limited soil salinity observation (in space and time), preventing the accurate assessment of soil salinity hazards. In this context, this study assesses the relative performance of Sentinel-1 radar and Sentinel-2 optical images, and the combination of the two, for monitoring changes in soil salinity at high spatial and temporal resolution, which is essential to evaluate the mitigation measures required for the sustainable adaptation of agriculture practices. For this purpose, an improved learning database made of 863 soil electrical conductivity (i.e., soil salinity) observations is considered for the training/validation step of a Random Forest (RF) model. The RF model is successively trained with (1) only Sentinel-1, (2) only Sentinel-2 and (3) both Sentinel-1 and -2 features using the Genetic Algorithm (GA) to reduce multi-collinearity in the independent variables. Using k-fold cross validation (3-fold), overall accuracy (OA) values of 0.83, 0.88 and 0.95 are obtained when considering only Sentinel-2, only Sentinel-1 and both Sentinel-1 and -2 features as independent variables. Therefore, these results highlight the clear complementarity of radar (i.e., Sentinel-1) and optical (i.e., Sentinel-2) images to improve soil salinity mapping, with OA increases of approximately 10% and 7% when compared to Sentinel-2 and Sentinel-1 alone. Finally, pre-sowing soil salinity maps over a five-year period (2019–2023) are presented to highlight the benefit of the proposed procedure to support the sustainable management of agricultural lands in the context of soil salinization on a regional scale. Full article
(This article belongs to the Section Sustainable Agriculture)
Show Figures

Figure 1

26 pages, 13349 KB  
Article
Anomaly Detection and Artificial Intelligence Identified the Pathogenic Role of Apoptosis and RELB Proto-Oncogene, NF-kB Subunit in Diffuse Large B-Cell Lymphoma
by Joaquim Carreras and Rifat Hamoudi
BioMedInformatics 2024, 4(2), 1480-1505; https://doi.org/10.3390/biomedinformatics4020081 - 7 Jun 2024
Cited by 5 | Viewed by 2762
Abstract
Background: Diffuse large B-cell lymphoma (DLBCL) is one of the most frequent lymphomas. DLBCL is phenotypically, genetically, and clinically heterogeneous. Aim: We aim to identify new prognostic markers. Methods: We performed anomaly detection analysis, other artificial intelligence techniques, and conventional statistics using gene [...] Read more.
Background: Diffuse large B-cell lymphoma (DLBCL) is one of the most frequent lymphomas. DLBCL is phenotypically, genetically, and clinically heterogeneous. Aim: We aim to identify new prognostic markers. Methods: We performed anomaly detection analysis, other artificial intelligence techniques, and conventional statistics using gene expression data of 414 patients from the Lymphoma/Leukemia Molecular Profiling Project (GSE10846), and immunohistochemistry in 10 reactive tonsils and 30 DLBCL cases. Results: First, an unsupervised anomaly detection analysis pinpointed outliers (anomalies) in the series, and 12 genes were identified: DPM2, TRAPPC1, HYAL2, TRIM35, NUDT18, TMEM219, CHCHD10, IGFBP7, LAMTOR2, ZNF688, UBL7, and RELB, which belonged to the apoptosis, MAPK, MTOR, and NF-kB pathways. Second, these 12 genes were used to predict overall survival using machine learning, artificial neural networks, and conventional statistics. In a multivariate Cox regression analysis, high expressions of HYAL2 and UBL7 were correlated with poor overall survival, whereas TRAPPC1, IGFBP7, and RELB were correlated with good overall survival (p < 0.01). As a single marker and only in RCHOP-like treated cases, the prognostic value of RELB was confirmed using GSEA analysis and Kaplan–Meier with log-rank test and validated in the TCGA and GSE57611 datasets. Anomaly detection analysis was successfully tested in the GSE31312 and GSE117556 datasets. Using immunohistochemistry, RELB was positive in B-lymphocytes and macrophage/dendritic-like cells, and correlation with HLA DP-DR, SIRPA, CD85A (LILRB3), PD-L1, MARCO, and TOX was explored. Conclusions: Anomaly detection and other bioinformatic techniques successfully predicted the prognosis of DLBCL, and high RELB was associated with a favorable prognosis. Full article
(This article belongs to the Special Issue Feature Papers in Applied Biomedical Data Science)
Show Figures

Graphical abstract

15 pages, 3053 KB  
Perspective
A Perspective on the CD47-SIRPA Axis in High-Risk Neuroblastoma
by Xao X. Tang, Hiroyuki Shimada and Naohiko Ikegaki
Curr. Oncol. 2024, 31(6), 3212-3226; https://doi.org/10.3390/curroncol31060243 - 1 Jun 2024
Viewed by 3250
Abstract
Neuroblastoma is a pediatric cancer with significant clinical heterogeneity. Despite extensive efforts, it is still difficult to cure children with high-risk neuroblastoma. Immunotherapy is a promising approach to treat children with this devastating disease. We have previously reported that macrophages are important effector [...] Read more.
Neuroblastoma is a pediatric cancer with significant clinical heterogeneity. Despite extensive efforts, it is still difficult to cure children with high-risk neuroblastoma. Immunotherapy is a promising approach to treat children with this devastating disease. We have previously reported that macrophages are important effector cells in high-risk neuroblastoma. In this perspective article, we discuss the potential function of the macrophage inhibitory receptor SIRPA in the homeostasis of tumor-associated macrophages in high-risk neuroblastoma. The ligand of SIRPA is CD47, known as a “don’t eat me” signal, which is highly expressed on cancer cells compared to normal cells. CD47 is expressed on both tumor and stroma cells, whereas SIRPA expression is restricted to macrophages in high-risk neuroblastoma tissues. Notably, high SIRPA expression is associated with better disease outcome. According to the current paradigm, the interaction between CD47 on tumor cells and SIRPA on macrophages leads to the inhibition of tumor phagocytosis. However, data from recent clinical trials have called into question the use of anti-CD47 antibodies for the treatment of adult and pediatric cancers. The restricted expression of SIRPA on macrophages in many tissues argues for targeting SIRPA on macrophages rather than CD47 in CD47/SIRPA blockade therapy. Based on the data available to date, we propose that disruption of the CD47-SIRPA interaction by anti-CD47 antibody would shift the macrophage polarization status from M1 to M2, which is inferred from the 1998 study by Timms et al. In contrast, the anti-SIRPA F(ab’)2 lacking Fc binds to SIRPA on the macrophage, mimics the CD47-SIRPA interaction, and thus maintains M1 polarization. Anti-SIRPA F(ab’)2 also prevents the binding of CD47 to SIRPA, thereby blocking the “don’t eat me” signal. The addition of tumor-opsonizing and macrophage-activating antibodies is expected to enhance active tumor phagocytosis. Full article
Show Figures

Figure 1

15 pages, 3888 KB  
Article
A Novel Anti-CD47 Nanobody Tetramer for Cancer Therapy
by Nataliya M. Ratnikova, Yulia Kravchenko, Anna Ivanova, Vladislav Zhuchkov, Elena Frolova and Stepan Chumakov
Antibodies 2024, 13(1), 2; https://doi.org/10.3390/antib13010002 - 2 Jan 2024
Cited by 7 | Viewed by 4854
Abstract
CD47 acts as a defense mechanism for tumor cells by sending a “don’t eat me” signal via its bond with SIRPα. With CD47’s overexpression linked to poor cancer outcomes, its pathway has become a target in cancer immunotherapy. Though monoclonal antibodies offer specificity, [...] Read more.
CD47 acts as a defense mechanism for tumor cells by sending a “don’t eat me” signal via its bond with SIRPα. With CD47’s overexpression linked to poor cancer outcomes, its pathway has become a target in cancer immunotherapy. Though monoclonal antibodies offer specificity, they have limitations like the large size and production costs. Nanobodies, due to their small size and unique properties, present a promising therapeutic alternative. In our study, a high-affinity anti-CD47 nanobody was engineered from an immunized alpaca. We isolated a specific VHH from the phage library, which has nanomolar affinity to SIRPα, and constructed a streptavidin-based tetramer. The efficacy of the nanobody and its derivative was evaluated using various assays. The new nanobody demonstrated higher affinity than the monoclonal anti-CD47 antibody, B6H12.2. The nanobody and its derivatives also stimulated substantial phagocytosis of tumor cell lines and induced apoptosis in U937 cells, a response confirmed in both in vitro and in vivo settings. Our results underscore the potential of the engineered anti-CD47 nanobody as a promising candidate for cancer immunotherapy. The derived nanobody could offer a more effective, cost-efficient alternative to conventional antibodies in disrupting the CD47–SIRPα axis, opening doors for its standalone or combinatorial therapeutic applications in oncology. Full article
Show Figures

Figure 1

18 pages, 4215 KB  
Article
Towards the Improvement of Soil Salinity Mapping in a Data-Scarce Context Using Sentinel-2 Images in Machine-Learning Models
by J. W. Sirpa-Poma, F. Satgé, E. Resongles, R. Pillco-Zolá, J. Molina-Carpio, M. G. Flores Colque, M. Ormachea, P. Pacheco Mollinedo and M.-P. Bonnet
Sensors 2023, 23(23), 9328; https://doi.org/10.3390/s23239328 - 22 Nov 2023
Cited by 9 | Viewed by 2576
Abstract
Several recent studies have evidenced the relevance of machine-learning for soil salinity mapping using Sentinel-2 reflectance as input data and field soil salinity measurement (i.e., Electrical Conductivity-EC) as the target. As soil EC monitoring is costly and time consuming, most learning databases used [...] Read more.
Several recent studies have evidenced the relevance of machine-learning for soil salinity mapping using Sentinel-2 reflectance as input data and field soil salinity measurement (i.e., Electrical Conductivity-EC) as the target. As soil EC monitoring is costly and time consuming, most learning databases used for training/validation rely on a limited number of soil samples, which can affect the model consistency. Based on the low soil salinity variation at the Sentinel-2 pixel resolution, this study proposes to increase the learning database’s number of observations by assigning the EC value obtained on the sampled pixel to the eight neighboring pixels. The method allowed extending the original learning database made up of 97 field EC measurements (OD) to an enhanced learning database made up of 691 observations (ED). Two classification machine-learning models (i.e., Random Forest-RF and Support Vector Machine-SVM) were trained with both OD and ED to assess the efficiency of the proposed method by comparing the models’ outcomes with EC observations not used in the models´ training. The use of ED led to a significant increase in both models’ consistency with the overall accuracy of the RF (SVM) model increasing from 0.25 (0.26) when using the OD to 0.77 (0.55) when using ED. This corresponds to an improvement of approximately 208% and 111%, respectively. Besides the improved accuracy reached with the ED database, the results showed that the RF model provided better soil salinity estimations than the SVM model and that feature selection (i.e., Variance Inflation Factor-VIF and/or Genetic Algorithm-GA) increase both models´ reliability, with GA being the most efficient. This study highlights the potential of machine-learning and Sentinel-2 image combination for soil salinity monitoring in a data-scarce context, and shows the importance of both model and features selection for an optimum machine-learning set-up. Full article
(This article belongs to the Special Issue Machine Learning Based Remote Sensing Image Classification)
Show Figures

Figure 1

12 pages, 2003 KB  
Article
Prognostic Values of Tissue and Serum Angiogenic Growth Factors Depend on the Phenotypic Subtypes of Colorectal Cancer
by Jussi Herman Kasurinen, Jaana Hagström, Tuomas Kaprio, Sirpa Jalkanen, Marko Salmi, Camilla Böckelman and Caj Haglund
Cancers 2023, 15(15), 3871; https://doi.org/10.3390/cancers15153871 - 29 Jul 2023
Cited by 2 | Viewed by 1825
Abstract
We classified colorectal cancer (CRC) patients into four phenotypic subgroups and investigated the prognostic value of angiogenic growth factors across subgroups. Preoperative serum concentrations and tissue expressions of VEGF, bFGF, and PDGF-bb were determined among 322 CRC patients. We classified patients into phenotypic [...] Read more.
We classified colorectal cancer (CRC) patients into four phenotypic subgroups and investigated the prognostic value of angiogenic growth factors across subgroups. Preoperative serum concentrations and tissue expressions of VEGF, bFGF, and PDGF-bb were determined among 322 CRC patients. We classified patients into phenotypic subgroups (immune, canonical, metabolic, and mesenchymal) according to a method described in our earlier work. Among the metabolic subgroup, patients with high serum concentrations of VEGF, bFGF, or PDGF-bb exhibited a significantly improved prognosis. Moreover, those with high VEGF tissue expressions exhibited a significantly improved prognosis among patients in the metabolic subgroup. Among immune patients, a high VEGF serum expression is associated with a worse prognosis. A high serum bFGF concentration is associated with a favorable prognostic factor among patients with a canonical tumor phenotype. A high PDGF-bb tissue expression is associated with non-metastasized disease and with the immune, canonical, and metabolic subtypes. To our knowledge, this is the first study to show that the prognostic value of angiogenic growth factors differs between phenotypic subtypes. Full article
Show Figures

Figure 1

18 pages, 6285 KB  
Article
The Mechanical Properties of Geopolymers from Different Raw Materials and the Effect of Recycled Gypsum
by Henna Korhonen, Juha Timonen, Sari Suvanto, Pipsa Hirva, Kirsi Mononen and Sirpa Jääskeläinen
Inorganics 2023, 11(7), 298; https://doi.org/10.3390/inorganics11070298 - 14 Jul 2023
Cited by 3 | Viewed by 2399
Abstract
Geopolymers are amorphous inorganic polymers that are mainly used in the construction industry as an environmentally friendly alternative to ordinary cement. This study compared selected mechanical properties (setting time, shrinkage, strength) of geopolymer specimens made from different main raw materials, mainly at room [...] Read more.
Geopolymers are amorphous inorganic polymers that are mainly used in the construction industry as an environmentally friendly alternative to ordinary cement. This study compared selected mechanical properties (setting time, shrinkage, strength) of geopolymer specimens made from different main raw materials, mainly at room temperature, and investigated the effects of recycled gypsum on these. A structural analysis of the specimens was conducted with XRD and SEM. Also, the leaching of aluminium, silicon, and calcium from the specimens was investigated. According to this study, raw materials have a significant impact on the properties of geopolymers. Recycled gypsum affected the setting time of the geopolymers, but the effect was not the same for all specimens. It increased the setting time of specimens made from calcium-rich raw materials, for example, and the ground-granulated blast furnace slag specimens hardened as fast as ordinary Portland cement (about 300 min), but the addition of gypsum decreased it to 1300 min. Gypsum-containing specimens, based on Ca-deficient metakaolin or fly ash, hardened even faster than OPC, in 100–150 min. Recycled gypsum significantly reduced the plastic shrinkage of most of the 28 d specimens to lower values than those achieved for OPC (0.07%). The only exceptions were the fly-ash-based specimens. However, gypsum had no effect on the drying shrinkage, which accounted for a larger proportion of the total shrinkage in most specimens. Therefore, it had no significant effect on the total shrinkage of the geopolymer specimens. The reducing effect of gypsum on the plastic shrinkage of geopolymers was attributed to ettringite, which was observed in all gypsum-containing specimens analysed with XRD. In this study, recycled gypsum decreased the compressive strength of the specimens, which could be prevented by using a finer gypsum powder. Full article
(This article belongs to the Special Issue 10th Anniversary of Inorganics: Inorganic Materials)
Show Figures

Graphical abstract

21 pages, 3567 KB  
Article
Immune Profile of Exosomes in African American Breast Cancer Patients Is Mediated by Kaiso/THBS1/CD47 Signaling
by Md Shakir Uddin Ahmed, Brittany D. Lord, Benjamin Adu Addai, Sandeep K. Singhal, Kevin Gardner, Ahmad Bin Salam, Anghesom Ghebremedhin, Jason White, Iqbal Mahmud, Rachel Martini, Deepa Bedi, Huixian Lin, Jacqueline D. Jones, Balasubramanyanam Karanam, Windy Dean-Colomb, William Grizzle, Honghe Wang, Melissa Davis and Clayton C. Yates
Cancers 2023, 15(8), 2282; https://doi.org/10.3390/cancers15082282 - 13 Apr 2023
Cited by 4 | Viewed by 4063
Abstract
African American (AA) women with breast cancer are more likely to have higher inflammation and a stronger overall immune response, which correlate with poorer outcomes. In this report, we applied the nanostring immune panel to identify differences in inflammatory and immune gene expression [...] Read more.
African American (AA) women with breast cancer are more likely to have higher inflammation and a stronger overall immune response, which correlate with poorer outcomes. In this report, we applied the nanostring immune panel to identify differences in inflammatory and immune gene expression by race. We observed a higher expression of multiple cytokines in AA patients compared to EA patients, with high expression of CD47, TGFB1, and NFKB1 associated with the transcriptional repressor Kaiso. To investigate the mechanism associated with this expression pattern, we observed that Kaiso depletion results in decreased expression of CD47, and its ligand SIRPA. Furthermore, Kaiso appears to directly bind to the methylated sequences of the THBS1 promotor and repress gene expression. Similarly, Kaiso depletion attenuated tumor formation in athymic nude mice, and these Kaiso-depleted xenograft tissues showed significantly higher phagocytosis and increased infiltration of M1 macrophages. In vitro validation using MCF7 and THP1 macrophages treated with Kaiso-depleted exosomes showed a reduced expression of immune-related markers (CD47 and SIRPA) and macrophage polarization towards the M1 phenotype compared to MCF7 cells treated with exosomes isolated from high-Kaiso cells. Lastly, analysis of TCGA breast cancer patient data demonstrates that this gene signature is most prominent in the basal-like subtype, which is more frequently observed in AA breast cancer patients. Full article
(This article belongs to the Special Issue Functional Genomics of Cancer)
Show Figures

Figure 1

21 pages, 8054 KB  
Article
The Use of Question Modification Strategies to Differentiate Instruction in Eritrean Mathematics and Science Classrooms
by Desalegn Zerai, Sirpa Eskelä-Haapanen, Hanna Posti-Ahokas and Tanja Vehkakoski
Educ. Sci. 2023, 13(3), 284; https://doi.org/10.3390/educsci13030284 - 7 Mar 2023
Cited by 4 | Viewed by 4099
Abstract
This qualitative study aimed at examining the question modification strategies Eritrean elementary and middle school teachers used to differentiate their instruction and meet the diversity in the classroom as well as the functions these strategies served in classroom interactions. The research data consisted [...] Read more.
This qualitative study aimed at examining the question modification strategies Eritrean elementary and middle school teachers used to differentiate their instruction and meet the diversity in the classroom as well as the functions these strategies served in classroom interactions. The research data consisted of videotaped recordings (N = 11 videotaped lessons) of classroom interactions in eight mathematics and science classrooms, which were analysed through interaction analysis. The findings showed that Eritrean teachers utilised the following five question modification strategies either independently or in combination: repetition; rephrasing; clarification; decomposition; and code-switching. Although repetition was the most commonly used strategy, it was not found to help teachers to differentiate their instruction. Likewise, the utilisation of rephrasing was dependent on how effectively teachers captured students’ misunderstandings and modified their questions accordingly. Instead, clarification, decomposition, and code-switching were found to be the most highly developed question modification strategies from the viewpoint of differentiation. It was concluded that the question modification strategies were dominant and workable elements of classroom interactions in teacher-led and poorly-resourced large classrooms, such as those in Eritrea. Full article
(This article belongs to the Special Issue International Perspectives on Inclusion in Education)
18 pages, 632 KB  
Article
Humane and Comprehensive Management of Challenging Behaviour in Health and Social Care: Cross-Sectional Study Testing Newly Developed Instrument
by Sirpa Tölli, Raija Kontio, Pirjo Partanen, Anja Terkamo-Moisio and Arja Häggman-Laitila
Healthcare 2023, 11(5), 753; https://doi.org/10.3390/healthcare11050753 - 3 Mar 2023
Cited by 2 | Viewed by 3561
Abstract
Background: Management of challenging behaviour causes victimization and violates the human rights of service users in psychiatric and long-term settings for people having mental health issues and learning disabilities. The purpose of the research was to develop and test an instrument for measuring [...] Read more.
Background: Management of challenging behaviour causes victimization and violates the human rights of service users in psychiatric and long-term settings for people having mental health issues and learning disabilities. The purpose of the research was to develop and test an instrument for measuring humane behaviour management (HCMCB). The research was guided by the following questions: (1) What is the structure and content of the Human and Comprehensive management of Challenging Behaviour (HCMCB) instrument, (2) What are the psychometric properties of the HCMCB instrument, and (3) How do Finnish health and social care professionals evaluate their humane and comprehensive management of challenging behaviour? Methods: A cross-sectional study design and STROBE checklist were applied. A convenience sample of health and social care professionals (n = 233) studying at the University of Applied Sciences (n = 13) was recruited. Results: The EFA revealed a 14-factor structure and included a total of 63 items. The Cronbach’s alpha values for factors varied from 0.535 to 0.939. The participants rated their individual competence higher than leadership and organizational culture. Conclusions: HCMCB is a useful tool for evaluating competencies, leadership, and organizational practices in the context of challenging behaviour. HCMCB should be further tested in various international contexts involving challenging behaviour with large samples and longitudinal design. Full article
(This article belongs to the Special Issue Moving Away from Coercion in Mental Health Care)
Show Figures

Figure 1

16 pages, 786 KB  
Article
Neighbourhood Ethnic Density, Local Language Skills, and Loneliness among Older Migrants—A Population-Based Study on Russian Speakers in Finland
by Laura Kemppainen, Teemu Kemppainen, Tineke Fokkema, Sirpa Wrede and Anne Kouvonen
Int. J. Environ. Res. Public Health 2023, 20(2), 1117; https://doi.org/10.3390/ijerph20021117 - 8 Jan 2023
Cited by 14 | Viewed by 3192
Abstract
So far, little attention has been paid to contextual factors shaping loneliness and their interaction with individual characteristics. Moreover, the few existing studies have not included older migrants, identified as a group who are vulnerable to loneliness. This study examined the association between [...] Read more.
So far, little attention has been paid to contextual factors shaping loneliness and their interaction with individual characteristics. Moreover, the few existing studies have not included older migrants, identified as a group who are vulnerable to loneliness. This study examined the association between neighbourhood ethnic density (the proportion of own-group residents and the proportion of other ethnic residents in an area) and loneliness among older migrants. Furthermore, we investigated whether local language skills moderated this association. A population-based representative survey (The CHARM study, n = 1082, 57% men, mean age 63.2 years) and postal code area statistics were used to study Russian-speaking migrants aged 50 or older in Finland. The study design and data are hierarchical, with individuals nested in postcode areas. We accounted for this by estimating corresponding mixed models. We used a linear outcome specification and conducted logistic and ordinal robustness checks. After controlling for covariates, we found that ethnic density variables (measured as the proportion of Russian speakers and the proportion of other foreign speakers) were not associated with loneliness. Our interaction results showed that increased own-group ethnic density was associated with a higher level of loneliness among those with good local language skills but not among those with weaker skills. Good local language skills may indicate a stronger orientation towards the mainstream destination society and living in a neighbourhood with a higher concentration of own-language speakers may feel alienating for those who wish to be more included in mainstream society. Full article
(This article belongs to the Special Issue The Impact of Environmental Factors on Wellbeing of Older Migrants)
Show Figures

Figure 1

Back to TopTop