Genomic Insights into Pig Domestication and Adaptation: An Integrated Approach Using Genome-Wide Selection Analysis and Multiple Public Datasets
Simple Summary
Abstract
1. Introduction
2. Materials and Methods
2.1. Acquisition of Original Data
2.2. Genome-Wide Selection Signal Analysis
2.3. Genetic Diversity Characteristics of Pig MHC and Genome-Wide Data
3. Results
3.1. Genome-Wide Selective Sweep Analysis of Environmental Adaptability and Domestication in Pigs
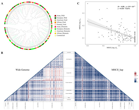
3.2. Genetic Diversity Characteristics of Pig MHC at Different Domestication and Selection Stages
4. Discussion
4.1. Genetic Basis of High-Altitude Adaptability in Eurasian Pigs
4.2. Genetic Basis of Habitat Temperature Adaptability in Eurasian Pigs
4.3. Domestic Genetic Imprinting of Indigenous Pigs from Wild Boars
4.4. Genetic Imprinting of Strong Artificial Selection Pressure in Commercial Breeds Worldwide
4.5. Genetic Diversity Characteristics of Pig MHC at Different Domestication and Selection Stages
5. Conclusions
Supplementary Materials
Author Contributions
Funding
Informed Consent Statement
Data Availability Statement
Conflicts of Interest
References
- Zhang, Y.G.; Yin, Y.L.; Fang, J.; Wang, Q. Pig production in subtropical agriculture. J. Sci. Food Agr. 2012, 92, 1016–1024. [Google Scholar] [CrossRef] [PubMed]
- Cucchi, T.; Hulme-Beaman, A.; Yuan, J.; Dobney, K. Early Neolithic pig domestication at Jiahu, Henan Province, China: Clues from molar shape analyses using geometric morphometric approaches. J. Archaeol. Sci. 2011, 38, 11–22. [Google Scholar] [CrossRef]
- Ervynck, A.; Dobney, K.; Hongo, H.; Meadow, R. Born Free? New Evidence for the Status of “Sus scrofa” at Neolithic Çayönü Tepesi (Southeastern Anatolia, Turkey). PaléOrient 2001, 27, 47–73. [Google Scholar] [CrossRef]
- Ai, H.; Fang, X.; Yang, B.; Huang, Z.; Chen, H.; Mao, L.; Zhang, F.; Zhang, L.; Cui, L.; He, W.; et al. Adaptation and possible ancient interspecies introgression in pigs identified by whole-genome sequencing. Nat. Genet. 2015, 47, 217–225. [Google Scholar] [CrossRef]
- Knox, R.V. Impact of swine reproductive technologies on pig and global food production. Adv. Exp. Med. Biol. 2014, 752, 131–160. [Google Scholar] [CrossRef]
- Oldenbroek, K. Utilisation and Conservation of Farm Animal Genetic Resources; Wageningen Academic Publishers: Boston, MA, USA, 2007. [Google Scholar]
- de Simoni Gouveia, J.J.; Da Silva, M.V.G.B.; Paiva, S.R.; de Oliveira, S.M.P. Identification of selection signatures in livestock species. Genet. Mol. Biol. 2014, 37, 330–342. [Google Scholar] [CrossRef]
- Wang, C.; Wang, H.; Zhang, Y.; Tang, Z.; Li, K.; Liu, B. Genome-wide analysis reveals artificial selection on coat colour and reproductive traits in Chinese domestic pigs. Mol. Ecol. Resour. 2015, 15, 414–424. [Google Scholar] [CrossRef]
- Wang, Z.; Sun, H.; Chen, Q.; Zhang, X.; Wang, Q.; Pan, Y. A genome scan for selection signatures in Taihu pig breeds using next-generation sequencing. Animal 2019, 13, 683–693. [Google Scholar] [CrossRef]
- Yu, J.; Zhao, P.; Zheng, X.; Zhou, L.; Wang, C.; Liu, J.F. Genome-Wide Detection of Selection Signatures in Duroc Revealed Candidate Genes Relating to Growth and Meat Quality. G3—Genes. Genom. Genet. 2020, 10, 3765–3773. [Google Scholar] [CrossRef]
- Dong, K.; Yao, N.; Pu, Y.; He, X.; Zhao, Q.; Luan, Y.; Guan, W.; Rao, S.; Ma, Y. Genomic Scan Reveals Loci under Altitude Adaptation in Tibetan and Dahe Pigs. PLoS ONE 2014, 9, e110520. [Google Scholar] [CrossRef]
- Huang, M.; Yang, B.; Chen, H.; Zhang, H.; Wu, Z.; Ai, H.; Ren, J.; Huang, L. The fine-scale genetic structure and selection signals of Chinese indigenous pigs. Evol. Appl. 2020, 13, 458–475. [Google Scholar] [CrossRef] [PubMed]
- Li, M.; Tian, S.; Jin, L.; Zhou, G.; Li, Y.; Zhang, Y.; Wang, T.; Yeung, C.K.; Chen, L.; Ma, J.; et al. Genomic analyses identify distinct patterns of selection in domesticated pigs and Tibetan wild boars. Nat. Genet. 2013, 45, 1431–1438. [Google Scholar] [CrossRef] [PubMed]
- Wu, D.; Yang, C.; Wang, M.; Dong, K.; Yan, D.; Hao, Z.; Fan, S.; Chu, S.; Shen, Q.; Jiang, L.; et al. Convergent genomic signatures of high-altitude adaptation among domestic mammals. Natl. Sci. Rev. 2020, 7, 952–963. [Google Scholar] [CrossRef] [PubMed]
- Kumanovics, A.; Takada, T.; Lindahl, K.F. Genomic organization of the mammalian MHC. Annu. Rev. Immunol. 2003, 21, 629–657. [Google Scholar] [CrossRef] [PubMed]
- Munz, C. Autophagy in immunity. Prog. Mol. Biol. Transl. 2020, 172, 67–85. [Google Scholar] [CrossRef]
- De Lerma, B.A.; Frumento, G.; Procopio, F.A.; Accolla, R.S. MHC immunoevasins: Protecting the pathogen reservoir in infection. Tissue Antigens 2005, 66, 2–8. [Google Scholar] [CrossRef][Green Version]
- Fu, M.; Eimes, J.A.; Waldman, B. Divergent allele advantage in the MHC and amphibian emerging infectious disease. Infect. Genet. Evol. 2023, 111, 105429. [Google Scholar] [CrossRef]
- Wei, W.H.; Skinner, T.M.; Anderson, J.A.; Southwood, O.I.; Plastow, G.; Archibald, A.L.; Haley, C.S. Mapping QTL in the porcine MHC region affecting fatness and growth traits in a Meishan/Large White composite population: Mapping MHC region QTL affecting fatness and growth traits. Anim. Genet. 2011, 42, 83–85. [Google Scholar] [CrossRef]
- Freitas, A.C.; Stafuzza, N.B.; Barbero, M.; Santos, D.; Fortes, M.; Tonhati, H. Polymorphisms in major histocompatibility complex genes and its associations with milk quality in Murrah buffaloes. Trop. Anim. Health Prod. 2020, 52, 415–423. [Google Scholar] [CrossRef]
- Buzan, E.; Potusek, S.; Dunis, L.; Pokorny, B. Neutral and Selective Processes Shape MHC Diversity in Roe Deer in Slovenia. Animals 2022, 12, 723. [Google Scholar] [CrossRef]
- Yuan, Y.; Zhang, H.; Yi, G.; You, Z.; Zhao, C.; Yuan, H.; Wang, K.; Li, J.; Yang, N.; Lian, L. Genetic Diversity of MHC B-F/B-L Region in 21 Chicken Populations. Front. Genet. 2021, 12, 710770. [Google Scholar] [CrossRef] [PubMed]
- Uimari, P.; Sironen, A.; Sevon-Aimonen, M.L. Whole-genome SNP association analysis of reproduction traits in the Finnish Landrace pig breed. Genet. Sel. Evol. 2011, 43, 42. [Google Scholar] [CrossRef] [PubMed]
- Wang, Y.; Zhao, X.; Wang, C.; Wang, W.; Zhang, Q.; Wu, Y.; Wang, J. High-density single nucleotide polymorphism chip-based conservation genetic analysis of indigenous pig breeds from Shandong Province, China. Anim. Biosci. 2021, 34, 1123–1133. [Google Scholar] [CrossRef]
- Yang, B.; Cui, L.; Perez-Enciso, M.; Traspov, A.; Crooijmans, R.; Zinovieva, N.; Schook, L.B.; Archibald, A.; Gatphayak, K.; Knorr, C.; et al. Genome-wide SNP data unveils the globalization of domesticated pigs. Genet. Sel. Evol. 2017, 49, 71. [Google Scholar] [CrossRef] [PubMed]
- Iacolina, L.; Scandura, M.; Goedbloed, D.J.; Alexandri, P.; Crooijmans, R.P.; Larson, G.; Archibald, A.; Apollonio, M.; Schook, L.B.; Groenen, M.A.; et al. Genomic diversity and differentiation of a managed island wild boar population. Heredity 2016, 116, 60–67. [Google Scholar] [CrossRef]
- Weir, B.S.; Cockerham, C.C. Estimating F-Statistics for the Analysis of Population Structure. Evolution 1984, 38, 1358–1370. [Google Scholar] [CrossRef]
- Sabeti, P.C.; Varilly, P.; Fry, B.; Lohmueller, J.; Hostetter, E.; Cotsapas, C.; Xie, X.; Byrne, E.H.; McCarroll, S.A.; Gaudet, R.; et al. Genome-wide detection and characterization of positive selection in human populations. Nature 2007, 449, 913–918. [Google Scholar] [CrossRef]
- Lefort, V.; Desper, R.; Gascuel, O. FastME 2.0: A Comprehensive, Accurate, and Fast Distance-Based Phylogeny Inference Program. Mol. Biol. Evol. 2015, 32, 2798–2800. [Google Scholar] [CrossRef]
- Qiu, Q.; Zhang, G.; Ma, T.; Qian, W.; Wang, J.; Ye, Z.; Cao, C.; Hu, Q.; Kim, J.; Larkin, D.M.; et al. The yak genome and adaptation to life at high altitude. Nat. Genet. 2012, 44, 946–949. [Google Scholar] [CrossRef]
- Ai, H.; Yang, B.; Li, J.; Xie, X.; Chen, H.; Ren, J. Population history and genomic signatures for high-altitude adaptation in Tibetan pigs. BMC Genom. 2014, 15, 834. [Google Scholar] [CrossRef]
- Ho, J.J.; Man, H.S.; Marsden, P.A. Nitric oxide signaling in hypoxia. J. Mol. Med. 2012, 90, 217–231. [Google Scholar] [CrossRef] [PubMed]
- Yao, M.; Rogers, N.M.; Csanyi, G.; Rodriguez, A.I.; Ross, M.A.; St, C.C.; Knupp, H.; Novelli, E.M.; Thomson, A.W.; Pagano, P.J.; et al. Thrombospondin-1 activation of signal-regulatory protein-alpha stimulates reactive oxygen species production and promotes renal ischemia reperfusion injury. J. Am. Soc. Nephrol. 2014, 25, 1171–1186. [Google Scholar] [CrossRef] [PubMed]
- Lu, T.Y.; Lin, B.; Li, Y.; Arora, A.; Han, L.; Cui, C.; Coronnello, C.; Sheng, Y.; Benos, P.V.; Yang, L. Overexpression of microRNA-1 promotes cardiomyocyte commitment from human cardiovascular progenitors via suppressing WNT and FGF signaling pathways. J. Mol. Cell. Cardiol. 2013, 63, 146–154. [Google Scholar] [CrossRef]
- Lee, D.I.; Zhu, G.; Sasaki, T.; Cho, G.S.; Hamdani, N.; Holewinski, R.; Jo, S.H.; Danner, T.; Zhang, M.; Rainer, P.P.; et al. Phosphodiesterase 9A controls nitric-oxide-independent cGMP and hypertrophic heart disease. Nature 2015, 519, 472–476. [Google Scholar] [CrossRef]
- Wang, C.H.; Chen, I.H.; Kuo, M.W.; Su, P.T.; Lai, Z.Y.; Wang, C.H.; Huang, W.C.; Hoffman, J.; Kuo, C.J.; You, M.S.; et al. Zebrafish Thsd7a is a neural protein required for angiogenic patterning during development. Dev. Dyn. 2011, 240, 1412–1421. [Google Scholar] [CrossRef]
- Ma, Y.F.; Han, X.M.; Huang, C.P.; Zhong, L.; Adeola, A.C.; Irwin, D.M.; Xie, H.B.; Zhang, Y.P. Population Genomics Analysis Revealed Origin and High-altitude Adaptation of Tibetan Pigs. Sci. Rep. 2019, 9, 11463. [Google Scholar] [CrossRef]
- D’Mello, S.A.; Finlay, G.J.; Baguley, B.C.; Askarian-Amiri, M.E. Signaling Pathways in Melanogenesis. Int. J. Mol. Sci. 2016, 17, 1144. [Google Scholar] [CrossRef]
- Choudhary, R.; Goud, T.S.; Kumar, A.; Sharma, A.K.; Singh, S.V.; Upadhyay, R.C.; Mohanty, A.K.; Kumar, S. Heat stress induced adaptation in melanocytes is dependent on the level of melanin and reduction of apoptosis. J. Dermatol. Sci. 2017, 85, 250–252. [Google Scholar] [CrossRef] [PubMed]
- Schulte, P.M. The effects of temperature on aerobic metabolism: Towards a mechanistic understanding of the responses of ectotherms to a changing environment. J. Exp. Biol. 2015, 218, 1856–1866. [Google Scholar] [CrossRef]
- Zhu, J.; Thompson, C.B. Metabolic regulation of cell growth and proliferation. Nat. Rev. Mol. Cell Biol. 2019, 20, 436–450. [Google Scholar] [CrossRef]
- Leibiger, B.; Moede, T.; Paschen, M.; Yunn, N.O.; Lim, J.H.; Ryu, S.H.; Pereira, T.; Berggren, P.O.; Leibiger, I.B. PI3K-C2alpha Knockdown Results in Rerouting of Insulin Signaling and Pancreatic Beta Cell Proliferation. Cell Rep. 2015, 13, 15–22. [Google Scholar] [CrossRef] [PubMed]
- Wang, X.; Wang, Y.; Yang, L.; Yuan, J.; Shen, W.; Zhang, W.; Wang, J.; Tao, K. ASRGL1 downregulation suppresses hepatocellular carcinoma tumorigenesis in a CDK1-dependent manner. Digest Liver Dis. 2023, 55, 955–966. [Google Scholar] [CrossRef] [PubMed]
- Liu, J.; Tian, Z.; Liu, T.; Wen, D.; Ma, Z.; Liu, Y.; Zhu, J. CHSY1 is upregulated and acts as tumor promotor in gastric cancer through regulating cell proliferation, apoptosis, and migration. Cell Cycle 2021, 20, 1861–1874. [Google Scholar] [CrossRef]
- Stocks, J.M.; Taylor, N.A.; Tipton, M.J.; Greenleaf, J.E. Human physiological responses to cold exposure. Aviat. Space Environ. Med. 2004, 75, 444–457. [Google Scholar]
- Montgomery, J.C.; Macdonald, J.A. Effects of temperature on nervous system: Implications for behavioral performance. Am. J. Physiol. 1990, 259, R191–R196. [Google Scholar] [CrossRef]
- Hecht, E.E.; Barton, S.A.; Rogers, F.C.; Meza, M.A. The evolutionary neuroscience of domestication. Trends Cogn. Sci. 2023, 27, 553–567. [Google Scholar] [CrossRef]
- Panda, S.; Hogenesch, J.B.; Kay, S.A. Circadian rhythms from flies to human. Nature 2002, 417, 329–335. [Google Scholar] [CrossRef] [PubMed]
- Reinke, H.; Asher, G. Crosstalk between metabolism and circadian clocks. Nat. Rev. Mol. Cell Biol. 2019, 20, 227–241. [Google Scholar] [CrossRef] [PubMed]
- Tast, A.; Love, R.J.; Evans, G.; Telsfer, S.; Giles, R.; Nicholls, P.; Voultsios, A.; Kennaway, D.J. The pattern of melatonin secretion is rhythmic in the domestic pig and responds rapidly to changes in daylength. J. Pineal Res. 2001, 31, 294–300. [Google Scholar] [CrossRef]
- Green, C.B.; Douris, N.; Kojima, S.; Strayer, C.A.; Fogerty, J.; Lourim, D.; Keller, S.R.; Besharse, J.C. Loss of Nocturnin, a circadian deadenylase, confers resistance to hepatic steatosis and diet-induced obesity. Proc. Natl. Acad. Sci. USA 2007, 104, 9888–9893. [Google Scholar] [CrossRef]
- Liu, Y.; Black, J.; Kisiel, N.; Kulesz-Martin, M.F. SPAF, a new AAA-protein specific to early spermatogenesis and malignant conversion. Oncogene 2000, 19, 1579–1588. [Google Scholar] [CrossRef] [PubMed]
- Minagawa, I.; Fukuda, M.; Ishige, H.; Kohriki, H.; Shibata, M.; Park, E.Y.; Kawarasaki, T.; Kohsaka, T. Relaxin-like factor (RLF)/insulin-like peptide 3 (INSL3) is secreted from testicular Leydig cells as a monomeric protein comprising three domains B-C-A with full biological activity in boars. Biochem. J. 2012, 441, 265–273. [Google Scholar] [CrossRef] [PubMed]
- Leno-Colorado, J.; Hudson, N.J.; Reverter, A.; Perez-Enciso, M. A Pathway-Centered Analysis of Pig Domestication and Breeding in Eurasia. G3—Genes. Genom. Genet. 2017, 7, 2171–2184. [Google Scholar] [CrossRef] [PubMed]
- Lin, Y.; Tang, Q.; Li, Y.; He, M.; Jin, L.; Ma, J.; Wang, X.; Long, K.; Huang, Z.; Li, X.; et al. Genomic analyses provide insights into breed-of-origin effects from purebreds on three-way crossbred pigs. PeerJ 2019, 7, e8009. [Google Scholar] [CrossRef]
- Zeng, S.; Liu, K.; Zhang, J.; Chen, C.; Xu, Y.; Wu, Y.; Deng, Y.; Sun, X.; Wen, G.; Jing, L. In Vivo Structural and Functional Abnormalities of the Striatums Is Related to Decreased Astrocytic BDNF in Itpr2-/- Mice Exhibiting Depressive-Like Behavior. Neural Plast. 2020, 2020, 8830670. [Google Scholar] [CrossRef]
- Wang, Q.; Chen, Q.; Zhang, Y.; Zhang, X.; Liu, C.; Wang, D.; Wu, Y.; Sun, Y.; Zhang, L.; Song, C.; et al. HSD17B12 dosage insufficiency induced premature ovarian insufficiency in humans and mice. Clin. Transl. Med. 2022, 12, e737. [Google Scholar] [CrossRef]
- Wang, Y.; Liu, Y.; Cao, T.; Shi, C.; Ren, Z.; Zhao, Y. Quantitative proteomics analysis reveals the key proteins related to semen quality in Niangya yaks. Proteome Sci. 2023, 21, 20. [Google Scholar] [CrossRef]
- Simpson, E. Function of the MHC. Immunol. Suppl. 1988, 1, 27–30. [Google Scholar]
- Pashmi, M.; Qanbari, S.; Ghorashi, S.A.; Sharifi, A.R.; Simianer, H. Analysis of relationship between bovine lymphocyte antigen DRB3.2 alleles, somatic cell count and milk traits in Iranian Holstein population. J. Anim. Breed. Genet. 2009, 126, 296–303. [Google Scholar] [CrossRef]
- Montowska, M.; Alexander, M.R.; Tucker, G.A.; Barrett, D.A. Authentication of processed meat products by peptidomic analysis using rapid ambient mass spectrometry. Food Chem. 2015, 187, 297–304. [Google Scholar] [CrossRef]
- Lei, J.; Fu, J.; Wang, T.; Guo, Y.; Gong, M.; Xia, T.; Shang, S.; Xu, Y.; Cheng, L.; Lin, B. Molecular subtype identification and prognosis stratification by a immunogenic cell death-related gene expression signature in colorectal cancer. Expert. Rev. Anticancer Ther. 2024, 24, 635–647. [Google Scholar] [CrossRef] [PubMed]
- Koh, M.J.; Shin, D.H.; Lee, S.J.; Hwang, C.S.; Lee, H.J.; Kim, A.; Park, W.Y.; Lee, J.H.; Choi, K.U.; Kim, J.Y.; et al. Gastric-type gene expression and phenotype in non-terminal respiratory unit type adenocarcinoma of the lung with invasive mucinous adenocarcinoma morphology. Histopathology 2020, 76, 898–905. [Google Scholar] [CrossRef] [PubMed]
- Lotan, A.; Fenckova, M.; Bralten, J.; Alttoa, A.; Dixson, L.; Williams, R.W.; van der Voet, M. Neuroinformatic analyses of common and distinct genetic components associated with major neuropsychiatric disorders. Front. Neurosci. 2014, 8, 331. [Google Scholar] [CrossRef] [PubMed]
- Webb, L.E.; Veenhoven, R.; Harfeld, J.L.; Jensen, M.B. What is animal happiness? Ann. N. Y. Acad. Sci. 2019, 1438, 62–76. [Google Scholar] [CrossRef] [PubMed]
- Steffen, B.T.; Tang, W.; Lutsey, P.L.; Demmer, R.T.; Selvin, E.; Matsushita, K.; Morrison, A.C.; Guan, W.; Rooney, M.R.; Norby, F.L.; et al. Proteomic analysis of diabetes genetic risk scores identifies complement C2 and neuropilin-2 as predictors of type 2 diabetes: The Atherosclerosis Risk in Communities (ARIC) Study. Diabetologia 2023, 66, 105–115. [Google Scholar] [CrossRef]
- Moin, A.; Nandakumar, M.; Diboun, I.; Al-Qaissi, A.; Sathyapalan, T.; Atkin, S.L.; Butler, A.E. Hypoglycemia-induced changes in complement pathways in type 2 diabetes. Atheroscler. Plus 2021, 46, 35–45. [Google Scholar] [CrossRef]
- Kaye, S.; Lokki, A.I.; Hanttu, A.; Nissila, E.; Heinonen, S.; Hakkarainen, A.; Lundbom, J.; Lundbom, N.; Saarinen, L.; Tynninen, O.; et al. Upregulation of Early and Downregulation of Terminal Pathway Complement Genes in Subcutaneous Adipose Tissue and Adipocytes in Acquired Obesity. Front. Immunol. 2017, 8, 545. [Google Scholar] [CrossRef]
- Han, D.; Liu, G.; Oh, Y.; Oh, S.; Yang, S.; Mandjikian, L.; Rani, N.; Almeida, M.C.; Kosik, K.S.; Jang, J. ZBTB12 is a molecular barrier to dedifferentiation in human pluripotent stem cells. Nat. Commun. 2023, 14, 632. [Google Scholar] [CrossRef]
- Noro, F.; Gianfagna, F.; Gialluisi, A.; De Curtis, A.; Di Castelnuovo, A.; Napoleone, E.; Cerletti, C.; Donati, M.B.; de Gaetano, G.; Hoylaerts, M.F.; et al. ZBTB12 DNA methylation is associated with coagulation- and inflammation-related blood cell parameters: Findings from the Moli-family cohort. Clin. Epigenetics 2019, 11, 74. [Google Scholar] [CrossRef]
- Rahmouni, M.; De Marco, L.; Spadoni, J.; Tison, M.; Medina-Santos, R.; Labib, T.; Noirel, J.; Tamouza, R.; Limou, S.; Delaneau, O.; et al. The HLA-B57:01 allele corresponds to a very large MHC haploblock likely explaining its massive effect for HIV-1 elite control. Front. Immunol. 2023, 14, 1305856. [Google Scholar] [CrossRef]
- Groenen, M.A. A decade of pig genome sequencing: A window on pig domestication and evolution. Genet. Sel. Evol. 2016, 48, 23. [Google Scholar] [CrossRef] [PubMed]
- Talarico, L.; Marta, S.; Rossi, A.R.; Crescenzo, S.; Petrosino, G.; Martinoli, M.; Tancioni, L. Balancing selection, genetic drift, and human-mediated introgression interplay to shape MHC (functional) diversity in Mediterranean brown trout. Ecol. Evol. 2021, 11, 10026–10041. [Google Scholar] [CrossRef] [PubMed]
- E, G.X.; Chen, L.P.; Zhou, D.K.; Yang, B.G.; Zhang, J.H.; Zhao, Y.J.; Hong, Q.H.; Ma, Y.H.; Chu, M.X.; Zhang, L.P.; et al. Evolutionary relationship and population structure of domestic Bovidae animals based on MHC-linked and neutral autosomal microsatellite markers. Mol. Immunol. 2020, 124, 83–90. [Google Scholar] [CrossRef]
- Balk, S. MHC evolution. Nature 1995, 374, 505–506. [Google Scholar] [CrossRef]
- Rangarajan, S.; Mariuzza, R.A. T cell receptor bias for MHC: Co-evolution or co-receptors? Cell. Mol. Life Sci. 2014, 71, 3059–3068. [Google Scholar] [CrossRef]
- Dearborn, D.C.; Warren, S.; Hailer, F. Meta-analysis of major histocompatibility complex (MHC) class IIA reveals polymorphism and positive selection in many vertebrate species. Mol. Ecol. 2022, 31, 6390–6406. [Google Scholar] [CrossRef]
- Scherman, K.; Raberg, L.; Westerdahl, H. Positive selection on MHC class II DRB and DQB genes in the bank vole (Myodes glareolus). J. Mol. Evol. 2014, 78, 293–305. [Google Scholar] [CrossRef]
- Moutou, K.A.; Koutsogiannouli, E.A.; Stamatis, C.; Billinis, C.; Kalbe, C.; Scandura, M.; Mamuris, Z. Domestication does not narrow MHC diversity in Sus scrofa. Immunogenetics 2013, 65, 195–209. [Google Scholar] [CrossRef] [PubMed]
- Minias, P.; Whittingham, L.A.; Dunn, P.O. Coloniality and migration are related to selection on MHC genes in birds. Evolution 2017, 71, 432–441. [Google Scholar] [CrossRef]
- Radwan, J.; Kohi, C.; Ejsmond, M.; Paganini, J.; Pontarotti, P. Integration of the immune memory into the pathogen-driven MHC polymorphism hypothesis. HLA 2023, 102, 653–659. [Google Scholar] [CrossRef]
- Ozer, O.; Lenz, T.L. Unique Pathogen Peptidomes Facilitate Pathogen-Specific Selection and Specialization of MHC Alleles. Mol. Biol. Evol. 2021, 38, 4376–4387. [Google Scholar] [CrossRef] [PubMed]
- Degli-Esposti, M.A.; Abraham, L.J.; McCann, V.; Spies, T.; Christiansen, F.T.; Dawkins, R.L. Ancestral haplotypes reveal the role of the central MHC in the immunogenetics of IDDM. Immunogenetics 1992, 36, 345–356. [Google Scholar] [CrossRef] [PubMed]
- Steele, E.J. Reflections on ancestral haplotypes: Medical genomics, evolution, and human individuality. Perspect. Biol. Med. 2014, 57, 179–197. [Google Scholar] [CrossRef] [PubMed]
- Pierini, F.; Lenz, T.L. Divergent Allele Advantage at Human MHC Genes: Signatures of Past and Ongoing Selection. Mol. Biol. Evol. 2018, 35, 2145–2158. [Google Scholar] [CrossRef]
- Stefan, T.; Matthews, L.; Prada, J.M.; Mair, C.; Reeve, R.; Stear, M.J. Divergent Allele Advantage Provides a Quantitative Model for Maintaining Alleles with a Wide Range of Intrinsic Merits. Genetics 2019, 212, 553–564. [Google Scholar] [CrossRef]
- Rodel, H.G.; Oppelt, C.; Starkloff, A.; Prager, N.; Long, E.; Rudiger, A.T.; Seltmann, M.W.; Monclus, R.; Hudson, R.; Poteaux, C. Within-litter covariance of allele-specific MHC heterozygosity, coccidian endoparasite load and growth is modulated by sibling differences in starting mass. Oecologia 2020, 194, 345–357. [Google Scholar] [CrossRef]




Disclaimer/Publisher’s Note: The statements, opinions and data contained in all publications are solely those of the individual author(s) and contributor(s) and not of MDPI and/or the editor(s). MDPI and/or the editor(s) disclaim responsibility for any injury to people or property resulting from any ideas, methods, instructions or products referred to in the content. |
© 2024 by the authors. Licensee MDPI, Basel, Switzerland. This article is an open access article distributed under the terms and conditions of the Creative Commons Attribution (CC BY) license (https://creativecommons.org/licenses/by/4.0/).
Share and Cite
Zhang, H.; Ruan, P.; Cong, H.; Xu, L.; Yang, B.; Ren, T.; Zhang, D.; Chen, H.; Hu, P.; Wang, Z.; et al. Genomic Insights into Pig Domestication and Adaptation: An Integrated Approach Using Genome-Wide Selection Analysis and Multiple Public Datasets. Animals 2024, 14, 3159. https://doi.org/10.3390/ani14213159
Zhang H, Ruan P, Cong H, Xu L, Yang B, Ren T, Zhang D, Chen H, Hu P, Wang Z, et al. Genomic Insights into Pig Domestication and Adaptation: An Integrated Approach Using Genome-Wide Selection Analysis and Multiple Public Datasets. Animals. 2024; 14(21):3159. https://doi.org/10.3390/ani14213159
Chicago/Turabian StyleZhang, Haoyuan, Pengcheng Ruan, He Cong, Lu Xu, Baigao Yang, Tao Ren, Dongjie Zhang, Hongyue Chen, Pengfei Hu, Zhen Wang, and et al. 2024. "Genomic Insights into Pig Domestication and Adaptation: An Integrated Approach Using Genome-Wide Selection Analysis and Multiple Public Datasets" Animals 14, no. 21: 3159. https://doi.org/10.3390/ani14213159
APA StyleZhang, H., Ruan, P., Cong, H., Xu, L., Yang, B., Ren, T., Zhang, D., Chen, H., Hu, P., Wang, Z., Pan, H., Yang, X., Han, Y., Zeng, Y., Zhao, Y., Liu, D., Ceccobelli, S., & E, G. (2024). Genomic Insights into Pig Domestication and Adaptation: An Integrated Approach Using Genome-Wide Selection Analysis and Multiple Public Datasets. Animals, 14(21), 3159. https://doi.org/10.3390/ani14213159

