Sign in to use this feature.

Years

Between: -

Subjects

remove_circle_outline
remove_circle_outline
remove_circle_outline
remove_circle_outline
remove_circle_outline

Journals

Article Types

Countries / Regions

Search Results (34)

Search Parameters:
Keywords = Ruegeria

Order results
Result details
Results per page
Select all
Export citation of selected articles as:
23 pages, 3710 KB  
Article
Modulating Whiteleg Shrimp (Penaeus vannamei) Health from the Inside out: Effects of Xylooligosaccharides from Salicornia ramosissima on Gut Metabolites and Microbial Community
by Ana Garcia, Sergio Fernández-Boo, André Barreto, Miguel Semedo, Mette Hedegaard Thomsen, Allan Stensballe, Maxwel Monção, Leonidas Matsakas, Paul Christakopoulos, Viswanath Kiron, Rui J. M. Rocha and Benjamin Costas
Int. J. Mol. Sci. 2025, 26(24), 11978; https://doi.org/10.3390/ijms262411978 - 12 Dec 2025
Viewed by 432
Abstract
Whiteleg shrimp (Penaeus vannamei) is currently facing significant challenges related to severe disease outbreaks. As the importance of the host–microbiota relationship is being revealed, modulating this relationship has become a key strategy in disease management. Xylooligosaccharides (XOS)—short-chain sugar molecules—have been gaining [...] Read more.
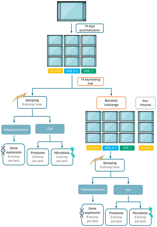
Whiteleg shrimp (Penaeus vannamei) is currently facing significant challenges related to severe disease outbreaks. As the importance of the host–microbiota relationship is being revealed, modulating this relationship has become a key strategy in disease management. Xylooligosaccharides (XOS)—short-chain sugar molecules—have been gaining attention for their potential health benefits in the prebiotics field. In this study, an XOS-rich extract from Salicornia ramosissima was incorporated into shrimp feeds to evaluate its impact on gut health, with the main focus on gut proteomics and microbiota. XOS were incorporated at 0.1% (XOS_0.1) and 1% (XOS_1) concentrations, and a 14-day feeding trial, followed by a bacterial challenge with Vibrio harveyi, was performed. The effects of XOS were evaluated by assessing zootechnical parameters, gene expression in the hepatopancreas, and gut microbiota and proteome. The results showed no significant differences in zootechnical parameters and gene expression after the 14-day trial between animals fed XOS diets and control. However, shrimp fed XOS_1 showed an increased diversity of the microbial communities in the gut when compared with those fed control. Also, known shrimp gut symbionts, such as Ruegeria, Leisingera, and Demequina, were significantly enriched in groups fed XOS after the feeding trial. XOS also modulated the regulation of proteins in the gut. Nevertheless, stressful conditions appear to alter the effects of XOS and the dynamics of gut bacteria. Further studies are warranted to understand the impacts of long-term inclusion of XOS extracts, especially on health-related parameters and disease resistance. Full article
(This article belongs to the Section Molecular Endocrinology and Metabolism)
Show Figures

Figure 1

17 pages, 7998 KB  
Article
Effects of Elevated Temperatures and Nutrient Enrichment on Microbial Communities Associated with Turf Algae Under Laboratory Culture
by Jatdilok Titioatchasai, Anuchit Darakrai, Sinjai Phetcharat and Jaruwan Mayakun
Oceans 2025, 6(4), 68; https://doi.org/10.3390/oceans6040068 - 17 Oct 2025
Cited by 1 | Viewed by 1148
Abstract
Increased seawater temperatures and nutrient loading are stressors that affect coral reefs and their microbiomes. In this study, filamentous algae were collected and exposed to different temperatures and nutrient concentrations through a laboratory experiment. Microbial DNA was extracted and analyzed using amplicon sequencing [...] Read more.
Increased seawater temperatures and nutrient loading are stressors that affect coral reefs and their microbiomes. In this study, filamentous algae were collected and exposed to different temperatures and nutrient concentrations through a laboratory experiment. Microbial DNA was extracted and analyzed using amplicon sequencing of the V3-V4 hypervariable region of the 16S rRNA gene. In total, 1 domain, 51 phyla, 131 classes, 335 orders, 549 families, and 1905 species were identified. Proteobacteria and Bacteroidota were the dominant taxa reported. Elevated seawater temperatures and nutrient enrichment impacted microbial communities associated with turf algae under laboratory culture. Bacterial species diversity and abundance differed under different temperature and nutrient conditions. Proteobacteria and Actinobacteria were abundant in lower-temperature conditions, while Desulfobacterota, Spirochaetota, and Firmicutes were abundant in higher-temperature conditions. Ruegeria was abundant in low-temperature conditions, whereas Vibrio abundance was low. Regarding nutrient conditions, Proteobacteria and Cyanobacteria were abundant under high-nutrient conditions, while Firmicutes and Desulfobacterota were abundant under ambient-nutrient conditions. The higher nutrient concentration increased the abundance of pathogenic bacteria, such as Vibrio and Photobacterium, while Pseudoalteromonas, which is beneficial for reefs, was present under ambient nutrient conditions. This study demonstrates that temperature and nutrient enrichment can shape microbial communities under laboratory conditions, providing an experimental setting for further studies of bacterial functions and metabolic processes in natural conditions under thermal and nutrient stresses. Full article
Show Figures

Figure 1

19 pages, 2281 KB  
Article
Resisting the Toxic Tide: Multi-Metal Resistance of Bacteria Originating from Contaminated Šibenik Bay Sediments
by Ana Ramljak, Marta Žižek, Anastazija Huđ, Goran Palijan, Mavro Lučić and Ines Petrić
Microorganisms 2025, 13(10), 2326; https://doi.org/10.3390/microorganisms13102326 - 8 Oct 2025
Cited by 1 | Viewed by 1131
Abstract
In this study, 74 bacterial isolates were obtained from sediments of Šibenik Bay, which has historically been impacted by heavy metal pollution. Isolates were tested for tolerance to cadmium (Cd), cobalt (Co), chromium (Cr), copper (Cu), mercury (Hg), nickel (Ni), lead (Pb), tin [...] Read more.
In this study, 74 bacterial isolates were obtained from sediments of Šibenik Bay, which has historically been impacted by heavy metal pollution. Isolates were tested for tolerance to cadmium (Cd), cobalt (Co), chromium (Cr), copper (Cu), mercury (Hg), nickel (Ni), lead (Pb), tin (Sn), and zinc (Zn), both individually and in mixtures, and for their biofilm-forming ability. Toxicity followed the trend Hg > Sn > Zn/Cd/Cr > Co/Ni > Pb, with Cu showing resistance across different concentrations. Resistance traits were observed against all tested metals, with some isolates displaying multi-metal resistance to as many as seven metals, reflecting long-term selective pressure in the Bay. The Bacillus species dominated the community (48 isolates across five clusters), confirming this genus as the principal group in metal-polluted sediments. Several less-explored genera, including Ruegeria/Cribrihabitans, Bhargavaea, Pseudoalteromonas, and Lysinibacillus/Sporosarcina, also exhibited notable resistance traits, underscoring their potential as novel candidates for bioremediation. Eleven isolates from Bacillus/Mesobacillus/Cytobacillus, Bacillus/Peribacillus/Rossellomorea, Bacillus/Pseudoalkalibacillus/Alkalibacillus, Lysinibacillus/Sporosarcina, and Ruegeria/Cribrihabitans clusters showed resistance and robust growth under metal mixtures. Among all isolates, 11, 32, 81, and 82 (Bacillus/Mesobacillus/Cytobacillus and Bacillus/Peribacillus/Rossellomorea) combined broad multi-metal tolerance with strong biofilm formation, positioning them as candidates for site-specific, nature-based bioremediation of heavy-metal-impacted coastal ecosystems such as Šibenik Bay. Full article
Show Figures

Figure 1

15 pages, 2668 KB  
Article
WSSV Infection in the Gut Microbiota of the Black Tiger Shrimp Penaeus monodon
by Youhong Wang, Xiaolu Wang, Chunlei Gai, Yuanyuan Li, La Xu, Shuxian Wang, Li Li, Xiaoqing Yu, Ranghui Fu, Jing Diao, Haibin Ye, Ying Fan and Haipeng Cao
Fishes 2025, 10(9), 440; https://doi.org/10.3390/fishes10090440 - 3 Sep 2025
Cited by 1 | Viewed by 982
Abstract
This study investigated the impacts of white spot syndrome virus (WSSV) on the gut microbiota of Penaeus monodon through a comparative microbiota analysis of infected and healthy shrimp using 16S rDNA sequencing. The WSSV-infected shrimp exhibited characteristic white spots, reduced feeding activity, and [...] Read more.
This study investigated the impacts of white spot syndrome virus (WSSV) on the gut microbiota of Penaeus monodon through a comparative microbiota analysis of infected and healthy shrimp using 16S rDNA sequencing. The WSSV-infected shrimp exhibited characteristic white spots, reduced feeding activity, and behavioral lethargy preceding 100% mortality. The comparative microbiota analysis revealed a significantly diminished α-diversity in the infected specimens, marked by phylum-level dominance shifts from Proteobacteria (72.68%) and Firmicutes (11.27%) in the controls to Cyanobacteria (75.51%) and Proteobacteria (15.63%) in the WSSV-infected shrimp. An LEfSe analysis identified Arthrospira_PCC-7345 and Halochromatium as significantly enriched taxa during infection, contrasting with depleted populations of Ruegeria, Marivita, Bacillus, and seven other genera. The distinct dysbiosis pattern characterized by the pathogen-favored taxa proliferation and commensal species suppression demonstrates WSSV-associated microbiota restructuring, potentially contributing to disease progression in farmed P. monodon. These findings establish intestinal microbial biomarkers for early WSSV detection in aquaculture systems. Full article
(This article belongs to the Section Welfare, Health and Disease)
Show Figures

Figure 1

20 pages, 624 KB  
Review
Postbiotics of Marine Origin and Their Therapeutic Application
by Isabel M. Cerezo, Olivia Pérez-Gómez, Sonia Rohra-Benítez, Marta Domínguez-Maqueda, Jorge García-Márquez and Salvador Arijo
Mar. Drugs 2025, 23(9), 335; https://doi.org/10.3390/md23090335 - 24 Aug 2025
Cited by 2 | Viewed by 1800
Abstract
The increase in antibiotic-resistant pathogens has prompted the search for alternative therapies. One such alternative is the use of probiotic microorganisms. However, growing interest is now turning toward postbiotics—non-viable microbial cells and/or their components or metabolites—that can confer health benefits without the risks [...] Read more.
The increase in antibiotic-resistant pathogens has prompted the search for alternative therapies. One such alternative is the use of probiotic microorganisms. However, growing interest is now turning toward postbiotics—non-viable microbial cells and/or their components or metabolites—that can confer health benefits without the risks associated with administering live microbes. Marine ecosystems, characterized by extreme and diverse environmental conditions, are a promising yet underexplored source of microorganisms capable of producing unique postbiotic compounds. These include bioactive peptides, polysaccharides, lipoteichoic acids, and short-chain fatty acids produced by marine bacteria. Such compounds often exhibit enhanced stability and potent biological activity, offering therapeutic potential across a wide range of applications. This review explores the current knowledge on postbiotics of marine origin, highlighting their antimicrobial, anti-inflammatory, immunomodulatory, and anticancer properties. We also examine recent in vitro and in vivo studies that demonstrate their efficacy in human and animal health. Some marine bacteria that have been studied for use as postbiotics belong to the genera Bacillus, Halobacillus, Halomonas, Mameliella, Shewanella, Streptomyces, Pseudoalteromonas, Ruegeria, Vibrio, and Weissella. In conclusion, although the use of the marine environment as a source of postbiotics is currently limited compared to other environments, studies conducted to date demonstrate its potential. Full article
Show Figures

Figure 1

15 pages, 2107 KB  
Article
The Different Spatial Distribution Patterns of Nitrifying and Denitrifying Microbiome in the Biofilters of the Recirculating Aquaculture System
by Wenwen Jiang, Tingting Liu, Shuting Li, Li Li, Kefeng Xu, Guodong Wang and Enmian Guo
Microorganisms 2025, 13(8), 1833; https://doi.org/10.3390/microorganisms13081833 - 6 Aug 2025
Viewed by 969
Abstract
In this study, the distribution patterns of the nitrifying and denitrifying microbiome in a large-scale biofilter (587.24 m3) in a cold freshwater recirculating aquaculture system (RAS) was investigated. Previous studies have revealed that the water quality, nitrification, and denitrification rates in [...] Read more.
In this study, the distribution patterns of the nitrifying and denitrifying microbiome in a large-scale biofilter (587.24 m3) in a cold freshwater recirculating aquaculture system (RAS) was investigated. Previous studies have revealed that the water quality, nitrification, and denitrification rates in the front (BFF), middle (BFM), and back (BFB) of this biofilter are different. The results showed the highest diversity of the denitrifying microbiome in the BFB, followed by BFF and BFM, whereas nitrifying microbiome diversity remained consistent across different positions. Two genera, Nitrosomonas and Nitrosospira, dominated the nitrifying microbiome, while Pseudomonas, Thauera, Cupriavidus, Dechloromonas, Azoarcus, and Paracoccus comprised the top six denitrifying genera. Principal coordinate analysis indicated a distinct spatial distribution pattern of the denitrifying microbiome but not the nitrifying microbiome. The genera Pseudomonas and Dechloromonas were the biomarkers of the BFF and BFB, respectively. Redundancy analysis showed that nitrite, nitrate, dissolved oxygen, and soluble reactive phosphorus influenced the functional microbiome distribution pattern. Network correlation analysis identified one nitrifying hub (Nitrosospira) in the BFF, five denitrifying hubs (Aromatoleum, Dechloromonas, Paracoccus, Ruegeria, and Thauera) in the BFM, and three denitrifying hubs (Azoarcus, Magnetospirillum, and Thauera) in the BFB. Exclusively negative correlations were found between hubs and its adjacent nodes in the BFF and BFB. This study demonstrates that habitat can shape the distribution patterns of the nitrifying and denitrifying microbiome in the biofilter of the RAS, with the BFF exhibiting greater benefits for the nitrification process. Full article
(This article belongs to the Special Issue Microbiome in Fish and Their Living Environment)
Show Figures

Figure 1

17 pages, 3020 KB  
Article
Improving Cofactor Promiscuity of HMG-CoA Reductase from Ruegeria pomeroyi Through Rational Design
by Haizhao Xue, Yanzhe Huang, Aabid Manzoor Shah, Xueying Wang, Yinghan Hu, Lingyun Zhang and Zongbao K. Zhao
Biomolecules 2025, 15(7), 976; https://doi.org/10.3390/biom15070976 - 7 Jul 2025
Viewed by 1083
Abstract
The mevalonate pathway is crucial for synthesizing isopentenyl pyrophosphate (IPP), the universal precursor of terpenoids, with 3-hydroxy-3-methylglutaryl-CoA reductase (HMGR) serving as the rate-determining enzyme that catalyzes the reduction of 3-hydroxy-3-methylglutaryl-CoA (HMG-CoA) to mevalonate, requiring NAD(P)H as an electron donor. Improving the cofactor promiscuity [...] Read more.
The mevalonate pathway is crucial for synthesizing isopentenyl pyrophosphate (IPP), the universal precursor of terpenoids, with 3-hydroxy-3-methylglutaryl-CoA reductase (HMGR) serving as the rate-determining enzyme that catalyzes the reduction of 3-hydroxy-3-methylglutaryl-CoA (HMG-CoA) to mevalonate, requiring NAD(P)H as an electron donor. Improving the cofactor promiscuity of HMGR can facilitate substrate utilization and terpenoid production by overcoming cofactor specificity limitations. In this study, we heterologously expressed rpHMGR from Ruegeria pomeroyi in Escherichia coli BL21(DE3) for the first time and established that it predominantly utilizes NADH. To broaden its cofactor usage, we employed Molecular Operating Environment (MOE)-assisted design to engineer the cofactor binding site, creating a dual-cofactor-utilizing mutant, D154K (the substitution of aspartic acid with lysine at residue 154). This mutant exhibited a significant 53.7-fold increase in activity toward NADPH, without compromising protein stability at physiological temperatures. The D154K mutant displayed an optimal pH of 6, maintaining over 80% of its catalytic activity across the pH range of 6–8, regardless of whether NADH or NADPH was the cofactor. These findings highlight the value of rational design, enhance our understanding of HMGR-cofactor recognition mechanisms, and provide a foundation for future efforts to optimize and engineer HMGR for broader cofactor flexibility. Full article
Show Figures

Figure 1

11 pages, 2646 KB  
Article
Bacterial Infection Disrupts the Intestinal Bacterial Community and Facilitates the Enrichment of Pathogenic Bacteria in the Intestines of Penaeus vannamei
by Renjun Zhou, Shaoping Weng and Jianguo He
Microorganisms 2025, 13(4), 864; https://doi.org/10.3390/microorganisms13040864 - 10 Apr 2025
Viewed by 1145
Abstract
Pathogenic infections can reshape the intestinal microbiota of aquatic animals, thereby impacting their health status. In this study, we aimed to investigate whether Vibrio parahaemolyticus infection induces dysbiosis in the intestinal bacterial community of Penaeus vannamei and to assess the associated ecological risks. [...] Read more.
Pathogenic infections can reshape the intestinal microbiota of aquatic animals, thereby impacting their health status. In this study, we aimed to investigate whether Vibrio parahaemolyticus infection induces dysbiosis in the intestinal bacterial community of Penaeus vannamei and to assess the associated ecological risks. Our findings revealed the deterministic processes in intestinal bacterial community assembly during bacterial infections, indicating that host selection, i.e., host immune response post-infection, has a significant influence on intestinal microbes. More importantly, we found that bacterial infection reshaped the intestinal community by reducing the relative abundance of probiotic Ruegeria species (e.g., R. atlantica, R. lacuscaerulensis, R. conchae, R. profundi, R. arenilitoris, R. pomeroyi) and increasing the relative abundance of Vibrio species (V. harveyi, V. sinaloensis, V. coralliilyticus, and V. brasiliensis). Significant negative correlations were observed between the relative abundance of these Ruegeria species and the relative abundance of Vibrio species. Moreover, the control P. vannamei contained a substantially higher number of keystone species belonging to Ruegeria in the bacterial community network, whereas bacterial infection individuals had few or no keystone species belonging to Ruegeria, with keystone species belonging to Vibrio becoming more prominent. Thus, the significant increase in Vibrio species abundance in the P. vannamei intestine following bacterial infection was associated with the marked reduction in Ruegeria species. Our findings will provide valuable insights into the complex interactions among bacterial infection, intestinal microbiota, and host health, and they provide guidance for the development of probiotics in promoting the healthy culture of P. vannamei. Full article
(This article belongs to the Special Issue Aquatic Microorganisms and Their Application in Aquaculture)
Show Figures

Figure 1

16 pages, 3631 KB  
Article
The Impact of the Mechanism of Biocarriers on Bacterial–Microbial Symbiosis for Mariculture Wastewater Treatment: Performance and Microbial Community Evolution
by Lingjie Li, Xiankun Qu, Weijia Gong, Lin Guo, Binghan Xie, Weirun Li, Guoyu Zhang, Haili Tan, Yuhong Jia, Jiahao Liang and Mengqi Zheng
Water 2025, 17(8), 1127; https://doi.org/10.3390/w17081127 - 10 Apr 2025
Cited by 2 | Viewed by 1391
Abstract
Mariculture wastewater is an intractable wastewater, owing to its high salinity inhibiting microbial metabolism. The biocarrier bacterial–microbial consortium (BBM) and bacterial–microbial consortium (BM) were developed to investigate the mechanism of pollutant degradation and microbial community evolution. The BBM exhibited excellent mariculture wastewater treatment, [...] Read more.
Mariculture wastewater is an intractable wastewater, owing to its high salinity inhibiting microbial metabolism. The biocarrier bacterial–microbial consortium (BBM) and bacterial–microbial consortium (BM) were developed to investigate the mechanism of pollutant degradation and microbial community evolution. The BBM exhibited excellent mariculture wastewater treatment, with the highest removal for TOC (91.78%), NH4+-N (79.33%) and PO43−-P (61.27%). Biocarriers accelerated anaerobic region formation, with the levels of denitrifying bacteria accumulation improving nitrogen degradation in the BBM. Moreover, the biocarrier enhanced the production of soluble microbial products (SMPs) (11.53 mg/L) and extracellular polymeric substances (EPSs) (370.88 mg/L), which accelerated the formation of bacterial and microalgal flocs in the BBM. The fluorescence excitation–emission matrix (EEM) results demonstrated that the addition of biocarriers successfully decreased the production of aromatic-like components in anoxic and aerobic supernatants. Additionally, the biocarrier shifted the bacterial community constitutions significantly. Biocarriers provided an anoxic microenvironment, which enhanced enrichments of Rhodobacteraceae (66%) and Ruegeria (70%), with a satisfying denitrification in the BBM. This study provided a novel biocarrier addition to the BBM system for actual mariculture wastewater treatment. Full article
(This article belongs to the Special Issue Algae-Based Technology for Wastewater Treatment)
Show Figures

Figure 1

17 pages, 2295 KB  
Article
Characterization of Microbiome Diversity in the Digestive Tract of Penaeus vannamei Fed with Probiotics and Challenged with Vibrio parahaemolyticus Acute Hepatopancreatic Necrosis Disease
by Lucio Galaviz-Silva, Abraham O. Rodríguez de la Fuente, Ricardo Gomez-Flores, José C. Ibarra-Gámez, Itza Eloisa Luna-Cruz, Joel H. Elizondo-Luevano, Ricardo Sánchez-Díaz and Zinnia J. Molina Garza
Pathogens 2025, 14(4), 320; https://doi.org/10.3390/pathogens14040320 - 27 Mar 2025
Viewed by 1592
Abstract
The microbiome of the shrimp’s digestive tract shows differences between healthy and acute hepatopancreatic necrosis disease (AHPND)-affected shrimp. The present study aimed to evaluate the impact of probiotic consumption on the microbial community in experimentally AHPND-infected shrimp. Effective probiotics (EPs) Vibrio alginolyticus (Va32A), [...] Read more.
The microbiome of the shrimp’s digestive tract shows differences between healthy and acute hepatopancreatic necrosis disease (AHPND)-affected shrimp. The present study aimed to evaluate the impact of probiotic consumption on the microbial community in experimentally AHPND-infected shrimp. Effective probiotics (EPs) Vibrio alginolyticus (Va32A), V. campbellii (VcHA), and Bacillus pumilus (BPY100) and non-effective probiotics (NEPs) B. pumilus (Bp43, and BpY119), were employed in bioassays with Penaeus vannamei and challenged with AHPND-causing V. parahaemolyticus (VpAHPND). Stomach (Sto), intestine (Int), and hepatopancreas (Hep) were analyzed by metabarcoding (16S rRNA gene) to characterize the microbiome and biomarkers. Hep-VcHA showed the highest alpha diversity (Shannon index = 5.88; 166 ASVs), whereas the lowest was for Hep-Bp43 (2.33; 7 ASVs). Proteobacteria, Actinobacteria, Bacteroidetes, and Saccharibacteria were the most abundant phyla. The relative abundance of Vibrio sp. was the highest in the Hep and Int of Bp43, BPY119 and the positive control, followed by Rhodobacteraceae in the EP group. Principle coordinate analysis (PCoA) showed a cluster grouped negative (Sto and Hep) control with almost all organs in the EP group causing 28.79% of the variation. The core microbiome of EP was mainly represented by Rhodobacteraceae, Caldilineaceae, Celeribacter indicus, Illumatobacter, Microbacterium, Ruegeria atlantica, Saccharibacteria sp., Shimia biformata, and Thalassobius mediterraneus, whose relative abundance was enriched by probiotics, which may explain their protective roles against VpAHPND, whereas the low survival in the NEP group was associated with a higher diversity of Vibrio spp. Our results present an ecosystem-friendly alternative based on beneficial microorganisms to prevent and control AHPND and probably other bacterial diseases in shrimp farming. Full article
(This article belongs to the Special Issue Fish Pathogens: An Ongoing Challenge for Aquaculture)
Show Figures

Figure 1

19 pages, 4482 KB  
Article
Effects of Aeration Intensity on Water Quality, Nutrient Cycling, and Microbial Community Structure in the Biofloc System of Pacific White Shrimp Litopenaeus vannamei Culture
by Tao Han, Mingmin Zhang, Wenping Feng, Tianyou Li, Xueting Liu and Jiteng Wang
Water 2025, 17(1), 41; https://doi.org/10.3390/w17010041 - 27 Dec 2024
Cited by 5 | Viewed by 3149
Abstract
Biofloc technology (BFT) is an advanced aquaculture method that uses microbial communities to enhance water quality and support aquatic species cultivation. Our research aims to delve into the pivotal role of aeration intensity within BFT systems, revealing its influence on microbial community structures, [...] Read more.
Biofloc technology (BFT) is an advanced aquaculture method that uses microbial communities to enhance water quality and support aquatic species cultivation. Our research aims to delve into the pivotal role of aeration intensity within BFT systems, revealing its influence on microbial community structures, water quality, and nutrient cycling for L. vannamei culture. Three aeration levels were set with intensities of V75 (75 L/min), V35 (35 L/min), and V10 (10 L/min). The results showed that the lowest aeration intensity (V10) resulted in larger floc sizes and a reduction in the 2D-fractal dimensions, indicating a decreased overall structural complexity of the bioflocs. In addition, water quality parameters, including total ammonia nitrogen and nitrite, remained low across all treatments, highlighting the water-purifying capacity of biofloc. While protein and lipid contents in biofloc did not differ significantly among treatments, docosahexaenoic acid (DHA) levels were highest in the V75 treatment, suggesting that higher aeration promotes the accumulation of essential fatty acids. RDA analysis revealed that microorganisms like Ruegeria sp. and Sulfitobacter mediterraneus negatively correlated with ammonia and nitrite levels, suggesting their key role in converting ammonia to nitrite and nitrate in marine nitrogen cycles. The functional annotation of metagenomes across different aeration levels showed the similarly active roles of microorganisms in nitrogen metabolism and protein synthesis. In conclusion, while variations in aeration intensity affect floc size and the accumulation of essential fatty acids in biofloc, they do not significantly impact overall water quality or core microbial functions in L. vannamei aquaculture. Future research should focus on the effects of aeration strategies on microbial community dynamics and the integration of these data with performance metrics in L. vannamei. These insights can help optimize biofloc cultivation and enhance environmental sustainability in the aquaculture industry. Full article
Show Figures

Figure 1

19 pages, 2578 KB  
Article
Symbiodiniaceae and Ruegeria sp. Co-Cultivation to Enhance Nutrient Exchanges in Coral Holobiont
by Yawen Liu, Huan Wu, Yang Shu, Yanying Hua and Pengcheng Fu
Microorganisms 2024, 12(6), 1217; https://doi.org/10.3390/microorganisms12061217 - 17 Jun 2024
Cited by 7 | Viewed by 3331
Abstract
The symbiotic relationship between corals and their associated microorganisms is crucial for the health of coral reef eco-environmental systems. Recently, there has been a growing interest in unraveling how the manipulation of symbiont nutrient cycling affects the stress tolerance in the holobiont of [...] Read more.
The symbiotic relationship between corals and their associated microorganisms is crucial for the health of coral reef eco-environmental systems. Recently, there has been a growing interest in unraveling how the manipulation of symbiont nutrient cycling affects the stress tolerance in the holobiont of coral reefs. However, most studies have primarily focused on coral–Symbiodiniaceae–bacterial interactions as a whole, neglecting the interactions between Symbiodiniaceae and bacteria, which remain largely unexplored. In this study, we proposed a hypothesis that there exists an inner symbiotic loop of Symbiodiniaceae and bacteria within the coral symbiotic loop. We conducted experiments to demonstrate how metabolic exchanges between Symbiodiniaceae and bacteria facilitate the nutritional supply necessary for cellular growth. It was seen that the beneficial bacterium, Ruegeria sp., supplied a nitrogen source to the Symbiodiniaceae strain Durusdinium sp., allowing this dinoflagellate to thrive in a nitrogen-free medium. The Ruegeria sp.–Durusdinium sp. interaction was confirmed through 15N-stable isotope probing–single cell Raman spectroscopy, in which 15N infiltrated into the bacterial cells for intracellular metabolism, and eventually the labeled nitrogen source was traced within the macromolecules of Symbiodiniaceae cells. The investigation into Symbiodiniaceae loop interactions validates our hypothesis and contributes to a comprehensive understanding of the intricate coral holobiont. These findings have the potential to enhance the health of coral reefs in the face of global climate change. Full article
Show Figures

Figure 1

13 pages, 1105 KB  
Article
Resilient Enzymes through Immobilisation: Stable NDP Polyphosphate Phosphotransferase from Ruegeria pomeroyi for Nucleotide Regeneration
by Kristin Hölting, Sebastian Götz, Miriam Aßmann, Paul Bubenheim, Andreas Liese and Jürgen Kuballa
Catalysts 2024, 14(3), 165; https://doi.org/10.3390/catal14030165 - 24 Feb 2024
Cited by 1 | Viewed by 2602
Abstract
Immobilisation plays an important role in the industrial application of enzymes. The stabilisation and reusability of immobilised enzymes reduce the cost of the catalyst and facilitate their use in continuously operated reactors. For this purpose, an applicable type of immobilisation needs to be [...] Read more.
Immobilisation plays an important role in the industrial application of enzymes. The stabilisation and reusability of immobilised enzymes reduce the cost of the catalyst and facilitate their use in continuously operated reactors. For this purpose, an applicable type of immobilisation needs to be identified. In this study, we investigate the conversion of CDP and PolyP to CTP by NDP polyphosphate phosphotransferase 3 from Ruegeria pomeroyi (RpPPK2-3) and describe the covalent immobilisation of RpPPK2-3. In order to select a suitable carrier for the immobilisation of RpPPK2-3, a screening with different amino methacrylate (glutaraldehyde-pre-activated) and epoxy methacrylate carriers was carried out. The epoxy methacrylate carrier ECR8209M (Purolite®) was found to be the most suitable. With a half-life of 462 d when stored at 6 °C and a 50-fold reusability with a 93% residual activity, the immobilised enzyme showed a higher stability compared to the soluble enzyme with a half-life of 0.04 d. Although the half-life of the soluble enzyme could be increased to 32 d by adding PPi, it could not reach the stability of the immobilisate. Due to the resilience of the immobilisate, it is suitable for application in continuous reactor set-ups, e.g., packed-bed reactors. Full article
(This article belongs to the Special Issue Supported Biocatalysts for Sustainable Chemistry)
Show Figures

Graphical abstract

18 pages, 2417 KB  
Article
An Investigation on the Effects of Dietary Vitamin E on Juvenile Sea Urchin (Strongylocentrotus intermedius): Growth, Intestinal Microbiota, Immune Response, and Related Gene Expression
by Min Li, Dan Gou, Panke Gong, Weixiao Di, Lina Wang, Jun Ding, Yaqing Chang and Rantao Zuo
Biology 2023, 12(12), 1523; https://doi.org/10.3390/biology12121523 - 14 Dec 2023
Cited by 9 | Viewed by 2893
Abstract
A 90 d feeding experiment was conducted to investigate the effects of vitamin E (VE) on growth, intestinal microbiota, immune response, and related gene expression of juvenile sea urchin (Strongylocentrotus intermedius). Six dry feeds were made to contain graded levels of [...] Read more.
A 90 d feeding experiment was conducted to investigate the effects of vitamin E (VE) on growth, intestinal microbiota, immune response, and related gene expression of juvenile sea urchin (Strongylocentrotus intermedius). Six dry feeds were made to contain graded levels of VE (78, 105, 152, 235, 302, and 390 mg/kg); these were named E78, E105, E152, E235, E302, and E390, respectively. Dry feed E50 and fresh kelp (HD) were used as the control diets. There were six replicates of cages in each dietary group, and each cage held 20 sea urchins with an initial body weight of approximately 1.50 g. Results exhibited that weight gain rate and gonadosomatic index (GSI) of the sea urchins were not significantly affected by dietary VE ranging from 78 to 390 mg/kg. Sea urchins in the dry feed groups showed poorer growth performance, but significantly higher GSI than those in the fresh kelp groups. The pepsin and lipase activities were not significantly promoted by low or moderate VE, but were inhibited by a high level of VE (302–390 mg/kg), while amylase and cellulase activities were significantly increased by low or moderate VE, with the highest values observed in the E105 and E235 groups, respectively. VE addition at a low dosage (105–152 mg/kg) showed inhibitory effects on immune and antioxidant enzyme activities and expression of inflammation-related genes, but showed no beneficial effects at moderate or high dosage (235–390 mg/kg), while a moderate or relatively higher level of VE (235–302 mg/kg) significantly increased the expression of several immune-related genes. The relative abundance of Proteobacteria, Actinobacteria, Ruegeria, and Maliponia in the intestine of the sea urchins increased with the increase in VE in the dry feeds. On the contrary, the relative abundance of the Firmicutes, Bacteroidetes, Escherichia-Shigella, Bacteroides, and Clostridium sensu stricto 1 gradually decreased as VE content increased. These results indicated that a moderate level of VE (172.5–262.4) can achieve ideal digestive enzyme activities and growth performance, but a relatively higher level of VE (235–302 mg/kg) was beneficial for maintaining the immune and antioxidant capacity of juvenile S. intermedius by regulating the expression of inflammation- and immune-related genes and abundance of some bacteria to a healthy state. Full article
(This article belongs to the Special Issue Current Advances in Echinoderm Research)
Show Figures

Figure 1

17 pages, 3966 KB  
Article
Effect of Fly Maggot Protein as Dietary on Growth and Intestinal Microbial Community of Pacific White Shrimp Litopenaeus vannamei
by Xintao Li, Lishi Yang, Shigui Jiang, Falin Zhou, Song Jiang, Yundong Li, Xu Chen, Qibin Yang, Yafei Duan and Jianhua Huang
Biology 2023, 12(11), 1433; https://doi.org/10.3390/biology12111433 - 15 Nov 2023
Cited by 6 | Viewed by 2730
Abstract
As the intensive development of aquaculture persists, the demand for fishmeal continues to grow; however, since fishery resources are limited, the price of fishmeal remains high. Therefore, there is an urgent need to develop new sources of protein. They are rich in proteins, [...] Read more.
As the intensive development of aquaculture persists, the demand for fishmeal continues to grow; however, since fishery resources are limited, the price of fishmeal remains high. Therefore, there is an urgent need to develop new sources of protein. They are rich in proteins, fatty acids, amino acids, chitin, vitamins, minerals, and antibacterial substances. Maggot meal-based diet is an ideal source of high-quality animal protein and a new type of protein-based immune enhancer with good application prospects in animal husbandry and aquaculture. In the present study, we investigated the effects of three different diets containing maggot protein on the growth and intestinal microflora of Litopenaeus vannamei. The shrimp were fed either a control feed (no fly maggot protein added), FM feed (compound feed with 30% fresh fly maggot protein added), FF feed (fermented fly maggot protein), or HT feed (high-temperature pelleted fly maggot protein) for eight weeks. The results showed that fresh fly maggot protein in the feed was detrimental to shrimp growth, whereas fermented and high-temperature-pelleted fly maggot protein improved shrimp growth and survival. The effects of different fly maggot protein treatments on the intestinal microbiota of L. vannamei also varied. Fermented fly maggot protein feed and high-temperature-pelleted fly maggot protein feed increased the relative abundance of Ruegeria and Pseudomonas, which increased the abundance of beneficial bacteria and thus inhibited the growth of harmful bacteria. In contrast, fresh fly maggot proteins alter the intestinal microbiome, disrupting symbiotic relationships between bacteria, and causing invasion by Vibrio and antibiotic-resistant bacteria. These results suggest that fresh fly maggot proteins affect the composition of intestinal microorganisms, which is detrimental to the intestinal tract of L. vannamei, whereas fermented fly maggot protein feed affected the growth of L. vannamei positively by improving the composition of intestinal microorganisms. Full article
Show Figures

Figure 1

Back to TopTop