Sign in to use this feature.

Years

Between: -

Subjects

remove_circle_outline
remove_circle_outline
remove_circle_outline
remove_circle_outline

Journals

Article Types

Countries / Regions

Search Results (14)

Search Parameters:
Keywords = RTKi

Order results
Result details
Results per page
Select all
Export citation of selected articles as:
39 pages, 2307 KB  
Review
Repurposing the Tyrosine Kinase Inhibitors Targeting FGFR and VEGFR Pathways for Cancer Therapy: A Comprehensive Review
by Sergei Boichuk and Tatyana Gessel
Cancers 2025, 17(20), 3354; https://doi.org/10.3390/cancers17203354 - 17 Oct 2025
Cited by 2 | Viewed by 2164
Abstract
Resistance to conventional anti-tumor drugs is one of the significant challenges in oncology, responsible for treatment failure and patient death. Introduction of the targeted drugs (e.g., small molecule tyrosine kinase inhibitors (TKIs) and monoclonal antibodies) in cancer therapy significantly improved overall survival (OS) [...] Read more.
Resistance to conventional anti-tumor drugs is one of the significant challenges in oncology, responsible for treatment failure and patient death. Introduction of the targeted drugs (e.g., small molecule tyrosine kinase inhibitors (TKIs) and monoclonal antibodies) in cancer therapy significantly improved overall survival (OS) and progression-free survival (PFS) rates for selected groups of cancer patients and delayed the progression of advanced forms of human malignancies. However, the development of secondary resistance to the targeted drugs remains an unbeatable obstacle to a successful outcome in the long run, thereby making prognosis unfavorable for cancer patients with advanced, recurrent, and metastatic forms of disease. The review focuses on several mechanisms that regulate cancer resistance to conventional chemotherapies. This includes the upregulation of main types of ABC transporters (e.g., ABCB1, ABCC1, and ABCG2), which provides the efflux of chemotherapeutic agents from cancer cells. Additionally, the activation of diverse DNA damage repair (DDR) pathways, epithelial-to-mesenchymal transition (EMT), and the population of cancer stem cells (CSCs) are also discussed in detail, thereby illustrating the diverse molecular mechanisms of cancer sensitivity to chemotherapies. Recently, several TKIs, including those that were initially developed to specifically target FGFR and VEGFR pathways, have also been reported to exhibit “off-target” effects by interacting with ABC transporters and inhibiting their function. This, in turn, illustrates their potency in retaining chemotherapeutic agents within cancer cells and possessing a chemosensitizing function. Of note, FGFR and VEGFR inhibitors may behave as inhibitors or substrates of ABC transporters, depending on the expression of specific pumps and affinity for them, concentrations, and types of co-administered agents, thereby disclosing the complexity of this scenario. Additionally, the aforementioned RTKI can interfere with the other molecular mechanisms regulating tumor sensitivity to conventional chemotherapies, including the regulation of diverse DDR pathways, EMT, and the population of CSCs. Thereby, the aforementioned “off-target” functions of FGFR and VEGFR inhibitors can open novel approaches towards anti-cancer therapies and strategies aimed at counteracting cancer multidrug resistance (MDR), which is important especially as second- or third-line treatments in patients who have progressed on modern chemotherapeutic regimens. Notably, the strategy of using TKIs to potentiate the clinical efficacy of chemotherapies can extend beyond inhibitors of FGFR and VEGFR signaling pathways, thereby providing a rationale for repurposing existing TKIs as an attractive therapeutic approach to overcome cancer chemoresistance. Full article
Show Figures

Figure 1

23 pages, 5206 KB  
Article
Fibroblast Growth Factor 2 (FGF2) Activates Vascular Endothelial Growth Factor (VEGF) Signaling in Gastrointestinal Stromal Tumors (GIST): An Autocrine Mechanism Contributing to Imatinib Mesylate (IM) Resistance
by Sergei Boichuk, Pavel Dunaev, Aigul Galembikova and Elena Valeeva
Cancers 2024, 16(17), 3103; https://doi.org/10.3390/cancers16173103 - 7 Sep 2024
Cited by 9 | Viewed by 2991
Abstract
We showed previously that the autocrine activation of the FGFR-mediated pathway in GIST lacking secondary KIT mutations was a result of the inhibition of KIT signaling. We show here that the FGF2/FGFR pathway regulates VEGF-A/VEGFR signaling in IM-resistant GIST cells. Indeed, recombinant FGF2 [...] Read more.
We showed previously that the autocrine activation of the FGFR-mediated pathway in GIST lacking secondary KIT mutations was a result of the inhibition of KIT signaling. We show here that the FGF2/FGFR pathway regulates VEGF-A/VEGFR signaling in IM-resistant GIST cells. Indeed, recombinant FGF2 increased the production of VEGF-A by IM-naive and resistant GIST cells. VEGF-A production was also increased in KIT-inhibited GIST, whereas the neutralization of FGF2 by anti-FGF2 mAb attenuated VEGFR signaling. Of note, BGJ 398, pan FGFR inhibitor, effectively and time-dependently inhibited VEGFR signaling in IM-resistant GIST T-1R cells, thereby revealing the regulatory role of the FGFR pathway in VEGFR signaling for this particular GIST cell line. This also resulted in significant synergy between BGJ 398 and VEGFR inhibitors (i.e., sunitinib and regorafenib) by enhancing their pro-apoptotic and anti-proliferative activities. The high potency of the combined use of VEGFR and FGFR inhibitors in IM-resistant GISTs was revealed by the impressive synergy scores observed for regorafenib or sunitinib and BGJ 398. Moreover, FGFR1/2 and VEGFR1/2 were co-localized in IM-resistant GIST T-1R cells, and the direct interaction between the aforementioned RTKs was confirmed by co-immunoprecipitation. In contrast, IM-resistant GIST 430 cells expressed lower basal levels of FGF2 and VEGF-A. Despite the increased expression VEGFR1 and FGFR1/2 in GIST 430 cells, these RTKs were not co-localized and co-immunoprecipitated. Moreover, no synergy between FGFR and VEGFR inhibitors was observed for the IM-resistant GIST 430 cell line. Collectively, the dual targeting of FGFR and VEGFR pathways in IM-resistant GISTs is not limited to the synergistic anti-angiogenic treatment effects. The dual inhibition of FGFR and VEGFR pathways in IM-resistant GISTs potentiates the proapoptotic and anti-proliferative activities of the corresponding RTKi. Mechanistically, the FGF2-induced activation of the FGFR pathway turns on VEGFR signaling via the overproduction of VEGF-A, induces the interaction between FGFR1/2 and VEGFR1, and thereby renders cancer cells highly sensitive to the dual inhibition of the aforementioned RTKs. Thus, our data uncovers the novel mechanism of the cross-talk between the aforementioned RTKs in IM-resistant GISTs lacking secondary KIT mutations and suggests that the dual blockade of FGFR and VEGFR signaling might be an effective treatment strategy for patients with GIST-acquired IM resistance via KIT-independent mechanisms. Full article
Show Figures

Figure 1

28 pages, 1692 KB  
Review
Exploring the Spectrum of VEGF Inhibitors’ Toxicities from Systemic to Intra-Vitreal Usage in Medical Practice
by Mariachiara Santorsola, Maurizio Capuozzo, Guglielmo Nasti, Francesco Sabbatino, Annabella Di Mauro, Giordana Di Mauro, Gianluca Vanni, Piera Maiolino, Marco Correra, Vincenza Granata, Oreste Gualillo, Massimiliano Berretta and Alessandro Ottaiano
Cancers 2024, 16(2), 350; https://doi.org/10.3390/cancers16020350 - 13 Jan 2024
Cited by 19 | Viewed by 7629
Abstract
The use of Vascular Endothelial Growth Factor inhibitors (VEGFi) has become prevalent in the field of medicine, given the high incidence of various pathological conditions necessitating VEGF inhibition within the general population. These conditions encompass a range of advanced neoplasms, such as colorectal [...] Read more.
The use of Vascular Endothelial Growth Factor inhibitors (VEGFi) has become prevalent in the field of medicine, given the high incidence of various pathological conditions necessitating VEGF inhibition within the general population. These conditions encompass a range of advanced neoplasms, such as colorectal cancer, non-small cell lung cancer, renal cancer, ovarian cancer, and others, along with ocular diseases. The utilization of VEGFi is not without potential risks and adverse effects, requiring healthcare providers to be well-prepared for identification and management. VEGFi can be broadly categorized into two groups: antibodies or chimeric proteins that specifically target VEGF (bevacizumab, ramucirumab, aflibercept, ranibizumab, and brolucizumab) and non-selective and selective small molecules (sunitinib, sorafenib, cabozantinib, lenvatinib, regorafenib, etc.) designed to impede intracellular signaling of the VEGF receptor (RTKi, receptor tyrosine kinase inhibitors). The presentation and mechanisms of adverse effects resulting from VEGFi depend primarily on this distinction and the route of drug administration (systemic or intra-vitreal). This review provides a thorough examination of the causes, recognition, management, and preventive strategies for VEGFi toxicities with the goal of offering support to oncologists in both clinical practice and the design of clinical trials. Full article
(This article belongs to the Section Cancer Survivorship and Quality of Life)
Show Figures

Figure 1

26 pages, 6313 KB  
Article
Unraveling the Mechanisms of Sensitivity to Anti-FGF Therapies in Imatinib-Resistant Gastrointestinal Stromal Tumors (GIST) Lacking Secondary KIT Mutations
by Sergei Boichuk, Pavel Dunaev, Vera Skripova, Aigul Galembikova, Firyuza Bikinieva, Elena Shagimardanova, Guzel Gazizova, Ruslan Deviatiiarov, Elena Valeeva, Ekaterina Mikheeva, Maria Vasilyeva, Pavel Kopnin, Vladimir Strelnikov and Ramziya Kiyamova
Cancers 2023, 15(22), 5354; https://doi.org/10.3390/cancers15225354 - 9 Nov 2023
Cited by 9 | Viewed by 2715
Abstract
We showed previously that inhibition of KIT signaling in GISTs activates FGFR-signaling pathway rendering cancer cells resistant to receptor tyrosine kinase inhibitor (RTKi) imatinib mesylate (IM) (Gleevec) despite of absence of secondary KIT mutations and thereby illustrating a rationale for the combined (e.g., [...] Read more.
We showed previously that inhibition of KIT signaling in GISTs activates FGFR-signaling pathway rendering cancer cells resistant to receptor tyrosine kinase inhibitor (RTKi) imatinib mesylate (IM) (Gleevec) despite of absence of secondary KIT mutations and thereby illustrating a rationale for the combined (e.g., KIT- and FGFR-targeted) therapies. We show here that long-term culture of IM-resistant GISTs (GIST-R1) with IM substantially down-regulates KIT expression and induces activation of the FGFR-signaling cascade, evidenced by increased expression of total and phosphorylated forms of FGFR1 and 2, FGF-2, and FRS-2, the well-known adaptor protein of the FGF-signaling cascade. This resulted in activation of both AKT- and MAPK-signaling pathways shown on mRNA and protein levels, and rendered cancer cells highly sensitive to pan-FGFR-inhibitors (BGJ 398, AZD 4547, and TAS-120). Indeed, we observed a significant decrease of IC50 values for BGJ 398 in the GIST subclone (GIST-R2) derived from GIST-R1 cells continuously treated with IM for up to 12 months. An increased sensitivity of GIST-R2 cells to FGFR inhibition was also revealed on the xenograft models, illustrating a substantial (>70%) decrease in tumor size in BGJ 398-treated animals when treated with this pan-FGFR inhibitor. Similarly, an increased intra-tumoral apoptosis as detected by immunohistochemical (IHC)-staining for cleaved caspase-3 on day 5 of the treatment was found. As expected, both BGJ 398 and IM used alone lacked the pro-apoptotic and growth-inhibitory activities on GIST-R1 xenografts, thereby revealing their resistance to these TKis when used alone. Important, the knockdown of FGFR2, and, in much less content, FGF-2, abrogated BGJ 398′s activity against GIST-R2 cells both in vitro and in vivo, thereby illustrating the FGF-2/FGFR2-signaling axis in IM-resistant GISTs as a primary molecular target for this RTKi. Collectively, our data illustrates that continuous inhibition of KIT signaling in IM-resistant GISTs lacking secondary KIT mutations induced clonal heterogeneity of GISTs and resulted in accumulation of cancer cells with overexpressed FGF-2 and FGFR1/2, thereby leading to activation of FGFR-signaling. This in turn rendered these cells extremely sensitive to the pan-FGFR inhibitors used in combination with IM, or even alone, and suggests a rationale to re-evaluate the effectiveness of FGFR-inhibitors in order to improve the second-line therapeutic strategies for selected subgroups of GIST patients (e.g., IM-resistant GISTs lacking secondary KIT mutations and exhibiting the activation of the FGFR-signaling pathway). Full article
Show Figures

Figure 1

26 pages, 1868 KB  
Review
Repurposing of Commercially Existing Molecular Target Therapies to Boost the Clinical Efficacy of Immune Checkpoint Blockade
by Debottam Sinha, Philip Moseley, Xuehan Lu, Quentin Wright, Brian Gabrielli, Ian H. Frazer and Jazmina L. G. Cruz
Cancers 2022, 14(24), 6150; https://doi.org/10.3390/cancers14246150 - 13 Dec 2022
Cited by 4 | Viewed by 3514
Abstract
Immune checkpoint blockade (ICB) is now standard of care for several metastatic epithelial cancers and prolongs life expectancy for a significant fraction of patients. A hostile tumor microenvironment (TME) induced by intrinsic oncogenic signaling induces an immunosuppressive niche that protects the tumor cells, [...] Read more.
Immune checkpoint blockade (ICB) is now standard of care for several metastatic epithelial cancers and prolongs life expectancy for a significant fraction of patients. A hostile tumor microenvironment (TME) induced by intrinsic oncogenic signaling induces an immunosuppressive niche that protects the tumor cells, limiting the durability and efficacy of ICB therapies. Addition of receptor tyrosine kinase inhibitors (RTKi) as potential modulators of an unfavorable local immune environment has resulted in moderate life expectancy improvement. Though the combination strategy of ICB and RTKi has shown significantly better results compared to individual treatment, the benefits and adverse events are additive whereas synergy of benefit would be preferable. There is therefore a need to investigate the potential of inhibitors other than RTKs to reduce malignant cell survival while enhancing anti-tumor immunity. In the last five years, preclinical studies have focused on using small molecule inhibitors targeting cell cycle and DNA damage regulators such as CDK4/6, CHK1 and poly ADP ribosyl polymerase (PARP) to selectively kill tumor cells and enhance cytotoxic immune responses. This review provides a comprehensive overview of the available drugs that attenuate immunosuppression and overcome hostile TME that could be used to boost FDA-approved ICB efficacy in the near future. Full article
Show Figures

Figure 1

17 pages, 5152 KB  
Article
ATRX-Deficient High-Grade Glioma Cells Exhibit Increased Sensitivity to RTK and PDGFR Inhibitors
by David Pladevall-Morera, María Castejón-Griñán, Paula Aguilera, Karina Gaardahl, Andreas Ingham, Jacqueline A. Brosnan-Cashman, Alan K. Meeker and Andres J. Lopez-Contreras
Cancers 2022, 14(7), 1790; https://doi.org/10.3390/cancers14071790 - 31 Mar 2022
Cited by 8 | Viewed by 5044
Abstract
High-grade glioma, including anaplastic astrocytoma and glioblastoma (GBM) patients, have a poor prognosis due to the lack of effective treatments. Therefore, the development of new therapeutic strategies to treat these gliomas is urgently required. Given that high-grade gliomas frequently harbor mutations in the [...] Read more.
High-grade glioma, including anaplastic astrocytoma and glioblastoma (GBM) patients, have a poor prognosis due to the lack of effective treatments. Therefore, the development of new therapeutic strategies to treat these gliomas is urgently required. Given that high-grade gliomas frequently harbor mutations in the SNF2 family chromatin remodeler ATRX, we performed a screen to identify FDA-approved drugs that are toxic to ATRX-deficient cells. Our findings reveal that multi-targeted receptor tyrosine kinase (RTK) and platelet-derived growth factor receptor (PDGFR) inhibitors cause higher cellular toxicity in high-grade glioma ATRX-deficient cells. Furthermore, we demonstrate that a combinatorial treatment of RTKi with temozolomide (TMZ)–the current standard of care treatment for GBM patients–causes pronounced toxicity in ATRX-deficient high-grade glioma cells. Our findings suggest that combinatorial treatments with TMZ and RTKi may increase the therapeutic window of opportunity in patients who suffer high-grade gliomas with ATRX mutations. Thus, we recommend incorporating the ATRX status into the analyses of clinical trials with RTKi and PDGFRi. Full article
(This article belongs to the Special Issue Genomic Instability in Tumor Evolution and Therapy Response)
Show Figures

Figure 1

27 pages, 1473 KB  
Review
Mitochondrial Determinants of Anti-Cancer Drug-Induced Cardiotoxicity
by Carmine Rocca, Ernestina Marianna De Francesco, Teresa Pasqua, Maria Concetta Granieri, Anna De Bartolo, Maria Eugenia Gallo Cantafio, Maria Grazia Muoio, Massimo Gentile, Antonino Neri, Tommaso Angelone, Giuseppe Viglietto and Nicola Amodio
Biomedicines 2022, 10(3), 520; https://doi.org/10.3390/biomedicines10030520 - 22 Feb 2022
Cited by 33 | Viewed by 6550
Abstract
Mitochondria are key organelles for the maintenance of myocardial tissue homeostasis, playing a pivotal role in adenosine triphosphate (ATP) production, calcium signaling, redox homeostasis, and thermogenesis, as well as in the regulation of crucial pathways involved in cell survival. On this basis, it [...] Read more.
Mitochondria are key organelles for the maintenance of myocardial tissue homeostasis, playing a pivotal role in adenosine triphosphate (ATP) production, calcium signaling, redox homeostasis, and thermogenesis, as well as in the regulation of crucial pathways involved in cell survival. On this basis, it is not surprising that structural and functional impairments of mitochondria can lead to contractile dysfunction, and have been widely implicated in the onset of diverse cardiovascular diseases, including ischemic cardiomyopathy, heart failure, and stroke. Several studies support mitochondrial targets as major determinants of the cardiotoxic effects triggered by an increasing number of chemotherapeutic agents used for both solid and hematological tumors. Mitochondrial toxicity induced by such anticancer therapeutics is due to different mechanisms, generally altering the mitochondrial respiratory chain, energy production, and mitochondrial dynamics, or inducing mitochondrial oxidative/nitrative stress, eventually culminating in cell death. The present review summarizes key mitochondrial processes mediating the cardiotoxic effects of anti-neoplastic drugs, with a specific focus on anthracyclines (ANTs), receptor tyrosine kinase inhibitors (RTKIs) and proteasome inhibitors (PIs). Full article
(This article belongs to the Special Issue Cellular Mechanisms of Cardiovascular Disease)
Show Figures

Figure 1

20 pages, 310 KB  
Review
Enhancing the Potential of Immunotherapy in Paediatric Sarcomas: Breaking the Immunosuppressive Barrier with Receptor Tyrosine Kinase Inhibitors
by Emmy D. G. Fleuren, Rachael L. Terry, Deborah Meyran, Natacha Omer, Joseph A. Trapani, Michelle Haber, Paul J. Neeson and Paul G. Ekert
Biomedicines 2021, 9(12), 1798; https://doi.org/10.3390/biomedicines9121798 - 30 Nov 2021
Cited by 9 | Viewed by 2992
Abstract
Despite aggressive surgery, chemotherapy, and radiotherapy, survival of children and adolescents and young adults (AYAs) with sarcoma has not improved significantly in the past four decades. Immune checkpoint inhibitors (ICIs) are an exciting type of immunotherapy that offer new opportunities for the treatment [...] Read more.
Despite aggressive surgery, chemotherapy, and radiotherapy, survival of children and adolescents and young adults (AYAs) with sarcoma has not improved significantly in the past four decades. Immune checkpoint inhibitors (ICIs) are an exciting type of immunotherapy that offer new opportunities for the treatment of paediatric and AYA sarcomas. However, to date, most children do not derive a benefit from this type of treatment as a monotherapy. The immunosuppressive tumour microenvironment is a major barrier limiting their efficacy. Combinations of ICIs, such as anti-PD-1 therapy, with targeted molecular therapies that have immunomodulatory properties may be the key to breaking through immunosuppressive barriers and improving patient outcomes. Preclinical studies have indicated that several receptor tyrosine kinase inhibitors (RTKi) can alter the tumour microenvironment and boost the efficacy of anti-PD-1 therapy. A number of these combinations have entered phase-1/2 clinical trials, mostly in adults, and in most instances have shown efficacy with manageable side-effects. In this review, we discuss the status of ICI therapy in paediatric and AYA sarcomas and the rationale for co-treatment with RTKis. We highlight new opportunities for the integration of ICI therapy with RTK inhibitors, to improve outcomes for children with sarcoma. Full article
(This article belongs to the Special Issue Pathogenic Mechanisms and Novel Therapeutic Approaches for Sarcomas)
16 pages, 2542 KB  
Article
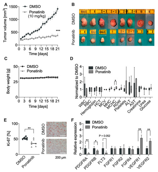
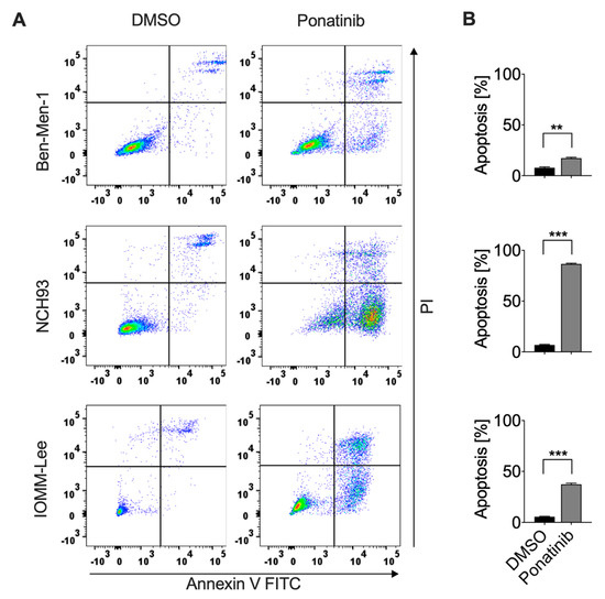
Receptor-Tyrosine Kinase Inhibitor Ponatinib Inhibits Meningioma Growth In Vitro and In Vivo
by Tao Yu, Junguo Cao, Montadar Alaa Eddine, Mahmoud Moustafa, Andreas Mock, Cihan Erkut, Amir Abdollahi, Rolf Warta, Andreas Unterberg, Christel Herold-Mende and Gerhard Jungwirth
Cancers 2021, 13(23), 5898; https://doi.org/10.3390/cancers13235898 - 24 Nov 2021
Cited by 10 | Viewed by 4002
Abstract
To date, there is no standard-of-care systemic therapy for the treatment of aggressive meningiomas. Receptor tyrosine kinases (RTK) are frequently expressed in aggressive meningiomas and are associated with poor survival. Ponatinib is a FDA- and EMA-approved RTK inhibitor and its efficacy in meningioma [...] Read more.
To date, there is no standard-of-care systemic therapy for the treatment of aggressive meningiomas. Receptor tyrosine kinases (RTK) are frequently expressed in aggressive meningiomas and are associated with poor survival. Ponatinib is a FDA- and EMA-approved RTK inhibitor and its efficacy in meningioma has not been studied so far. Therefore, we investigated ponatinib as a potential drug candidate against meningioma. Cell viability and cell proliferation of ponatinib-treated meningioma cells were assessed using crystal violet assay, manual counting and BrdU assay. Treated meningioma cell lines were subjected to flow cytometry to evaluate the effects on cell cycle and apoptosis. Meningioma-bearing mice were treated with ponatinib to examine antitumor effects in vivo. qPCR was performed to assess the mRNA levels of tyrosine kinase receptors after ponatinib treatment. Full-length cDNA sequencing was carried out to assess differential gene expression. IC50 values of ponatinib were between 171.2 and 341.9 nM in three meningioma cell lines. Ponatinib induced G0/G1 cell cycle arrest and subsequently led to an accumulation of cells in the subG1-phase. A significant induction of apoptosis was observed in vitro. In vivo, ponatinib inhibited meningioma growth by 72.6%. Mechanistically, this was associated with downregulation of PDGFRA/B and FLT3 mRNA levels, and mitochondrial dysfunction. Taken together, ponatinib is a promising candidate for targeted therapy in the treatment of aggressive meningioma. Full article
Show Figures

Figure 1

13 pages, 3169 KB  
Article
Small Molecule Inhibitors of MERTK and FLT3 Induce Cell Cycle Arrest in Human CD8+ T Cells
by Richard M. Powell, Marlies J. W. Peeters, Anne Rahbech, Pia Aehnlich, Tina Seremet and Per thor Straten
Vaccines 2021, 9(11), 1294; https://doi.org/10.3390/vaccines9111294 - 8 Nov 2021
Cited by 5 | Viewed by 3399
Abstract
There is an increasing interest in the development of Receptor Tyrosine Kinases inhibitors (RTKIs) for cancer treatment, as dysregulation of RTK expression can govern oncogenesis. Among the newer generations of RTKIs, many target Mer Tyrosine Kinase (MERTK) and Fms related RTK 3 (FLT3). [...] Read more.
There is an increasing interest in the development of Receptor Tyrosine Kinases inhibitors (RTKIs) for cancer treatment, as dysregulation of RTK expression can govern oncogenesis. Among the newer generations of RTKIs, many target Mer Tyrosine Kinase (MERTK) and Fms related RTK 3 (FLT3). Next to being overexpressed in many cancers, MERTK and FLT3 have important roles in immune cell development and function. In this study, we address how the new generation and potent RTKIs of MERTK/FLT3 affect human primary CD8+ T cell function. Using ex vivo T cell receptor (TCR)-activated CD8+ T cells, we demonstrate that use of dual MERTK/FLT3 inhibitor UNC2025 restricts CD8+ T proliferation at the G2 phase, at least in part by modulation of mTOR signaling. Cytokine production and activation remain largely unaffected. Finally, we show that activated CD8+ T cells express FLT3 from day two post activation, and FLT3 inhibition with AC220 (quizartinib) or siRNA-mediated knockdown affects cell cycle kinetics. These results signify that caution is needed when using potent RTKIs in the context of antitumor immune responses. Full article
(This article belongs to the Special Issue Latest Advances in Molecular and Cellular Immunotherapy)
Show Figures

Figure 1

50 pages, 10628 KB  
Review
Novel Receptor Tyrosine Kinase Pathway Inhibitors for Targeted Radionuclide Therapy of Glioblastoma
by Julie Bolcaen, Shankari Nair, Cathryn H. S. Driver, Tebatso M. G. Boshomane, Thomas Ebenhan and Charlot Vandevoorde
Pharmaceuticals 2021, 14(7), 626; https://doi.org/10.3390/ph14070626 - 29 Jun 2021
Cited by 19 | Viewed by 8341
Abstract
Glioblastoma (GB) remains the most fatal brain tumor characterized by a high infiltration rate and treatment resistance. Overexpression and/or mutation of receptor tyrosine kinases is common in GB, which subsequently leads to the activation of many downstream pathways that have a critical impact [...] Read more.
Glioblastoma (GB) remains the most fatal brain tumor characterized by a high infiltration rate and treatment resistance. Overexpression and/or mutation of receptor tyrosine kinases is common in GB, which subsequently leads to the activation of many downstream pathways that have a critical impact on tumor progression and therapy resistance. Therefore, receptor tyrosine kinase inhibitors (RTKIs) have been investigated to improve the dismal prognosis of GB in an effort to evolve into a personalized targeted therapy strategy with a better treatment outcome. Numerous RTKIs have been approved in the clinic and several radiopharmaceuticals are part of (pre)clinical trials as a non-invasive method to identify patients who could benefit from RTKI. The latter opens up the scope for theranostic applications. In this review, the present status of RTKIs for the treatment, nuclear imaging and targeted radionuclide therapy of GB is presented. The focus will be on seven tyrosine kinase receptors, based on their central role in GB: EGFR, VEGFR, MET, PDGFR, FGFR, Eph receptor and IGF1R. Finally, by way of analyzing structural and physiological characteristics of the TKIs with promising clinical trial results, four small molecule RTKIs were selected based on their potential to become new therapeutic GB radiopharmaceuticals. Full article
Show Figures

Graphical abstract

13 pages, 1133 KB  
Review
Anti-Angiogenic Therapy: Albumin-Binding Proteins Could Mediate Mechanisms Underlying the Accumulation of Small Molecule Receptor Tyrosine Kinase Inhibitors in Normal Tissues with Potential Harmful Effects on Health
by Nicolae Ghinea
Diseases 2021, 9(2), 28; https://doi.org/10.3390/diseases9020028 - 10 Apr 2021
Cited by 6 | Viewed by 4108
Abstract
Anti-angiogenics currently used in cancer therapy target angiogenesis by two major mechanisms: (i) neutralizing angiogenic factors or their receptors by using macromolecule anti-angiogenic drugs (e.g., therapeutic antibodies), and (ii) blocking intracellularly the activity of receptor tyrosine kinases with small molecule (Mr < [...] Read more.
Anti-angiogenics currently used in cancer therapy target angiogenesis by two major mechanisms: (i) neutralizing angiogenic factors or their receptors by using macromolecule anti-angiogenic drugs (e.g., therapeutic antibodies), and (ii) blocking intracellularly the activity of receptor tyrosine kinases with small molecule (Mr < 1 kDa) inhibitors. Anti-angiogenics halt the growth and spread of cancer, and significantly prolong the disease-free survival of the patients. However, resistance to treatment, insufficient efficacy, and toxicity limit the success of this antivascular therapy. Published evidence suggests that four albumin-binding proteins (ABPs) (gp18, gp30, gp60/albondin, and secreted protein acidic and cysteine-rich (SPARC)) could be responsible for the accumulation of small molecule receptor tyrosine kinase inhibitors (RTKIs) in normal organs and tissues and therefore responsible for the side effects and toxicity associated with this type of cancer therapy. Drawing attention to these studies, this review discusses the possible negative role of albumin as a drug carrier and the rationale for a new strategy for cancer therapy based on follicle-stimulating hormone receptor (FSHR) expressed on the luminal endothelial cell surface of peritumoral blood vessels associated with the major human cancers. This review should be relevant to the audience and the field of cancer therapeutics and angiogenesis/microvascular modulation-based interventions. Full article
(This article belongs to the Section Oncology)
Show Figures

Figure 1

14 pages, 1128 KB  
Review
Small Molecules in the Treatment of Squamous Cell Carcinomas: Focus on Indirubins
by Mirijam Schäfer, Marie Luise Semmler, Thoralf Bernhardt, Tobias Fischer, Vinodh Kakkassery, Robert Ramer, Martin Hein, Sander Bekeschus, Peter Langer, Burkhard Hinz, Steffen Emmert and Lars Boeckmann
Cancers 2021, 13(8), 1770; https://doi.org/10.3390/cancers13081770 - 7 Apr 2021
Cited by 18 | Viewed by 4528
Abstract
Skin cancers are the most common malignancies in the world. Among the most frequent skin cancer entities, squamous cell carcinoma (SCC) ranks second (~20%) after basal cell carcinoma (~77%). In early stages, a complete surgical removal of the affected tissue is carried out [...] Read more.
Skin cancers are the most common malignancies in the world. Among the most frequent skin cancer entities, squamous cell carcinoma (SCC) ranks second (~20%) after basal cell carcinoma (~77%). In early stages, a complete surgical removal of the affected tissue is carried out as standard therapy. To treat advanced and metastatic cancers, targeted therapies with small molecule inhibitors are gaining increasing attention. Small molecules are a heterogeneous group of protein regulators, which are produced by chemical synthesis or fermentation. The majority of them belong to the group of receptor tyrosine kinase inhibitors (RTKIs), which specifically bind to certain RTKs and directly influence the respective signaling pathway. Knowledge of characteristic molecular alterations in certain cancer entities, such as SCC, can help identify tumor-specific substances for targeted therapies. Most frequently, altered genes in SCC include TP53, NOTCH, EGFR, and CCND1. For example, the gene CCND1, which codes for cyclin D1 protein, is upregulated in nearly half of SCC cases and promotes proliferation of affected cells. A treatment with the small molecule 5′-nitroindirubin-monoxime (INO) leads to inhibition of cyclin D1 and thus inhibition of proliferation. As a component of Danggui Longhui Wan, a traditional Chinese medicine, indirubins are used to treat chronic diseases and have been shown to inhibit inflammatory reactions. Indirubins are pharmacologically relevant small molecules with proapoptotic and antiproliferative activity. In this review, we discuss the current literature on indirubin-based small molecules in cancer treatment. A special focus is on the molecular biology of squamous cell carcinomas, their alterations, and how these are rendered susceptible to indirubin-based small molecule inhibitors. The potential molecular mechanisms of the efficacy of indirubins in killing SCC cells will be discussed as well. Full article
(This article belongs to the Special Issue Mechanism Underlying Tumor Relapse and Targeted Treatment Strategies)
Show Figures

Figure 1

17 pages, 1030 KB  
Review
Tyrosine Kinase Inhibitors in Cancer: Breakthrough and Challenges of Targeted Therapy
by Charles Pottier, Margaux Fresnais, Marie Gilon, Guy Jérusalem, Rémi Longuespée and Nor Eddine Sounni
Cancers 2020, 12(3), 731; https://doi.org/10.3390/cancers12030731 - 20 Mar 2020
Cited by 392 | Viewed by 26947
Abstract
Receptor tyrosine kinases (RTKs) are key regulatory signaling proteins governing cancer cell growth and metastasis. During the last two decades, several molecules targeting RTKs were used in oncology as a first or second line therapy in different types of cancer. However, their effectiveness [...] Read more.
Receptor tyrosine kinases (RTKs) are key regulatory signaling proteins governing cancer cell growth and metastasis. During the last two decades, several molecules targeting RTKs were used in oncology as a first or second line therapy in different types of cancer. However, their effectiveness is limited by the appearance of resistance or adverse effects. In this review, we summarize the main features of RTKs and their inhibitors (RTKIs), their current use in oncology, and mechanisms of resistance. We also describe the technological advances of artificial intelligence, chemoproteomics, and microfluidics in elaborating powerful strategies that could be used in providing more efficient and selective small molecules inhibitors of RTKs. Finally, we discuss the interest of therapeutic combination of different RTKIs or with other molecules for personalized treatments, and the challenge for effective combination with less toxic and off-target effects. Full article
(This article belongs to the Special Issue Non-canonical Kinases and Substrates in Cancer Progression)
Show Figures

Figure 1

Back to TopTop