Sign in to use this feature.

Years

Between: -

Subjects

remove_circle_outline
remove_circle_outline
remove_circle_outline
remove_circle_outline
remove_circle_outline
remove_circle_outline
remove_circle_outline

Journals

Article Types

Countries / Regions

Search Results (222)

Search Parameters:
Keywords = RNF149

Order results
Result details
Results per page
Select all
Export citation of selected articles as:
21 pages, 4672 KB  
Article
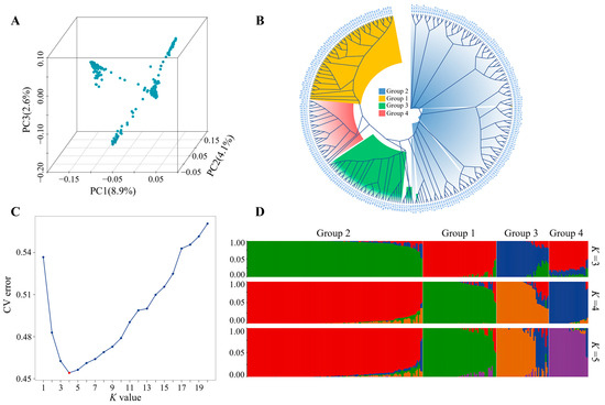
Elucidation of the XX/XY Sex Determination System and Development of a Sex-Linked Molecular Marker in the Freshwater Snail Bellamya purificata
by Yajun Gao, Yanhong Wen, Shaokui Yi, Yong Lin, Jinxia Peng, Xianhui Pan and Xiaoyun Zhou
Animals 2026, 16(6), 916; https://doi.org/10.3390/ani16060916 - 14 Mar 2026
Viewed by 2920
Abstract
The freshwater snail Bellamya purificata is both ecologically and economically significant, exhibiting notable sexual dimorphism in growth and nutritional traits that underscore the importance of breeding of monosex stocks. However, the genetic basis of sex determination remains unclear. Herein, genome-wide association studies (GWASs) [...] Read more.
The freshwater snail Bellamya purificata is both ecologically and economically significant, exhibiting notable sexual dimorphism in growth and nutritional traits that underscore the importance of breeding of monosex stocks. However, the genetic basis of sex determination remains unclear. Herein, genome-wide association studies (GWASs) combined with transcriptomic analysis were conducted to identify sex-linked markers and candidate genes for this species. GWAS generated 571 significantly sex-associated SNPs and 1853 InDels, corresponding to 44 candidate genes. Multiple significant SNP peaks were detected on chromosomes 1 and 2, with mrc2 and mis18bp1 as key candidate genes. A sex-linked InDel marker located within mis18bp1 can distinguish males and females cost-effectively. Genotype analysis of the sex-associated loci revealed that most females were homozygous while males were heterozygous, suggesting that B. purificata has a primarily XX/XY sex determination system. Comparative gonadal transcriptome analyses identified 2996 female-biased and 4281 male-biased genes. Among them, sry, sox8, dmrt1 and dmrt2 may be critical in male sex differentiation, while β-catenin, foxl2, esr1 and nr5a2 may be important in female sex differentiation. Integration of GWAS and transcriptomic data highlighted four pronounced sex-associated candidate genes, including mis18bp1, rnf216, tbx1 and mrc2. These results provide a valuable foundation for elucidating the genetic mechanisms underlying sex determination and for the development of monosex stocks in B. purificata. Full article
(This article belongs to the Special Issue Omics in Economic Aquatic Animals: Second Edition)
Show Figures

Figure 1

25 pages, 9678 KB  
Article
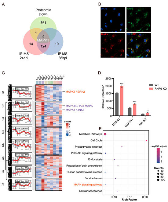
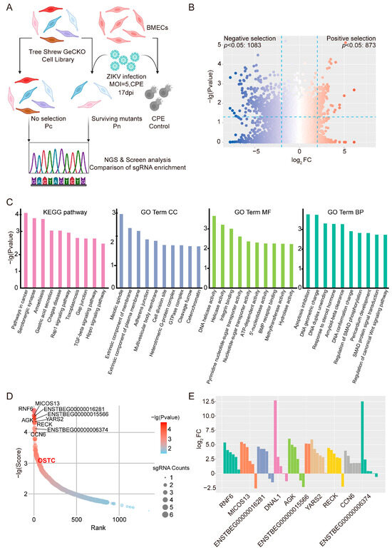
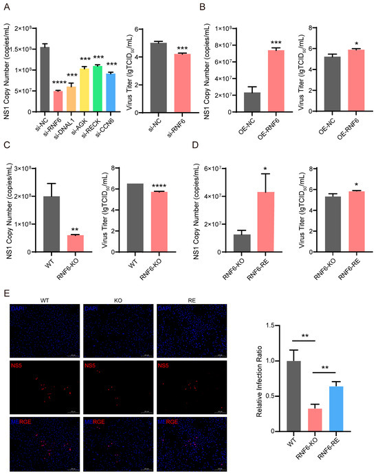
Tree Shrew Genome-Wide CRISPR Screen Identifies RNF6 as a Proviral Host Factor for Zika Virus Replication in Brain Microvascular Endothelial Cells
by Mengdi Qi, Xin Liu, Wenguang Wang, Meili Lu, Qingwei Zeng, Na Li, Yuanyuan Han, Shengtao Fan, Caixia Lu and Jiejie Dai
Viruses 2026, 18(3), 323; https://doi.org/10.3390/v18030323 - 5 Mar 2026
Viewed by 338
Abstract
Zika virus (ZIKV), a unique flavivirus with neurotropic and teratogenic potential, can cross the blood–brain barrier and persist in human brain microvascular endothelial cells (BMECs); however, no approved vaccines or specific antivirals exist, and its barrier-crossing and neuroinvasive mechanisms remain elusive. Innovative strategies [...] Read more.
Zika virus (ZIKV), a unique flavivirus with neurotropic and teratogenic potential, can cross the blood–brain barrier and persist in human brain microvascular endothelial cells (BMECs); however, no approved vaccines or specific antivirals exist, and its barrier-crossing and neuroinvasive mechanisms remain elusive. Innovative strategies to identify additional host factors mediating ZIKV infection could yield key insights and help address these challenges. To uncover novel host factors, we established the first tree shrew (Tupaia belangeri) genome-wide CRISPR/Cas9 knockout (GeCKO) library and performed a screen in BMECs, identifying ring finger protein 6 (RNF6) as a novel proviral factor for ZIKV. ZIKV infection in BMECs was significantly reduced following RNF6 knockout or knockdown but enhanced upon RNF6 overexpression or rescue. Mechanistically, RNF6 interacts with the ZIKV NS5 protein and acts as a potential negative regulator of the type I interferon and MAPK signaling pathways. Evolutionary and structural analyses revealed that RNF6 is highly conserved between humans and tree shrews; molecular docking further identified shared NS5-binding residues (Gln-59, Arg-140), supporting the conserved proviral role of human RNF6 in ZIKV infection. Our findings highlight tree shrew GeCKO screening as an efficient approach for identifying novel host factors and establish RNF6 as a critical proviral factor for ZIKV replication in BMECs, providing new insights into ZIKV neurotropic pathogenesis and informing potential antiviral strategies. Full article
(This article belongs to the Special Issue CRISPR/Cas-Mediated Genome Editing in Viral Research)
Show Figures

Figure 1

18 pages, 1044 KB  
Article
Inflammation and Oxidative-Stress Pathways Are Associated with Idiopathic Sudden Hearing Loss: A Genome-Wide Association Study in 15,494 Japanese Individuals
by Ryosuke Kitoh, Shin-Ya Nishio, Yutaka Takumi and Shin-ichi Usami
Int. J. Mol. Sci. 2026, 27(4), 1836; https://doi.org/10.3390/ijms27041836 - 14 Feb 2026
Viewed by 336
Abstract
The etiology of idiopathic sudden sensorineural hearing loss (iSSNHL) remains unclear, and genome-wide genetic evidence is limited. We conducted a multicenter Japanese case–control genome-wide association study including 192 clinically defined iSSNHL cases and 15,302 controls aged ≥80 years without a history of hearing [...] Read more.
The etiology of idiopathic sudden sensorineural hearing loss (iSSNHL) remains unclear, and genome-wide genetic evidence is limited. We conducted a multicenter Japanese case–control genome-wide association study including 192 clinically defined iSSNHL cases and 15,302 controls aged ≥80 years without a history of hearing loss. After cross-platform SNP harmonization and imputation (Eagle/Minimac4), association testing was performed using dosage-based logistic regression in PLINK 2.0, adjusting for sex and principal components (PC1–PC10). Gene- and pathway-level analyses were conducted using MAGMA and the PANTHER overrepresentation test. Genomic inflation was modest (λ_GC = 1.04). Eight loci reached genome-wide significance (p < 5 × 10−8), led by FHIT, with additional loci near LHX2, TRMT1L, MEGF10, SPATS1, SAMD5, MYT1L, and ID4; 21 loci met the suggestive threshold (p < 1 × 10−6). MAGMA identified eight genes at FDR < 0.05 (FHIT, TRMT1L, MEGF10, RNF2, SWT1, VAMP1, TAPBPL, and C9orf3). These findings suggest that immune-inflammatory and cellular stress–homeostasis mechanisms may contribute to iSSNHL susceptibility and provide candidate loci for future replication and functional studies. Full article
(This article belongs to the Section Molecular Genetics and Genomics)
Show Figures

Figure 1

33 pages, 1708 KB  
Review
Tankyrases and Their Binding Proteins: Origins of Their Roles in Diverse Cellular Pathways
by Nafiseh Chalabi Hagkarim and Roger J. Grand
Cells 2026, 15(4), 348; https://doi.org/10.3390/cells15040348 - 14 Feb 2026
Viewed by 662
Abstract
Tankyrases (TNKS1 and TNKS2) are multifunctional enzymes of the poly(ADP-ribose) polymerase (PARP) family that regulate cellular homeostasis by catalyzing poly(ADP-ribosyl)ation and stabilizing protein–protein interactions through their ankyrin repeat clusters. By engaging with diverse sets of proteins, TNKSs act as central hubs that coordinate [...] Read more.
Tankyrases (TNKS1 and TNKS2) are multifunctional enzymes of the poly(ADP-ribose) polymerase (PARP) family that regulate cellular homeostasis by catalyzing poly(ADP-ribosyl)ation and stabilizing protein–protein interactions through their ankyrin repeat clusters. By engaging with diverse sets of proteins, TNKSs act as central hubs that coordinate signaling and metabolic pathways. In this review, we discuss how TNKS –protein interactions underpin their roles across multiple biological pathways, including Wnt/β-catenin, YAP and SRC signaling, mTORC1 signaling, DNA damage repair (via PARP crosstalk and recruitment of repair factors), telomere maintenance, cell-cycle regulation, glucose metabolism, cytoskeleton rearrangement, autophagy, proteasomal degradation, and apoptosis. We highlight the structural basis of these interactions, emphasizing ankyrin repeat domain recognition motifs and the consequences of TNKS-mediated PARylation on protein stability and localization. By integrating findings from oncology, virology, and metabolism, we illustrate how TNKS functions as a nodal regulator linking genome stability, signaling fidelity, and metabolic control. The interplay between TNKS and these varied pathways is essential for the well-being of the organism, with its dysregulation having severe biological and clinical consequences, which are discussed here. Finally, we consider therapeutic implications of disrupting TNKS–protein interactions, with particular attention paid to selective small-molecule inhibitors and their translational potential in cancer, viral infections, and degenerative diseases. Full article
(This article belongs to the Section Cell Signaling)
Show Figures

Figure 1

21 pages, 3413 KB  
Article
The Whole Transcriptome Sequencing Profile of Serum-Derived Exosomes and Potential Pathophysiology of Age-Related Hearing Loss
by Guijun Yang, Zhongqin Xie, Yu Huang, Jing Ke, Ziyi Tang, Zhiji Chen, Shaojing Kuang, Feixian Li, Huan Luo, Qin Lai, Bo Wang, Juhong Zhang and Wei Yuan
Diagnostics 2026, 16(2), 248; https://doi.org/10.3390/diagnostics16020248 - 12 Jan 2026
Viewed by 602
Abstract
Objectives: To systematically analyze the expression profiles of long non-coding RNAs (lncRNAs) in serum-derived exosomes from patients with age-related hearing loss (ARHL), and to further identify key regulatory lncRNAs involved in the pathogenesis and progression of ARHL. Methods: Peripheral blood samples were collected [...] Read more.
Objectives: To systematically analyze the expression profiles of long non-coding RNAs (lncRNAs) in serum-derived exosomes from patients with age-related hearing loss (ARHL), and to further identify key regulatory lncRNAs involved in the pathogenesis and progression of ARHL. Methods: Peripheral blood samples were collected from patients with ARHL and age-matched normal-hearing controls. Serum was separated and exosomes were extracted. The exosomes were identified by nanoparticle tracking analysis (NTA), transmission electron microscopy (TEM), and Western blot. Subsequently, total RNA was extracted from the purified exosomes for lncRNA transcriptome sequencing. Based on the sequencing results, we identified differentially expressed lncRNAs and mRNAs and conducted multi-dimensional functional analysis, including Gene Ontology (GO), Kyoto Encyclopedia of Genes and Genomes (KEGG), Reactome pathway database (Reactome), and Disease Ontology (DO). Finally, four key mRNAs (THAP2, ZNF225, MED12, and RNF141) and four differentially expressed lncRNAs (DE-lncRNAs), namely MSTRG.150961.7, ENSG00000273015, MSTRG.336598.1, and ENSG00000273493, were experimentally verified by quantitative real-time polymerase chain reaction (RT-qPCR) technology. Results: Exosomes were successfully isolated from serum and confirmed by particle size, morphological examination, and the expression of exosome-labeled proteins. A total of 2874 DE-lncRNAs were identified, among which 988 were downregulated and 1886 were upregulated. Similarly, 2132 DE-mRNAs were detected, among which 882 were downregulated and 1250 were upregulated. GO analysis revealed significant enrichment in biological processes such as “phospholipid binding”, “phosphatidylinositol binding”, “phosphatase binding”, “phosphatidylinositol bisphosphate binding”, “phosphatidylinositol-4,5-bisphosphate binding”, “phosphatidylinositol-3,5-bisphosphate phosphatase activity”. KEGG is significantly enriched in signaling pathways including “Wnt signaling pathway”, “Hippo signaling pathway”, “Cushing syndrome”, and “Nucleocytoplasmic transport”. The functional annotations of Reactome were significantly enriched in biomolecular pathways including “tRNA processing”, “Cellular response to heat stress”, “Extra-nuclear estrogen signaling”, “Metabolism of non-coding RNA”, and “CTNNB1 T41 mutants aren’t phosphorylated”. DO is significantly enriched in diseases or pathological conditions such as “hepatitis”, “bacterial infectious disease”, “cystic fibrosis”, and “vasculitis”. Conclusions:THAP2, ZNF225, MED12, and RNF141 may serve as potential candidate biomarker for ARHL. Additionally, lncRNA MSTRG.150961.7, lncRNA MSTRG.336598.1, and lncRNA ENSG00000273493 may play significant roles in the pathogenesis of this condition. Full article
Show Figures

Figure 1

17 pages, 555 KB  
Article
New Candidate Genes for a Chicken Pectoralis Muscle Weight QTL Identified by a Hypothesis-Free Integrative Genetic Approach
by Akihiro Furuta and Akira Ishikawa
Genes 2026, 17(1), 62; https://doi.org/10.3390/genes17010062 - 5 Jan 2026
Cited by 1 | Viewed by 653
Abstract
Background/Objectives: Identifying candidate genes underlying quantitative trait loci (QTL) in poultry has traditionally required labor-intensive positional cloning. Previous studies using an F2 population derived from native Japanese Nagoya (NAG) and White Plymouth Rock (WPR) breeds revealed a major QTL on chromosome [...] Read more.
Background/Objectives: Identifying candidate genes underlying quantitative trait loci (QTL) in poultry has traditionally required labor-intensive positional cloning. Previous studies using an F2 population derived from native Japanese Nagoya (NAG) and White Plymouth Rock (WPR) breeds revealed a major QTL on chromosome 2 affecting 3-week body weight and 4-week pectoralis muscle weight. This study aimed to identify candidate genes for this QTL using a hypothesis-free integrative genetic approach. Methods: We employed a multi-step analytical framework combining QTL remapping, transcriptome analysis, gene enrichment analysis, haplotype frequency comparison, and correlation analysis. QTL remapping was performed using individual traits and their first principal component (PC1) in 239 F2 chickens. RNA-sequencing (RNA-seq) of liver tissue was conducted for F2 individuals with extreme PC1 scores, followed by reverse transcription quantitative polymerase chain reaction (RT-qPCR) validation. Results: QTL remapping refined the 95% confidence interval to a chromosome 2 region containing 329 genes. RNA-seq analysis identified 23 differentially expressed genes (DEGs) within this interval. Although gene enrichment analysis initially highlighted GATA binding protein 6 (GATA6) as a potential candidate, RT-qPCR in NAG, WPR, and F1 chickens showed no significant expression differences, excluding GATA6. Haplotype frequency and correlation analyses prioritized cadherin-17 (CDH17) as the strongest candidate gene and ring finger protein 151 (RNF151) as a secondary candidate. Conclusions: Our hypothesis-free integrative approach effectively refined candidate genes for a chromosome 2 QTL influencing early growth and pectoralis muscle weight. CDH17 and RNF151 represent promising targets for functional validation and may support marker-assisted selection to improve muscle-related traits in chickens. Full article
(This article belongs to the Section Animal Genetics and Genomics)
Show Figures

Figure 1

28 pages, 3277 KB  
Article
Conditional Variational AutoEncoder to Predict Suitable Conditions for Hydrogenation Reactions
by Daniyar Mazitov, Timur Gimadiev, Assima Poyezzhayeva, Valentina Afonina and Timur Madzhidov
Molecules 2026, 31(1), 75; https://doi.org/10.3390/molecules31010075 - 24 Dec 2025
Viewed by 718
Abstract
Reaction conditions (RCs) are a crucial part of reaction definition, and their accurate prediction is an important component of chemical synthesis planning. The existence of multiple combinations of RCs capable of achieving the desired result complicates the task of condition recommendation. Herein, we [...] Read more.
Reaction conditions (RCs) are a crucial part of reaction definition, and their accurate prediction is an important component of chemical synthesis planning. The existence of multiple combinations of RCs capable of achieving the desired result complicates the task of condition recommendation. Herein, we propose a conditional variational autoencoder (CVAE) generative model to predict suitable RCs. The CVAE model has been customized to generate diverse sets of valid conditions, ensuring high flexibility and accuracy, while circumventing the necessity for enumeration or combinatorial search of potential RCs. The efficacy of the CVAE approaches was evaluated using hydrogenation reactions and other H2-mediated reactions, predicting the set of catalysts, additives (acid, base, and catalytic poison), ranges of temperature, and pressure. The CVAE models predicted conditions with different “heads”, each corresponding to specific condition components, and their respective losses. CVAE models were tested on two datasets: a small one containing 31K reactions with 2232 potential conditions’ combinations and a big one having 196K reactions with ~7 × 1042 potential conditions’ combinations to evaluate the model’s ability to predict varying complexity and diversity conditions. To optimize the accuracy of the models, we experimented with three latent distribution variants—Gaussian (g-CVAE), Riemannian Normalizing Flow (rnf-CVAE), and Hyperspherical Uniform (h-CVAE). In our experiments, the h-CVAE model demonstrated robust overall performance, making it the optimal choice for scenarios requiring high accuracy across multiple top-k predictions. Benchmarking analyses demonstrated the high performance of the CVAE models compared to state-of-the-art reaction condition prediction approaches. Full article
Show Figures

Figure 1

15 pages, 5183 KB  
Article
Ring-Finger Protein 126 (RNF126) Promotes Anoikis Resistance and Peritoneal Colonization in Ovarian Cancer
by Anh Duc Vu, Shiori Mori, Kanako Akamatsu, Jun Nakayama and Takeharu Sakamoto
Int. J. Mol. Sci. 2025, 26(24), 12183; https://doi.org/10.3390/ijms262412183 - 18 Dec 2025
Cited by 2 | Viewed by 640
Abstract
Ovarian cancer (OC) represents the most lethal gynecologic malignancy because the majority of patients with OC are diagnosed at advanced stages with peritoneal colonization of OC cells owing to subtle and nonspecific nature of symptoms. Thus, peritoneal colonization-directed therapeutic approaches are urgently needed [...] Read more.
Ovarian cancer (OC) represents the most lethal gynecologic malignancy because the majority of patients with OC are diagnosed at advanced stages with peritoneal colonization of OC cells owing to subtle and nonspecific nature of symptoms. Thus, peritoneal colonization-directed therapeutic approaches are urgently needed for patients with advanced OC. Here, we investigated whether Ring-finger protein 126 (RNF126), an E3 ubiquitin ligase that is aberrantly upregulated in epithelial OC tissues, contributes to the peritoneal colonization of OC. RNF126-depleted OC cells showed comparable proliferation under normal culture conditions but displayed decreased growth under floating (anchorage-independent) conditions in vitro. Further analyses showed that RNF126 promoted anoikis resistance in vitro and increased peritoneal colonization in immunodeficient mice in a RING domain-dependent manner. Mechanistically, RNF126 activated the transcriptional factor NF-κB in OC cells under floating conditions in a RING domain-dependent manner, and this NF-κB activation was essential for anchorage-independent growth and peritoneal colonization of OC cells. Thus, RNF126 is a possible target for the prevention and/or therapy of peritoneally colonized OC. Full article
Show Figures

Figure 1

57 pages, 640 KB  
Article
Geometric Origin of Quantum Waves from Finite Action
by Bin Li
Quantum Rep. 2025, 7(4), 61; https://doi.org/10.3390/quantum7040061 - 8 Dec 2025
Cited by 1 | Viewed by 1137
Abstract
Quantum mechanics postulates wave–particle duality and assigns amplitudes of the form eiS/, yet no existing formulation explains why physical observables depend only on the phase of the action. Here we show that if the quantum of action [...] Read more.
Quantum mechanics postulates wave–particle duality and assigns amplitudes of the form eiS/, yet no existing formulation explains why physical observables depend only on the phase of the action. Here we show that if the quantum of action geom is finite, the classical action manifold R becomes compact under the identification SS+2πgeom, yielding a U(1) action space on which only modular action is observable. Wave interference then follows as a geometric necessity: a finite action quantum forces physical amplitudes to live on a circle, while the classical limit arises when the modular spacing 2πgeom becomes negligible compared with macroscopic actions. We formulate this as a compact-action theorem. Chronon Field Theory (ChFT) provides the physical origin of geom: its causal field Φμ carries a quantized symplectic flux ω=geom, making Planck’s constant a geometric topological invariant rather than an imposed parameter. Within this medium, the Real–Now–Front (RNF) supplies a local reconstruction rule that reproduces the structure of the Feynman path integral, the Schrödinger evolution, the Born rule, and macroscopic definiteness as consequences of geometric compatibility rather than supplemental postulates. Phenomenologically, identifying the electron as the minimal chronon soliton—carrying the fundamental unit of symplectic flux—links its spin, charge, and stability to topological properties of the chronon field, yielding concrete experimental signatures. Thus the compact-action/RNF framework provides a unified geometric origin for quantum interference, measurement, and matter, together with falsifiable predictions of ChFT. Full article
Show Figures

Figure 1

15 pages, 1290 KB  
Article
Polymorphism of the RNF165 Gene in American Mink (Neogale vison) as a Potential Factor Responsible for Resistance to Infection with the Aleutian Mink Disease Virus
by Ilona Mazurkiewicz, Andrzej Jakubczak and Marek Kowalczyk
Genes 2025, 16(12), 1417; https://doi.org/10.3390/genes16121417 - 28 Nov 2025
Viewed by 381
Abstract
Background: Advances in American mink (Neogale vison) genomics have identified candidate genes linked to disease resistance, including RNF165, which is involved in immune response and virus–host interactions. Objectives: This study aimed to characterize genetic variation within the RNF165 (Ring Finger [...] Read more.
Background: Advances in American mink (Neogale vison) genomics have identified candidate genes linked to disease resistance, including RNF165, which is involved in immune response and virus–host interactions. Objectives: This study aimed to characterize genetic variation within the RNF165 (Ring Finger Protein 165) gene in farmed and wild mink to identify polymorphisms potentially associated with resistance to Aleutian mink disease virus (AMDV). Methods: Two groups of mink were analyzed: farmed animals from Latvia (n = 50) and wild animals (n = 20) from Poland. The presence of viral DNA was verified by PCR amplification targeting the VP2 and NS1 viral protein genes. To assess polymorphism within RNF165, primers spanning eight exons were designed, optimized, and applied in PCR amplification. PCR products were sequenced and subjected to bioinformatic analysis. Results: Two single nucleotide polymorphisms were identified: a synonymous substitution at c.G141A and a missense mutation c.G596A (p.R199K). Both variants were present in farmed and wild populations; however, the G allele at position c.141 was nearly twice as frequent in farmed mink compared to wild mink (p < 0.05). In silico functional prediction (SNAP2) indicated that the p.R199K mutation may moderately affect RNF165 protein function. Conclusions: Owing to its high conservation and role in immune regulation, RNF165 may serve as a promising candidate gene for molecular selection in breeding programs aimed at enhancing resistance to Aleutian mink disease (AMD). Full article
(This article belongs to the Section Animal Genetics and Genomics)
Show Figures

Figure 1

22 pages, 5011 KB  
Article
Resistance Phenotyping and WGCNA Identify Oxidative-Defense Hub Regulators in Strawberry Challenged by Colletotrichum siamense
by Yulu Xie, Jun Yang, Jiayu Huang, Weiliang Chen, Yuanxiang Zhong, Weizhen Hu, Yangyang Ma and Bizeng Mao
Horticulturae 2025, 11(12), 1427; https://doi.org/10.3390/horticulturae11121427 - 25 Nov 2025
Viewed by 666
Abstract
Strawberry anthracnose caused by Colletotrichum siamense threatens global strawberry production. Traditional chemical control faces environmental and safety challenges, making resistant cultivar development critical for sustainability. This study aimed to rank 10 cultivars’ resistance to C. siamense Cs.4J and clarify temporal redox and transcriptomic [...] Read more.
Strawberry anthracnose caused by Colletotrichum siamense threatens global strawberry production. Traditional chemical control faces environmental and safety challenges, making resistant cultivar development critical for sustainability. This study aimed to rank 10 cultivars’ resistance to C. siamense Cs.4J and clarify temporal redox and transcriptomic drivers of resistance. We evaluated resistance using the disease index (DI), observed oxidative stress indicators [peroxidase (POD), hydrogen peroxide (H2O2), malondialdehyde (MDA), catalase (CAT)], and conducted Kyoto Encyclopedia of Genes and Genomes (KEGG) pathway analysis and weighted gene coexpression network analysis (WGCNA). Significant resistance differences emerged: ‘Tianxianzui’ (TXZ) was resistant (DI 10.0–20.0%), while ‘Miaoxiang7’ (MX7) was highly susceptible (DI > 50%). ‘MX7’ showed sustained POD overactivation, progressive H2O2 accumulation, and high MDA (severe oxidative damage); ‘TXZ’ maintained redox balance via earlier CAT activation. KEGG identified 5 key pathways (e.g., phenylpropanoid biosynthesis), and Weighted Gene Co-expression Network Analysis (WGCNA) revealed 2 core modules (resistance-related red, susceptibility-related brown) plus 2 hub genes (FvRNF144B-like [Fragaria vesca RING Finger Protein 144B-like], FaPHR1-like [Fragaria × ananassa PHR1-like]). ‘TXZ’ and ‘MX7’ represent resistant/susceptible cultivars; early CAT activation for redox balance is a key resistance trait. The 5 pathways and 2 hub genes provide a theoretical basis for future functional validation and exploring strawberry–C. siamense interaction mechanisms. Full article
(This article belongs to the Section Plant Pathology and Disease Management (PPDM))
Show Figures

Figure 1

23 pages, 914 KB  
Article
Genetic Analysis of Patients with Chronic Thromboembolic Pulmonary Hypertension (CTEPH): A Single-Center Observational Study
by Zsuzsanna Bereczky, Gábor Kolodzey, Sarolta Borsos, László Balogh, Petra Erzsébet Biró, Éva Molnár, Katalin Rázsó, Andrea Péter, Judit Barta and Tibor Szűk
Genes 2025, 16(11), 1336; https://doi.org/10.3390/genes16111336 - 6 Nov 2025
Cited by 3 | Viewed by 1230
Abstract
Background/Objectives: Chronic thromboembolic pulmonary hypertension (CTEPH) is a rare disease, in which multiple genetic and environmental factors may contribute. This study aimed to identify potential genetic determinants in patients with CTEPH and to compare their occurrence to a control group, which included [...] Read more.
Background/Objectives: Chronic thromboembolic pulmonary hypertension (CTEPH) is a rare disease, in which multiple genetic and environmental factors may contribute. This study aimed to identify potential genetic determinants in patients with CTEPH and to compare their occurrence to a control group, which included patients with pulmonary embolism who had not developed CTEPH. Methods: Tier 1 and 2 genes related to coagulation, fibrinolysis and platelet disorders—as recommended by the International Society on Thrombosis and Haemostasis—and genes associated with vascular conditions were analyzed in n = 15 patients with CTEPH and n = 17 controls using next-generation sequencing. Non-synonymous, rare variants were collected and interpreted. Results: As expected, no single gene or variant was consistently present among CTEPH patients. Instead, individuals carried different mutations and combinations of variants. We identified several variants that were not found in the control group. Candidate variants were detected in F12, F13A1, F13B, F5, KNG1, SERPIND1, THBD, ADAMTS13, VWF, STIM1, ETV6, THPO, MPL, SERPINA1, ENG, RASA1, ACVRL1, GDF2, NFE2, SOX17 and RNF213. We did not detect exclusive variants in FGA, CPB2, and BMPR2 although they were suggested as candidates in previous studies. Elevated factor VIII and von Willebrand factor in CTEPH could not be explained by mutations in VWF and F8. Conclusions: Our study supports the hypothesis of heterogeneous genetic background in CTEPH, involving multiple pathways such as coagulation, altered fibrinolysis and impaired angiogenesis. These results provide a basis for more detailed investigations into specific genes and variants potentially associated with CTEPH in larger cohorts. Full article
(This article belongs to the Section Human Genomics and Genetic Diseases)
Show Figures

Figure 1

25 pages, 407 KB  
Review
Recycled Nitrogen for Regenerative Agriculture: A Review of Agronomic and Environmental Impacts of Circular Nutrient Sources
by Mohammad Ghorbani
Agronomy 2025, 15(11), 2503; https://doi.org/10.3390/agronomy15112503 - 28 Oct 2025
Cited by 2 | Viewed by 2673
Abstract
Global agriculture faces the twin challenges of meeting rising food demand while minimizing environmental impacts, necessitating transformative approaches to nutrient management. Recycled nitrogen fertilizers (RNFs), derived from diverse organic and waste sources such as urine, manure, compost, digestate, biosolids, and struvite, offer a [...] Read more.
Global agriculture faces the twin challenges of meeting rising food demand while minimizing environmental impacts, necessitating transformative approaches to nutrient management. Recycled nitrogen fertilizers (RNFs), derived from diverse organic and waste sources such as urine, manure, compost, digestate, biosolids, and struvite, offer a groundbreaking pathway to close nutrient loops, reduce reliance on synthetic inputs, and foster regenerative agroecosystems. This comprehensive review synthesizes peer-reviewed studies published over the last two decades, selected based on relevance, study quality, and applicability to agronomic and environmental outcomes. Unlike earlier reviews that focus on individual RNF types, this work provides a novel cross-sectoral synthesis linking agronomic performance, environmental trade-offs, and socio-economic feasibility within the regenerative agriculture framework. Using a structured analytical framework, we critically assess RNF technologies and applications across agronomic efficacy, ecological implications, economic viability, and socio-regulatory landscapes. Despite promising benefits, including enhanced soil health, greenhouse gas mitigation, and alignment with circular economy principles, widespread RNF adoption remains constrained by logistical complexities, variable nutrient quality, regulatory uncertainties, and social acceptance challenges. By integrating multidisciplinary evidence and identifying system-level synergies and bottlenecks, this review advances a unified understanding of how RNFs can be strategically scaled in regenerative agricultural systems. Key knowledge gaps and integrated research and policy strategies are identified to unlock the full potential of RNFs. Embracing recycled nitrogen within tailored, context-sensitive frameworks has the potential to revolutionize sustainable agriculture, delivering resilient food systems, restoring ecosystem services, and advancing global climate goals. Full article
(This article belongs to the Section Agroecology Innovation: Achieving System Resilience)
Show Figures

Graphical abstract

16 pages, 5548 KB  
Article
RNF135 Expression Marks Chemokine (C-C Motif) Ligand-Enriched Macrophage–Tumor Interactions in the Glioblastoma Microenvironment
by Jianan Chen, Qiong Wu, Anders E. Berglund, Robert J. Macaulay, James J. Mulé and Arnold B. Etame
Cancers 2025, 17(19), 3271; https://doi.org/10.3390/cancers17193271 - 9 Oct 2025
Cited by 1 | Viewed by 965
Abstract
Background: Tumor-associated macrophages (TAMs) are essential regulators of the glioblastoma (GBM) microenvironment; their functional heterogeneity and interaction networks are not fully elucidated. We identify RNF135 as a novel TAM-enriched gene associated with immune activation and adverse prognosis in GBM. Methods: To evaluate RNF135 [...] Read more.
Background: Tumor-associated macrophages (TAMs) are essential regulators of the glioblastoma (GBM) microenvironment; their functional heterogeneity and interaction networks are not fully elucidated. We identify RNF135 as a novel TAM-enriched gene associated with immune activation and adverse prognosis in GBM. Methods: To evaluate RNF135’s expression profile, prognostic significance, and functional pathways, extensive transcriptome analyses from TCGA and CGGA cohorts were conducted. The immunological landscape and cellular origin of RNF135 were outlined using single-cell RNA-seq analyses and bulk RNA-seq immune deconvolution (MCP-counter, xCell and ssGSEA). Cell–cell communication networks between tumor cells and RNF135-positive and -negative tumor-associated macrophage subsets were mapped using CellChat. Results: RNF135 predicted a poor overall survival and was markedly upregulated in GBM tissues. Functional enrichment analyses showed that increased cytokine signaling, interferon response, and innate immune activation were characteristics of RNF135-high samples. Immune infiltration profiling showed a strong correlation between the abundance of T cells and macrophages and RNF135 expression. According to the single-cell analyses, RNF135 was primarily expressed in TAMs, specifically in proliferation, phagocytic, and transitional subtypes. RNF135-positive TAMs demonstrated significantly improved intercellular communication with aggressive tumor subtypes in comparison to RNF135-negative TAMs. This was facilitated by upregulated signaling pathways such as MHC-II, CD39, ApoE, and most notably, the CCL signaling axis. The CCL3/CCL3L3–CCR1 ligand–receptor pair was identified as a major mechanistic driver of TAM–TAM crosstalk. High RNF135 expression was also linked to greater sensitivity to Selumetinib, a selective MEK1/2 inhibitor that targets the MAPK/ERK pathway, according to drug sensitivity analysis. Conclusions: RNF135 defines a TAM phenotype in GBM that is both immunologically active and immunosuppressive. This phenotype promotes inflammatory signaling and communication between cells in the tumor microenvironment. Targeting the CCL–CCR1 axis or combining RNF135-guided immunomodulation with certain inhibitors could be a promising therapeutic strategies for GBM. Full article
(This article belongs to the Special Issue Molecular Genomics in Brain Tumors)
Show Figures

Figure 1

13 pages, 6168 KB  
Article
Identification of Key Differentially Expressed Genes During Early Sex Determination in Chicken Embryos
by Ruijia Liu, Huanhuan Miao, Bo Zhang and Hao Zhang
Int. J. Mol. Sci. 2025, 26(19), 9575; https://doi.org/10.3390/ijms26199575 - 1 Oct 2025
Cited by 1 | Viewed by 1313
Abstract
In the chicken industry, sex determination significantly affects production efficiency and raises ethical concerns in poultry farming. As a key economic species, maximizing the advantages of each sex is vital in modern intensive breeding. Therefore, understanding the mechanisms of sex determination and regulation [...] Read more.
In the chicken industry, sex determination significantly affects production efficiency and raises ethical concerns in poultry farming. As a key economic species, maximizing the advantages of each sex is vital in modern intensive breeding. Therefore, understanding the mechanisms of sex determination and regulation is critical to advancing the poultry industry. Transcriptome analysis of 3.5-day-old White Leghorn chicken embryonic genital ridges (n = 30, 15 males and 15 females) was performed using sex-pooled samples (five embryos/replicate, three replicates/sex). Sequencing generated 39.6 GB of high-quality reads for inter-sex comparative analysis, revealing 283 significantly differentially expressed genes (DEGs). The DEGs were primarily enriched in pathways such as ribosome biogenesis, glycan biosynthesis and metabolism, and TGF-β signaling, which are potential candidate pathways for the differentiation of chicken embryonic gonads. Key DEGs (including SMAD2Z, FREM1, NR2F1, SEMA6A, NFIB, RNF165, SMAD7B, SMAD2W, SPIN1W, and HINTW) were validated by RT-qPCR, confirming the transcriptome sequencing results. Among the DEGs, we predict binding sites for NR2F1 and NFIB within the DMRT1 gene promoter and suggest that these factors may serve as potential upstream activators for the expression of DMRT1, and they may initiate high DMRT1 expression in the subsequent stages of male embryos and regulate testicular development. In conclusion, this study investigated DEGs in the gonads of male and female chicken embryos after 3.5 days of incubation and found that NR2F1 and NFIB may serve as potential upstream activators for the expression of DMRT1, which is involved in the early determination of chicken sex. Full article
(This article belongs to the Section Molecular Genetics and Genomics)
Show Figures

Figure 1

Back to TopTop