Sign in to use this feature.

Years

Between: -

Subjects

remove_circle_outline
remove_circle_outline
remove_circle_outline
remove_circle_outline
remove_circle_outline
remove_circle_outline

Journals

Article Types

Countries / Regions

Search Results (87)

Search Parameters:
Keywords = RNA-helicase DDX6

Order results
Result details
Results per page
Select all
Export citation of selected articles as:
14 pages, 15804 KB  
Article
Herpes Simplex 2 Virus Depletes Cells of DEAD-Box Helicase 3 Protein by Packaging It into Virions
by Carmen Rita Piazza, Giulia Lottini, Paola Quaranta, Paola Perrera, Fabio Filippini, Michele Lai, Cristina Di Primio, Giulia Freer and Mauro Pistello
Viruses 2025, 17(8), 1124; https://doi.org/10.3390/v17081124 - 15 Aug 2025
Viewed by 882
Abstract
Human DEAD-box helicase 3 (DDX3) is a multifunctional RNA helicase implicated in mRNA unwinding and the regulation of gene expression. While DDX3 has been extensively studied in the context of RNA virus replication, its role in DNA virus replication remains less understood. In [...] Read more.
Human DEAD-box helicase 3 (DDX3) is a multifunctional RNA helicase implicated in mRNA unwinding and the regulation of gene expression. While DDX3 has been extensively studied in the context of RNA virus replication, its role in DNA virus replication remains less understood. In this study, we explore the involvement of DDX3 in the life cycle of Herpes Simplex Virus type 2 (HSV-2), a double-stranded DNA virus. Silencing of DDX3 expression with siRNA significantly impaired HSV-2 replication, indicating that DDX3 supports viral propagation. Unexpectedly, HSV-2 infection led to a marked reduction in cellular DDX3 protein levels during in vitro replication in human cells, particularly at 24 h post-infection, corresponding to the peak of viral production. Notably, this decrease was not accompanied by a reduction in DDX3 mRNA levels, nor was it prevented by proteasome inhibition, suggesting an alternative mechanism of DDX3 depletion. Further analysis revealed substantial amounts of DDX3 protein within HSV-2 virions, supporting the hypothesis that DDX3 is packaged into viral particles during replication. We propose that HSV-2 exploits host DDX3 by incorporating it into progeny virions to facilitate early stages of infection in newly infected cells. However, no evidence linking DDX3 to the assembly process of HSV-2 particles was found. These findings expand the known functional repertoire of DDX3 and highlight its potential as a host factor co-opted by DNA viruses, suggesting a broader relevance in antiviral strategies. Full article
(This article belongs to the Section Animal Viruses)
Show Figures

Figure 1

16 pages, 19172 KB  
Communication
DEAD-Box Helicase 3 Modulates the Non-Coding RNA Pool in Ribonucleoprotein Condensates During Stress Granule Formation
by Elizaveta Korunova, B. Celia Cui, Hao Ji, Aliaksandra Sikirzhytskaya, Srestha Samaddar, Mengqian Chen, Vitali Sikirzhytski and Michael Shtutman
Non-Coding RNA 2025, 11(4), 59; https://doi.org/10.3390/ncrna11040059 - 1 Aug 2025
Cited by 1 | Viewed by 1115
Abstract
Stress granule formation is a type of liquid–liquid phase separation in the cytoplasm, leading to RNA–protein condensates that are associated with various cellular stress responses and implicated in numerous pathologies, including cancer, neurodegeneration, inflammation, and cellular senescence. One of the key components of [...] Read more.
Stress granule formation is a type of liquid–liquid phase separation in the cytoplasm, leading to RNA–protein condensates that are associated with various cellular stress responses and implicated in numerous pathologies, including cancer, neurodegeneration, inflammation, and cellular senescence. One of the key components of mammalian stress granules is the DEAD-box RNA helicase DDX3, which unwinds RNA in an ATP-dependent manner. DDX3 is involved in multiple steps of RNA metabolism, facilitating gene transcription, splicing, and nuclear export and regulating cytoplasmic translation. In this study, we investigate the role of the RNA helicase DDX3’s enzymatic activity in shaping the RNA content of ribonucleoprotein (RNP) condensates formed during arsenite-induced stress by inhibiting DDX3 activity with RK-33, a small molecule previously shown to be effective in cancer clinical studies. Using the human osteosarcoma U2OS cell line, we purified the RNP granule fraction and performed RNA sequencing to assess changes in the RNA pool. Our results reveal that RK-33 treatment alters the composition of non-coding RNAs within the RNP granule fraction. We observed a DDX3-dependent increase in circular RNA (circRNA) content and alterations in the granule-associated intronic RNAs, suggesting a novel role for DDX3 in regulating the cytoplasmic redistribution of non-coding RNAs. Full article
Show Figures

Figure 1

8 pages, 1036 KB  
Brief Report
Clinical Outcome and Molecular Profile in Patients with DDX41 Mutation Hot-Spots
by Nadia Toumeh, Yazan Jabban, Ahmad Nanaa, Rong He, David Viswanatha, Dragan Jevremovic, James M. Foran, Cecilia Y. Arana Yi, Antoine N. Saliba, Mehrdad Hefazi Torghabeh, William J. Hogan, Mithun V. Shah, Abhishek A. Mangaonkar, Mrinal M. Patnaik, Hassan B. Alkhateeb and Aref Al-Kali
Hematol. Rep. 2025, 17(3), 26; https://doi.org/10.3390/hematolrep17030026 - 8 May 2025
Viewed by 1152
Abstract
Background/Objectives: DDX41, DEAD-box RNA helicase 41 gene located on chromosome 5q25.3, is one of the most mutated genes in patients with germline predisposition to myeloid neoplasms. Germline and somatic mutations often have different locations and patterns of mutation, with some hotspots [...] Read more.
Background/Objectives: DDX41, DEAD-box RNA helicase 41 gene located on chromosome 5q25.3, is one of the most mutated genes in patients with germline predisposition to myeloid neoplasms. Germline and somatic mutations often have different locations and patterns of mutation, with some hotspots displaying diversity based on ethnicity. We aimed to explore clinical outcomes in patients with various DDX41 hot-spot mutations. Methods: This was a retrospective study of patients at Mayo Clinic with DDX41 mutation identified through Next Generation Sequencing (NGS) between 2018 and 2024. We completed unadjusted comparisons using continuous or categorical variables, and survival rates were assessed using the Kaplan–Meier method and cox regression analysis. Results: Overall survival appears to be higher in those with p.M1| when compared to p.Asp140GlyFs*2 and p.Arg525His, with comparable survival between p.Arg525His and p.Asp140GlyFs*2. Among males with p.M1| who underwent bone marrow transplant, those who underwent bone marrow transplant appeared to have lower survival rates, although not statistically significant. Our study was limited by a small sample size, therefore limiting our ability to reach significance. Conclusions: Our findings suggest potential implications for clinical outcomes based on DDX41 mutation hot-spots. Full article
Show Figures

Figure 1

8 pages, 1165 KB  
Case Report
Snijders Blok–Campeau Syndrome Associated with Pulmonary Arterial Hypertension: A Case Report
by Luisa Paul, Victoria C. Ziesenitz and Matthias Gorenflo
Reports 2025, 8(2), 47; https://doi.org/10.3390/reports8020047 - 13 Apr 2025
Viewed by 778
Abstract
Background and Clinical Significance: We report on an infant with Snijders Blok–Campeau syndrome (psychomotor developmental delay, CNS malformations) and a complex heart defect with pulmonary arterial hypertension. Case Presentation: A DDX3X mutation encoding for RNA helicase was detected, which may suggest [...] Read more.
Background and Clinical Significance: We report on an infant with Snijders Blok–Campeau syndrome (psychomotor developmental delay, CNS malformations) and a complex heart defect with pulmonary arterial hypertension. Case Presentation: A DDX3X mutation encoding for RNA helicase was detected, which may suggest an association between Snijders Blok–Campeau syndrome and the development of pulmonary vasculopathy. However, further validation is required. Conclusions: We suggest an important role for DDX3X in the development of the pulmonary vasculature. Full article
(This article belongs to the Section Cardiology/Cardiovascular Medicine)
Show Figures

Figure 1

15 pages, 3825 KB  
Communication
Integration of Dynamical Network Biomarkers, Control Theory and Drosophila Model Identifies Vasa/DDX4 as the Potential Therapeutic Targets for Metabolic Syndrome
by Kazutaka Akagi, Ying-Jie Jin, Keiichi Koizumi, Makito Oku, Kaisei Ito, Xun Shen, Jun-ichi Imura, Kazuyuki Aihara and Shigeru Saito
Cells 2025, 14(6), 415; https://doi.org/10.3390/cells14060415 - 12 Mar 2025
Cited by 1 | Viewed by 1286
Abstract
Metabolic syndrome (MetS) is a subclinical disease, resulting in increased risk of type 2 diabetes (T2D), cardiovascular diseases, cancer, and mortality. Dynamical network biomarkers (DNB) theory has been developed to provide early-warning signals of the disease state during a preclinical stage. To improve [...] Read more.
Metabolic syndrome (MetS) is a subclinical disease, resulting in increased risk of type 2 diabetes (T2D), cardiovascular diseases, cancer, and mortality. Dynamical network biomarkers (DNB) theory has been developed to provide early-warning signals of the disease state during a preclinical stage. To improve the efficiency of DNB analysis for the target genes discovery, the DNB intervention analysis based on the control theory has been proposed. However, its biological validation in a specific disease such as MetS remains unexplored. Herein, we identified eight candidate genes from adipose tissue of MetS model mice at the preclinical stage by the DNB intervention analysis. Using Drosophila, we conducted RNAi-mediated knockdown screening of these candidate genes and identified vasa (also known as DDX4), encoding a DEAD-box RNA helicase, as a fat metabolism-associated gene. Fat body-specific knockdown of vasa abrogated high-fat diet (HFD)-induced enhancement of starvation resistance through up-regulation of triglyceride lipase. We also confirmed that DDX4 expressing adipocytes are increased in HFD-fed mice and high BMI patients using the public datasets. These results prove the potential of the DNB intervention analysis to search the therapeutic targets for diseases at the preclinical stage. Full article
(This article belongs to the Section Cellular Metabolism)
Show Figures

Figure 1

19 pages, 3184 KB  
Article
RNA Helicase DDX3 Interacts with the Capsid Protein of Hepatitis E Virus and Plays a Vital Role in the Viral Replication
by Shaoli Lin, Bhargava Teja Sallapalli, Peixi Chang, Jia He, Etienne Coyaud, Brian G. Pierce and Yan-Jin Zhang
Pathogens 2025, 14(2), 177; https://doi.org/10.3390/pathogens14020177 - 10 Feb 2025
Cited by 1 | Viewed by 1384
Abstract
DDX3 is an ATP-dependent RNA helicase that is involved in multiple cellular activities, including RNA metabolism and innate immunity. DDX3 is known to assist the replication of some viruses while restricting others through its direct interaction with viral proteins. However, the role of [...] Read more.
DDX3 is an ATP-dependent RNA helicase that is involved in multiple cellular activities, including RNA metabolism and innate immunity. DDX3 is known to assist the replication of some viruses while restricting others through its direct interaction with viral proteins. However, the role of DDX3 in the replication of the hepatitis E virus (HEV) is unknown. In this study, DDX3 was shown to interact with the HEV capsid protein and provide an important role in HEV replication. The DDX3 C-terminal domain was demonstrated to interact with the capsid protein. The depletion of DDX3 led to a significant reduction in HEV replication. Also, the ATPase motif of DDX3 was shown to be required in HEV replication as an ATPase-null mutant DDX3 failed to rescue the viral replication in the DDX3-depleted cells. These results demonstrate a pro-viral role of DDX3 in HEV replication, providing further insights on the virus–cell interactions. Full article
(This article belongs to the Special Issue Host Interaction and Immune Modulation of RNA Viruses)
Show Figures

Figure 1

15 pages, 3478 KB  
Article
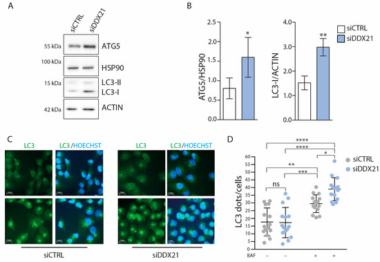
DDX21 Controls Cell Cycle Progression and Autophagy in Pancreatic Cancer Cells
by Adriana Leccese, Veronica Ruta, Valentina Panzeri, Fabia Attili, Cristiano Spada, Valentina Cianfanelli and Claudio Sette
Cancers 2025, 17(4), 570; https://doi.org/10.3390/cancers17040570 - 7 Feb 2025
Viewed by 1346
Abstract
Background: Pancreatic ductal adenocarcinoma (PDAC) is a highly lethal cancer. Late diagnosis and acquisition of chemoresistance contribute to its dismal prognosis. While surgical resection improved the clinical outcome of patients, only ~20% of them are eligible due to advanced disease at diagnosis. Thus, [...] Read more.
Background: Pancreatic ductal adenocarcinoma (PDAC) is a highly lethal cancer. Late diagnosis and acquisition of chemoresistance contribute to its dismal prognosis. While surgical resection improved the clinical outcome of patients, only ~20% of them are eligible due to advanced disease at diagnosis. Thus, the development of new therapeutic approaches is a master priority for an improved management of this cancer. The helicase DDX21 was proposed as a prognostic marker in several tumors, including PDAC. Methods: DDX21 expression was evaluated in PDAC samples and cell lines; RNA sequencing and bioinformatics analyses of DDX21-depleted PANC-1 silenced cells; functional analyses of autophagy, cell cycle and proliferation. Results: DDX21 is expressed at higher levels in liver metastasis of PDAC patients. Transcriptomics analyses of DDX21-depleted cells revealed an enrichment in genes involved in autophagy and cell cycle progression. The inactivation of DDX21 by RNA interference enhanced the basal autophagic flux and altered the cell cycle by reducing the rate of G1-S transition. Coherently, PDAC cell proliferation and clonogenic activity was significantly reduced. Conclusions: Our results support the oncogenic role of DDX21 in PDAC and uncover a new role for this helicase in the regulation of basal autophagy. Full article
(This article belongs to the Section Molecular Cancer Biology)
Show Figures

Figure 1

15 pages, 879 KB  
Review
DDX21 at the Nexus of RNA Metabolism, Cancer Oncogenesis, and Host–Virus Crosstalk: Decoding Its Biomarker Potential and Therapeutic Implications
by Yalan Xiao, Jiankun Fan, Zhigang Li and Yu Hou
Int. J. Mol. Sci. 2024, 25(24), 13581; https://doi.org/10.3390/ijms252413581 - 19 Dec 2024
Cited by 1 | Viewed by 1939
Abstract
DDX21, a member of the DEAD-box RNA helicase family, plays a pivotal role in various aspects of RNA metabolism, including ribosomal RNA (rRNA) processing, transcription, and translation. Its diverse functions in cancer progression and viral infections have attracted considerable attention. DDX21 exerts a [...] Read more.
DDX21, a member of the DEAD-box RNA helicase family, plays a pivotal role in various aspects of RNA metabolism, including ribosomal RNA (rRNA) processing, transcription, and translation. Its diverse functions in cancer progression and viral infections have attracted considerable attention. DDX21 exerts a pivotal function through ribosomal DNA (rDNA) transcription and rRNA processing. DDX21 is involved in different biological processes of mRNA transcription. It interacts with transcription factors, modulates RNA polymerase II elongation, binds R-loops to regulate transcription, and participates in alternative splicing. The elevated expression of DDX21 has been observed in most cancers, where it influences tumorigenesis by affecting ribosome biogenesis, transcription, genome stability, and cell cycle regulation. Additionally, DDX21 plays a key role in the antiviral defense of host by interacting with viral proteins to regulate essential stages of the infection process. This review provides a thorough examination of the biological functions of DDX21, its involvement in cancer progression and viral infections, and its potential as both a biomarker and a therapeutic target. Future studies should aim to clarify the specific mechanisms of the activity of DDX21, advance the development of targeted therapies, and assess its clinical relevance across various cancer types and stages. Full article
(This article belongs to the Section Molecular Oncology)
Show Figures

Figure 1

17 pages, 6800 KB  
Article
Deletion of ddx4 Ovary-Specific Transcript Causes Dysfunction of Meiosis and Derepress of DNA Transposons in Zebrafish Ovaries
by Yuanyuan Chen, Xing Lin, Jing Dai, Yifan Bai, Fei Liu and Daji Luo
Biology 2024, 13(12), 1055; https://doi.org/10.3390/biology13121055 - 16 Dec 2024
Cited by 3 | Viewed by 1741
Abstract
Alternative splicing of ddx4 (DEAD-box helicase 4), a key germline marker gene, has been reported to generate sex-specific transcripts in zebrafish gonads. The biological functions and regulatory mechanisms of the ddx4 ovary-specific transcript (ddx4-L) during oogenesis remain unclear. In this study, [...] Read more.
Alternative splicing of ddx4 (DEAD-box helicase 4), a key germline marker gene, has been reported to generate sex-specific transcripts in zebrafish gonads. The biological functions and regulatory mechanisms of the ddx4 ovary-specific transcript (ddx4-L) during oogenesis remain unclear. In this study, we found that ddx4-L mutants, in which ddx4-L was specifically deleted, had enlarged ovaries but laid fewer eggs, along with having a lower fertilization rate compared to WT controls. RNA-seq analysis was performed to detect the changes in gene expression between WT and ddx4-L mutant ovaries. A total of 524 upregulated and 610 downregulated DEGs were identified. GO and GSEA enrichment analyses showed that genes involved in fertilization and reproduction biological processes were significantly downregulated. More specifically, we observed a remarkable reduction in Sycp1, a core component of synaptonemal complex, in ddx4-L mutant ovaries at both the mRNA and protein levels. In addition, the expressions of transposon elements, as well as the events of alternative splicing, alternative polyadenylation, and RNA editing, were analyzed based on the RNA-seq data. We found that the deletion of ddx4-L resulted in derepression of DNA transposons in zebrafish ovaries, possibly causing genome instability. In conclusion, our work demonstrates that the ovary-specific ddx4 transcript plays important roles in oocyte meiosis and DNA transposon repression, which extends our understanding of the biological functions and regulatory mechanisms of sex-specific alternative splicing in zebrafish oogenesis and reproduction. Full article
(This article belongs to the Special Issue The Biology of Animal Reproduction)
Show Figures

Graphical abstract

21 pages, 4467 KB  
Article
DEAD/H Box 5 (DDX5) Augments E2F1-Induced Cell Death Independent of the Tumor Suppressor p53
by Rinka Nakajima, Yaxuan Zhou, Mashiro Shirasawa, Naoyasu Nishimura, Lin Zhao, Mariana Fikriyanti, Yuki Kamiya, Ritsuko Iwanaga, Andrew P. Bradford, Kaori Shinmyozu, Gohei Nishibuchi, Jun-ichi Nakayama, Kenta Kurayoshi, Keigo Araki and Kiyoshi Ohtani
Int. J. Mol. Sci. 2024, 25(24), 13251; https://doi.org/10.3390/ijms252413251 - 10 Dec 2024
Cited by 2 | Viewed by 1569
Abstract
In almost all cancers, the p53 pathway is disabled and cancer cells survive. Hence, it is crucially important to induce cell death independent of p53 in the treatment of cancers. The transcription factor E2F1 is controlled by binding of the tumor suppressor pRB, [...] Read more.
In almost all cancers, the p53 pathway is disabled and cancer cells survive. Hence, it is crucially important to induce cell death independent of p53 in the treatment of cancers. The transcription factor E2F1 is controlled by binding of the tumor suppressor pRB, and induces apoptosis by activating the ARF gene, an upstream activator of p53, when deregulated from pRB by loss of pRB function. Deregulated E2F1 can also induce apoptosis, independent of p53, via other targets such as TAp73 and BIM. We searched for novel E2F1-interacting proteins and identified the RNA helicase DEAD/H box 5 (DDX5), which also functions as a transcriptional coactivator. In contrast to the reported growth-promoting roles of DDX5, we show that DDX5 suppresses cell growth and survival by augmentation of deregulated E2F1 activity. Over-expression of DDX5 enhanced E2F1 induction of tumor suppressor gene expression and cell death. Conversely, shRNA-mediated knockdown of DDX5 compromised both. Moreover, DDX5 modulated E2F1-mediated cell death independent of p53, for which DDX5 also functions as a coactivator. Since p53 function is disabled in almost all cancers, these results underscore the roles of DDX5 in E2F1-mediated induction of cell death, independent of p53, and represent novel aspects for the treatment of p53-disabled cancer cells. Full article
(This article belongs to the Special Issue Cell Apoptosis in Cancers: Regulation Factors)
Show Figures

Figure 1

17 pages, 1123 KB  
Review
The Role of the RNA Helicase DDX3X in Medulloblastoma Progression
by Akanksha Swarup and Timothy A. Bolger
Biomolecules 2024, 14(7), 803; https://doi.org/10.3390/biom14070803 - 6 Jul 2024
Cited by 2 | Viewed by 3027
Abstract
Medulloblastoma is the most common pediatric brain cancer, with about five cases per million in the pediatric population. Current treatment strategies have a 5-year survival rate of 70% or more but frequently lead to long-term neurocognitive defects, and recurrence is relatively high. Genomic [...] Read more.
Medulloblastoma is the most common pediatric brain cancer, with about five cases per million in the pediatric population. Current treatment strategies have a 5-year survival rate of 70% or more but frequently lead to long-term neurocognitive defects, and recurrence is relatively high. Genomic sequencing of medulloblastoma patients has shown that DDX3X, which encodes an RNA helicase involved in the process of translation initiation, is among the most commonly mutated genes in medulloblastoma. The identified mutations are 42 single-point amino acid substitutions and are mostly not complete loss-of-function mutations. The pathological mechanism of DDX3X mutations in the causation of medulloblastoma is poorly understood, but several studies have examined their role in promoting cancer progression. This review first discusses the known roles of DDX3X and its yeast ortholog Ded1 in translation initiation, cellular stress responses, viral replication, innate immunity, inflammatory programmed cell death, Wnt signaling, and brain development. It then examines our current understanding of the oncogenic mechanism of the DDX3X mutations in medulloblastoma, including the effect of these DDX3X mutations on growth, biochemical functions, translation, and stress responses. Further research on DDX3X’s mechanism and targets is required to therapeutically target DDX3X and/or its downstream effects in medulloblastoma progression. Full article
(This article belongs to the Special Issue Molecular Aspects of Diseases Origin and Development)
Show Figures

Figure 1

28 pages, 5831 KB  
Article
The RNA Helicase Ded1 from Yeast Is Associated with the Signal Recognition Particle and Is Regulated by SRP21
by Hilal Yeter-Alat, Naïma Belgareh-Touzé, Agnès Le Saux, Emmeline Huvelle, Molka Mokdadi, Josette Banroques and N. Kyle Tanner
Molecules 2024, 29(12), 2944; https://doi.org/10.3390/molecules29122944 - 20 Jun 2024
Cited by 1 | Viewed by 1898
Abstract
The DEAD-box RNA helicase Ded1 is an essential yeast protein involved in translation initiation that belongs to the DDX3 subfamily. The purified Ded1 protein is an ATP-dependent RNA-binding protein and an RNA-dependent ATPase, but it was previously found to lack substrate specificity and [...] Read more.
The DEAD-box RNA helicase Ded1 is an essential yeast protein involved in translation initiation that belongs to the DDX3 subfamily. The purified Ded1 protein is an ATP-dependent RNA-binding protein and an RNA-dependent ATPase, but it was previously found to lack substrate specificity and enzymatic regulation. Here we demonstrate through yeast genetics, yeast extract pull-down experiments, in situ localization, and in vitro biochemical approaches that Ded1 is associated with, and regulated by, the signal recognition particle (SRP), which is a universally conserved ribonucleoprotein complex required for the co-translational translocation of polypeptides into the endoplasmic reticulum lumen and membrane. Ded1 is physically associated with SRP components in vivo and in vitro. Ded1 is genetically linked with SRP proteins. Finally, the enzymatic activity of Ded1 is inhibited by SRP21 in the presence of SCR1 RNA. We propose a model where Ded1 actively participates in the translocation of proteins during translation. Our results provide a new understanding of the role of Ded1 during translation. Full article
Show Figures

Figure 1

18 pages, 7338 KB  
Article
DDX18 Facilitates the Tumorigenesis of Lung Adenocarcinoma by Promoting Cell Cycle Progression through the Upregulation of CDK4
by Bingbing Feng, Xinying Wang, Ding Qiu, Haiyang Sun, Jianping Deng, Ying Tan, Kaile Ji, Shaoting Xu, Shuishen Zhang and Ce Tang
Int. J. Mol. Sci. 2024, 25(9), 4953; https://doi.org/10.3390/ijms25094953 - 1 May 2024
Cited by 2 | Viewed by 2341
Abstract
Lung adenocarcinoma (LUAD) is the most prevalent and aggressive subtype of lung cancer, exhibiting a dismal prognosis with a five-year survival rate below 5%. DEAD-box RNA helicase 18 (DDX18, gene symbol DDX18), a crucial regulator of RNA metabolism, has been [...] Read more.
Lung adenocarcinoma (LUAD) is the most prevalent and aggressive subtype of lung cancer, exhibiting a dismal prognosis with a five-year survival rate below 5%. DEAD-box RNA helicase 18 (DDX18, gene symbol DDX18), a crucial regulator of RNA metabolism, has been implicated in various cellular processes, including cell cycle control and tumorigenesis. However, its role in LUAD pathogenesis remains elusive. This study demonstrates the significant upregulation of DDX18 in LUAD tissues and its association with poor patient survival (from public databases). Functional in vivo and in vitro assays revealed that DDX18 knockdown potently suppresses LUAD progression. RNA sequencing and chromatin immunoprecipitation experiments identified cyclin-dependent kinase 4 (CDK4), a cell cycle regulator, as a direct transcriptional target of DDX18. Notably, DDX18 depletion induced G1 cell cycle arrest, while its overexpression promoted cell cycle progression even in normal lung cells. Interestingly, while the oncogenic protein c-Myc bound to the DDX18 promoter, it did not influence its expression. Collectively, these findings establish DDX18 as a potential oncogene in LUAD, functioning through the CDK4-mediated cell cycle pathway. DDX18 may represent a promising therapeutic target for LUAD intervention. Full article
(This article belongs to the Section Molecular Oncology)
Show Figures

Figure 1

14 pages, 3892 KB  
Article
Decreased Ubiquitination and Acetylation of Histones 3 and 4 Are Associated with Obesity-Induced Disorders of Spermatogenesis in Mice
by Mahamadou Fofana, Zhenyang Li, Han Li, Wenqi Li, Lu Wu, Lu Lu and Qizhan Liu
Toxics 2024, 12(4), 296; https://doi.org/10.3390/toxics12040296 - 17 Apr 2024
Cited by 4 | Viewed by 2860
Abstract
Background: Obesity, a chronic metabolic disorder, is related to cardiovascular diseases, diabetes, cancer, and reproductive disorders. The relationship between obesity and male infertility is now well recognized, but the mechanisms involved are unclear. We aimed to observe the effect of obesity on spermatogenesis [...] Read more.
Background: Obesity, a chronic metabolic disorder, is related to cardiovascular diseases, diabetes, cancer, and reproductive disorders. The relationship between obesity and male infertility is now well recognized, but the mechanisms involved are unclear. We aimed to observe the effect of obesity on spermatogenesis and to investigate the role of histone ubiquitination and acetylation modifications in obesity-induced spermatogenesis disorders. Methods: Thirty male C57BL/6J mice were randomly divided into two groups. The control group was fed with a general maintenance diet (12% fat), while a high-fat diet (HFD) group was fed with 40% fat for 10 weeks; then, they were mated with normal females. The fertility of male mice was calculated, testicular and sperm morphology were observed, and the expression levels of key genes and the levels of histone acetylation and ubiquitination modification during spermatogenesis were detected. Results: The number of sperm was decreased, as well as the sperm motility, while the number of sperm with malformations was increased. In the testes, the mRNA and protein expression levels of gonadotropin-regulated testicular RNA helicase (GRTH/DDX25), chromosome region maintenance-1 protein (CRM1), high-mobility group B2 (HMGB2), phosphoglycerate kinase 2 (PGK2), and testicular angiotensin-converting enzyme (tACE) were decreased. Furthermore, obesity led to a decrease in ubiquitinated H2A (ubH2A) and reduced levels of histone H3 acetylation K18 (H3AcK18) and histone H4 acetylation K5, K8, K12, and K16 (H4tetraAck), which disrupted protamine 1 (Prm1) deposition in testis tissue. Conclusion: These results suggest that low levels of histone ubiquitination and acetylation are linked with obesity-induced disorders during spermatogenesis, contributing to a better understanding of obesity-induced damage to male reproduction. Full article
(This article belongs to the Section Reproductive and Developmental Toxicity)
Show Figures

Graphical abstract

23 pages, 4786 KB  
Article
FL118 Is a Potent Therapeutic Agent against Chronic Myeloid Leukemia Resistant to BCR-ABL Inhibitors through Targeting RNA Helicase DDX5
by Kengo Takeda, Satoshi Ohta, Miu Nagao, Erika Kobayashi, Kenji Tago and Megumi Funakoshi-Tago
Int. J. Mol. Sci. 2024, 25(7), 3693; https://doi.org/10.3390/ijms25073693 - 26 Mar 2024
Cited by 5 | Viewed by 2470
Abstract
Chronic myeloid leukemia (CML) is induced by the expression of the fused tyrosine kinase BCR-ABL, which is caused by a chromosomal translocation. BCR-ABL inhibitors have been used to treat CML; however, the acquisition of resistance by CML cells during treatment is a serious [...] Read more.
Chronic myeloid leukemia (CML) is induced by the expression of the fused tyrosine kinase BCR-ABL, which is caused by a chromosomal translocation. BCR-ABL inhibitors have been used to treat CML; however, the acquisition of resistance by CML cells during treatment is a serious issue. We herein demonstrated that BCR-ABL induced the expression of the RNA helicase DDX5 in K562 cells derived from CML patients in a manner that was dependent on its kinase activity, which resulted in cell proliferation and survival. The knockout of DDX5 decreased the expression of BIRC5 (survivin) and activated caspase 3, leading to apoptosis in K562 cells. Similar results were obtained in cells treated with FL118, an inhibitor of DDX5 and a derivative compound of camptothecin (CPT). Furthermore, FL118 potently induced apoptosis not only in Ba/F3 cells expressing BCR-ABL, but also in those expressing the BCR-ABL T315I mutant, which is resistant to BCR-ABL inhibitors. Collectively, these results revealed that DDX5 is a critical therapeutic target in CML and that FL118 is an effective candidate compound for the treatment of BCR-ABL inhibitor-resistant CML. Full article
Show Figures

Figure 1

Back to TopTop